Optimization of 2024-T3 Aluminum Alloy Friction Stir Welding Using Random Forest, XGBoost, and MLP Machine Learning Techniques
Abstract
1. Introduction
2. Materials and Methods
Statistical Analysis of Experimental Data
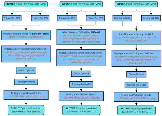
3. Methodology of the ML and ANN Models
3.1. Model Evaluation Metrics
3.2. Random Forest Algorithms
3.3. XGBoost Algorithm
3.4. Multilayer Perceptron (MPL-ANN) Algorithm
3.5. Hyperparameter Tuning
4. Results
4.1. Model Validation
4.2. Optimization and Extrapolation of FSW Process Parameters
4.3. Confirmation Test
5. Conclusions
- The study applied ML and ANN methods, such as RF, XGBoost, and MLP, to optimize FSW parameters for 2024-T3 aluminum alloy, achieving very good results.
- RF improved variance reduction and overfitting control through bootstrap sampling, enhancing model diversity and performance.
- XGBoost enhanced performance with gradient boosting and regularization, handling missing data well in small datasets.
- MLP models achieved over 98% accuracy despite their complexity and potential overfitting issues, comparable to RF and XGBoost.
- An extrapolation algorithm developed in the study identified the optimal FSW parameters, with the RF model yielding the most accurate and consistent results.
- XGBoost and MLP-ANN were less precise in their predictions.
- The study successfully demonstrated the feasibility of using RF, XGBoost, and MLP-ANN to optimize and predict FSW joint mechanical properties with a small test set.
- RF yielded the best extrapolation results, emphasizing its effectiveness in optimizing production processes.
- Analysis of two independent parameters, rotation and feed, found both to be statistically significant to the outcome.
- Optimization results were consistent across all three models, with the resulting FSW joint strength at 93% relative to the base material.
- The statistical analysis of the differences in performance metrics between the models indicated that the discrepancies in their performance are too minor to be considered statistically significant.
6. Future Research Directions
Author Contributions
Funding
Institutional Review Board Statement
Informed Consent Statement
Data Availability Statement
Conflicts of Interest
References
- Mohammed, M.M.; Abdullah, M.E.; Rohim, M.N.M.; Kubit, A.; Aghajani Derazkola, H. AA5754–Al2O3 Nanocomposite Prepared by Friction Stir Processing: Microstructural Evolution and Mechanical Performance. J. Manuf. Mater. Process. 2024, 8, 58. [Google Scholar] [CrossRef]
- Ratković, N.; Jovanović Pešić, Ž.; Arsić, D.; Pešić, M.; Džunić, D. Tool geometry effect on material flow and mixture in FSW. Adv. Technol. Mater. 2023, 47, 33–36. [Google Scholar] [CrossRef]
- Myśliwiec, P.; Kubit, A.; Derazkola, H.A.; Szawara, P.; Slota, J. Feasibility study on dissimilar joint between Alclad AA2024-T3 and DC04 steel by friction stir welding. Mater. Today Commun. 2024, 38, 108167. [Google Scholar] [CrossRef]
- Nasir, T.; Asmaela, M.; Zeeshana, Q.; Solyalib, D. Applications of Machine Learning to Friction Stir Welding Process Optimization. J. Kejuruter. 2020, 32, 171–186. [Google Scholar] [CrossRef]
- Sarsilmaz, F.; Kavuran, G. Prediction of the optimal FSW process parameters for joints using machine learning techniques. Mater. Test. 2021, 63, 1104–1111. [Google Scholar] [CrossRef]
- Prabhakar DA, P.; Korgal, A.; Shettigar, A.K.; Herbert, M.A.; Chandrashekharappa MP, G.; Pimenov, D.Y.; Giasin, K. A Review of Optimization and Measurement Techniques of the Friction Stir Welding (FSW) Process. J. Manuf. Mater. Process. 2023, 7, 181. [Google Scholar] [CrossRef]
- Anandan, B.; Manikandan, M. Machine learning approach with various regression models for predicting the ultimate tensile strength of the friction stir welded AA 2050-T8 joints by the K-Fold cross-validation method. Mater. Today Commun. 2023, 34, 105286. [Google Scholar] [CrossRef]
- Ye, X.; Su, Z.; Dahari, M.; Su, Y.; Alsulami, S.H.; Aldhabani, M.S.; Abed, A.M.; Ali, H.E.; Bouzgarrou, S.M. Hybrid modeling of mechanical properties and hardness of aluminum alloy 5083 and C100 Copper with various machine learning algorithms in friction stir welding. Structures 2023, 55, 1250–1261. [Google Scholar] [CrossRef]
- Silva YC, D.; Andrade, T.C.; Júnior, F.O.; Sousa AB, F.; dos Santos, J.F.; Marcondes, F.; Miranda, H.C.; Silva, C.C. Numerical investigation of the influence of friction stir welding parameters on the microstructure of AISI 410S ferritic stainless steel joints. J. Mater. Res. Technol. 2023, 27, 8344–8359. [Google Scholar] [CrossRef]
- Matitopanum, S.; Pitakaso, R.; Sethanan, K.; Srichok, T.; Chokanat, P. Prediction of the Ultimate Tensile Strength (UTS) of Asymmetric Friction Stir Welding Using Ensemble Machine Learning Methods. Processes 2023, 11, 391. [Google Scholar] [CrossRef]
- Essa, A.R.S.; Ahmed, M.M.Z.; Aboud, A.R.K.; Alyamani, R.; Sebaey, T.A. Prediction of Tool Eccentricity Effects on the Mechanical Properties of Friction Stir Welded AA5754-H24 Aluminum Alloy Using ANN Model. Materials 2023, 16, 3777. [Google Scholar] [CrossRef]
- Elsheikh, A.H. Applications of machine learning in friction stir welding: Prediction of joint properties, real-time control, and tool failure diagnosis. Eng. Appl. Artif. Intell. 2023, 121, 105961. [Google Scholar] [CrossRef]
- Lacki, P.; Derlatka, A.; Więckowski, W.; Adamus, J. Development of FSW Process Parameters for Lap Joints Made of Thin 7075 Aluminum Alloy Sheets. Materials 2024, 17, 672. [Google Scholar] [CrossRef]
- Kubit, A.; Trzepieciński, T.; Kluz, R.; Ochałek, K.; Slota, J. Multi-Criteria Optimisation of Friction Stir Welding Parameters for EN AW-2024-T3 Aluminium Alloy Joints. Materials 2022, 15, 5428. [Google Scholar] [CrossRef]
- Li, H.; Zhang, Z.; Zhao, Z.-Z. Data-Mining for Processes in Chemistry, Materials, and Engineering. Processes 2019, 7, 151. [Google Scholar] [CrossRef]
- Devikanniga, D.; Vetrivel, K.; Badrinath, N. Review of Meta-Heuristic Optimization based Artificial Neural Networks and its Applications. J. Phys. Conf. Ser. 2019, 1362, 012074. [Google Scholar] [CrossRef]
- Nadeau, F.; Thériault, B.; Gagné, M.-O. Machine learning models applied to friction stir welding defect index using multiple joint configurations and alloys. J. Mater. Des. Appl. 2020, 234, 752–765. [Google Scholar] [CrossRef]
- Verma, S.; Misra, J.P.; Singh, J.; Batra, U.; Kumar, Y. Prediction of tensile behavior of FS welded AA7039 using machine learning. Mater. Today Commun. 2021, 26, 101933. [Google Scholar] [CrossRef]
- Guan, W.; Zhao, Y.; Liu, Y.; Kang, S.; Wang, D.; Cui, L. Force data-driven machine learning for defects in friction stir welding. Scr. Mater. 2022, 217, 114765. [Google Scholar] [CrossRef]
- Dorbane, A.; Harrou, F.; Sun, Y. Exploring Deep Learning Methods to Forecast Mechanical Behavior of FSW Aluminum Sheets. J. Mater. Eng. Perform. 2023, 32, 4047–4063. [Google Scholar] [CrossRef]
- Tien Dat, T.N.; Duong, H.D.; Hoa, V.C.; Tran, T.H. Assessment of predicting temperature distribution of friction stir welded AA6061 induced by pin profiles for developing a sustainable industry. IOP Conf. Ser. Earth Environ. Sci. 2023, 1278, 012025. [Google Scholar] [CrossRef]
- Wahab, M.A.; Dewan, M.W.; Huggett, D.J.; Okeil, A.M.; Liao, T.W.; Nunes, A.C. Challenges in the detection of weld-defects in friction-stir-welding (FSW). Adv. Mater. Process. Technol. 2019, 5, 258–278. [Google Scholar] [CrossRef]
- Wang, C.; Luo, Z. A Review of the Optimal Design of Neural Networks Based on FPGA. Appl. Sci. 2022, 12, 10771. [Google Scholar] [CrossRef]
- Sudhagar, S.; Sakthivel, M.; Ganeshkumar, P. Monitoring of friction stir welding based on vision system coupled with Machine learning algorithm. Measurement 2019, 144, 135–143. [Google Scholar] [CrossRef]
- ISO 6892-1:2020; Metallic Materials—Tensile Testing—Part 1: Method of Test at Room Temperature. International Organization for Standardization: Geneva, Switzerland, 2020.
- Wu, Y.; Zhou, Y. Hybrid machine learning model and Shapley additive explanations for compressive strength of sustainable concrete. Constr. Build. Mater. 2022, 330, 127298. [Google Scholar] [CrossRef]
- Heddam, S. Extremely randomized trees versus random forest, group method of data handling, and artificial neural network. In Handbook of HydroInformatics: Volume II: Advanced Machine Learning Techniques, 2nd ed.; Chapter 18; pp. 291–304. Eslamian, S., Ed.; Elsevier: Cambridge MA, USA, 2023. [Google Scholar]
- Breiman, L. Random Forests. Mach. Learn. 2001, 45, 5–32. [Google Scholar] [CrossRef]
- Amaratunga, D.; Cabrera, J.; Lee, Y.-S. Enriched random forests. Bioinformatics 2008, 24, 2010–2014. [Google Scholar] [CrossRef]
- Sun, Z.; Wang, G.; Li, P.; Wang, H.; Zhang, M.; Liang, X. An improved random forest based on the classification accuracy and correlation measurement of decision trees. Expert Syst. Appl. 2024, 237, 121549. [Google Scholar] [CrossRef]
- Sun, Z.; Li, Y.; Yang, Y.; Su, L.; Xie, S. Splitting tensile strength of basalt fiber reinforced coral aggregate concrete: Optimized XGBoost models and experimental validation. Constr. Build. Mater. 2024, 416, 135133. [Google Scholar] [CrossRef]
- Kıyak, B.; Öztop, H.F.; Ertam, F.; Aksoy, İ.G. An intelligent approach to investigate the effects of container orientation for PCM melting based on an XGBoost regression model. Eng. Anal. Bound. Elem. 2024, 161, 202–213. [Google Scholar] [CrossRef]
- Wan, A.; Gong, Z.; Chen, T.; AL-Bukhaiti, K. Mass flow characteristics prediction of refrigerants through electronic expansion valve based on XGBoost. Int. J. Refrig. 2024, 158, 345–352. [Google Scholar] [CrossRef]
- Işık, G.; Öğüt, H.; Mutlu, M. Deep learning based electricity demand forecasting to minimize the cost of energy imbalance: A real case application with some fortune 500 companies in Türkiye. Eng. Appl. Artif. Intell. 2023, 118, 105664. [Google Scholar] [CrossRef]
- Meijuan, C. Application of ANN technique to predict the thermal conductivity of nanofluids: A review. J. Therm. Anal. Calorim. 2021, 145, 2021–2032. [Google Scholar] [CrossRef]
- Li, P.; Zhang, Y.; Gu, J.; Duan, S. Prediction of compressive strength of concrete based on IABC-MLP Algorithm; Research Square Platform LLC: Ma’anshan, China, 2024. [Google Scholar] [CrossRef]
- Ghadery-Fahliyany, H.; Ansari, S.; Mohammadi, M.R.; Jafari, S.; Schaffie, M.; Ghaedi, M.; Hemmati-Sarapardeh, A. Toward predicting thermal conductivity of hybrid nanofluids: Application of a committee of robust neural networks, theoretical, and empirical models. Powder Technol. 2024, 437, 119506. [Google Scholar] [CrossRef]
- Ogunsanya, M.; Isichei, J.; Desai, S. Grid search hyperparameter tuning in additive manufacturing processes. Manuf. Lett. 2023, 35, 1031–1042. [Google Scholar] [CrossRef]
- Vendan, S.A.; Kamal, R.; Karan, A.; Gao, L.; Niu, X.; Garg, A. Welding and Cutting Case Studies with Supervised Machine Learning. In Engineering Applications of Computational Methods; Springer: Singapore, 2020; Volume 1. [Google Scholar] [CrossRef]
- Malakouti, S.M.; Menhaj, M.B.; Suratgar, A.A. The usage of 10-fold cross-validation and grid search to enhance ML methods performance in solar farm power generation prediction. Clean. Eng. Technol. 2023, 15, 100664. [Google Scholar] [CrossRef]
- Qu, Z.; Xu, J.; Wang, Z.; Chi, R.; Liu, H. Prediction of electricity generation from a combined cycle power plant based on a stacking ensemble and its hyperparameter optimization with a grid-search method. Energy 2021, 227, 120309. [Google Scholar] [CrossRef]
- Liao, W.; Porte-Agel, F.; Fang, J.; Bak-Jensen, B.; Yang, Z.; Zhang, G. Improving the Accuracy and Interpretability of Neural Networks for Wind Power Forecasting. arXiv 2023, arXiv:2312.15741. [Google Scholar] [CrossRef]
- Kumar, V.; Kedam, N.; Sharma, K.V.; Mehta, D.J.; Caloiero, T. Advanced Machine Learning Techniques to Improve Hydrological Prediction: A Comparative Analysis of Streamflow Prediction Models. Water 2023, 15, 2572. [Google Scholar] [CrossRef]
- Song, Z.; Wang, J.; Wang, M.; Yang, B.; Cui, L.; Zhang, Q.; Xiang, G.; Lin, R. Hydraulic Systems Fault Diagnosis Based on Random Forests Recursive Feature Elimination and XGBoost. J. Phys. Conf. Ser. 2023, 2569, 012056. [Google Scholar] [CrossRef]
- Kavzoglu, T.; Teke, A. Predictive Performances of Ensemble Machine Learning Algorithms in Landslide Susceptibility Mapping Using Random Forest, Extreme Gradient Boosting (XGBoost) and Natural Gradient Boosting (NGBoost). Arab. J. Sci. Eng. 2022, 47, 7367–7385. [Google Scholar] [CrossRef]











| Tool Parameters | Value | Tool View |
|---|---|---|
| Shoulder diameter D [mm] | 12 | ![]() |
| Pin diameter d [mm] | 4.5 | |
| Pin height [mm] | 1.45 | |
| Tool offset [mm] | 0.05 | |
| Dwell time [s] | 10 | |
| Tool tilt angle | 0° | |
| Tool plunge speed [mm/min] | 2 | |
| Shoulder profile | Flat with spiral groove | |
| Pin profile | Cylindrical threaded | |
| D/d ratio of the tool | 2.7 | |
| Tool material | H13 steel |
| Sample No. | Tool Spindle Speed [rpm] | Welding Speed [mm/min] | Measured UTS [MPa] | Mean Measured UTS [MPa] | Standard Deviation [MPa] | UTS Predicted RF [MPa] | UTS Predicted XGB [MPa] | UTS Predicted MLP [MPa] |
|---|---|---|---|---|---|---|---|---|
| 1. | 1100 | 180 | 418 | 422 | 2.44 | 421 | 421 | 421 |
| 421 | ||||||||
| 425 | ||||||||
| 423 | ||||||||
| 421 | ||||||||
| 2. | 1200 | 408 | 412 | 7.68 | 410 | 409 | 413 | |
| 418 | ||||||||
| 419 | ||||||||
| 414 | ||||||||
| 401 | ||||||||
| 3. | 1300 | 398 | 381 | 12.06 | 380 | 381 | 381 | |
| 377 | ||||||||
| 376 | ||||||||
| 386 | ||||||||
| 366 | ||||||||
| 4. | 1100 | 160 | 370 | 364 | 11.07 | 368 | 370 | 369 |
| 363 | ||||||||
| 363 | ||||||||
| 375 | ||||||||
| 390 | ||||||||
| 5. | 1200 | 405 | 400 | 4.39 | 400 | 401 | 401 | |
| 405 | ||||||||
| 397 | ||||||||
| 396 | ||||||||
| 396 | ||||||||
| 6. | 1300 | 350 | 364 | 11.84 | 353 | 353 | 353 | |
| 364 | ||||||||
| 370 | ||||||||
| 345 | ||||||||
| 343 | ||||||||
| 7. | 1100 | 140 | 300 | 304 | 7.35 | 298 | 298 | 298 |
| 291 | ||||||||
| 287 | ||||||||
| 294 | ||||||||
| 305 | ||||||||
| 8. | 1200 | 395 | 390 | 4.57 | 386 | 389 | 389 | |
| 385 | ||||||||
| 395 | ||||||||
| 387 | ||||||||
| 389 | ||||||||
| 9. | 1300 | 390 | 382 | 5.85 | 385 | 388 | 388 | |
| 375 | ||||||||
| 386 | ||||||||
| 379 | ||||||||
| 379 |
| Source | Sum Square | df | Mean Square | F-Value | p-Value |
|---|---|---|---|---|---|
| Model | 49,978.34 | 5 | 9995.67 | 48.49 | <0.0001 (significant) |
| A: Tool rpm | 629.23 | 1 | 629.23 | 3.05 | 0.0885 |
| B: Welding Speed | 18,022.82 | 1 | 18,022.82 | 87.44 | <0.0001 (significant) |
| AB | 20,267.21 | 1 | 20,267.21 | 98.33 | <0.0001 (significant) |
| A2 | 10,834.81 | 1 | 10,834.81 | 52.56 | <0.0001 (significant) |
| B2 | 224.27 | 1 | 224.27 | 1.09 | 0.3033 |
| Residual | 8038.84 | 39 | 206.12 | ||
| Lack of Fit | 5632.83 | 3 | 1877.61 | 28.09 | <0.0001 (significant) |
| Pure Error | 2406.01 | 36 | 66.83 | ||
| Cor Total | 58,017.18 | 44 |
| Model | Tool Rotational Speed [%] | Welding Speed [%] |
|---|---|---|
| Random Forest | 49.21 | 50.79 |
| XGBoost | 62.46 | 37.54 |
| MLP-ANN | 44.53 | 55.47 |
| Model | MAE | MAPE [%] | MSE | RMSE | Accuracy [%] | |
|---|---|---|---|---|---|---|
| RF | 0.94 | 6.80 | 1.83 | 67.61 | 8.22 | 98.17 |
| XGBoost | 0.94 | 6.47 | 1.74 | 65.87 | 8.12 | 98.26 |
| MLP-ANN | 0.91 | 6.59 | 1.77 | 83.69 | 8.42 | 98.23 |
| Pseudocode: |
|---|
| 01. START 02. INPUT: Model (RF or XGB or MLP), TargetValue 03. INPUT: Range for Param1 (min, max, steps) 04. INPUT: Range for Param2 (min, max, steps) 05. Initialize BestDiff as INFINITY 06. Initialize BestParams as (0, 0) 07. FOR each value of Param1 in Range (Param1_min * 0.5, Param1_max * 1.5, steps): 08. FOR each value of Param2 in Range (Param2_min * 0.5, Param2_max * 1.5, steps): 09. TestParams = [Param1, Param2] 10. Prediction = MODEL.PREDICT (TestParams) 11. Diff = ABS (Prediction − TargetValue) 12. IF Diff < BestDiff THEN: 13. BestDiff = Diff 14. BestParams = TestParams 15. END IF 16. END FOR 17. END FOR 18. OUTPUT: ‘Best Parameters:’, BestParams 19. OUTPUT: ‘Smallest Difference:’, BestDiff 20. END |
| Test No. | Model | Optimization Parameters [rpm]@[mm/min] | Mean Measured UTS [MPa] | Extrapolation Parameters [rpm]@[mm/min] | Mean Measured UTS [MPa] |
| 1. | RF | 1100@175 | 422 | 990@175 | 427 |
| 2. | XGBoost | 1100@175 | 1100@170 | 419 | |
| 3. | MLP-ANN | 1100@180 | 700@125 | 415 |
Disclaimer/Publisher’s Note: The statements, opinions and data contained in all publications are solely those of the individual author(s) and contributor(s) and not of MDPI and/or the editor(s). MDPI and/or the editor(s) disclaim responsibility for any injury to people or property resulting from any ideas, methods, instructions or products referred to in the content. |
© 2024 by the authors. Licensee MDPI, Basel, Switzerland. This article is an open access article distributed under the terms and conditions of the Creative Commons Attribution (CC BY) license (https://creativecommons.org/licenses/by/4.0/).
Share and Cite
Myśliwiec, P.; Kubit, A.; Szawara, P. Optimization of 2024-T3 Aluminum Alloy Friction Stir Welding Using Random Forest, XGBoost, and MLP Machine Learning Techniques. Materials 2024, 17, 1452. https://doi.org/10.3390/ma17071452
Myśliwiec P, Kubit A, Szawara P. Optimization of 2024-T3 Aluminum Alloy Friction Stir Welding Using Random Forest, XGBoost, and MLP Machine Learning Techniques. Materials. 2024; 17(7):1452. https://doi.org/10.3390/ma17071452
Chicago/Turabian StyleMyśliwiec, Piotr, Andrzej Kubit, and Paulina Szawara. 2024. "Optimization of 2024-T3 Aluminum Alloy Friction Stir Welding Using Random Forest, XGBoost, and MLP Machine Learning Techniques" Materials 17, no. 7: 1452. https://doi.org/10.3390/ma17071452
APA StyleMyśliwiec, P., Kubit, A., & Szawara, P. (2024). Optimization of 2024-T3 Aluminum Alloy Friction Stir Welding Using Random Forest, XGBoost, and MLP Machine Learning Techniques. Materials, 17(7), 1452. https://doi.org/10.3390/ma17071452


