Synthesis and Characterization of an Alkali-Activated Binder from Blast Furnace Slag and Marble Waste
Abstract
1. Introduction
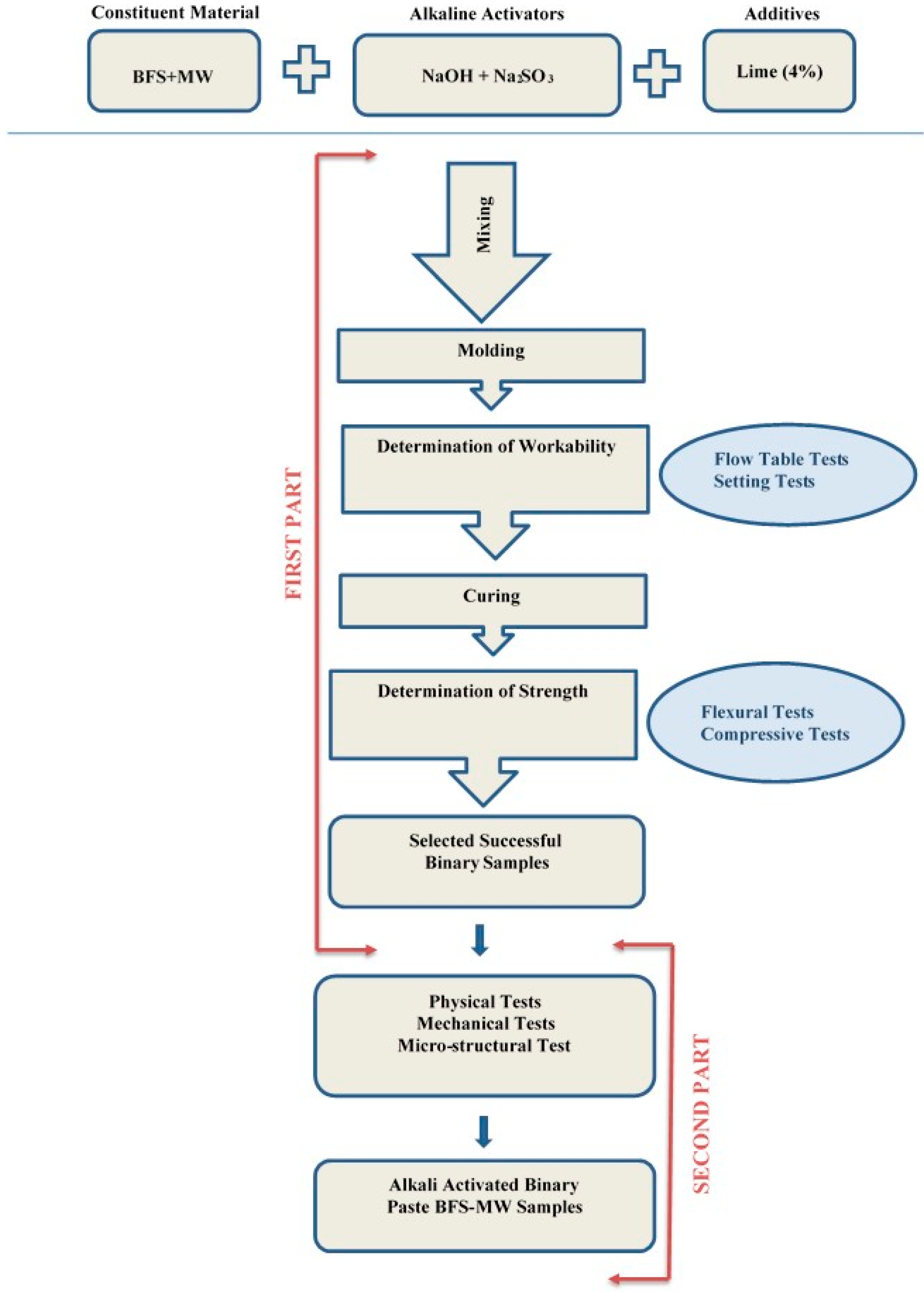
2. Experimental Studies
2.1. Raw Materials
2.2. Preparation of Samples
3. Results and Discussion
3.1. First Part
3.1.1. Workability
Flow Table Test
Setting Time Test
3.1.2. Compressive and Flexural Strengths
3.1.3. Selection and Determination of Binary Samples for Workability and Strength
3.2. Second Part
3.2.1. Drying Shrinkage
3.2.2. Compressive and Flexural Strength Experiments
3.2.3. XRD, FTIR and Microstructural Analysis
XRD Analysis of BFS-MW
FTIR Results for Binary Mixtures
SEM-EDS Results for Binary Mixtures
4. Conclusions
- The more MW in the binary mixtures, the more the flow diameter and the setting duration. In other words, MW may improve the workability of BFS. With a great “n” rate, the duration for the transformation between liquid and solid enlarged.
- In the binary mixtures that had the greatest values of both types of strengths, MW amounts were identical. A substitution of 50% for MW gave the best result. Hence, the substitution rate for MW in BFS can be increased to 50%, thereby improving both types of strengths.
- “n” was dissimilar to the activators of the binary mixtures with the best values of two types of strengths, but “Ms” was the same. The binary mixtures with the best compressive values were tested while “n” was set to 6. The best flexural value was obtained while “n” was set to 4.
- In the binary mixtures with MW of 50%, the rising trend of the flexural value between the early and late strengths was similar. However, in the 2BFS-2MW (F) specimens, the rising trend of the compressive value between the early and late strengths was greater when compared to that of the 2BFS-2MW (C) specimens.
- In the 2BFS-2MW (F) specimens, the drying shrinkage after 4 months was smaller when compared to the BFS* reference samples, but that of the 2BFS-2MW (C) specimens was better. The 2BFS-2MW (F) specimens that had a lower “n” value maintained their longitudinal uniformity in a better way when compared to the 2BFS-2MW (C) specimens that had high “n” values.
- In the binary mixtures, a C-S-H bond was obtained with both FTIR and microstructural tests for the BFS* reference samples. However, through XRD, a calcite peak that overlapped with the identical 2θ degree, indicating the C-S-H bond, was observed. Despite the fact that the consistency of 2θ peaks of the binary mixtures was better when compared to the BFS* reference samples, their strengths were smaller. Considering the binary mixtures, such a result showed a role of calcite over the peaks for the identical 2θ degree. Thus, MW and BFS were not in an entire reaction for the activation.
Author Contributions
Funding
Institutional Review Board Statement
Informed Consent Statement
Data Availability Statement
Acknowledgments
Conflicts of Interest
References
- Elahi, M.M.A.; Hossain, M.M.; Karim, M.R.; Zain, M.F.M.; Shearer, C. A Review on Alkali-Activated Binders: Materials Composition and Fresh Properties of Concrete. Constr. Build. Mater. 2020, 260, 119788. [Google Scholar] [CrossRef]
- Shi, C.; Krivenko, P.V.; Roy, D. Alkali-Activated Cements and Concretes; CRC Press: London, UK, 2003. [Google Scholar] [CrossRef]
- Pacheco-Torgal, F.; Castro-Gomes, J.; Jalali, S. Alkali-Activated Binders: A Review. Part 2. About Materials and Binders Manufacture. Constr. Build. Mater. 2008, 22, 1315–1322. [Google Scholar] [CrossRef]
- Kuo, W.T.; Hou, T.C. Engineering Properties of Alkali-Activated Binders by Use of Desulfurization Slag and GGBFS. Constr. Build. Mater. 2014, 66, 229–234. [Google Scholar] [CrossRef]
- Purdon, A.O. The Action Af Alkalis on Blast Furnace Slag. J. Soc. Chem. Ind. 1940, 59, 191–202. [Google Scholar]
- Fernández-Jiménez, A.; Palomo, J.G.; Puertas, F. Alkali-Activated Slag Mortars: Mechanical Strength Behaviour. Cem. Concr. Res. 1999, 29, 1313–1321. [Google Scholar] [CrossRef]
- Collins, F.; Sanjayan, J.G. Early Age Strength and Workability of Slag Pastes Activated by NaOH and Na2CO3. Cem. Concr. Res. 1998, 28, 655–664. [Google Scholar] [CrossRef]
- Collins, F.G.; Sanjayan, J.G. Workability and Mechanical Properties of Alkali Activated Slag Concrete. Cem. Concr. Res. 1999, 29, 455–458. [Google Scholar] [CrossRef]
- Collins, F.; Sanjayan, J.G. Effects of Ultra-Fine Materials on Workability and Strength of Concrete Containing Alkali-Activated Slag as the Binder. Cem. Concr. Res. 1999, 29, 459–462. [Google Scholar] [CrossRef]
- Collins, F.; Sanjayan, J.G. Strength and Shrinkage Properties of Alkali-Activated Slag Concrete Containing Porous Coarse Aggregate. Cem. Concr. Res. 1999, 29, 607–610. [Google Scholar] [CrossRef]
- Bakharev, T.; Sanjayan, J.G.; Cheng, Y.B. Effect of Admixtures on Properties of Alkali-Activated Slag Concrete. Cem. Concr. Res. 2000, 30, 1367–1374. [Google Scholar] [CrossRef]
- Bakharev, T.; Sanjayan, J.G.; Cheng, Y.B. Alkali Activation of Australian Slag Cements. Cem. Concr. Res. 1999, 29, 113–120. [Google Scholar] [CrossRef]
- Palacios, M.; Puertas, F. Effect of Shrinkage-Reducing Admixtures on the Properties of Alkali-Activated Slag Mortars and Pastes. Cem. Concr. Res. 2007, 37, 691–702. [Google Scholar] [CrossRef]
- Bakharev, T.; Sanjayan, J.G.; Cheng, Y.B. Sulfate Attack on Alkali-Activated Slag Concrete. Cem. Concr. Res. 2002, 32, 211–216. [Google Scholar] [CrossRef]
- Bakharev, T.; Sanjayan, J.G.; Cheng, Y.B. Resistance of Alkali-Activated Slag Concrete to Carbonation. Cem. Concr. Res. 2001, 31, 1277–1283. [Google Scholar] [CrossRef]
- Rovnaník, P.; Bayer, P.; Rovnaníková, P. Characterization of Alkali Activated Slag Paste after Exposure to High Temperatures. Constr. Build. Mater. 2013, 47, 1479–1487. [Google Scholar] [CrossRef]
- Chi, M. Effects of Dosage of Alkali-Activated Solution and Curing Conditions on the Properties and Durability of Alkali-Activated Slag Concrete. Constr. Build. Mater. 2012, 35, 240–245. [Google Scholar] [CrossRef]
- Brough, A.R.; Atkinson, A. Sodium Silicate-Based, Alkali-Activated Slag Mortars—Part I. Strength, Hydration and Microstructure. Cem. Concr. Res. 2002, 32, 865–879. [Google Scholar] [CrossRef]
- Bakharev, T.; Sanjayan, J.G.; Cheng, Y.B. Effect of Elevated Temperature Curing on Properties of Alkali-Activated Slag Concrete. Cem. Concr. Res. 1999, 29, 1619–1625. [Google Scholar] [CrossRef]
- Živica, V. Effectiveness of New Silica Fume Alkali Activator. Cem. Concr. Compos. 2006, 28, 21–25. [Google Scholar] [CrossRef]
- Yuan, X.H.; Chen, W.; Lu, Z.A.; Chen, H. Shrinkage Compensation of Alkali-Activated Slag Concrete and Microstructural Analysis. Constr. Build. Mater. 2014, 66, 422–428. [Google Scholar] [CrossRef]
- Ye, H.; Radlińska, A. Shrinkage Mechanisms of Alkali-Activated Slag. Cem. Concr. Res. 2016, 88, 126–135. [Google Scholar] [CrossRef]
- Bayat, A.; Hassani, A.; Yousefi, A.A. Effects of Red Mud on the Properties of Fresh and Hardened Alkali-Activated Slag Paste and Mortar. Constr. Build. Mater. 2018, 167, 775–790. [Google Scholar] [CrossRef]
- El-Yamany, H.E.; El-Salamawy, M.A.; El-Assal, N.T. Microstructure and Mechanical Properties of Alkali-Activated Slag Mortar Modified with Latex. Constr. Build. Mater. 2018, 191, 32–38. [Google Scholar] [CrossRef]
- Coppola, B.; Palmero, P.; Montanaro, L.; Tulliani, J.M. Alkali-Activation of Marble Sludge: Influence of Curing Conditions and Waste Glass Addition. J. Eur. Ceram. Soc. 2020, 40, 3776–3787. [Google Scholar] [CrossRef]
- Du, C.; Tan, H.; Jian, S.; Wang, J.; Shi, T. Compressive Strength and Hydration Process of Sodium Carbonate-Activated Superfine Slag/Marble Powder Binders. J. Build. Eng. 2021, 43, 103121. [Google Scholar] [CrossRef]
- Wang, T.; Qiu, X.; Yang, W.; Ma, C. Study on Properties and Mechanism of Alkali-Activated Geopolymer Cementitious Materials of Marble Waste Powder. Dev. Built Environ. 2023, 16, 100249. [Google Scholar] [CrossRef]
- Liu, G.; Florea, M.V.A.; Brouwers, H.J.H. Waste Glass as Binder in Alkali Activated Slag–Fly Ash Mortars. Mater. Struct./Mater. Constr. 2019, 52, 101. [Google Scholar] [CrossRef]
- Cengizler, H.; Koç, M. The Effect of Marble Waste in the Production of Low-Temperature Porous Material from Alkali-Activated Fly Ash. Sigma J. Eng. Nat. Sci. 2024, 42, 1148–1159. [Google Scholar] [CrossRef]
- Coppola, B.; Tulliani, J.M.; Antonaci, P.; Palmero, P. Role of Natural Stone Wastes and Minerals in the Alkali Activation Process: A Review. Materials 2020, 13, 2284. [Google Scholar] [CrossRef]
- Ortega-Zavala, D.E.; Santana-Carrillo, J.L.; Burciaga-Díaz, O.; Escalante-García, J.I. An Initial Study on Alkali Activated Limestone Binders. Cem. Concr. Res. 2019, 120, 267–278. [Google Scholar] [CrossRef]
- Yip, C.K.; Provis, J.L.; Lukey, G.C.; van Deventer, J.S.J. Carbonate Mineral Addition to Metakaolin-Based Geopolymers. Cem. Concr. Compos. 2008, 30, 979–985. [Google Scholar] [CrossRef]
- Moseson, A.J.; Moseson, D.E.; Barsoum, M.W. High Volume Limestone Alkali-Activated Cement Developed by Design of Experiment. Cem. Concr. Compos. 2012, 34, 328–336. [Google Scholar] [CrossRef]
- Rakhimova, N.R.; Rakhimov, R.Z.; Naumkina, N.I.; Khuzin, A.F.; Osin, Y.N. Influence of Limestone Content, Fineness, and Composition on the Properties and Microstructure of Alkali-Activated Slag Cement. Cem. Concr. Compos. 2016, 72, 268–274. [Google Scholar] [CrossRef]
- Gao, X.; Yu, Q.L.; Brouwers, H.J.H. Properties of Alkali Activated Slag-Fly Ash Blends with Limestone Addition. Cem. Concr. Compos. 2015, 59, 119–128. [Google Scholar] [CrossRef]
- Xiang, J.; Liu, L.; Cui, X.; He, Y.; Zheng, G.; Shi, C. Effect of Limestone on Rheological, Shrinkage and Mechanical Properties of Alkali—Activated Slag/Fly Ash Grouting Materials. Constr. Build. Mater. 2018, 191, 1285–1292. [Google Scholar] [CrossRef]
- Burciaga-Díaz, O.; Escalante-García, J.I. Structure, Mechanisms of Reaction, and Strength of an Alkali-Activated Blast-Furnace Slag. J. Am. Ceram. Soc. 2013, 96, 3939–3948. [Google Scholar] [CrossRef]
- Ben Haha, M.; Le Saout, G.; Winnefeld, F.; Lothenbach, B. Influence of Activator Type on Hydration Kinetics, Hydrate Assemblage and Microstructural Development of Alkali Activated Blast-Furnace Slags. Cem. Concr. Res. 2011, 41, 301–310. [Google Scholar] [CrossRef]
- Mashaly, A.O.; El-Kaliouby, B.A.; Shalaby, B.N.; El-Gohary, A.M.; Rashwan, M.A. Effects of Marble Sludge Incorporation on the Properties of Cement Composites and Concrete Paving Blocks. J. Clean. Prod. 2016, 112, 731–741. [Google Scholar] [CrossRef]
- ASTM C1437; American Society for Testing and Materials Standard Test Method for Flow of Hydraulic Cement Mortar 1. American Society for Testing and Materials: West Conshohocken, PA, USA, 2020.
- ASTM C 596; Standard Test Method for Drying Shrinkage of Mortar Containing Hydraulic Cement. American Society for Testing and Materials: West Conshohocken, PA, USA, 2023.
- Tekin, I. Properties of NaOH Activated Geopolymer with Marble, Travertine and Volcanic Tuff Wastes. Constr. Build. Mater. 2016, 127, 607–617. [Google Scholar] [CrossRef]
- García-Lodeiro, I.; Fernández-Jiménez, A.; Blanco, M.T.; Palomo, A. FTIR Study of the Sol-Gel Synthesis of Cementitious Gels: C-S-H and N-A-S-H. J. Sol-Gel. Sci. Technol. 2008, 45, 63–72. [Google Scholar] [CrossRef]
- Puertas, F.; Palacios, M.; Manzano, H.; Dolado, J.S.; Rico, A.; Rodríguez, J. A Model for the C-A-S-H Gel Formed in Alkali-Activated Slag Cements. J. Eur. Ceram. Soc. 2011, 31, 2043–2056. [Google Scholar] [CrossRef]
- Lecomte, I.; Henrist, C.; Liégeois, M.; Maseri, F.; Rulmont, A.; Cloots, R. (Micro)-Structural Comparison between Geopolymers, Alkali-Activated Slag Cement and Portland Cement. J. Eur. Ceram. Soc. 2006, 26, 3789–3797. [Google Scholar] [CrossRef]
- Abdalqader, A.F.; Jin, F.; Al-Tabbaa, A. Development of Greener Alkali-Activated Cement: Utilisation of Sodium Carbonate for Activating Slag and Fly Ash Mixtures. J. Clean. Prod. 2016, 113, 66–75. [Google Scholar] [CrossRef]
- Han, Y.; Yang, B.; Meng, L.Y.; Oh, S.; Kim, T.S.; Wang, X.Y. Innovative Use of Wet Carbon Conversion in Alkali-Activated Slag: Improved Microstructures and Mechanical Characteristics. Constr. Build. Mater. 2024, 411, 134487. [Google Scholar] [CrossRef]













| Oxides | SiO2 | Al2O3 | CaO | Fe2O3 | MgO | TiO2 | CaCO3 | LOI |
|---|---|---|---|---|---|---|---|---|
| BFS (Wt.%) | 42.36 | 11.07 | 31.16 | 0.79 | 7.82 | 2.34 | - | - |
| MW (Wt.%) | 1.75 | 0.56 | - | 0.29 | - | 0.001 | 96.82 | - |
| BFS | MW | |||||||
| Specific Surface Area (m2/g) | 0.93 | 0.26 | ||||||
| Specific Gravity (g/cm3) | 2.72 | 2.43 | ||||||
| Type of Mix | Type of Activator | Total Na2O/Activator (n) (%w) | SiO2/Na2O (Ms) | w/b | Cure Conditions 1 | Additive Material |
|---|---|---|---|---|---|---|
| BFS*-MW | Sodium Silicate and Sodium Hydroxide | 2–4–6 | 1.2–1.5–1.8 | 0.40–0.45 | Steam Oven | Lime (4%) |
| Mixture Parameters | Chosen Specimen | |
|---|---|---|
| Flexural Strength | Compressive Strength | |
| BFS-MW Ratio (%) | 50–50 | 50–50 |
| “n” | 4 | 6 |
| “Ms” | 1.2 | 1.2 |
| “w/b” | 0.4 | 0.4 |
| Type of Curing | Steam | Steam |
| Code of Sample | 2BFS-2MW/4/1.2/0.4 (F) | 2BFS-2MW/6/1.2/0.4 (C) |
| Reference Sample | BFS*/4/1.5/0.4 (F) | BFS*/6/1.5/0.4 (C) |
| Binary Mixtures | ||||
|---|---|---|---|---|
| Band No | Wavenumber cm−1 | Attribution | Reference | |
| 2BFS-2MW (F) | 1 | 3553 | O-H Stretching | [38,39] |
| 2 | 1637 | H-O-H Bending | [38,39] | |
| 3 | 1412 | ν3[CO3]−2 | [38,43] | |
| 4 | 954 | Si-O asymmetric stretching/C-S-H | [38,43,44] | |
| 5 | 872 | C=O/CO3−2 | [25,45,46] | |
| 6 | 711 | C=O/CO3−2 | [31] | |
| 2BFS-2MW (C) | 1 | 3555 | O-H Stretching | [38,39] |
| 2 | 1635 | H-O-H Bending | [38,39] | |
| 3 | 1411 | ν3[CO3]−2 | [38,43] | |
| 4 | 954 | Si-O asymmetric stretching/C-S-H | [38,43,44] | |
| 5 | 872 | C=O/CO3−2 | [25,45,46] | |
| 6 | 711 | C=O/CO3−2 | [31] | |
Disclaimer/Publisher’s Note: The statements, opinions and data contained in all publications are solely those of the individual author(s) and contributor(s) and not of MDPI and/or the editor(s). MDPI and/or the editor(s) disclaim responsibility for any injury to people or property resulting from any ideas, methods, instructions or products referred to in the content. |
© 2024 by the authors. Licensee MDPI, Basel, Switzerland. This article is an open access article distributed under the terms and conditions of the Creative Commons Attribution (CC BY) license (https://creativecommons.org/licenses/by/4.0/).
Share and Cite
Ulubeyli, G.Ç.; Artır, R. Synthesis and Characterization of an Alkali-Activated Binder from Blast Furnace Slag and Marble Waste. Materials 2024, 17, 5248. https://doi.org/10.3390/ma17215248
Ulubeyli GÇ, Artır R. Synthesis and Characterization of an Alkali-Activated Binder from Blast Furnace Slag and Marble Waste. Materials. 2024; 17(21):5248. https://doi.org/10.3390/ma17215248
Chicago/Turabian StyleUlubeyli, Gülden Çagın, and Recep Artır. 2024. "Synthesis and Characterization of an Alkali-Activated Binder from Blast Furnace Slag and Marble Waste" Materials 17, no. 21: 5248. https://doi.org/10.3390/ma17215248
APA StyleUlubeyli, G. Ç., & Artır, R. (2024). Synthesis and Characterization of an Alkali-Activated Binder from Blast Furnace Slag and Marble Waste. Materials, 17(21), 5248. https://doi.org/10.3390/ma17215248

