Incorporation of Cellulose-Based Aerogels into Textile Structures
Abstract
:1. Introduction
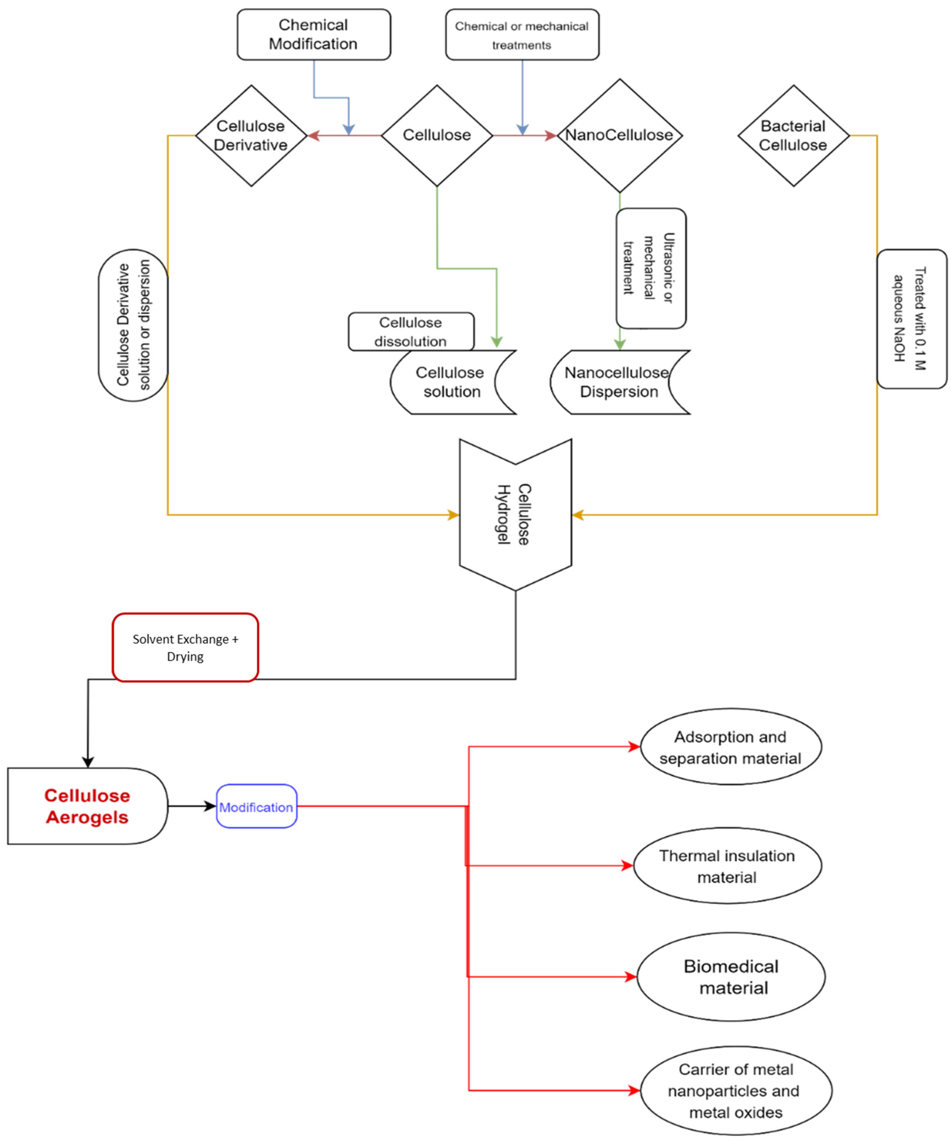
2. Creating Cellulose Aerogels
2.1. Sol–Gel Procedure
- A colloidal suspension is produced by dispersing solid nanoscale particles formed from a reactant in a liquid.
- Adding an acidic or basic catalyst initiates crosslinking and leads to the linkage and spreading of particles, forming an interlinked network configuration.
- Gel aging: to strengthen the gel’s backbone and material toughness, it is aged in its mother solution.
- To avoid gel fractures, the solvent is extracted from the pores of the gel during drying. [70].
2.2. Drying Methods of Cellulose-Based Aerogels
2.2.1. Drying with Supercritical Carbon Dioxide
2.2.2. Direct Vacuum Freeze-Drying and Freezing Facilitated by an Organic Solvent
2.2.3. Ambient Drying
3. Characterization Methods of Cellulose-Based Aerogels
3.1. Characterization of Cellulose Aerogels’ Structure
3.1.1. Microscopic Analyses
3.1.2. Scattering Techniques
3.1.3. Thermoporometry
3.1.4. Gas Sorption
- -
- Pressure–time curves were consistent with that of the theoretical model created for pure Darcy flow, which was employed to fit the data and determine the permeability constant.
- -
- Permeability remained consistent regardless of the difference in pressure.
- -
- The choice of surfactant had an impact on the permeability.
3.1.5. Hg Porosimetry
3.2. Mechanical Characterization of Cellulose Aerogels
3.2.1. Differential Scanning Calorimetry (DSC) and Dynamic Mechanical Analysis (DMA)
3.2.2. Tension and Compression
3.3. Sound Absorption and Spreading of Cellulose Aerogels
3.4. Thermal Characterization
4. Properties of Cellulose Aerogels
5. Multifunctional Application of Cellulose-Based Aerogels on Textile Structures
- -
- Other components can be added to the cellulose solution/suspension [11]. For example, the reaction of CNF with N-methylol-dimethyphospylpropionamide (MDPA) and further crosslinking by 1,2,3,4-butane tracarboxylic acid (BTCA) yields a flame retardant with good flexibility and self-extinguishment [194].
- -
- Coating or adding additional substances to the aerogel structure [11], such as the polyacrylonitrile–silica aerogel coating over viscose nonwoven fabric for protection and comfort [195]. Another area of study is the application of molecular layer-by-layer (m-LBL) technology. This technique enables the deposition of ultrathin layers onto a surface through sequential covalent processes. As a consequence, a precise molecular-scale coating is generated, mostly by surface oligomerization, which is not possible with bulk synthesis techniques [196,197,198].
- -
- -
- Cellulose aerogels are lightweight 3D porous materials. They are currently employed mostly in insulation, flame retardants [76,200,201], and biological applications [4,11]. Additionally, they find applications in carbon aerogel production, as well as the transportation of metal nanoparticles and metal oxides [11]. Therefore, the following sections will mostly discuss multifunctional applications in the textile field.
5.1. Thermal Insulation Materials
5.2. Flame Retardancy
5.3. Medical Applications
5.4. Water Treatment Containing Textile Dyes
5.5. CO2 Capture
6. Companies Producing Cellulose Aerogels
7. Global Market Study Focused on Cellulose-Based Aerogels and Their Future Aspects
8. Conclusions
Author Contributions
Funding
Institutional Review Board Statement
Informed Consent Statement
Data Availability Statement
Conflicts of Interest
Abbreviations
| Acronym | Description |
| DP | Degree of polymerization |
| NaOH | Sodium hydroxide |
| NMMO | N-methyl-morpholine N-oxide |
| 3D | Three-dimensional |
| PVA | Polyvinyl alcohol |
| TEMPO | 2,2,6,6-Tetramethylpiperidin-1-yl)oxyl |
| CNFs | Cellulose nanofibers |
| MO | Methyl orange |
| NaClO | Sodium hypochlorite |
| NaBr | Sodium bromide |
| BC | Bacterial cellulose |
| DIW | Deionized water |
| EMIM | Imidazolium acetate |
| ([DBNH][OAc]) | Non-enium acetate |
| DMSO | Dimethyl sulfoxide |
| SC CO2 | Supercritical carbon dioxide |
| NMP | Methyl-pyrrolidone |
| KOH | Potassium hydroxide |
| BCNFs | Bamboo cellulose nanofibrils |
| MBA | N, N′-methylenebisacrylamide |
| MTMS | Methyltrimethoxysilane |
| SBKP | Softwood bleached kraft pulp |
| (TEMPO)-(TOCN) | 2,2,6,6-Tetramethylpiperidin-1-yl)oxyl, oxidized cellulose nanofibril |
| PMDI | Polymethylene polyphenylpolyisocyanate |
| PF | Pineapple fiber |
| CO2 | Carbon dioxide |
| HT | High temperature |
| LT | Low temperature |
| ESEM | Environmental scanning electron microscope |
| t-BuOH | Tert-butyl alcohol |
| LS | Light microscopy |
| AFM | Atomic force microscopy |
| SEM | Scanning electron microscopy |
| TEM | Transmission electron microscopy |
| TA | Tannic acid |
| TA/B | Tannic acid/borax |
| TA/B@PDA | Tannic acid/borax polydopamine |
| SAS | Small-angle scattering |
| WAS | Wide-angle scattering |
| XRD | X-ray diffraction |
| USAXS | Ultralow-angle scattering |
| PSD | Pore size distribution |
| N2 | Nitrogen |
| Hg | Mercury |
| NMMO | N-methylmorpholine-N-oxide |
| DSC | Differential scanning calorimetry |
| DMA | Dynamic mechanical analysis |
| SW422, SW477, BSWA Technology Co. Ltd., China | SW series impedance tubes can accurately measure sound absorption coefficients and impedance |
| Amprobe SM-10, USA | Sound Meter, United States of America |
| Hz | Hertz |
| CC-BY license | Creative Commons attribution |
| TGA | Thermogravimetric analysis |
| TPS | Transient plane source |
| DTG | Derivative thermogravimetric analysis |
| C, H, O | Carbon, hydrogen, oxygen |
| LOI | Limiting oxygen index |
| CNF | Cellulose nanofibril |
| MPa | Megapascal |
| HCNFs | Holocellulose nanofibrils |
| EMI | Electromagnetic interference |
| MXene | Two-dimensional (2D) layered conductive nanomaterial, composed of transition metal carbide/nitride |
| CaCO3 | Calcium carbonate |
| PML | Premna microphylla |
| EGO | Electrochemically synthesized graphene oxide |
| DIW | Direct ink writing |
| TEMPO-(TOCNF) | 2,2,6,6-Tetramethylpiperidine-1-oxyl oxidized cellulose nanofibrils |
| MDPA | N-methylol-dimethyphospylpropionamide |
| BTCA | 1,2,3,4-Butane tracarboxylic acid |
| m-LBL | Molecular layer-by-layer |
| PDMS | Poly(dimethyl siloxane) |
| CFs | Cellulose fibers |
| PALFs | Pineapple leaf fibers |
| b-PI/BC | Bidirectional anisotropic polyimide/bacterial cellulose |
| HCAFs | Holocellulose nanofibrils/cellulose aerogel fibers |
| NCs | Nanocelluloses |
| TWFs | Textile waste fibers |
| MH NPs | Magnesium hydroxide nanoparticles |
| FTIR | Fourier-transform infrared spectroscopy |
| MTT assay | 3-(4,5-Dimethylthiazol-2-yl)-2,5-diphenyl-2H-tetrazolium bromide assay |
| PCR | Polymerase chain reaction |
| SXAS | Small-angle X-ray scattering |
| CAGR | Compound annual growth rate |
| LiOH | Lithium hydroxide |
References
- Barrios, E.; Fox, D.; Li Sip, Y.Y.; Catarata, R.; Calderon, J.E.; Azim, N.; Afrin, S.; Zhang, Z.; Zhai, L. Nanomaterials in Advanced, High-Performance Aerogel Composites: A Review. Polymers 2019, 11, 726. [Google Scholar] [CrossRef] [PubMed]
- Nita, L.E.; Ghilan, A.; Rusu, A.G.; Neamtu, I.; Chiriac, A.P. New Trends in Bio-Based Aerogels. Pharmaceutics 2020, 12, 449. [Google Scholar] [CrossRef] [PubMed]
- Kistler, S.S. Coherent Expanded Aerogels and Jellies. Nature 1931, 127, 741. [Google Scholar] [CrossRef]
- Revin, V.V.; Nazarova, N.B.; Tsareva, E.E.; Liyaskina, E.V.; Revin, V.D.; Pestov, N.A. Production of Bacterial Cellulose Aerogels with Improved Physico-Mechanical Properties and Antibacterial Effect. Front. Bioeng. Biotechnol. 2020, 8, 1392. [Google Scholar] [CrossRef] [PubMed]
- Maleki, H. Recent Advances in Aerogels for Environmental Remediation Applications: A Review. Chem. Eng. J. 2016, 300, 98–118. [Google Scholar] [CrossRef]
- Hrubesh, L.W. Aerogel Applications. J. Non-Cryst. Solids 1998, 225, 335–342. [Google Scholar] [CrossRef]
- Bheekhun, N.; Abu Talib, A.R.; Hassan, M.R. Aerogels in Aerospace: An Overview. Adv. Mater. Sci. Eng. 2013, 2013, e406065. [Google Scholar] [CrossRef]
- Vareda, J.P.; Valente, A.J.M.; Durães, L. Heavy Metals in Iberian Soils: Removal by Current Adsorbents/Amendments and Prospective for Aerogels. Adv. Colloid Interface Sci. 2016, 237, 28–42. [Google Scholar] [CrossRef]
- Stergar, J.; Maver, U. Review of Aerogel-Based Materials in Biomedical Applications. J. Sol-Gel Sci. Technol. 2016, 77, 738–752. [Google Scholar] [CrossRef]
- Maleki, H.; Durães, L.; Portugal, A. An Overview on Silica Aerogels Synthesis and Different Mechanical Reinforcing Strategies. J. Non-Cryst. Solids 2014, 385, 55–74. [Google Scholar] [CrossRef]
- Long, L.-Y.; Weng, Y.-X.; Wang, Y.-Z. Cellulose Aerogels: Synthesis, Applications, and Prospects. Polymers 2018, 10, 623. [Google Scholar] [CrossRef] [PubMed]
- Jiang, Y.; Chowdhury, S.; Balasubramanian, R. New Insights into the Role of Nitrogen-Bonding Configurations in Enhancing the Photocatalytic Activity of Nitrogen-Doped Graphene Aerogels. J. Colloid Interface Sci. 2019, 534, 574–585. [Google Scholar] [CrossRef] [PubMed]
- Nguyen, B.N.; Meador, M.A.B.; Scheiman, D.; McCorkle, L. Polyimide Aerogels Using Triisocyanate as Cross-Linker. ACS Appl. Mater. Interfaces 2017, 9, 27313–27321. [Google Scholar] [CrossRef] [PubMed]
- Zhu, F. Starch Based Aerogels: Production, Properties and Applications. Trends Food Sci. Technol. 2019, 89, 1–10. [Google Scholar] [CrossRef]
- García-González, C.A.; Uy, J.J.; Alnaief, M.; Smirnova, I. Preparation of Tailor-Made Starch-Based Aerogel Microspheres by the Emulsion-Gelation Method. Carbohydr. Polym. 2012, 88, 1378–1386. [Google Scholar] [CrossRef]
- Li, Z.; Zhong, L.; Zhang, T.; Qiu, F.; Yue, X.; Yang, D. Sustainable, Flexible, and Superhydrophobic Functionalized Cellulose Aerogel for Selective and Versatile Oil/Water Separation. ACS Sustain. Chem. Eng. 2019, 7, 9984–9994. [Google Scholar] [CrossRef]
- Abdul Khalil, H.P.S.; Adnan, A.S.; Yahya, E.B.; Olaiya, N.G.; Safrida, S.; Hossain, M.S.; Balakrishnan, V.; Gopakumar, D.A.; Abdullah, C.K.; Oyekanmi, A.A.; et al. A Review on Plant Cellulose Nanofibre-Based Aerogels for Biomedical Applications. Polymers 2020, 12, 1759. [Google Scholar] [CrossRef] [PubMed]
- Novak, B.M.; Auerbach, D.; Verrier, C. Low-Density, Mutually Interpenetrating Organic-Inorganic Composite Materials via Supercritical Drying Techniques. Chem. Mater. 1994, 6, 282–286. [Google Scholar] [CrossRef]
- Wei, C.; Zhang, Q.; Wang, Z.; Yang, W.; Lu, H.; Huang, Z.; Yang, W.; Zhu, J. Recent Advances in MXene-Based Aerogels: Fabrication, Performance and Application. Adv. Funct. Mater. 2023, 33, 2211889. [Google Scholar] [CrossRef]
- Yang, W.-J.; Yuen, A.C.Y.; Li, A.; Lin, B.; Chen, T.B.Y.; Yang, W.; Lu, H.-D.; Yeoh, G.H. Recent Progress in Bio-Based Aerogel Absorbents for Oil/Water Separation. Cellulose 2019, 26, 6449–6476. [Google Scholar] [CrossRef]
- Fernandes, E.M.; Pires, R.A.; Mano, J.F.; Reis, R.L. Bionanocomposites from Lignocellulosic Resources: Properties, Applications and Future Trends for Their Use in the Biomedical Field. Prog. Polym. Sci. 2013, 38, 1415–1441. [Google Scholar] [CrossRef]
- Moon, R.J.; Martini, A.; Nairn, J.; Simonsen, J.; Youngblood, J. Cellulose Nanomaterials Review: Structure, Properties and Nanocomposites. Chem. Soc. Rev. 2011, 40, 3941–3994. [Google Scholar] [CrossRef] [PubMed]
- Eichhorn, S.J.; Dufresne, A.; Aranguren, M.; Marcovich, N.E.; Capadona, J.R.; Rowan, S.J.; Weder, C.; Thielemans, W.; Roman, M.; Renneckar, S. Current International Research into Cellulose Nanofibres and Nanocomposites. J. Mater. Sci. 2010, 45, 1–33. [Google Scholar] [CrossRef]
- Jianan, C.; Shaoqiong, Y.; Jinyue, R. A Study on the Preparation, Structure, and Properties of Microcrystalline Cellulose. J. Macromol. Sci. Part A Pure Appl. Chem. 2006, 33, 1851–1862. [Google Scholar] [CrossRef]
- Virtanen, T.; Svedström, K.; Andersson, S.; Tervala, L.; Torkkeli, M.; Knaapila, M.; Kotelnikova, N.; Maunu, S.L.; Serimaa, R. A Physico-Chemical Characterisation of New Raw Materials for Microcrystalline Cellulose Manufacturing. Cellulose 2012, 19, 219–235. [Google Scholar] [CrossRef]
- Reddy, N.; Yang, Y. Properties and Potential Applications of Natural Cellulose Fibers from the Bark of Cotton Stalks. Bioresour. Technol. 2009, 100, 3563–3569. [Google Scholar] [CrossRef] [PubMed]
- Mai, T.; Luu, T.; Le, P.; Le, P.; Hoang Nguyen Do, N.; Chau, N.D.Q. Fabrication of Cotton Aerogels and Its Application in Water Treatment. In Proceedings of the 12th Regional Conference on Chemical Engineering (RCChE 2019), Ho Chi Minh City, Vietnam, 15–16 October 2019. [Google Scholar]
- Wang, X.; Li, H.; Cao, Y.; Tang, Q. Cellulose Extraction from Wood Chip in an Ionic Liquid 1-Allyl-3-Methylimidazolium Chloride (AmimCl). Bioresour. Technol. 2011, 102, 7959–7965. [Google Scholar] [CrossRef] [PubMed]
- Cara, C.; Ruiz, E.; Ballesteros, I.; Negro, M.J.; Castro, E. Enhanced Enzymatic Hydrolysis of Olive Tree Wood by Steam Explosion and Alkaline Peroxide Delignification. Process Biochem. 2006, 41, 423–429. [Google Scholar] [CrossRef]
- Abe, K.; Yano, H. Comparison of the Characteristics of Cellulose Microfibril Aggregates of Wood, Rice Straw and Potato Tuber. Cellulose 2009, 16, 1017–1023. [Google Scholar] [CrossRef]
- Hoang Nguyen Do, N.; Tran, V.; Tran, Q.; Le, K.; Nguyen, P.; Duong, H.; Thai, Q.B.; Le, P. Recycling of Pineapple Leaf and Cotton Waste Fibers into Heat-Insulating and Flexible Cellulose Aerogel Composites. J. Environ. Polym. Degrad. 2021, 29, 1112–1121. [Google Scholar] [CrossRef]
- Sun, J.X.; Sun, X.F.; Zhao, H.; Sun, R.C. Isolation and Characterization of Cellulose from Sugarcane Bagasse. Polym. Degrad. Stab. 2004, 84, 331–339. [Google Scholar] [CrossRef]
- Trache, D.; Hussin, M.H.; Chuin, C.T.H.; Sabar, S.; Fazita, M.N.; Taiwo, O.F.; Hassan, T.M.; Haafiz, M.M. Microcrystalline Cellulose: Isolation, Characterization and Bio-Composites Application—A Review. Int. J. Biol. Macromol. 2016, 93, 789–804. [Google Scholar] [CrossRef]
- Siqueira, G.; Bras, J.; Dufresne, A. Cellulosic Bionanocomposites: A Review of Preparation, Properties and Applications. Polymers 2010, 2, 728–765. [Google Scholar] [CrossRef]
- Hinterstoisser, B.; Salmén, L. Application of Dynamic 2D FTIR to Cellulose. Vib. Spectrosc. 2000, 22, 111–118. [Google Scholar] [CrossRef]
- Bochek, A.M. Effect of Hydrogen Bonding on Cellulose Solubility in Aqueous and Nonaqueous Solvents. Russ. J. Appl. Chem. 2003, 76, 1711–1719. [Google Scholar] [CrossRef]
- Lavanya, D.; Kulkarni, P.; Dixit, M.; Raavi, P.K.; Krishna, L.N.V. Sources of Cellulose and Their Applications—A Review. Int. J. Drug Formul. Res. 2011, 2, 19–38. [Google Scholar]
- Myasoedova, V.V. Physical Chemistry of Non-Aqueous Solutions of Cellulose and Its Derivatives; Wiley: Chichester, UK, 2000; ISBN 978-0-471-95924-3. [Google Scholar]
- Orts, W.J.; Sojka, R.E.; Glenn, G.M.; Gross, R.A. Biopolymers from Polysaccharides and Agroproteins, Copyright, Foreword. In Biopolymers from Polysaccharides and Agroproteins; ACS Symposium Series; American Chemical Society: Washington, DC, USA, 2001; Volume 786, pp. i–v. ISBN 978-0-8412-3645-5. [Google Scholar]
- Hon, D.N.-S.; Shiraishi, N. Wood and Cellulosic Chemistry, Second Edition, Revised, and Expanded; CRC Press: New York, NY, USA, 2000; ISBN 978-0-8247-0024-9. [Google Scholar]
- Surapolchai, W.; Schiraldi, D.A. The Effects of Physical and Chemical Interactions in the Formation of Cellulose Aerogels. Polym. Bull. 2010, 65, 951–960. [Google Scholar] [CrossRef]
- Ahmadi, M.; Madadlou, A.; Saboury, A.A. Whey Protein Aerogel as Blended with Cellulose Crystalline Particles or Loaded with Fish Oil. Food Chem. 2016, 196, 1016–1022. [Google Scholar] [CrossRef]
- Seantier, B.; Bendahou, D.; Bendahou, A.; Grohens, Y.; Kaddami, H. Multi-Scale Cellulose Based New Bio-Aerogel Composites with Thermal Super-Insulating and Tunable Mechanical Properties. Carbohydr. Polym. 2016, 138, 335–348. [Google Scholar] [CrossRef]
- Nguyen, B.N.; Cudjoe, E.; Douglas, A.; Scheiman, D.; McCorkle, L.; Meador, M.A.B.; Rowan, S.J. Polyimide Cellulose Nanocrystal Composite Aerogels. Macromolecules 2016, 49, 1692–1703. [Google Scholar] [CrossRef]
- Liebner, F.; Potthast, A.; Rosenau, T.; Haimer, E.; Wendland, M. Cellulose Aerogels: Highly Porous, Ultra-Lightweight Materials. Holzforschung 2008, 62, 129–135. [Google Scholar] [CrossRef]
- Ratke, L. Monoliths and Fibrous Cellulose Aerogels. In Aerogels Handbook; Aegerter, M.A., Leventis, N., Koebel, M.M., Eds.; Advances in Sol-Gel Derived Materials and Technologies; Springer: New York, NY, USA, 2011; pp. 173–190. ISBN 978-1-4419-7589-8. [Google Scholar]
- Innerlohinger, J.; Weber, H.K.; Kraft, G. Aerocellulose: Aerogels and Aerogel-like Materials Made from Cellulose. Macromol. Symp. 2006, 244, 126–135. [Google Scholar] [CrossRef]
- Hoepfner, S.; Ratke, L.; Milow, B. Synthesis and Characterisation of Nanofibrillar Cellulose Aerogels. Cellulose 2008, 15, 121–129. [Google Scholar] [CrossRef]
- Sescousse, R.; Gavillon, R.; Budtova, T. Aerocellulose from Cellulose–Ionic Liquid Solutions: Preparation, Properties and Comparison with Cellulose–NaOH and Cellulose–NMMO Routes. Carbohydr. Polym. 2011, 83, 1766–1774. [Google Scholar] [CrossRef]
- Tan, C.; Fung, B.; Newman, J.; Vu, C. Organic Aerogels with Very High Impact Strength. Adv. Mater. 2001, 13, 644–646. [Google Scholar] [CrossRef]
- Jin, H.; Nishiyama, Y.; Wada, M.; Kuga, S. Nanofibrillar Cellulose Aerogels. Colloids Surf. A Physicochem. Eng. Asp. 2004, 240, 63–67. [Google Scholar] [CrossRef]
- Fischer, F.; Rigacci, A.; Pirard, R.; Berthon-Fabry, S.; Achard, P. Cellulose-Based Aerogels. Polymer 2006, 47, 7636–7645. [Google Scholar] [CrossRef]
- Sözcü, S.; Venkataraman, M.; Tomkova, B.; Militky, J. Cellulose-Based Aerogels Understading Their Origin, Preparation and Multifunctional Effect for Potential Application. In Selected Topics in Fibrous Materials Science; TUL FT Liberec: Technicka Univerzita v Liberci: Liberec, Czech Republic, 2022; p. 93. ISBN 978-80-7494-607-3. [Google Scholar]
- Fischer, S. Anorganische Salzhydratschmelzen. Master’s Thesis, Technische Universitaet Bergakademie Freiberg Universitaetsbibliothek “Georgius Agricola”, Freiberg, Germany, 2009. [Google Scholar]
- Fischer, S.; Leipner, H.; Thümmler, K.; Brendler, E.; Peters, J. Inorganic Molten Salts as Solvents for Cellulose. Cellulose 2003, 10, 227–236. [Google Scholar] [CrossRef]
- Frey, M.W.; Theil, M.H. Calculated Phase Diagrams for Cellulose/Ammonia/Ammonium Thiocyanate Solutions in Comparison to Experimental Results. Cellulose 2004, 11, 53–63. [Google Scholar] [CrossRef]
- Cuce, E.; Cuce, P.M.; Wood, C.J.; Riffat, S.B. Toward Aerogel Based Thermal Superinsulation in Buildings: A Comprehensive Review. Renew. Sustain. Energy Rev. 2014, 34, 273–299. [Google Scholar] [CrossRef]
- Sadineni, S.B.; Madala, S.; Boehm, R.F. Passive Building Energy Savings: A Review of Building Envelope Components. Renew. Sustain. Energy Rev. 2011, 15, 3617–3631. [Google Scholar] [CrossRef]
- Rahbar Shamskar, K.; Heidari, H.; Rashidi, A. Preparation and Evaluation of Nanocrystalline Cellulose Aerogels from Raw Cotton and Cotton Stalk. Ind. Crops Prod. 2016, 93, 203–211. [Google Scholar] [CrossRef]
- Pääkkö, M.; Vapaavuori, J.; Silvennoinen, R.; Kosonen, H.; Ankerfors, M.; Lindström, T.; Berglund, L.A.; Ikkala, O. Long and Entangled Native Cellulose I Nanofibers Allow Flexible Aerogels and Hierarchically Porous Templates for Functionalities. Soft Matter 2008, 4, 2492–2499. [Google Scholar] [CrossRef]
- Nguyen, V.; Quoc Lam, H.; Nguyen, T.; Ly, P.; Nguyen, D.M.; Hoang, D. Nanocellulose and Graphene Oxide Aerogels for Adsorption and Removal Methylene Blue from an Aqueous Environment. ACS Omega 2022, 7, 1003–1013. [Google Scholar] [CrossRef] [PubMed]
- Wu, Z.-Y.; Li, C.; Liang, H.-W.; Chen, J.-F.; Yu, S.-H. Ultralight, Flexible, and Fire-Resistant Carbon Nanofiber Aerogels from Bacterial Cellulose. Angew. Chem. Int. Ed. 2013, 52, 2925–2929. [Google Scholar] [CrossRef]
- Négrier, M.; Ahmar, E.E.; Sescousse, R.; Sauceau, M.; Budtova, T. Upcycling of Textile Waste into High Added Value Cellulose Porous Materials, Aerogels and Cryogels. RSC Sustain. 2023, 1, 335–345. [Google Scholar] [CrossRef]
- Yang, X.; Fei, B.; Ma, J.; Liu, X.; Yang, S.; Tian, G.; Jiang, Z. Porous Nanoplatelets Wrapped Carbon Aerogels by Pyrolysis of Regenerated Bamboo Cellulose Aerogels as Supercapacitor Electrodes. Carbohydr. Polym. 2018, 180, 385–392. [Google Scholar] [CrossRef]
- Zhou, X.; Luo, G.; Wang, H.; Xu, D.; Zeng, K.; Wu, X.; Ren, D. Development of a Novel Bamboo Cellulose Nanofibrils Hybrid Aerogel with High Thermal-Insulating Performance for Fresh Strawberry Cold-Chain Logistics. Int. J. Biol. Macromol. 2023, 229, 452–462. [Google Scholar] [CrossRef]
- Yang, H.; Sheikhi, A.; van de Ven, T.G.M. Reusable Green Aerogels from Cross-Linked Hairy Nanocrystalline Cellulose and Modified Chitosan for Dye Removal. Langmuir 2016, 32, 11771–11779. [Google Scholar] [CrossRef]
- Nemoto, J.; Saito, T.; Isogai, A. Simple Freeze-Drying Procedure for Producing Nanocellulose Aerogel-Containing, High-Performance Air Filters. ACS Appl. Mater. Interfaces 2015, 7, 19809–19815. [Google Scholar] [CrossRef]
- Du, A.; Zhou, B.; Zhang, Z.; Shen, J. A Special Material or a New State of Matter: A Review and Reconsideration of the Aerogel. Materials 2013, 6, 941–968. [Google Scholar] [CrossRef] [PubMed]
- Soleimani Dorcheh, A.; Abbasi, M.H. Silica Aerogel; Synthesis, Properties and Characterization. J. Mater. Process. Technol. 2008, 199, 10–26. [Google Scholar] [CrossRef]
- Dervin, S.; Pillai, S. An Introduction to Sol-Gel Processing for Aerogels. In Sol-Gel Materials for Energy, Environment and Electronic Applications; Springer: Cham, Switzerland, 2017; pp. 1–22. ISBN 978-3-319-50142-0. [Google Scholar]
- Neacşu, I.A.; Nicoară, A.I.; Vasile, O.R.; Vasile, B.Ş. Chapter 9—Inorganic Micro- and Nanostructured Implants for Tissue Engineering. In Nanobiomaterials in Hard Tissue Engineering; Grumezescu, A.M., Ed.; William Andrew Publishing: Norwich, NY, USA, 2016; pp. 271–295. ISBN 978-0-323-42862-0. [Google Scholar]
- Carraher, C.E. General Topics. Polym. News 2005, 30, 386–388. [Google Scholar] [CrossRef]
- Do, N.H.N.; Luu, T.P.; Thai, Q.B.; Le, D.K.; Chau, N.D.Q.; Nguyen, S.T.; Le, P.K.; Phan-Thien, N.; Duong, H.M. Heat and Sound Insulation Applications of Pineapple Aerogels from Pineapple Waste. Mater. Chem. Phys. 2020, 242, 122267. [Google Scholar] [CrossRef]
- Duong, H.; Xie, Z.; Wei, K.; Nian, N.; Tan, K.; Lim, H.; Li, A.; Chung, K.-S.; Lim, W. Thermal Jacket Design Using Cellulose Aerogels for Heat Insulation Application of Water Bottles. Fluids 2017, 2, 64. [Google Scholar] [CrossRef]
- Karadagli, I.; Milow, B.; Ratke, L.; Schulz, B.; Seide, G.; Gries, T. Synthesis and Characterization of Highly Porous Cellulose Aerogels for Textiles Applications. In Proceedings of the Cellular Materials: CELLMAT 2012, Dresden, Germany, 7–9 November 2012. [Google Scholar]
- Han, Y.; Zhang, X.; Wu, X.; Lu, C. Flame Retardant, Heat Insulating Cellulose Aerogels from Waste Cotton Fabrics by in Situ Formation of Magnesium Hydroxide Nanoparticles in Cellulose Gel Nanostructures. ACS Sustain. Chem. Eng. 2015, 3, 1853–1859. [Google Scholar] [CrossRef]
- Bao, M.X.; Xu, S.; Wang, X.; Sun, R. Porous Cellulose Aerogels with High Mechanical Performance and Their Absorption Behaviors. Bioresources 2016, 11, 8–20. [Google Scholar] [CrossRef]
- Hüsing, N.; Schubert, U. Aerogels—Airy Materials: Chemistry, Structure, and Properties. Angew. Chem. Int. Ed. 1998, 37, 22–45. [Google Scholar] [CrossRef]
- Buchtová, N.; Budtova, T. Cellulose Aero-, Cryo- and Xerogels: Towards Understanding of Morphology Control. Cellulose 2016, 23, 2585–2595. [Google Scholar] [CrossRef]
- Quiño, J.; Ruehl, M.; Klima, T.; Ruiz, F.; Will, S.; Braeuer, A. Supercritical Drying of Aerogel: In Situ Analysis of Concentration Profiles inside the Gel and Derivation of the Effective Binary Diffusion Coefficient Using Raman Spectroscopy. J. Supercrit. Fluids 2016, 108, 1–12. [Google Scholar] [CrossRef]
- Özbakır, Y.; Erkey, C. Experimental and Theoretical Investigation of Supercritical Drying of Silica Alcogels. J. Supercrit. Fluids 2015, 98, 153–166. [Google Scholar] [CrossRef]
- Sanz-Moral, L.M.; Rueda, M.; Mato, R.; Martín, Á. View Cell Investigation of Silica Aerogels during Supercritical Drying: Analysis of Size Variation and Mass Transfer Mechanisms. J. Supercrit. Fluids 2014, 92, 24–30. [Google Scholar] [CrossRef]
- Griffin, J.S.; Mills, D.H.; Cleary, M.; Nelson, R.; Manno, V.P.; Hodes, M. Continuous Extraction Rate Measurements during Supercritical CO2 Drying of Silica Alcogel. J. Supercrit. Fluids 2014, 94, 38–47. [Google Scholar] [CrossRef]
- García-González, C.A.; Alnaief, M.; Smirnova, I. Polysaccharide-Based Aerogels—Promising Biodegradable Carriers for Drug Delivery Systems. Carbohydr. Polym. 2011, 86, 1425–1438. [Google Scholar] [CrossRef]
- Liebner, F.; Haimer, E.; Wendland, M.; Neouze, M.-A.; Schlufter, K.; Miethe, P.; Heinze, T.; Potthast, A.; Rosenau, T. Aerogels from Unaltered Bacterial Cellulose: Application of scCO2 Drying for the Preparation of Shaped, Ultra-Lightweight Cellulosic Aerogels. Macromol. Biosci. 2010, 10, 349–352. [Google Scholar] [CrossRef] [PubMed]
- Lu, Y.; Qingfeng, S.; Yang, D.; She, X.; Yao, X.; Zhu, G.; Liu, Y.; Zhao, H.; Li, J. Fabrication of Mesoporous Lignocellulose Aerogels from Wood via Cyclic Liquid Nitrogen Freezing–Thawing in Ionic Liquid Solution. J. Mater. Chem. 2012, 22, 13548–13557. [Google Scholar] [CrossRef]
- Pircher, N.; Carbajal, L.; Schimper, C.; Bacher, M.; Rennhofer, H.; Nedelec, J.-M.; Lichtenegger, H.C.; Rosenau, T.; Liebner, F. Impact of Selected Solvent Systems on the Pore and Solid Structure of Cellulose Aerogels. Cellulose 2016, 23, 1949–1966. [Google Scholar] [CrossRef] [PubMed]
- Wang, X.; Zhang, Y.; Jiang, H.; Song, Y.; Zhou, Z.; Zhao, H. Fabrication and Characterization of Nano-Cellulose Aerogels via Supercritical CO2 Drying Technology. Mater. Lett. 2016, 183, 179–182. [Google Scholar] [CrossRef]
- Heath, L.; Thielemans, W. Cellulose Nanowhisker Aerogels. Green Chem. 2010, 12, 1448–1453. [Google Scholar] [CrossRef]
- Schestakow, M.; Karadagli, I.; Ratke, L. Cellulose Aerogels Prepared from an Aqueous Zinc Chloride Salt Hydrate Melt. Carbohydr. Polym. 2016, 137, 642–649. [Google Scholar] [CrossRef]
- Tajiri, K.; Igarashi, K.; Nishio, T. Effects of Supercritical Drying Media on Structure and Properties of Silica Aerogel. J. Non-Cryst. Solids 1995, 186, 83–87. [Google Scholar] [CrossRef]
- Laudise, R.A.; Johnson, D.W. Supercritical Drying of Gels. J. Non-Cryst. Solids 1986, 79, 155–164. [Google Scholar] [CrossRef]
- Kocon, L.; Despetis, F.; Phalippou, J. Ultralow Density Silica Aerogels by Alcohol Supercritical Drying. J. Non-Cryst. Solids 1998, 225, 96–100. [Google Scholar] [CrossRef]
- Stolarski, M.; Walendziewski, J.; Steininger, M.; Pniak, B. Synthesis and Characteristic of Silica Aerogels. Appl. Catal. A Gen. 1999, 177, 139–148. [Google Scholar] [CrossRef]
- Mahadik, D.B.; Lee, Y.K.; Chavan, N.K.; Mahadik, S.A.; Park, H.-H. Monolithic and Shrinkage-Free Hydrophobic Silica Aerogels via New Rapid Supercritical Extraction Process. J. Supercrit. Fluids 2016, 107, 84–91. [Google Scholar] [CrossRef]
- Kong, Y.; Shen, X.-D.; Cui, S. Direct Synthesis of Anatase TiO2 Aerogel Resistant to High Temperature under Supercritical Ethanol. Mater. Lett. 2014, 117, 192–194. [Google Scholar] [CrossRef]
- Kirkbir, F.; Murata, H.; Meyers, D.; Chaudhuri, S.R. Drying of Large Monolithic Aerogels between Atmospheric and Supercritical Pressures. J. Sol-Gel Sci. Technol. 1998, 13, 311–316. [Google Scholar] [CrossRef]
- Kirkbir, F.; Murata, H.; Meyers, D.; Chaudhuri, S.R. Drying of Aerogels in Different Solvents between Atmospheric and Supercritical Pressures. J. Non-Cryst. Solids 1998, 225, 14–18. [Google Scholar] [CrossRef]
- Dowson, M.; Grogan, M.; Birks, T.; Harrison, D.; Craig, S. Streamlined Life Cycle Assessment of Transparent Silica Aerogel Made by Supercritical Drying. Appl. Energy 2012, 97, 396–404. [Google Scholar] [CrossRef]
- van Bommel, M.J.; de Haan, A.B. Drying of Silica Aerogel with Supercritical Carbon Dioxide. J. Non-Cryst. Solids 1995, 186, 78–82. [Google Scholar] [CrossRef]
- Sanz-Moral, L.M.; Rueda, M.; Nieto, A.; Novak, Z.; Knez, Ž.; Martín, Á. Gradual Hydrophobic Surface Functionalization of Dry Silica Aerogels by Reaction with Silane Precursors Dissolved in Supercritical Carbon Dioxide. J. Supercrit. Fluids 2013, 84, 74–79. [Google Scholar] [CrossRef]
- Pajonk, G.M.; Venkateswara Rao, A.; Sawant, B.M.; Parvathy, N.N. Dependence of Monolithicity and Physical Properties of TMOS Silica Aerogels on Gel Aging and Drying conditions. J. Non-Cryst. Solids 1997, 209, 40–50. [Google Scholar] [CrossRef]
- Masmoudi, Y.; Rigacci, A.; Ilbizian, P.; Cauneau, F.; Achard, P. Diffusion During the Supercritical Drying of Silica Gels. Dry. Technol. 2006, 24, 1121–1125. [Google Scholar] [CrossRef]
- García-González, C.A.; Camino-Rey, M.C.; Alnaief, M.; Zetzl, C.; Smirnova, I. Supercritical Drying of Aerogels Using CO2: Effect of Extraction Time on the End Material Textural Properties. J. Supercrit. Fluids 2012, 66, 297–306. [Google Scholar] [CrossRef]
- Wang, Y.-Y.; Gao, Y.-B.; Sun, Y.-H.; Chen, S.-Y. Effect of Preparation Parameters on the Texture of SiO2 Aerogels. Catal. Today 1996, 30, 171–175. [Google Scholar] [CrossRef]
- Lu, Y.; Gao, R.; Xiao, S.; Yin, Y.; Liu, Q.; Li, J. Cellulose Based Aerogels: Processing and Morphology. In Biobased Aerogels: Polysaccharide and Protein-Based Materials; RSC Green Chemistry; The Royal Society of Chemistry: London, UK, 2018; pp. 25–41. ISBN 978-1-78262-765-4. [Google Scholar]
- Wang, X.; Zhang, Y.; Jiang, H.; Song, Y.; Zhou, Z.; Zhao, H. Tert-Butyl Alcohol Used to Fabricate Nano-Cellulose Aerogels via Freeze-Drying Technology. Mater. Res. Express 2017, 4, 065006. [Google Scholar] [CrossRef]
- Pons, A.; Casas, L.; Estop, E.; Molins, E.; Harris, K.D.M.; Xu, M. A New Route to Aerogels: Monolithic Silica Cryogels. J. Non-Cryst. Solids 2012, 358, 461–469. [Google Scholar] [CrossRef]
- Jiang, F.; Hsieh, Y.-L. Super Water Absorbing and Shape Memory Nanocellulose Aerogels from TEMPO-Oxidized Cellulose Nanofibrils via Cyclic Freezing–Thawing. J. Mater. Chem. A 2013, 2, 350–359. [Google Scholar] [CrossRef]
- Zhang, X.; Yu, Y.; Jiang, Z.; Wang, H. The Effect of Freezing Speed and Hydrogel Concentration on the Microstructure and Compressive Performance of Bamboo-Based Cellulose Aerogel. J. Wood Sci. 2015, 61, 595–601. [Google Scholar] [CrossRef]
- Nakagaito, A.; Kondo, H.; Takagi, H. Cellulose Nanofiber Aerogel Production and Applications. J. Reinf. Plast. Compos. 2013, 32, 1547–1552. [Google Scholar] [CrossRef]
- Jiménez-Saelices, C.; Seantier, B.; Cathala, B.; Grohens, Y. Spray Freeze-Dried Nanofibrillated Cellulose Aerogels with Thermal Superinsulating Properties. Carbohydr. Polym. 2017, 157, 105–113. [Google Scholar] [CrossRef] [PubMed]
- Cai, H.; Sharma, S.; Liu, W.; Mu, W.; Liu, W.; Zhang, X.; Deng, Y. Aerogel Microspheres from Natural Cellulose Nanofibrils and Their Application as Cell Culture Scaffold. Biomacromolecules 2014, 15, 2540–2547. [Google Scholar] [CrossRef] [PubMed]
- Cai, J.; Kimura, S.; Wada, M.; Kuga, S.; Zhang, L. Cellulose Aerogels from Aqueous Alkali Hydroxide–Urea Solution. ChemSusChem 2008, 1, 149–154. [Google Scholar] [CrossRef] [PubMed]
- Beaumont, M.; Kondor, A.; Plappert, S.; Mitterer, C.; Opietnik, M.; Potthast, A.; Rosenau, T. Surface Properties and Porosity of Highly Porous, Nanostructured Cellulose II Particles. Cellulose 2017, 24, 435–440. [Google Scholar] [CrossRef]
- Reichenauer, G. Structural Characterization of Aerogels. In Aerogels Handbook; Aegerter, M.A., Leventis, N., Koebel, M.M., Eds.; Advances in Sol-Gel Derived Materials and Technologies; Springer: New York, NY, USA, 2011; pp. 449–498. ISBN 978-1-4419-7589-8. [Google Scholar]
- Luo, Y.; Wang, S.; Fu, X.; Du, X.; Wang, H.; Zhou, M.; Cheng, X.; Du, Z. Fabrication of a Bio-Based Superhydrophobic and Flame-Retardant Cotton Fabric for Oil–Water Separation. Macromol. Mater. Eng. 2021, 306, 2000624. [Google Scholar] [CrossRef]
- Walenta, E. Small Angle X-ray Scattering. Von O. GLATTER Und O. KRATKY. London: Academic Press Inc. Ltd. 1982. ISBN 0-12-286280-5. X, 515 Seiten, Geb. £ 43,60; US $ 81.00. Acta Polym. 1985, 36, 296. [Google Scholar] [CrossRef]
- Hunt, A.J. Light Scattering for Aerogel Characterization. J. Non-Cryst. Solids 1998, 225, 303–306. [Google Scholar] [CrossRef]
- Fauziyah, M.; Widiyastuti, W.; Balgis, R.; Setyawan, H. Production of Cellulose Aerogels from Coir Fibers via an Alkali–Urea Method for Sorption Applications. Cellulose 2019, 26, 9583–9598. [Google Scholar] [CrossRef]
- Qiu, J.; Guo, X.; Lei, W.; Ding, R.; Zhang, Y.; Yang, H. Facile Preparation of Cellulose Aerogels with Controllable Pore Structure. Nanomaterials 2023, 13, 613. [Google Scholar] [CrossRef]
- Horvat, G.; Pantić, M.; Knez, Ž.; Novak, Z. A Brief Evaluation of Pore Structure Determination for Bioaerogels. Gels 2022, 8, 438. [Google Scholar] [CrossRef]
- Thomson, W. 4. On the Equilibrium of Vapour at a Curved Surface of Liquid. Proc. R. Soc. Edinb. 1872, 7, 63–68. [Google Scholar] [CrossRef]
- Gibbs, J.W. The Collected Works of J. Willard Gibbs: Thermodynamics; Yale University Press: New Haven, CT, USA, 1948. [Google Scholar]
- Maloney, T.C. Thermoporosimetry of Hard (Silica) and Soft (Cellulosic) Materials by Isothermal Step Melting. J. Therm. Anal. Calorim. 2015, 121, 7–17. [Google Scholar] [CrossRef]
- Riikonen, J.; Salonen, J.; Lehto, V.-P. Utilising Thermoporometry to Obtain New Insights into Nanostructured Materials. J. Therm. Anal. Calorim. 2011, 105, 811–821. [Google Scholar] [CrossRef]
- Kaviany, M. Principles of Heat Transfer in Porous Media; Springer Science & Business Media: New York, NY, USA, 2012; ISBN 978-1-4612-4254-3. [Google Scholar]
- Tanikawa, W.; Shimamoto, T. Klinkenberg Effect for Gas Permeability and Its Comparison to Water Permeability for Porous Sedimentary Rocks. Hydrol. Earth Syst. Sci. Discuss. 2006, 3, 1315–1338. [Google Scholar] [CrossRef]
- Scheidegger, A.E. The Physics of Flow through Porous Media, 3rd ed.; University of Toronto Press: Toronto, ON, Canada, 2020; ISBN 978-1-4875-8375-0. [Google Scholar]
- Giesche, H. Mercury Porosimetry: A General (Practical) Overview. Part. Part. Syst. Charact. 2006, 23, 9–19. [Google Scholar] [CrossRef]
- Pirard, R.; Alie, C.; Pirard, J.-P. Characterization of Porous Texture of Hyperporous Materials by Mercury Porosimetry Using Densification Equation. Powder Technol. 2002, 128, 242–247. [Google Scholar] [CrossRef]
- Job, N.; Pirard, R.; Pirard, J.-P.; Alié, C. Non Intrusive Mercury Porosimetry: Pyrolysis of Resorcinol-Formaldehyde Xerogels. Part. Part. Syst. Charact. 2006, 23, 72–81. [Google Scholar] [CrossRef]
- Hossen, M.; Talbot, M.; Kennard, R.; Bousfield, D.; Mason, M. A Comparative Study of Methods for Porosity Determination of Cellulose Based Porous Materials. Cellulose 2020, 27, 6849–6860. [Google Scholar] [CrossRef]
- Lu, H.; Luo, H.; Leventis, N. Mechanical Characterization of Aerogels. In Aerogels Handbook; Aegerter, M.A., Leventis, N., Koebel, M.M., Eds.; Advances in Sol-Gel Derived Materials and Technologies; Springer: New York, NY, USA, 2011; pp. 499–535. ISBN 978-3-030-27322-4. [Google Scholar]
- Wingfield, C.; Baski, A.; Bertino, M.F.; Leventis, N.; Mohite, D.P.; Lu, H. Fabrication of Sol−Gel Materials with Anisotropic Physical Properties by Photo-Cross-Linking. Chem. Mater. 2009, 21, 2108–2114. [Google Scholar] [CrossRef]
- Dieter, G.E.; Bacon, D. Mechanical Metallurgy; McGraw-Hill: New York, NY, USA, 1976; Volume 3. [Google Scholar]
- Ahmad, H.; Anguilano, L.; Fan, M. Microstructural Architecture and Mechanical Properties of Empowered Cellulose-Based Aerogel Composites via TEMPO-Free Oxidation. Carbohydr. Polym. 2022, 298, 120117. [Google Scholar] [CrossRef]
- Gross, J.; Fricke, J. Ultrasonic Velocity Measurements in Silica, Carbon and Organic Aerogels. J. Non-Cryst. Solids 1992, 145, 217–222. [Google Scholar] [CrossRef]
- Calemczuk, R.; de Goer, A.M.; Salce, B.; Maynard, R.; Zarembowitch, A. Low-Temperature Properties of Silica Aerogels. EPL 1987, 3, 1205. [Google Scholar] [CrossRef]
- Gross, J.; Reichenauer, G.; Fricke, J. Mechanical Properties of SiO2 Aerogels. J. Phys. D Appl. Phys. 1988, 21, 1447. [Google Scholar] [CrossRef]
- Lemay, J.D.; Tillotson, T.M.; Hrubesh, L.W.; Pekala, R.W. Microstructural Dependence of Aerogel Mechanical Properties. MRS Online Proc. Libr. 1990, 180, 321. [Google Scholar] [CrossRef]
- Woignier, T.; Phalippou, J.; Hdach, H.; Larnac, G.; Pernot, F.; Scherer, G.W. Evolution of Mechanical Properties during the Alcogel-Aerogel-Glass Process. J. Non-Cryst. Solids 1992, 147–148, 672–680. [Google Scholar] [CrossRef]
- Scherer, G.W. Crack-Tip Stress in Gels. J. Non-Cryst. Solids 1992, 144, 210–216. [Google Scholar] [CrossRef]
- Zarzycki, J. Critical Stress Intensity Factors of Wet Gels. J. Non-Cryst. Solids 1988, 100, 359–363. [Google Scholar] [CrossRef]
- Evans, A.G. Slow Crack Growth in Brittle Materials under Dynamic Loading Conditions. Int. J. Fract. 1974, 10, 251–259. [Google Scholar] [CrossRef]
- Hafidi Alaoui, A.; Woignier, T.; Pernot, F.; Phalippou, J.; Hihi, A. Stress Intensity Factor in Silica Alcogels and Aerogels. J. Non-Cryst. Solids 2000, 265, 29–35. [Google Scholar] [CrossRef]
- Zhang, Y.; Wang, S.; Xu, G.; Wang, G.; Zhao, M. Effect of Microstructure on Fatigue-Crack Propagation of 18CrNiMo7-6 High-Strength Steel. Int. J. Fatigue 2022, 163, 107027. [Google Scholar] [CrossRef]
- Buchtová, N.; Pradille, C.; Bouvard, J.-L.; Budtova, T. Mechanical Properties of Cellulose Aerogels and Cryogels. Soft Matter 2019, 15, 7901–7908. [Google Scholar] [CrossRef] [PubMed]
- ASTM D638; Standard Test Method for Tensile Properties of Plastics. American Society for Testing and Materials: West Conshohocken, PA, USA, 2022.
- ASTM D695; Standard Test Method for Compressive Properties of Rigid Plastics. American Society for Testing and Materials: West Conshohocken, PA, USA, 2023.
- ASTM D3574; Standard Test Methods for Flexible Cellular Materials—Slab, Bonded, and Molded Urethane Foams. American Society for Testing and Materials: West Conshohocken, PA, USA, 2017.
- Xu, Y.; Xu, T.; Liu, H.; Cai, H.; Wang, C. Gain Regulation of the Microchannel Plate System. Int. J. Mass. Spectrom. 2017, 421, 234–237. [Google Scholar] [CrossRef]
- Cao, L.; Fu, Q.; Si, Y.; Ding, B.; Yu, J. Porous Materials for Sound Absorption. Compos. Commun. 2018, 10, 25–35. [Google Scholar] [CrossRef]
- Wang, G.; Yuan, P.; Ma, B.; Yuan, W.; Luo, J. Hierarchically Structured M13 Phage Aerogel for Enhanced Sound-Absorption. Macromol. Mater. Eng. 2020, 305, 2000452. [Google Scholar] [CrossRef]
- Begum, H.; Horoshenkov, K.V.; Conte, M.; Malfait, W.J.; Zhao, S.; Koebel, M.M.; Bonfiglio, P.; Venegas, R. The Acoustical Properties of Tetraethyl Orthosilicate Based Granular Silica Aerogels. J. Acoust. Soc. Am. 2021, 149, 4149–4158. [Google Scholar] [CrossRef]
- ASTM E1050-10; Standard Test Method for Impedance and Absorption of Acoustical Materials Using a Tube, Two Microphones and a Digital Frequency Analysis System. American Society for Testing and Materials: West Conshohocken, PA, USA, 2019.
- Kueh, A.; Razali, A.; Lee, Y.; Hamdan, S.; Yakub, I.; Suhaili, N. Acoustical and Mechanical Characteristics of Mortars with Pineapple Leaf Fiber and Silica Aerogel Infills—Measurement and Modeling. Mater. Today Commun. 2023, 35, 105540. [Google Scholar] [CrossRef]
- Wang, G.; Ma, B.; Yuan, W.; Luo, J. Acoustic and Mechanical Characterization of a Novel Polypropylene Fibers Based Composite Aerogel. Mater. Lett. 2023, 334, 133696. [Google Scholar] [CrossRef]
- Wang, Y.; Zhu, H.; Tu, W.; Su, Y.; Jiang, F.; Riffat, S. Sound Absorption, Structure and Mechanical Behavior of Konjac Glucomannan-Based Aerogels with Addition of Gelatin and Wheat Straw. Constr. Build. Mater. 2022, 352, 129052. [Google Scholar] [CrossRef]
- Feng, J.; Le, D.; Nguyen, S.T.; Tan Chin Nien, V.; Jewell, D.; Duong, H.M. Silicacellulose Hybrid Aerogels for Thermal and Acoustic Insulation Applications. Colloids Surf. A Physicochem. Eng. Asp. 2016, 506, 298–305. [Google Scholar] [CrossRef]
- Huang, J.; Wang, X.; Guo, W.; Niu, H.; Song, L.; Hu, Y. Eco-Friendly Thermally Insulating Cellulose Aerogels with Exceptional Flame Retardancy, Mechanical Property and Thermal Stability. J. Taiwan Inst. Chem. Eng. 2022, 131, 104159. [Google Scholar] [CrossRef]
- Ebert, H.-P. Thermal Properties of Aerogels. In Aerogels Handbook; Springer: New York, NY, USA, 2011; pp. 537–564. ISBN 978-3-030-27322-4. [Google Scholar]
- Aegerter, M.A.; Leventis, N.; Koebel, M.M. (Eds.) Aerogels Handbook, 2011th ed.; Advances in Sol-Gel Derived Materials and Technologies; Springer: New York, NY, USA, 2011; ISBN 978-1-4419-7477-8. [Google Scholar]
- Guo, W.; Chen, S.; Liang, F.; Jin, L.; Ji, C.; Zhang, P.; Fei, B. Ultra-Light-Weight, Anti-Flammable and Water-Proof Cellulosic Aerogels for Thermal Insulation Applications. Int. J. Biol. Macromol. 2023, 246, 125343. [Google Scholar] [CrossRef] [PubMed]
- Yan, M.; Pan, Y.; Cheng, X.; Zhang, Z.; Deng, Y.; Lun, Z.; Gong, L.; Gao, M.; Zhang, H. “Robust–Soft” Anisotropic Nanofibrillated Cellulose Aerogels with Superior Mechanical, Flame-Retardant, and Thermal Insulating Properties. ACS Appl. Mater. Interfaces 2021, 13, 27458–27470. [Google Scholar] [CrossRef] [PubMed]
- Wang, D.; Peng, H.; Yu, B.; Zhou, K.; Pan, H.; Zhang, L.; Li, M.; Liu, M.; Tian, A.; Fu, S. Biomimetic Structural Cellulose Nanofiber Aerogels with Exceptional Mechanical, Flame-Retardant and Thermal-Insulating Properties. Chem. Eng. J. 2020, 389, 124449. [Google Scholar] [CrossRef]
- UL-94; The Standard Tests for Flammability—Vertical Burning Tests. Underwriters Laboratories of the United States: Northbrook, IL, USA, 2013.
- Qin, Z.; Chen, X.; Lv, Y.; Zhao, B.; Fang, X.; Pan, K. Wearable and High-Performance Piezoresistive Sensor Based on Nanofiber/Sodium Alginate Synergistically Enhanced MXene Composite Aerogel. Chem. Eng. J. 2023, 451, 138586. [Google Scholar] [CrossRef]
- Chen, Y.; Zhang, C.; Tao, S.; Chai, H.; Xu, D.; Li, X.; Qi, H. High-Performance Smart Cellulose Nanohybrid Aerogel Fibers as a Platform toward Multifunctional Textiles. Chem. Eng. J. 2023, 466, 143153. [Google Scholar] [CrossRef]
- Jiang, F.; Hsieh, Y.-L. Amphiphilic Superabsorbent Cellulose Nanofibril Aerogels. J. Mater. Chem. A 2014, 2, 6337–6342. [Google Scholar] [CrossRef]
- Nguyen, H.S.H.; Phan, H.H.; Huynh, H.K.P.; Nguyen, S.T.; Nguyen, V.T.T.; Phan, A.N. Understanding the Effects of Cellulose Fibers from Various Pre-Treated Barley Straw on Properties of Aerogels. Fuel Process. Technol. 2022, 236, 107425. [Google Scholar] [CrossRef]
- Sun, J.; Wu, Z.; An, B.; Ma, C.; Xu, L.; Zhang, Z.; Luo, S.; Li, W.; Liu, S. Thermal-Insulating, Flame-Retardant and Mechanically Resistant Aerogel Based on Bio-Inspired Tubular Cellulose. Compos. Part B Eng. 2021, 220, 108997. [Google Scholar] [CrossRef]
- He, H.; Wang, Y.; Yu, Z.; Liu, J.; Zhao, Y.; Ke, Y. Ecofriendly Flame-Retardant Composite Aerogel Derived from Polysaccharide: Preparation, Flammability, Thermal Kinetics, and Mechanism. Carbohydr. Polym. 2021, 269, 118291. [Google Scholar] [CrossRef]
- Athamneh, T.; Hajnal, A.; Al-Najjar, M.A.A.; Alshweiat, A.; Obaidat, R.; Awad, A.A.; Al-Alwany, R.; Keitel, J.; Wu, D.; Kieserling, H.; et al. In Vivo Tests of a Novel Wound Dressing Based on Agar Aerogel. Int. J. Biol. Macromol. 2023, 239, 124238. [Google Scholar] [CrossRef]
- Batista, M.P.; Gonçalves, V.S.S.; Gaspar, F.B.; Nogueira, I.D.; Matias, A.A.; Gurikov, P. Novel Alginate-Chitosan Aerogel Fibres for Potential Wound Healing Applications. Int. J. Biol. Macromol. 2020, 156, 773–782. [Google Scholar] [CrossRef] [PubMed]
- Tripathi, G.; Park, M.; Lim, H.; Lee, B.-T. Natural TEMPO Oxidized Cellulose Nano Fiber/Alginate/dSECM Hybrid Aerogel with Improved Wound Healing and Hemostatic Ability. Int. J. Biol. Macromol. 2023, 243, 125226. [Google Scholar] [CrossRef] [PubMed]
- Han, X.; Ding, S.; Zhu, L.; Wang, S. Preparation and Characterization of Flame-Retardant and Thermal Insulating Bio-Based Composite Aerogels. Energy Build. 2023, 278, 112656. [Google Scholar] [CrossRef]
- Xu, Y.; Yan, C.; Du, C.; Xu, K.; Li, Y.; Xu, M.; Bourbigot, S.; Fontaine, G.; Li, B.; Liu, L. High-Strength, Thermal-Insulating, Fire-Safe Bio-Based Organic Lightweight Aerogel Based on 3D Network Construction of Natural Tubular Fibers. Compos. Part B Eng. 2023, 261, 110809. [Google Scholar] [CrossRef]
- López-Iglesias, C.; Barros, J.; Ardao, I.; Monteiro, F.J.; Alvarez-Lorenzo, C.; Gómez-Amoza, J.L.; García-González, C.A. Vancomycin-Loaded Chitosan Aerogel Particles for Chronic Wound Applications. Carbohydr. Polym. 2019, 204, 223–231. [Google Scholar] [CrossRef] [PubMed]
- Mirmoeini, S.S.; Moradi, M.; Tajik, H.; Almasi, H.; Gama, F.M. Cellulose/Salep-Based Intelligent Aerogel with Red Grape Anthocyanins: Preparation, Characterization and Application in Beef Packaging. Food Chem. 2023, 425, 136493. [Google Scholar] [CrossRef] [PubMed]
- Mirmoeini, S.S.; Hosseini, S.H.; Lotfi Javid, A.; Esmaeili Koutamehr, M.; Sharafi, H.; Molaei, R.; Moradi, M. Essential Oil-Loaded Starch/Cellulose Aerogel: Preparation, Characterization and Application in Cheese Packaging. Int. J. Biol. Macromol. 2023, 244, 125356. [Google Scholar] [CrossRef]
- Ye, R.; Li, H.; Long, J.; Wang, Y.; Peng, D. Bio-Aerogels Derived from Corn Stalk and Premna Microphylla Leaves as Eco-Friendly Sorbents for Oily Water Treatment: The Role of Microstructure in Adsorption Performance. J. Clean. Prod. 2023, 403, 136720. [Google Scholar] [CrossRef]
- Wang, Q.; Zuo, W.; Tian, Y.; Kong, L.; Cai, G.; Zhang, H.; Li, L.; Zhang, J. An Ultralight and Flexible Nanofibrillated Cellulose/Chitosan Aerogel for Efficient Chromium Removal: Adsorption-Reduction Process and Mechanism. Chemosphere 2023, 329, 138622. [Google Scholar] [CrossRef]
- Erfanian, E.; Moaref, R.; Ajdary, R.; Tam, K.C.; Rojas, O.J.; Kamkar, M.; Sundararaj, U. Electrochemically Synthesized Graphene/TEMPO-Oxidized Cellulose Nanofibrils Hydrogels: Highly Conductive Green Inks for 3D Printing of Robust Structured EMI Shielding Aerogels. Carbon 2023, 210, 118037. [Google Scholar] [CrossRef]
- Peng, Q.; Lu, Y.; Li, Z.; Zhang, J.; Zong, L. Biomimetic, Hierarchical-Ordered Cellulose Nanoclaw Hybrid Aerogel with High Strength and Thermal Insulation. Carbohydr. Polym. 2022, 297, 119990. [Google Scholar] [CrossRef]
- Karadagli, I.; Schulz, B.; Schestakow, M.; Milow, B.; Gries, T.; Ratke, L. Production of Porous Cellulose Aerogel Fibers by an Extrusion Process. J. Supercrit. Fluids 2015, 106, 105–114. [Google Scholar] [CrossRef]
- Zhang, X.; Kwek, L.P.; Duyen, K.L.; Tan, M.S.; Duong, H.M. Fabrication and Properties of Hybrid Coffee-Cellulose Aerogels from Spent Coffee Grounds. Polymers 2019, 11, 1942. [Google Scholar] [CrossRef]
- Thai, Q.B.; Nguyen, S.T.; Ho, D.K.; Tran, T.D.; Huynh, D.M.; Do, N.H.N.; Luu, T.P.; Le, P.K.; Le, D.K.; Phan-Thien, N.; et al. Cellulose-Based Aerogels from Sugarcane Bagasse for Oil Spill-Cleaning and Heat Insulation Applications. Carbohydr. Polym. 2020, 228, 115365. [Google Scholar] [CrossRef]
- Sun, W.; Fang, Y.; Wu, L.; Liu, X. Micron down Feather Fibers Reinforced Cellulose Composite Aerogel with Excellent Acoustic and Thermal Insulation. J. Porous Mater. 2023, 30, 989–997. [Google Scholar] [CrossRef]
- Hu, X.; Zhang, S.; Yang, B.; Hao, M.; Chen, Z.; Liu, Y.; Ramakrishna, S.; Wang, X.; Yao, J. Bacterial Cellulose Composite Aerogel with High Elasticity and Adjustable Wettability for Dye Absorption and Oil–Water Separation. Appl. Surf. Sci. 2023, 640, 158299. [Google Scholar] [CrossRef]
- Fan, B.; Pan, S.; Bao, X.; Liu, Y.; Yu, Y.; Zhou, M.; Wang, Q.; Wang, P. Highly Elastic Photothermal Nanofibrillated Cellulose Aerogels for Solar-Assisted Efficient Cleanup of Viscous Oil Spill. Int. J. Biol. Macromol. 2024, 256, 128327. [Google Scholar] [CrossRef]
- Guo, J.; Zhou, S.; Ma, X.; He, S.; Chen, D.; Xie, F.; Wang, C.; Yang, H.; Li, W. Regenerated Cellulose/Polyethyleneimine Composite Aerogel for Efficient and Selective Adsorption of Anionic Dyes. Sep. Purif. Technol. 2024, 330, 125480. [Google Scholar] [CrossRef]
- Tran, D.T.; Nguyen, S.T.; Do, N.D.; Thai, N.N.T.; Thai, Q.B.; Huynh, H.K.P.; Nguyen, V.T.T.; Phan, A.N. Green Aerogels from Rice Straw for Thermal, Acoustic Insulation and Oil Spill Cleaning Applications. Mater. Chem. Phys. 2020, 253, 123363. [Google Scholar] [CrossRef]
- Guo, L.; Chen, Z.; Lyu, S.; Fu, F.; Wang, S. Highly Flexible Cross-Linked Cellulose Nanofibril Sponge-like Aerogels with Improved Mechanical Property and Enhanced Flame Retardancy. Carbohydr. Polym. 2018, 179, 333–340. [Google Scholar] [CrossRef]
- Bhuiyan, M.A.R.; Wang, L.; Shanks, R.A.; Ara, Z.A.; Saha, T. Electrospun Polyacrylonitrile–Silica Aerogel Coating on Viscose Nonwoven Fabric for Versatile Protection and Thermal Comfort. Cellulose 2020, 27, 10501–10517. [Google Scholar] [CrossRef]
- Chan, E.P.; Lee, J.-H.; Chung, J.Y.; Stafford, C.M. An Automated Spin-Assisted Approach for Molecular Layer-by-Layer Assembly of Crosslinked Polymer Thin Films. Rev. Sci. Instrum. 2012, 83, 114102. [Google Scholar] [CrossRef]
- Atoufi, Z.; Reid, M.S.; Larsson, P.A.; Wågberg, L. Surface Tailoring of Cellulose Aerogel-like Structures with Ultrathin Coatings Using Molecular Layer-by-Layer Assembly. Carbohydr. Polym. 2022, 282, 119098. [Google Scholar] [CrossRef]
- Johnson, P.M.; Yoon, J.; Kelly, J.Y.; Howarter, J.A.; Stafford, C.M. Molecular Layer-by-Layer Deposition of Highly Crosslinked Polyamide Films. J. Polym. Sci. Part B Polym. Phys. 2012, 50, 168–173. [Google Scholar] [CrossRef]
- La, P.; Huynh, N.; Bui, K.; Pham, K.; Dao, X.-T.; Tran, T.; Nguyen, T.; Hoang, N.; Mai, P.; Nguyen, H.H. Synthesis and Surface Modification of Cellulose Aerogel from Coconut Peat for Oil Adsorption. Res. Sq. 2021; preprint. [Google Scholar] [CrossRef]
- Kaya, M. Super Absorbent, Light, and Highly Flame Retardant Cellulose-Based Aerogel Crosslinked with Citric Acid. J. Appl. Polym. Sci. 2017, 134, 45315. [Google Scholar] [CrossRef]
- Wicklein, B.; Kocjan, D.; Carosio, F.; Camino, G.; Bergström, L. Tuning the Nanocellulose–Borate Interaction to Achieve Highly Flame Retardant Hybrid Materials. Chem. Mater. 2016, 28, 1985–1989. [Google Scholar] [CrossRef]
- Jelle, B.P. Traditional, State-of-the-Art and Future Thermal Building Insulation Materials and Solutions—Properties, Requirements and Possibilities. Energy Build. 2011, 43, 2549–2563. [Google Scholar] [CrossRef]
- BuyAerogel.com|Airloy® X103 Strong Aerogel Large Panels. Available online: http://www.buyaerogel.com/product/airloy-x103-large-panels/ (accessed on 16 August 2023).
- Antlauf, M.; Boulanger, N.; Berglund, L.; Oksman, K.; Andersson, O. Thermal Conductivity of Cellulose Fibers in Different Size Scales and Densities. Biomacromolecules 2021, 22, 3800–3809. [Google Scholar] [CrossRef]
- Zhang, X.; Zhao, X.; Xue, T.; Yang, F.; Fan, W.; Liu, T. Bidirectional Anisotropic Polyimide/Bacterial Cellulose Aerogels by Freeze-Drying for Super-Thermal Insulation. Chem. Eng. J. 2020, 385, 123963. [Google Scholar] [CrossRef]
- Sai, H.; Wang, M.; Miao, C.; Song, Q.; Wang, Y.; Fu, R.; Wang, Y.; Ma, L.; Hao, Y. Robust Silica-Bacterial Cellulose Composite Aerogel Fibers for Thermal Insulation Textile. Gels 2021, 7, 145. [Google Scholar] [CrossRef]
- Jiang, S.; Zhang, M.; Jiang, W.; Xu, Q.; Yu, J.; Liu, L.; Liu, L. Multiscale Nanocelluloses Hybrid Aerogels for Thermal Insulation: The Study on Mechanical and Thermal Properties. Carbohydr. Polym. 2020, 247, 116701. [Google Scholar] [CrossRef]
- Dong, C.; Hu, Y.; Zhu, Y.; Wang, J.; Jia, X.; Chen, J.; Li, J. Fabrication of Textile Waste Fibers Aerogels with Excellent Oil/Organic Solvent Adsorption and Thermal Properties. Gels 2022, 8, 684. [Google Scholar] [CrossRef]
- Liu, Z.; Lyu, J.; Fang, D.; Zhang, X. Nanofibrous Kevlar Aerogel Threads for Thermal Insulation in Harsh Environments. ACS Nano 2019, 13, 5703–5711. [Google Scholar] [CrossRef]
- Nguyen, S.T.; Feng, J.; Ng, S.K.; Wong, J.P.W.; Tan, V.B.C.; Duong, H.M. Advanced Thermal Insulation and Absorption Properties of Recycled Cellulose Aerogels. Colloids Surf. A Physicochem. Eng. Asp. 2014, 445, 128–134. [Google Scholar] [CrossRef]
- Yang, H.; Wang, Z.; Liu, Z.; Cheng, H.; Li, C. Continuous, Strong, Porous Silk Firoin-Based Aerogel Fibers toward Textile Thermal Insulation. Polymers 2019, 11, 1899. [Google Scholar] [CrossRef]
- Song, M.; Jiang, J.; Qin, H.; Ren, X.; Jiang, F. Flexible and Super Thermal Insulating Cellulose Nanofibril/Emulsion Composite Aerogel with Quasi-Closed Pores. ACS Appl. Mater. Interfaces 2020, 12, 45363–45372. [Google Scholar] [CrossRef]
- Zeng, Z.; Wu, T.; Han, D.; Ren, Q.; Siqueira, G.; Nyström, G. Ultralight, Flexible, and Biomimetic Nanocellulose/Silver Nanowire Aerogels for Electromagnetic Interference Shielding. Acs Nano 2020, 14, 2927–2938. [Google Scholar] [CrossRef]
- Yu, Z.; Suryawanshi, A.; He, H.; Liu, J.; Li, Y.; Lin, X.; Sun, Z. Preparation and Characterisation of Fire-Resistant PNIPAAm/SA/AgNP Thermosensitive Network Hydrogels and Laminated Cotton Fabric Used in Firefighter Protective Clothing. Cellulose 2020, 27, 5391–5406. [Google Scholar] [CrossRef]
- Yu, Z.; Liu, J.; Suryawanshi, A.; He, H.; Wang, Y.; Zhao, Y. Thermal Insulating and Fire-Retarding Behavior of Treated Cotton Fabrics with a Novel High Water-Retaining Hydrogel Used in Thermal Protective Clothing. Cellulose 2021, 28, 2581–2597. [Google Scholar] [CrossRef]
- Kim, S.J.; Kim, H.A. Effect of Fabric Structural Parameters and Weaving Conditions to Warp Tension of Aramid Fabrics for Protective Garments. Text. Res. J. 2018, 88, 987–1001. [Google Scholar] [CrossRef]
- Cao, M.; Li, S.-L.; Cheng, J.-B.; Zhang, A.-N.; Wang, Y.-Z.; Zhao, H.-B. Fully Bio-Based, Low Fire-Hazard and Superelastic Aerogel without Hazardous Cross-Linkers for Excellent Thermal Insulation and Oil Clean-up Absorption. J. Hazard. Mater. 2021, 403, 123977. [Google Scholar] [CrossRef]
- Wang, B.; Li, P.; Xu, Y.-J.; Jiang, Z.-M.; Dong, C.-H.; Liu, Y.; Zhu, P. Bio-Based, Nontoxic and Flame-Retardant Cotton/Alginate Blended Fibres as Filling Materials: Thermal Degradation Properties, Flammability and Flame-Retardant Mechanism. Compos. Part B Eng. 2020, 194, 108038. [Google Scholar] [CrossRef]
- Zhao, H.-B.; Chen, M.; Chen, H.-B. Thermally Insulating and Flame-Retardant Polyaniline/Pectin Aerogels. ACS Sustain. Chem. Eng. 2017, 5, 7012–7019. [Google Scholar] [CrossRef]
- Chen, J.; Xie, H.; Lai, X.; Li, H.; Gao, J.; Zeng, X. An Ultrasensitive Fire-Warning Chitosan/Montmorillonite/Carbon Nanotube Composite Aerogel with High Fire-Resistance. Chem. Eng. J. 2020, 399, 125729. [Google Scholar] [CrossRef]
- He, C.; Huang, J.; Li, S.; Meng, K.; Zhang, L.; Chen, Z.; Lai, Y. Mechanically Resistant and Sustainable Cellulose-Based Composite Aerogels with Excellent Flame Retardant, Sound-Absorption, and Superantiwetting Ability for Advanced Engineering Materials. ACS Sustain. Chem. Eng. 2018, 6, 927–936. [Google Scholar] [CrossRef]
- He, S.; Liu, C.; Chi, X.; Zhang, Y.; Yu, G.; Wang, H.; Li, B.; Peng, H. Bio-Inspired Lightweight Pulp Foams with Improved Mechanical Property and Flame Retardancy via Borate Cross-Linking. Chem. Eng. J. 2019, 371, 34–42. [Google Scholar] [CrossRef]
- Thanh, N.T.L. Investigation on the Flame-Retardant and Physical Properties of the Modified Cellulosic and Polyurethane Aerogel. Mater. Today Proc. 2022, 66, 2726–2729. [Google Scholar] [CrossRef]
- Gong, J.; Li, J.; Xu, J.; Xiang, Z.; Mo, L. Research on Cellulose Nanocrystals Produced from Cellulose Sources with Various Polymorphs. RSC Adv. 2017, 7, 33486–33493. [Google Scholar] [CrossRef]
- Dong, H.; Xie, Y.; Zeng, G.; Tang, L.; Liang, J.; He, Q.; Zhao, F.; Zeng, Y.; Wu, Y. The Dual Effects of Carboxymethyl Cellulose on the Colloidal Stability and Toxicity of Nanoscale Zero-Valent Iron. Chemosphere 2016, 144, 1682–1689. [Google Scholar] [CrossRef]
- Yahya, E.B.; Alzalouk, M.M.; Alfallous, K.A.; Abogmaza, A.F. Antibacterial Cellulose-Based Aerogels for Wound Healing Application: A Review. Biomed. Res. Ther. 2020, 7, 4032–4040. [Google Scholar] [CrossRef]
- Lu, T.; Li, Q.; Chen, W.; Yu, H. Composite Aerogels Based on Dialdehyde Nanocellulose and Collagen for Potential Applications as Wound Dressing and Tissue Engineering Scaffold. Compos. Sci. Technol. 2014, 94, 132–138. [Google Scholar] [CrossRef]
- Wang, X.; Cheng, F.; Liu, J.; Smått, J.-H.; Gepperth, D.; Lastusaari, M.; Xu, C.; Hupa, L. Biocomposites of Copper-Containing Mesoporous Bioactive Glass and Nanofibrillated Cellulose: Biocompatibility and Angiogenic Promotion in Chronic Wound Healing Application. Acta Biomater. 2016, 46, 286–298. [Google Scholar] [CrossRef]
- Jack, A.A.; Nordli, H.R.; Powell, L.C.; Farnell, D.J.J.; Pukstad, B.; Rye, P.D.; Thomas, D.W.; Chinga-Carrasco, G.; Hill, K.E. Cellulose Nanofibril Formulations Incorporating a Low-Molecular-Weight Alginate Oligosaccharide Modify Bacterial Biofilm Development. Biomacromolecules 2019, 20, 2953–2961. [Google Scholar] [CrossRef]
- Yassin, M.T.; Mostafa, A.A.-F.; Al Askar, A.A. In Vitro Evaluation of Biological Activities and Phytochemical Analysis of Different Solvent Extracts of Punica granatum L. (Pomegranate) Peels. Plants 2021, 10, 2742. [Google Scholar] [CrossRef]
- Jayan, S.S.; Jayan, J.S.; Saritha, A. A Review on Recent Advances towards Sustainable Development of Bio-Inspired Agri-Waste Based Cellulose Aerogels. Int. J. Biol. Macromol. 2023, 248, 125928. [Google Scholar] [CrossRef]
- Edwards, J.V.; Fontenot, K.; Liebner, F.; Pircher, N.D.n.; French, A.D.; Condon, B.D. Structure/Function Analysis of Cotton-Based Peptide-Cellulose Conjugates: Spatiotemporal/Kinetic Assessment of Protease Aerogels Compared to Nanocrystalline and Paper Cellulose. Int. J. Mol. Sci. 2018, 19, 840. [Google Scholar] [CrossRef]
- De Cicco, F.; Russo, P.; Reverchon, E.; García-González, C.A.; Aquino, R.P.; Del Gaudio, P. Prilling and Supercritical Drying: A Successful Duo to Produce Core-Shell Polysaccharide Aerogel Beads for Wound Healing. Carbohydr. Polym. 2016, 147, 482–489. [Google Scholar] [CrossRef]
- Kishor, R.; Purchase, D.; Saratale, G.D.; Saratale, R.G.; Ferreira, L.F.R.; Bilal, M.; Chandra, R.; Bharagava, R.N. Ecotoxicological and Health Concerns of Persistent Coloring Pollutants of Textile Industry Wastewater and Treatment Approaches for Environmental Safety. J. Environ. Chem. Eng. 2021, 9, 105012. [Google Scholar] [CrossRef]
- Lomoko, G.M.N.A.; Paliulis, D.; Valters, K. Removal of Copper (II) Ions from Polluted Water Using Modified Wheat Bran. Environ. Clim. Technol. 2021, 25, 853–864. [Google Scholar] [CrossRef]
- Ardila-Leal, L.D.; Poutou-Piñales, R.A.; Pedroza-Rodríguez, A.M.; Quevedo-Hidalgo, B.E. A Brief History of Colour, the Environmental Impact of Synthetic Dyes and Removal by Using Laccases. Molecules 2021, 26, 3813. [Google Scholar] [CrossRef]
- Altynbayeva, G.; Kadnikova, O.; Aydarhanov, A.; Toretayev, M. Industrial Wastewaters of the Feed Industry: Use of Sodium Ferrate in the Phenol Purification Process. Environ. Clim. Technol. 2021, 25, 829–839. [Google Scholar] [CrossRef]
- Chandanshive, V.; Kadam, S.; Rane, N.; Jeon, B.-H.; Jadhav, J.; Govindwar, S. In Situ Textile Wastewater Treatment in High Rate Transpiration System Furrows Planted with Aquatic Macrophytes and Floating Phytobeds. Chemosphere 2020, 252, 126513. [Google Scholar] [CrossRef]
- Islam, M.T.; Saenz-Arana, R.; Hernandez, C.; Guinto, T.; Ahsan, M.A.; Bragg, D.T.; Wang, H.; Alvarado-Tenorio, B.; Noveron, J.C. Conversion of Waste Tire Rubber into a High-Capacity Adsorbent for the Removal of Methylene Blue, Methyl Orange, and Tetracycline from Water. J. Environ. Chem. Eng. 2018, 6, 3070–3082. [Google Scholar] [CrossRef]
- Wei, F.; Shahid, M.J.; Alnusairi, G.S.H.; Afzal, M.; Khan, A.; El-Esawi, M.A.; Abbas, Z.; Wei, K.; Zaheer, I.E.; Rizwan, M.; et al. Implementation of Floating Treatment Wetlands for Textile Wastewater Management: A Review. Sustainability 2020, 12, 5801. [Google Scholar] [CrossRef]
- Liugė, M.; Paliulis, D. Treatment of Water Containing Dyes Using Cellulose Aerogels. Environ. Clim. Technol. 2023, 27, 314–322. [Google Scholar] [CrossRef]
- Neetha, J.N.; Sandesh, K.; Kumar, K.G.; Chidananda, B.; Ujwal, P. Optimization of Direct Blue-14 Dye Degradation by Bacillus Fermus (Kx898362) an Alkaliphilic Plant Endophyte and Assessment of Degraded Metabolite Toxicity. J. Hazard. Mater. 2019, 364, 742–751. [Google Scholar] [CrossRef]
- Shen, D.; Fan, J.; Zhou, W.; Gao, B.; Yue, Q.; Kang, Q. Adsorption Kinetics and Isotherm of Anionic Dyes onto Organo-Bentonite from Single and Multisolute Systems. J. Hazard. Mater. 2009, 172, 99–107. [Google Scholar] [CrossRef]
- Patel, H. Charcoal as an Adsorbent for Textile Wastewater Treatment. Sep. Sci. Technol. 2018, 53, 2797–2812. [Google Scholar] [CrossRef]
- Javanbakht, V.; Ghoreishi, S.M.; Javanbakht, M. Mathematical Modeling of Batch Adsorption Kinetics of Lead Ions on Modified Natural Zeolite from Aqueous Media. Theor. Found. Chem. Eng. 2019, 53, 1057–1066. [Google Scholar] [CrossRef]
- Lyu, W.; Li, J.; Zheng, L.; Liu, H.; Chen, J.; Zhang, W.; Liao, Y. Fabrication of 3D Compressible Polyaniline/Cellulose Nanofiber Aerogel for Highly Efficient Removal of Organic Pollutants and Its Environmental-Friendly Regeneration by Peroxydisulfate Process. Chem. Eng. J. 2021, 414, 128931. [Google Scholar] [CrossRef]
- Ali Musa, M.; Idrus, S. Physical and Biological Treatment Technologies of Slaughterhouse Wastewater: A Review. Sustainability 2021, 13, 4656. [Google Scholar] [CrossRef]
- Li, W.; Mu, B.; Yang, Y. Feasibility of Industrial-Scale Treatment of Dye Wastewater via Bio-Adsorption Technology. Bioresour. Technol. 2019, 277, 157–170. [Google Scholar] [CrossRef] [PubMed]
- Nguyen, T.A.; Juang, R.-S. Treatment of Waters and Wastewaters Containing Sulfur Dyes: A Review. Chem. Eng. J. 2013, 219, 109–117. [Google Scholar] [CrossRef]
- Rambabu, K.; Bharath, G.; Banat, F.; Show, P.L. Green Synthesis of Zinc Oxide Nanoparticles Using Phoenix Dactylifera Waste as Bioreductant for Effective Dye Degradation and Antibacterial Performance in Wastewater Treatment. J. Hazard. Mater. 2021, 402, 123560. [Google Scholar] [CrossRef] [PubMed]
- Hu, B.-C.; Zhang, H.-R.; Li, S.-C.; Chen, W.-S.; Wu, Z.-Y.; Liang, H.-W.; Yu, H.-P.; Yu, S.-H. Robust Carbonaceous Nanofiber Aerogels from All Biomass Precursors. Adv. Funct. Mater. 2023, 33, 2207532. [Google Scholar] [CrossRef]
- Ilangovan, M.; Guna, V.; Olivera, S.; Ravi, A.; Muralidhara, H.B.; Santosh, M.S.; Reddy, N. Highly Porous Carbon from a Natural Cellulose Fiber as High Efficiency Sorbent for Lead in Waste Water. Bioresour. Technol. 2017, 245, 296–299. [Google Scholar] [CrossRef]
- Jiang, Z.; Ho, S.-H.; Wang, X.; Li, Y.; Wang, C. Application of Biodegradable Cellulose-Based Biomass Materials in Wastewater Treatment. Environ. Pollut. 2021, 290, 118087. [Google Scholar] [CrossRef]
- Li, T.; Chen, C.; Brozena, A.H.; Zhu, J.Y.; Xu, L.; Driemeier, C.; Dai, J.; Rojas, O.J.; Isogai, A.; Wågberg, L.; et al. Developing Fibrillated Cellulose as a Sustainable Technological Material. Nature 2021, 590, 47–56. [Google Scholar] [CrossRef]
- Zhang, J.; Zhang, X.; Tian, Y.; Zhong, T.; Liu, F. Novel and Wet-Resilient Cellulose Nanofiber Cryogels with Tunable Porosity and Improved Mechanical Strength for Methyl Orange Dyes Removal. J. Hazard. Mater. 2021, 416, 125897. [Google Scholar] [CrossRef]
- Liu, J.-L.; Qian, W.-C.; Guo, J.-Z.; Shen, Y.; Li, B. Selective Removal of Anionic and Cationic Dyes by Magnetic Fe3O4-Loaded Amine-Modified Hydrochar. Bioresour. Technol. 2021, 320, 124374. [Google Scholar] [CrossRef] [PubMed]
- Qiu, C.; Li, Y.; Liu, H.; Wang, X.; Hu, S.; Qi, H. A Novel Crosslinking Strategy on Functional Cellulose-Based Aerogel for Effective and Selective Removal of Dye. Chem. Eng. J. 2023, 463, 142404. [Google Scholar] [CrossRef]
- Wu, W.; Yang, Y.; Wang, B.; Rong, L.; Xu, H.; Sui, X.; Zhong, Y.; Zhang, L.; Chen, Z.; Feng, X.; et al. The Effect of the Degree of Substitution on the Solubility of Cellulose Acetoacetates in Water: A Molecular Dynamics Simulation and Density Functional Theory Study. Carbohydr. Res. 2020, 496, 108134. [Google Scholar] [CrossRef]
- Li, L.; Rong, L.; Xu, Z.; Wang, B.; Feng, X.; Mao, Z.; Xu, H.; Yuan, J.; Liu, S.; Sui, X. Cellulosic Sponges with pH Responsive Wettability for Efficient Oil-Water Separation. Carbohydr. Polym. 2020, 237, 116133. [Google Scholar] [CrossRef] [PubMed]
- Peng, F.; Liu, H.; Xiao, D.; Guo, L.; Yue, F.; Würfe, H.; Heinze, T.; Qi, H. Green Fabrication of High Strength, Transparent Cellulose-Based Films with Durable Fluorescence and UV-Blocking Performance. J. Mater. Chem. A 2022, 10, 7811–7817. [Google Scholar] [CrossRef]
- Liu, H.; Sui, X.; Xu, H.; Zhang, L.; Zhong, Y.; Mao, Z. Self-Healing Polysaccharide Hydrogel Based on Dynamic Covalent Enamine Bonds. Macromol. Mater. Eng. 2016, 301, 725–732. [Google Scholar] [CrossRef]
- Li, Z.; Wang, X.; Kuang, W.; Dong, C.; Fan, Y.; Guo, Y.; Qiao, Q.; Zhu, Z.; Liu, Y.; Zhu, Y. Biofiber Waste Derived Zwitterionic and Photocatalytic Dye Adsorbent: Switchable Selectivity, in-Situ Degradation and Multi-Tasking Application. Bioresour. Technol. 2022, 352, 127080. [Google Scholar] [CrossRef] [PubMed]
- Maatar, W.; Boufi, S. Microporous Cationic Nanofibrillar Cellulose Aerogel as Promising Adsorbent of Acid Dyes. Cellulose 2017, 24, 1001–1015. [Google Scholar] [CrossRef]
- Zhang, M.; Xu, T.; Zhao, Q.; Liu, K.; Liang, D.; Si, C. Cellulose-Based Materials for Carbon Capture and Conversion. Carbon Capture Sci. Technol. 2024, 10, 100157. [Google Scholar] [CrossRef]
- Zhang, M.; Wang, Y.; Liu, K.; Liu, Y.; Xu, T.; Du, H.; Si, C. Strong, Conductive, and Freezing-Tolerant Polyacrylamide/PEDOT:PSS/Cellulose Nanofibrils Hydrogels for Wearable Strain Sensors. Carbohydr. Polym. 2023, 305, 120567. [Google Scholar] [CrossRef]
- Ho, N.A.D.; Leo, C.P. A Review on the Emerging Applications of Cellulose, Cellulose Derivatives and Nanocellulose in Carbon Capture. Environ. Res. 2021, 197, 111100. [Google Scholar] [CrossRef] [PubMed]
- Adegoke, K.A.; Oyedotun, K.O.; Ighalo, J.O.; Amaku, J.F.; Olisah, C.; Adeola, A.O.; Iwuozor, K.O.; Akpomie, K.G.; Conradie, J. Cellulose Derivatives and Cellulose-Metal-Organic Frameworks for CO2 adsorption and Separation. J. CO2 Util. 2022, 64, 102163. [Google Scholar] [CrossRef]
- Zheng, Y.; Liu, H.; Yan, L.; Yang, H.; Dai, L.; Si, C. Lignin-Based Encapsulation of Liquid Metal Particles for Flexible and High-Efficiently Recyclable Electronics. Adv. Funct. Mater. 2023, 2310653. [Google Scholar] [CrossRef]
- Liu, H.; Xu, T.; Liang, Q.; Zhao, Q.; Zhao, D.; Si, C. Compressible Cellulose Nanofibrils/Reduced Graphene Oxide Composite Carbon Aerogel for Solid-State Supercapacitor. Adv. Compos. Hybrid Mater. 2022, 5, 1168–1179. [Google Scholar] [CrossRef]
- Xu, T.; Liu, K.; Sheng, N.; Zhang, M.; Liu, W.; Liu, H.; Dai, L.; Zhang, X.; Si, C.; Du, H.; et al. Biopolymer-Based Hydrogel Electrolytes for Advanced Energy Storage/Conversion Devices: Properties, Applications, and Perspectives. Energy Storage Mater. 2022, 48, 244–262. [Google Scholar] [CrossRef]
- Duan, Y.; Yang, H.; Liu, K.; Xu, T.; Chen, J.; Xie, H.; Du, H.; Dai, L.; Si, C. Cellulose Nanofibril Aerogels Reinforcing Polymethyl Methacrylate with High Optical Transparency. Adv. Compos. Hybrid Mater. 2023, 6, 123. [Google Scholar] [CrossRef]
- Liu, W.; Du, H.; Zhang, M.; Liu, K.; Liu, H.; Xie, H.; Zhang, X.; Si, C. Bacterial Cellulose-Based Composite Scaffolds for Biomedical Applications: A Review. ACS Sustain. Chem. Eng. 2020, 8, 7536–7562. [Google Scholar] [CrossRef]
- Liu, W.; Lin, Q.; Chen, S.; Yang, H.; Liu, K.; Pang, B.; Xu, T.; Si, C. Microencapsulated Phase Change Material through Cellulose Nanofibrils Stabilized Pickering Emulsion Templating. Adv. Compos. Hybrid Mater. 2023, 6, 149. [Google Scholar] [CrossRef]
- Xu, T.; Du, H.; Liu, H.; Liu, W.; Zhang, X.; Si, C.; Liu, P.; Zhang, K. Advanced Nanocellulose-Based Composites for Flexible Functional Energy Storage Devices. Adv. Mater. 2021, 33, 2101368. [Google Scholar] [CrossRef]
- Zulaikha, W.; Hassan, M.Z.; Ismail, Z. Recent Development of Natural Fibre for Nanocellulose Extraction and Application. Mater. Today Proc. 2022, 66, 2265–2273. [Google Scholar] [CrossRef]
- Yu, S.; Zhao, X.; Zhang, J.; Liu, S.; Yuan, Z.; Liu, X.; Liu, B.; Yi, X. A Novel Combining Strategy of Cellulose Aerogel and Hierarchically Porous Metal Organic Frameworks (HP-MOFs) to Improve the CO2 Absorption Performance. Cellulose 2022, 29, 6783–6796. [Google Scholar] [CrossRef]
- Zhou, G.; Wang, K.; Liu, R.; Tian, Y.; Kong, B.; Qi, G. Synthesis and CO2 Adsorption Performance of TEPA-Loaded Cellulose Whisker/Silica Composite Aerogel. Colloids Surf. A Physicochem. Eng. Asp. 2021, 631, 127675. [Google Scholar] [CrossRef]
- Ma, H.; Wang, Z.; Zhang, X.-F.; Ding, M.; Yao, J. In Situ Growth of Amino-Functionalized ZIF-8 on Bacterial Cellulose Foams for Enhanced CO2 Adsorption. Carbohydr. Polym. 2021, 270, 118376. [Google Scholar] [CrossRef] [PubMed]
- Miao, Y.; Luo, H.; Pudukudy, M.; Zhi, Y.; Zhao, W.; Shan, S.; Jia, Q.; Ni, Y. CO2 Capture Performance and Characterization of Cellulose Aerogels Synthesized from Old Corrugated Containers. Carbohydr. Polym. 2020, 227, 115380. [Google Scholar] [CrossRef] [PubMed]
- Seddiqi, H.; Oliaei, E.; Honarkar, H.; Jin, J.; Geonzon, L.C.; Bacabac, R.G.; Klein-Nulend, J. Cellulose and Its Derivatives: Towards Biomedical Applications. Cellulose 2021, 28, 1893–1931. [Google Scholar] [CrossRef]
- Pan, D.; Yang, G.; Abo-Dief, H.M.; Dong, J.; Su, F.; Liu, C.; Li, Y.; Bin Xu, B.; Murugadoss, V.; Naik, N.; et al. Vertically Aligned Silicon Carbide Nanowires/Boron Nitride Cellulose Aerogel Networks Enhanced Thermal Conductivity and Electromagnetic Absorbing of Epoxy Composites. Nano-Micro Lett. 2022, 14, 118. [Google Scholar] [CrossRef] [PubMed]
- Pan, D.; Dong, J.; Gui, Y.; Su, F.; Chang, B.; Liu, C.; Zhu, Y.-C.; Guo, Z. Ice Template Method Assists in Obtaining Carbonized Cellulose/Boron Nitride Aerogel with 3D Spatial Network Structure to Enhance the Thermal Conductivity and Flame Retardancy of Epoxy-Based Composites. Adv. Compos. Hybrid Mater. 2021, 5, 58–70. [Google Scholar] [CrossRef]
- Cellulose Sciences International—Crunchbase Company Profile & Funding. Available online: https://www.crunchbase.com/organization/cellulose-sciences-international (accessed on 7 June 2023).
- INACELL: Cellulose Aerogels for Thermal Insulation in Buildings|Activos. Available online: https://www.tecnalia.com/en/technological-assets/inacell-cellulose-aerogels-for-thermal-insulation-in-buildings (accessed on 5 June 2023).
- Bioaerogels. Available online: https://www.aerogel-it.de/bioaerogels (accessed on 5 June 2023).
- Aerogel-It and Fibenol Collaborate for Sustainable Superinsulation|Fibenol. Available online: https://fibenol.com/news/aerogel-it-and-fibenol-collaborate-for-sustainable-superinsulation (accessed on 6 June 2023).
- Guerrero-Alburquerque, N.; Zhao, S.; Adilien, N.; Koebel, M.M.; Lattuada, M.; Malfait, W.J. Strong, Machinable, and Insulating Chitosan–Urea Aerogels: Toward Ambient Pressure Drying of Biopolymer Aerogel Monoliths. ACS Appl. Mater. Interfaces 2020, 12, 22037–22049. [Google Scholar] [CrossRef]
- Empa—Building Energy Materials and Components—3. Cellulose Aerogels. Available online: https://www.empa.ch/web/s312/3.-cellulose-aerogels (accessed on 7 June 2023).
- Allied Market Research. Aerogel Market to Garner $7.5 Billion, Globally, by 2032 at 19.4% CAGR, Says Allied Market Research. PR Newswire, 9 May 2023. [Google Scholar]
- Wood-Based Aerogels (AEROWOOD). Available online: https://blogs.helsinki.fi/aerowood-project/partners/ (accessed on 17 June 2023).
- Smirnova, I.; Gurikov, P. Aerogel Production: Current Status, Research Directions, and Future Opportunities. J. Supercrit. Fluids 2018, 134, 228–233. [Google Scholar] [CrossRef]
- Grand View Research. Aerogel Market Size, Share, Growth & Trends Report, 2030; Grand View Research: San Francisco, CA, USA, 2023. [Google Scholar]
- Sen, S.; Singh, A.; Bera, C.; Roy, S.; Kailasam, K. Recent Developments in Biomass Derived Cellulose Aerogel Materials for Thermal Insulation Application: A Review. Cellulose 2022, 29, 4805–4833. [Google Scholar] [CrossRef]
- Wu, J.; Cooper, D.; Miller, R. Virtual Impactor Aerosol Concentrator for Cleanroom Monitoring. J. Environ. Sci. 2006, 32, 52–56. [Google Scholar] [CrossRef]
- Komarneni, S.; Roy, R.; Selvaraj, U.; Malla, P.B.; Breval, E. Nanocomposite Aerogels: The SiO2–Al2O3 System. J. Mater. Res. 1993, 8, 3163–3167. [Google Scholar] [CrossRef]
- Pajonk, G. ChemInform Abstract: Aerogel Catalysts. ChemInform 2010, 22. [Google Scholar] [CrossRef]
- Lavoine, N.; Bergström, L. Nanocellulose-Based Foams and Aerogels: Processing, Properties, and Applications. J. Mater. Chem. A 2017, 5, 16105–16117. [Google Scholar] [CrossRef]
- Uetani, K.; Hatori, K. Thermal Conductivity Analysis and Applications of Nanocellulose Materials. Sci. Technol. Adv. Mater. 2017, 18, 877–892. [Google Scholar] [CrossRef]
- Carosio, F.; Kochumalayil, J.; Cuttica, F.; Camino, G.; Berglund, L. Oriented Clay Nanopaper from Biobased Components—Mechanisms for Superior Fire Protection Properties. ACS Appl. Mater. Interfaces 2015, 7, 5847–5856. [Google Scholar] [CrossRef]
- Österberg, M.; Vartiainen, J.; Lucenius, J.; Hippi, U.; Seppälä, J.; Serimaa, R.; Laine, J. A Fast Method to Produce Strong NFC Films as a Platform for Barrier and Functional Materials. ACS Appl. Mater. Interfaces 2013, 5, 4640–4647. [Google Scholar] [CrossRef]
- Dorez, G.; Taguet, A.; Ferry, L.; Lopez-Cuesta, J.M. Thermal and Fire Behavior of Natural Fibers/PBS Biocomposites. Polym. Degrad. Stab. 2013, 98, 87–95. [Google Scholar] [CrossRef]
- Klemm, D.; Heublein, B.; Fink, H.-P.; Bohn, A. Cellulose: Fascinating Biopolymer and Sustainable Raw Material. Angew. Chem. Int. Ed. 2005, 44, 3358–3393. [Google Scholar] [CrossRef]
- Feng, J.; Nguyen, S.T.; Fan, Z.; Duong, H.M. Advanced Fabrication and Oil Absorption Properties of Super-Hydrophobic Recycled Cellulose Aerogels. Chem. Eng. J. 2015, 270, 168–175. [Google Scholar] [CrossRef]
- Li, Y.-Q.; Samad, Y.A.; Polychronopoulou, K.; Alhassan, S.M.; Liao, K. Carbon Aerogel from Winter Melon for Highly Efficient and Recyclable Oils and Organic Solvents Absorption. ACS Sustain. Chem. Eng. 2014, 2, 1492–1497. [Google Scholar] [CrossRef]
- Mesceriakove, S.; Pileidis, D.F.; Mäkilä, E.; Sevilla, M.; Eveliina, R.; Salonen, J.; Sillanpää, M.; Titirici, M. Versatile Cellulose-Based Carbon Aerogel for the Removal of Both Cationic and Anionic Metal Contaminants from Water. ACS Appl. Mater. Interfaces 2015, 7, 25875–25883. [Google Scholar] [CrossRef]
- Chen, H.; Wang, X.; Li, J.; Wang, X. Cotton Derived Carbonaceous Aerogels for the Efficient Removal of Organic Pollutants and Heavy Metal Ions. J. Mater. Chem. A 2015, 3, 6073–6081. [Google Scholar] [CrossRef]
- Li, Y.; Zhang, R.; Tian, X.; Yang, C.; Zhou, Z. Facile Synthesis of Fe3O4 Nanoparticles Decorated on 3D Graphene Aerogels as Broad-Spectrum Sorbents for Water Treatment. Appl. Surf. Sci. 2016, 369, 11–18. [Google Scholar] [CrossRef]
- Highly Compressible Anisotropic Graphene Aerogels Fabricated by Directional Freezing for Efficient Absorption of Organic Liquids—ScienceDirect. Available online: https://www.sciencedirect.com/science/article/pii/S0008622316300380 (accessed on 13 June 2023).
- Hong, J.-Y.; Sohn, E.-H.; Park, S.; Park, H.S. Highly-Efficient and Recyclable Oil Absorbing Performance of Functionalized Graphene Aerogel. Chem. Eng. J. 2015, 269, 229–235. [Google Scholar] [CrossRef]
- Suchithra, P.S.; Vazhayal, L.; Peer Mohamed, A.; Ananthakumar, S. Mesoporous Organic–Inorganic Hybrid Aerogels through Ultrasonic Assisted Sol–Gel Intercalation of Silica–PEG in Bentonite for Effective Removal of Dyes, Volatile Organic Pollutants and Petroleum Products from Aqueous Solution. Chem. Eng. J. 2012, 200–202, 589–600. [Google Scholar] [CrossRef]
- Anirudhan, T.S.; Sreekumari, S.S. Adsorptive Removal of Heavy Metal Ions from Industrial Effluents Using Activated Carbon Derived from Waste Coconut Buttons. J. Environ. Sci. 2011, 23, 1989–1998. [Google Scholar] [CrossRef]
- Chen, W.; Yu, H.; Lee, S.-Y.; Wei, T.; Li, J.; Fan, Z. Nanocellulose: A Promising Nanomaterial for Advanced Electrochemical Energy Storage. Chem. Soc. Rev. 2018, 47, 2837–2872. [Google Scholar] [CrossRef]
- Liu, H.; Xu, T.; Liu, K.; Zhang, M.; Liu, W.; Li, H.; Du, H.; Si, C. Lignin-Based Electrodes for Energy Storage Application. Ind. Crops Prod. 2021, 165, 113425. [Google Scholar] [CrossRef]
- Recent Progress in Carbon-Based Materials for Supercapacitor Electrodes: A Review|SpringerLink. Available online: https://link.springer.com/article/10.1007/s10853-020-05157-6 (accessed on 13 June 2023).
- Wang, F.; Cheong, J.Y.; He, Q.; Duan, G.; He, S.; Zhang, L.; Zhao, Y.; Kim, I.-D.; Jiang, S. Phosphorus-Doped Thick Carbon Electrode for High-Energy Density and Long-Life Supercapacitors. Chem. Eng. J. 2021, 414, 128767. [Google Scholar] [CrossRef]
- Cao, L.; Li, H.; Xu, Z.; Zhang, H.; Ding, L.; Wang, S.; Zhang, G.; Hou, H.; Xu, W.; Yang, F.; et al. Comparison of the Heteroatoms-Doped Biomass-Derived Carbon Prepared by One-Step Nitrogen-Containing Activator for High Performance Supercapacitor. Diam. Relat. Mater. 2021, 114, 108316. [Google Scholar] [CrossRef]
- Cao, L.; Li, H.; Xu, Z.; Gao, R.; Wang, S.; Zhang, G.; Jiang, S.; Xu, W.; Hou, H. Camellia Pollen-Derived Carbon with Controllable N Content for High-Performance Supercapacitors by Ammonium Chloride Activation and Dual N-Doping. ChemNanoMat 2021, 7, 34–43. [Google Scholar] [CrossRef]
- Wang, F.; Chen, L.; Li, H.; Duan, G.; He, S.; Zhang, L.; Zhang, G.; Zhou, Z.; Jiang, S. N-Doped Honeycomb-like Porous Carbon towards High-Performance Supercapacitor. Chin. Chem. Lett. 2020, 31, 1986–1990. [Google Scholar] [CrossRef]
- Liu, H.; Du, H.; Zheng, T.; Liu, K.; Ji, X.; Xu, T.; Zhang, X.; Si, C. Cellulose Based Composite Foams and Aerogels for Advanced Energy Storage Devices. Chem. Eng. J. 2021, 426, 130817. [Google Scholar] [CrossRef]
- Zaman, A.; Huang, F.; Jiang, M.; Wei, W.; Zhou, Z. Preparation, Properties, and Applications of Natural Cellulosic Aerogels: A Review. Energy Built Environ. 2020, 1, 60–76. [Google Scholar] [CrossRef]
- Dutta, S.; Kim, J.; Ide, Y.; Kim, J.H.; Hossain, M.S.A.; Bando, Y.; Yamauchi, Y.; Wu, K.C.-W. 3D Network of Cellulose-Based Energy Storage Devices and Related Emerging Applications. Mater. Horiz. 2017, 4, 522–545. [Google Scholar] [CrossRef]
- Ganesan, K.; Budtova, T.; Ratke, L.; Gurikov, P.; Baudron, V.; Preibisch, I.; Niemeyer, P.; Smirnova, I.; Milow, B. Review on the Production of Polysaccharide Aerogel Particles. Materials 2018, 11, 2144. [Google Scholar] [CrossRef]
- Mavelil-Sam, R.; Pothan, L.A.; Thomas, S. Polysaccharide and Protein Based Aerogels: An Introductory Outlook. In Biobased Aerogels: Polysaccharide and Protein-Based Materials; RSC Green Chemistry; The Royal Society of Chemistry: London, UK, 2018; pp. 1–8. [Google Scholar] [CrossRef]
- García-González, C.A.; Carenza, E.; Zeng, M.; Smirnova, I.; Roig, A. Design of Biocompatible Magnetic Pectin Aerogel Monoliths and Microspheres. RSC Adv. 2012, 2, 9816–9823. [Google Scholar] [CrossRef]
- Ulker, Z.; Erkey, C. A Novel Hybrid Material: An Inorganic Silica Aerogel Core Encapsulated with a Tunable Organic Alginate Aerogel Layer. RSC Adv. 2014, 4, 62362–62366. [Google Scholar] [CrossRef]
- Lovskaya, D.D.; Lebedev, A.E.; Menshutina, N.V. Aerogels as Drug Delivery Systems: In Vitro and in Vivo Evaluations. J. Supercrit. Fluids 2015, 106, 115–121. [Google Scholar] [CrossRef]
- Martins, M.; Barros, A.A.; Quraishi, S.; Gurikov, P.; Raman, S.P.; Smirnova, I.; Duarte, A.R.C.; Reis, R.L. Preparation of Macroporous Alginate-Based Aerogels for Biomedical Applications. J. Supercrit. Fluids 2015, 106, 152–159. [Google Scholar] [CrossRef]
- Kuttor, A.; Szalóki, M.; Rente, T.; Kerényi, F.; Bakó, J.; Fábián, I.; Lázár, I.; Jenei, A.; Hegedüs, C. Preparation and Application of Highly Porous Aerogel-Based Bioactive Materials in Dentistry. Front. Mater. Sci. 2014, 8, 46–52. [Google Scholar] [CrossRef]
- Druel, L.; Bardl, R.; Vorwerg, W.; Budtova, T. Starch Aerogels: A Member of the Family of Thermal Superinsulating Materials. Biomacromolecules 2017, 18, 4232–4239. [Google Scholar] [CrossRef]
- Yan, N.; Zhou, Y.; Zheng, Y.; Qiao, S.; Yu, Q.; Li, Z.; Lu, H. Antibacterial Properties and Cytocompatibility of Bio-Based Nanostructured Carbon Aerogels Derived from Silver Nanoparticles Deposited onto Bacterial Cellulose. RSC Adv. 2015, 5, 97467–97476. [Google Scholar] [CrossRef]
- Takeshita, S.; Yoda, S. Chitosan Aerogels: Transparent, Flexible Thermal Insulators. Chem. Mater. 2015, 27, 7569–7572. [Google Scholar] [CrossRef]
- Wan, C.; Jiao, Y.; Sun, Q.; Li, J. Preparation, Characterization, and Antibacterial Properties of Silver Nanoparticles Embedded into Cellulose Aerogels. Polym. Compos. 2016, 37, 1137–1142. [Google Scholar] [CrossRef]
- Thomas, S.; Pothan, L.A.; Mavelil-Sam, R. Biobased Aerogels: Polysaccharide and Protein-Based Materials; The Royal Society of Chemistry: London, UK, 2018; ISBN 978-1-78262-765-4. [Google Scholar]
- Rudaz, C.; Courson, R.; Bonnet, L.; Calas-Etienne, S.; Sallée, H.; Budtova, T. Aeropectin: Fully Biomass-Based Mechanically Strong and Thermal Superinsulating Aerogel. Biomacromolecules 2014, 15, 2188–2195. [Google Scholar] [CrossRef]
- Vilela, C.; Pinto, R.J.B.; Pinto, S.; Marques, P.A.A.P.; Silvestre, A.J.D.; Freire, C.S.R. Polysaccharides-Based Hybrids with Carbon Nanotubes. In Polysaccharide Based Hybrid Materials; Springer: Cham, Switzerland, 2018; pp. 95–114. [Google Scholar]
- Maleki, H.; Durães, L.; García-González, C.A.; del Gaudio, P.; Portugal, A.; Mahmoudi, M. Synthesis and Biomedical Applications of Aerogels: Possibilities and Challenges. Adv. Colloid Interface Sci. 2016, 236, 1–27. [Google Scholar] [CrossRef]
- Concha, M.; Vidal, A.; Giacaman, A.; Ojeda, J.; Pavicic, F.; Oyarzun-Ampuero, F.A.; Torres, C.; Cabrera, M.; Moreno-Villoslada, I.; Orellana, S.L. Aerogels Made of Chitosan and Chondroitin Sulfate at High Degree of Neutralization: Biological Properties toward Wound Healing. J. Biomed. Mater. Res.-Part B Appl. Biomater. 2018, 106, 2464–2471. [Google Scholar] [CrossRef]
- Xin, G.; Yao, T.; Sun, H.; Scott, S.M.; Shao, D.; Wang, G.; Lian, J. Highly Thermally Conductive and Mechanically Strong Graphene Fibers. Science 2015, 349, 1083–1087. [Google Scholar] [CrossRef]
- Zeng, W.; Shu, L.; Li, Q.; Chen, S.; Wang, F.; Tao, X.-M. Fiber-Based Wearable Electronics: A Review of Materials, Fabrication, Devices, and Applications. Adv. Mater. 2014, 26, 5310–5336. [Google Scholar] [CrossRef]
- Li, G.; Hong, G.; Dong, D.; Song, W.; Zhang, X. Multiresponsive Graphene-Aerogel-Directed Phase-Change Smart Fibers. Adv. Mater. 2018, 30, 1801754. [Google Scholar] [CrossRef]
- Xiong, J.; Chen, J.; Lee, P.S. Functional Fibers and Fabrics for Soft Robotics, Wearables, and Human–Robot Interface. Adv. Mater. 2021, 33, 2002640. [Google Scholar] [CrossRef]
- Wang, H.; Zhang, Y.; Liang, X.; Zhang, Y. Smart Fibers and Textiles for Personal Health Management. ACS Nano 2021, 15, 12497–12508. [Google Scholar] [CrossRef]
- Chen, B.; Wu, M.; Fang, S.; Cao, Y.; Pei, L.; Zhong, H.; Sun, C.; Lin, X.; Li, X.; Shen, J.; et al. Liquid Metal-Tailored PEDOT:PSS for Noncontact Flexible Electronics with High Spatial Resolution. ACS Nano 2022, 16, 19305–19318. [Google Scholar] [CrossRef]
- Li, W.; Zhang, Y.; Yu, Z.; Zhu, T.; Kang, J.; Liu, K.; Li, Z.; Tan, S.C. In Situ Growth of a Stable Metal-Organic Framework (MOF) on Flexible Fabric via a Layer-by-Layer Strategy for Versatile Applications. ACS Nano 2022, 16, 14779–14791. [Google Scholar] [CrossRef]
- Zhu, X.; Jiang, G.; Wang, G.; Zhu, Y.; Cheng, W.; Zeng, S.; Zhou, J.; Xu, G.; Zhao, D. Cellulose-Based Functional Gels and Applications in Flexible Supercapacitors. Resour. Chem. Mater. 2023, 2, 177–188. [Google Scholar] [CrossRef]
- Bai, Y.; Zhao, W.; Bi, S.; Liu, S.; Huang, W.; Zhao, Q. Preparation and Application of Cellulose Gel in Flexible Supercapacitors. J. Energy Storage 2021, 42, 103058. [Google Scholar] [CrossRef]
- Choi, H.W.; Shin, D.-W.; Yang, J.; Lee, S.; Figueiredo, C.; Sinopoli, S.; Ullrich, K.; Jovančić, P.; Marrani, A.; Momentè, R.; et al. Smart Textile Lighting/Display System with Multifunctional Fibre Devices for Large Scale Smart Home and IoT Applications. Nat. Commun. 2022, 13, 814. [Google Scholar] [CrossRef]
- Shi, J.; Liu, S.; Zhang, L.; Yang, B.; Shu, L.; Yang, Y.; Ren, M.; Wang, Y.; Chen, J.; Chen, W.; et al. Smart Textile-Integrated Microelectronic Systems for Wearable Applications. Adv. Mater. 2020, 32, 1901958. [Google Scholar] [CrossRef]
- Liu, X.; Miao, J.; Fan, Q.; Zhang, W.; Zuo, X.; Tian, M.; Zhu, S.; Zhang, X.; Qu, L. Smart Textile Based on 3D Stretchable Silver Nanowires/MXene Conductive Networks for Personal Healthcare and Thermal Management. ACS Appl. Mater. Interfaces 2021, 13, 56607–56619. [Google Scholar] [CrossRef]
- Li, M.; Li, Z.; Ye, X.; He, W.; Qu, L.; Tian, M. A Smart Self-Powered Rope for Water/Fire Rescue. Adv. Funct. Mater. 2023, 33, 2210111. [Google Scholar] [CrossRef]
- Li, M.; Li, Z.; Ye, X.; Zhang, X.; Qu, L.; Tian, M. Tendril-Inspired 900% Ultrastretching Fiber-Based Zn-Ion Batteries for Wearable Energy Textiles. ACS Appl. Mater. Interfaces 2021, 13, 17110–17117. [Google Scholar] [CrossRef]
- Chen, Y.; Li, Y.; Zhang, C.; Qi, H.; Hubbe, M.A. Holocellulosic Fibers and Nanofibrils Using Peracetic Acid Pulping and Sulfamic Acid Esterification. Carbohydr. Polym. 2022, 295, 119902. [Google Scholar] [CrossRef]
- Zhang, C.; Wang, M.; Lin, X.; Tao, S.; Wang, X.; Chen, Y.; Liu, H.; Wang, Y.; Qi, H. Holocellulose Nanofibrils Assisted Exfoliation of Boron Nitride Nanosheets for Thermal Management Nanocomposite Films. Carbohydr. Polym. 2022, 291, 119578. [Google Scholar] [CrossRef]
- Yamada, S. A Transient Supercapacitor with a Water-Dissolvable Ionic Gel for Sustainable Electronics. ACS Appl. Mater. Interfaces 2022, 14, 26595–26603. [Google Scholar] [CrossRef]







| Classification of Cellulose Aerogels | ||||||
|---|---|---|---|---|---|---|
| Cellulose Aerogel Type | Starting Material | Solvent | Surface Chemistry | Drying Method | Application | Ref. |
| Pineapple leaf fiber, cotton waste fiber | Poly(vinyl alcohol) (PVA) | - | Freeze-drying | Building towards sustainable development | [31] |
| Raw cotton fibers and cotton stalk | Tert-butyl alcohol | - | - | [59] | ||
| Softwood cellulose pulp | TEMPO (2,2,6,6-tetramethylpiperidin-1-yl)oxyl) | Monocomponent endoglucanase, cupriethy lendiamine | Biofabrication of tissues, additional health and pharmacological uses | [60] | ||
| 1.a. Nanocellulose | Cellulose nanofibers (CNFs), graphite powder, concentrated sulfuric acid, concentrated acetic acid, hydrogen peroxide solution | Sodium hydroxide, sodium hypochlorite, MO (methyl orange), and potassium permanganate | NaOH | Freeze-drying | The treatment of domestic organic wastewater | [61] |
| 1.b. Bacterial cellulose | Komagataeibacter sucrofermentans H-110, TEMPO, dextrose, protein hydrolysate, yeast concentrate, disodium phosphate | Sodium hydroxide solution | NaClO, NaBr | Freeze-drying | Biofabrication of tissues and preparation of injury treatment materials | [4] |
| Bacterial cellulose (BC) pellicles | - | Deionized water (DIW) | Pressure sensors, batteries and supercapacitors, substrates for catalysts, high-tech detectors | [62] | ||
| Cotton and viscose-based regenerated cellulose | Imidazolium acetate (EMIM), non-enium acetate ((DBNH)(OAc)) | DMSO (dimethyl sulfoxide) | Supercritical CO2, lyophilization, ambitious drying | - | [63] |
| Bamboo pulp boards | NaOH/urea aqueous solutions | Methyl-pyrrolidone (NMP), potassium hydroxide (KOH) | Freeze-drying | Application of energy storage devices | [64] | |
| Bamboo cellulose nanofibrils (BCNFs) | Polyvinyl alcohol (PVA) | Sodium tetraborate decahydrate (borax), N, N′-methylenebisacrylamide (MBA), methyltrimethoxysilane (MTMS) | Eco-friendly wrapping in the refrigerated transportation of fresh produce | [65] | ||
| Softwood kraft pulp sheets | 1,2-Ethanediol, hydroxylammonium chloride monochloroacetic acid, poly-(1,4)-β-D-glucosamine | Sodium (meta) periodate, sodium chlorite | Freeze-drying | The production of advanced bio-adsorbents | [66] |
| Softwood bleached kraft pulp (SBKP) | Water/tert-butyl alcohol | TEMPO-oxidized cellulose nanofibrils (TOCNs) | High-performance air filter | [67] | ||
| Cellulose acetate | Acetone | Polymethylene polyphenylpolyisocyanate (PMDI) | ScCO2 drying | Thermal insulation applications | [52] | |
| No | Aerogel Type | Main Properties | Distinctive Features | Application | Ref. |
|---|---|---|---|---|---|
| 1 | MXene composite aerogel (M−Aerogel) | Single-layered structure Conductive active material Three-dimensional porous structure Remarkable flexibility Superior compressive strength |
- Up to 16 kPa compressive strength
- 24,000 cycles of compression durability of the sensor - Up to 21.78 kPa pressure sensitivity | Flexible piezoresistive sensors | [168] |
| 2 | Holocellulose nanofibril (HCNF) aerogel from bamboo pulp and birch wood blocks | Fiber forms aerogel properties Exceptional self-cleaning capabilities Outstanding thermal insulation performance Washability Impressive tensile strength Biodegradability Superb mechanical properties Potential for weaving into multifunctional textiles suitable for demanding environments | - High specific surface area (413 m2/g) - High porosity (85%) - High strength (20.8 MPa) - Thermal insulation (−187 up to 190 - 31.0% elongation at break | Thermal management and EMI shielding performance | [169] |
| 3 | Cellulose nanofibrils (CNFs) from rice straw cellulose | Amphiphilic–hydrophobic and oleophilic nature High porosity Extremely lightweight | - Ultralight (1.7 to 8.1 mg cm−3) - Ultra-porous (99.5–99.9%) - 96.8% yield from rice straw cellulose - 210 times water/375 times chloroform absorption | Selective oil removal and recovery | [170] |
| 4 | Barley–straw cellulose aerogels | Highly porous and lightweight aerogel, large surface area, high concentration of cellulose content | - Up to 30 times their mass storage capacity - Lowest density (0.0274 g/cm3) - Highest porosity (98.17%) - Largest surface area (49.5 m2/g) | Oil spillage cleanup | [171] |
| 5 | Bio-inspired tubular cellulose aerogel from kapok fibers | Exceptionally high compressive strength of 32 MPa, self-extinguishing capabilities, excellent flame retardancy, and cost-effective solution | - Ultrahigh compressive strength (32 MPa) - 13 μm diameter of tubular structure - Low thermal conductivity (0.054 W/mK) - Low density (41 mg/cm−3) | Exterior wall insulation and vehicle interiors | [172] |
| 6 | Bio-based aerogel (polysaccharide cryogel) from sodium alginate and chitosan | Eco-friendly and sustainable, excellent thermal insulation, bio-based flame retardant, ultralight porous structure, practical mechanical properties, and great flexibility, facilitating continuous flexing and rotating without fragmentation | - Low thermal conductivity (0.06–0.1 W/mK) - 11.3 kW/m2 radiant heat exposure - 10 kJ/g total heat release - 20 W/g peak heat release | Anti-flame apparel | [173] |
| 7 | Agar aerogels | Substantial surface area per unit weight, significant acceleration in wound healing in vivo, and the ability to be used for skin healing, in addition to its biocompatibility, renewability, and sustainability properties | - High porosity (97–98%) - High surface area (250–330 m2/g) | Wound dressings | [174] |
| 8 | Novel alginate–chitosan aerogel fibers | Highly porous structure reminiscent of cotton; non-cytotoxic, making it biocompatible; strong antibacterial activity, speeding wound closure; in vitro design imitating injured life-unit monolayer healing | - 162–302 m2/g specific surface area - 1.41–2.49 cm3/g specific pore volume | Wound-healing applications | [175] |
| 9 | Aerogels made of tempo-oxidized cellulose nanofibers and sodium alginate/chitosan | Serving as an interactive extracellular fabric derived from biological sources, and the capacity to degrade natural, highly porous structures, creating an ideal microenvironment for various applications | - 93% healing ratio - High-speed homeostasis (<6.0 s) - 98.99 ± 5.3 μm neoepidermis thickness - 2.65 ± 0.083 mm neoepidermis thickness | Wound dressings and injured tissue maturation | [176] |
| 10 | Alg–CaCO3 composite aerogels from sodium alginate | Cost-effective, environmentally friendly, ultralight, and fireproof, characterized by high permeability and excellent structural properties, reduced heat transfer rate, and excellent hydrophobic characteristics | - Up to 39.5% limiting oxygen index - Up to 92.40% porosity - Up to 0.936 MPa compression modulus - 0.031 W/mK thermal conductivity | Green fireproof building insulation materials | [177] |
| 11 | Kapok aerogel | Lightweight, providing insulation and robustness, reusable and decomposable, exceptional fire protection, high filling capacity, superior compressive resilience, and remarkable heat-insulating abilities | - 0.0531 W/mK thermal conductivity - 1.64 MPa compressive strength - 0.0587 g/cm3 minimum density | Application in emerging fields | [178] |
| 12 | Chitosan aerogel | Elevated permeability and extensive superficial expanse, enabling rapid local administration of antibiotics; infections are efficiently prevented early after wound debridement, while cell viability is maintained, absorbing substantial amounts of aqueous fluids | - Large surface area (>250 m2/g)—High porosity (>96%) | The management of chronic wounds | [179] |
| 13 | A novel intelligent bio-aerogel using cellulose/Salep/anthocyanins | Maintains structural integrity and allows for precise control over the porous structure; usage as intelligent aerogels in meat products, providing unique properties and benefits; serving as suitable matrices for pH-sensitive dyes, enabling their effective utilization | - 320 °C thermal decomposition - 13.5–16.1 mg/cm3 density of aerogels - 90.22 ± 0.02/91.61 ± 0.01% porosity - 17 ± 0.14/499 ± 9.90 mPa·s viscosity | Application in beef packaging | [180] |
| 14 | Essential-oil-loaded starch/cellulose aerogel | Aerogels with antimicrobial properties made from affordable materials | - 18.42/54.77 mg/cm3 density - 64 ± 0.01/87 ± 0.01% porosity - 24.73–95.5 µm pore size - 256 µL/Lheadspace/512 µL/Lheadspace/minimum inhibitory dose | Application in cheese packaging | [181] |
| 15 | Hybrid bio-aerogel with green pectin (PML) and corn stalk nanofiber (CNF) | High porosity and low density, providing excellent elasticity; exhibits a remarkable oil sorption capacity, ranging from 82 to 161 g/g. | - 82–161 g/g oil sorption capacity - At least 15 cycles of reuse - 99.9 μm pore size - 99.0% porosity - 5.3 mg/cm3 density | Applications in oil pollution treatment | [182] |
| 16 | Nanofibrillated cellulose/chitosan aerogel | Lightweight and flexible, with a well-defined three-dimensional linked cellular network structure, exhibiting outstanding mechanical properties both in air and underwater, a high maximum adsorption capacity, a rapid adsorption rate, and offering a low-cost solution with a long lifespan | - 197.33 and 134.12 mg/g maximum adsorption capacity - 752 mL purifying industrial wastewater - 49.71 mg/g preconcentration capacity - High regeneration efficiency (80.25%) | Heavy metal pollution in agriculture | [183] |
| 17 | Aerogels comprising graphene oxide (EGO) and TEMPO-oxidized cellulose nanofibrils (TOCNFs) | Great promise as an environmentally friendly conductive ink suitable for printing 3D objects using the direct ink writing (DIW) method; the inks exhibit a high yield stress, improved electrical conductivity, uniform distribution of micro- and nanoscale fibrils, and efficient penetration, representing a sustainable approach to produce conductive carbon-based inks | - 250–1096 kPa compression modulus - 55.6 dB EMI shielding effectiveness - Low concentrations from 2 to 5 wt% show high printing fidelity | Advanced applications (EMI shields) | [184] |
| 18 | Silica–cellulose nanoclaw hybrid aerogels | A biomimetic hybrid technique that is eco-friendly, cost-effective, and offers outstanding formability and mechanical stability, as well as substantial surface area per unit weight, strength, light weight, and minimal heat transfer | - 16/58 MPa mechanical properties - 30–630 m2/g surface area - 0.021 W/mK minimum thermal conductivity - ~33 LOI (limiting oxygen index) - 130 contact angle of aerogel | Structures, industrial production, air transport, and cosmic space | [185] |
| No | Cellulose Aerogel | Compressive Modulus | Thermal Conductivities | Adsorption/Absorption Capacity | Photothermal Effect | Flame Retardant | Applications | Ref. |
|---|---|---|---|---|---|---|---|---|
| 1 | Microcrystalline cellulose | 1.4–16.2 MPa | 0.04–0.075 W/mK | - | - | - | Textile and non-textile applications | [186] |
| 2 | Pineapple leaf and cotton waste fiber aerogels | 11.33–44.63 kPa | 0.039–0.043 W/mK | - | - | - | Insulation materials | [31] |
| 3 | Hybrid coffee–cotton aerogels | 15.6 kPa | 0.037–0.045 W/mK | 16 g/g oil absorption | - | - | Thermal insulation, oil absorption, filtration | [187] |
| 4 | Biodegradable sugarcane bagasse aerogels | 88 kPa | 0.031–0.042 W/mK | 25 g/g | - | - | Thermal insulation in building construction and oil cleanup in marine ecosystems | [188] |
| 5 | Micron-down feather fiber-reinforced cellulose composite aerogel | 39.3–194.6 kPa | 0.06012 W/mK | 0.0991 sound absorption coefficient | - | - | Acoustic and thermal insulation | [189] |
| 6 | Bacterial cellulose/γ-(2,3-epoxypropoxy) propytrimethoxysilane trimethoxysilane composite aerogel (BK aerogel) | 20.1 kPa | - | 81 mg/g oil absorption | - | - | Diverse applications | [190] |
| 7 | Nanofibrillated cellulose-based aerogel | 7.92 kPa | - | 14.7–30.3 g/g absorption of oils and organic solvents | Higher absorptivity wavelength range (200–2500 nm) | - | Oil–water separation; high-viscosity and high-melting-point oil cleanup | [191] |
| 8 | Phosphorous/nitrogen-containing flame-retardant (P/N FR) aerogels | Flame-retardant/water-repellent agent: before = 52.54 kPa after = 136.34–170.91 kPa | 33.2–40.3 mW/mK- | 142 water contact angle | - | 23% limiting oxygen index (LOI), UL-94V-0 grade | Thermal insulation | [164] |
| 9 | Phosphorus-containing flame-retardant modifying agent (DOPO-IA (9,10-dihydro-9-oxa-10-phosphaphenantherne-10-oxide)) aerogels | 34.31–176.05 kPa | 28.6–31.2 mW/mK | - | - | 21–27% LOI | High-flammability applications | [161] |
| 10 | Regenerated cellulose/polyethyleneimine composite aerogel (RC/PCA) | 371.78 kPa | - | 980.39 mg/g methyl orange dye adsorption | - | - | Water purification | [192] |
| 11 | Green aerogels from rice straw | 47 kPa | 0.034–0.036 W/mK | 13 g/g oil absorption /137.6–149.9 water contact angle | - | - | Thermal and acoustic insulation materials and oil absorbents | [193] |
| No. | Material | Drying Method | Thermal Conductivity | Pore Size | Density | Application | Reference |
|---|---|---|---|---|---|---|---|
| 1 | Raw pineapple leaf fibers (PALF) | Freeze-drying | 0.030–0.034 W/mK | 1.38–2.21 nm | 0.04 g/cm3 | Heat and sound applications | [74] |
| 2 | Aerogels composed of bidirectional anisotropic polyimide/bacterial cellulose (b-PI/BC) | Freeze-drying | 23–44 mW/mK (bidirectional PI/BC aerogels) 37–66 mW/mK (unidirectional PI/BC aerogels) | 10–20 μm | 46 mg/cm3 | Practical and complex thermal insulation applications in buildings and aerospace | [205] |
| 3 | Aerogels made of fibrous silica and bacterial cellulose (BC) | Ambient pressure drying | - | 13.7–15.5 nm | 0.164 g/cm3 | Wearable substances | [206] |
| 4 | Holocellulose nanofibrils/cellulose aerogel fibers (HCAFs) | ScCO2 drying | 0.048 W/mK | 265.4 ± 34.5 nm | 0.22 g/cm3 | Wearable substances | [169] |
| 5 | Multiscale nanocelluloses (NCs) | Freeze-drying | 25.4 mW/mK | 32–48 nm | 7.2 kg/m3 | Thermal insulation applications | [207] |
| 6 | Textile waste fiber (TWF) aerogel | Freeze-drying | 0.049–0.061 W/mK | - | 0.040–0.096 g/cm3 | Building insulation and oil spill cleanup | [208] |
| 7 | Nanofibrous Kevlar aerogel threads | ScCO2 drying and freeze-drying | 0.036 W/mK | 11–12.8 nm | 13 g/cm3 | Thermal insulation and thermal management | [209] |
| 8 | Hydrophilic recycled cellulose aerogels | Freeze-drying | 0.029–0.032 W/mK | 40–200 µm | 0.040 g/cm3 | Sorption of water/oil, resistance of water, and thermal insulation | [210] |
| 9 | Silk fibroin aerogel | Freeze-drying | 0.031 W/mK | 19.71 ± 8.53 | 0.21 g/cm3 | High-performance thermal insulation | [211] |
| 10 | Aerogels made of nanofibrillated cellulose | Spray lyophilization | 0.018 W/mK | 10 to 100 nm | 0.012–0.033 g/cm3 | Thermal superinsulating material | [112] |
| Material | Drying Method | Applied Methods for Properties | Type of Obtained Aerogel | Application | Reference |
|---|---|---|---|---|---|
| Freeze-drying | SEM, shrinkage of aerogels, porosity of aerogels, thermal conductivity, TGA, FTIR, antibacterial activity, AFM, cytotoxicity tests | Gel film (colorless, transparent) | Wound dressings | [4] |
| Freeze-drying | XRD, FTIR spectra, liquid substitution method, MTT assay | Powdered, dried, and ultrathin pellet | Wound bandages and biological tissue platforms | [227] |
| Ambient drying leading to self-assembly (EISA) | TEM, SEM, XRD, SXAS and N2 physisorption, stimulated body fluids (SBFs) in vitro, PCR analysis, Gram-negative bacteria, Escherichia coli (for antibacterial properties) | Fine powder (combined with the membrane structure which is obtained by the composite aerogel) | Chronic wound-healing dressings | [228] |
| ScCO2 drying | Zeta potential for surface charge, circular dichroism (CD), X-ray diffraction (XRD), Rietveld method to determine crystallite size | - | Wound bandages and bactericidal activity | [232] |
| ScCO2 drying | SEM, sphericity coefficient (SC), UV–vis spectroscopy, encapsulation efficiency (EE), DSC, FTIR spectrophotometry, simulated wound fluid (SWF) contact | Core–shell gel droplets (beads) | Wound-healing process | [233] |
| Nation | Supplier | Chemical Composition of the Aerogel | Trade Name | Configuration of Aerogel | References |
|---|---|---|---|---|---|
| Spain | Technalia | Cellulose aerogels from wooden pulp | Inacell | Cellulosic sponge | [284] |
| Germany | Aerogel-it | Biomass and waste materials derived from agriculture, forestry, and marine ecosystems that are not intended for human consumption | Lignin aerogel | Boards | [285] |
| Estonia | Fibenol | Lignin, wood sugars, and specialty cellulose from wood residues | Lignova | Fine and coarse ground | [286] |
| Switzerland | Empa | TEMPO-oxidized nanofibrillated cellulose (NFC); chitosan | - | Monolith | [287,288] |
Disclaimer/Publisher’s Note: The statements, opinions and data contained in all publications are solely those of the individual author(s) and contributor(s) and not of MDPI and/or the editor(s). MDPI and/or the editor(s) disclaim responsibility for any injury to people or property resulting from any ideas, methods, instructions or products referred to in the content. |
© 2023 by the authors. Licensee MDPI, Basel, Switzerland. This article is an open access article distributed under the terms and conditions of the Creative Commons Attribution (CC BY) license (https://creativecommons.org/licenses/by/4.0/).
Share and Cite
Sozcu, S.; Venkataraman, M.; Wiener, J.; Tomkova, B.; Militky, J.; Mahmood, A. Incorporation of Cellulose-Based Aerogels into Textile Structures. Materials 2024, 17, 27. https://doi.org/10.3390/ma17010027
Sozcu S, Venkataraman M, Wiener J, Tomkova B, Militky J, Mahmood A. Incorporation of Cellulose-Based Aerogels into Textile Structures. Materials. 2024; 17(1):27. https://doi.org/10.3390/ma17010027
Chicago/Turabian StyleSozcu, Sebnem, Mohanapriya Venkataraman, Jakub Wiener, Blanka Tomkova, Jiri Militky, and Aamir Mahmood. 2024. "Incorporation of Cellulose-Based Aerogels into Textile Structures" Materials 17, no. 1: 27. https://doi.org/10.3390/ma17010027
APA StyleSozcu, S., Venkataraman, M., Wiener, J., Tomkova, B., Militky, J., & Mahmood, A. (2024). Incorporation of Cellulose-Based Aerogels into Textile Structures. Materials, 17(1), 27. https://doi.org/10.3390/ma17010027

