Stepwise Removal Process Analysis Based on Layered Corrosion Oxides
Abstract
1. Introduction
2. Layered Model and Numerical Simulation
2.1. Simulation Preparation
2.2. Numerical Simulation
- (1)
- The laser energy had Gaussian distribution on the material surface, and only the conduction of laser energy in the Z direction was considered.
- (2)
- The material surface was infinitely large, and the oxide layers and matrix were insulated on both sides.
- (3)
- L1, L2, and Ls represent the thickness of Fe2O3, Fe3O4, and matrix layers, respectively.
- (4)
- The Z-direction complied with the absorption law, and each parameter did not change with temperature.
2.3. Design of Experiment and Analytical Methods
3. Experimental Results and Discussion
3.1. Distribution of Material Temperature Field
3.2. Removal Test Results and Prediction Model
3.2.1. Regression Analysis and Variance Analysis
3.2.2. Prediction Model of Removal Volume
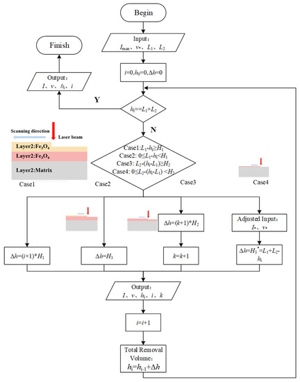
3.3. Analysis of Stepwise Removal Process for Layered Rust Oxides
4. Verification
5. Conclusions
- (1)
- The main dirt on the surface of engineering machinery was layered oxide, the composition of the surface layer was Fe2O3, and the design of the bottom surface layer was Fe3O4.
- (2)
- A central composite test of peak power density and scanning speed was designed with the help of Comsol Multiphysics software. In this process, the prediction model test of single removal volume for different oxides was established, and experiments proved the model.
- (3)
- Based on the response surface and contour map, when the laser energy exceeded the material cleaning threshold, the ablation depth of oxide increased with the peak power density and the decrease in scanning speed.
- (4)
- Based on the established prediction model of single removal volume, the stepwise removal process of rust-layered oxides was analyzed. The oxide composition to be cleaned was divided into three stages: (I) cleaning the Fe2O3 layer, (II) cleaning the Fe2O3 and Fe3O4 layers simultaneously, and (III) cleaning Fe3O4 layer.
Author Contributions
Funding
Institutional Review Board Statement
Informed Consent Statement
Conflicts of Interest
References
- Fauchais, P. Understanding plasma spraying. J. Phys. D Appl. Phys. 2004, 37, R86–R108. [Google Scholar] [CrossRef]
- Naskoudakis, I.; Petroutsatou, K. A Thematic Review of Main Researches on Construction Equipment Over the Recent Years. Procedia Eng. 2016, 164, 206–213. [Google Scholar] [CrossRef]
- Jeon, H.W.; Jung, I.S.; Lee, C.S. Risk Assessment for Reducing Safety Accidents caused by Construction Machinery. J. Korean Soc. Saf. 2013, 28, 64–72. [Google Scholar] [CrossRef][Green Version]
- Zhou, Z.; Ruan, D.N.; Jiang, L.M. Comparison on treatment strategy for chemical cleaning wastewater: Pollutants removal, process design, and techno-economic analysis. J. Environ. Manag. 2019, 235, 161–168. [Google Scholar] [CrossRef] [PubMed]
- Grigoras, C.C.; Chirita, B. The analysis of high-pressure water jet cutting of thick aluminum alloy 6061-T651 from a statistical perspective. Mater. Sci. Eng. 2020, 916, 012043–012049. [Google Scholar]
- Choi, J.P.; Lee, S.J. Efficient Chip Breaker Design by Predicting the Chip Breaking Performance. Int. J. Adv. Manuf. Technol. 2001, 17, 489–497. [Google Scholar] [CrossRef]
- Watkins, K.G. Mechanisms of laser cleaning. Adv. High-Power Lasers Appl. 2000, 3888, 165–174. [Google Scholar]
- Hu, C.Y.; He, G.Y.; Chen, J. Research on Cleaning Mechanism of Anti-Erosion Coating Based on Thermal and Force Effects of Laser Shock. Coatings 2020, 10, 683. [Google Scholar] [CrossRef]
- Ristic, S.; Polic, S. Laser cleaning textile artifacts with metal threads: Process parameter optimization. Sci. Tech. Rev. 2014, 64, 45–52. [Google Scholar]
- Osticioli, I.; Siano, S. Dependence of Nd: YAG laser derusting and passivation of iron artifacts on pulse duration. In Proceedings of the Conference on Fundamentals of Laser-Assisted Micro- and Nanotechnologies, St. Petersburg, Russian, 24–28 June 2013; Volume 9065, p. 906513. [Google Scholar]
- Ali, S.N.; Taha, Z.A.; Mansour, T.S. Laser Cleaning Using Q-Switched Nd: YAG Laser of Low Carbon Steel Alloys. Adv. Condens. Matter Phys. 2014, 2014, 418142. [Google Scholar] [CrossRef]
- Xu, J.W.; Wu, C.W.; Zhang, X. Influence of parameters of a laser cleaning soil rust layer on the surface of ceramic artifacts. Appl. Opt. 2019, 58, 2725–2730. [Google Scholar] [CrossRef] [PubMed]
- Yue, L.Y.; Wang, Z.B.; Li, L. Modeling and simulation of laser cleaning of tapered micro-slots with different temporal pulses. Opt. Laser Technol. 2013, 45, 533–539. [Google Scholar] [CrossRef]
- Lu, Y.; Yang, L.J.; Wang, M.L. Simulation of nanosecond laser cleaning the paint based on the thermal stress. Optik-International J. Light Electron Opt. 2021, 227, 165589. [Google Scholar] [CrossRef]
- Marimuthu, S.; Mhich, A.; Ahmed, A.; Molchan, I.S. Numerical Simulation of Excimer Laser Cleaning of Film and Particle Contaminants. J. Heat Transf. 2013, 135, 121301. [Google Scholar] [CrossRef]
- Piekarska, W.; Kubiak, M. Theoretical investigations into heat transfer in laser-welded steel sheets. J. Therm. Anal. Calorim. 2012, 110, 159–166. [Google Scholar] [CrossRef]
- Zou, W.F.; Xie, Y.M.; Xiao, X. Application of thermal stress model to paint removal by Q-switched Nd: YAG laser. Chin. Phys. B 2014, 23, 433–438. [Google Scholar] [CrossRef]
- Zhang, G.X.; Hua, X.M.; Huang, Y.; Zhang, Y.L. Investigation on mechanism of oxide removal and plasma behavior during laser cleaning on aluminum alloy. Appl. Surf. Sci. 2020, 506, 144666. [Google Scholar] [CrossRef]
- Wang, Z.M.; Zeng, X.Y.; Huang, W.L. Parameters and surface performance of laser removal of rust layer on A3 steel. Surf. Coat. Technol. 2003, 166, 10–16. [Google Scholar] [CrossRef]
- Zeng, X.D.; Qin, W.B.; Li, J. Research on mechanism and process of paint removal with pulsed fiber laser. MATEC Web Conf. 2018, 189, 01008–01015. [Google Scholar] [CrossRef][Green Version]












| Material Properties | Fe (Q345) | Fe2O3 | Fe3O4 |
|---|---|---|---|
| Density/ρ (g/cm3) | 7.86 | 5.24 | 5.18 |
| Specific heat capacity/c (J/(Kg·K)) | 920 | 626 | 1350 |
| Thermal conductivity/K (W/(cm·K)) | 0.52 | 0.04 | 0.02 |
| Melting temperature/Tr (°C) | 1535 | 1565 | 1597 |
| Evaporation temperature /Tv (°C) | 2750 | 2700 | 3000 |
| Laser absorptivity/A | 0.35 | 0.60 | 0.53 |
| The Serial Number | Name of Factor | Low Level | High Level |
|---|---|---|---|
| 1 | Peak power density (W/cm2) | 2.5 × 106 | 3.5 × 106 |
| 2 | Scanning speed (mm/s) | 1000 | 2000 |
| Serial Number | Peak Power Density (W/cm2) | Scanning Speed (mm/s) | Ablation Depth (μm) |
|---|---|---|---|
| 1 | 2.5 × 106 | 2000.00 | 0.0 |
| 2 | 2.3 × 106 | 1500.00 | 0.0 |
| 3 | 2.5 × 106 | 1000.00 | 2.1 |
| 4 | 3.0 × 106 | 2207.11 | 4.1 |
| 5 | 3.0 × 106 | 1500.00 | 7.8 |
| 6 | 3.0 × 106 | 792.89 | 17.5 |
| 7 | 3.5 × 106 | 2000.00 | 12.9 |
| 8 | 3.7 × 106 | 1500.00 | 20.9 |
| 9 | 3.5 × 106 | 1000.00 | 28.5 |
| Item | Coefficient | Coefficient Standard Error | T | P |
|---|---|---|---|---|
| Constant | 7.800 | 0.590 | 13.22 | 0.000 |
| Peak power density I | 8.607 | 0.466 | 18.45 | 0.000 |
| Scanning speed v | −4.581 | 0.466 | −9.82 | 0.000 |
| Peak power density I* Peak power density I | 1.388 | 0.500 | 2.77 | 0.028 |
| Scanning speed v* Scanning speed v | 1.563 | 0.500 | 3.12 | 0.017 |
| Peak power density I* Scanning speed v | −3.375 | 0.660 | −5.12 | 0.001 |
| Source | Degrees of Freedom | Adj SS | Adj MS | F | P |
|---|---|---|---|---|---|
| Model | 5 | 833.031 | 166.606 | 95.70 | 0.000 |
| Linear | 2 | 760.569 | 380.284 | 218.45 | 0.000 |
| Peak power density I | 1 | 592.662 | 592.662 | 340.44 | 0.000 |
| Scanning speed v | 1 | 167.907 | 167.907 | 96.45 | 0.000 |
| Square | 2 | 26.899 | 13.450 | 7.73 | 0.017 |
| Peak power density I* Peak power density I | 1 | 13.392 | 13.392 | 7.69 | 0.028 |
| Scanning speed v* Scanning speed v | 1 | 16.984 | 16.984 | 9.76 | 0.017 |
| Two-factor interaction | 1 | 45.562 | 45.562 | 26.17 | 0.001 |
| Peak power density I* Scanning speed v | 1 | 45.562 | 45.562 | 26.17 | 0.001 |
| Error | 7 | 12.186 | 1.741 | ||
| Loss of quasi | 3 | 12.186 | 4.062 | * | * |
| Pure error | 4 | 0.000 | 0.000 | ||
| Total | 12 | 845.217 |
| Parameters | 3.0 × 106–1500 | 3.0 × 106–1000 | 3.5 × 106–1500 | |||
|---|---|---|---|---|---|---|
| Layers | Fe2O3 | Fe3O4 | Fe2O3 | Fe3O4 | Fe2O3 | Fe3O4 |
| M-value | 8.400 | 2.900 | 14.200 | 6.300 | 17.500 | 9.400 |
| T-value | 7.385 | 3.630 | 13.840 | 6.810 | 17.398 | 8.700 |
| Error | 13.744% | 20.110% | 2.601% | 7.489% | 0.586% | 8.046% |
Publisher’s Note: MDPI stays neutral with regard to jurisdictional claims in published maps and institutional affiliations. |
© 2022 by the authors. Licensee MDPI, Basel, Switzerland. This article is an open access article distributed under the terms and conditions of the Creative Commons Attribution (CC BY) license (https://creativecommons.org/licenses/by/4.0/).
Share and Cite
Ren, Y.; Wang, L.; Ma, M.; Cheng, W.; Li, B.; Lou, Y.; Li, J.; Ma, X. Stepwise Removal Process Analysis Based on Layered Corrosion Oxides. Materials 2022, 15, 7559. https://doi.org/10.3390/ma15217559
Ren Y, Wang L, Ma M, Cheng W, Li B, Lou Y, Li J, Ma X. Stepwise Removal Process Analysis Based on Layered Corrosion Oxides. Materials. 2022; 15(21):7559. https://doi.org/10.3390/ma15217559
Chicago/Turabian StyleRen, Yuan, Liming Wang, Mingliang Ma, Wei Cheng, Baoli Li, Yuxin Lou, Jianfeng Li, and Xinqiang Ma. 2022. "Stepwise Removal Process Analysis Based on Layered Corrosion Oxides" Materials 15, no. 21: 7559. https://doi.org/10.3390/ma15217559
APA StyleRen, Y., Wang, L., Ma, M., Cheng, W., Li, B., Lou, Y., Li, J., & Ma, X. (2022). Stepwise Removal Process Analysis Based on Layered Corrosion Oxides. Materials, 15(21), 7559. https://doi.org/10.3390/ma15217559

