Effect of Phosphine on Coke Formation during Steam Cracking of Propane
Abstract
:1. Introduction
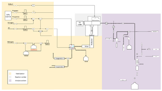
2. Experimental Section
Procedure and Chemicals
3. Results and Discussion
3.1. Coking Rates
3.2. SEM and EDX Analyses
4. Conclusions
- (1)
- For the 25/35 NiCr: decrease in catalytic coking rate by 14% in the first and second coking cycles, asymptotic coking rates reduced by 25% and 33%, respectively.
- (2)
- For the Al-containing alloy: the catalytic coking rates were lower by 12% and 10% in the first and second coking cycles and asymptotic coking rates were reduced by 16% and 24%, respectively.
Author Contributions
Funding
Conflicts of Interest
Nomenclature
| A | Atomic mass of element [g.mol−1]c |
| DMDS | dimethyl disulfide |
| EDX | Energy Dispersive X-ray analysis |
| FID | Flame Ionization Detector |
| F | Flow rate [10−6 kg s−1] |
| H | Penetration depth [µm] |
| CCi | Coking-decoking Cycle number, i |
| PFR | Plug flow reactor |
| L | Nominal thickness [μm] |
| mtj | mass of coke at time j [kg] |
| MOT | maximum operating temperature [K] |
| Mc | amount of coke deposited on the sample [g] |
| Ptot | reactor pressure [MPa] |
| rc | coking rate [kg·s−1·m−2] |
| rc,initial | initial catalytic coking rate [kg·s−1·m−2] |
| rc,asymptotic | asymptotic coking rate [kg·s−1·m−2] |
| RGA | Refinery Gas Analyzer |
| S | surface area of the coupon [m2] |
| SEM | Scanning Electron Microscopy |
| TCD | Thermal Conductivity Detector |
| T | temperature [K] |
| V | Accelerating voltage [kV] |
| z | Atomic number |
References
- Cefic. Facts and Figures of the European Chemical Industry. 2020. Available online: https://www.francechimie.fr/media/52b/the-european-chemical-industry-facts-and-figures-2020.pdf (accessed on 1 December 2020).
- Guterres, A. Net-Zero Emissions Must Be Met by 2050 or COVID-19 Impact on Global Economies Will Pale Beside Climate Crisis. 2020. Available online: https://www.un.org/press/en/2020/sgsm20411.doc.htm (accessed on 1 December 2020).
- Van Geem, K.M.; Galvita, V.M.; Marin, G.B. Making chemicals with electricity. Science 2019, 364, 734–735. [Google Scholar] [CrossRef]
- Symoens, S.H.; Olahova, N.; Gandarillas, A.E.M.; Karimi, H.; Djokic, M.R.; Reyniers, M.-F.; Marin, G.B.; Van Geem, K.M. State-of-the-art of coke formation during steam cracking: Anti-coking surface technologies. Ind. Eng. Chem. Res. 2018, 57, 16117–16136. [Google Scholar] [CrossRef]
- Kossiakoff, A.; Rice, F.O. Thermal decomposition of hydrocarbons, resonance stabilization and isomerization of free radicals. J. Am. Chem. Soc. 1943, 65, 590–595. [Google Scholar] [CrossRef]
- Salari, D.; Niaei, A.; Towfighi, J.; Panahi, P. Coke inhibition during naphtha pyrolysis. Iran. J. Chem. Eng. 2009, 6, 11. [Google Scholar]
- Van Geem, K.; Dhuyvetter, I.; Prokopiev, S.; Reyniers, M.-F.; Viennet, D.; Marin, G.B. Coke formation in the transfer line exchanger during steam cracking of hydrocarbons. Ind. Eng. Chem. Res. 2009, 48, 10343–10358. [Google Scholar] [CrossRef]
- Van Geem, K.M.; Heynderickx, G.J.; Marin, G.B. Effect of radial temperature profiles on yields in steam cracking. AIChE J. 2004, 50, 173–183. [Google Scholar] [CrossRef]
- BASF. Catalyzed-Assisted Manufacture of Olefins (CAMOL). 2021. Available online: http://www.basf-qtech.com/p02/USWeb-Internet/basf-qtech/en/function/conversions:/publish/content/microsites/basf-qtech/BASF_EPU_WhitePaper.pdf (accessed on 1 December 2020).
- Bergeron, M.; Maharajh, E.; McCall, T. A low coking environment for pyrolysis furnace—CoatAlloy™. In Proceedings of the 11th Annual Ethylene Producers Conference, Houston, TX, USA, 15–18 March 1999. [Google Scholar]
- Brown, D. Internally finned radiant coils: A valuable tool for improving ethylene plant economics. In Proceedings of the 6th EMEA Petrochemicals Technology Conference, London, UK, 23–26 June 2004. [Google Scholar]
- Gomes, E.; Ohngren, C.; Jonsson, B.; Lundberg, M. Higher productivity by using the new grade Sandvik APMT as radiant tube in ethylene cracking furnaces. In Proceedings of the 2007 AIChE Spring Meeting and 3rd Global Congress on Process Safety, Houston, TX, USA, 22–27 April 2007. [Google Scholar]
- Györffy, M.; Hineno, M.; Hashimoto, K.; Park, S.-H.; You, M.-S. MERT performance and technology update. In Proceedings of the 21st Ethylene Producers’ Conference, Tampa, FL, USA, 26–30 April 2009. [Google Scholar]
- Jakobi, D.; Gommans, R. Typical pyrolysis coil failures and how to combat them. In Proceedings of the 2002 AIChE Spring National Meeting, New Orleans, LA, USA, 10–14 March 2002. [Google Scholar]
- Jakobi, D.; Karduck, P. Behavior of high-temperature tube materials in sulfur-containing steam-cracking conditions. In Proceedings of the CORROSION 2018, Phoenix, AZ, USA, 15–19 April 2018; p. 17. [Google Scholar]
- Powell, D.; Pilkington, R.; Miller, D. The precipitation characteristics of 20% Cr/25% Ni-Nb stabilised stainless steel. Acta Met. 1988, 36, 713–724. [Google Scholar] [CrossRef]
- Sustaita-Torres, I.A.; Rodriguez, S.H.; Guerrero-Mata, M.P.; de la Garza, M.; Valdés, E.; Deschaux-Beaume, F.; Colás, R. Aging of a cast 35Cr-45Ni heat resistant alloy. Mater. Chem. Phys. 2012, 133, 1018–1023. [Google Scholar] [CrossRef]
- Torigoe, T.; Mangan, J. Mixing element radiant tube (MERT) improves cracking furnace performance. In Proceedings of the 13th Ethylene Producers’ Conference, Houston, TX, USA, 22–26 April 2001; p. 24. [Google Scholar]
- Chauhan, A.P.S. Coke Resistant Coating Technology for Applications in Ethylene Pyrolysis Heaters. Ph.D. Thesis, Stony Brook University, Stony Brook, NY, USA, 2007. [Google Scholar]
- Gandarillas, A.E.M.; Van Geem, K.M.; Reyniers, M.-F.; Marin, G.B. Influence of the reactor material composition on coke formation during ethane steam cracking. Ind. Eng. Chem. Res. 2014, 53, 6358–6371. [Google Scholar] [CrossRef]
- Asteman, H.; Hartnagel, W.; Jakobi, D. The influence of Al content on the high temperature oxidation properties of state-of-the-art cast Ni-base alloys. Oxid. Met. 2013, 80, 3–12. [Google Scholar] [CrossRef]
- Weinland, B.W. Phosphorus Containing Compounds as Antifoulants in Ethylene Cracking Furnaces. U.S. Patent 4,105,540, 8 August 1978. [Google Scholar]
- Niaei, A.; Salari, D.; Towfighi, J.; Panahi, P.; Nabavi, R. Effect of organophosphorus compounds as coke inhibitors on coking rate in the pyrolysis of naphtha. Pet. Sci. Technol. 2008, 26, 2170–2181. [Google Scholar] [CrossRef]
- Tong, Y.; Arnst, T.; Kisalus, J.; Watkins, P. Coke inhibition in pyrolysis furnaces. In Proceedings of the 1988 AIChE Spring Meeting, Atlanta, GA, USA, 10–14 April 1988. [Google Scholar]
- Ghosh, K.K.; Kunzru, D. Reduction of coke formation during naphtha pyrolysis using triethyl phosphite. Ind. Eng. Chem. Res. 1988, 27, 559–565. [Google Scholar] [CrossRef]
- Chowdhury, S.N.; Kunzru, D. Benzyl diethyl phosphite as a coke inhibitor during naphtha pyrolysis. Tubular reactor studies. Can. J. Chem. Eng. 1993, 71, 873–879. [Google Scholar] [CrossRef]
- Wang, J.; Reyniers, M.-F.; Marin, G.B. Influence of dimethyl disulfide on coke formation during steam cracking of hydrocarbons. Ind. Eng. Chem. Res. 2007, 46, 4134–4148. [Google Scholar] [CrossRef]
- Trimm, D.L. The formation and removal of coke from nickel catalyst. Catal. Rev. 1977, 16, 155–189. [Google Scholar] [CrossRef]
- Baker, R.T.K. Electron microscopy studies of the catalytic growth of carbon filaments. In Carbon Fibers Filaments and Composites; Figueiredo, J.L., Bernardo, C., Baker, R.T.K., Hüttinger, K.J., Eds.; Springer: Dordrecht, Germany, 1990; pp. 405–439. [Google Scholar]
- Mokhatab, S.; Poe, W.A.; Mak, J.Y. Chapter 3—Basic concepts of natural gas processing. In Handbook of Natural Gas Transmission and Processing, 3rd ed.; Gulf Professional Publishing: Boston, MA, USA, 2015; pp. 123–135. [Google Scholar]
- Jacobsen, C.; Williams, S.; Anderson, E.; Browne, M.; Buckley, C.; Kern, D.; Kirz, J.; Rivers, M.; Zhang, X. Diffraction-limited imaging in a scanning transmission x-ray microscope. Opt. Commun. 1991, 86, 351–364. [Google Scholar] [CrossRef]
- Sarris, S.A.; Symoens, S.H.; Olahova, N.; Reyniers, M.-F.; Marin, G.B.; Van Geem, K.M. Alumina-based coating for coke reduction in steam crackers. Materials 2020, 13, 2025. [Google Scholar] [CrossRef] [PubMed]
- Patil, M.; Sarris, S.A.; Verbeken, K.; Reyniers, M.-F.; Van Geem, K.M. Catalytic effect of dimethyl disulfide on coke formation on high-temperature alloys: Myth or reality? Ind. Eng. Chem. Res. 2020, 59, 15165–15178. [Google Scholar] [CrossRef]
- Sarris, S.A.; Patil, M.; Verbeken, K.; Reyniers, M.-F.; Van Geem, K.M. Effect of long-term high temperature oxidation on the coking behavior of Ni-Cr superalloys. Materials 2018, 11, 1899. [Google Scholar] [CrossRef] [Green Version]
- Goldstein, J.; Newbury, D.E.; Echlin, P.; Joy, D.C.; Romig, A.D., Jr.; Lyman, C.E.; Fiori, C.; Lifshin, E. Scanning Electron Microscopy and X-ray Micro-Analysis; Springer: New York, NY, USA, 1992. [Google Scholar]
- Das, P.; Prasad, S.; Kunzru, D. Organophosphorus compounds as coke inhibitors during naphtha pyrolysis. Effect of benzyl diethyl phosphite and triphenylphosphine sulfide. Ind. Eng. Chem. Res. 1992, 31, 2251–2255. [Google Scholar] [CrossRef]
- Keep, C.; Baker, R.; France, J. Origin of filamentous carbon formation from the reaction of propane over nickel. J. Catal. 1977, 47, 232–238. [Google Scholar] [CrossRef]
- Marek, J.C.; Albright, L.F. Formation and removal of coke deposited on stainless steel and vycor surfaces from acetylene and ethylene. In Coke Formation on Metal Surfaces; American Chemical Society: Washington, DC, USA, 1983; pp. 123–149. [Google Scholar]
- Wauters, S.; Marin, G.B. Kinetic modeling of coke formation during steam cracking. Ind. Eng. Chem. Res. 2002, 41, 2379–2391. [Google Scholar] [CrossRef]
- Kopinke, F.-D.; Zimmermann, G.; Reyniers, G.C.; Froment, G.F. Relative rates of coke formation from hydrocarbons in steam cracking of naphtha. 3. Aromatic hydrocarbons. Ind. Eng. Chem. Res. 1993, 32, 2620–2625. [Google Scholar] [CrossRef]
- Kopinke, F.-D.; Zimmermann, G.; Reyniers, G.C.; Froment, G.F. Relative rates of coke formation from hydrocarbons in steam cracking of naphtha. 2. Paraffins, naphthenes, mono-, di-, and cycloolefins, and acetylenes. Ind. Eng. Chem. Res. 1993, 32, 56–61. [Google Scholar] [CrossRef]
- Sarris, S.A. Unravelling Carbon Formation on High Temperature Alloys and Coatings. Ph.D. Thesis, Ghent University, Zwijnaarde, Belgium, 2018. [Google Scholar]
- LUCIDEON. Scanning Electron Microscopy (SEM) with Energy Dispersive X-ray Analysis (EDX). 2021. Available online: https://www.lucideon.com/testing-characterization/techniques/sem-edx (accessed on 1 June 2021).
- Olahová, N.; Sarris, S.A.; Reyniers, M.-F.; Marin, G.B.; Van Geem, K.M. Coking tendency of 25Cr-35Ni alloys: Influence of temperature, sulfur addition, and cyclic aging. Ind. Eng. Chem. Res. 2018, 57, 3138–3148. [Google Scholar] [CrossRef]
- Sarris, S.A.; Olahova, N.; Verbeken, K.; Reyniers, M.-F.; Marin, G.B.; Van Geem, K.M. Optimization of the in-situ pretreatment of high temperature Ni–Cr alloys for ethane steam cracking. Ind. Eng. Chem. Res. 2017, 56, 1424–1438. [Google Scholar] [CrossRef]
- Jakobi, D.; Karduck, P.; Freiherr, V. The high-temperature corrosion resistance of spun-cast materials for steam-cracker furnaces—A comparative study of alumina- and chromia-forming alloys. In Proceedings of the CORROSION 2013, Orlando, FL, USA, 17–21 March 2013. [Google Scholar]
- Levin, I.; Brandon, D. Metastable alumina polymorphs: Crystal structures and transition sequences. J. Am. Ceram. Soc. 2005, 81, 1995–2012. [Google Scholar] [CrossRef]






| Materials | C | Mn | Si | P | S | Ni | Cr | Al | Additions |
|---|---|---|---|---|---|---|---|---|---|
| 25/35 CrNi | 0.35/0.60 | 1.00/1.50 | 1.00/2.00 | - | - | 33/38 | 23/28 | - | Nb, Ti, and others |
| Al-cont. | 0.6 | - | 1 | 0.03 | 0.03 | 29/46 | 22/28 | 2/4 | Nb, Ti, and others |
| Process Steps | Duration (h) | Gas-Phase Temperature (K) | Gas Feed Flow (10−6 kg s−1) | Steam Flow (10−6 kg s−1) | ||
|---|---|---|---|---|---|---|
| Propane | Air | Nitrogen | ||||
| Pretreatment | 13.00 | 1223 | - | - | - | 8.33 |
| Presulfiding | 0.50 | 1100 | - | - | - | |
| 1st CC | 4.00 | 1223 | 20.83 | - | 6.66 | |
| 0.75 | 1323 | 20.83 | - | 6.66 | ||
| Decoking | 0.50 | 1073 | - | 8.33 | - | |
| Presulfiding | 0.50 | 1100 | - | - | - | |
| 2nd CC | 4.00 | 1223 | 20.83 | - | 6.66 | |
| 0.75 | 1323 | 20.83 | - | 6.66 | ||
| Process Steps | Duration (h) | Gas-Phase Temperature (K) | Gas Feed Flow (10−6 kg s−1) | Steam Flow (10−6 kg s−1) | ||||
|---|---|---|---|---|---|---|---|---|
| Propane | Air | N2 + PH3 | Phosphine | |||||
| Pretreatment | 13.00 | 1223 | - | - | - | - | 8.33 | |
| Presulfiding | 0.50 | 1100 | - | - | - | - | ||
| 1st CC | 4.00 | 1223 | 20.83 | - | 6.66 | 1.38 × 10−6 | ||
| 0.75 | 1323 | 20.83 | - | 6.66 | 1.38 × 10−6 | |||
| Decoking | 0.50 | 1073 | - | 8.33 | - | - | ||
| Presulfiding | 0.50 | 1100 | - | - | - | - | ||
| 2nd CC | 4.00 | 1223 | 20.83 | - | 6.66 | 1.38 × 10−6 | ||
| 0.75 | 1323 | 20.83 | - | 6.66 | 1.38 × 10−6 | |||
| Experiment | DMDS with PH3 | Only DMDS | |||
|---|---|---|---|---|---|
| Al-Content | 25/35 CrNi | Al-Content | 25/35 CrNi | ||
| Conditions | Propane flow (10−6 kg s−1) | 20.83 | 20.83 | ||
| Steam flow (10−6 kg s−1) | 8.33 | 8.33 | |||
| CA DMDS (ppmw S/HC) | 41 | 41 | |||
| CA PH3 (ppbw P/HC) | 66 | - | |||
| Temperature (K) | 1223 | 1223 | |||
| Pressure (barg) | 1.02 | 1.02 | |||
| Dilution (kg H2O/kg C3H8) | 0.4 | 0.4 | |||
| Catalytic coking rates (10−6 kg m−2s−1) | 1st Coking cycle | 2.38 | 3.01 | 2.71 | 3.51 |
| 2nd Coking cycle | 2.38 | 3.54 | 2.65 | 4.12 | |
| Pyrolytic coking rates (10−6 kg m−2s−1) | 1st Coking cycle | 1.38 | 1.45 | 1.65 | 1.95 |
| 2nd Coking cycle | 1.17 | 1.57 | 1.54 | 2.35 | |
| Component yields (wt %) | - | DMDS with PH3 | Only DMDS | ||
| - | |||||
| H2 | - | 1.93 | 1.90 | ||
| CO2 | - | 0.01 | 0.01 | ||
| CO | - | 0.01 | 0.02 | ||
| CH4 | - | 25.02 | 24.74 | ||
| C2H6 | - | 1.79 | 1.78 | ||
| C2H4 | - | 37.71 | 37.48 | ||
| C3H8 | - | 11.32 | 11.93 | ||
| C3H6 | - | 7.99 | 8.07 | ||
| C2H2 | - | 2.88 | 2.84 | ||
| 1,3-C4H6 | - | 2.41 | 2.38 | ||
| Benzene | - | 4.27 | 4.22 | ||
| Elements (±2 wt %) | DMDS with Phosphine | Only DMDS | ||
|---|---|---|---|---|
| 25/35 CrNi | Al-Cont. | 25/35 CrNi | Al-Cont. | |
| Ni | 7.3 | 4.5 | 23.8 | 4.6 |
| Fe | 10.9 | 7.2 | 26.3 | 7.9 |
| Cr | 78.6 | 14.8 | 36.6 | 15.1 |
| Si | 2.3 | 4.1 | 8.6 | 4.3 |
| Mn | 0.89 | 1.2 | 2.5 | 2.89 |
| Nb | 0.01 | - | 2.2 | - |
| Al | - | 68.2 | - | 65.21 |
Publisher’s Note: MDPI stays neutral with regard to jurisdictional claims in published maps and institutional affiliations. |
© 2021 by the authors. Licensee MDPI, Basel, Switzerland. This article is an open access article distributed under the terms and conditions of the Creative Commons Attribution (CC BY) license (https://creativecommons.org/licenses/by/4.0/).
Share and Cite
Patil, M.; Djokic, M.; Verbeken, K.; Reyniers, M.-F.; Van Geem, K.M. Effect of Phosphine on Coke Formation during Steam Cracking of Propane. Materials 2021, 14, 5075. https://doi.org/10.3390/ma14175075
Patil M, Djokic M, Verbeken K, Reyniers M-F, Van Geem KM. Effect of Phosphine on Coke Formation during Steam Cracking of Propane. Materials. 2021; 14(17):5075. https://doi.org/10.3390/ma14175075
Chicago/Turabian StylePatil, Manjunath, Marko Djokic, Kim Verbeken, Marie-Françoise Reyniers, and Kevin M. Van Geem. 2021. "Effect of Phosphine on Coke Formation during Steam Cracking of Propane" Materials 14, no. 17: 5075. https://doi.org/10.3390/ma14175075
APA StylePatil, M., Djokic, M., Verbeken, K., Reyniers, M.-F., & Van Geem, K. M. (2021). Effect of Phosphine on Coke Formation during Steam Cracking of Propane. Materials, 14(17), 5075. https://doi.org/10.3390/ma14175075

