Implementation of a Small Type DC Microgrid Based on Fuzzy Control and Dynamic Programming
Abstract
:1. Introduction
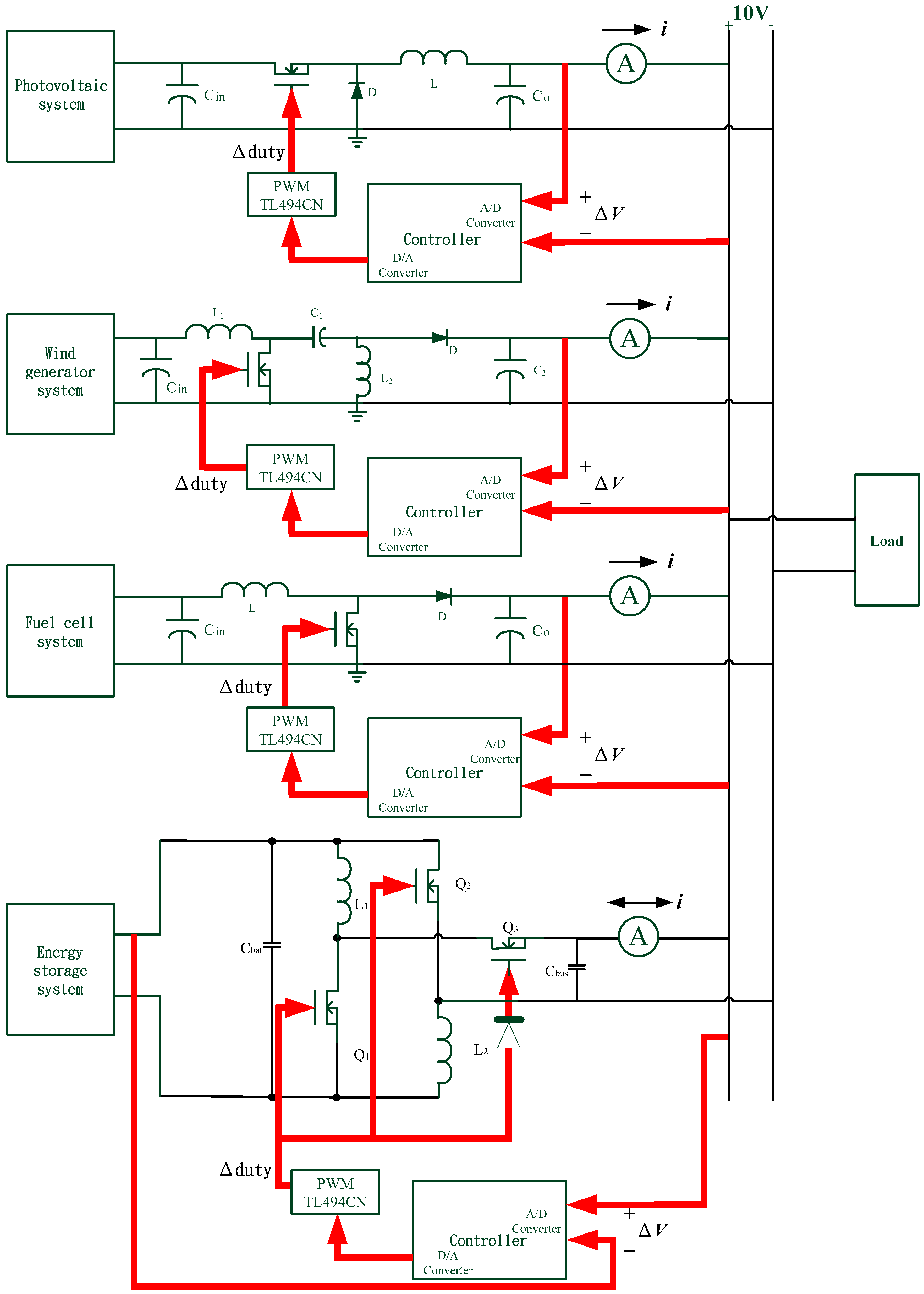
2. Microgrid Architecture
3. Fuzzy Logic Controller and Dynamic Programming
3.1. Fuzzy Logic Controller (FLC)
Step 1: Defining the Model’s Functional and Operational Characteristics
Step 2: Designing the Fuzzifier
Step 3: Designing the Inference Engine
Step 4: Selecting a Defuzzification Method
3.2. Dynamic Programming (DP)
4. Experimental Results
5. Conclusions
Acknowledgments
Conflicts of Interest
References
- El-Shatter, T.F.; Eskander, M.N.; El-Hagry, M.T. Energy flow and management of a hybrid wind/PV/fuel cell generation system. Energy Convers. Manag. 2006, 47, 1264–1280. [Google Scholar] [CrossRef]
- Gupta, T.; Boudreaux, R.R.; Nelms, R.M.; Hung, J.Y. Implementation of a fuzzy controller for DC-DC converters using an inexpensive 8-b microcontroller. IEEE Trans. Ind. Electron. 1997, 44, 661–669. [Google Scholar] [CrossRef]
- Balestrino, A.; Landi, A.; Sani, L. Cuk converter global control via fuzzy logic and scaling factors. IEEE Trans. Ind. Appl. 2002, 38, 406–413. [Google Scholar] [CrossRef]
- Cheng, C.H.; Cheng, P.J.; Wu, M.T. Fuzzy logic design of self-tuning switching power supply. Expert Syst. Appl. 2010, 37, 2929–2936. [Google Scholar] [CrossRef]
- Osterholz, D.I.H. Simple fuzzy control of a PWM inverter for a UPS system. In Proceedings of the 17th International Telecommunications Energy Conference, Den Haag, The Netherlands, 29 October–1 November 1995; pp. 565–570.
- Lin, B.R. Analysis of neural and fuzzy power electronic control. IEE Proc. Sci. Meas. Technol. 1997, 144, 25–33. [Google Scholar] [CrossRef]
- Tzou, Y.Y.; Ho, L.H.; Ou, R.S. Fuzzy control of a closed-loop regulated PWM inverter under large load variations. In Proceedings of the IEEE IECON, Lahaina, HI, USA, 15–19 November 1993; pp. 267–272.
- Cheng, C.H. Design of output filter for inverters using fuzzy logic. Expert Syst. Appl. 2011, 38, 8639–8647. [Google Scholar] [CrossRef]
- Maeda, M.; Murakami, S. A self-tuning fuzzy controller. Fuzzy Sets Syst. 1992, 51, 29–40. [Google Scholar] [CrossRef]
- Chen, Y.K.; Yang, C.H.; Wu, Y.C. Robust fuzzy controlled photovoltaic power inverter with Taguchi method. IEEE Trans. Aerosp. Electron. Syst. 2002, 38, 940–954. [Google Scholar] [CrossRef]
- Kim, J.Y.; Kim, H.M.; Kim, S.K.; Jeon, J.H.; Choi, H.K. Designing an Energy Storage System Fuzzy PID Controller for Microgrid Islanded Operation. Energies 2011, 4, 1443–1460. [Google Scholar] [CrossRef]
- Khairy, S.; Hossam, A.G. Electric Vehicle to Power Grid Integration Using Three-Phase Three-Level AC/DC Converter and PI-Fuzzy Controller. Energies 2016, 9, 532. [Google Scholar]
- Riffonneau, Y.; Bacha, S.; Barruel, F.; Ploix, S. Optimal Power Flow Management for Grid Connected PV Systems with Batteries. IEEE Trans. Sustain. Energy 2011, 2, 309–320. [Google Scholar] [CrossRef]
- Mokrian, P.; Stephen, M. A Stochastic Programming Framework for the Valuation of Electricity Storage. In Proceedings of the 26th USAEE/IAEE North American Conference, Ann Arbor, MI, USA, 24–27 September 2006.
- Bellman, R. The theory of dynamic programming. Proc. Natl. Acad. Sci. USA 1952, 60, 503–715. [Google Scholar] [CrossRef]










PV![]() | BP365, 12-V, 65-W PV Module (When exposed to sunlight, it will generate 12 V of DC power into a battery, up to a maximum of 65 W according to the strength of solar radiation.) |
WG![]() | Rutland WG913 Windcharger (1 × Main Generator Assembly, 6 × Aerofoil Blades). The 12 V of DC power generated relates directly to the wind speed at the turbine. |
FC/cell![]() | Size (L × W × H: 65 × 85× 38 mm), maximum power of 0.25 W, maximum current of 1 A, maximum voltage of 0.9 V. |
ESS![]() | IRF18650P, Lithium iron phosphate battery (3.2 V, 1100 mAh). |
| ∆Pload | NB | NS | ZE | PS | PB | |
|---|---|---|---|---|---|---|
| ∆PDG | ||||||
| NB | NB | NB | NS | PS | PS | |
| NS | NB | NB | NS | PS | PS | |
| ZE | NB | NS | ZE | PS | PB | |
| PS | NB | NS | PS | PB | PB | |
| PB | NS | NS | PS | PB | PB | |
| i | PPV(xi) | PWG(xi) | PFC(xi) |
|---|---|---|---|
| 0 | PPV(x0) | PWG(x0) | PFC(x0) |
| 1 | PPV(x1) | PWG(x1) | PFC(x1) |
| 2 | PPV(x2) | PWG(x2) | PFC(x2) |
| 3 | PPV(x3) | PWG(x3) | PFC(x3) |
| 4 | PPV(x4) | PWG(x4) | PFC(x4) |
© 2016 by the author; licensee MDPI, Basel, Switzerland. This article is an open access article distributed under the terms and conditions of the Creative Commons Attribution (CC-BY) license (http://creativecommons.org/licenses/by/4.0/).
Share and Cite
Cheng, C.-H. Implementation of a Small Type DC Microgrid Based on Fuzzy Control and Dynamic Programming. Energies 2016, 9, 781. https://doi.org/10.3390/en9100781
Cheng C-H. Implementation of a Small Type DC Microgrid Based on Fuzzy Control and Dynamic Programming. Energies. 2016; 9(10):781. https://doi.org/10.3390/en9100781
Chicago/Turabian StyleCheng, Chin-Hsing. 2016. "Implementation of a Small Type DC Microgrid Based on Fuzzy Control and Dynamic Programming" Energies 9, no. 10: 781. https://doi.org/10.3390/en9100781
APA StyleCheng, C.-H. (2016). Implementation of a Small Type DC Microgrid Based on Fuzzy Control and Dynamic Programming. Energies, 9(10), 781. https://doi.org/10.3390/en9100781




