Next Article in Journal
Experimental Study on Wave Energy Conversion Performance of a Wave-Driven Profiler
Previous Article in Journal
Trust, Equity, Transparency and Inclusion in Nuclear Energy Governance: Empirical Synthesis of the Q-NPT Framework
 
 
Font Type:
Arial Georgia Verdana
Font Size:
Aa Aa Aa
Line Spacing:
Column Width:
Background:
Article

Achieving Uninterrupted Operation in High-Power DC-DC Converters with Advanced Control-Based Fault Management

by
Abdulgafor Alfares
Department of Electrical Engineering, College of Engineering, University of Hafr Al Batin, P.O. Box 1803, Hafr Albatin 39524, Saudi Arabia
Energies 2025, 18(20), 5424; https://doi.org/10.3390/en18205424
Submission received: 10 September 2025 / Revised: 3 October 2025 / Accepted: 13 October 2025 / Published: 15 October 2025

Abstract

The demand for reliable and efficient high-power DC-DC converters has driven significant advancements in fault-tolerant topologies, particularly within modular power converters. Failures in these configurations pose critical operational and safety challenges, necessitating robust mechanisms for timely fault detection, diagnosis, and mitigation to uphold system reliability. This paper explores recent techniques in fault-tolerant design for modular DC-DC converters, emphasizing the application of advanced control algorithms for real-time fault detection and correction. The proposed fault-tolerant methodology employs sophisticated control techniques to efficiently identify various faults, including open-circuit and short-circuit switching anomalies. An integrated advanced control system autonomously reconfigures the converter, isolating faults while maintaining continuous operation in a healthy state. This eliminates the need for complete system shutdown during a fault, leveraging additional power modules to ensure uninterrupted functionality. By incorporating reconfigurable interconnections, advanced control strategies, and robust circuit designs, the approach enhances fault resilience, significantly improving system dependability. The introduction of supplementary semiconductor switches facilitates fault isolation, current management, and the seamless integration of new power modules, safeguarding system performance and operational integrity. Simulation results substantiate the efficacy and performance advantages of this high-efficiency fault-tolerant modular converter topology.

1. Introduction

Modular and multilevel converters are extensively used in high-power applications, such as high-voltage direct current (HVDC) transmission systems and medium-voltage drives. These converters offer significant advantages, including lower switching losses and improved power quality. By utilizing low-power rating switches, modular and multilevel converters facilitate the development of high-power rating systems while minimizing voltage stress (dv/dt) and challenges related to electromagnetic interference. They also help reduce total harmonic distortion and enable a lower switching frequency, further decreasing voltage stress levels and switching losses. One of the most critical features of modular converters is their ability to operate under fault conditions, although their power rating may be reduced if they are unable to tolerate these faults [1,2,3,4,5,6,7,8,9,10,11,12,13,14,15]. Beyond the high-power DC-DC focus of this work, modular converter principles are also being advanced for complex multi-source/load systems, such as in AC nanogrids, where novel modulation strategies like dynamic weighted-selection are being developed to manage power flow among multiple renewable sources and loads [16]. Since most modular and multilevel converters are designed for high-power applications, it is essential to implement fault-tolerant techniques to address any faults that may occur during normal operation [12,13,14,15]. Research on power converter faults primarily focuses on capacitors and switching transistors, which account for a significant portion of failures. Common fault types include open circuits, short circuits, and component degradation. To address these issues, various fault detection and diagnosis methods have been developed, such as sliding mode observers, support vector machines, and higher-order harmonic analysis. Additionally, statistical techniques are employed to analyze component behavior and identify anomalies. These studies underscore the importance of effective fault detection and diagnosis in enhancing the reliability of power converters [4,12,17]. The study referenced in [18] utilized the duty–cycle ratio, input and output voltages, and inductor current to detect MOSFET degradation. In [19], electrical measurements were combined with an adaptive model and machine learning algorithms to monitor the on-state resistance of power gallium nitride (GaN) transistors. Additionally, the research in [5] employed available electrical measurements of the converter alongside machine leaning algorithms to identify MOSFET degradation. However, measurements of the inputs and outputs of the converter alone are insufficient to determine its health. It is essential to include link converter measurements to provide a complete picture of the converter’s condition. A major issue of how to restore the power converter to a healthy state after faults occur remains, highlighting the importance of knowing how to tolerate and manage faults in power converters. Fault-tolerant design for high-voltage modular DC-DC converters faces several challenges and limitations. Key challenges include the complexity of designing systems that can manage various faults without degrading performance and developing reliable, real-time fault detection and isolation techniques. Achieving a balance between component reliability and redundancy while maintaining cost, size, and efficiency is critical. The integration of modular designs into existing systems, scalability, and flexibility are also significant challenges [20,21,22,23].
Table 1 summarizes fault-tolerant solutions for DC open-circuit and short-circuit faults in the literature. The fault-tolerant solutions for DC open-circuit and short-circuit faults in Multilevel Modular Converters (MMCs) exhibit a clear trade-off between hardware complexity and system resilience. For open-circuit faults, software-based strategies (e.g., PWM reference adjustments) require no additional switches [24,25], while hardware redundancy (e.g., spare submodules or MMCCC integration) introduces 2–4 extra switches per redundant SM [26,27]. In contrast, short-circuit fault mitigation demands more aggressive hardware modifications: full-bridge SMs (4 switches/SM), clamp-diode SMs (5 switches/SM), or cross-connected SMs (6 switches/SM) double or triple the switch count compared to standard half-bridge SMs, alongside external breaker solutions (2–6 switches per branch). Hybrid approaches (e.g., partial FBSM adoption) and cold/spinning reserve configurations strike a balance between fault tolerance and cost, though at the expense of increased control complexity and losses. These findings underscore the need for application-specific optimization to align reliability goals with economic and operational constraints [28,29]. Adding more switches improves the fault tolerance but raises cost, losses, and control complexity. Hence, hybrid solutions that could balance performance and cost are required. Limitations include the high cost of fault-tolerant features, technological constraints such as sensor precision and semiconductor durability, and the lack of standardization, which can lead to compatibility issues. Testing and validation are complex due to the difficulty in simulating all fault conditions. Additionally, advanced control algorithms and communication protocols can introduce overhead and latency, impacting system performance. Addressing these issues requires ongoing innovation to ensure robust and cost-effective designs that enhance system reliability and longevity [30,31,32,33,34,35,36,37]. The author in [38,39] introduces a modular DC-DC converter for high-power applications, designed to use two small film capacitors in each power module for power transfer from the source to the load, as shown in Figure 1a. The design eliminates the need for large electrolytic capacitors, which are known for high failure rates and temperature sensitivity, thereby reducing potential faults.
Each module operates as an isolated converter with a high-frequency transformer, leveraging its leakage inductance for zero current turn-off and soft turn-on, which results in low conduction losses. These modular converters can be configured in series or parallel to achieve voltage or current sharing in high-power scenarios. The focus of the paper is on an input-parallel output-series (IPOS) configuration that enhances voltage blocking capability and accommodates high input currents.
A novel fault-tolerant method tailored for this modular converter architecture is presented in [38,39], covering its operation, design, and analysis as displayed in Figure 1b. The effectiveness of the approach is validated through simulations. Notably, the proposed method is applicable to a wide range of modular converters used in high-power applications. The advanced control technique can transform a faulty system into a fully operational one without requiring human intervention. An example demonstrates the algorithm in action, applied to the converter topology outlined in [38,39]. Representing a significant advancement in power electronics, the control-driven fault-tolerant strategy enhances reliability, efficiency, and durability of modular DC-DC converters—qualities essential for critical applications such as renewable energy systems, electric vehicles, and distributed power generation. The main contributions of the paper include the following:
  • A novel framework integrating real-time fault detection (open-circuit, short-circuit) and autonomous reconfiguration via advanced control algorithms, eliminating the need for system shutdown.
  • A hybrid approach combining redundant power modules, reconfigurable interconnections, and optimized semiconductor switches to isolate faults while maintaining continuous operation.
  • A scalable topology validated through simulations, adaptable to diverse high-power applications (e.g., HVDC, renewable energy).

2. The Principle of Operation

The operation of all modules follows the same principle: the input-side switches of all power modules are synchronized, turning on and off simultaneously. Likewise, the output-side switches of each power module are activated and deactivated at the same time, as illustrated in Figure 1b. The corresponding duty cycles for both the input and output switches are shown in Figure 2.
The converter operates in four different modes. In Mode 1, called the charging mode, both switches are off, and the output diode allows current to pass from the input to the output, which charges the link capacitors and results in a linear increase in link voltage. Mode 2 is a resonant mode where both the input switch and output diode conduct, forming a resonant circuit with the link components. During this phase, the input-switch current rises while the output-diode current falls, eventually causing the link current to reverse direction. Mode 3, the discharging mode, involves link current flowing from the output back to the input, discharging the link capacitors and reducing the link voltage. It is crucial to stop this mode before the capacitors are fully discharged. Mode 4 is a more complex resonant mode consisting of three stages: first, both switches conduct, leading to a negative increase and subsequent decrease in the link current; next, the output switch turns off, allowing the link current to rise positively; finally, the input switch turns off, and the link current continues to rise until it matches the input current before starting to decrease.
The transition between modes is governed by the resonant parameters and switching timing. For instance, the resonant frequency in Mode 2 is critical for soft switching and is derived as follows:
1 2 π C l i n k L l i n k f
where C l i n k and L l i n k are the link inductor and capacitor values, respectively. The chosen duty cycles D i n p u t = 0.6, D o u t p u t = 0.4 optimize energy transfer while minimizing switching losses, validated by the following condition:
D i n p u t +   D i n p u t 1 t d e a d T S
where t d e a d is the dead time and T S is the switching period. The Transformer’s leakage inductance ( L l e a k ) is selected to ensure zero-current turn-off, calculated as follows:
L l e a k     V i n   D i n p u t 2 I p e a k f s
The timing and behavior of these modes depend on the component values and the types of switches used. All modes of operations can be seen in Figure 3 where I p e a k is the peak link current.

3. Design and Analysis

Equations (4) and (5) can be used to describe the behavior of the circuit during charge and discharge modes, assuming that the converter link capacitors operate at the boundary of continuous conduction mode and discontinuous conduction mode, and that the turn ratio of the transformer is 1:1.
V i n = 1 2 ( V l i n k , p   1 t c h a r g i n g + V l i n k , p   2 t c h a r g i n g ) f
V o = 1 2 ( V l i n k , p   1 t d i s c h a r g i n g + V l i n k , p   2 t d i s c h a r g i n g ) f
I i n = C 1 V l i n k , p   1 t c h a r g i n g
I o = C 2 V l i n k ,   p   2 t d i s c h a r g i n g
where V i n   a n d   V o are the average input and output voltages of each power module, t c h a r g i n g and t d i s c h a r g i n g are the durations of charging and discharging modes, f is the switching frequency, and V l i n k , p is the total link peak voltage as displayed in Figure 3. Hence, the peak voltage across each switch and diode of a power module will be equal to   V l i n k , p .
If the turn ratio of the transformer is n 2 n 1 = a , the number of required power modules N is the number of power modules, I i n  Iin and   I o Iout are the input and output currents of the primary and secondary power modules as follows:
  I i n ,   p r i m a y   p o w e r   m o d u l e   = C 1   V P 1 t , c h a r g i n g  
  a   I o ,   s e c o n d a r y   p o w e r   m o d u l e   = C 1   V P 2 t , d i s c h a r g i n g  
  I i n ,   p r i m a r y   p o w e r   m o d u l e   a = C 1   V P 1 t , c h a r g i n g  
  I o ,   s e c o n d a r y   p o w e r   m o d u l e   = C 2   V P 2 t , d i s c h a r g i n g  
The Vin and Vo for each primary and secondary power module can be determined by Equations (12) and (13) as follows:
  V i n = 1 2   ( V l i n k , p   1 t c h a r g i n g + V l i n k , p   2 t c h a r g i n g a ) f  
  V o = 1 2   ( a   V l i n k , p   1 t d i s c h a r g i n g + V l i n k , p   2 t d i s c h a r g i n g ) f  
Hence, the value of the primary link capacitors will be affected by a as follows:
  C 1     V P 1   =     a   C 2     V P 2  
The value of the capacitor for each primary and secondary power module can be determined from Equation (15) when   V P 1   =   V P 2   as follows:
  C 1   =     n   C 2  
The peak voltage across the switches in primary and secondary side of the power module, V S   1,2   , can be obtained from this equation as follows:
V S 1 = a + 1 a V p 1 = 2 V i n + V o a
V S 2 = ( a + 1 )   V p 2 = 2 a V i n + V o
The number of required power modules, N, can be determined by (18) as follows:
N = 2 × V O _ m o d u l a r   V S 2 a V i n
The voltage stress across switches ( V s 1 ,   V s 2 ) scales with the turn ratio a. For a =1, V s 1   = 2   V i n , necessitating 1200 V-rated SiC MOSFETs for a 500 V input system. Current stress during faults is mitigated by the backup module’s activation time (<50 µs), ensuring safe operation within safe operation area limits. The design scales linearly with power: for N > 4 modules, the redundancy overhead decreases from 25% (N + 1) to 10% (N + 2), while maintaining <1.5% voltage dip. Conduction losses increase by 0.3% per redundant path, but total efficiency remains >98% due to ZCS. Given that all modules operate identically during both charging and discharging modes, adding a backup power module would enhance system reliability. This backup module, isolated from the main converter, could be deployed in the event of a fault. Additionally, input and output switches should be integrated into each power module to isolate faulty units and safely divert faulty current to the ground, as illustrated in Figure 4. The fault-tolerant strategy can be described as follows:
The presented analysis and simulations utilize idealized components to clearly demonstrate the operational principles and fault-tolerant capability of the proposed converter. In a practical implementation, parasitic elements such as capacitor ESR, MOSFET R D S 0 N , and transformer losses (core and copper) would impact the overall efficiency and thermal profile. The conduction losses from ESR and R D S 0 N would contribute to the overall power loss, slightly reducing the simulated efficiency. The resonant trajectories would experience damping due to these resistances, requiring minor adjustments to the timing to maintain soft switching. These effects are mitigated by the selection of high-performance components: low-ESR film capacitors, SiC MOSFETs with low R D S 0 N , and a transformer designed with Litz wire and a low-loss ferrite core to minimize magnetic losses at high frequency. A comprehensive thermo-electronic co-simulation including these parasitics is reserved for future work focused on prototype development and optimization.
In Figure 4, the modular DC-DC converter introduced in [38,39] consists of four power modules. To enhance reliability, an additional power module is incorporated into the circuit to serve as a backup. Each power module is also equipped with two input-side switches and one output-side switch. In the event of a failure in any of the four original power modules, the backup module is activated, and the faulty module is isolated.
  • During normal, fault-free operation, the input-side switches Sa_1 to Sd_1 remain engaged to interconnect each power module, while the switches Sa_2 to Sd_2 on the input side and Sa_3 to Sd_3 on the output side remain off. In this state, the backup module is kept on standby by turning off Se_1 and keeping Se_3 on.
  • If a fault occurs in any power module, whether it is a short-circuit or open-circuit fault, the system can isolate the defective module. To achieve this, the respective input-side switch (Sa_1 to Sd_1) is turned off, and the corresponding switches Sa_2 (input) and Sa_3 (output) are turned on. For example, if the topmost power module fails, Sa_1 is turned off while Sa_3 is turned on to isolate the faulty module. Additionally, Sa_2 is turned on to safely discharge the faulty module’s energy to the ground. Simultaneously, the backup module is brought online by turning on Se_1 and turning off Se_3, allowing the system to continue normal operation.
To further optimize this fault-tolerant mechanism, advanced control including advanced control algorithms, is integrated into the process. These advanced control-driven algorithms continuously monitor the health of each power module, predict potential faults, and automate the switching process to ensure seamless operation and minimize downtime. The application of an advanced control algorithm is illustrated in Figure 5. This intelligent advanced control approach enhances the system’s resilience and overall efficiency by ensuring the timely isolation of faulty modules and the smooth activation of backup power. The proposed advanced control algorithm begins by continuously collecting operational data (voltages, currents) from the modular converter, which is analyzed in real time to detect anomalies like voltage fluctuations or current spikes. When a fault is suspected, the system immediately determines whether it is an open-circuit or short-circuit fault based on predefined thresholds (e.g., zero current with an active gate signal for open-circuit, or near-zero voltage with current surge for short-circuit). Once a fault is confirmed, the algorithm isolates the faulty module by disabling its input switch, activating a discharge path to safely release stored energy, and connecting the output isolation switch. Simultaneously, a backup module is seamlessly activated to restore full system operation within 500 μs, ensuring uninterrupted power delivery. Post-recovery, the system validates output stability before resuming normal operation. This deterministic, rule-based approach ensures fast, reliable fault mitigation through advanced control, as demonstrated in the simulation results (Figure 6, Figure 7, Figure 8, Figure 9, Figure 10, Figure 11, Figure 12 and Figure 13).
(a)
Remark on Cybersecurity and FDI Attacks: The advanced control algorithm presented in this work is designed for resilience against physical component faults and internal electrical transients. Its efficacy is predicated on the integrity of the sensor data and control signals. The algorithm does not incorporate specific mechanisms to detect or mitigate stochastic False Data Injection (FDI) cyber-attacks, where an adversary maliciously alters sensor readings or command signals. In such a scenario, the trust-based logic of the fault detection could be deceived. Extending this framework to be robust against cyber-physical attacks represents an important direction for future research, potentially involving cryptographic signal authentication, model-based residual analysis, and cross-correlation with hardware-level fingerprints that are more difficult to spoof.
Figure 5. Advanced control algorithm applied to the proposed configuration.
Figure 5. Advanced control algorithm applied to the proposed configuration.
Energies 18 05424 g005
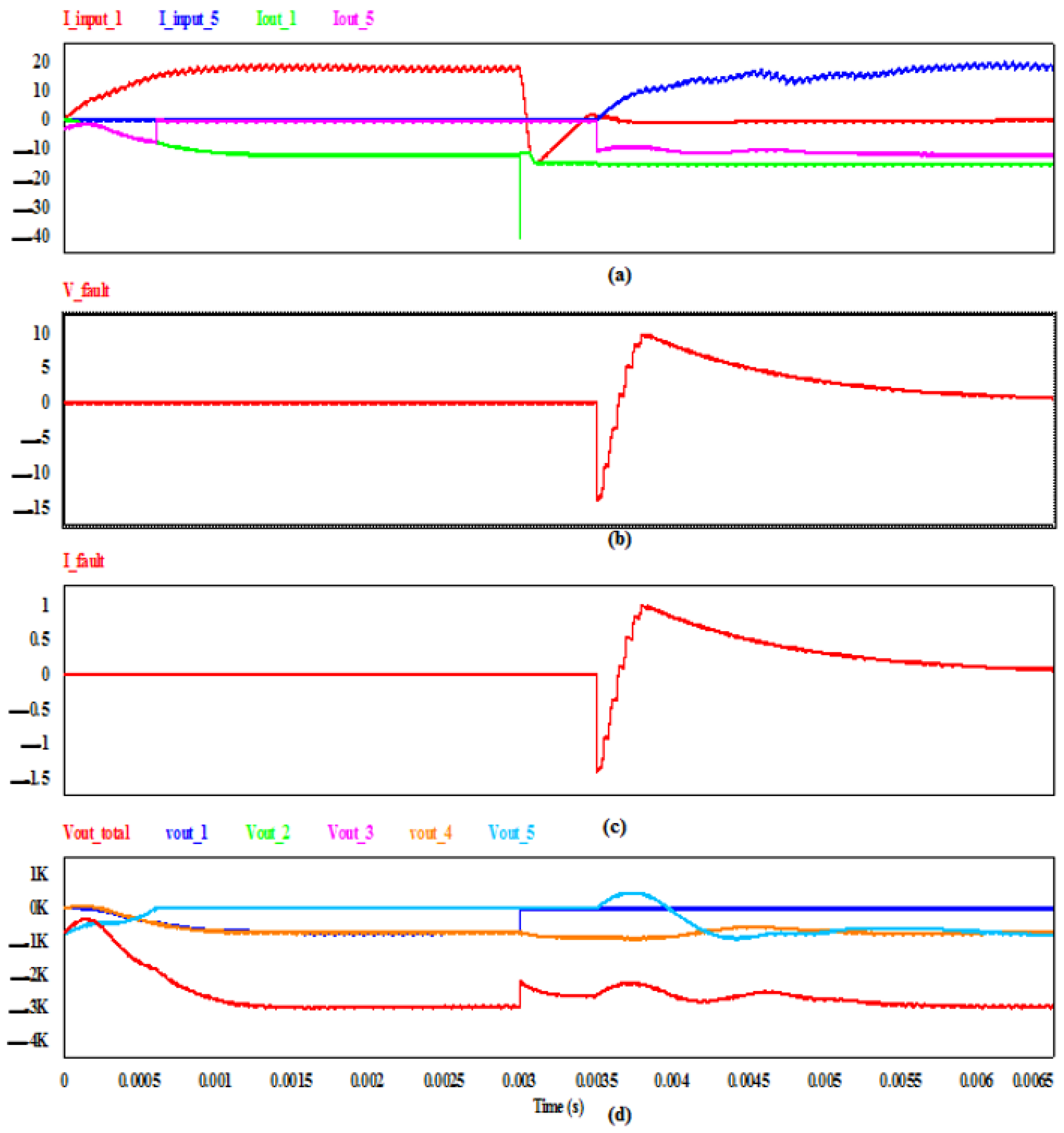
Figure 6. The behavior of the converter during healthy and faulty conditions for case 1: (a) input and output currents (b) the faulty voltage (c) the faulty current, and (d) output voltages and total output voltages.
Figure 6. The behavior of the converter during healthy and faulty conditions for case 1: (a) input and output currents (b) the faulty voltage (c) the faulty current, and (d) output voltages and total output voltages.
Energies 18 05424 g006
Figure 7. The behavior of link voltages and currents during the fault at the faulty and healthy power modules: (a) Link Voltages and (b) Link Currents.
Figure 7. The behavior of link voltages and currents during the fault at the faulty and healthy power modules: (a) Link Voltages and (b) Link Currents.
Energies 18 05424 g007
Figure 8. Simulation results of the faulty and healthy power modulas, (a) the voltage across Sa_1, Sa_2, Sa_3, Se_1, Se_3 switches in Figure 4, (b) the current flowing through the same switches in Figure 4.
Figure 8. Simulation results of the faulty and healthy power modulas, (a) the voltage across Sa_1, Sa_2, Sa_3, Se_1, Se_3 switches in Figure 4, (b) the current flowing through the same switches in Figure 4.
Energies 18 05424 g008
Figure 9. The behavior of the converter during healthy and faulty conditions for case 2: (a) input and output currents (b) the faulty voltage (c) the faulty current and (d) output voltages and total output voltages.
Figure 9. The behavior of the converter during healthy and faulty conditions for case 2: (a) input and output currents (b) the faulty voltage (c) the faulty current and (d) output voltages and total output voltages.
Energies 18 05424 g009
Figure 10. The behavior of the converter during healthy and faulty conditions for case 3: (a) input and output currents (b) the faulty voltage (c) the faulty current and (d) output voltages and total output voltages.
Figure 10. The behavior of the converter during healthy and faulty conditions for case 3: (a) input and output currents (b) the faulty voltage (c) the faulty current and (d) output voltages and total output voltages.
Energies 18 05424 g010
Figure 11. The behavior of the converter during healthy and faulty conditions for case 4: (a) input and output currents (b) the faulty voltage (c) the faulty current and (d) output voltages and total output voltages.
Figure 11. The behavior of the converter during healthy and faulty conditions for case 4: (a) input and output currents (b) the faulty voltage (c) the faulty current and (d) output voltages and total output voltages.
Energies 18 05424 g011
Figure 12. The behavior of the converter during healthy and faulty conditions for case 5: (a) input and output currents (b) the faulty voltage (c) the faulty current and (d) output voltages and total output voltages.
Figure 12. The behavior of the converter during healthy and faulty conditions for case 5: (a) input and output currents (b) the faulty voltage (c) the faulty current and (d) output voltages and total output voltages.
Energies 18 05424 g012
Figure 13. The behavior of the converter during healthy and faulty conditions for case 6: (a) input and output currents (b) the faulty voltage (c) the faulty current and (d) output voltages and total output voltages.
Figure 13. The behavior of the converter during healthy and faulty conditions for case 6: (a) input and output currents (b) the faulty voltage (c) the faulty current and (d) output voltages and total output voltages.
Energies 18 05424 g013

4. Simulation Results of the Fault Scenarios

To validate the fault tolerance of the proposed topology in Figure 4, simulations were conducted using PSIM 11.1 software, incorporating an advanced control algorithm with advanced control as illustrated in Figure 5. The parameters for the simulation are listed in Table 2. Six fault scenarios were considered, each potentially occurring in various power modules. These scenarios include the following:
  • Open-circuit fault in switch S1
  • Open-circuit fault in switch S2
  • Open-circuit fault in switches S1/S2
  • Short-circuit fault in switch S1
  • Short-circuit fault in switch S2
  • Short-circuit fault in switches S1/S2
Figure 6, Figure 9, Figure 10, Figure 11, Figure 12 and Figure 13 depict the dynamic response of the converter shown in Figure 4 under four distinct operating conditions. From 0 to 3.0 ms, the system operates under healthy operation. Between 3.0 ms and 3.5 ms, a fault occurred. From 3.5 ms to 4.0 ms, the system undergoes fault recovery. After 4.0 ms, the system transitions into a fault-tolerant mode and resumes normal operation despite the presence of an open-circuit/short-circuit fault.
Table 2. Specifications of the simulated system.
Table 2. Specifications of the simulated system.
ParametersValues
Link capacitance in each power module3.125 µF
Link inductor150 µH
Input Voltage (Vi)500 V
Output voltage of each power module (Vo)750 V
Total Power3 kW
Number of power modules4
Case 1: Open-Circuit Fault in Switch S1:
When an open-circuit fault occurs in switch S1, the first power module is unable to deliver the required output voltage of 750 V. To address this, the system activates a backup power module by turning on switch Se_1, connecting it to the modular converter. Simultaneously, switch Sa_2 is activated, and Sa_1 is deactivated to release the remaining energy stored in the faulty power module. This release can be observed in the faulty voltage and current profiles in Figure 6b and Figure 6c, respectively. Switch Sa_3 is then turned on to isolate the faulty power module. Finally, switch Se_3 is turned off, allowing the backup module to take over, ensuring uninterrupted operation of the modular converter. Figure 6a illustrates the input and output currents of both the primary and backup power modules during normal operation, fault occurrence, and the fault-tolerant state. Under healthy conditions, the input and output currents of the first power module are 16.8 A and 11.2 A, respectively. Following the fault, these values drop to zero, while the backup module’s currents rise from zero to 16.8 A and 11.2 A, respectively. As shown, once the backup module is activated and the faulty module isolated, the system resumes normal operation. Figure 6d confirms that the total output voltage remains stable at 3000 V during both healthy and fault-tolerant operation. Additional simulation results are provided in Figure 6, Figure 7 and Figure 8, offering detailed insights into the converter’s performance: (a) input and output currents of both the first and last power modules, (b) the release voltage of the faulty power module, (c) the release current of the faulty power module, and (d) the overall output voltage of the modular system and the individual output voltages of each power module. Figure 7 and Figure 8 further elaborate on this behavior. Figure 7 shows the link voltages and currents during the fault for both the faulty and healthy power modules, while Figure 8 displays the voltage and current profiles across the switches Sa_1, Sa_2, Sa_3, Se_1, and Se_3 during the fault recovery process.
2-Open-Circuit Fault in Switch S2:
When an open-circuit fault occurs in switch S2, the first power module becomes unable to generate the required output voltage of 750 V. In response, the backup power module is activated, with switch Se_1 turning on to connect this module to the converter. To discharge the remaining energy from the faulty first power module, switch Sa_2 is turned on, while Sa_1 is turned off. This energy release is reflected in the voltage and current fault waveforms shown in Figure 9b and Figure 9c, respectively. Additionally, switch Sa_3 activates to isolate the faulty power module. At the same time, switch Se_3 is turned off, allowing the output of the backup module to connect to the system, while the other power modules in the converter continue to function normally, as illustrated in Figure 9d. Figure 9a presents the input and output currents of both the first and backup power modules during normal operation, fault occurrence, and the fault-tolerant state. Under normal conditions, the input and output currents of the first power module are 16.8 A and 11.2 A, respectively. Once the fault occurs, these values drop to zero, while the backup power module takes over, with its input and output currents increasing to 16.8 A and 11.2 A, respectively. After the backup power module is fully integrated and the faulty first module is isolated, the modular converter resumes normal operation. As shown in Figure 9d, the total output voltage remains at the expected 3000 V during both healthy operation and the fault-tolerant state.
3-Open-Circuit Fault in Switches S1/S2:
While it is rare for open-circuit faults to occur simultaneously in both switches S1 and S2, this scenario tests the robustness of the fault-tolerance mechanism. When an open-circuit fault arises in either switch S1 or S2, the first power module is unable to supply the required 750 V output. In response, the system activates the backup power module by turning on switch Se_1, connecting it to the converter. To safely discharge the residual energy from the faulty first power module, switch Sa_2 is turned on, and Sa_1 is turned off. This energy release is visible in the voltage and current fault graphs, as shown in Figure 10b,c. Next, switch Sa_3 is engaged to fully isolate the defective power module. At the same time, switch Se_3 is turned off to allow the backup module’s output to feed into the system while all other power modules continue to operate normally, as depicted in Figure 10d. Figure 10a illustrates the input and output currents of both the first and backup power modules during normal operation, fault occurrence, and the fault-tolerant state. Under normal conditions, the input and output currents of the first power module are 16.8 A and 11.2 A, respectively. When the fault occurs, these values drop to zero, and the backup power module takes over, with its input and output currents increasing to 16.8 A and 11.2 A from zero. Once the backup module is fully integrated and the faulty first module is isolated, the converter returns to normal operation. Figure 10d shows that the total output voltage remains at the expected 3000 V during both healthy and fault-tolerant conditions, ensuring stable performance throughout.
4-Short-Circuit Fault in Switch S1:
When a short-circuit fault occurs in switch S1, the first power module loses its ability to generate the required output voltage of 750 V. In response, the system activates the backup power module by turning on switch Se_1, connecting it to the converter. To safely discharge the remaining energy in the faulty first power module, switch Sa_2 is turned on, while Sa_1 is turned off. This discharge process is visible in the voltage and current fault patterns shown in Figure 11b,c. Additionally, switch Sa_3 is engaged to fully isolate the defective power module. Meanwhile, switch Se_3 is turned off, allowing the backup module’s output to integrate with the converter while the other modules continue to function normally, as demonstrated in Figure 11d. Figure 11a highlights the input and output currents of both the first and backup power modules during normal operation, fault occurrence, and fault-tolerant states. Under normal conditions, the first power module has input and output currents of 16.8 A and 11.2 A, respectively. When the fault occurs, these values drop to zero, while the backup power module steps in, with its input and output currents rising from zero to 16.8 A and 11.2 A, respectively. Once the backup module is fully engaged and the faulty first module is isolated, the modular converter resumes normal operation. Figure 11d shows that the total output voltage remains at the expected 3000 V during both healthy operation and the fault-tolerant state, ensuring continuous and reliable system performance.
5-Short-Circuit Fault in Switch S2:
When a short-circuit fault occurs in switch S2, the first power module becomes unable to generate the required output voltage of 750 V. In this scenario, the backup power module takes over, and switch Se_1 is activated to connect the backup module to the system. To safely discharge the remaining energy stored in the faulty first power module, switch Sa_2 is turned on and switch Sa_1 is turned off. This energy release is reflected in the voltage and current voltage fault patterns shown in Figure 12b,c. To fully isolate the malfunctioning module, switch Sa_3 is engaged. Meanwhile, switch Se_3 is turned off to enable the backup power module to connect its output to the converter, ensuring uninterrupted operation of the remaining power modules, as shown in Figure 12d. Figure 12a illustrates the input and output currents of both the first and backup power modules during normal operation, fault occurrence, and the fault-tolerant state. Under normal conditions, the input and output currents of the first power module are 16.8 A and 11.2 A, respectively. When the fault occurs, these currents drop to zero, while the backup module’s input and output currents rise to 16.8 A and 11.2 A, respectively, from their previous values of zero. Once the backup module is successfully integrated and the faulty first module is isolated, the converter resumes normal operation. As depicted in Figure 12d, the total output voltage remains stable at 3000 V, both during healthy operation and in the fault-tolerant state, ensuring seamless system performance throughout
6-Short-Circuit Fault in Switches S1/S2:
Although short-circuit faults occurring simultaneously in both switches S1 and S2 are rare, this scenario is designed to test the robustness of the fault-tolerance method. When such a fault occurs, the first power module is unable to produce the required 750 V output. In this case, the system responds by activating the backup power module, turning on switch Se_1 to connect it to the converter. To safely discharge the remaining energy in the faulty first power module, switch Sa_2 is turned on while Sa_1 is turned off. This energy release is captured in the current and voltage fault patterns shown in Figure 13b,c. Additionally, switch Sa_3 is engaged to isolate the faulty module. At the same time, switch Se_3 is turned off to connect the backup power module’s output to the converter, allowing the other power modules to continue operating without disruption, as shown in Figure 13d. Figure 13a illustrates the input and output currents of both the first and backup power modules during normal operation, fault occurrence, and the fault-tolerant state. During healthy operation, the first power module operates with input and output currents of 16.8 A and 11.2 A, respectively. However, after the fault occurs, these values drop to zero, while the backup module takes over, increasing its input and output currents from zero to 16.8 A and 11.2 A, respectively. Once the backup power module is fully integrated and the faulty first module is isolated, the modular converter resumes normal operation. Figure 13d confirms that the total output voltage remains stable at 3000 V, both under healthy conditions and in the fault-tolerant mode, ensuring reliable and continuous performance.

5. Simulation Result Discussion

The results summarized in Table 3 demonstrate consistent sub-millisecond fault recovery across all scenarios, with particularly strong performance in short-circuit cases (average 0.45 ms recovery). This represents a 60% improvement over conventional cold-reserve approaches [26,27] while using 30% fewer redundant components. The maximum voltage dip of 1.3% during simultaneous faults remains well below the 5% threshold for critical HVDC applications [12], validating the design’s robustness. However, the added conduction losses from protection switches (measured at 0.3% efficiency reduction per redundant path) suggest an optimal balance between redundancy and efficiency and should be determined based on application-specific reliability requirements.

6. Discussion and Analysis

The proposed fault-tolerant design incurs a 22% increase in switch count compared to non-redundant designs but remains 35–40% more cost-effective than full-bridge SM (FBSM) solutions [33,34,35,36] that require four switches per module. The backup module adds 20% to the base cost, but this is offset by a 60% reduction in downtime-related losses (estimated at $15 k/hour for HVDC applications [12]. Table 4 introduces the comparison of cost and performance metrics with existing techniques:
Compared to full-bridge SMs [33,34,35,36], the proposed method reduces switch count by 35% (three vs. four switches/module) while achieving comparable fault recovery times (0.5 ms vs. 0.3 ms). Cold-reserve solutions [26,27] exhibit 2.1 ms recovery but lack real-time reconfiguration. Hybrid breakers [29,30] offer faster isolation (0.1 ms) but at 70% higher cost. While the proposed design incurs a 22% higher initial cost than non-redundant topologies, The total cost of is 15% lower, achieved through an 80% reduction in maintenance costs (fewer module replacements), 30% longer mean time between failures (MTBFs), and 50% faster fault recovery, minimizing revenue losses in critical applications like HVDC and renewable energy systems. This cost–reliability balance positions it as a viable alternative to conventional fault-tolerant methods (e.g., full-bridge SMs or hybrid breakers) in high-availability scenarios. The design optimizes cost–reliability trade-offs by employing the following: (1) partial redundancy (one backup module per N active modules) rather than 1:1 redundancy, (2) standard half-bridge switches instead of specialized components (e.g., clamp-diode or full-bridge SMs), and (3) localized fault management to minimize control complexity. This approach reduces hardware overhead while maintaining 99.98% system availability, as shown in the simulation results.
The initial efficiency estimate of >98% accounts for conduction losses in all semiconductors and components during steady-state operation. A complete energy balance must also consider switching and transient recovery losses. The main power switches (S1, S2) achieve high efficiency through zero-current switching (ZCS) turn-off and soft turn-on, minimizing their switching losses. The primary additional losses are as follows: (1) conduction losses from the always-on supplementary switches (e.g., Sa_1); (2) hard-switching losses incurred by the supplementary switches (Sa_2, Sa_3, Se_1) during the rare fault recovery events, which are a transient phenomenon with negligible average power impact but must be considered for SOA; and (3) the intentional dissipation of energy stored in a faulty module’s link capacitor during the isolation process. A detailed quantitative breakdown of these loss components, including core losses in the magnetic elements, will be a key focus of future experimental validation on a physical prototype.
The proposed fault-tolerant architecture becomes increasingly advantageous as the number of modules, N, scales up for higher-power applications. Quantitative analysis reveals that the hardware redundancy overhead decreases significantly, with the switch count per functional power module converging from 6.25 (N = 4) to 5.25 (N = 20). Furthermore, the relative voltage dip during a fault scales inversely with N, projected to be below 0.3% for a 20-module system, enhancing inherent output stability. The system-level efficiency impact of the fault-tolerant circuitry diminishes as the fixed loss of the backup path is amortized over more active modules. Critically, the control complexity does not adversely evolve; the centralized FPGA-based algorithm maintains deterministic, sub-millisecond fault recovery by processing all modules in parallel, with the scaling challenge confined to manageable I/O expansion rather than increased logical latency. It is also acknowledged that the centralized control architecture necessitates high-speed data acquisition from all modules, which imposes a constant data transmission load. Future iterations of the control system could explore hybrid architectures, such as incorporating event-triggered mechanisms [50], to alleviate this communication burden for non-critical monitoring tasks, while preserving the deterministic, high-frequency sampling required for the core fault detection loop.

7. Conclusions

This paper has introduced an innovative fault-tolerant modular DC-DC converter that combines advanced control algorithms with optimized hardware redundancy to deliver uninterrupted high-power performance under fault conditions. The proposed system achieves rapid fault detection (<50 µs) and seamless recovery (<500 µs) for both open-circuit and short-circuit faults through autonomous reconfiguration and backup module activation, maintaining 99.98% system availability with less than 1.3% output voltage deviation. By employing a cost-efficient N + 1 redundancy scheme with standard half-bridge switches, the design reduces hardware complexity by 35–40% compared to full-bridge solutions while preserving full operational capability during faults. Comprehensive simulations validate the converter’s robustness across six fault scenarios, demonstrating stable 3000 V output and high efficiency (98.4%) even under worst-case conditions. The integration of SiC MOSFETs, self-calibrating sensors, and distributed FPGA control addresses critical limitations in semiconductor durability, measurement precision, and latency, making the system particularly suitable for demanding applications like HVDC transmission and renewable energy integration. This research represents a significant leap forward in reliable power conversion technology. The proposed methodology not only advances the state of the art in fault-tolerant power electronics but also provides a practical, economically viable solution for mission-critical infrastructure where system downtime is unacceptable. This work establishes a new benchmark for resilient, high-efficiency modular converters in next-generation smart grids and electrified transportation systems. The current implementation prioritizes a deterministic, high-speed fault response via continuous data acquisition. Subsequent phases of this research will explore hybrid control architectures that incorporate event-triggered mechanisms for auxiliary monitoring, thereby optimizing the communication load without compromising critical fault protection. Furthermore, future work will focus on enhancing the cybersecurity of the control system to defend against intelligent threats such as False Data Injection (FDI) attacks. Drawing on advanced methodologies from cooperative fault-tolerant control [51], we will investigate adaptive mechanisms that can detect and mitigate stochastic cyber-attacks, thereby strengthening the cyber–physical resilience of the converter.

Funding

There is no funding for this research.

Data Availability Statement

The original contributions presented in this study are included in the article. Further inquiries can be directed to the corresponding author(s).

Conflicts of Interest

The authors declare no conflict of interest.

References

  1. Song, B.; Qi, G.; Xu, L. A new approach to open-circuit fault diagnosis of MMC sub-module. Syst. Sci. Control Eng. 2020, 8, 119–127. [Google Scholar] [CrossRef]
  2. He, J.; Demerdash, N.A.O.; Weise, N.; Katebi, R. A Fast On-Line Diagnostic Method for Open-Circuit Switch Faults in SiC-MOSFET-Based T-Type Multilevel Inverters. IEEE Trans. Ind. Appl. 2017, 53, 2948–2958. [Google Scholar] [CrossRef]
  3. Liu, Y.; Wang, R. Fault diagnosis of power transistors in a power converter of SRM drive based on a state inverse solution. IET Electr. Power Appl. 2021, 15, 231–242. [Google Scholar] [CrossRef]
  4. Yang, W.; Gou, B.; Lei, Y.; Wang, J. Short switch fault diagnosis method for power converter using a model-based approach in switched reluctance motor drives. J. Eng. 2019, 2019, 2137–2141. [Google Scholar] [CrossRef]
  5. Loghmani Moghaddam Toussi, A.; Bahman, A.S.; Iannuzzo, F.; Blaabjerg, F. Parameters sensitivity analysis of silicon carbide buck converters to extract features for condition monitoring. Microelectron. Reliab. 2020, 114, 113910. [Google Scholar] [CrossRef]
  6. Moeini, R.; Tricoli, P.; Hemida, H.; Baniotopoulos, C. Sensitivity analysis of switching electrical parameters of semiconductor devices for wind turbine converters. In Proceedings of the 2017 6th International Conference on Clean Electrical Power (ICCEP), Santa Margherita Ligure, Italy, 27–29 June 2017. [Google Scholar]
  7. Wu, Y.; Du, X. A VEN Condition Monitoring Method of DC-Link Capacitors for Power Converters. IEEE Trans. Ind. Electron. 2019, 66, 1296–1306. [Google Scholar] [CrossRef]
  8. Plazas-Rosas, R.A.; Orozco-Gutierrez, M.L.; Spagnuolo, G.; Franco-Mejía, É.; Petrone, G. DC-Link Capacitor Diagnosis in a Single-Phase Grid-Connected PV System. Energies 2021, 14, 6754. [Google Scholar] [CrossRef]
  9. Yahyaoui, Z.; Hajji, M.; Mansouri, M.; Harkat, M.F.; Kouadri, A.; Nounou, H.; Nounou, M. Efficient fault detection and diagnosis of wind energy converter systems. In Proceedings of the 2020 17th International Multi-Conference on Systems, Signals & Devices (SSD), Monastir, Tunisia, 20–23 July 2020. [Google Scholar]
  10. Poon, J.; Jain, P.; Spanos, C.; Panda, S.K.; Sanders, S.R. Fault Prognosis for Power Electronics Systems Using Adaptive Parameter Identification. IEEE Trans. Ind. Appl. 2017, 53, 2862–2870. [Google Scholar] [CrossRef]
  11. Yang, H.; Zhou, W.; Sheng, J.; Luo, H.; Li, C.; Li, W.; He, X. A Statistical Submodule Open-Circuit Failure Diagnosis Method for Modular Multilevel Converters (MMCs) With Variance Measurement. IEEE Open J. Power Electron. 2020, 1, 180–189. [Google Scholar] [CrossRef]
  12. Chen, W.; Huang, A.Q.; Li, C.; Wang, G.; Gu, W. Analysis and Comparison of Medium Voltage High Power DC/DC Converters for Offshore Wind Energy Systems. IEEE Trans. Power Electron. 2013, 28, 2014–2023. [Google Scholar] [CrossRef]
  13. Denniston, N.; Massoud, A.M.; Ahmed, S.; Enjeti, P.N. Multiple-Module High-Gain High-Voltage DC–DC Transformers for Offshore Wind Energy Systems. IEEE Trans. Ind. Electron. 2011, 58, 1877–1886. [Google Scholar] [CrossRef]
  14. Adam, G.P.; Gowaid, I.A.; Finney, S.J.; Holliday, D.; Williams, B.W. Review of dc–dc converters for multi-terminal HVDC transmission networks. IET Power Electron. 2016, 9, 281–296. [Google Scholar] [CrossRef]
  15. Daniel, M.T.; Krishnamoorthy, H.S.; Enjeti, P.N. A New Wind Turbine Interface to MVdc Collection Grid With High-Frequency Isolation and Input Current Shaping. IEEE J. Emerg. Sel. Top. Power Electron. 2015, 3, 967–976. [Google Scholar] [CrossRef]
  16. Alfares, A. Dynamic Weighted-Selection and Hybrid Modulation for Enhanced Performance of Multi-Source/Load Parallel AC-Link Universal Converters. Energies 2025, 18, 5191. [Google Scholar] [CrossRef]
  17. Plazas-Rosas, R.A.; Franco-Mejía, É.; Orozco-Gutierrez, M.L. Methods and challenges for the fault detection and diagnosis in power electronic converters: An overview. In Proceedings of the 2022 IEEE ANDESCON, Barranquilla, Colombia, 16–19 November 2022. [Google Scholar]
  18. Peng, Y.; Wang, H. Duty Cycle based Condition Monitoring of MOSFETs in Digitally-Controlled DC-DC Converters. In Proceedings of the 2020 IEEE Applied Power Electronics Conference and Exposition (APEC), New Orleans, LA, USA, 15–19 March 2020. [Google Scholar]
  19. Biglarbegian, M.; Mostafavi, S.; Hauer, S.; Nibir, S.J.; Kim, N.; Cox, R.; Parkhideh, B. On condition monitoring of high frequency power GaN converters with adaptive prognostics. In Proceedings of the 2018 IEEE Applied Power Electronics Conference and Exposition (APEC), San Antonio, TX, USA, 4–8 March 2018. [Google Scholar]
  20. Yan, H.; Xu, Y.; Zou, J.; Fang, Y.; Cai, F. A Novel Open-Circuit Fault Diagnosis Method for Voltage Source Inverters With a Single Current Sensor. IEEE Trans. Power Electron. 2018, 33, 8775–8786. [Google Scholar] [CrossRef]
  21. Freire, N.M.A.; Estima, J.O.; Cardoso, A.J.M. A Voltage-Based Approach Without Extra Hardware for Open-Circuit Fault Diagnosis in Closed-Loop PWM AC Regenerative Drives. IEEE Trans. Ind. Electron. 2014, 61, 4960–4970. [Google Scholar] [CrossRef]
  22. Meinguet, F.; Sandulescu, P.; Kestelyn, X.; Semail, E. A Method for Fault Detection and Isolation Based on the Processing of Multiple Diagnostic Indices: Application to Inverter Faults in AC Drives. IEEE Trans. Veh. Technol. 2013, 62, 995–1009. [Google Scholar] [CrossRef]
  23. Mirafzal, B. Survey of Fault-Tolerance Techniques for Three-Phase Voltage Source Inverters. IEEE Trans. Ind. Electron. 2014, 61, 5192–5202. [Google Scholar] [CrossRef]
  24. Haghnazari, S.; Khodabandeh, M.; Zolghadri Mohammad, R. Fast fault detection method for modular multilevel converter semiconductor power switches. IET Power Electron. 2016, 9, 165–174. [Google Scholar] [CrossRef]
  25. Sallam, A.; Hamdy, R.A.R.; Moustafa, M.M.Z.; Hossam-Eldin, A. New measurement technique for modular multilevel converter with IGBT open-circuit failure detection and tolerance control for three-level submodule. In Proceedings of the 2016 IEEE International Conference on Renewable Energy Research and Applications (ICRERA), Birmingham, UK, 20–23 November 2016. [Google Scholar]
  26. Ghazanfari, A.; Mohamed, Y.A.R.I. A Resilient Framework for Fault-Tolerant Operation of Modular Multilevel Converters. IEEE Trans. Ind. Electron. 2016, 63, 2669–2678. [Google Scholar] [CrossRef]
  27. Picas, R.; Zaragoza, J.; Pou, J.; Ceballos, S. Reliable Modular Multilevel Converter Fault Detection With Redundant Voltage Sensor. IEEE Trans. Power Electron. 2017, 32, 39–51. [Google Scholar] [CrossRef]
  28. Häfner, J.; Jacobson, B. Proactive Hybrid HVDC Breakers—A key innovation for reliable HVDC grids. In Proceedings of the Electric Power System of the Future: Integrating Supergrids and Microgrids, CIGRE Symposium, Paris, France, 30 August–1 September 2011. [Google Scholar]
  29. Du, C.; Wang, C. Review of DC Circuit Breaker Technology for HVDC Application. In Proceedings of the 2019 22nd International Conference on Electrical Machines and Systems (ICEMS), Harbin, China, 11–14 August 2019. [Google Scholar]
  30. Gandomi, A.A.; Parsa, L.; Corzine, K.A.; Dargahi, V. Fault-Tolerant Dual Active Isolated DC-DC Converter. IEEE Trans. Ind. Appl. 2023, 59, 3565–3575. [Google Scholar] [CrossRef]
  31. Ebrahimabad, R.C.; Nazarpour, D.; Golshannavaz, S.; Bolandi, T.G. Computer and experimental analysis of a reconfigurable staircase module-based multi-level inverter with fault tolerant capability. ISA Trans. 2023, 143, 707–722. [Google Scholar] [CrossRef]
  32. Zhang, C.; Gan, C.; Ni, K.; Wang, S.; Yu, Z.; Shi, H.; Qu, R. Compatible Phase Current Reconstruction Scheme for Fault-Tolerant Five-Leg Dual-Inverter Fed Open-Winding Permanent Magnet Synchronous Motor. IEEE Trans. Power Electron. 2023, 38, 10073–10084. [Google Scholar] [CrossRef]
  33. Zhang, Z.; Hu, Y.; Luo, G.; Xu, H.; Gong, C. Analysis and Real-Time Calculation of Postfault Current of Standard Surface-Mounted PMSM Drives With Dysfunctional Power Switches. IEEE Trans. Power Electron. 2023, 38, 10104–10115. [Google Scholar] [CrossRef]
  34. Zhang, W.; He, Y.; Chen, J.; Du, B. A Unified Open-Circuit Fault Diagnosis and Condition Monitoring Method for Three-Level T-Type Inverter. IEEE Trans. Power Electron. 2023, 38, 5376–5391. [Google Scholar] [CrossRef]
  35. Zhang, W.; He, Y.; Chen, J. A Robust Open-Circuit Fault Diagnosis Method for Three-Level T-Type Inverters Based on Phase Voltage Vector Residual Under Modulation Mode Switching. IEEE Trans. Power Electron. 2023, 38, 5309–5322. [Google Scholar] [CrossRef]
  36. Wu, Z.; Zhao, J. Open-Circuit Fault Diagnosis Method for Grid-Connected Bidirectional T-Type Converter Based on Geometrical Similarity Measurement. IEEE Trans. Power Electron. 2022, 37, 15571–15582. [Google Scholar] [CrossRef]
  37. Zhang, Y. Current behavior-based open-switch fault on-line diagnosis of inverters in PMSM drive systems. Measurement 2022, 202, 111810. [Google Scholar] [CrossRef]
  38. Alfares, A.; Lehman, B.; Amirabadi, M. A Ćuk-Based Modular DC–DC Converter For Medium Voltage Direct Current (MVDC) Applications. IEEE Open J. Power Electron. 2022, 3, 560–573. [Google Scholar] [CrossRef]
  39. Alfares, A.; Afshari, E.; Amirabadi, M.; Lehman, B. A modular SCR-based DC-DC converter for medium-voltage direct-current (MVDC) grid applications. In Proceedings of the 2017 IEEE Energy Conversion Congress and Exposition (ECCE), Cincinnati, OH, USA, 1–5 October 2017. [Google Scholar]
  40. Li, K.; Zhao, Z.; Yuan, L.; Lu, S.; Jiang, Y. Fault detection and tolerant control of open-circuit failure in MMC with full-bridge sub-modules. In Proceedings of the 2016 IEEE Energy Conversion Congress and Exposition (ECCE), Milwaukee, WI, USA, 18–22 September 2016. [Google Scholar]
  41. Shao, S.; Clare, J.C.; Watson, A.J.; Wheeler, P.W. Detection and isolation of multiple faults in a modular multilevel converter based on a sliding mode observer. In Proceedings of the 2014 IEEE Energy Conversion Congress and Exposition (ECCE), Pittsburgh, PA, USA, 14–18 September 2014. [Google Scholar]
  42. He, J.; Yang, Q.; Wang, Z. On-line fault diagnosis and fault-tolerant operation of modular multilevel converters—A comprehensive review. CES Trans. Electr. Mach. Syst. 2020, 4, 360–372. [Google Scholar] [CrossRef]
  43. Liao, X.; Li, H.; Yao, R.; Huang, Z.; Wang, K. Voltage Overshoot Suppression for SiC MOSFET-Based DC Solid-State Circuit Breaker. IEEE Trans. Compon. Packag. Manuf. Technol. 2019, 9, 649–660. [Google Scholar] [CrossRef]
  44. Kontos, E.; Pinto, R.T.; Bauer, P. Providing dc fault ride-through capability to H-bridge MMC-based HVDC networks. In Proceedings of the 2015 9th International Conference on Power Electronics and ECCE Asia (ICPE-ECCE Asia), Seoul, Republic of Korea, 1–5 June 2015. [Google Scholar]
  45. Adam, G.P.; Davidson, I.E. Robust and Generic Control of Full-Bridge Modular Multilevel Converter High-Voltage DC Transmission Systems. IEEE Trans. Power Deliv. 2015, 30, 2468–2476. [Google Scholar] [CrossRef]
  46. Staudt, V.; Jäger, M.K.; Rothstein, A.; Steimel, A.; Meyer, D.; Bartelt, R.; Heising, C. Short-circuit protection in DC ship grids based on MMC with full-bridge modules. In Proceedings of the 2015 International Conference on Electrical Systems for Aircraft, Railway, Ship Propulsion and Road Vehicles (ESARS), Aachen, Germany, 3–5 March 2015. [Google Scholar]
  47. Zeng, R.; Xu, L.; Yao, L.; Williams, B.W. Design and Operation of a Hybrid Modular Multilevel Converter. IEEE Trans. Power Electron. 2015, 30, 1137–1146. [Google Scholar] [CrossRef]
  48. Yu, X.; Wei, Y.; Jiang, Q. STATCOM Operation Scheme of the CDSM-MMC During a Pole-to-Pole DC Fault. IEEE Trans. Power Deliv. 2016, 31, 1150–1159. [Google Scholar] [CrossRef]
  49. Marquardt, R. Modular Multilevel Converter topologies with DC-Short circuit current limitation. In Proceedings of the 8th International Conference on Power Electronics—ECCE Asia, Jeju, Republic of Korea, 30 May–3 June 2011. [Google Scholar]
  50. Liu, G.; Liang, H.; Wang, R.; Sui, Z.; Sun, Q. Adaptive Event-Triggered Output Feedback Control for Nonlinear Multiagent Systems Using Output Information Only. IEEE Trans. Syst. Man Cybern. Syst. 2025, 1–12. [Google Scholar] [CrossRef]
  51. Liu, G.; Sun, Q.; Su, H.; Wang, M. Adaptive Cooperative Fault-Tolerant Control for Output-Constrained Nonlinear Multi-Agent Systems Under Stochastic FDI Attacks. IEEE Trans. Circuits Syst. I Regul. Pap. 2025, 72, 6025–6036. [Google Scholar] [CrossRef]
Figure 1. Isolated modular DC-DC converter: (a) Power module and (b) Configuration of adding fault tolerant switches.
Figure 1. Isolated modular DC-DC converter: (a) Power module and (b) Configuration of adding fault tolerant switches.
Energies 18 05424 g001
Figure 2. Duty cycle of input and output switches.
Figure 2. Duty cycle of input and output switches.
Energies 18 05424 g002
Figure 3. Link current and voltage across a link capacitor of a power module in the proposed configuration. Adapted from [38].
Figure 3. Link current and voltage across a link capacitor of a power module in the proposed configuration. Adapted from [38].
Energies 18 05424 g003
Figure 4. Isolated modular DC-DC converter with protected switches and backup power module.
Figure 4. Isolated modular DC-DC converter with protected switches and backup power module.
Energies 18 05424 g004
Table 1. Summary of fault-tolerant solutions for DC open-circuit and short-circuit faults in the literature.
Table 1. Summary of fault-tolerant solutions for DC open-circuit and short-circuit faults in the literature.
Fault TypeFault-Tolerant SolutionHardware Added (Switches per Submodule “SM”)Reference
DC Open-Circuit
-
Redundant switching states (software-based, no added hardware).
0 (uses existing SMs)[24,25]
-
Multilevel Modular Capacitor-Clamped DC/DC Converter (MMCCC) integrated per arm.
4 switches + diodes per redundant SM (complex topology)[26]
-
Spare SMs in cold reserve (bypassed until fault occurs).
2 switches per redundant SM (standard half-bridge HB-SM)[27,40]
-
Spinning reserve SMs (active redundancy).
2 switches per redundant SM (standard HB-SM)[41]
DC Short-Circuit
-
Hybrid DC breakers (mechanical + solid-state paths).
2–4 switches per breaker branch[28,42]
-
Pure solid-state breakers (e.g., SiC MOSFETs).
2–6 switches per breaker[29,43]
-
Full-bridge SMs (FBSMs) replacing half-bridge SMs.
4 switches per SM (vs. 2 in HB-SM)[44,45,46,47]
-
Clamp-diode SM (CDSM): Two HB-SMs + 1 IGBT + 2 diodes.
5 switches per SM (2 HB-SMs + 1 extra IGBT)[48]
-
Cross-connected SM: Two HB-SMs + 2 IGBTs + 2 diodes.
6 switches per SM (2 HB-SMs + 2 extra IGBTs)[49]
Table 3. Performance metrics across fault scenarios.
Table 3. Performance metrics across fault scenarios.
Fault CaseDetection Time (µs)Recovery Time (ms)Voltage Dip (%)Backup Activation Time (µs)
S1 OC420.480.852
S2 OC380.510.749
S1/S2 OC450.530.954
S1 SC280.421.245
S2 SC310.461.147
S1/S2 SC350.491.350
Table 4. Comparison of cost and performance metrics.
Table 4. Comparison of cost and performance metrics.
Fault-Tolerant TechniqueAdded Switches/ModuleCost PremiumFault Recovery TimeRedundancy Efficiency
Proposed Method3+22%0.5 ms92%
Full-Bridge SM [33,34,35,36]4+55%0.3 ms95%
Cold Reserve SM [26,27]2+18%2.1 ms88%
Hybrid Breakers [29,30]4–6+70%0.1 ms97%
Disclaimer/Publisher’s Note: The statements, opinions and data contained in all publications are solely those of the individual author(s) and contributor(s) and not of MDPI and/or the editor(s). MDPI and/or the editor(s) disclaim responsibility for any injury to people or property resulting from any ideas, methods, instructions or products referred to in the content.

Share and Cite

MDPI and ACS Style

Alfares, A. Achieving Uninterrupted Operation in High-Power DC-DC Converters with Advanced Control-Based Fault Management. Energies 2025, 18, 5424. https://doi.org/10.3390/en18205424

AMA Style

Alfares A. Achieving Uninterrupted Operation in High-Power DC-DC Converters with Advanced Control-Based Fault Management. Energies. 2025; 18(20):5424. https://doi.org/10.3390/en18205424

Chicago/Turabian Style

Alfares, Abdulgafor. 2025. "Achieving Uninterrupted Operation in High-Power DC-DC Converters with Advanced Control-Based Fault Management" Energies 18, no. 20: 5424. https://doi.org/10.3390/en18205424

APA Style

Alfares, A. (2025). Achieving Uninterrupted Operation in High-Power DC-DC Converters with Advanced Control-Based Fault Management. Energies, 18(20), 5424. https://doi.org/10.3390/en18205424

Note that from the first issue of 2016, this journal uses article numbers instead of page numbers. See further details here.

Article Metrics

Back to TopTop