Abstract
Hybrid Renewable Energy Systems are pivotal for the sustainable energy transition, yet their design and operation present complex optimization challenges due to diverse components, stochastic resources, and multifaceted objectives. This systematic review formalizes the HRES optimization problem space and identifies critical research gaps. Employing the PRISMA 2020 guidelines, it comprehensively analyzes the literature (2015–2025) from Scopus, IEEE Xplore, and Web of Science, focusing on architectures, mathematical formulations, objectives, and solution methodologies. The results reveal a decisive shift from single-objective to multi-objective optimization (MOO), increasingly incorporating environmental and emerging social criteria alongside traditional economic and technical goals. Metaheuristic algorithms (e.g., NSGA-II, MOPSO) and AI techniques dominate solution strategies, though challenges persist in scalability, uncertainty management, and real-time control. The integration of hydrogen storage, vehicle-to-grid (V2G) technology, and multi-vector energy systems expands system boundaries. Key gaps include the lack of holistic frameworks co-optimizing techno-economic, environmental, social, and resilience objectives; disconnect between long-term planning and short-term operation; computational limitations for large-scale or real-time applications; explainability of AI-based controllers; high-fidelity degradation modeling for emerging technologies; and bridging the “valley of death” between simulation and bankable deployment. Future research must prioritize interdisciplinary collaboration, standardized social/resilience metrics, scalable and trustworthy AI, and validation frameworks to unlock HRESs’ potential.
1. Introduction
1.1. The Imperative and Challenge of the Energy Transition
The transition toward sustainable energy paradigms has catalyzed the development of HRESs [1]. These systems, which integrate multiple renewable sources such as solar, wind, and biomass with storage and conventional backup generators, offer a promising solution to mitigate the intermittency of individual renewables and enhance overall system reliability and cost-effectiveness [2]. However, the inherent complexity of HRES, characterized by diverse components, stochastic energy sources, and multifaceted operational objectives, makes their design and operation a formidable optimization challenge [3]. Optimizing an HRES is not merely a matter of selecting components; it involves a sophisticated process of determining the optimal sizing, configuration, and operational strategy to balance competing economic, technical, environmental, and social goals [4].
This review seeks to formalize and systematize the vast body of research dedicated to HRES optimization. It begins by establishing a foundational framework, moving from the physical and logical architectures that define the problem space to a generalized mathematical formulation that provides a common language for analysis. By deconstructing the problem into its core elements—architectures, decision variables, objectives, and constraints—this section lays the groundwork for a deeper, systematic exploration of the field’s current state and future challenges.
1.2. Risks and Obstacles in High-Penetration HRES
The urgency to decarbonize energy systems while maintaining energy security has placed HRES at the forefront of innovation. However, the large-scale integration of variable renewable energy (VRE) sources introduces profound systemic risks that challenge the stability and reliability of modern power grids. These obstacles are not minor technical hurdles but fundamental strategic barriers that must be addressed for a successful energy transition.
A primary risk is the degradation of grid stability and the increased threat of blackouts. Conventional power systems rely on the rotational inertia of large, synchronous generators (e.g., from coal or gas plants) to maintain a stable frequency. In the event of a sudden power imbalance, this stored kinetic energy naturally resists changes in frequency, giving operators time to react [5]. VRE sources like solar and wind are connected to the grid through power electronic inverters and lack this physical inertia. As VRE penetration increases, the overall system inertia decreases, making the grid more vulnerable to disturbances [6]. A sudden loss of generation or a fault on the network can lead to a much faster Rate of Change of Frequency (RoCoF), potentially triggering protective relays and causing cascading failures that result in widespread blackouts [7]. This dynamic has been identified as a critical challenge, as modern power systems were not designed to operate with such low levels of inertia.
At the heart of both the instability and curtailment problems lies a critical deficit in electrical energy storage. Energy storage systems (ESSs) are the primary technological solution to absorb surplus VRE generation and discharge it later to meet demand, thereby smoothing volatility and providing grid services [8]. However, the scale of storage required is immense and currently unattainable. Europe, for instance, is projected to need approximately 600 GW of energy storage by 2050 to support its net-zero ambitions, a massive increase from the 47 GW available in 2021 [9]. The investment required to bridge this gap is staggering, estimated at USD 5.3 trillion for Europe’s transition by 2050. While pumped hydro storage is the most mature large-scale technology, it is geographically constrained, and while battery costs are falling, they remain expensive for the multi-day or seasonal storage durations needed to manage long periods of low VRE output. Consequently, the energy transition is fundamentally bottlenecked by the intertwined challenges of grid instability and the lack of sufficient, cost-effective energy storage.
1.3. Geopolitical Dimensions of the HRES Transition
The optimization of HRES cannot be conducted in a political or economic vacuum; it is deeply embedded within a shifting global geopolitical landscape. The energy transition precipitates a fundamental change in resource dependency, replacing the geopolitics of fossil fuels with new vulnerabilities associated with supply chains for critical minerals. Technologies central to HRES—photovoltaic panels, wind turbines, and batteries—are dependent on materials such as lithium, cobalt, nickel, and rare earth elements. The extraction and processing of these minerals are highly concentrated in a small number of countries [10]. For example, in 2022, the Democratic Republic of Congo produced 70% of the world’s cobalt, while China processed the majority of the world’s rare earths, lithium, and cobalt [11]. This concentration creates new strategic dependencies and supply chain choke points that are vulnerable to disruption from trade disputes, political instability, or the use of resource access as a political lever [12].
This vulnerability gives rise to significant economic risks. Geopolitical tensions can interrupt supply chains, leading to price volatility and scarcity of essential components. This phenomenon, termed “greenflation,” represents the inflationary pressure on the costs of the energy transition due to rising raw material prices, potentially undermining the economic feasibility of HRES projects [13]. Optimization models that rely on stable, predictable capital cost inputs for components may produce misleading results if they fail to account for the potential price shocks originating from geopolitical events. A truly robust optimization must therefore consider supply chain diversity and geopolitical risk as key factors.
Furthermore, the increasing digitalization and interconnectedness of modern energy systems create new security threats. Smart grids and decentralized HRESs, while offering efficiency benefits, present a larger attack surface for cyberattacks from state and non-state actors seeking to disrupt critical infrastructure [14]. The combination of physical supply chain risks and digital security threats has intensified the strategic push for energy independence. At a national level, this drives investment in domestic manufacturing and diverse energy portfolios. At a local level, it motivates the development of resilient, islandable microgrids that can maintain power for critical facilities during widespread grid outages or other disruptions. This implies that optimization objectives are expanding beyond mere cost reduction to include quantifiable metrics of resilience and energy security, directly influenced by the global geopolitical context.
1.4. Motivation and Structure of the Review
The global drive towards net-zero emissions, coupled with the need to ensure reliable and affordable energy supply, has placed HRES at the forefront of energy system innovation. This study is motivated by the necessity to consolidate the rapidly expanding body of knowledge, identify persistent challenges, and provide guidance for developing next-generation optimization frameworks. The urgency to decarbonize requires solutions that can handle diverse, uncertain operating conditions and integrate emerging technologies. However, the increasing penetration of VRE sources demands optimization methods capable of managing not only technical and economic trade-offs but also the profound systemic risks related to grid stability, energy storage deficits, and geopolitical vulnerabilities. This review aims to explicitly map these deficiencies and propose targeted research directions to close them.
The review seeks to formalize and systematize the vast body of research dedicated to HRES optimization. It begins by establishing a foundational framework, moving from the physical and logical architectures that define the problem space to a generalized mathematical formulation that provides a common language for analysis. By deconstructing the problem into its core elements—architectures, decision variables, objectives, and constraints—this section lays the groundwork for a deeper, systematic exploration of the field’s current state and future challenges.
The remainder of the paper is organized as follows: Section 2 presents the systematic review methodology, including search strategies, inclusion/exclusion criteria, and database selection. Section 3 synthesizes the results, covering HRES architectures, mathematical problem formulations, performance objectives, and the algorithmic landscape. Section 4 provides a critical discussion of observed trends, identifies key research gaps, and proposes future research directions. Finally, Section 5 concludes the paper by summarizing the main findings and emphasizing the practical and scientific implications of this work.
2. Materials and Methods
This section details the methodology employed for the systematic identification and selection of the relevant academic literature, adhering to the PRISMA 2020 guidelines [15]. It encompasses the development of a comprehensive search strategy, the application of predefined inclusion and exclusion criteria, and the transparent documentation of the study selection process through a PRISMA flow diagram.
2.1. Development of the Systematic Search Strategy
A meticulous and systematic search strategy was developed to identify scholarly articles pertinent to the optimization of Hybrid Renewable Energy Systems. This strategy involved the selection of appropriate academic databases and the construction of robust search queries designed to capture a comprehensive body of the relevant literature.
Databases Searched:
The following electronic databases, widely recognized for their coverage of the engineering, energy, and environmental sciences literature, were searched:
- Scopus;
- IEEE Xplore;
- Web of Science.
These databases are frequently utilized in systematic reviews focusing on HRES and related energy topics.
Search Query Construction:
The search queries were designed to combine core concepts related to HRES with terms associated with optimization, objectives, performance metrics, and specific categories of objectives (economic, technical, environmental, and social). An example of a foundational search query used in a previous HRES optimization review is (“Hybrid Renewable Energy Systems” OR “HRES”) AND (“sizing” OR “optimization”) for the Scopus database. This review expanded upon such foundational queries to ensure broader coverage of the multifaceted aspects of HRES optimization.
The general structure of the search queries involved combining keyword groups using Boolean operators. An illustrative, comprehensive query structure is as follows:
((“Hybrid Renewable Energy System*”OR “HRES” OR “Hybrid Microgrid*” OR “Integrated Renewable Energy System*” OR “Multi-Source Renewable Energy System*”))
AND
((“optimi*” OR “sizing” OR “design” OR “management” OR “control” OR “scheduling”))
AND
((“objective*” OR “goal*” OR “criteria” OR “metric*” OR “performance” OR “indicator*” OR “target*”))
AND
((“economic*” OR “cost” OR “LCOE” OR “NPC” OR “TNPC” OR “investment” OR “payback” OR “technical*” OR “reliab*” OR “LPSP” OR “LOLP” OR “EENS” OR “efficien*” OR “power quality” OR “renewable fraction” OR “environmental*” OR “emission*” OR “GHG” OR “CO2” OR “carbon footprint” OR “land use” OR “social*” OR “socioeconomic” OR “job creation” OR “social acceptance” OR “community impact” OR “human health”))
Variations in this general structure, adapted to the specific syntax and search capabilities of each database, were employed as shown in the Table 1. The search was limited to articles published in English. To capture recent advancements while allowing for the identification of trends, the search period was generally set from 1 January 2014, to 15 July 2025 (the end date reflecting the most current information available at the time of the search).
Table 1.
Search strategy summary.
The careful construction of search terms is pivotal for the success of a systematic review. A strategy that is too narrow risks omitting pertinent studies, whereas an overly broad strategy can result in an unmanageable volume of irrelevant records, increasing the screening burden. The development of the final search strings involved an iterative process, including pilot searches and refinement based on initial results, to strike an optimal balance between sensitivity (capturing the relevant literature) and specificity (excluding the irrelevant literature). The selection of Scopus, IEEE Xplore, and Web of Science acknowledges the interdisciplinary nature of HRES research. However, it is recognized that a focus on these primarily English-language databases may introduce a potential bias, a common consideration in systematic reviews that will be noted as a limitation of this study.
This detailed documentation of the search strategy, as mandated by PRISMA Item 7, ensures transparency and allows for potential replication, forming a solid foundation for the subsequent stages of the review.
2.2. Application of Inclusion and Exclusion Criteria
Following the initial identification of records through database searching, a rigorous screening process was undertaken, applying predefined inclusion and exclusion criteria (Table 2). This step is crucial for ensuring that only studies directly relevant to the research questions and of appropriate scholarly quality are included in the final synthesis.
The screening process was conducted in two main phases:
- Title and Abstract Screening: Titles and abstracts of all retrieved records were reviewed to identify potentially relevant studies.
- Full-Text Screening: The full texts of studies deemed potentially relevant after the initial screening were retrieved and assessed against the eligibility criteria.
Table 2.
Inclusion and exclusion criteria.
Table 2.
Inclusion and exclusion criteria.
| Criterion | Inclusion Criteria | Exclusion Criteria |
|---|---|---|
| Study Focus | Studies explicitly addressing “Hybrid Renewable Energy Systems (HRESs) “ or “hybrid energy system” configurations. | Studies that do not address hybrid systems (e.g., only single-energy systems) or do not address electrical energy engineering. |
| Optimization | Must involve the optimization (e.g., sizing, design, energy management, or control strategy) of an HRES. | Studies that describe HRESs but do not involve any optimization process or analysis. |
| Objectives | Must explicitly discuss or analyze optimization objectives (e.g., economic, technical, environmental, social) or performance metrics. | Studies where optimization objectives are not clearly stated or derivable. |
| Methodology | Incorporates an optimization component (e.g., system optimization, performance enhancement, techno-economic analysis related to optimization). | Studies that mention hybrid systems or renewable energy without a clear emphasis on optimization. |
| Energy Source Scope | Must include renewable energy sources (e.g., renewable energy in general, solar, wind, hydro, biomass, hydrogen). | Studies that do not include renewable energy sources as part of the system configuration. |
| Publication Type | Peer-reviewed journal articles and full conference papers presenting substantial original research and methodology. | Editorials, opinions, book reviews, abstracts only, dissertations, theses, patents, non-peer-reviewed reports, or the grey literature (unless specifically part of a supplementary search for context, which was not the primary focus here). Duplicate publications of the same study (the most comprehensive or earliest version was retained). |
| Access | Full text of the study is obtainable. | Full text of the study is unobtainable after reasonable effort. |
| Language | Written in English. | Published in languages other than English. |
| Publication Date | Published between 1 January 2015, and 26 June 2025 (inclusive). | Published before 2015 or after 2025. |
The selection of a specific publication date range (2015–2025) was intended to capture the most recent advancements and trends in a rapidly evolving field, while also providing a sufficient historical window to observe evolutionary patterns in objectives and techniques. This timeframe ensures that the review reflects the current state of the art. The exclusion of non-English language publications, while a common practice for feasibility in systematic reviews, represents a potential limitation regarding the global comprehensiveness of the findings, particularly as HRES solutions are developed and implemented worldwide. This is an important consideration when interpreting the results.
The entire process of identifying, screening, assessing eligibility, and including studies in this systematic review is transparently documented using the PRISMA 2020 flow diagram (Figure 1) [15]. This diagram provides a clear visual representation of the flow of the literature through each phase of the review, including the number of records at each stage and the reasons for exclusion. Citation management software (Mendeley Reference Manager Version 2.135.0) was utilized to manage references and facilitate the removal of duplicate records identified from the different database searches.
Figure 1.
PRISMA 2020 flow diagram for study selection.
3. Results
At its core, the HRES optimization problem is one of constrained decision-making under uncertainty [16]. The goal is to select the best possible combination of system components and operational rules to achieve a set of desired outcomes, given the physical limitations of the equipment and the unpredictable nature of renewable resources and energy demand [17]. The structure of the system itself, both physically and logically, fundamentally shapes the nature and complexity of this optimization task. Articles found classified by finding sponsor, country/territory, and subject area are shown in Figure 2, Figure 3 and Figure 4, respectively.
Figure 2.
Articles found, classified by finding sponsor.
Figure 3.
Articles found, classified by country/territory.
Figure 4.
Articles found, classified by subject area.
3.1. System Architectures and Topologies
The architecture of an HRES dictates the pathways of energy flow and the nature of interactions between components, thereby defining the foundational structure of the optimization model. The selection of a particular architecture introduces specific constraints and variables that must be considered [18]. A clear understanding of these architectural choices is therefore the first step in formulating a coherent optimization problem. A schematic diagram, such as the one proposed in Figure 5, can effectively illustrate these architectural differences. The composition of an HRES can be diverse, tailored to specific geographical, economic, and load requirements [18]. However, several key components are typically encountered [19]:
- Energy sources are the primary energy generation units and include renewable energy converters like Solar Photovoltaic (PV) panels, Wind Turbine Generators (WTGs), hydropower turbines, biomass gasifiers, etc., as much as conventional generators. Often, coal, oil, or gas generators are incorporated as reliable power sources or to meet peak load demands when renewable generation and storage are insufficient [20].
- Energy storage systems (ESSs) are crucial for mitigating the effects of renewable resource intermittency and improving system reliability. Batteries, particularly lead-acid and lithium-ion, are the most prevalent form of storage, though fuel cells, hydrogen storage systems, and pumped hydro storage are also utilized or explored [21].
- Power conditioning units (PCUs) include inverters (DC to AC), rectifiers (AC to DC), and converters (DC to DC) that ensure the power output is of suitable quality (voltage and frequency) and is compatible with the load and other system components [22].
- Sophisticated control systems are essential for managing power flow between sources, storage, and loads, optimizing the overall system performance, and ensuring stability and safety [23].
Figure 5.
Energy system functional blocks summary (created based on sources [24,25,26]).
Figure 5.
Energy system functional blocks summary (created based on sources [24,25,26]).

Figure 6 presents a microgrid classification framework, which organizes microgrids based on key characteristics.
Figure 6.
Microgrid classification diagram (created based on sources [27,28,29,30]).
Component integration is a primary architectural choice. Research distinguishes between two fundamental approaches [31]—series integration characterized by strong coupling where two or more energy conversion processes occur within the same device or in a tightly linked sequence; and parallel integration which is a more common architecture in the HRES literature [32], where different energy sources (e.g., solar PV, wind turbines) operate independently and their outputs converge at a common point, such as an electrical bus, before being delivered to the load. This structure offers greater modularity but presents a more complex combinatorial optimization problem due to the vast number of possible unit types and sizes.
The electrical bus architecture serves as the backbone of the HRES and significantly influences system efficiency, cost, and control complexity [33].
- In a DC-coupled system, sources like PV panels and batteries, which are inherently DC, are connected to a common DC bus. This configuration minimizes conversion stages, potentially increasing efficiency.
- In an AC-coupled system, all sources connect to a common AC bus. This requires each DC source to have its own inverter [34], which may involve more conversion losses but simplifies integration with conventional AC loads and the grid.
- Hybrid AC/DC microgrids combine the benefits of both, featuring parallel AC and DC buses linked by a bidirectional converter [35]. This allows AC and DC sources and loads to connect to their native bus types, optimizing efficiency. While this architecture offers superior flexibility, it introduces significant planning and control challenges, such as managing the non-convex efficiency of the bidirectional converter (BdC) and handling renewable energy uncertainty [31]. Research developing advanced planning frameworks, such as the tri-level BdC-based planning model, is critical to address these complexities and unlock the full potential of this superior topology [36].
Grid connectivity is the relationship of the HRES to the main utility grid which is a critical classifier that fundamentally alters the optimization objectives. On-grid (grid-tied) refers to an HRES connected to the main electrical grid, allowing for bidirectional power flow [37]. The grid acts as both an infinite load (for selling excess power) and an infinite source (for buying deficit power). Optimization for these systems often focuses on economic arbitrage, minimizing the net cost of energy by strategically buying, selling, and using self-generated power [38]. Off-grid (standalone) refers to an HRES that operates in isolation and is solely responsible for meeting the local load demand [39]. Reliability becomes the paramount concern, as there is no grid backup [40]. Optimization must therefore prioritize minimizing the probability of power supply failure, often at a higher economic cost to ensure system autonomy [41]. Hybrid systems are capable of operating in both grid-connected and islanded modes [42]. This duality introduces a more complex control problem, requiring the system to manage economic objectives during normal operation and seamlessly transition to a reliability-focused strategy during grid outages.
Beyond the physical layout, the logical or control architecture dictates how the optimization problem is structured and solved. Two primary approaches exist. Centralized architecture formulates a single, comprehensive model that solves for both the long-term planning variables (sizing) and the short-term operational variables (dispatch) simultaneously [23]. In theory, this can yield a globally optimal solution because it captures the intricate feedback between design and operation. However, the resulting model is often a large-scale, non-linear, mixed-integer problem that is computationally intractable for complex systems. Layered (or hierarchical) architecture decouples the problem into distinct layers, typically a “planning/sizing layer” and an “operation/dispatch layer” [43]. The sizing is determined first, often based on simplified operational assumptions, and then a detailed Energy Management System (EMS) is designed for the chosen configuration [44]. This method offers greater flexibility and is computationally more manageable, but it may lead to a suboptimal overall solution as the full interplay between sizing and operation is not captured.
The evolution of HRES architectures from simple, parallel off-grid systems to complex, hybrid AC/DC microgrids with layered control architectures reflects a significant shift in the field. This progression demonstrates that the HRES optimization problem is expanding from a traditional power engineering challenge focused on component selection into a more holistic systems engineering problem [45]. This broader perspective necessitates the co-design of the physical plant, the control logic, and the communication infrastructure that enables them to work in concert [46]. Future optimization frameworks must therefore be capable of navigating this multi-layered complexity, where the architecture itself is a key part of the solution space [47].
3.2. Mathematical Problem Formulation
To systematically analyze and compare different optimization approaches, it is essential to establish a generalized mathematical framework. This formalization provides a precise language for describing the core components of any HRES optimization problem (Table 3 and Table 4): the decisions to be made (decision variables), the goals to be achieved (objective functions), and the rules that must be followed (constraints).
Table 3.
Decision variables for system sizing and operational dispatch (created based on sources [29,48,49]).
Table 4.
Mathematical constraints for energy system optimization (created based on sources [50,51,52]).
Decision variables (X) are the parameters that the optimization algorithm is allowed to manipulate to find the best solution [53]. They can be broadly classified into two categories. Sizing (design) variables are determined at the planning stage and remain fixed throughout the system’s operational life. They define the physical composition of the HRES. Operational (control/dispatch) variables are dynamic variables determined by the Energy Management System (EMS) in real-time or on a short-term basis (e.g., hourly). They define how the HRES is operated to meet the load.
Objective function (F(X)) is a mathematical expression that quantifies the performance of the system with respect to its goals. In modern HRES research, it is overwhelmingly recognized that multiple, often conflicting, objectives must be considered simultaneously [54]. Therefore, the problem is best formulated as a multi-objective optimization problem (MOP). The general form is to find the set of decision variables. f1,…,fk which might include lifecycle cost, emissions, reliability metrics, etc. The Pareto front of trade-offs is sought [55].
X optimizes a vector of k objective functions:
minimize/maximize F(X) = [f1(X), f2(X), …, fk(X))T,
This formulation acknowledges that improving one objective (e.g., minimizing cost, f1) may degrade another (e.g., minimizing emissions, f2). The solution to an MOP is not a single point but a set of trade-off solutions known as the Pareto front, where no objective can be improved without worsening at least one other objective.
Constraints (G(X), H(X)) are a set of mathematical equations and inequalities that define the feasible region of the solution space. Any valid solution must satisfy all constraints. They represent the physical, operational, and regulatory limits of the system. Equality constraints (H(X) = 0) must be satisfied precisely. The most fundamental equality constraint in any HRES model is the Power Balance Constraint, which dictates that at every time step t, the total power generated and imported must equal the total power consumed, stored, and exported. Inequality constraints (G(X) ≤ 0) define the operational boundaries of the system components [56].
3.3. The Objective Space: A Taxonomy of Performance Criteria
Optimizing Hybrid Renewable Energy Systems requires an explicit specification of the objective space—the set of performance criteria by which candidate designs and control strategies are judged. Over the corpus of reviewed studies, five broad objective domains recur consistently: economic, technical, environmental, social, and resilience. Each domain subsumes multiple specific objectives and metrics (see Figure 7), and collectively they define the multi-dimensional trade-off surface that modern HRES optimization must explore.
Figure 7.
Key hybrid renewable energy system optimization objectives (created based on sources [4,29,46,47,48,49,50,51,52,53,54,55,56,57,58,59,60,61,62,63,64]).
Historically, economic and technical objectives have been the predominant focus in the HRES optimization literature, driven by the fundamental need for systems to be affordable and reliable [4]. However, a clear and accelerating trend indicates a growing incorporation of environmental objectives, largely spurred by global climate change concerns and policy drivers. More recently, social objectives are gaining traction, signifying a maturation of the field towards a more holistic and sustainable perspective on energy system design [57]. This shift underscores an understanding that the “optimality” of an HRES is not solely a technical or financial attribute but is deeply intertwined with its environmental and societal context.
Economic metrics quantify lifecycle monetary performance (e.g., LCOE, NPC, CAPEX, ASC/TNAC, IRR). They are computed from cash-flow models (capex, replacements, O&M, fuel, and revenues) and are highly sensitive to discounting, market design, and policy incentives (see Table 5).
Technical criteria measure operational performance and reliability (e.g., LPSP, LOLE, EENS, storage degradation, system efficiency). These are time-series dependent, require high-resolution data and realistic availability/failure models, and are central when service-level guarantees or critical loads are concerned.
Environmental performance is usually expressed as GHG emissions (operational and, when available, lifecycle/embodied emissions); related metrics include fossil fuel use, land-use intensity (LUIE) and local pollutant emissions. Clear system boundaries (operational vs. cradle-to-grave LCA) are essential for consistent comparison.
Social criteria cover socio-economic and acceptance aspects (jobs/FTEs, social acceptance/NIMBY, energy access/equity, public-health impacts such as DALYs). These indicators are heterogeneous and often qualitative, but are increasingly operationalized (input–output job models, standardized surveys) and must be included for socially sustainable designs.
Resilience metrics capture resistance, absorption and recovery from disruptions (e.g., SAIDI/SAIFI, recovery time, restoration rate, Value of Resilience). They require scenario-based modeling of extreme events and outage cost functions and are especially important for off-grid or critical-infrastructure applications.
All identified objectives and influencing factors are listed in Table 5.
Table 5.
Catalog of energy system optimization objectives and influencing factors.
Table 5.
Catalog of energy system optimization objectives and influencing factors.
| Specific Objective | Typical Mathematical Formulation | Variable Definitions | Definition/ Calculation Basis | Interpretation | Data Requirements | Common Metrics Used | Influencing Factors | Example References |
|---|---|---|---|---|---|---|---|---|
| Economic | ||||||||
| Minimize Levelized Cost of Energy (LCOE) | It: Investment expenditures in year t; Mt: Operations and maintenance expenditures in year t; Ft: Fuel expenditures in year t; Et: Energy generation in year t; r: Discount rate; T: Project lifetime in years. | Discounted sum of lifecycle costs (capital, O&M, fuel) divided by the discounted sum of energy produced over the system’s lifetime. It represents the minimum price at which energy must be sold for a project to break even (NPV = 0). | A lower LCOE indicates a more cost-effective generation technology. It is a standard metric for comparing different power generation options on a consistent per-unit-of-energy basis. However, it does not capture the economic value of a technology to the system (e.g., dispatchability, flexibility). | Annual capital expenditures, O&M costs, fuel costs, annual energy output, discount rate, and technology lifetime. | USD/kWh, EUR/kWh | Geopolitical Supply Chain Risk: Volatility in critical mineral prices (Li, Co, etc.) due to trade policy or conflict directly impacts component CAPEX. Social Acceptance Costs: Project delays, legal challenges, or required design modifications due to local opposition (NIMBY) increase overall project costs. | [58] | |
| Minimize Net Present Cost (NPC/TNPC) | Ct: Total costs in year t (capital, replacement, O&M, fuel, etc.); Rt: Total revenues in year t (salvage, grid sales); r: Real discount rate; T: Project lifetime in years. | The present value of all costs a system incurs over its lifetime, minus the present value of all revenues it earns over its lifetime. It is the primary economic output in models like HOMER for ranking system configurations. | A lower NPC indicates a more economically favorable project over its entire lifecycle. Unlike LCOE, it provides an absolute monetary value rather than a per-unit-energy cost, making it useful for comparing projects with different outputs or revenue streams. | Detailed annual cash flows for all costs (capital, replacement, O&M, fuel, grid purchases) and revenues (salvage, grid sales), discount rate, and project lifetime. | USD, EUR | Assumed future energy prices and revenues; replacement schedules and salvage values; discount rate and inflation; operation profiles and fuel use; regulatory/policy risk; project scale and modularity; contract structures (PPA). | [59] | |
| Minimize Initial Investment Cost | CAPEX: Capital expenditures. Components include civil/structural works, mechanical/electrical equipment, engineering, permitting, and owner’s costs. | The total “overnight” cost to construct a power plant, excluding financing costs. It encompasses all direct and indirect costs required to bring a project to commercial operation. | A direct measure of the upfront capital barrier for a project. Projects with high initial costs may face financing challenges, even if their lifecycle costs (LCOE) are low. It is a critical input for financial modeling and risk assessment. | Detailed cost breakdown for all equipment, materials, labor, engineering, legal fees, land acquisition, and site preparation. | USD, EUR | Economies of Scale/Learning Curves: Costs for emerging technologies like SMRs or green hydrogen are expected to decrease with wider deployment. Supply Chain Diversity: Sourcing components from multiple regions may increase upfront costs but reduces long-term risk of price shocks. | [60] | |
| Minimize Operation and Maintenance (O&M) | O&MFixed,i: Annual fixed costs for component i (USD/kW-yr); O&MVariable,i: Variable costs for component i (USD/kWh). | The sum of all costs associated with operating and maintaining system components. This includes fixed costs (e.g., staff salaries) and variable costs (e.g., consumables, hourly maintenance for generators). | Lower O&M costs reduce the ongoing financial burden of a project and improve its long-term profitability. O&M can represent 20–30% of a project’s LCOE, making its accurate estimation crucial. | Component-specific fixed O&M costs (USD/kW-yr), variable O&M costs (USD/kWh), generator operating hours, and scheduled maintenance plans. | USD/year, EUR/year | Technology maturity and reliability; remoteness and logistics; maintenance strategy (preventive/CBM); local skill base and vendor network; operating regime (cycling intensity, V2G); warranty terms and spare-part lead times. | [61] | |
| Minimize Annual System Cost (ASC)/Total Net Annual Cost (TNAC) | CNPC,tot: Total Net Present Cost; CRF: Capital Recovery Factor; i: Real discount rate; Rproj: Project lifetime in years. | The annualized value of the Total Net Present Cost (NPC). It converts the total lifecycle cost into an equivalent uniform annual cost, facilitating budgeting and comparison with annual revenues or savings. | The annualized value of the Total Net Present Cost (NPC). It converts the total lifecycle cost into an equivalent uniform annual cost, facilitating budgeting and comparison with annual revenues or savings. | Total Net Present Cost (NPC), real discount rate, and project lifetime. | USD/year, EUR/year | Discount rate and financial structure; lifetime and escalation assumptions; capacity factor and utilization; large one-off replacements timing; inflation and currency stability. | [62] | |
| Technical | ||||||||
| Minimize Loss of Power Supply Probability (LPSP) | LPS(t) = PL(t)− PGen,avail(t) if PL > PGen,avail, else 0; PL(t): Load power at time t; PGen,avail(t): Available generation at time t; Δt: Duration of time step (e.g., 1 h); T: Total time period. | The probability that the system’s power supply will be unable to meet the load demand. It is the ratio of the total energy deficit over a period to the total energy demanded in that period, measuring the frequency of failure. | A lower LPSP indicates higher system reliability. It quantifies the risk of supply shortfalls but does not describe their duration or magnitude. A system can have a high LPSP from many small, brief failures. | Time-series load and generation data. | % | Firm, Low-Carbon Generation: Integration of dispatchable sources like SMRs or geothermal provides inertia and firm capacity, directly improving reliability and reducing reliance on intermittent VREs. Advanced Storage: Deployment of long-duration storage (e.g., hydrogen) is critical for managing seasonal VRE variability. | [63] | |
| Minimize Loss of Load Expectation (LOLE) | I: Indicator function (1 if true, 0 otherwise); PL(t): Load power at time t; PGen,avail(t): Available generation at time t; Δt: Duration of time step (e.g., 1 h); T: Total time period. | The expected number of hours or days per year that the available generation capacity is insufficient to meet the electricity demand. A common reliability target is the “1 day in 10 years” criterion (LOLE of 2.4 h/year). | LOLE measures the expected duration of supply inadequacy, providing more information than LPSP. It is a primary metric used by system operators to assess generation adequacy but does not capture the magnitude of the shortfall. | Probabilistic data on generator outages (forced outage rates), installed capacity of all units, and a time-series load duration curve. | hours/year, days/year | Reserve margin and redundancy; forced outage rates; maintenance planning; extreme-event tails (multi-day low-resource events); geographic diversification of resources; interconnector reliability. | [64] | |
| Minimize Expected Energy Not Supplied (EENS) | PL(t): Load power at time t; PGen,avail(t): Available generation at time t; Δt: Duration of time step (e.g., 1 h); T: Total time period. The sum is over all time steps t where load exceeds available generation. | The total amount of energy (e.g., MWh) that is expected to be unserved over a given period due to insufficient generation capacity. It measures the magnitude of supply failures. | EENS quantifies the severity of reliability failures. A low LOLE with a high EENS indicates rare but catastrophic events. It is a key metric in European resource adequacy assessments and is crucial for understanding the societal impact of outages. | Time-series load and available generation data, including outage probabilities. | Wh/year, MWh/year, GWh/year | Duration and magnitude of shortages; correlation of renewable deficits; storage energy duration and dispatch policy; repair and recovery speed; interconnection import limits. | [65] | |
| Minimize Battery Degradation | CapAvailable: Currently available battery capacity; CapNominal: Initial nominal capacity. Degradation is modeled via functions of DOD, throughput, temperature, etc. | The irreversible loss of battery performance (capacity and power) over time and with use. It is modeled using cycle counting, depth-of-discharge (DOD) analysis, or complex electrochemical functions to estimate the cost of wear. | Quantifies the physical wear on the battery, which directly impacts its lifetime and replacement costs. Optimizing battery operation to minimize degradation is crucial for the long-term economic viability of energy storage projects. | Battery charge/discharge profile (current, SOC), depth-of-discharge per cycle, operating temperature, and manufacturer degradation data/curves. | % SOC loss/year, cost (USD) | Cycle depth and frequency (DoD, cycles/day); charge/discharge C-rates; thermal management and ambient temperature; SOC operating window; BMS algorithm sophistication; cell chemistry and manufacturing variance; regularity of deep cycles (V2G). | [66] | |
| Maximize System Efficiency | Eout: Useful energy output (e.g., kWh); Ein: Total energy input (e.g., kWh of fuel energy). | The ratio of useful energy or power output from a system to the total energy or power input. Losses are primarily due to heat, friction, and electrical resistance. | A fundamental measure of performance. Higher efficiency means less wasted energy, which translates directly to lower fuel consumption (for fossil plants) and better utilization of the resource (for renewables), ultimately reducing operating costs and environmental impact. | Measured input power/energy and output power/energy under consistent operating conditions. For thermal plants, this requires fuel input data (e.g., in Btu) and electricity output (in kWh). | % | Number/conversion stages (DC–AC–DC losses); component partial-load performance; power-electronics efficiency curves; auxiliary/parasitic loads; heat recovery opportunities; maintenance and fouling. | [67] | |
| Environmental | ||||||||
| Minimize CO2/GHG Emissions | Fuel Consumption: Amount of fuel combusted (e.g., 103 tons); NCV: Net Calorific Value of fuel (e.g., TJ/103 tons); EFCO2: Default CO2/GHG emission factor (e.g., kg CO2,GHG/TJ) | Based on IPCC guidelines, emissions are calculated by multiplying fuel consumption data by fuel-specific emission factors. Tiers 2 and 3 use more detailed, country- or technology-specific factors. | Quantifies the climate change impact of the energy system. Minimizing emissions is a primary goal of the energy transition and is often enforced through policy constraints (e.g., emissions caps or carbon taxes). Measures “greenness”. | Fuel consumption data by type, Net Calorific Values (NCVs) for each fuel, and IPCC or country-specific emission factors. | kg/year, tons/year, kg CO2eq/kWh | Lifecycle Emissions: Moving beyond operational emissions to include the carbon footprint of manufacturing and transporting components (e.g., from geopolitically distant supply chains). | [68] | |
| Minimize Fossil Fuel Consumption | Egen,i: Electricity generated by fossil plant i; ηi: Net efficiency of fossil plant i. | The total amount of primary fossil energy (e.g., coal, natural gas, oil) consumed to produce electricity and/or heat. It can be calculated from the energy output and the conversion efficiency of the power plants. | A direct measure of reliance on finite, carbon-emitting resources. This objective is closely linked to minimizing CO2 emissions and maximizing the renewable fraction. It is a key input for energy security and supply chain analyses. | Annual electricity generation from each fossil fuel plant and the corresponding plant efficiencies (or heat rates). Alternatively, direct fuel purchase and consumption data from utilities. | L/year, kWh/year, tons/year, MMBtu/year | Dispatch priorities and EMS rules; availability of low-carbon alternatives (hydrogen, biomass); storage and demand flexibility; fuel supply reliability and price; peaker vs. baseload operation. | [69] | |
| Maximize Renewable Fraction (REF) | ERen,i: Renewable energy delivered to the load in interval i; ELoad,i: Total energy consumed by the load in interval i; τ: The total period of analysis (e.g., one year) | Percentage of load met by renewable sources. It is the ratio of total renewable energy supplied to the total energy consumed by the load over a specific period. | A primary measure of a system’s “greenness” or progress toward decarbonization goals. A higher REF indicates greater reliance on renewables and is often a central policy target. | Annual renewable energy generation and load demand. | % | Curtailment Limits: High REF is practically limited by grid stability and the need to curtail excess generation; this can only be overcome with massive storage or flexible demand. | [62] | |
| Minimize Land Use | LUIE | LUIE: Land Use Intensity of Energy Ai: Area per unit of component i enclosed by the project boundary (direct + indirect) (e.g., m2, hectares); Ei: Annual energy generation of component i (e.g., GWh/y). | Quantifies the spatial footprint of an energy technology. Can be measured as total area (the entire site boundary) or direct area (land physically occupied by infrastructure). The metric is typically normalized by annual energy generation. | A critical sustainability metric, especially for land-intensive renewables like solar and biomass. High land use can lead to conflicts with agriculture, conservation, and other land uses. Minimizing land use is important for social acceptance and ecological preservation. | Project boundary data (total area) from site plans or satellite imagery; specifications of land occupied by all infrastructure (direct area); and annual energy generation data. | (m2, hectares)/GWh | Technology Choice: Land-use intensity varies dramatically between technologies (e.g., compact SMRs vs. sprawling solar farms), creating a key trade-off. | [60] |
| Social | ||||||||
| Maximize Job Creation | 1. Calculated via Input-Output models like JEDI; 2. | Jobsdirect: On-site jobs for construction and O&M; Jobsindirect: Jobs in the supply chain (e.g., manufacturing); Jobsinduced: Jobs created by the spending of direct and indirect workers. | Estimated using economic input-output models, such as the Jobs and Economic Development Impacts (JEDI) model, which uses economic multipliers to quantify the ripple effect of project spending throughout the local and state economy. | Measures the positive economic impact of an energy project on employment. It is a key metric for policymakers seeking to justify public support for energy investments and ensure a “just transition” by creating local economic opportunities. | Project cost data (CAPEX, O&M), local content share (percentage of spending within the region), and regional economic multipliers from a model like IMPLAN or REMI. | Number of jobs (direct, indirect, induced, FTE, Full-Time Equivalent) | Local Content Requirements: Policies favoring local manufacturing and labor can be an explicit objective, potentially trading off against pure economic efficiency. | [60] |
| Enhance Social Acceptance/ Minimize not-in-my-backyard (NIMBY) Effect | Not typically formulated mathematically. Measured via qualitative and survey-based methods. | N/A | Assessed through stakeholder engagement, public surveys, analysis of media coverage, and tracking of project support or opposition. Key determinants include perceived fairness of the process, distribution of costs and benefits, and trust in developers and decision-makers. | A critical, often decisive, factor for project success. Low social acceptance can lead to significant project delays, increased costs, or outright cancellation. Enhancing acceptance requires transparent communication, community engagement, and addressing local concerns. | Survey data on public attitudes, records of public meetings, analysis of local media, case study analysis of similar projects, and stakeholder interviews. | Qualitative scales, survey data, adoption rates | Procedural and Distributive Justice: Acceptance is driven by fair, transparent planning processes and equitable distribution of benefits (e.g., community benefit funds) and burdens (e.g., visual/noise impact). Quantification: Can be modeled as a constraint (e.g., setback distances) or a cost function representing economic impact of delays or reduced property values. | [70] |
| Improve Energy Access/Equity | 1. Access: % of population with electricity access. → max 2. Affordability: | Population with access: Number of people with a new or improved electricity connection. Energy Burden: A measure of affordability | Measured using national statistics and household surveys. The World Bank tracks access rates globally. Equity frameworks also assess the distribution of benefits and burdens (e.g., pollution, costs, jobs) across different demographic groups, particularly low-income and marginalized communities. | Measures progress towards universal, affordable, and just energy services (UN SDG7). High energy burden indicates affordability challenges for low-income households. Equity analysis ensures the benefits of the energy transition are shared fairly and historical injustices are not perpetuated. | National census data, household income and expenditure surveys, utility connection data, and demographic data for distributional analysis. | % population with access, reliability for communities | Tariff design and subsidies; connection cost and financing options; population density and remoteness; targeted programs for vulnerable groups; grid extension vs. distributed solutions trade-offs. | [71,72] |
| Minimize Negative Impact on Human Health | DALY: Disability-Adjusted Life Years; YLL: Years of Life Lost (due to premature mortality); YLD: Years Lived with Disability; ΔPM2.5: Change in ambient concentration of fine particulate matter (PM2.5), measured in micrograms per cubic meter (µg/m3); βDALY: Health impact coefficient linking PM2.5 exposure to disease burden. DALYs per person per year per µg/m3 | Quantified by estimating population exposure to pollutants (e.g., PM2.5 from power plants) and applying dose-response functions to calculate the resulting health burden. This burden is measured in Disability-Adjusted Life Years (DALYs), a metric developed by the WHO that combines mortality and morbidity into a single value. The DALY scale is between 0 and 1, where 0 implies perfect health while 1 equals death. | Translates environmental pollution into a standardized measure of human suffering and lost life. It allows for the comparison of health impacts across different diseases and risk factors, providing a powerful tool for cost–benefit analysis of pollution control measures and clean energy deployment. | Power plant emissions data (e.g., tons of PM2.5/year), atmospheric dispersion models, population density data, and epidemiological models linking pollutant exposure to specific diseases and their corresponding DALY weights. | Reduction in health issues, DALYs | Proximity to population centers; emissions control tech; atmospheric dispersion and topography; baseline health vulnerability; cumulative exposures and socio-economic factors. | [73] | |
| Resilience | ||||||||
| Minimize System Average Interruption Duration Index (SAIDI) | ri: Restoration time, minutes; Ni: Total number of customers interrupted; NT: Total number of customers served. | An IEEE standard reliability index that measures the average outage duration (in minutes or hours) experienced by a customer over a year. It is a backward-looking metric of distribution system performance. | SAIDI indicates the average time a customer is without power. A lower SAIDI signifies better reliability and faster restoration times. It is used by utilities and regulators to track performance and motivate investments in grid reliability. | Utility outage management system data, including the start time, end time, and number of customers affected for every sustained interruption. | minutes/customer/year, hours/customer/year | Network topology and redundancy; asset condition and predictive maintenance; vegetation/right-of-way management; automation and remote switching; mutual aid and spare parts staging; weather/climate severity and trends. | [3] | |
| Minimize System Average Interruption Frequency Index (SAIFI) | Ni: Total number of customers interrupted; NT: Total number of customers served. | An IEEE standard reliability index that measures the average number of sustained interruptions experienced by a customer over a year. It is a backward-looking metric of distribution system performance. | SAIFI indicates how often the average customer experiences an outage. A lower SAIFI signifies a more reliable system with fewer failures. Paired with SAIDI, it provides a comprehensive view of historical reliability. | Utility outage management system data, including the number of customers affected for every sustained interruption. | interruptions/customer/year | Protection coordination and settings; equipment aging and failure rates; external exposure (overhead systems); vegetation and wildlife interactions; grid automation and sectionalizing. | [3] | |
| Minimize Duration of Outage (DoO) | Trestoration: Time when power is fully or mostly restored; Tdisruption_start t: Time when the outage-causing event begins | The total time from the start of a disruptive event until power is restored to affected customers. The duration can vary significantly from minutes to weeks depending on the cause and scale of the damage (e.g., equipment failure vs. major hurricane). | A direct measure of the time customers are without power. It is a primary indicator of system resilience from the public’s perspective. Shorter durations indicate a more resilient system capable of rapid recovery. | Historical outage data from utilities (e.g., start time, end time, cause, number of customers affected) for specific events. | minutes, hours, days | Emergency spare availability and logistics chains; prepositioned crews and materials; interagency permits and coordination in disasters; redundancy and islanding (microgrids); access constraints (infrastructure damage). | [74] | |
| Minimize Recovery Time (RT) | Trestore_level: Time when a predefined service level is restored; Tdisruption_start: Time when the disruption begins. | Time from start of disruption until restoration of predefined service level. This is a more formal version of DoO, where recovery is tied to a specific, measurable service target (e.g., 95% of customers restored). | Measures agility and speed of recovery. It provides a quantifiable target for restoration efforts and allows for performance tracking against resilience goals. | Simulation of system response post-event, requiring models of damage assessment, crew dispatch, and repair processes. | hours, days | Decentralization: Systems with islandable microgrids can restore power to critical loads much faster than waiting for centralized grid repair after a major event (e.g., natural disaster, cyberattack). | ||
| Maximize Value of Resilience (VoR) | Cdamage, no res, Cdamage, res): outage costs—Monetized damages from an outage (e.g., using Value of Lost Load, VoLL); pe: event probability. | Monetized benefit = Difference in outage costs with vs. without resilient system. It quantifies the economic benefit of a resilience investment by calculating the avoided damages during an outage. | Translates resilience into financial terms for cost–benefit analysis. This allows for the comparison of resilience investments with other projects on a financial basis, helping to justify expenditures on hardening or recovery capabilities. | Customer damage functions, outage probabilities. Value of Lost Load (VoLL) data for different customer types and outage durations, and event probability data. | USD, EUR (avoided damages) | Accuracy of VoLL and damage function estimation; spatial distribution of high-value customers; frequency and severity assumptions of extreme events; interdependencies (telecom, transport). | [75,76] | |
| Maximize Benefit-Cost Ratio of Resilience (BCRR) | VoR: Value of Resilience (avoided outage costs); Costres: Upfront cost of the resilience measure | Cost–benefit metric. The ratio of the discounted total benefits of a resilience project (i.e., the VOR) to its discounted total costs. A project is considered cost-effective if the BCRR is greater than 1.0 | A standardized metric for evaluating the cost-effectiveness of a resilience investment. It allows policymakers and utilities to prioritize projects that deliver the greatest resilience benefit per dollar spent. | The calculated VoR, the total cost of the resilience project, and the discount rate. | Unitless ratio | Discount rate and time horizon; capital cost and lifespan of resilience measures; correct estimation of avoided damages; correlation of events and benefits; co-benefit (secondary benefit) inclusion. | [76] | |
| Maximize Restoration Rate (RR) | Amount of load (kW or # of customers) that has been restored at time t. | The rate at which load or customers are brought back online following an outage. It is the slope of the restoration curve. | A dynamic measure of recovery speed. A higher initial restoration rate indicates that crews are able to quickly restore service to large blocks of customers, demonstrating resourcefulness and operational agility. | Time-series data of load (or customer count) restored during a recovery period. | kW/h, MW/h | Crew dispatch optimization; automation and remote restoration capability; prepositioning of spares and contractors; priority schema for critical loads; interagency coordination. | [77] | |
3.4. The Algorithmic and Technological Landscape
Solving the complex, multi-objective, and often non-linear optimization problems defined in the preceding sections requires a sophisticated toolkit of algorithms and software. The evolution of these solution methodologies is not arbitrary; it is a direct and necessary response to the escalating complexity of the HRES models themselves. As models grew from simple linear representations to encompass detailed non-linear component behaviors and multiple conflicting objectives, the limitations of classical optimization methods became apparent. This necessitated a shift towards more flexible and powerful metaheuristic algorithms inspired by nature. Subsequently, as the individual weaknesses of these algorithms were identified, a new wave of hybrid strategies emerged, seeking to combine the strengths of different approaches into more robust and efficient solvers. This reactive evolution of the algorithmic landscape is a clear indicator of a field continually pushing the boundaries of computational intelligence to keep pace with its own modeling ambitions.
The methods used to solve HRES optimization problems can be broadly categorized (Figure 8) into classical mathematical programming, metaheuristic and AI-based algorithms, hybrid strategies, and the software tools that implement them. Table 6 compares HRES optimization techniques.
Figure 8.
Comparison of optimization techniques for HRES (created based on sources [78,79,80,81,82,83,84,85,86,87,88,89,90,91,92,93,94,95,96,97,98,99,100]).
Table 6.
Comparison of optimization techniques for HRES.
3.4.1. Classical and Mathematical Programming Methods
These methods are rooted in rigorous mathematical theory and are highly effective for problems with specific, well-defined structures. They offer the significant advantage of being able to guarantee optimality for certain classes of problems, but this often comes at the cost of requiring substantial model simplification.
Linear Programming (LP) and Mixed-Integer Linear Programming (MILP). LP is used when both the objective function and all constraints are linear functions of the decision variables. It is computationally efficient and can solve very large-scale problems to reach proven optimality [78]. However, most HRES components exhibit non-linear behavior (e.g., inverter efficiency curves, battery degradation). To use LP, these non-linearities must be approximated or linearized, which can introduce inaccuracies. The addition of integer variables (e.g., the number of turbines, which must be a whole number) transforms the problem into a mixed-integer linear programming (MILP) problem. MILP is extremely powerful for handling discrete choices but is NP-hard, meaning its computational time can grow exponentially with the number of integer variables, making it challenging for large-scale sizing problems [68].
3.4.2. Metaheuristic Algorithms
Due to the non-linear, non-convex, and multi-objective nature of realistic HRES models, metaheuristic algorithms have become the dominant solution methodology in the research literature [4]. These algorithms, often inspired by natural processes, use stochastic search techniques to find high-quality solutions to complex problems without requiring gradient information or a specific mathematical structure.
Evolutionary Algorithms (EAs) are a family of algorithms inspired by the principles of biological evolution.
The most well-known EA, the Genetic Algorithm (GA), maintains a “population” of candidate solutions and iteratively improves them using operators like selection (survival of the fittest), crossover (recombination), and mutation [70]. GAs are lauded for their robust global search capabilities, which help them avoid getting trapped in local optima.
Non-Dominated Sorting Genetic Algorithm II (NSGA-II) is a powerful multi-objective version of GA. It is one of the most widely used algorithms for HRES optimization because it can efficiently find a well-distributed set of solutions along the Pareto front, allowing decision-makers to visualize the trade-offs between conflicting objectives like cost and reliability [71].
Swarm Intelligence Algorithms are a class inspired by the collective behavior of social animals.
Particle Swarm Optimization (PSO) is inspired by the flocking of birds or schooling of fish; PSO involves a population of “particles” (solutions) that “fly” through the search space. Each particle adjusts its trajectory based on its own best-known position and the best-known position of the entire swarm [72]. PSO is generally simpler to implement and often converges faster than GA, but it can be more susceptible to premature convergence to a local optimum. Its multi-objective variant, MOPSO, a nature-inspired algorithm, excels in solving complex, non-linear, and multi-modal problems, is particularly effective for multi-objective optimization, and is also frequently used [73].
Newer Swarm Algorithms. In recent years, a plethora of new swarm-based algorithms have been proposed and applied to HRES, including the Grey Wolf Optimizer (GWO), Sparrow Search Algorithm (SSA), Salp Swarm Algorithm (SSA), etc. These novel algorithms often claim to offer a better balance between exploration (global search) and exploitation (local search) compared to their predecessors [74,75,76,77].
3.4.3. AI Techniques
Fuzzy Logic is not an optimization algorithm itself, but a method for representing and manipulating imprecise information. In HRES, it is widely used to design rule-based controllers for Energy Management Systems, where rules like “IF battery is high AND solar power is high THEN sell to grid” can be implemented [78].
Artificial Neural Networks (ANNs) are typically used in a supporting role within the optimization loop. They can be trained to act as highly efficient surrogate models, replacing computationally expensive simulations of HRES components. This can dramatically speed up the optimization process, which may require thousands of function evaluations. ANNs are also the foundation for forecasting renewable generation and load demand, which are critical inputs for predictive energy management [102].
3.4.4. Hybrid Optimization Strategies
Recognizing that no single algorithm is universally superior, a major trend in the field is the development of hybrid methods that combine two or more algorithms to leverage their complementary strengths. The goal is to create a solver that is more robust, efficient, and accurate than its individual components.
A common motivation for hybridization is to overcome the specific weaknesses of a given algorithm. For example, PSO’s strong local search (exploitation) can be combined with GA’s strong global search (exploration) to create a GA-PSO hybrid that is both fast and less likely to get stuck in local optima.
Metaheuristic–Metaheuristic Hybrids. Combining two nature-inspired algorithms, such as GA-PSO or integrating a local search mechanism into a global search algorithm [78].
Metaheuristic–Classical Hybrids. Using a metaheuristic for a global search to find a promising region of the solution space, and then using a classical, gradient-based method for a fine-grained local search to quickly find the precise optimum within that region [79].
Algorithm–MCDM Hybrids: Using a multi-objective metaheuristic (like NSGA-II) to generate the Pareto front, and then using a Multi-Criteria Decision-Making method (like TOPSIS or AHP) to help a human decision-maker select the single most preferred solution from the set of trade-offs [80].
A particularly important class of hybrid strategies involves the use of game theory. As the power grid evolves from a monolithic, centrally controlled entity into a decentralized system of multiple interacting microgrids, it becomes a multi-agent system. Centralized optimization is often infeasible in such scenarios due to computational scale and the private information held by each agent [99]. Game theory provides the essential mathematical tools to model the strategic interactions among these independent, rational agents. Non-cooperative games, which seek a Nash equilibrium, are used to model scenarios where each microgrid aims to optimize its own objectives (e.g., profit) while reacting to the decisions of others [95]. This approach proposes a two-stage model where an initial day-ahead schedule is refined into an intraday stage to account for real-time uncertainties in renewables and loads. The resulting profits from this cooperative operation are then allocated among the microgrids based on a generalized Nash equilibrium, demonstrating a sophisticated method for managing both physical uncertainty and strategic multi-agent interactions [100]. This evolution in algorithms directly mirrors the physical decentralization of the power grid itself.
Hybridization can be structured in several ways [103]: hierarchically (nesting one algorithm inside another), sequentially (running algorithms in a relay), or in parallel (allowing algorithms to co-evolve and share information) [92]. Some prominent examples are shown in Table 7.
Table 7.
Common hybridization strategies (created based on sources [78,79,80,81,85,92,103]).
3.4.5. Commercial and Academic Software Tools
A variety of software tools have been developed to facilitate the modeling and optimization of HRES, making these complex analyses more accessible.
Developed by NREL, HOMER (Hybrid Optimization of Multiple Energy Resources) is by far the most widely cited software tool in the HRES literature. Its popularity stems from its user-friendly graphical interface and its ability to quickly perform simulations and sensitivity analyses for a wide range of components. However, its simplicity is also its main limitation. HOMER typically optimizes for a single objective (minimizing NPC or LCOE) and uses a proprietary, simplified optimization algorithm and limited, rule-based control strategies. This makes it less suitable for advanced research exploring complex multi-objective problems or novel energy management techniques [82].
iHOGA (Improved Hybrid Optimization by Genetic Algorithms) is known for its use of a Genetic Algorithm for optimization and for its more detailed modeling of certain components, particularly batteries, which can provide more accurate lifetime calculations than simpler models [83].
For researchers seeking maximum flexibility, MATLAB is the platform of choice. It allows for the implementation of custom component models, novel control strategies, and any desired optimization algorithm (including NSGA-II, MOPSO, and custom hybrids) [84]. This power comes at the cost of significantly higher development time and expertise compared to using off-the-shelf software like HOMER.
A host of other tools exist, including RETScreen, TRNSYS, and PVSyst, each with its own specific strengths, such as detailed building thermal modeling (TRNSYS) or in-depth PV system analysis (PVSyst) [65,66].
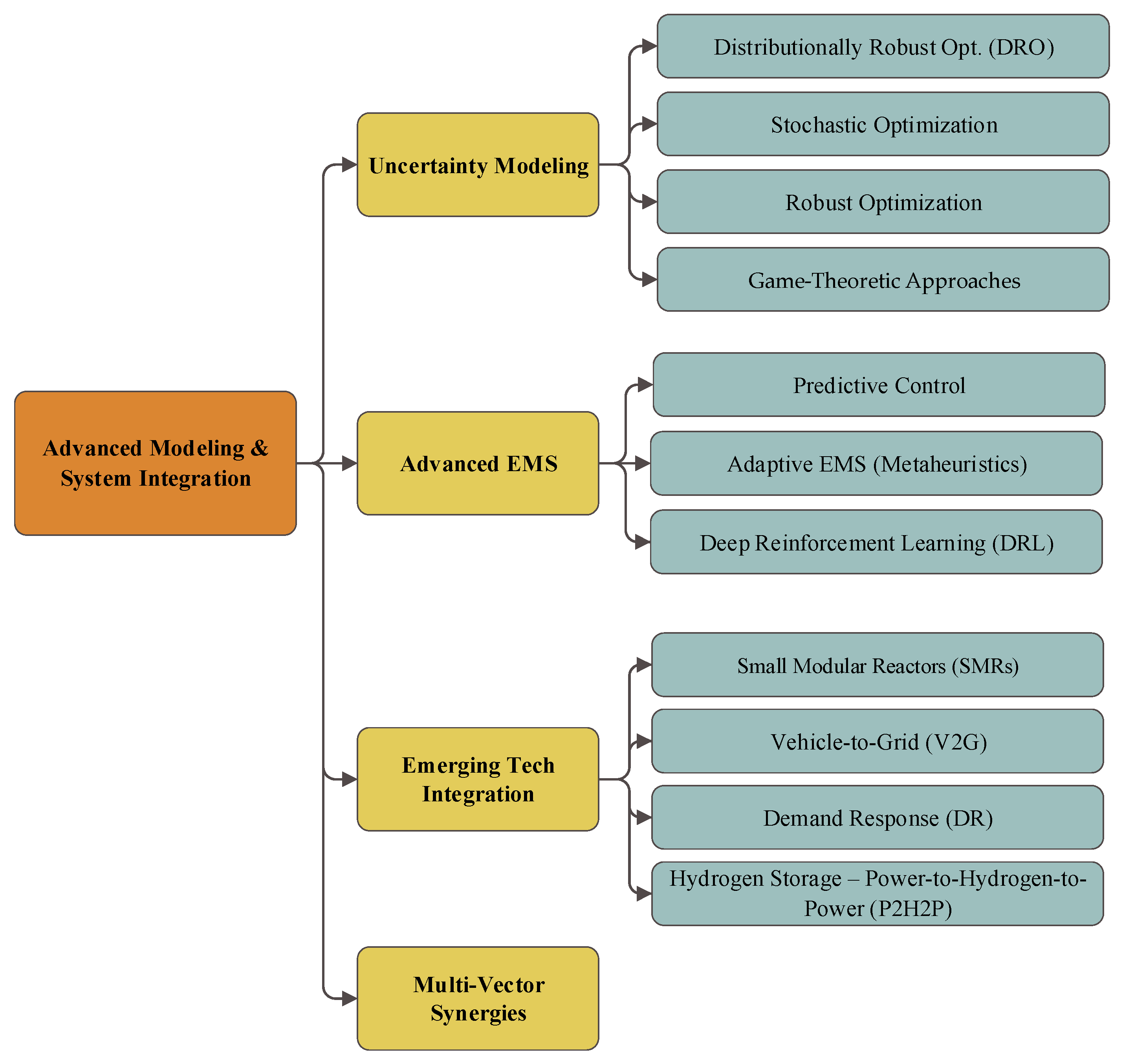
3.5. Advanced Modeling Paradigms and System Integration
The frontiers of HRES optimization are being pushed by the development of more sophisticated modeling paradigms that address the critical challenges of uncertainty and real-time control and by the integration of HRES into broader, interconnected energy networks. This evolution marks a significant paradigm shift. The HRES is no longer viewed as a self-contained island for electricity generation but as a dynamic, intelligent hub within a “system of systems.” This expanded view transforms the optimization problem from one of managing internal components to one of coordinating complex interactions with external domains, including the electricity grid, the transportation sector, and the gas network. This shift fundamentally increases the dimensionality and complexity of the optimization challenge, demanding a new generation of models and algorithms (Figure 9).
Figure 9.
Classification of advanced modeling and system integration (created based on sources [48,95,99,100,103,104,105,106,107,108,109,110,111,112,113,114,115,116,117,118,119,120,121,122,123,124,125,126,127,128,129]).
3.5.1. Modeling Under Uncertainty
The performance of an HRES is fundamentally governed by stochastic variables, namely the availability of renewable resources (solar irradiance and wind speed) and the variability of the load demand [105,106]. Failing to properly account for this uncertainty in the design phase can lead to systems that are either unreliable (undersized) or unnecessarily expensive (oversized) [106]. Consequently, modeling under uncertainty is a cornerstone of advanced HRES optimization.
Stochastic Optimization is a widely used approach that leverages historical data to model uncertainty. The process typically involves using a clustering algorithm, such as k-means, to analyze long-term time-series data and identify a set of “typical scenarios” (e.g., a sunny/low-load day, a cloudy/high-load day, etc.) [107]. Each scenario is assigned a probability of occurrence, and the optimization model then seeks to find a solution that minimizes the expected cost or maximizes the expected performance across all scenarios [108]. The primary strength of this method is its ability to capture the probabilistic nature of the operational environment. Its main weakness is its heavy dependence on the availability and quality of large historical datasets, which may not exist for many locations.
Robust Optimization in contrast to the probabilistic approach is a more conservative, deterministic method that does not require detailed probability distributions. Instead, it only requires the definition of an “uncertainty set”—a range within which the uncertain variables are expected to lie. The algorithm then optimizes for the worst-case realization of the variables within this set [109]. This guarantees that the resulting HRES design will be feasible and perform adequately no matter what happens within the defined bounds. The trade-off is that this guarantee often comes at the price of a more conservative and expensive system design compared to a stochastic approach.
A significant research area involves developing methods that can bridge the gap between the data-hungry stochastic approach and the potentially over-conservative robust approach. One promising direction is Distributionally Robust Optimization (DRO), which optimizes for the worst-case probability distribution within a family of possible distributions, offering a tunable balance between performance and robustness [110]. Another critical research gap is the development of optimization techniques that can perform effectively under conditions of severe data scarcity. This is a highly practical problem, as many remote regions where HRESs are most needed lack reliable, long-term meteorological and load data. Potential solutions could involve techniques from machine learning such as transfer learning or few-shot learning to adapt models from data-rich locations to data-scarce ones.
Game-Theoretic Approaches represent a category of methods addressing a different kind of uncertainty: strategic uncertainty. In a decentralized energy system with multiple independent actors (e.g., several microgrids trading power), the actions and decisions of other agents are unpredictable [99]. Game theory provides the framework to model these interactions. As discussed previously, non-cooperative game models can find a Nash equilibrium, which is a stable state where no single player can benefit by unilaterally changing its strategy [95]. This approach is essential for optimizing systems where the outcome depends not just on random variables like weather, but on the rational, strategic behavior of other market participants.
3.5.2. Advanced Energy Management Systems (EMS)
The Energy Management System (EMS) is the operational brain of the HRES, making real-time decisions on how to dispatch power from various sources to meet the load in the most optimal way. The trend in EMS design is a clear progression away from simple, reactive, rule-based logic (e.g., “if battery is low, turn on diesel”) toward intelligent, proactive, and adaptive control systems [111].
Predictive Control. Modern EMS strategies heavily rely on forecasting. By using short-term predictions of renewable generation and load demand (e.g., for the next 24 h), the EMS can make proactive and more optimal decisions about when to charge or discharge the battery, or when to buy or sell power from the grid, rather than simply reacting to the current system state [112].
AI-driven EMSs are revolutionizing EMS design, leading to systems that can learn and adapt to changing conditions. Adaptive EMSs use metaheuristic algorithm [113], not for one-time sizing but to continuously tune the control parameters of the EMS in real-time, adapting its strategy as operational conditions change [74].
Deep reinforcement learning (DRL) also represents a major leap forward in EMS technology. In a DRL framework, a software “agent” learns the optimal control policy through a process of trial and error, by directly interacting with a simulation of the HRES environment [114]. The agent is rewarded for desirable outcomes (e.g., low cost, high reliability) and penalized for undesirable ones. Over many iterations, it learns a sophisticated control strategy without needing an explicit mathematical model of the system. This model-free approach is extremely powerful for navigating the complex, high-dimensional, and uncertain state space of a modern HRES [115]. However, DRL comes with significant challenges, including the high computational cost of training and the “black-box” nature of the resulting policy, which can be difficult to validate and trust.
3.5.3. Integration of Emerging Technologies (Multi-Vector Energy Systems)
The conceptual boundary of the HRES is expanding. It is increasingly being integrated with other energy sectors, transforming it into a multi-vector energy hub that couples electricity with transport, heat, and gas networks. This integration dramatically increases the complexity and scope of the optimization problem.
A critical examination of the energy transition’s challenges, particularly the need for firm, dispatchable, low-carbon power, brings emerging technologies like Small Modular Reactors (SMRs) into the HRES discussion. Rather than viewing them as competitors to renewables, SMRs can be analyzed as potential enablers within a broader, integrated energy system.
SMRs are smaller, modular nuclear reactors, typically under 300 MW, that offer enhanced safety features and greater flexibility compared to traditional large-scale nuclear plants. Their primary potential contribution to an HRES is their ability to provide consistent, 24/7, carbon-free baseload and flexible power [116]. This directly counteracts the core weakness of VREs: intermittency. By providing this firm capacity, SMRs can significantly enhance overall grid stability and reliability, reducing the system’s dependence on massive-scale battery storage or fossil-fuel peaker plants to balance the grid.
Furthermore, many SMR designs can provide high-quality process heat in addition to electricity. This capability is crucial for creating tightly coupled Nuclear-Renewable Hybrid Energy Systems (N-R HES) that serve as multi-vector energy hubs [117]. In such a system, the SMR’s thermal output can be dynamically allocated between electricity generation and other industrial applications, such as producing clean hydrogen via high-temperature steam electrolysis or providing heat for chemical manufacturing. This creates a new, more complex optimization problem. The goal is no longer just to meet electricity demand but to co-optimize the entire system to maximize the capacity factor of the high-capital-cost SMR, minimize the curtailment of zero-marginal-cost renewables, and meet the demands for electricity, heat, and hydrogen in the most economically efficient manner [118]. The integration of SMRs thus expands the objective space and necessitates more sophisticated techno-economic optimization models capable of managing these cross-sectoral energy flows.
Hydrogen Energy Storage is emerging as a promising technology for hybridizing renewable systems and is a key solution for long-duration energy storage [119]. While batteries are well-suited for short-term, intra-day energy shifting, hydrogen can store large quantities of energy for extended periods (weeks or months), addressing seasonal variations in renewable generation and providing greater energy security [120]. This capability is crucial for achieving high levels of renewable penetration. The integration of a hydrogen subsystem follows a “Power-to-Gas” (P2G) or “Power-to-Hydrogen-to-Power” (P2H2P) cycle [121]:
- Production (Electrolysis): Surplus electricity from renewable sources powers an electrolyzer, which splits water into hydrogen and oxygen. If the electricity is from renewables, the output is called “green hydrogen”.
- Storage: The produced hydrogen is typically compressed and stored in high-pressure tanks.
- Reconversion: When energy demand exceeds renewable generation, the stored hydrogen is converted back into electricity using technologies such as fuel cells (FCs), gas turbines (GTs), or hydrogen internal combustion engines (HICEs).
A hydrogen-based HRES introduces new components—electrolyzer, storage tank, and fuel cell—and corresponding sizing variables (e.g., electrolyzer power, tank capacity, fuel cell power) into the optimization problem [122]. The EMS must also solve for new operational variables, such as when to produce, store, or consume hydrogen.
Many advanced HRES designs incorporate a hybrid storage strategy, combining batteries with a hydrogen system [48,122]. This leverages the complementary strengths of each technology: batteries provide rapid response for short-term fluctuations, while hydrogen offers large-scale, long-duration storage. This hybrid approach can enhance overall system reliability and efficiency.
While hydrogen subsystems can have high investment costs, studies show they can be more profitable than grid-only solutions, with profitability increasing as component costs fall and electricity prices rise. Accurate optimization requires detailed mathematical models of electrolyzers and fuel cells, covering their electrical, thermodynamic, and electrochemical behaviors. A critical research gap is the integration of high-fidelity degradation models for these components, as their operational profile significantly impacts their lifespan and overall system cost.
Beyond electricity, hydrogen serves as a flexible energy vector, linking the power sector to other domains like transportation, heating, and industrial processes, thereby enhancing the system’s overall value and decarbonization potential [122,123,124].
Vehicle-to-Grid (V2G) Technology. The electrification of transport introduces a new dynamic element into the HRES ecosystem. Electric vehicles (EVs) are not just passive loads; with V2G technology, their batteries can be used as a distributed and mobile energy storage network. EVs can be charged during periods of high renewable generation (Grid-to-Vehicle, G2V) and can discharge to support the HRES during periods of high demand or low generation (Vehicle-to-Grid, V2G) [125,126,127,128]. This provides a massive potential source of storage and flexibility but introduces significant new uncertainties related to driver behavior, vehicle availability, and battery degradation from V2G cycling. The optimization problem expands to include the optimal scheduling of a fleet of EVs, a highly complex coordination task.
Demand Response (DR). Smart grid concepts, particularly demand response, transform the load from a fixed, uncontrollable parameter into a flexible, controllable variable [107]. DR strategies involve actively managing customer loads—either by shifting flexible consumption to different times (e.g., running a water pump at midday when solar power is abundant) or by curtailing non-essential loads during periods of peak demand. Studies have shown that integrating DR can significantly improve system performance, reducing the required size of generation and storage components and lowering overall system costs by as much as 20–30% [104,129]. This adds a new set of decision variables related to load control to the EMS’s optimization problem.
This convergence of technologies illustrates that the HRES is becoming a critical nexus for coupling traditionally separate energy sectors. The optimization problem is no longer confined to the electricity sector alone but must now account for the dynamics and constraints of transportation (V2G), gas networks (hydrogen), and even thermal loads. This multi-vector approach represents the future of energy systems optimization, requiring models that can capture the intricate interdependencies between these different energy carriers and infrastructures.
4. Discussion
The comprehensive analysis of the HRES optimization landscape reveals a field characterized by rapid evolution and increasing complexity. The progression from simple component sizing to the management of interconnected, multi-vector energy systems has pushed the boundaries of modeling and algorithmic capability. While significant progress has been made, particularly in the realms of techno-economic optimization and the application of metaheuristic algorithms, critical gaps remain. To move the field forward in a structured and impactful way, it is necessary to move beyond a simple enumeration of these gaps and instead organize them into a systematic framework.
4.1. Analysis of Trends and Evolution of Research Focus
The analysis of extracted data reveals significant trends in the focus of HRES optimization research over the past decade. A temporal analysis, examining the frequency of different objective categories and the prevalence of single-objective versus multi-objective optimization approaches across publication years, highlights a dynamic evolution in the field (Table 8).
Table 8.
Evolution of research focus in HRES optimization (created based on sources [25,42,43,44,45,46,47]).
One of the most prominent trends is the decisive shift from single-objective optimization (SOO) to multi-objective optimization (MOO) [4]. Early HRES optimization studies often focused on a single primary objective, commonly economic (e.g., minimizing LCOE) or technical (e.g., minimizing LPSP). However, the inherent complexity of HRES and the recognition that real-world energy projects must satisfy multiple, often conflicting, criteria have propelled the adoption of MOO frameworks [53]. MOO allows for the simultaneous consideration of diverse objectives—such as minimizing cost, maximizing reliability, and minimizing environmental impact—and facilitates the exploration of trade-offs between them, often represented through Pareto optimal fronts [37]. This transition is not merely a methodological advancement but reflects a more profound understanding of HRES as intricate socio-technical–ecological systems. The increasing incorporation of environmental and, more recently, social objectives within MOO paradigms signals a significant move towards embracing principles of sustainability science in energy system engineering.
The types of objectives being considered have also evolved. While economic and technical objectives remain fundamental and highly prevalent, there has been a marked increase in the consideration of environmental objectives, particularly the minimization of greenhouse gas emissions [55]. This trend aligns with heightened global awareness of climate change and the proliferation of policies aimed at promoting renewable energy and reducing carbon footprints.
Furthermore, social objectives, although historically less emphasized in quantitative optimization studies, are demonstrably emerging as an important research focus. The literature published in more recent years shows an increasing tendency to include social metrics such as job creation, social acceptance, and impacts on human health or energy access, often within multi-objective frameworks [57]. This development indicates a growing recognition that the long-term success and sustainability of HRES projects depend not only on their technical performance and economic viability but also on their societal contributions and community integration.
This evolution in objectives is intrinsically linked to advancements in optimization techniques. The rise of MOO and the need to address complex, non-linear problems characterized by multiple conflicting goals and extensive solution spaces have driven the dominance of metaheuristic algorithms and AI-based methods in recent HRES optimization research [74]. Classical optimization methods often prove inadequate for the intricacies of such multifaceted problems. While MOO is now widespread, the process of weighting different objectives (if not strictly adhering to Pareto optimality) or selecting a single preferred solution from a Pareto set often involves subjective judgment or depends heavily on specific contextual factors and stakeholder preferences. This highlights the critical role of Multi-Criteria Decision-Making (MCDM) tools, such as the Analytic Hierarchy Process (AHP) or Technique for Order of Preference by Similarity to Ideal Solution (TOPSIS), as valuable complements to optimization algorithms in the final decision-making stages [94,124].
4.2. Analysis of Trade-Offs Between Conflicting Objectives
A central theme in HRES optimization, particularly within MOO frameworks, is the explicit acknowledgment and management of trade-offs between conflicting objectives. The pursuit of one desirable outcome often comes at the expense of another. Key trade-offs frequently encountered are shown in Table 9.
Pareto optimal fronts, generated by MOO algorithms, are powerful tools for visualizing these trade-offs. Each point on a Pareto front represents a non-dominated solution, meaning no other solution can improve one objective without worsening at least one other. This allows decision-makers to understand the spectrum of optimal compromises and select a solution that best aligns with their specific priorities, budget constraints, and stakeholder preferences. The very nature of “optimal” trade-offs is often subjective and context-dependent, varying significantly based on the perspectives of different stakeholders (e.g., investors, local communities, environmental regulators, and policymakers). This underscores the crucial role of incorporating stakeholder preferences into the decision-making process, often through the application of MCDM techniques after the generation of Pareto solutions.
Table 9.
Common trade-offs in HRES multi-objective optimization (created based on sources [25,37,50,51,53,54,82,124]).
Table 9.
Common trade-offs in HRES multi-objective optimization (created based on sources [25,37,50,51,53,54,82,124]).
| Conflicting Objective Pair | Description of Trade-off | Typical Impact on System Design |
|---|---|---|
| Cost (Minimize) vs. Reliability (Maximize/LPSP Minimize) | Improving reliability often requires more or larger components (e.g., batteries, generators), increasing overall costs. | Higher reliability targets lead to increased investment in generation and storage capacity. |
| Cost (Minimize) vs. Environmental Impact (Minimize Emissions) | Lower-cost systems might rely more on fossil fuels (if cheaper initially), increasing emissions. Minimizing emissions often requires higher investment in renewables and storage. | Stricter emission targets drive up the share of renewable components and storage, potentially increasing costs. |
| Renewable Fraction (Maximize) vs. System Stability/Cost (Minimize) | High renewable penetration can lead to instability and require costly solutions (storage, grid upgrades) to manage intermittency. | Higher renewable fraction targets necessitate larger storage capacities and more sophisticated control systems, impacting cost. |
| Technical Optimality vs. Social Acceptance (Maximize) | A technically optimal design (e.g., largest wind turbines for maximum yield) might face community opposition due to aesthetic, noise, or land use concerns. | Designs may need to be modified (e.g., smaller/fewer turbines, different siting) to gain social acceptance, potentially reducing technical/economic performance. |
| Economic Efficiency (Maximize) vs. Job Creation (Maximize) | More automated and economically efficient systems may create fewer local jobs compared to more labor-intensive alternatives. | Choice of technology and operational strategy can influence local employment; less automated systems might be preferred for social job creation goals despite higher operational costs. |
4.3. A Systematic Framework for HRES Optimization Research Gaps
This framework is designed to systematize the current challenges and guide future research efforts toward the most pressing and impactful areas. Building on the PRISMA-guided synthesis performed in Section 2, Section 3 and Section 4 and the systematized gap classification summarized in Figure 10 and Table 4, we propose a practical framework that converts the diagnostic findings of this review into an operational research agenda. The literature analysis revealed not only where advances have clustered—e.g., the decisive movement from single-objective to multi-objective optimization, the dominance of metaheuristic and hybrid solvers, growing use of ML/DRL for forecasting and EMS, and the rapid inclusion of hydrogen and V2G into HRES models—but also recurring bottlenecks: inconsistent objective definitions and social/resilience metrics, a persistent decoupling of planning and operation, high computational cost for large-scale or real-time solutions, limited degradation and lifecycle modeling for emerging hardware, and weak pathways from simulation to bankable pilots (the “valley of death”).
Figure 10.
A classification of systematized HRES optimization research gaps (created based on sources [4,14,15,16,17,18,19,20,21,22,23,24,25,26,27,28,29,30,31,32,33,34,35,36,37,38,39,40,41,42,43,44,45,46,47,48,49,50,51,52,53,54,55,56,57,58,59,60,61,62,63,64,65,66,67,68,69,70,71,72,73,74,75,76,77,78,79,80,81,82,83,84,85,86,87,88,89,90,91,92,93,94,95,96,97,98,99,100,101,102,103,104,105,106,107,108,109,110,111,112,113,114]).
4.3.1. Problem Formulation Gaps
These gaps relate to the fundamental mathematical definition of the HRES optimization problem itself—what are we trying to optimize, and what are the boundaries of the system under consideration?
Sub-Gap 1.1: Holistic Multi-Objective Integration. The most significant formulation gap is the lack of a unified framework that can truly co-optimize across all four key performance dimensions: techno-economic, environmental, social, and resilience. Current state-of-the-art research excels at handling the first two dimensions within multi-objective frameworks. However, social and resilience objectives are typically relegated to qualitative post-analysis or are represented by simplified, non-standardized proxy metrics [57]. The core challenge is the mathematical formalization of social and resilience indicators into objective functions or constraints that are dependent on the engineering decision variables. A truly holistic model would take the following form (2):
min F(X) = [feconical(X), fenvironmental(X), fsocial(X), fresilience(X)] T,
The primary research frontier lies in developing credible, data-driven, and mathematically tractable formulations for fsocial(X) and fresil(X).
Sub-Gap 1.2: Dynamic and Multi-Scale Co-Optimization. A persistent disconnect exists between the long-term strategic decisions of optimal sizing (a planning problem) and the short-term tactical decisions of the Energy Management System (an operational problem). Most studies address these in a decoupled, layered fashion, which can lead to globally suboptimal outcomes [23,26,46,47,114,127,130]. A major research gap is the development of computationally feasible bi-level or multi-level optimization models that can solve these tightly coupled problems simultaneously or iteratively.
Sub-Gap 1.3. Multi-Vector System Boundary Definition: As HRESs begin to integrate technologies like V2G and hydrogen production, the very definition of the “system” becomes ambiguous [48,122,125,126]. Is the transportation fleet part of the HRES? Is the local gas network? A critical research gap exists in defining the appropriate system boundaries for these multi-vector energy systems and in developing models that can capture the complex technical and economic interdependencies, feedback loops, and cross-sectoral constraints at the interfaces of the electricity, transport, heat, and gas sectors.
4.3.2. Solution Methodology Gaps
These gaps concern the algorithms and computational techniques used to solve the increasingly complex optimization problems.
Sub-Gap 2.1: Scalability and Real-Time Performance of AI. While AI and metaheuristic algorithms are powerful, their computational burden is a major barrier to practical application, especially for large-scale systems or for real-time EMSs that must make decisions in seconds or minutes [74,90,112]. The research gap lies in developing more scalable and computationally efficient algorithms. This includes research into parallelizable algorithms that can leverage high-performance computing, novel hybrid methods that converge faster, and the development of surrogate-assisted optimization, where fast-to-evaluate machine-learning models (like ANNs) replace time-consuming physical simulations within the optimization loop.
Sub-Gap 2.2: Optimization Under Severe Data Scarcity. The dominant uncertainty modeling techniques—stochastic and robust optimization—both have significant data requirements, either for generating probability scenarios or for defining credible uncertainty bounds [42,76,108,109]. A critical and highly practical research gap is the development of optimization techniques that are robust to data scarcity. This is particularly relevant for HRES deployment in developing regions or remote locations where long-term, high-quality meteorological and load data are often unavailable. This research direction could explore methods from machine learning like transfer learning, few-shot learning, or physics-informed neural networks, or new mathematical programming formulations that can provide reliable solutions with minimal data inputs.
Sub-Gap 2.3: Explainability and Trust in AI-based EMS. For advanced “black-box” EMS controllers based on deep reinforcement learning, a major barrier to real-world adoption is the lack of transparency and trust. It is difficult for system operators and regulators to accept a control system when they cannot understand why it is making a particular decision [114]. This creates a crucial research gap in the field of Explainable AI (XAI) for HRES. The challenge is to develop methods that can interpret the learned policies of DRL agents, providing human-understandable justifications for their control actions. This is essential for debugging, validation, safety assurance, and regulatory approval.
4.3.3. Technological and Validation Gaps
These gaps relate to the fidelity of the component models used within the optimization and the validation of the overall results against real-world performance.
Sub-Gap 3.1: Co-Optimization with Emerging Technology Degradation. While models for emerging technologies like V2G and hydrogen systems are being developed, they often use simplified assumptions that ignore the complex, non-linear degradation mechanisms of these new components. For example, the frequent, high-power charge/discharge cycles associated with V2G can accelerate battery degradation in ways not captured by simple cycle counting [21,125,126,128,131,132]. Similarly, the operational profile of electrolyzers and fuel cells significantly impacts their lifespan. The research gap is to develop and integrate high-fidelity degradation models for these components directly into the optimization objective function, allowing for a true co-optimization of operational strategy and long-term asset life.
Sub-Gap 3.2: The “Valley of Death”—From Simulation to Bankability. There is a vast and well-acknowledged chasm between the hundreds of academic studies presenting simulation-based HRES optimizations and the comparatively small number of real-world, experimentally validated, and financially bankable projects. This “valley of death” is a multifaceted gap that includes a lack of standardized testing and validation protocols, insufficient public data from operational HRES projects to validate models, and a fundamental disconnect between the metrics used in academic optimization (e.g., LCOE, LPSP) and the risk assessment frameworks used by financial institutions to approve investments.
Sub-Gap 3.3: Software Tool Limitations. The most popular commercial software tools, particularly HOMER, are invaluable for preliminary analysis but lack the flexibility to address the advanced research gaps identified. The gap is in the development of next-generation open-source, modular, and extensible optimization platforms. Such platforms would serve as a common research testbed, allowing scientists and engineers to easily “plug in” new objective functions (e.g., for social impact), new component models (e.g., for V2G degradation), and new algorithms (e.g., for XAI-based EMS) to accelerate innovation.
The systematized research gap matrix (Table 10) was created based on the comparative analysis of the reviewed literature, highlighting the main directions that remain insufficiently explored.
Table 10.
The systematized research gap matrix (created based on sources [4,14,15,16,17,18,19,20,21,22,23,24,25,26,27,28,29,30,31,32,33,34,35,36,37,38,39,40,41,42,43,44,45,46,47,48,49,50,51,52,53,54,55,56,57,58,59,60,61,62,63,64,65,66,67,68,69,70,71,72,73,74,75,76,77,78,79,80,81,82,83,84,85,86,87,88,89,90,91,92,93,94,95,96,97,98,99,100,101,102,103,104,105,106,107,108,109,110,111,112,113,114]).
4.4. HRES Integration High-Penetration Risks and Synergistic Solutions
The transition to HRES is not merely a technological substitution but a fundamental shift in grid architecture and operational philosophy. The large-scale integration of variable renewable energy sources (VREs) introduces profound challenges to power systems designed for the predictable, dispatchable power of large, conventional generators. These systemic risks, including grid instability and blackout potential, must be navigated through integrated “win-win” solutions that create synergistic benefits.
A primary technical obstacle is the degradation of grid stability due to the loss of rotational inertia [5]. Traditional power grids rely on the massive, spinning turbines of synchronous generators to maintain a stable frequency. This stored kinetic energy acts as a shock absorber during disturbances. VREs, connected via power electronic inverters, lack this physical mass. As VREs displace conventional generators, the overall system inertia decreases, making the grid more fragile. This leads to a higher Rate of Change of Frequency (RoCoF), which can trigger protective relays and cause cascading failures, resulting in widespread blackouts [6].
The lack of adequate, cost-effective energy storage is the central bottleneck of the energy transition [7]. Energy storage systems (ESSs) are essential to absorb surplus VRE generation and discharge it when needed. The current deficit leads to two critical problems: the risk of energy shortfalls during periods of low VRE output and the paradoxical need to curtail clean energy during periods of oversupply to prevent grid instability [121].
Addressing these challenges requires moving beyond isolated fixes toward integrated solutions that turn liabilities into assets.
4.4.1. Technological Synergy by Transforming VREs into Grid Stabilizers
Instead of viewing VREs as a source of instability, modern technologies can empower them to become active contributors to grid health.
A key “win-win” solution is the deployment of advanced “grid-forming” inverters. These smart inverters can be programmed with control algorithms to provide “synthetic inertia,” mimicking the stabilizing response of traditional generators [133]. When they detect a frequency drop, they can instantaneously inject power from a paired battery system or by drawing on the kinetic energy in a wind turbine’s blades. This transforms VREs from a passive problem into an active part of the stability solution, enabling higher renewable penetration without compromising reliability.
Energy storage systems are not just a solution to intermittency; they are a flexible grid asset. A techno-economic analysis reveals that storage can provide multiple, value-stacked services [134]. A battery system can perform peak shaving (storing cheap energy to avoid buying expensive peak power), participate in frequency regulation markets, and provide backup power [135]. This creates multiple revenue streams that can offset the high capital cost, creating a winning proposition for both the grid operator (who gains stability) and the asset owner (who gains revenue).
Hybridization and demand-side flexibility by integrating different technologies creates a more resilient whole. This includes hybridizing VREs with dispatchable sources or leveraging demand response programs [71]. Demand response turns inflexible electricity consumption into a flexible resource by incentivizing consumers to shift their energy use. This is a powerful win-win: the grid avoids firing up expensive and polluting “peaker” plants, and consumers are compensated for their flexibility.
4.4.2. Market and Policy Synergy by Creating Incentives for Stability
Technology alone is insufficient without market structures and policies that properly value and incentivize grid-supportive behaviors.
A crucial step is reforming electricity markets to move beyond simply paying for energy (megawatt-hours) and creating robust markets for ancillary services like frequency response, voltage support, and inertia [136]. When there is a clear price signal for stability, it creates a powerful business case for investment in technologies like grid-forming inverters and advanced energy storage. This market-based approach fosters innovation and ensures that the least-cost solutions for reliability are deployed.
A truly successful approach connects technical solutions with economic incentives. For instance, a synergistic framework can link advanced grid stability technologies with carbon trading mechanisms [137]. By using technology to ensure a wind farm remains connected and stable during grid disturbances, the operator not only sells more electricity but also continues to generate valuable carbon credits. This aligns the goals of grid reliability, profitability, and decarbonization, creating a powerful win-win-win scenario.
While the risks of high HRES penetration are significant, they are not insurmountable. The path forward lies in a holistic approach that combines technological innovation with intelligent market design. By transforming intermittent renewables into active grid assets and creating financial incentives that reward stability, it is possible to build a reliable, affordable, and deeply decarbonized power system.
5. Conclusions
5.1. Summary of Main Findings
This systematic review (2015–mid-2025) synthesizes the state of the art in optimization for Hybrid Renewable Energy Systems (HRESs). Research has moved decisively from single-objective economic or technical studies toward MOO formulations that explicitly represent trade-offs among economic, technical, environmental, social, and resilience objectives. Pareto-front exploration (e.g., NSGA-II, MOPSO) is now common practice for design decision support. Metaheuristic algorithms (GA, PSO, NSGA-II, MOPSO, and many newer swarm variants) remain the most widely used solvers because of problem non-linearity and mixed-integer structure. Hybrid approaches—metaheuristic + classical solver, or metaheuristic + surrogate/ML model—are increasingly used to improve convergence and local refinement. Artificial neural networks and other ML models are widely adopted for forecasting (solar, wind, or load) and surrogate modeling to reduce computational cost. Deep reinforcement learning (DRL) and adaptive AI-driven EMS approaches are emerging for operational control, though still largely at the research/proof-of-concept stage.
Environmental criteria (GHG emissions) have become standard; social objectives (jobs, social acceptance, and equity) and resilience metrics (VoR, SAIDI/SAIFI, and restoration rates) are increasingly included but remain heterogeneously defined and measured.
Hydrogen storage, vehicle-to-grid (V2G), multi-vector coupling (heat, transport, and gas), and long-duration storage are being incorporated into models, substantially increasing state and decision dimensions and the need for high-fidelity component models. Stochastic, robust, and distributionally robust optimization techniques, together with scenario reduction and surrogate models, are used to manage resource and demand uncertainty. However, data scarcity and computational expense limit broad adoption, especially for large or real-time problems.
Off-the-shelf tools (e.g., HOMER) are popular for feasibility but lack flexibility for advanced MOO and EMS studies; researchers commonly rely on custom MATLAB/Python implementations. Proprietary datasets, inconsistent reporting of algorithmic parameters, and a lack of standardized benchmarks hinder reproducibility and fair algorithm comparison. Key barriers to deployment identified across the literature include computational scalability for large or real-time problems, explainability and trust in AI controllers, insufficient high-fidelity degradation models for batteries/electrolyzers/fuel cells, and a “valley of death” between simulation results and bankable, field-validated projects.
5.2. Limitations of the Current Work
This review, while comprehensive, is subject to certain limitations that should be acknowledged.
The search strategy was confined to three major English-language academic databases (Scopus, IEEE Xplore, and Web of Science). This focus may have language and database bias excluding relevant and impactful research published in other languages or indexed in regional databases, potentially introducing a geographical or linguistic bias to the findings.
One of the arguments of this review is the need to integrate social and geopolitical factors into quantitative optimization frameworks. However, much of the existing literature on these topics remains qualitative and descriptive. The challenge of translating complex social constructs like “acceptance” or geopolitical dynamics into mathematically tractable objective functions or constraints is non-trivial and represents an ongoing research frontier.
The pace of technological innovation (e.g., in AI algorithms, battery chemistry, and SMR design) and policy development is extremely fast. Any systematic review provides a snapshot of the field at a particular moment. It is inevitable that new methods and findings will have emerged even during the publication process of this work. Moreover, peer-reviewed research often focuses on novel algorithms and models; industrial experience, project finance documentation, regulatory case studies, and engineering best practices that are crucial for bankability and large-scale rollout are less visible in the sampled literature.
5.3. Future Research Directions
To address the identified challenges and accelerate the transition to a sustainable energy future, future research should be directed toward several strategic priorities. These recommendations aim to guide the research community, policymakers, and industry stakeholders toward the most impactful areas of inquiry.
There is a pressing need for research focused on creating truly integrated optimization models. This involves moving beyond techno-economic–environmental analysis to formally incorporate social, resilience, and geopolitical dimensions. Key research questions include the following: How can social acceptance metrics, derived from survey data and public engagement, be quantified and included as objective functions or constraints? How can geopolitical supply chain risk be modeled as a probabilistic or robust parameter to influence decisions on technology choice and sourcing? This requires interdisciplinary teams that bring together expertise in engineering, computer science, economics, social sciences, and political science to develop holistic, multi-dimensional frameworks.
The future of HRES operation lies in intelligent and adaptive Energy Management Systems. A primary research thrust should be the development of the next generation of AI-based controllers. This includes a focus on computational scalability, enabling metaheuristic or DRL-based algorithms to perform in real time or near real time for large-scale systems. A parallel and equally important effort must be made in Explainable AI (XAI). Developing methods to make the decisions of “black-box” AI controllers transparent and interpretable is essential for operator trust, system validation, and regulatory approval.
To translate simulation-based research into real-world impact, a concerted effort is needed to close the gap between academic studies and bankable projects. This could be advanced through the creation of international, open-source HRES validation testbeds. These platforms would provide standardized system models, datasets, and benchmark problems, allowing for rigorous and fair comparison of different optimization algorithms and control strategies. Furthermore, research is needed to develop performance metrics that align with the risk assessment frameworks used by financial institutions, moving beyond LCOE to include metrics on revenue certainty, risk exposure, and resilience value.
The conceptual boundaries of HRES are expanding, and modeling efforts must follow. Future research should tackle the complex co-optimization of N-R HES, exploring the trade-offs between maximizing the utilization of high-capital-cost nuclear assets and zero-marginal-cost renewables. Additionally, significant work is required to develop robust models for multi-vector energy systems that can capture the intricate technical and economic interdependencies between the electricity, transport (V2G), heat, and gas (hydrogen) sectors.
By pursuing these strategic directives, the global research and development community can effectively address the existing gaps and unlock the full potential of Hybrid Renewable Energy Systems to provide secure, affordable, and sustainable energy for all.
Author Contributions
Conceptualization, V.K., S.B. and A.A.; methodology, V.K., S.B. and K.Ć.; validation, V.K., D.W. and G.J.; formal analysis, V.K., S.B., A.A., K.Ć., D.W. and G.J.; investigation, V.K., S.B. and A.A.; resources, V.K., S.B. and K.Ć.; data curation, V.K.; writing—original draft preparation, V.K.; writing—review and editing, V.K. and S.B.; visualization, V.K., S.B., A.A., K.Ć., D.W. and G.J.; supervision, S.B. All authors have read and agreed to the published version of the manuscript.
Funding
The part of this study prepared by A.A. was funded by the European Union Grant “NextGenerationEU through the Recovery and Resilience Plan for Slovakia” (No. 09I03-03-V01-00130); the part of this study prepared by S.B. was funded by the European Union Grant Project Horizon Europe GA 101056866 EFACA “Environmentally friendly aviation for all classes of aircraft”.
Data Availability Statement
The original contributions presented in this study are included in the article. Further inquiries can be directed to the corresponding author.
Acknowledgments
During the preparation of this manuscript/study, the authors used Gemini 2.5 Pro for the purposes of systematization and classification of selected sources. The authors have reviewed and edited the output and take full responsibility for the content of this publication.
Conflicts of Interest
The authors declare no conflicts of interest.
Abbreviations
The following abbreviations are used in this manuscript:
| AC | Alternating Current |
| AHP | Analytic Hierarchy Process |
| AI | Artificial Intelligence |
| ANN | Artificial Neural Network |
| ASC | Annual System Cost |
| BCRR | Benefit–Cost Ratio of Resilience |
| BdC | Bidirectional Converter |
| CAPEX | Capital Expenditures |
| CRF | Capital Recovery Factor |
| CSA | Crow Search Algorithm |
| DALYs | Disability-Adjusted Life Years |
| DC | Direct Current |
| DG | Diesel Generator |
| DoO | Duration of Outage |
| DoD | Depth of Discharge |
| DP | Dynamic Programming |
| DR | Demand Response |
| DRL | Deep Reinforcement Learning |
| EA | Evolutionary Algorithm |
| EENS | Expected Energy Not Supplied |
| EF | Emission Factor |
| EMS | Energy Management System |
| ESS | Energy Storage System |
| FC | Fuel Cell |
| FL | Fuzzy Logic |
| FTE | Full-Time Equivalent |
| GA | Genetic Algorithm |
| GHG | Greenhouse Gas |
| G2V | Grid-to-Vehicle |
| GT | Gas Turbine |
| GWO | Grey Wolf Optimizer |
| HDI | Human Development Index |
| HICE | Hydrogen Internal Combustion Engine |
| HOMER | Hybrid Optimization of Multiple Energy Resources |
| HRES | Hybrid Renewable Energy System |
| iHOGA | Improved Hybrid Optimization by Genetic Algorithms |
| IPCC | Intergovernmental Panel on Climate Change |
| JEDI | Jobs and Economic Development Impacts |
| LCC | Lifecycle Cost |
| LCLS | Loss of Critical Load Served |
| LCOE | Levelized Cost of Energy |
| LCOH | Levelized Cost of Hydrogen |
| LOLE | Loss of Load Expectation |
| LOLP | Loss of Load Probability |
| LP | Linear Programming |
| LPSP | Loss of Power Supply Probability |
| LUIE | Land Use Intensity of Energy |
| MCDM | Multi-Criteria Decision Making |
| MILP | Mixed-Integer Linear Programming |
| MOO | Multi-Objective Optimization |
| MOPSO | Multi-Objective Particle Swarm Optimization |
| MOP | Multi-Objective Problem |
| MRFOA | Manta Ray Foraging Optimization Algorithm |
| NCV | Net Calorific Value |
| NIMBY | Not-in-my-Backyard |
| NLP | Non-Linear Programming |
| NPC | Net Present Cost |
| NSGA-II | Non-Dominated Sorting Genetic Algorithm-II |
| N-R-HES | Nuclear-Renewable Hybrid Energy Systems |
| O&M | Operation and Maintenance |
| P2G | Power-to-Gas |
| P2H2P | Power-to-Hydrogen-to-Power |
| PCU | Power Conditioning Unit |
| PM2.5 | Fine Particulate Matter |
| PRISMA | Preferred Reporting Items for Systematic Reviews and Meta-Analyses |
| PSO | Particle Swarm Optimization |
| PV | Photovoltaic |
| REF | Renewable Energy Fraction |
| RoCoF | Rate of Change of Frequency |
| RT | Recovery Time |
| RR | Restoration Rate |
| SAIDI | System Average Interruption Duration Index |
| SAIFI | System Average Interruption Frequency Index |
| SAO | Smell Agent Optimizer |
| SDGs | Sustainable Development Goals |
| SMR | Small Modular Reactor |
| SOC | State of Charge |
| SOH | State of Health |
| SOO | Single-Objective Optimization |
| SSA | Salp Swarm Algorithm |
| TLBO | Teaching–Learning-Based Optimization |
| TNAC | Total Net Annual Cost |
| TNPC | Total Net Present Cost |
| TOPSIS | Technique for Order of Preference by Similarity to Ideal Solution |
| UMLH | Unmet Load Hours |
| V2G | Vehicle-to-Grid |
| VoLL | Value of Lost Load |
| VoR | Value of Resilience |
| VRE | Various Renewable Energy |
| WTG | Wind Turbine Generator |
| XAI | Explainable Artificial Intelligence |
| YLD | Years Lived with Disability |
| YLL | Years of Life Lost |
References
- Giedraityte, A.; Rimkevicius, S.; Marciukaitis, M.; Radziukynas, V.; Bakas, R. Hybrid Renewable Energy Systems—A Review of Optimization Approaches and Future Challenges. Appl. Sci. 2025, 15, 1744. [Google Scholar] [CrossRef]
- Thirunavukkarasu, M.; Sawle, Y. A Comparative Study of the Optimal Sizing and Management of Off-Grid Solar/Wind/Diesel and Battery Energy Systems for Remote Areas. Front. Energy Res. 2021, 9, 752043. [Google Scholar] [CrossRef]
- Bamisile, O.; Cai, D.; Adun, H.; Dagbasi, M.; Ukwuoma, C.C.; Huang, Q.; Johnson, N.; Bamisile, O. Towards Renewables Development: Review of Optimization Techniques for Energy Storage and Hybrid Renewable Energy Systems. Heliyon 2024, 10, e37482. [Google Scholar] [CrossRef] [PubMed]
- Ajiboye, O.K.; Ochiegbu, C.V.; Ofosu, E.A.; Gyamfi, S. A Review of Hybrid Renewable Energies Optimisation: Design, Methodologies, and Criteria. Int. J. Sustain. Energy 2023, 42, 648–684. [Google Scholar] [CrossRef]
- Mehigan, L.; Al Kez, D.; Collins, S.; Foley, A.; Ó’Gallachóir, B.; Deane, P. Renewables in the European Power System and the Impact on System Rotational Inertia. Energy 2020, 203, 117776. [Google Scholar] [CrossRef]
- Ali, J.S.; Qiblawey, Y.; Alassi, A.; Massoud, A.M.; Muyeen, S.M.; Abu-Rub, H. Power System Stability with High Penetration of Renewable Energy Sources: Challenges, Assessment, and Mitigation Strategies. IEEE Access 2025, 13, 39912–39934. [Google Scholar] [CrossRef]
- Fotis, G.; Maris, T.I.; Mladenov, V. Risks, Obstacles and Challenges of the Electrical Energy Transition in Europe: Greece as a Case Study. Sustainability 2025, 17, 5325. [Google Scholar] [CrossRef]
- Zaheb, H.; Ahmadi, M.; Rahmany, N.A.; Danish, M.S.S.; Fedayi, H.; Yona, A. Optimal Grid Flexibility Assessment for Integration of Variable Renewable-Based Electricity Generation. Sustainability 2023, 15, 15032. [Google Scholar] [CrossRef]
- Hinrichs-Rahlwes, R. Renewable Energy for Climate Protection and Energy Security: Lessons Learned from the European Green Deal and REPowerEU. In Transition Towards a Carbon Free Future; Springer: Cham, Switzerland, 2024; pp. 245–257. [Google Scholar]
- The Geopolitics of the Global Energy Transition; Hafner, M., Tagliapietra, S., Eds.; Springer International Publishing: Cham, Switzerland, 2020; Volume 73, ISBN 978-3-030-39065-5. [Google Scholar]
- Gulley, A.L. One Hundred Years of Cobalt Production in the Democratic Republic of the Congo. Resour. Policy 2022, 79, 103007. [Google Scholar] [CrossRef]
- Islam, M.M.; Mariev, O.; Sohag, K. International Mineral Trade-Cleaner Energy Transformation Nexus: How Decomposed Mineral Prices and Geopolitical Events Act? Energy Strategy Rev. 2025, 59, 101699. [Google Scholar] [CrossRef]
- Bettarelli, L.; Furceri, D.; Pisano, L.; Pizzuto, P. Greenflation: Empirical Evidence Using Macro, Regional and Sectoral Data. Eur. Econ. Rev. 2025, 174, 104983. [Google Scholar] [CrossRef]
- Chen, J.; Yan, J.; Kemmeugne, A.; Kassouf, M.; Debbabi, M. Cybersecurity of Distributed Energy Resource Systems in the Smart Grid: A Survey. Appl. Energy 2025, 383, 125364. [Google Scholar] [CrossRef]
- Page, M.J.; McKenzie, J.E.; Bossuyt, P.M.; Boutron, I.; Hoffmann, T.C.; Mulrow, C.D.; Shamseer, L.; Tetzlaff, J.M.; Akl, E.A.; Brennan, S.E.; et al. The PRISMA 2020 Statement: An Updated Guideline for Reporting Systematic Reviews. BMJ 2021, 372, n71. [Google Scholar] [CrossRef] [PubMed]
- Rezk, H.; Mukhametzyanov, I.Z.; Al-Dhaifallah, M.; Ziedan, H.A. Optimal Selection of Hybrid Renewable Energy System Using Multi-Criteria Decision-Making Algorithms. CMC-Comput. Mater. Contin. 2021, 68, 2001–2027. [Google Scholar] [CrossRef]
- Ahmad, S.; Ullah, I.; Jamil, F.; Kim, D. Toward the Optimal Operation of Hybrid Renewable Energy Resources in Microgrids. Energies 2020, 13, 5482. [Google Scholar] [CrossRef]
- Singh, R.; Bansal, R.C. Review of HRESs Based on Storage Options, System Architecture and Optimisation Criteria and Methodologies. IET Renew. Power Gener. 2018, 12, 747–760. [Google Scholar] [CrossRef]
- Basnet, S.; Deschinkel, K.; Moyne, L.L.; Péra, M.C. Optimal Integration of Hybrid Renewable Energy Systems for Decarbonized Urban Electrification and Hydrogen Mobility. Int. J. Hydrogen Energy 2024, 83, 1448–1462. [Google Scholar] [CrossRef]
- Kumar, S.; Chinnamuthan, P.; Krishnasamy, V. Study on Renewable Distributed Generation, Power Controller and Islanding Management in Hybrid Microgrid System. J. Green Eng. 2018, 8, 37–70. [Google Scholar] [CrossRef]
- Liu, J.; Chen, X.; Yang, H.X.; Shan, K. Hybrid Renewable Energy Applications in Zero-Energy Buildings and Communities Integrating Battery and Hydrogen Vehicle Storage*. Appl. Energy 2021, 290, 116733. [Google Scholar] [CrossRef]
- Khosravi, N.; Abdolvand, A.; Oubelaid, A.; Khan, Y.A.; Bajaj, M.; Govender, S. Improvement of Power Quality Parameters Using Modulated-Unified Power Quality Conditioner and Switched-Inductor Boost Converter by the Optimization Techniques for a Hybrid AC/DC Microgrid. Sci. Rep. 2022, 12, 21675. [Google Scholar] [CrossRef]
- Sahoo, B.; Routray, S.K.; Rout, P.K. A Novel Centralized Energy Management Approach for Power Quality Improvement. Int. Trans. Electr. Energy Syst. 2021, 31, e12582. [Google Scholar] [CrossRef]
- Kumar, J.S.; Raja, S.C.; Srinivasan, D.; Venkatesh, P. Hybrid Renewable Energy-Based Distribution System for Seasonal Load Variations. Int. J. Energy Res. 2018, 42, 1066–1087. [Google Scholar] [CrossRef]
- Duan, F.D.; Eslami, M.; Khajehzadeh, M.; Basem, A.; Jasim, D.J.; Palani, S. Optimization of a Photovoltaic/Wind/Battery Energy-Based Microgrid in Distribution Network Using Machine Learning and Fuzzy Multi-Objective Improved Kepler Optimizer Algorithms. Sci. Rep. 2024, 14, 13354. [Google Scholar] [CrossRef] [PubMed]
- Ammari, C.; Belatrache, D.; Touhami, B.; Makhloufi, S. Sizing, Optimization, Control and Energy Management of Hybrid Renewable Energy System—A Review. Energy Built Environ. 2022, 3, 399–411. [Google Scholar] [CrossRef]
- Billah, M.; Yousif, M.; Numan, M.; Salam, I.U.; Kazmi, S.A.A.; Alghamdi, T.A.H. Decentralized Smart Energy Management in Hybrid Microgrids: Evaluating Operational Modes, Resources Optimization, and Environmental Impacts. IEEE Access 2023, 11, 143530–143548. [Google Scholar] [CrossRef]
- Martín-Crespo, A.; Hernández-Serrano, A.; Izquierdo-Monge, O.; Peña-Carro, P.; Hernández-Jiménez, A.; Frechoso-Escudero, F.; Baeyens, E. AC/DC Optimal Power Flow and Techno-Economic Assessment for Hybrid Microgrids: TIGON CEDER Demonstrator. Front. Energy Res. 2024, 12, 1399114. [Google Scholar] [CrossRef]
- Shirzadi, N.; Nasiri, F.; Eicker, U. Optimal Configuration and Sizing of an Integrated Renewable Energy System for Isolated and Grid-Connected Microgrids: The Case of an Urban University Campus. Energies 2020, 13, 3527. [Google Scholar] [CrossRef]
- Hamidieh, M.; Ghassemi, M. Microgrids and Resilience: A Review. IEEE Access 2022, 10, 106059–106080. [Google Scholar] [CrossRef]
- Azeem, O.; Ali, M.; Abbas, G.; Uzair, M.; Qahmash, A.; Algarni, A.; Hussain, M.R. A Comprehensive Review on Integration Challenges, Optimization Techniques and Control Strategies of Hybrid Ac/Dc Microgrid. Appl. Sci. 2021, 11, 6242. [Google Scholar] [CrossRef]
- Eriksson, E.L.V.; Gray, E.M. Optimisation and Integration of Hybrid Renewable Energy Storage Systems. In Proceedings of the IOP Conference Series Earth and Environmental Science, Perth, Australia, 12–14 June 2017; Volume 73. [Google Scholar]
- Reyasudin Basir Khan, M.; Pasupuleti, J.; Al-Fattah, J.; Tahmasebi, M. Optimal Grid-Connected PV System for a Campus Microgrid. Indones. J. Electr. Eng. Comput. Sci. 2018, 12, 899–906. [Google Scholar] [CrossRef]
- Bubalo, M.; Bašić, M.; Vukadinović, D.; Grgić, I. Hybrid Wind-Solar Power System with a Battery-Assisted Quasi-Z-Source Inverter: Optimal Power Generation by Deploying Minimum Sensors. Energies 2023, 16, 1488. [Google Scholar] [CrossRef]
- Jayaram, J.; Srinivasan, M.; Prabaharan, N.; Senjyu, T. Design of Decentralized Hybrid Microgrid Integrating Multiple Renewable Energy Sources with Power Quality Improvement. Sustainability 2022, 14, 7777. [Google Scholar] [CrossRef]
- Liang, Z.; Chung, C.Y.; Wang, Q.; Chen, H.; Yang, H.; Wu, C. Fortifying Renewable-Dominant Hybrid Microgrids: A Bi-Directional Converter Based Interconnection Planning Approach. Engineering, 2025; in press. [Google Scholar] [CrossRef]
- Pavankumar, Y.; Kollu, R.; Debnath, S. Multi-Objective Optimization of Photovoltaic/Wind/Biomass/Battery-Based Grid-Integrated Hybrid Renewable Energy System. IET Renew. Power Gener. 2021, 15, 1528–1541. [Google Scholar] [CrossRef]
- Abdullah, H.M.; Park, S.; Seong, K.; Lee, S. Hybrid Renewable Energy System Design: A Machine Learning Approach for Optimal Sizing with Net-Metering Costs. Sustainability 2023, 15, 8538. [Google Scholar] [CrossRef]
- Sharma, A.; Singh, H.P.; Viral, R.; Anwer, N. Techno-Economical Planning of an Off-Grid Integrated Renewable Energy System. U. Porto J. Eng. 2022, 8, 210–229. [Google Scholar] [CrossRef]
- Marocco, P.; Ferrero, D.; Lanzini, A.; Santarelli, M. The Role of Hydrogen in the Optimal Design of Off-Grid Hybrid Renewable Energy Systems. J. Energy Storage 2022, 46, 103893. [Google Scholar] [CrossRef]
- Treado, S. The Effect of Electric Load Profiles on the Performance of Off-Grid Residential Hybrid Renewable Energy Systems. Energies 2015, 8, 11120–11138. [Google Scholar] [CrossRef]
- Maaruf, M.; Khan, K.; Khalid, M. Robust Control for Optimized Islanded and Grid-Connected Operation of Solar/Wind/Battery Hybrid Energy. Sustainability 2022, 14, 5673. [Google Scholar] [CrossRef]
- Toularoud, M.S.; Rudposhti, M.K.; Bagheri, S.; Salemi, A.H. A Hierarchical Control Approach to Improve the Voltage and Frequency Stability for Hybrid Microgrids-Based Distributed Energy Resources. Energy Rep. 2023, 10, 2693–2709. [Google Scholar] [CrossRef]
- Shan, Y.H.; Ma, L.Q.; Yu, X.K. Hierarchical Control and Economic Optimization of Microgrids Considering the Randomness of Power Generation and Load Demand. Energies 2023, 16, 5503. [Google Scholar] [CrossRef]
- Shah, K.K.; George, D.; Swan, L.; Pearce, J.M. Performance and Analysis of Retail Store-Centered Microgrids with Solar Photovoltaic Parking Lot, Cogeneration, and Battery-Based Hybrid Systems. Eng. Rep. 2021, 3, e12418. [Google Scholar] [CrossRef]
- Khan, A.A.; Minai, A.F.; Pachauri, R.K.; Malik, H. Optimal Sizing, Control, and Management Strategies for Hybrid Renewable Energy Systems: A Comprehensive Review. Energies 2022, 15, 6249. [Google Scholar] [CrossRef]
- Rathod, A.A.; Subramanian, B. Scrutiny of Hybrid Renewable Energy Systems for Control, Power Management, Optimization and Sizing: Challenges and Future Possibilities. Sustainability 2022, 14, 16814. [Google Scholar] [CrossRef]
- Maheri, A.; Unsal, I.; Mahian, O. Multiobjective Optimisation of Hybrid Wind-PV-Battery-Fuel Cell-Electrolyser-Diesel Systems: An Integrated Configuration-Size Formulation Approach. Energy 2022, 241, 122825. [Google Scholar] [CrossRef]
- Sari, A.; Majdi, A.; Opulencia, M.J.C.; Timoshin, A.; Huy, D.T.N.; Trung, N.D.; Alsaikhan, F.; Hammid, A.T.; Akhmedov, A. New Optimized Configuration for a Hybrid PV/Diesel/Battery System Based on Coyote Optimization Algorithm: A Case Study for Hotan County. Energy Rep. 2022, 8, 15480–15492. [Google Scholar] [CrossRef]
- Agajie, T.F.; Fopah-Lele, A.; Amoussou, I.; Ali, A.; Khan, B.; Tanyi, E. Optimal Design and Mathematical Modeling of Hybrid Solar PV-Biogas Generator with Energy Storage Power Generation System in Multi-Objective Function Cases. Sustainability 2023, 15, 8264. [Google Scholar] [CrossRef]
- Li, K.W.; Song, Y.M.; Wang, R. Multi-Objective Optimal Sizing of HRES under Multiple Scenarios with Undetermined Probability. Mathematics 2022, 10, 1508. [Google Scholar] [CrossRef]
- Ganthia, B.P.; Praveen, B.M.; Kabat, S.R.; Mohapatra, B.K.; Sethi, R.; Buradi, A. Energy Management in Hybrid PV-Wind-Battery Storage-Based Microgrid Using Droop Control Technique. J. Mech. Contin. Math. Sci. 2024, 19, 44–66. [Google Scholar] [CrossRef]
- Tyass, I.; Bellat, A.; Raihani, A.; Mansouri, K. Multi-Objective Algorithm for Hybrid Microgrid Energy Management Based on Multi-Agent System. Int. J. Power Electron. Drive Syst. 2024, 15, 1235–1246. [Google Scholar] [CrossRef]
- Nallolla, C.A.; Vijayapriya, P.; Chittathuru, D.; Padmanaban, S. Multi-Objective Optimization Algorithms for a Hybrid AC/DC Microgrid Using RES: A Comprehensive Review. Electronics 2023, 12, 1062. [Google Scholar] [CrossRef]
- Zhou, Y.; Narsilio, G.A.; Soga, K.; Aye, L. Achieving Pareto Optimum for Hybrid Geothermal-Solar (PV)-Gas Heating Systems: Minimising Lifecycle Cost and Greenhouse Gas Emissions. Sustainability 2024, 16, 6595. [Google Scholar] [CrossRef]
- Ukoima, K.N.; Okoro, O.I.; Obi, P.I.; Akuru, U.B.; Davidson, I.E. Optimal Sizing, Energy Balance, Load Management and Performance Analysis of a Hybrid Renewable Energy System. Energies 2024, 17, 5275. [Google Scholar] [CrossRef]
- Huang, Y.D.; Wang, Q.; Xu, J.P. A Stackelberg-Based Biomass Power Trading Game Framework in Hybrid-Wind/Solar/Biomass System: From Technological, Economic, Environmental and Social Perspectives. J. Clean. Prod. 2023, 403, 136806. [Google Scholar] [CrossRef]
- Agajie, T.F.; Ali, A.; Fopah-Lele, A.; Amoussou, I.; Khan, B.; Velasco, C.L.R.; Tanyi, E. A Comprehensive Review on Techno-Economic Analysis and Optimal Sizing of Hybrid Renewable Energy Sources with Energy Storage Systems. Energies 2023, 16, 642. [Google Scholar] [CrossRef]
- Al Abri, A.; Al Kaaf, A.; Allouyahi, M.; Al Wahaibi, A.; Ahshan, R.; Al Abri, R.S.; Al Abri, A. Techno-Economic and Environmental Analysis of Renewable Mix Hybrid Energy System for Sustainable Electrification of Al-Dhafrat Rural Area in Oman. Energies 2023, 16, 288. [Google Scholar] [CrossRef]
- Bade, S.O.; Tomomewo, O.S. Optimizing a Hybrid Wind-Solar-Biomass System with Battery and Hydrogen Storage Using Generic Algorithm-Particle Swarm Optimization for Performance Assessment. Clean. Energy Syst. 2024, 9, 100157. [Google Scholar] [CrossRef]
- Zhang, M.; Lyu, H.; Bian, H.; Ghadimi, N. Improved Chaos Grasshopper Optimizer and Its Application to HRES Techno-Economic Evaluation. Heliyon 2024, 10, e24315. [Google Scholar] [CrossRef]
- Shah Irshad, A.; Naseer Zakir, M.; Shah Rashad, S.; Elsayed Lotfy, M.; Mikhaylov, A.; Elkholy, M.H.; Pinter, G.; Senjyu, T. Comparative Analyses and Optimizations of Hybrid Biomass and Solar Energy Systems Based upon a Variety of Biomass Technologies. Energy Convers. Manag. X 2024, 23, 100640. [Google Scholar] [CrossRef]
- Wu, E.Y.L. Multi-Neighborhood Enhanced Harris Hawks Optimization for Efficient Allocation of Hybrid Renewable Energy System with Cost and Emission Reduction. CMES-Comput. Model. Eng. Sci. 2025, 143, 1185–1214. [Google Scholar] [CrossRef]
- Zhou, Y.; Chen, Z.; Gong, Z.; Chen, P.; Razmjooy, S. The Improved Aquila Optimization Approach for Cost-Effective Design of Hybrid Renewable Energy Systems. Heliyon 2024, 10, e27281. [Google Scholar] [CrossRef]
- Sadeghitabar, E.; Ghasempour, R.; Vaziri Rad, M.A.; Toopshekan, A. Optimization and Shannon Entropy Multi-Criteria Decision-Making Method for Implementing Modern Renewable Energies in Stand-Alone Greenhouses. Energy Convers. Manag. X 2025, 27, 101139. [Google Scholar] [CrossRef]
- Hasan, S.; Meem, A.I.; Islam, M.S.; Proma, S.S.; Mitra, S.K. Comparative Techno-Economic Analyses and Optimization of Standalone and Grid-Tied Renewable Energy Systems for South Asia and Sub-Saharan Africa. Results Eng. 2024, 21, 101964. [Google Scholar] [CrossRef]
- Huang, G.; Gan, J.; Huang, Y.; Ebrahimian, H. Optimization of Off-Grid Renewable Energy Systems Using a Hybrid Version of Golden Search Algorithm. Heliyon 2024, 10, e30990. [Google Scholar] [CrossRef] [PubMed]
- Hosseini, M.; Lubitz, W.D.; Tasnim, S.H.; Mahmud, S. Optimization of Hybrid Renewable Energy Systems for Remote Communities in Northern Canada. Renew. Energy 2025, 244, 122729. [Google Scholar] [CrossRef]
- Bilal, M.; Bokoro, P.N.; Sharma, G. Hybrid Optimization for Sustainable Design and Sizing of Standalone Microgrids Integrating Renewable Energy, Diesel Generators, and Battery Storage with Environmental Considerations. Results Eng. 2025, 25, 103764. [Google Scholar] [CrossRef]
- Mohtasim, M.S.; Das, B.K.; Paul, U.K.; Kibria, M.G.; Hossain, M.S. Hybrid Renewable Multi-Generation System Optimization: Attaining Sustainable Development Goals. Renew. Sustain. Energy Rev. 2025, 212, 115415. [Google Scholar] [CrossRef]
- Wu, J.; Zhang, Y.; Khan, A. Synergistic Nexus among Energy Security, Energy Equity and Net Electricity Regions: Optimizing Renewable Energy Integration and Demand Response for Electrical Supply Systems. Energy Strategy Rev. 2025, 57, 101611. [Google Scholar] [CrossRef]
- Emezirinwune, M.U.; Adejumobi, I.A.; Adebisi, O.I.; Akinboro, F.G. Synergizing Hybrid Renewable Energy Systems and Sustainable Agriculture for Rural Development in Nigeria. e-Prime—Adv. Electr. Eng. Electron. Energy 2024, 7, 100492. [Google Scholar] [CrossRef]
- Jaman, A.; Al Mahmud, R.; Das, B.K.; Tushar, M.S.H.K. Optimizing an Integrated Hybrid Energy System with Hydrogen-Based Storage to Develop an off-Grid Green Community for Sustainable Development in Bangladesh. Int. J. Hydrogen Energy 2025, 97, 766–786. [Google Scholar] [CrossRef]
- Sankarananth, S.; Karthiga, M.; Suganya, E.; Sountharrajan, S.; Bavirisetti, D.P. AI-Enabled Metaheuristic Optimization for Predictive Management of Renewable Energy Production in Smart Grids. Energy Rep. 2023, 10, 1299–1312. [Google Scholar] [CrossRef]
- Irshad, A.S.; Kargar, N.; Elkholy, M.H.; Ludin, G.A.; Elias, S.; Hilali, A.; Senjyu, T.; Gamil, M.M.; Pinter, G. Techno-Economic Evaluation and Comparison of the Optimal PV/Wind and Grid Hybrid System with Horizontal and Vertical Axis Wind Turbines. Energy Convers. Manag. X 2024, 23, 100638. [Google Scholar] [CrossRef]
- Cai, S.; Xie, Y.; Wu, Q.; Xiang, Z. Robust MPC-Based Microgrid Scheduling for Resilience Enhancement of Distribution System. Int. J. Electr. Power Energy Syst. 2020, 121, 106068. [Google Scholar] [CrossRef]
- Jamborsalamati, P.; Hossain, M.J.; Taghizadeh, S.; Konstantinou, G.; Manbachi, M.; Dehghanian, P. Enhancing Power Grid Resilience Through an IEC61850-Based EV-Assisted Load Restoration. IEEE Trans. Ind. Inform. 2020, 16, 1799–1810. [Google Scholar] [CrossRef]
- Li, L.; You, S.; Wang, X. Optimal Design of Standalone Hybrid Renewable Energy Systems with Biochar Production in Remote Rural Areas: A Case Study. Energy Procedia 2019, 158, 688–693. [Google Scholar] [CrossRef]
- Shadoul, M.; Al Abri, R.; Yousef, H.; Al Shereiqi, A. Designing a Dispatch Engine for Hybrid Renewable Power Stations Using a Mixed-Integer Linear Programming Technique. Energies 2024, 17, 3281. [Google Scholar] [CrossRef]
- Ehrgott, M.; Köksalan, M.; Kadziński, M.; Deb, K. Fifty Years of Multi-Objective Optimization and Decision-Making: From Mathematical Programming to Evolutionary Computation. Eur. J. Oper. Res. 2025; in press. [Google Scholar] [CrossRef]
- Hlal, I.M.; Ramachandaramurthy, V.K.; Hafiz Nagi, F.; Bin Tuan Abdullah, T.A.R. Optimal Techno-Economic Design of Standalone Hybrid Renewable Energy System Using Genetic Algorithm. In Proceedings of the IOP Conference Series Earth and Environmental Science, Kuala Lumpur, Malaysia, 11–14 December 2019; Volume 268. [Google Scholar]
- Kamjoo, A.; Maheri, A.; Dizqah, A.M.; Putrus, G.A. Multi-Objective Design under Uncertainties of Hybrid Renewable Energy System Using NSGA-II and Chance Constrained Programming. Int. J. Electr. Power Energy Syst. 2016, 74, 187–194. [Google Scholar] [CrossRef]
- Bismark, K.M.K.C.; Caballa, L.G.C.; Yap, C.M.F.; Peña, R.A.S.; Parocha, R.C.; Macabebe, E.Q.B. Optimization of a Hybrid Renewable Energy System for a Rural Community Using PSO. In Proceedings of the Iop Conference Series Earth and Environmental Science, Phnom Penh, Cambodia, 14–15 September 2022; Volume 1199. [Google Scholar]
- Sharafi, M.; Elmekkawy, T.Y. A Dynamic MOPSO Algorithm for Multiobjective Optimal Design of Hybrid Renewable Energy Systems. Int. J. Energy Res. 2014, 38, 1949–1963. [Google Scholar] [CrossRef]
- Wahab, N.I.B.A.; Mailah, N.F.B.; Tukkee, A.S. Optimal Sizing of Autonomous Hybrid Microgrids with Economic Analysis Using Grey Wolf Optimizer Technique. e-Prime Adv. Electr. Eng. Electron. Energy 2023, 3, 100123. [Google Scholar] [CrossRef]
- Devaraj, V.; Kumaresan, M. Isolated and Grid-Connected Hybrid Microgrid Model Frequency Stabilization by Novel Salp-Swarm Optimization Algorithm. SSRG Int. J. Electr. Electron. Eng. 2023, 10, 58–69. [Google Scholar] [CrossRef]
- Zhao, Y.H.; Liu, Y.X.; Wu, Z.H.; Zhang, S.M.; Zhang, L. Improving Sparrow Search Algorithm for Optimal Operation Planning of Hydrogen-Electric Hybrid Microgrids Considering Demand Response. Symmetry 2023, 15, 919. [Google Scholar] [CrossRef]
- Mahmoudi, S.M.; Maleki, A.; Ochbelagh, D.R. Multi-Objective Optimization of Hybrid Energy Systems Using Gravitational Search Algorithm. Sci. Rep. 2025, 15, 2550. [Google Scholar] [CrossRef] [PubMed]
- Krishna, R.; Hemamalini, S. Improved TLBO Algorithm for Optimal Energy Management in a Hybrid Microgrid with Support Vector Machine-Based Forecasting of Uncertain Parameters. Results Eng. 2024, 24, 102992. [Google Scholar] [CrossRef]
- Boichenko, S.; Dubovyk, V.; Shkilniuk, I.; Korovushkin, V.; Khotian, A. Research on Photovoltaic Power Prediction Using an LSTM Recurrent Neural Network. In Systems, Decision and Control in Energy VI; Springer: Cham, Switzerland, 2024; pp. 421–443. [Google Scholar]
- Kaushal, J.; Basak, P. Frequency Control of Islanded Microgrid Using Fuzzy-PI and Autotuned Controllers. Int. J. Adv. Appl. Sci. 2019, 8, 64–72. [Google Scholar] [CrossRef]
- Güven, A.F.; Yörükeren, N. A Comparative Study on Hybrid GA-PSO Performance for Stand-Alone Hybrid Energy Systems Optimization. Sigma J. Eng. Nat. Sci. 2024, 42, 1410–1438. [Google Scholar] [CrossRef]
- Charadi, S.; Chakir, H.E.; Redouane, A.; El Hasnaoui, A.; Et-taoussi, M. Bi-Objective Optimal Active and Reactive Power Flow Management in Grid-Connected AC/DC Hybrid Microgrids Using Metaheuristic-PSO. Clean Energy 2023, 7, 1356–1380. [Google Scholar] [CrossRef]
- Ahmadi, A.; Hajinezhad, A.; Fattahi, R.; Moosavian, S.F. Techno-Economic Comparison of Battery-Flywheel With Battery-Hydrogen Storage System in the Vicinity of Off-Grid HRES for Four Climates: MCDM Method. Energy Sci. Eng. 2025, 13, 2512–2529. [Google Scholar] [CrossRef]
- Lee, J.-W.; Kim, M.-K.; Kim, H.-J. A Multi-Agent Based Optimization Model for Microgrid Operation with Hybrid Method Using Game Theory Strategy. Energies 2021, 14, 603. [Google Scholar] [CrossRef]
- Mbasso, W.F.; Dzonde Naoussi, S.R.; Jacques Molu, R.J.; Saatong, K.T.; Kamel, S. Technical Assessment of a Stand-Alone Hybrid Renewable System for Energy and Oxygen Optimal Production for Fishes Farming in a Residential Building Using HOMER Pro. Clean. Eng. Technol. 2023, 17, 100688. [Google Scholar] [CrossRef]
- Silinto, B.F.; Yamu, C.V.; Zuidema, C.; Faaij, A.P.C. Hybrid Renewable Energy Systems for Rural Electrification in Developing Countries: A Review on Energy System Models and Spatial Explicit Modelling Tools. Renew. Sustain. Energy Rev. 2025, 207, 114916. [Google Scholar] [CrossRef]
- Mohammed, B.; Amine, E.F.; Nabil, E.A. Investigation of Technoeconomic Optimization for Sizing Renewable Energy Systems Using Metaheuristic and Hybrid Algorithms. Sci. Afr. 2025, 28, e02712. [Google Scholar] [CrossRef]
- Pan, X.; Yang, F.; Ma, P.; Xing, Y.; Zhang, J.; Cao, L. A Game-Theoretic Approach of Optimized Operation of AC/DC Hybrid Microgrid Clusters. Energies 2022, 15, 5537. [Google Scholar] [CrossRef]
- Karavas, C.-S.; Arvanitis, K.; Papadakis, G. A Game Theory Approach to Multi-Agent Decentralized Energy Management of Autonomous Polygeneration Microgrids. Energies 2017, 10, 1756. [Google Scholar] [CrossRef]
- Ceran, B.; Mielcarek, A.; Hassan, Q.; Teneta, J.; Jaszczur, M. Aging Effects on Modelling and Operation of a Photovoltaic System with Hydrogen Storage. Appl. Energy 2021, 297, 117161. [Google Scholar] [CrossRef]
- Benzzine, H.; Labrim, H.; Aouni, I.; Achour, Y.; Bajit, A.; Saad, A.; Ettahri, H.; Balli, M.; Zejli, D.; El Bouayadi, R. MATLAB-TRNSYS Simulation Framework for MPC-Based Optimization of Hybrid Renewable Energy Systems. Sci. Afr. 2025, 28, e02751. [Google Scholar] [CrossRef]
- Bouaouda, A.; Sayouti, Y. Hybrid Meta-Heuristic Algorithms for Optimal Sizing of Hybrid Renewable Energy System: A Review of the State-of-the-Art. Arch. Comput. Methods Eng. 2022, 29, 4049–4083. [Google Scholar] [CrossRef]
- Park, S.-H.; Hussain, A.; Kim, H.-M. Impact Analysis of Survivability-Oriented Demand Response on Islanded Operation of Networked Microgrids with High Penetration of Renewables. Energies 2019, 12, 452. [Google Scholar] [CrossRef]
- Memon, Z.A.; Akbari, M.A. Optimizing Hybrid Photovoltaic/Battery/Diesel Microgrids in Distribution Networks Considering Uncertainty and Reliability. Sustainability 2023, 15, 13499. [Google Scholar] [CrossRef]
- Zhao, G.; Cao, T.; Wang, Y.; Zhou, H.; Zhang, C.; Wan, C. Optimal Sizing of Isolated Microgrid Containing Photovoltaic/Photothermal/Wind/Diesel/Battery. Int. J. Photoenergy 2021, 2021, 5566597. [Google Scholar] [CrossRef]
- Ayub, M.A.; Khan, H.; Peng, J.C.; Liu, Y.T. Consumer-Driven Demand-Side Management Using K-Mean Clustering and Integer Programming in Standalone Renewable Grid. Energies 2022, 15, 1006. [Google Scholar] [CrossRef]
- Perrelli, A.; Sodré, E.; Silva, V.; Santos, A. Maximizing Returns and Minimizing Risks in Hybrid Renewable Energy Systems: A Stochastic Discounted Cash Flow Analysis of Wind and Photovoltaic Systems in Brazil. Energies 2023, 16, 6833. [Google Scholar] [CrossRef]
- Alhasnawi, B.N.; Jasim, B.H.; Esteban, M.D. A New Robust Energy Management and Control Strategy for a Hybrid Microgrid System Based on Green Energy. Sustainability 2020, 12, 5724. [Google Scholar] [CrossRef]
- Núñez-Rodríguez, R.A.; Unsihuay-Vila, C.; Posada, J.; Pinzón-Ardila, O. Data-Driven Distributionally Robust Optimization for Day-Ahead Operation Planning of a Smart Transformer-Based Meshed Hybrid AC/DC Microgrid Considering the Optimal Reactive Power Dispatch. Energies 2024, 17, 4036. [Google Scholar] [CrossRef]
- Rangel, N.; Li, H.; Aristidou, P. An Optimisation Tool for Minimising Fuel Consumption, Costs and Emissions from Diesel-PV-Battery Hybrid Microgrids. Appl. Energy 2023, 335, 120748. [Google Scholar] [CrossRef]
- Wang, Z.C.; Zheng, Y.Y. Optimal Scheduling of Biomass-Hybrid Microgrids with Energy Storage: An LSTM-PMOEVO Framework for Uncertain Environments. Appl. Sci. 2025, 15, 2702. [Google Scholar] [CrossRef]
- Yu, G.Q.; Meng, Z.Y.; Ma, H.T.; Liu, L. An Adaptive Marine Predators Algorithm for Optimizing a Hybrid PV/DG/Battery System for a Remote Area in China. Energy Rep. 2021, 7, 398–412. [Google Scholar] [CrossRef]
- Phan, B.C.; Lee, M.-T.; Lai, Y.-C. Intelligent Deep-Q-Network-Based Energy Management for an Isolated Microgrid. Appl. Sci. 2022, 12, 8721. [Google Scholar] [CrossRef]
- Schleifer, A.H.; Murphy, C.A.; Cole, W.J.; Denholm, P. Exploring the Design Space of PV-plus-Battery System Configurations under Evolving Grid Conditions. Appl. Energy 2022, 308, 118339. [Google Scholar] [CrossRef]
- Paisiripas, D.; Cho, K.; Park, S. Integration of Small Modular Reactors with Renewable Energy for Carbon Neutrality: A Case Study of Phuket, Thailand. Energies 2024, 17, 5565. [Google Scholar] [CrossRef]
- Zhang, T. Techno-Economic Analysis of a Nuclear-Wind Hybrid System with Hydrogen Storage. J. Energy Storage 2022, 46, 103807. [Google Scholar] [CrossRef]
- Haghghi, M.A.; Feili, M.; Ghaebi, H.; Athari, H. Multi-Criteria Study and Machine Learning Optimization of a Novel Heat Integration for Combined Electricity, Heat, and Hydrogen Production: Application of Biogas-Fueled S-Graz Plant and Biogas Steam Reforming. Case Stud. Therm. Eng. 2024, 63, 105323. [Google Scholar] [CrossRef]
- Roy, T.K.; Saha, S.; Oo, A.M.T. Techno-Economic and Environmental Optimization of Hydrogen-Based Hybrid Energy Systems for Remote off-Grid Australian Communities. Energy Convers. Manag. X 2025, 27, 101083. [Google Scholar] [CrossRef]
- Adedoja, O.S.; Sadiku, E.R.; Hamam, Y. A Techno-Economic Assessment of the Viability of a Photovoltaic-Wind-Battery Storage-Hydrogen Energy System for Electrifying Primary Healthcare Centre in Sub-Saharan Africa. Energy Convers. Manag. X 2024, 23, 100643. [Google Scholar] [CrossRef]
- Khan, A.; Bressel, M.; Davigny, A.; Abbes, D.; Ould Bouamama, B. Comprehensive Review of Hybrid Energy Systems: Challenges, Applications, and Optimization Strategies. Energies 2025, 18, 2612. [Google Scholar] [CrossRef]
- Whiteman, Z.S.; Bubna, P.; Prasad, A.K.; Ogunnaike, B.A. Design, Operation, Control, and Economics of a Photovoltaic/Fuel Cell/Battery Hybrid Renewable Energy System for Automotive Applications. Processes 2015, 3, 452–470. [Google Scholar] [CrossRef]
- Bui, V.G.; Tu Bui, T.M.; Ong, H.C.; Nižetić, S.; Bui, V.H.; Xuan Nguyen, T.T.; Atabani, A.E.; Štěpanec, L.; Phu Pham, L.H.; Hoang, A.T. Optimizing Operation Parameters of a Spark-Ignition Engine Fueled with Biogas-Hydrogen Blend Integrated into Biomass-Solar Hybrid Renewable Energy System. Energy 2022, 252, 124052. [Google Scholar] [CrossRef]
- Goh, Q.H.; Zhang, L.; Ho, Y.K.; Chew, I.M.L. Modelling and Multi-Objective Optimisation of Sustainable Solar-Biomass-Based Hydrogen and Electricity Co-Supply Hub Using Metaheuristic-TOPSIS Approach. Energy Convers. Manag. 2023, 293, 117484. [Google Scholar] [CrossRef]
- Abdel-Hakim, A.E.; Abo-Elyousr, F.K. Heuristic Greedy Scheduling of Electric Vehicles in Vehicle-to-Grid Microgrid Owned Aggregators. Sensors 2022, 22, 2408. [Google Scholar] [CrossRef]
- Andrenacci, N.; Karagulian, F.; Genovese, A. Modelling Charge Profiles of Electric Vehicles Based on Charges Data. Open Res. Eur. 2022, 1, 156. [Google Scholar] [CrossRef]
- Sruthi, S.; Karthikumar, K.; Chandrasekar, P. Advanced Energy Management System for Hybrid AC/DC Microgrids with Electric Vehicles Using Hybridized Solution. Int. J. Electr. Electron. Res. 2024, 12, 740–745. [Google Scholar] [CrossRef]
- Subramaniam, U.; Ganesan, S.; Bhaskar, M.S.; Padmanaban, S.; Blaabjerg, F.; Almakhles, D.J. Investigations of AC Microgrid Energy Management Systems Using Distributed Energy Resources and Plug-in Electric Vehicles. Energies 2019, 12, 2834. [Google Scholar] [CrossRef]
- Babaei, M.; Abazari, A.; Muyeen, S.M. Coordination between Demand Response Programming and Learning-Based FOPID Controller for Alleviation of Frequency Excursion of Hybrid Microgrid. Energies 2020, 13, 442. [Google Scholar] [CrossRef]
- Khlifi, M.A.; Alkassem, A.; Draou, A. Performance Analysis of a Hybrid Microgrid with Energy Management. Eng. Technol. Appl. Sci. Res. 2022, 12, 8634–8639. [Google Scholar] [CrossRef]
- Vaičys, J.; Gudžius, S.; Jonaitis, A.; Račkienė, R.; Blinov, A.; Peftitsis, D. A Case Study of Optimising Energy Storage Dispatch: Convex Optimisation Approach with Degradation Considerations. J. Energy Storage 2024, 97, 112941. [Google Scholar] [CrossRef]
- Gong, X.; Dong, F.; Mohamed, M.A.; Abdalla, O.M.; Ali, Z.M. A Secured Energy Management Architecture for Smart Hybrid Microgrids Considering PEM-Fuel Cell and Electric Vehicles. IEEE Access 2020, 8, 47807–47823. [Google Scholar] [CrossRef]
- Manamperi, I.; Ahmad, I.; Habibi, D.; Aziz, A. Optimising Grid-Forming Inverters to Prevent under-Frequency Load Shedding with Minimal Energy Storage. J. Energy Storage 2024, 98, 112842. [Google Scholar] [CrossRef]
- Teske, F.; Schubert, J.; Fehrle, A.; Funk, F.; Franke, J. Techno-Economic Analysis of Battery Storage Systems and Hydrogen-Based Storage Systems as an Alternative to Grid Expansion in the Medium Voltage Grid in Germany. AIMS Energy 2023, 11, 358–401. [Google Scholar] [CrossRef]
- Geng, J.; Hao, H.; Hao, X.; Liu, M.; Dou, H.; Liu, Z.; Zhao, F. Techno-Economic Comparison of Vehicle-To-Grid and Commercial-Scale Battery Energy Storage System: Insights for the Technology Roadmap of Electric Vehicle Batteries. World Electr. Veh. J. 2025, 16, 200. [Google Scholar] [CrossRef]
- Song, M.; Xu, H.; Shen, Z.; Pan, X. Energy Market Integration and Renewable Energy Development: Evidence from the European Union Countries. J. Environ. Manag. 2022, 317, 115464. [Google Scholar] [CrossRef]
- Lu, K.-H.; Hong, C.-M.; Lian, J.; Cheng, F.-S. A Review of Synergies Between Advanced Grid Integration Strategies and Carbon Market for Wind Energy Development. Energies 2025, 18, 590. [Google Scholar] [CrossRef]
Disclaimer/Publisher’s Note: The statements, opinions and data contained in all publications are solely those of the individual author(s) and contributor(s) and not of MDPI and/or the editor(s). MDPI and/or the editor(s) disclaim responsibility for any injury to people or property resulting from any ideas, methods, instructions or products referred to in the content. |
© 2025 by the authors. Licensee MDPI, Basel, Switzerland. This article is an open access article distributed under the terms and conditions of the Creative Commons Attribution (CC BY) license (https://creativecommons.org/licenses/by/4.0/).








