Operation of High-Speed Switched Reluctance Machines with a Non-Uniform Air Gap
Abstract
1. Introduction
2. Force Generation in Switched Reluctance Machines
3. Power and Dynamic State Analysis of SRM
3.1. SRM Characteristics for Different Values of Skew Angle α
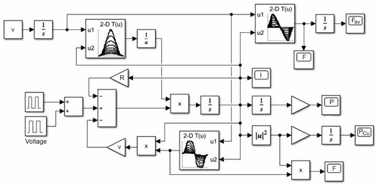
3.2. SRM Dynamic States
- Rectangular voltage pulse with an amplitude of 1000 V appearing at t = 0.0 ms and changing its value to −1000 V at moment t = 0.35 ms (in order to reduce the current value in the windings more quickly);
- Seven voltage pulses of 1000 V (period 0.05 ms, pulse width 50% of period).
4. Conclusions
Funding
Data Availability Statement
Conflicts of Interest
References
- Miller, T.J.E. Switched Reluctance Motors and Their Control; Magna Physics Publishing and Clarendon Press: Oxford, UK, 1993. [Google Scholar]
- Krishnan, R. Switched Reluctance Motor Drives: Modeling, Simulation, Analysis, Design, and Applications; CRC Press: Boca Raton, FL, USA, 2001. [Google Scholar] [CrossRef]
- Scalcon, F.P.; Fang, G.; Filho, C.J.V.; Gründling, H.A.; Vietira, R.P.; Nalhid-Mobarakeh, B. A Review on Switched Reluctance Generators in Wind Power Applications: Fundamentals, Control and Future Trends. IEEE Access 2022, 10, 69412–69427. [Google Scholar] [CrossRef]
- Bajpai, D.; Jogi, V.K. Brief History of Switched Reluctance Motor. IOSR J. Electr. Electron. Eng. 2018, 13, 1–25. [Google Scholar] [CrossRef]
- Miller, T.J.E. (Ed.) Electronic Control of Switched Reluctance Machines; Newnes Power Engineering Series; Reed Educational and Professional Publishing: Oxford, UK; Auckland, New Zealand; Boston, MA, USA; Johannesburg, South Africa; Melbourne, Australia; New Delhi, India, 2001; ISBN 0-7506-50737.
- Tekgun, D.; Tekgun, B.; Alan, I. FEA based fast topology optimization method for switched reluctance machines. Electr. Eng. 2022, 104, 1985–1995. [Google Scholar] [CrossRef]
- Barba, P.; Mognaschi, M.E.; Przybylski, M.; Rezaei, N.; Slusarek, B.; Wiak, S. Field-Based Analysis and Optimal Shape Synthesis of Switched Reluctance Motors. In Analysis and Simulation of Electrical and Computer Systems; Lecture Notes in Electrical Engineering; Springer International Publishing AG: Berlin/Heidelberg, Germany, 2018; Volume 452. [Google Scholar] [CrossRef]
- Qiao, W.; Diao, K.; Han, S.; Sun, X. Design optimization of switched reluctance motors based on a novel magnetic parameter methodology. Electr. Eng. 2022, 104, 4125–4136. [Google Scholar] [CrossRef]
- Abunike, C.E.; Okoro, O.I.; Aphale, S.S. Intelligent Optimization of Switched Reluctance Motor Using Genetic Aggregation Response Surface and Multi-Objective Genetic Algorithm for Improved Performance. Energies 2022, 15, 6086. [Google Scholar] [CrossRef]
- Byrne, J.V.; Lacy, J.G. Characteristics of Saturable Stepper and Reluctance Motors. In Proceedings of the IEE Conference on Small Electrical Machines, London, UK, 30–31 March 1976; pp. 93–96, ISBN 0852966962. [Google Scholar]
- El-Khazendar, M.A.; Stephenson, J.M. Analysis and optimisation of the 2-phase self-starting switched reluctance motor. In Proceedings of the ICEM, Munich, Germany, 8–10 September 1986; pp. 1031–1034. [Google Scholar]
- Gan, C.; Wu, J.; Sun, Q.; Kong, W.; Li, H.; Hu, Y. A Review on Machine Topologies and Control Techniques for Low-Noise Switched Reluctance Motors in Electric Vehicle Applications. IEEE Access 2018, 6, 31430–31443. [Google Scholar] [CrossRef]
- Bogusz, P.; Korkosz, M.; Prokop, J. Control method of high-speed switched reluctance motor with an asymmetric rotor magnetic circuit. Arch. Electr. Eng. 2016, 65, 685–701. [Google Scholar] [CrossRef][Green Version]
- Pang, M.; Wang, H.; Zhou, G.; Li, F.; Wei, X.; Zhang, M. Design and Analysis of a Two-phase Permanent-Magnet-Assisted Switched Reluctance Motor. In Proceedings of the 21st International Conference on Electrical Machines and Systems (ICEMS), Jeju, Republic of Korea, 7–10 October 2018. [Google Scholar]
- Lee, D.-H.; Ahn, J.-W. Performance of High-Speed 4/2 Switched Reluctance Motor. J. Electr. Eng. Technol. 2011, 6, 640–646. [Google Scholar] [CrossRef]
- Lee, D.-H.; Pham, T.H.; Ahn, J.-W. Design and Operation Characteristics of Four-Two Pole High-Speed SRM for Torque Ripple Reduction. IEEE Trans. Ind. Electron. 2013, 60, 3637–3643. [Google Scholar] [CrossRef]
- Hieu, P.T.; Lee, D.-H.; Ahn, J.-W. Design and Operation Characteristics of Novel 2-Phase 6/5 Switched Reluctance Motor. J. Electr. Eng. Technol. 2014, 9, 2194–2200. [Google Scholar] [CrossRef]
- Hieu, P.T.; Lee, D.-H.; Ahn, J.-W. High Speed Segmental Stator Type 4/3 SRM: Design, Analysis, and Experimental Verification. J. Electr. Eng. Technol. 2017, 12, 1864–1871. [Google Scholar] [CrossRef]
- Lukman, G.F.; Hieu, P.T.; Jeong, K.-I.; Ahn, J.-W. Characteristics Analysis and Comparison of High-Speed 4/2 and Hybrid 4/4 Poles Switched Reluctance Motor. Machines 2018, 6, 4. [Google Scholar] [CrossRef]
- Ahn, J.-W.; Lukman, G.F. Switched Reluctance Motor: Research Trends and Overview. CES Trans. Electr. Mach. Syst. 2018, 2, 339–347. [Google Scholar] [CrossRef]
- Jeong, K.-I.; Ahn, J.-W. Design and Characteristics Analysis of a Novel Single-phase Hybrid SRM for Blender Application. J. Electr. Eng. Technol. 2018, 13, 1996–2003. [Google Scholar] [CrossRef]
- Lukman, G.F.; Nguyen, X.S.; Ahn, J.-W. Design of a Low Torque Ripple Three-Phase SRM for Automotive Shift-by-Wire Actuator. Energies 2020, 13, 2329. [Google Scholar] [CrossRef]
- Lukman, G.F.; Ahn, J.-W. Torque Ripple Reduction of Switched Reluctance Motor with Non-Uniform Air-Gap and a Rotor Hole. Machines 2021, 9, 348. [Google Scholar] [CrossRef]
- Lee, C.; Lee, J.; Jang, I.G. Shape optimization-based design investigation of the switched reluctance motors regarding the target torque and current limitation. Struct. Multidiscip. Optim. 2021, 64, 859–870. [Google Scholar] [CrossRef]
- Edamura, K.; Miki, I. Design of Stator and Rotor for Noise Reduction of SRM. In Proceedings of the 17th International Conference on Electrical Machines and Systems (ICEMS), Hangzhou, China, 22–25 October 2014. [Google Scholar] [CrossRef]
- Hong, J.-P.; Ha, K.-H.; Lee, J. Stator Pole and Yoke Design for Vibration Reduction of Switched Reluctance Motor. IEEE Trans. Magn. 2002, 38, 929–932. [Google Scholar] [CrossRef]
- Bhiwapurkar, N.; Jain, A.K.; Mohan, N. Study of new stator pole geometry for improvement of SRM torque profile. In Proceedings of the IEEE International Conference on Electric Machines and Drives, San Antonio, TX, USA, 15 May 2005; pp. 516–520. [Google Scholar] [CrossRef]
- Oh, S.G.; Krishnan, R. Two-Phase SRM with Flux-Reversal-Free Stator: Concept, Analysis, Design, and Experimental Verification. IEEE Trans. Ind. Appl. 2007, 43, 1247–1257. [Google Scholar] [CrossRef]
- Dadpour, A.; Ansari, K. The Effect of Non-Uniform Air-Gap on the Noise in Switched Reluctance Motors. IJST Trans. Electr. Eng. 2013, 37, 183–191. [Google Scholar]
- Balaji, M.; Ramkumar, S.; Kamaraj, V. Sensitivity Analysis of Geometrical Parameters of a Switched Reluctance Motor with Modified Pole Shapes. J. Electr. Eng. Technol. 2014, 9, 136–142. [Google Scholar] [CrossRef]
- Tang, Y.; He, Y.; Wang, F.; Lee, D.; Ahn, J.; Kennel, R. Back-EMF-based sensorless control system of hybrid SRM for high-speed operation. IET Electr. Power Appl. 2018, 12, 867–873. [Google Scholar] [CrossRef]
- Wang, R.; Huo, J.; Pan, X.; Wang, Q.; Wu, H. A New Optimization Method for Pole-arc Parameters of Variable-gap Two-phase Switched Reluctance Motor. J. Phys. Conf. Ser. 2022, 2218, 012049. [Google Scholar] [CrossRef]
- Yasa, Y.; Tekgun, D.; Sozer, Y.; Kutz, J.; Tylenda, J. Effect of distributed airgap in the stator for acoustic noise reduction in switched reluctance motors. In Proceedings of the 2017 IEEE Applied Power Electronics Conference and Exposition (APEC), Tampa, FL, USA, 26–30 March 2017. [Google Scholar] [CrossRef]
- Torkaman, H.; Afjei, E. Comparison of Three Novel Types of Two-Phase Switched Reluctance Motors Using Finite Element Method. Prog. Electromagn. Res. 2012, 125, 151–164. [Google Scholar] [CrossRef]
- Laube, F. Geschaltete Reluktanzmaschinen als Integrierte Energiewandler für Schwungmassenspeicher. Ph.D. Dissertation, Technical University of Braunschweig, Braunschweig, Germany, 3 April 2003. (In German). [Google Scholar]
- Holub, M.; Palka, R.; Canders, W.-R. Control of Switched Reluctance Machines for Flywheel Energy Storage Applications. Electromotion 2005, 12, 185–191. [Google Scholar]
- Siems, S.O.; Canders, W.-R.; Walter, H.; Bock, J. Superconducting magnetic bearings for a 2 MW/10 kW h class energy storage flywheel system. Supercond. Sci. Technol. 2004, 17, 5. [Google Scholar] [CrossRef]
- May, H.; Canders, W.-R.; Palka, R.; Holub, M. Optimisation of the feeding of switched reluctance machines for high speed and high power applications. In Studies in Applied Electromagnetics and Mechanics, Proceedings of ISEF 2001—10th International Symposium on Electromagnetic Fields in Electrical Engineering; Cracow, Poland, 20–22 September 2001, IOS Press: Amsterdam, The Netherlands, 2002; Volume 22, pp. 489–494. [Google Scholar]
- Palka, R. Synthesis of Application-Optimized Air Gap Field Distributions in Synchronous Machines. Energies 2022, 15, 2322. [Google Scholar] [CrossRef]
- Sikora, R.; Palka, R. Synthesis of Magnetic-Fields. IEEE Trans. Magn. 1982, 18, 385–390. [Google Scholar] [CrossRef]
- Sikora, J. Sensitivity approach to the optimal shape design of a magnetic pole contour. Electr. Eng. 1989, 72, 27–32. [Google Scholar] [CrossRef]
- Palka, R. Synthesis of magnetic fields by optimization of the shape of areas and source distributions. Electr. Eng. 1991, 75, 1–7. [Google Scholar] [CrossRef]
- Kim, D.-H.; Sykulski, J.K.; Lowther, D.A. Design optimisation of electromagnetic devices using continuum design sensitivity analysis combined with commercial EM software. IET Sci. Meas. Technol. 2007, 1, 30–36. [Google Scholar] [CrossRef]
- Sykulski, J.K. Computational electromagnetics for design optimisation: The state of the art and conjectures for the future. Bull. Pol. Acad. Sci. Tech. Sci. 2009, 57, 123–131. [Google Scholar] [CrossRef]
- Palka, R. Fast Analytic–Numerical Algorithms for Calculating Mutual and Self-Inductances of Air Coils. Energies 2024, 17, 325. [Google Scholar] [CrossRef]
- Akima, H. A New Method of Interpolation and Smooth Curve Fitting Based on Local Procedures. J. Assoc. Comput. Mach. 1970, 17, 589–602. [Google Scholar] [CrossRef]
- Bogusz, P. A switched reluctance motor control method limiting the maximum dc source current in the low-speed range. Bull. Pol. Acad. Sci. Tech. Sci. 2016, 64, 197–206. [Google Scholar] [CrossRef][Green Version]














| v = 90 m/s | v = 180 m/s | v = 360 m/s | ||||
|---|---|---|---|---|---|---|
| α = 0 deg | 195 | 8.5 | 25 | 4.7 | 3.3 | 2.3 |
| α = 5 deg | 245 | 8.0 | 28 | 3.9 | 3.6 | 1.9 |
| α = 10 deg | 235 | 7.1 | 28 | 3.8 | 3.7 | 1.7 |
Disclaimer/Publisher’s Note: The statements, opinions and data contained in all publications are solely those of the individual author(s) and contributor(s) and not of MDPI and/or the editor(s). MDPI and/or the editor(s) disclaim responsibility for any injury to people or property resulting from any ideas, methods, instructions or products referred to in the content. |
© 2025 by the author. Licensee MDPI, Basel, Switzerland. This article is an open access article distributed under the terms and conditions of the Creative Commons Attribution (CC BY) license (https://creativecommons.org/licenses/by/4.0/).
Share and Cite
Palka, R. Operation of High-Speed Switched Reluctance Machines with a Non-Uniform Air Gap. Energies 2025, 18, 3033. https://doi.org/10.3390/en18123033
Palka R. Operation of High-Speed Switched Reluctance Machines with a Non-Uniform Air Gap. Energies. 2025; 18(12):3033. https://doi.org/10.3390/en18123033
Chicago/Turabian StylePalka, Ryszard. 2025. "Operation of High-Speed Switched Reluctance Machines with a Non-Uniform Air Gap" Energies 18, no. 12: 3033. https://doi.org/10.3390/en18123033
APA StylePalka, R. (2025). Operation of High-Speed Switched Reluctance Machines with a Non-Uniform Air Gap. Energies, 18(12), 3033. https://doi.org/10.3390/en18123033
