A Targeted Review on Revisiting and Augmenting the Framework for Technology Acceptance in the Renewable Energy Context
Abstract
1. Introduction
- To determine the frameworks currently in use for accepting renewable energy technologies and the main difficulties the frameworks are presently facing due to the changing times.
- To examine the variables that affect energy technology’s acceptance (or rejection).
- To identify and research the current metrics for gauging technology adoption.
- To identify and assess the strengths and weaknesses of the selected frameworks to improve the current frameworks’ applicability and explanatory capacity.
2. Background Study
3. Methodology
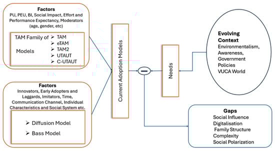
4. Review
4.1. TRA or Theory of Reasoned Action
4.2. TAM or Technology Acceptance Model
4.3. TAM2 and eTAM
4.4. UTAUT—Unified Theory of Acceptance and Use of Technology
4.5. Compatibility with the UTAUT (C-UTAUT)
4.6. Theory of Planned Behavior—TPB
4.7. Theory of Interpersonal Behavior—TIB
4.8. Social Cognitive Theory—SCT
4.9. Diffusion of Innovations Theory—DOI
4.10. TOE—Technology–Organization–Environment Framework
4.11. Bass Diffusion Models
4.12. Summary
| Theories | Factors | References |
|---|---|---|
| TRA | Personal standards and attitude about behavior | Fishbein and Ajzen (1975) [30], Samar et al. (2020) [96], Jaiswal et al. (2022) [91] |
| Theory of Planned Behavior (TPB) | TRA and PBC | White et al. (2015) [42], Taherdoost et al. (2012) [43], Jaiswal et al. (2022) [91] |
| Theory of Interpersonal Behavior (TIB) | TRA, TPB, emotional, and social | Chang and Cheung (2001) [45], Misbah et al. (2015) [46], Ajibade (2018) [95], Mogaji et al. (2024) [37] |
| Social Cognitive Theory (SCT) | Behavior, personal, and environment | Rana and Dwiedi (2015) [48], Zhang et al. (2024) [50] |
| Diffusions of Innovation Theory (DOI) | Time, channels of statement, innovation, and social systems | Rogers (1995) [52], Ajibade (2018) [95], Long and Zhongju (2023) [55] |
| Technology–Organization–Environment (TOE) | Techno-environmental and organization | Cao et al. (2018) [57], Salmizi et al. (2022) [58], Kabra et al. (2023) [64] |
| Models | Factors | References |
|---|---|---|
| TAM Family of Models TAM eTAM/TAM2 UTAUT | PEU, PU, attitude towards usage, AU, and BI | Davis (1989) [3], Samar et al. (2020) [96], Jaiswal et al. (2022) [91], Mogaji et al. (2024) [37] |
| PEU, PU, output quality, work relevance, impact of social factors, and cognitive instrument | Venkatesh and Davis (2000) [33], Samar et al. (2020) [96], Alshammari et al. (2021) [89] | |
| Expectancy of performance and effort, social impact, facilitating condition, and moderators such as age, gender, etc. | Venkatesh (2003) [35], He et al. (2020) [36], Jaiswal et al. (2022) [91], Mogaji et al. (2024) [37] | |
| Diffusion Model and Bass Model | Innovators, early adopters, early majority, late majority, laggards, imitators, time, communication channel, innovation individual characteristics, and social systems | Turan et al. (2015) [51], Outcault et al. (2022) [53], Bass M (1994) [78], Kim et al. (2020) [81] |
5. Review of Factors Affecting Models for Energy Technology Adoption
5.1. Implication of Energy Technology in Society and Politics
5.2. Implication for Smart Grids
5.3. Engagement, Involvement, and Agency
5.4. Trust, Perceptions, and Attitudes
5.5. Acceptance
6. Scope for Future Research
7. Limitation
8. Conclusions
Author Contributions
Funding
Data Availability Statement
Conflicts of Interest
References
- Wüstenhagen, R.; Wolsink, M.; Bürer, M.J. Social Acceptance of Renewable Energy Innovation: An Introduction to the Concept. Energy Policy 2007, 35, 2683–2691. [Google Scholar] [CrossRef]
- Yasmin, N.; Grundmann, P. Pre- and Post-Adoption Beliefs about the Diffusion and Continuation of Biogas-Based Cooking Fuel Technology in Pakistan. Energies 2019, 12, 3184. [Google Scholar] [CrossRef]
- Davis, F.D. Perceived Usefulness, Perceived Ease of Use, and User Acceptance of Information Technology. MIS Q. 1989, 13, 319. [Google Scholar] [CrossRef]
- Anser, M.K.; Yousaf, Z.; Zaman, K. Green Technology Acceptance Model and Green Logistics Operations: “To See Which Way the Wind Is Blowing”. Front. Sustain. 2020, 1, 3. [Google Scholar] [CrossRef]
- Schoemaker, P.; Heaton, S.; Teece, D. Innovation, Dynamic Capabilities, and Leadership. Calif. Manag. Rev. 2018, 61, 15–42. [Google Scholar] [CrossRef]
- Ginters, E.; Barkane, Z.; Vincent, H. Systems Dynamics Use for Technologies Assessment. In Proceedings of the 22th European Modeling & Simulation Symposium (EMSS 2010), Genoa, Italy, 13–15 October 2010. [Google Scholar]
- Giones, F.; Brem, A.; Berger, A. Strategic Decisions in Turbulent Times: Lessons from the Energy Industry. Bus. Horiz. 2019, 62, 215–225. [Google Scholar] [CrossRef]
- Hwang, Y.; Al-Arabiat, M.; Shin, D.-H. Understanding Technology Acceptance in A Mandatory Environment. Inf. Dev. 2016, 32, 1266–1283. [Google Scholar] [CrossRef]
- López-Nicolás, C.; Molina-Castillo, F.J.; Bouwman, H. An Assessment of Advanced Mobile Services Acceptance: Contributions from TAM and Diffusion Theory Models. Inf. Manag. 2008, 45, 359–364. [Google Scholar] [CrossRef]
- Shaheen, S.A.; Martin, E.; Lipman, T.E. Dynamics in Behavioral Response to Fuel-Cell Vehicle Fleet and Hydrogen Fueling Infrastructure. Transp. Res. Rec. J. Transp. Res. Board 2008, 2058, 155–162. [Google Scholar] [CrossRef]
- Michaud, K.; Carlisle, J.E.; Smith, E.R.A.N. Nimbyism vs. Environmentalism in Attitudes toward Energy Development. Environ. Politics 2008, 17, 20–39. [Google Scholar] [CrossRef]
- Gaede, J.; Rowlands, I.H. Visualizing Social Acceptance Research. Energy Res. Soc. Sci. 2018, 40, 142–158. [Google Scholar] [CrossRef]
- Cho, Y.; Shaygan, A.; Daim, T.U. Energy Technology Adoption: Case of Solar Photovoltaic in the Pacific Northwest USA. Sustain. Energy Technol. Assess. 2019, 34, 187–199. [Google Scholar] [CrossRef]
- Arena. Darren Miller: The Energy Revolution Is Happening in Our Homes. 2019. Available online: https://arena.gov.au/blog/darren-miller-the-energy-revolution-is-happening-in-our-homes/ (accessed on 1 November 2023).
- IEA. The Latest Trends in Energy and Emissions in 2018; International Energy Agency: Paris, France, 2019. [Google Scholar]
- IRENA. Renewable Capacity Highlights; International Renewable Energy Agency: Masdar City, United Arab Emirates, 2019. [Google Scholar]
- IRENA. Renewable Power Generation Costs in 2018. Available online: https://www.irena.org/publications/2019/May/Renewable-power-generation-costs-in-2018 (accessed on 1 November 2023).
- Agnew, S.; Dargusch, P. Effect of Residential Solar and Storage on Centralized Electricity Supply Systems. Nat. Clim. Chang. 2015, 5, 315–318. [Google Scholar] [CrossRef]
- Simshauser, P.; Nelson, T. The Energy Market Death Spiral-Rethinking Customer Hardship; AGL Energy Ltd.: Brisbane, QLD, Australia, 2012. [Google Scholar]
- Irena. Global Energy Transformation: A Roadmap to 2050. Available online: https://www.irena.org/publications/2019/Apr/Global-energy-transformation-A-roadmap-to-2050-2019Edition (accessed on 1 November 2023).
- Rath, C.R.; Grosskopf, S.; Barmeyer, C. Leadership in the VUCA World—A Systematic Literature Review and Its Link to Intercultural Competencies. Eur. J. Cross-Cult. Competence Manag. 2021, 5, 195. [Google Scholar] [CrossRef]
- Romanach, L.; Carr-Cornish, S.; Muriuki, G. Societal Acceptance of an Emerging Energy Technology: How Is Geothermal Energy Portrayed in Australian Media? Renew. Sustain. Energy Rev. 2015, 42, 1143–1150. [Google Scholar] [CrossRef]
- Nisbet, M.C.; Scheufele, D.A.; Shanahan, J.; Moy, P.; Brossard, D.; Lewenstein, B.V. Knowledge, Reservations, or Promise? Commun. Res. 2002, 29, 584–608. [Google Scholar] [CrossRef]
- Nuortimo, K.; Härkönen, J. Opinion Mining Approach to Study Media-Image of Energy Production. Implications to Public Acceptance and Market Deployment. Renew. Sustain. Energy Rev. 2018, 96, 210–217. [Google Scholar] [CrossRef]
- Sandberg, M. Sufficiency transitions: A Review of Consumption Changes for Environmental Sustainability. J. Clean. Prod. 2021, 293, 126097. [Google Scholar] [CrossRef]
- Tekmen-Araci, Y. Teaching Creativity in Engineering Schools: A Review of the Literature. Int. J. Eng. Educ. 2024, 40, 126–143. [Google Scholar]
- Taherdoost, H. A Review of Technology Acceptance and Adoption Models and Theories. Procedia Manuf. 2018, 22, 960–967. [Google Scholar] [CrossRef]
- Ajzen, I.; Fishbein, M. Understanding Attitudes and Predicting Social Behavior; Prentice-Hall: Hoboken, NJ, USA, 1980. [Google Scholar]
- Lai, P.C. The Literature Review of Technology Adoption Models and Theories for the Novelty Technology. J. Inf. Syst. Technol. Manag. 2017, 14, 21–38. [Google Scholar] [CrossRef]
- Fishbein, M.A.; Ajzen, I. Belief, Attitude, Intention and Behaviour: An Introduction to Theory and Research; Addison-Wesley: Reading, MA, USA, 1975. [Google Scholar]
- Yi, M.Y.; Hwang, Y. Predicting the Use of Web-Based Information Systems: Self-Efficacy, Enjoyment, Learning Goal Orientation, and the Technology Acceptance Model. Int. J. Hum.-Comput. Stud. 2003, 59, 431–449. [Google Scholar] [CrossRef]
- Davis, F.D.; Bagozzi, R.P.; Warshaw, P.R. User Acceptance of Computer Technology: A Comparison of Two Theoretical Models. Manag. Sci. 1989, 35, 982–1003. [Google Scholar] [CrossRef]
- Venkatesh, V.; Davis, F.D. A Theoretical Extension of the Technology Acceptance Model: Four Longitudinal Field Studies. Manag. Sci. 2000, 46, 186–204. [Google Scholar] [CrossRef]
- Moore, G.C.; Benbasat, I. Development of an Instrument to Measure the Perceptions of Adopting an Information Technology Innovation. Inf. Syst. Res. 1991, 2, 192–222. [Google Scholar] [CrossRef]
- Venkatesh, V.; Morris, M.G.; Davis, G.B.; Davis, F.D. User Acceptance of Information Technology: Toward a Unified View. MIS Q. 2003, 27, 425. [Google Scholar] [CrossRef]
- He, K.; Zhang, J.; Zeng, Y. Households’ Willingness to Pay for Energy Utilization of Crop Straw in Rural China: Based on an improved UTAUT model. Energy Policy 2020, 140, 111373. [Google Scholar] [CrossRef]
- Mogaji, E.; Viglia, G.; Srivastava, P.; Dwivedi, Y.K. Is It the End of the Technology Acceptance Model in the Era of Generative Artificial Intelligence? Int. J. Contemp. Hosp. Manag. 2024. [Google Scholar] [CrossRef]
- Raj, K.B.S. The Role of Social Media Marketing in Ethiopian Tourism and Hospitality Organizations: Applying the Unified Theory of Acceptance and Use of Technology Model. Cogent Soc. Sci. 2024, 10, 2318866. [Google Scholar]
- Recskó, M.; Aranyossy, M. User Acceptance of Social Network-Backed Cryptocurrency: A Unified Theory of Acceptance and use of Technology (UTAUT)-Based Analysis. Financ. Innov. 2024, 10, 57. [Google Scholar] [CrossRef]
- Bouten, M. Compatibility and Technology Acceptance: Consolidating, Validating and Extending Concepts (Top Thesis); Faculty of Economics and Business Administration, Maastricht University: Maastricht, The Netherlands, 2008. [Google Scholar]
- Karahanna, E.; Agarwal, R.; Angst, C.M. Reconceptualizing Compatibility Beliefs in Technology Acceptance Research. MIS Q. 2006, 30, 781. [Google Scholar] [CrossRef]
- White, K.M.; Jimmieson, N.L.; Obst, P.L.; Graves, N.; Barnett, A.; Cockshaw, W.; Gee, P.; Haneman, L.; Page, K.; Campbell, M.; et al. Using a Theory of Planned Behaviour Framework to Explore Hand Hygiene Beliefs at the ‘5 Critical Moments’ among Australian Hospital-Based Nurses. BMC Health Serv. Res. 2015, 15, 59. [Google Scholar] [CrossRef]
- Taherdoost, H.; Sahibuddin, S.; Jalaliyoon, N. Smart Card Technology; Awareness and Satisfaction. J. Comput. 2012, 4, 128–132. [Google Scholar]
- Taherdoost, H.; Namayandeh, M.; Jalaliyoon, N. Information Security and Ethics in Educational Context: Propose a Conceptual Framework to Examine Their Impact. Int. J. Comput. Sci. Inf. Secur. 2011, 9, 134–138. [Google Scholar]
- Chang, M.K.; Cheung, W. Determinants of the Intention to Use Internet/WWW at Work: A Confirmatory study. Inf. Manag. 2001, 39, 1–14. [Google Scholar] [CrossRef]
- Misbah, Z.; Gulikers, J.; Maulana, R.; Mulder, M. Teacher Interpersonal Behaviour and Student Motivation in Competence-Based Vocational Education: Evidence from Indonesia. Teach. Teach. Educ. 2015, 50, 79–89. [Google Scholar] [CrossRef]
- Tudela, A.; Habib, K.M.N.; Idris, A.O. Semantic Approach to Capture Psychological Factors Affecting Mode Choice: Comparative Results from Canada and Chile. In Transport Survey Methods: Best Practice for Decision Making; Emerald Group Publishing Limited: Bingley, UK, 2013; pp. 625–642. [Google Scholar]
- Rana, N.P.; Dwivedi, Y.K. Citizen’s Adoption of An e-government System: Validating Extended Social Cognitive Theory (SCT). Gov. Inf. Q. 2015, 32, 172–181. [Google Scholar] [CrossRef]
- John Thogersen, A.G. Electricity Saving in Households—A Social Cognitive Approach. Energy Policy 2010, 38, 7732–7743. [Google Scholar] [CrossRef]
- Zhang, X.; Nketiah, E.; Shi, V.; Cheng, J. Who Will Save Energy? An Extension of Social Cognitive Theory with Place Attachment to Understand Residents’ Energy-Saving Behaviors. Sustainability 2024, 16, 213. [Google Scholar] [CrossRef]
- Turan, A.; Tunç, A.Ö.; Zehir, C. A Theoretical Model Proposal: Personal Innovativeness and User Involvement as Antecedents of Unified Theory of Acceptance and Use of Technology. Procedia-Soc. Behav. Sci. 2015, 210, 43–51. [Google Scholar] [CrossRef]
- Rogers, E.M. Diffusion of Innovations, 4th ed.; Free Press: New York, NY, USA, 1995. [Google Scholar]
- Outcault, S.; Sanguinetti, A.; Nelson, L. Technology Characteristics that Influence Adoption of Residential Distributed Energy resources: Adapting Rogers’ framework. Energy Policy 2022, 168, 113153. [Google Scholar] [CrossRef]
- Franceschinis, C.; Thiene, M.; Scarpa, R.; Rose, J.; Moretto, M.; Cavalli, R. Adoption of Renewable Heating Systems: An Empirical Test of the Diffusion of Innovation Theory. Energy 2017, 125, 313–326. [Google Scholar] [CrossRef]
- Long, S.; Liao, Z. Green Relational Capital, Integration Capabilities and Environmental Innovation Adoption: The Moderating Role of Normative Pressures. Sustain. Dev. 2023, 31, 1570–1580. [Google Scholar] [CrossRef]
- Askarany, D. Attributes of Innovation and Management Accounting Changes. Contemp. Manag. Res. 2016, 12, 455–466. [Google Scholar] [CrossRef]
- Cao, Y.; Ajjan, H.; Hong, P.; Le, T. Using Social Media for Competitive Business Outcomes. J. Adv. Manag. Res. 2018, 15, 211–235. [Google Scholar] [CrossRef]
- Salmizi, A.; Aziz, N.; Hazudin, S. Factors Affecting e-Commerce Adoption: A Conceptual Model and Research Propositions. Int. J. Acad. Res. Bus. Soc. Sci. 2022, 12, 3187–3197. [Google Scholar] [CrossRef] [PubMed]
- Ramdani, B.; Duan, B.; Berrou, I. Exploring the Determinants of Mobile Health Adoption by Hospitals in China: Empirical Study. Jmir Med. Inform. 2020, 8, e14795. [Google Scholar] [CrossRef] [PubMed]
- Pérez-Morón, J. Eleven Years of Cyberattacks on Chinese Supply Chains in an Era of Cyber Warfare, a Review and Future Research Agenda. J. Asia Bus. Stud. 2021, 16, 371–395. [Google Scholar] [CrossRef]
- Silva, R.; Mattos, C. Critical Success Factors of a Drug Traceability System for Creating Value in a Pharmaceutical Supply Chain (psc). Int. J. Environ. Res. Public Health 2019, 6, 1972. [Google Scholar] [CrossRef]
- Tomás, S.; Thomas, M.; Oliveira, T. Evaluating the Impact of Virtualization Characteristics on Saas Adoption. Enterp. Inf. Syst. 2017, 12, 259–278. [Google Scholar] [CrossRef]
- Chen, S.; Li, Q.; Liu, B.; Wang, N. Configurational Analysis of the Driving Paths of Chinese Digital Economy Based on the Technology–Organization–Environment Framework. Sage Open 2021, 11, 21582440211054500. [Google Scholar] [CrossRef]
- Kabra, G. Determinants of Blockchain Adoption and Organizational Performance in the Healthcare Sector in india. Am. J. Bus. 2023, 38, 152–171. [Google Scholar] [CrossRef]
- Lihniash, S.; Egdair, I.; Ahmed, S. The Proposed Conceptual Framework to Understand the Effect of the Technology Organization Environment (toe) Model on Internet Financial Reporting (ifr) in Libyan Financial Institutions. Open J. Bus. Manag. 2019, 7, 339–347. [Google Scholar] [CrossRef]
- Ngah, A.; Zainuddin, Y.; Ramayah, T. Applying the toe Framework in the Halal Warehouse Adoption Study. J. Islam. Account. Bus. Res. 2017, 8, 161–181. [Google Scholar] [CrossRef]
- Ghobakhloo, M.; Aranda, D.; Benítez-Amado, J. Adoption of e-Commerce Applications in Smes. Ind. Manag. Data Syst. 2011, 111, 1238–1269. [Google Scholar] [CrossRef]
- Wall, W.; Khalid, B.; Urbański, M.; Kot, M. Factors Influencing Consumer’s Adoption of Renewable Energy. Energies 2021, 14, 5420. [Google Scholar] [CrossRef]
- Fayad, M.F.; Sabri, S.; Elmahdy, M.; Kasem, A.A. Managing of Renewable Energy Transformations in Egypt. Int. J. Sustain. Dev. Sci. 2020, 3, 1–18. [Google Scholar]
- Khalid, B.; Urbański, M.; Kowalska-Sudyka, M.; Wysłocka, E.; Piontek, B. Evaluating Consumers’ Adoption of Renewable Energy. Energies 2021, 14, 7138. [Google Scholar] [CrossRef]
- Iskandar, A.; Usman, A.; Shaharuddin, S. Role of Islamic Economic and Finance in Renewable Energy: Some Quotation from Quranic Verses and Indonesia Experiences. Al-Irsyad J. Islam. Contemp. Issues 2021, 6, 583–595. [Google Scholar] [CrossRef]
- Gholipour, Y. Future of oil and renewable energy. Int. J. Frontline Res. Rev. 2022, 1, 14–20. [Google Scholar] [CrossRef]
- Majlingová, A.; Lieskovský, M.; Sedliak, M.; Slamka, M. Energy Potential of Biomass Sources in Slovakia. In Green Energy and Environment; IntechOpen: London, UK, 2020. [Google Scholar]
- Ahmed, I. Technology Organization Environment Framework in cloud Computing. Telkomnika (Telecommun. Comput. Electron. Control) 2020, 18, 716. [Google Scholar] [CrossRef]
- Bhardwaj, A.; Garg, A.; Gajpal, Y. Determinants of Blockchain Technology Adoption in Supply Chains by Small and Medium Enterprises (smes) in India. Math. Probl. Eng. 2021, 2021, 5537395. [Google Scholar] [CrossRef]
- Surya, B.; Suriani, S.; Menne, F.; Abubakar, H.; Idris, M.; Rasyidi, E.S.; Remmang, H. Community Empowerment and Utilization of Renewable Energy: Entrepreneurial Perspective for Community Resilience Based on Sustainable Management of Slum Settlements in Makassar City, Indonesia. Sustainability 2021, 13, 3178. [Google Scholar] [CrossRef]
- Jack, E.K.E.; Jack, K.E.; Obichere, J.-K.C.; Dike, D.O.; Olubiwe, M.; Essien, U.A.; Anunuso, J.C. Development of Human Machine Interface for the Control of the Integrated Hybridized Renewable Energy Resources in Community-Based Power Pool System. Int. J. Eng. Res. Technol. 2019, 8. [Google Scholar] [CrossRef]
- Bass, F.M.; Krishnan, T.V.; Jain, D.C. Why the Bass Model Fits without Decision Variables. Mark. Sci. 1994, 13, 203–223. [Google Scholar] [CrossRef]
- Duretec, K.; Becker, C. Format Technology Lifecycle Analysis. J. Assoc. Inf. Sci. Technol. 2017, 68, 2484–2500. [Google Scholar] [CrossRef]
- Reddy, B.S. Economic Dynamics and Technology Diffusion in Indian Power Sector. Energy Policy 2018, 120, 425–435. [Google Scholar] [CrossRef]
- Kim, S.-H.; Lee, S.; Han, S.-Y.; Kim, J.-H. Scenario Analysis for GHG Emission Reduction Potential of the Building Sector for New City in South Korea. Energies 2020, 13, 5514. [Google Scholar] [CrossRef]
- Dong, C.; Sigrin, B.; Brinkman, G. Forecasting Residential Solar Photovoltaic Deployment in California. Technol. Forecast. Soc. Chang. 2017, 117, 251–265. [Google Scholar] [CrossRef]
- Ashraf, I.; Danish, M.; Fernandez, E. Solar Photo Voltaic for Power Generation in India: Projected Level of Dissemination Using Technology Diffusion Models. In Proceedings of the 41st International Universities Power Engineering Conference, Newcastle upon Tyne, UK, 6–8 September 2006. [Google Scholar]
- Zhao, X.-G.; Zhang, Y.-Z.; Li, Y.-B. The Evolution of Renewable Energy Price Policies Based on Improved Bass Model: A System Dynamics (SD) Analysis. Sustainability 2018, 10, 1748. [Google Scholar] [CrossRef]
- Carillo, K.D. Social Cognitive Theory in IS Research–Literature Review, Criticism, and Research Agenda. In Proceedings of the Information Systems, Technology and Management: 4th International Conference, ICISTM 2010, Bangkok, Thailand, 11–13 March 2010. [Google Scholar]
- Bryan, J.D.; Zuva, T. A Review on TAM and TOE Framework Progression and How These Models Integrate. Adv. Sci. Technol. Eng. Syst. J. 2021, 6, 137–145. [Google Scholar] [CrossRef]
- Nguyen, T.H.; Le, X.C.; Vu, T.H. An Extended Technology-Organization-Environment (TOE) Framework for Online Retailing Utilization in Digital Transformation: Empirical Evidence from Vietnam. J. Open Innov. Technol. Mark. Complex. 2022, 8, 200. [Google Scholar] [CrossRef]
- Khan, N.A.; Khan, A.N.; Bahadur, W.; Ali, M. Mobile payment adoption: A multi-theory model, multi-method approach and multi-country study. Int. J. Mob. Commun. 2021, 19, 467–491. [Google Scholar] [CrossRef]
- Alshammari, S.H.; Rosli, M.S. A Review of Technology Acceptance Models and Theories. Innov. Teach. Learn. J. 2021, 4, 12–22. [Google Scholar]
- Cheam, W.Y.; Lau, L.S.; Wei, C.Y. Factors Influencing the Residence’s Intention to Adopt Solar Photovoltaic Technology: A Case Study from Klang Valley, Malaysia. Clean Energy 2021, 5, 464–473. [Google Scholar] [CrossRef]
- Jaiswal, D.; Kant, R.; Singh, P.K.; Yadav, R. Investigating the Role of Electric Vehicle Knowledge in Consumer Adoption: Evidence from an Emerging Market. Benchmarking 2022, 29, 1027–1045. [Google Scholar] [CrossRef]
- Piselli, C.; Salvadori, G.; Diciotti, L.; Fantozzi, F.; Pisello, A.L. Assessing Users’ Willingness-to-Engagement towards Net Zero Energy Communities in Italy. Renew. Sustain. Energy Rev. 2021, 152, 111627. [Google Scholar] [CrossRef]
- Bandara, U.C.; Amarasena, T.S.M. Impact of Relative Advantage, Perceived Behavioural Control and Perceived Ease of Use on Intention to Adopt with Solar Energy Technology in Sri Lanka. In Proceedings of the Conference on the Industrial and Commercial Use of Energy, ICUE, Phuket, Thailand, 24–26 October 2018. [Google Scholar]
- Karimzadeh, S.; Salehi, S. A Study of Households’ Intention towards Solar Panel Installation Case Study: Villagers of the Northern Regions of Iran. Environ. Sociol. 2021, 7, 434–446. [Google Scholar] [CrossRef]
- Ajibade, P. Technology Acceptance Model Limitations and Criticisms: Exploring the Practical Applications and Use in Technology-related Studies, Mixed-method, and Qualitative Researches. Libr. Philos. Pract. 2018. Available online: http://digitalcommons.unl.edu/libphilprac/1941 (accessed on 1 November 2023).
- Zaineldeen, S.; Hongbo, L.; Koffi, A.L.; Hassan, B.M.A. Technology Acceptance Model’ Concepts, Contribution, Limitation, and Adoption in Education. Univers. J. Educ. Res. 2020, 8, 5061–5071. [Google Scholar] [CrossRef]
- Chin, J.; Lin, S.C. A Behavioral Model of Managerial Perspectives Regarding Technology Acceptance in Building Energy Management Systems. Sustainability 2016, 8, 641. [Google Scholar] [CrossRef]
- Zahid, M.J.A.; Ashraf, M.M.; Malik, B.T.; Hoque, M.R. Information Communication Technology (ICT) for Disabled Persons in Bangladesh: Preliminary Study of Impact/Outcome. In Grand Successes and Failures in IT. Public and Private Sectors; Springer: Berlin/Heidelberg, Germany, 2013; pp. 652–657. [Google Scholar]
- Ho, J.S.; Tan, B.C.; Lau, T.C.; Khan, N. Public Acceptance towards Emerging Autonomous Vehicle Technology: A Bibliometric Research. Sustainability 2023, 15, 1566. [Google Scholar] [CrossRef]
- Fatoki, O. Determinants of Intention to Purchase Photovoltaic Panel System: An Integration of Technology Acceptance Model and Theory of Planned Behaviour. Int. J. Energy Econ. Policy 2022, 12, 432–440. [Google Scholar] [CrossRef]
- Ahmad, S.; Mat Tahar, R.B.; Cheng, J.K.; Yao, L. Public Acceptance of Residential Solar Photovoltaic Technology in Malaysia. PSU Res. Rev. 2017, 1, 242–254. [Google Scholar] [CrossRef]
- Rezaei, R.; Ghofranfarid, M. Rural Households’ Renewable Energy Usage Intention in Iran: Extending the Unified Theory of acceptance and use of technology. Renew. Energy 2018, 122, 382–391. [Google Scholar] [CrossRef]
- Damayanti, S.; Hidayatno, A.; Setiawan, A.D. User Acceptance of Electric Vehicles in Indonesia: A Conceptual Model. In Proceedings of the 3rd Asia Pacific Conference on Research in Industrial and Systems Engineering, Depok, Indonesia, 16–17 June 2020. [Google Scholar]
- Malatji, W.R.; Eck, R.V.; Zuva, T. Understanding the usage, Modifications, Limitations and Criticisms of Technology Acceptance Model (TAM). Adv. Sci. Technol. Eng. Syst. J. 2020, 5, 113–117. [Google Scholar] [CrossRef]
- Acakpovi, A.; Abubakar, R.; Asabere, N.Y.; Majeed, I.B. Barriers and Prospects of Smart Grid Adoption in Ghana. Procedia Manuf. 2019, 35, 1240–1249. [Google Scholar] [CrossRef]
- Atulkar, S. Purchase Intention of Indian Customers: A Study on Solar PV technology. Int. J. Energy Sect. Manag. 2022, 16, 946–964. [Google Scholar] [CrossRef]
- Baharom, A.S.; Dahlan, N.Y. Solar Thermal Heating Acceptance among Malaysian Industries Using System Dynamics. Indones. J. Electr. Eng. Comput. Sci. 2017, 8, 375–381. [Google Scholar]
- von Wirth, T.; Gislason, L.; Seidl, R. Distributed Energy Systems on a Neighborhood Scale: Reviewing Drivers of and Barriers to Social Acceptance. Renew. Sustain. Energy Rev. 2018, 82, 2618–2628. [Google Scholar] [CrossRef]
- Meuter, M.L.; Ostrom, A.L.; Roundtree, R.I.; Bitner, M.J. Self-Service Technologies: Understanding Customer Satisfaction with Technology-Based Service Encounters. J. Mark. 2000, 64, 50–64. [Google Scholar] [CrossRef]
- Dapp, T.; Stobbe, A.; Wruuck, P. The Future of (Mobile) Payments-New (Online) Players Competing with Banks; Deutsche Bank Research: Frankfurt am Main, Germany, 2012; pp. 1–31. [Google Scholar]
- Lai, P.C. Consumers Intention to Use a Single Platform E-Payment System: A Study Among Malaysian Internet and Mobile Banking Users. J. Internet Bank. Commer. 2015, 20, 1–13. [Google Scholar]
- Nelson, T.; McCracken-Hewson, E.; Sundstrom, G.; Hawthorne, M. The Drivers of Energy-Related Financial Hardship in Australia–Understanding the Role Of Income, Consumption and Housing. Energy Policy 2019, 124, 262–271. [Google Scholar] [CrossRef]
- Best, R.; Burke, P.J.; Nishitateno, S. Understanding the Determinants of rooftop Solar Installation: Evidence from Household Surveys in Australia. Aust. J. Agric. Resour. Econ. 2019, 63, 922–939. [Google Scholar] [CrossRef]
- Ameli, N.; Brandt, N. What Impedes Household Investment in Energy Efficiency and Renewable Energy? OECD Publishing: Paris, France, 2015. [Google Scholar]
- Noppers, E.; Keizer, K.; Milovanovic, M.; Steg, L. The Role of Adoption Norms and Perceived Product Attributes in the Adoption of Dutch Electric Vehicles and Smart Energy Systems. Energy Res. Soc. Sci. 2019, 57, 101237. [Google Scholar] [CrossRef]
- He, P.; Lovo, S.; Veronesi, M. Social Networks and Renewable Energy Technology Adoption: Empirical Evidence from Biogas Adoption in China. Energy Econ. 2022, 106, 105789. [Google Scholar] [CrossRef]
- Haque, A.; Ajmeri, N.; Singh, M. Understanding Dynamics of Polarization via Multiagent Social Simulation. AI Soc. 2023, 38, 1373–1389. [Google Scholar] [CrossRef] [PubMed]
- Autor, D.; Dorn, D.; Hanson, G.; Majlesi, K. Importing Political Polarization? The Electoral Consequences of Rising Trade Exposure. Nber Work. Pap. Ser. 2020, 110, 3139–3183. [Google Scholar]
- Gromet, D.; Kunreuther, H.; Larrick, R. Political Ideology Affects Energy-Efficiency Attitudes and Choices. Proc. Natl. Acad. Sci. USA 2013, 110, 9314–9319. [Google Scholar] [CrossRef]
- Hope, A.J.; Booth, A. Attitudes and Behaviours of Private Sector Landlords towards the Energy Efficiency of Tenanted Homes. Energy Policy 2014, 75, 369–378. [Google Scholar] [CrossRef]
- Melvin, J. The Split Incentives Energy Efficiency Problem: Evidence of Underinvestment by Landlords. Energy Policy 2018, 115, 342–352. [Google Scholar] [CrossRef]
- Sundareswaran, G.; Kamaraj, H.; Sanjay, S.; Devi, A.; Elangovan, P.; Kruthikkha, P. Consumer Behavior Analysis. Int. J. Res. Appl. Technol. 2022, 2, 82–90. [Google Scholar] [CrossRef]
- Moschis, G.P. Stress and Consumer Behavior. J. Acad. Mark. Sci. 2007, 35, 430–444. [Google Scholar] [CrossRef]
- Xia, L. An Examination of Consumer Browsing Behaviors. Qual. Mark. Res. Int. J. 2010, 13, 154–173. [Google Scholar] [CrossRef]
- van Raaij, W.F. Consumer Financial Behavior. Found. Trends® Mark. 2014, 7, 231–351. [Google Scholar] [CrossRef]
- Wu, Y. Research on Factors Influencing Consumer Buying Behavior. In Proceedings of the 2022 4th International Conference on Economic Management and Cultural Industry (ICEMCI 2022), Chongqing, China, 14–16 October 2022; pp. 1113–1120. [Google Scholar]
- Kraslanová, M.; Vargová, M.; Poláková, Z. Analysis of Consumer Behavior Zero Waste Consumers. Math. Educ. Res. Appl. 2021, 7, 50–57. [Google Scholar] [CrossRef]
- Guta, D.D. Determinants of Household Adoption of Solar Energy Technology in Rural Ethiopia. J. Clean. Prod. 2018, 204, 193–204. [Google Scholar] [CrossRef]
- Palm, J.; Tengvard, M. Motives for and Barriers to Household Adoption of Small-Scale Production of Electricity: Examples from Sweden. Sustain. Sci. Pract. Policy 2011, 7, 6–15. [Google Scholar] [CrossRef]
- Ishak, S.; Zabil, N.F.M. Impact of Consumer Awareness and Knowledge to Consumer Effective Behavior. Asian Soc. Sci. 2012, 8, 108. [Google Scholar] [CrossRef]
- Vasseur, V.; Kemp, R. The adoption of PV in the Netherlands: A Statistical Analysis of Adoption Factors. Renew. Sustain. Energy Rev. 2015, 41, 483–494. [Google Scholar] [CrossRef]
- De Groote, O.; Pepermans, G.; Verboven, F. Heterogeneity in the Adoption of Photovoltaic Systems in Flanders. Energy Econ. 2016, 59, 45–57. [Google Scholar] [CrossRef]
- Upham, P.; Oltra, C.; Boso, À. Towards a Cross-Paradigmatic Framework of the Social Acceptance of Energy Systems. Energy Res. Soc. Sci. 2015, 8, 100–112. [Google Scholar] [CrossRef]
- Stern, P.C. Individual and Household Interactions with Energy Systems: Toward Integrated Understanding. Energy Res. Soc. Sci. 2014, 1, 41–48. [Google Scholar] [CrossRef]
- Elmustapha, H.; Hoppe, T.; Bressers, H. Consumer Renewable Energy Technology Adoption Decision-Making; Comparing Models on perceived Attributes and Attitudinal Constructs in the Case of Solar Water Heaters in Lebanon. J. Clean. Prod. 2018, 172, 347–357. [Google Scholar] [CrossRef]
- Gozgor, G.; Mahalik, M.K.; Demir, E.; Padhan, H. The impact of Economic Globalization on Renewable Energy in the OECD countries. Energy Policy 2020, 139, 111365. [Google Scholar] [CrossRef]
- Singh, G.G.; Cisneros-Montemayor, A.M.; Swartz, W.; Cheung, W.; Guy, J.A.; Kenny, T.-A.; McOwen, C.J.; Asch, R.; Geffert, J.L.; Wabnitz, C.C.C.; et al. A rapid Assessment of co-Benefits and Trade-offs among Sustainable Development Goals. Mar. Policy 2018, 93, 223–231. [Google Scholar] [CrossRef]
- Baur, D.; Emmerich, P.; Baumann, M.J.; Weil, M. Assessing the Social Acceptance of key Technologies for the German Energy Transition. Energy Sustain. Soc. 2022, 12, 4. [Google Scholar] [CrossRef]
- Finkel, A. Independent Review into the Future Security of the National Electricity Market; DCCEEW: Parramatta, NSW, Australia, 2016.
- Bigerna, S.; Bollino, C.A.; Micheli, S. Socio-Economic Acceptability for Smart Grid Development—A Comprehensive Review. J. Clean. Prod. 2016, 131, 399–409. [Google Scholar] [CrossRef]
- Gangale, F.; Mengolini, A.; Onyeji, I. Consumer Engagement: An Insight from Smart Grid Projects in Europe. Energy Policy 2013, 60, 621–628. [Google Scholar] [CrossRef]
- Ellabban, O.; Abu-Rub, H. Smart Grid Customers’ Acceptance and Engagement: An Overview. Renew. Sustain. Energy Rev. 2016, 65, 1285–1298. [Google Scholar] [CrossRef]
- Park, C.-K.; Kim, H.-J.; Kim, Y.-S. A Study of Factors Enhancing Smart Grid Consumer Engagement. Energy Policy 2014, 72, 211–218. [Google Scholar] [CrossRef]
- Energex. Energex Battery Trials: Preliminary Findings Report; Energex: Newstead, QLD, Australia, 2017. [Google Scholar]
- Abi Ghanem, D.; Mander, S. Designing Consumer Engagement with the Smart Grids of the Future: Bringing Active Demand Technology to Everyday Life. Technol. Anal. Strateg. Manag. 2014, 26, 1163–1175. [Google Scholar] [CrossRef]
- Anda, M.; Temmen, J. Smart Metering for Residential Energy Efficiency: The Use of Community Based Social Marketing for Behavioural Change and Smart Grid Introduction. Renew. Energy 2014, 67, 119–127. [Google Scholar] [CrossRef]
- Burchell, K.; Rettie, R.; Roberts, T.C. Householder Engagement with Energy Consumption Feedback: The Role of Community Action and Communications. Energy Policy 2016, 88, 178–186. [Google Scholar] [CrossRef]
- Chilvers, J.; Pallett, H.; Hargreaves, T. Ecologies of Participation in Socio-Technical Change: The Case of Energy System Transitions. Energy Res. Soc. Sci. 2018, 42, 199–210. [Google Scholar] [CrossRef]
- Isgan. Phase-Sensitive Enabling of Household Engagement in Smart Grids ISGAN Annex 7 (Smart Grid Transitions) Policy Brief No.1; Isgan: Beijing, China, 2018. [Google Scholar]
- Energy Security Board. Post 2025 Market Design for the National Electricity Market (NEM); Energy Security Board: Sydney, NSW, Australia, 2019.
- Mani, Z.; Chouk, I. Drivers of Consumers’ Resistance To Smart Products. J. Mark. Manag. 2017, 33, 76–97. [Google Scholar] [CrossRef]
- Lopes, M.A.R.; Henggeler Antunes, C.; Janda, K.B.; Peixoto, P.; Martins, N. The Potential of Energy Behaviours in a Smart(er) Grid: Policy Implications from a Portuguese Exploratory Study. Energy Policy 2016, 90, 233–245. [Google Scholar] [CrossRef]
- ARENA. What Is Renewable Energy; ARENA: Canberra, NSW, Australia, 2024.
- Mah, D.N.-Y.; van der Vleuten, J.M.; Hills, P.; Tao, J. Consumer Perceptions of Smart Grid Development: Results of a Hong Kong Survey and Policy Implications. Energy Policy 2012, 49, 204–216. [Google Scholar] [CrossRef]
- Bellaby, P.; Eames, M.; Flynn, R. The Role of ‘Trust’ in the Transition to Sustainable Energy. Energy Policy 2010, 38, 2613–2614. [Google Scholar] [CrossRef]
- Ponce, P.; Polasko, K.; Molina, A. End user Perceptions toward Smart Grid Technology: Acceptance, Adoption, Risks, and Trust. Renew. Sustain. Energy Rev. 2016, 60, 587–598. [Google Scholar] [CrossRef]
- Büscher, C.; Sumpf, P. “Trust” and “Confidence” as Socio-Technical Problems in the Transformation of Energy Systems. Energy Sustain. Soc. 2015, 5, 34. [Google Scholar] [CrossRef]
- Soland, M.; Loosli, S.; Koch, J.; Christ, O. Acceptance among Residential Electricity Consumers Regarding Scenarios of a Transformed Energy System in Switzerland—A Focus Group Study. Energy Effic. 2018, 11, 1673–1688. [Google Scholar] [CrossRef]
- ACOLA. The Role of Energy Storage in Australia’s Future Energy Supply; ACOLA: Canberra, NSW, Australia, 2017.
- Kaivo-oja, J.R.L.; Lauraeus, I.T. The VUCA Approach as a Solution Concept to Corporate Foresight Challenges and Global Technological Disruption. Foresight 2018, 20, 27–49. [Google Scholar] [CrossRef]
- Bagozzi, R.P. The Legacy of the Technology Acceptance Model and a Proposal for a Paradigm Shift. J. Assoc. Inf. Syst. 2007, 8, 244–254. [Google Scholar] [CrossRef]
- Huijts, N.M.A.; Molin, E.J.E.; Steg, L. Psychological Factors Influencing Sustainable Energy Technology Acceptance: A review-Based comprehensive Framework. Renew. Sustain. Energy Rev. 2012, 16, 525–531. [Google Scholar] [CrossRef]
- Fuerst, F.; Warren-Myers, G. Does Voluntary Disclosure Create a Green Lemon Problem? Energy-Efficiency Ratings and House Prices. Energy Econ. 2018, 74, 1–12. [Google Scholar] [CrossRef]








Disclaimer/Publisher’s Note: The statements, opinions and data contained in all publications are solely those of the individual author(s) and contributor(s) and not of MDPI and/or the editor(s). MDPI and/or the editor(s) disclaim responsibility for any injury to people or property resulting from any ideas, methods, instructions or products referred to in the content. |
© 2024 by the authors. Licensee MDPI, Basel, Switzerland. This article is an open access article distributed under the terms and conditions of the Creative Commons Attribution (CC BY) license (https://creativecommons.org/licenses/by/4.0/).
Share and Cite
Bhatia, T.; Bharathy, G.; Prasad, M. A Targeted Review on Revisiting and Augmenting the Framework for Technology Acceptance in the Renewable Energy Context. Energies 2024, 17, 1982. https://doi.org/10.3390/en17081982
Bhatia T, Bharathy G, Prasad M. A Targeted Review on Revisiting and Augmenting the Framework for Technology Acceptance in the Renewable Energy Context. Energies. 2024; 17(8):1982. https://doi.org/10.3390/en17081982
Chicago/Turabian StyleBhatia, Tanvi, Gnana Bharathy, and Mukesh Prasad. 2024. "A Targeted Review on Revisiting and Augmenting the Framework for Technology Acceptance in the Renewable Energy Context" Energies 17, no. 8: 1982. https://doi.org/10.3390/en17081982
APA StyleBhatia, T., Bharathy, G., & Prasad, M. (2024). A Targeted Review on Revisiting and Augmenting the Framework for Technology Acceptance in the Renewable Energy Context. Energies, 17(8), 1982. https://doi.org/10.3390/en17081982

