Research on Capacity Optimization Configuration of Renewable Energy Off Grid Hydrogen Production System Considering Collaborative Electrolysis
Abstract
1. Introduction
- (1)
- This study proposes an optimized configuration model for a renewable energy off grid hydrogen production system using an alkaline water electrolysis tank and proton exchange membrane electrolysis tank for synergistic electrolysis;
- (2)
- This study constructed a renewable energy off grid hydrogen production system topology, combined with the operating characteristics of subunits such as electrolysis cells, fuel cells, energy storage, and hydrogen storage, and analyzed the operating characteristics of proton exchange membrane electrolysis cells and alkaline water electrolysis cells, which jointly participated in the electrolysis process;
- (3)
- Based on the optimization model, this study uses the Gurobi solver for solving, taking into account two types of scenarios: conventional load and high load, to verify the effectiveness of topology in ensuring stable system operation. Through comparative analysis, the economic benefits and effectiveness of the proposed method in this study are effectively confirmed.
2. Modeling of Off Grid Hydrogen Production System
2.1. Structure of Renewable Energy Off Grid Hydrogen Production System
2.2. Mathematical Model of Off Grid Hydrogen Production System
- (1)
- Wind turbine and photovoltaic model: Wind turbines and photovoltaic arrays convert renewable energy into electricity. When photovoltaic power cannot be generated normally without sunlight at night, wind turbines can be used to generate electricity and supply electricity, and their output determines the power supply of the entire system. The mathematical model of the output power of a wind turbine can be represented by Formulas (1)–(4):
- (2)
- Electrolytic cell output model
3. MILP Optimization Model Construction
3.1. Objective Function
3.2. Constraints
- (1)
- Electric and hydrogen energy balance constraints: The electric and hydrogen energy balance constraints of the system at any time are expressed as follows:
- (2)
- Electrolytic cell constraints:
- (3)
- Energy storage and hydrogen storage: Battery energy storage is used for energy storage, while hydrogen storage is used for hydrogen storage. The specific constraint model is represented as follows:
- (4)
- Fuel cells: Fuel cells use the generated hydrogen to generate electricity, with the following constraints:
- (5)
- Constraints for wind and photovoltaic power generation:
4. Example Analysis
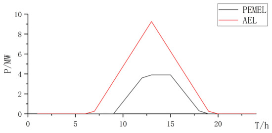
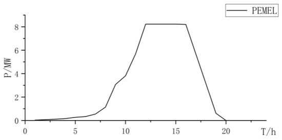
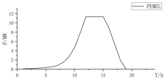
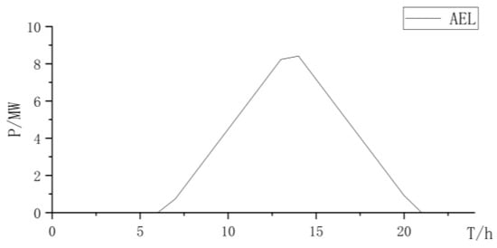
4.1. Configuration of Off Grid Hydrogen Production System under Conventional Load
4.2. Configuration of Off Grid Hydrogen Production System under High Load
5. Conclusions
Author Contributions
Funding
Data Availability Statement
Conflicts of Interest
References
- Jiang, M.; Xiao, P.; Liu, R.; Huang, B. The role of hydrogen energy in China’s future energy system and preliminary study on the route of re-electrification. Therm. Power Gener. 2020, 49, 1–9. (In Chinese) [Google Scholar] [CrossRef]
- Huang, Y.; Ding, T.; Li, Y.; Li, L.; Chi, F.; Wang, K.; Wang, X.; Wang, X. Decarbonization Technologies and Inspirations for the Development of Novel Power Systems in the Context of Carbon Neutrality. Proc. CSEE 2021, 41 (Suppl. S1), 28–51. (In Chinese) [Google Scholar] [CrossRef]
- Cheng, C.; Chen, Z.; Sun, P.; He, M. Capacity configuration optimization for wind solar hybrid power system based on typical meteorological conditions. Acta Energiae Solaris Sin. 2021, 42, 110–114. (In Chinese) [Google Scholar] [CrossRef]
- Yang, Y.; Yu, H.-Y.; Lu, G.; Wang, L.-M.; Zhao, Y.; Hao, L.-S.; Ren, D.-M.; Fang, W.; An, H.-Z.; Cai, G.-T. Interview on the unprecedented changes of energy geopolitics and national energy security. J. Nat. Resour. 2020, 35, 2803–2820. (In Chinese) [Google Scholar] [CrossRef]
- Hao, S.; Jiancheng, Z.; Ning, W. Energy Management Strategy of Large-scale Hybrid Energy Storage System Based on Layered Optimization. High Volt. Eng. 2018, 44, 1177–1186. (In Chinese) [Google Scholar] [CrossRef]
- Bai, Z.; Han, Y.; Wang, Z.; Li, Q.; Xu, H.; Han, Y.; Wang, S. Wind-solar hybrid hydrogen production system and capacity optimization based on power allocation strategy. Oil Gas Storage Transp. 2023, 42, 910–921943. (In Chinese) [Google Scholar] [CrossRef]
- Zao, G.; Qian, G.; Wang, S. Analysis on green and low-carbon development path for power industry to realize carbon peak and carbon neutrality. Huadian Technol. 2021, 43, 11–20. (In Chinese) [Google Scholar] [CrossRef]
- Han, Z.; Li, C.; Yuan, S.; Dong, Y.; Ma, S. Research on Optimal Allocation of Hybrid Energy Storage System Capacity for Wind Power Hydrogen Production. Northeast. Electr. Power Technol. 2022, 43, 56–62. (In Chinese) [Google Scholar] [CrossRef]
- Si, Y.; Chen, L.; Chen, X.; Mengyu, G.; Linrui, M.; Shengwei, M. Optimal capacity allocation of hydrogen energy storage in wind-hydrogen hybrid system based on distributionally robust. Electr. Power Autom. Equip. 2021, 41, 3–10. (In Chinese) [Google Scholar] [CrossRef]
- Xi, A.; Lv, H.; Chao, Q. Optimal capacity configuration of wind-photovoltaic-hydrogen microgrid based on non-cooperative game theory. Electr. Power Eng. Technol. 2022, 41, 110–118. (In Chinese) [Google Scholar] [CrossRef]
- Yang, Z.; Tian, X.; Wu, W.; Yuan, T. Optimal Capacity Configuration of Wind-Hydrogen-HCNG Coupled Network Considering Combined Electrolyzer Operation. Autom. Electr. Power Syst. 2023, 47, 76–85. (In Chinese) [Google Scholar] [CrossRef]
- Wan, Y.; Han, S.; Yan, Y.; Li, S.; Liu, Y. Research on Optimization of Capacity Allocation of Wind Power and Photovoltaic Hydrogen Production and Economic Analysis of Green Hydrogen. Inn. Mong. Electr. Power 2023, 41, 8–14. (In Chinese) [Google Scholar] [CrossRef]
- Deng, Z.; Jiang, Y. Optimal sizing of a wind-hydrogen system under consideration of the efficiency characteristics of electrolysers. Renew. Energy Resour. 2020, 38, 259–266. (In Chinese) [Google Scholar] [CrossRef]
- Huang, D.; Qi, D.; Yu, N.; Cai, G. Capacity Allocation Method of Hydrogen Production System Consuming Abandoned Wind Power. Acta Energiae Solaris Sin. 2017, 38, 1517–1525. (In Chinese) [Google Scholar] [CrossRef]
- Li, Y.; Deng, X.; Gu, J.; Zhang, T.; Guo, B.; Yang, F.; OuYang, M. Comprehensive Review and Prospect of the Modeling of Alkaline Water Electrolysis System for Hydrogen Production. Automot. Eng. 2022, 44, 567–582. (In Chinese) [Google Scholar] [CrossRef]
- Li, J.; Liang, Z.; Zhao, W.; Li, G.; Li, M. Selection and Evaluation Method of Hydrogen Production System in Hybrid Electrolytic Cell. High Volt. Eng. 2023, 1–12. (In Chinese) [Google Scholar] [CrossRef]
- Huang, Q.; Chen, J.; Cao, X.; Liu, J.; Zhang, Y.; Bao, H. Optimization of wind-photovoltaic complementation hydrogen production system based on synergistic hydrogen production by alkaline electrolyzer and proton exchange membrane electrolyzer. Electr. Power Autom. Equip. 2023, 43, 168–174. (In Chinese) [Google Scholar] [CrossRef]
- Koponen, J. Review of Water Electrolysis Technologies and Design of Renewable Hydrogen Production Systems; Lappeenranta University of Technology: Lappeenranta, Finland, 2015; Available online: https://lutpub.lut.fi/handle/10024/104326 (accessed on 14 December 2023).
- Li, J.; Zhao, J.; Chen, Y.; Mao, L.; Qu, K. Optimal Capacity Configuration of P2H Equipment Considering Dynamic Power Range and Hydrogen Production Efficiency. Trans. China Electrotech. Soc. 2023, 38, 4864–4874+4920. (In Chinese) [Google Scholar] [CrossRef]
- Niu, M.; Hong, Z.; Li, B.; Li, X. Optimal Control Strategy of Wind Power to Hydrogen System Considering Electrolyzer Efficiency Improvement. Acta Energiae Solaris Sin. 2023, 44, 366–376. (In Chinese) [Google Scholar] [CrossRef]
- Xing, X.; Lin, J.; Song, Y.; Song, J.; Mu, S. Intermodule management within a large-capacity high-temperature power-to-hydrogen plant. IEEE Trans. Energy Convers. 2020, 35, 1432–1442. [Google Scholar] [CrossRef]






















| Parameters | Value/CNY | Parameters | Value/CNY |
|---|---|---|---|
| PEMEL/MW | 12,000,000 | Battery/MW | 1,600,000 |
| AEL/MW | 4,000,000 | Fuel cell/MW | 2,000,000 |
| Co-Electrolysis | PEMEL | AEL | |
|---|---|---|---|
| Cost/×104CNY | 15,291.89 | 16,877.33 | 14,723.43 |
| Num PEMEL | 1 | 7 | / |
| Cap per PEMEL/MW | 0.31 | 0.9 | / |
| Num AEL | 5 | / | 5 |
| Cap AEL/MW | 2.5 | / | 2.5 |
| PV/MW | 3.36 | 3.36 | 3.36 |
| WT/MW | 8.91 | 7.57 | 9.19 |
| BA/MW | 6 | 5.99 | 7 |
| HST/Kg | 1117.64 | 117.64 | 1117.64 |
| FC/MW | 0 | 0 | 0 |
| Total/MW | Curtailment/MW | Curtailment Rate |
|---|---|---|
| 82.84 | 13.18 | 15.91% |
| Total/MW | Curtailment/MW | Curtailment Rate |
|---|---|---|
| 71.90 | 0.97 | 1.35% |
| Total/MW | Curtailment/MW | Curtailment Rate |
|---|---|---|
| 80.96 | 11.40 | 14.09% |
| Co-Electrolysis | PEMEL | AEL | |
|---|---|---|---|
| Cost/×104CNY | 22,124.23 | 22,212.34 | 21,098.20 |
| Num PEMEL | 3 | 9 | / |
| Cap per PEMEL/MW | 1 | 0.97 | / |
| Num AEL | 6 | / | 8 |
| Cap AEL/MW | 2.5 | / | 2.5 |
| PV/MW | 3.36 | 3.36 | 3.36 |
| WT/MW | 12.09 | 10.71 | 13.52 |
| BA/MW | 6 | 6 | 8 |
| HST/KG | 1397.33 | 1397.33 | 1291.38 |
| FC/MW | 2.31 | 2.31 | 1.59 |
| Total/MW | Curtailment/MW | Curtailment Rate | |
|---|---|---|---|
| PEMEL | 93.12 | 2.23 | 2.40% |
| AEL | 112.12 | 23.71 | 21.14% |
| Co-electrolysis | 102.48 | 7.86 | 11.4% |
Disclaimer/Publisher’s Note: The statements, opinions and data contained in all publications are solely those of the individual author(s) and contributor(s) and not of MDPI and/or the editor(s). MDPI and/or the editor(s) disclaim responsibility for any injury to people or property resulting from any ideas, methods, instructions or products referred to in the content. |
© 2024 by the authors. Licensee MDPI, Basel, Switzerland. This article is an open access article distributed under the terms and conditions of the Creative Commons Attribution (CC BY) license (https://creativecommons.org/licenses/by/4.0/).
Share and Cite
Kang, Z.; Liu, S. Research on Capacity Optimization Configuration of Renewable Energy Off Grid Hydrogen Production System Considering Collaborative Electrolysis. Energies 2024, 17, 1962. https://doi.org/10.3390/en17081962
Kang Z, Liu S. Research on Capacity Optimization Configuration of Renewable Energy Off Grid Hydrogen Production System Considering Collaborative Electrolysis. Energies. 2024; 17(8):1962. https://doi.org/10.3390/en17081962
Chicago/Turabian StyleKang, Zhongjian, and Shijie Liu. 2024. "Research on Capacity Optimization Configuration of Renewable Energy Off Grid Hydrogen Production System Considering Collaborative Electrolysis" Energies 17, no. 8: 1962. https://doi.org/10.3390/en17081962
APA StyleKang, Z., & Liu, S. (2024). Research on Capacity Optimization Configuration of Renewable Energy Off Grid Hydrogen Production System Considering Collaborative Electrolysis. Energies, 17(8), 1962. https://doi.org/10.3390/en17081962
