Abstract
Acidification, a widely employed technique for well stimulation, utilizes a variety of acid systems. However, the literature provides limited insights into the economic and oil recovery implications of these treatments. Therefore, this work aims to analyze the economic impact on the oil recovery of different acid treatment designs in formations with varying degrees of heterogeneity and flow capacity. For this purpose, matrix acidization simulations were conducted using Matrix software to obtain the skin profile for each type of treatment. Subsequently, numerical simulations were performed using IMEX software from the CMG Group to analyze oil production and compare the economic results of different acid treatments. The main findings indicate that reservoirs with low flow capacities benefit more from stimulation operations, yielding a higher financial return when stimulated compared to untreated wells. In fact, there seems to be a range of flow capacity values, from around 20,000 to 40,000 mD.m, above which the net present value (NPV) of stimulated wells is equal to or even lower than that of damaged untreated wells.
1. Introduction
In 2005, exploratory drilling began in reservoirs located in the Brazilian pre-salt region, leading to the discovery of giant oil fields, such as Lula-Iracema, Sapinhoá, and others [1]. However, those reservoirs present a combination of factors that make them challenging to drill and develop, both technologically and in terms of eco-nomic feasibility for projects. Among the challenges are the considerable heterogeneity of the formation, the presence of high concentrations of CO2 in the porous medium, thick evaporite layers, elevated pressures and temperatures, and high costs with well-drilling rigs.
The wells in these carbonate reservoirs are usually matrix acidized to remove formation damage and stimulate the wells, increasing the wells’ injectivity/productivity. The injection of acid dissolves the carbonate minerals, creating high-conductivity channels that open preferential pathways known as wormholes, which are significantly more permeable than the original porous medium [2,3,4,5].
The performance of those operations may be assessed through the skin effect, also known as the skin factor, represented by the letter “S”, a dimensionless number related to the behavior and intensity of the pressure drop in the area around the well. If the skin factor is positive, that means that the reservoir is damaged, which can negatively impact well injectivity/productivity. When it is negative, it means that the reservoir was stimulated, which can increase the well’s injectivity/productivity [6]. In that regard, the aim of acidizing is to change the skin value from positive to “the most” negative possible (stimulated well), preferably for the whole treatment area [7].
A challenge in acidizing highly heterogeneous reservoirs is treating the whole well homogeneously. Unfortunately, most of the time, the skin factor cannot sufficiently represent these heterogeneities. In these scenarios, the lower permeability regions tend to receive less acid treatment volume. If a simple straight acid, such as HCl, is injected into the well, it tends to percolate in the more permeable layers of the reservoir, leaving the lower permeability regions damaged or unstimulated. Stimulating only the high-permeability regions tends to be undesirable for the sweep efficiency because unwanted fluids, such as water and gas, tend to channel through the high-permeability regions, leaving unrecovered oil behind in the low-permeability regions, especially if these were left damaged.
Hence, in highly heterogeneous reservoirs, the acid treatment distribution may be more important than the skin factor or the productivity index. It may be more important to stimulate the whole well than to overstimulate the high-permeability streaks, especially if the reservoir has a high permeability.
In field operations, one normally obtains the equivalent skin through standard pressure tests, such as the cased-hole dynamics test (CHDT) and injectivity test (IT), which display an average skin factor over the well or interval being tested. In that case, if only the layers with greater permeabilities are stimulated, they may present an equivalent negative skin in the pressure test. However, layers with lower permeabilities may not have received treatment and may be quite damaged, leading to a loss in the percentage of oil recovered during the well’s production life. That reduction in productivity may result from the effect of the water or gas, which tends to reach the well first through the more-permeable layers, meaning that much of the oil is abandoned as a consequence of the damaged, less-permeable layers.
In heterogeneous reservoirs, a single value of the skin factor is not enough to represent the damage or stimulation distribution along the well. Therefore, a distributed skin factor profile that varies along the well is a more realistic approach for modeling the phenomenon. Moreover, the distributed skin has a considerable impact on the recovery factor of a field, which illustrates the need for obtaining the best possible skin distribution for each operation [8].
In 2017, Galvao and Guimaraes [9] presented a “delta transient” methodology that allows an estimate of the distributed skin; however, it is not often used in the field owing to high costs and operational difficulties, such as the need for performing two PLT (production logging tool) runs.
The simulation of the matrix-acidizing operation considers the distributed profile for both the skin and permeability. For some analyses, the result of the acidizing simulation can be considered as useful as the equivalent skin measured in a well test, given that the equivalent skin does not measure the skin distribution. However, there is a multiscale problem involving the near wellbore region and reservoir in representing the impact of acidizing throughout the productive life of the reservoir, given that the numeric simulators for the reservoir cannot capture well the flow conditions in the near wellbore reservoir region, especially related to the effects of acidizing [10].
Several works report solutions for integrated simulations, including the well completion, smart completion, and production systems [7,11,12,13,14,15,16,17]. Other works incorporate heterogeneities in the reservoir [7,18,19,20,21,22,23]. However, to the best of our knowledge, few works consider the impact of acidizing on the reservoir’s performance.
Mudaliar et al. (2020) [24] investigate the impact of matrix acidizing on oil recovery in a Middle Eastern carbonate formation. The study explores how acidizing impacts the waterflooding management and associated risk management. The findings reveal that matrix acidizing can lead to communication behind the casing owing to acid erosion through the formation, creating conduits connecting high- and low-permeability areas. The presence of higher acid concentrations in the upper zones contributes to the development of wormholes around the wellbore, amplifying this effect. According to the authors, a critical lesson learned by the operator is that the design should not only aim to boost well productivity but also take into account potential drawbacks associated with acid stimulation, and, subsequently, appropriate measures should be taken to prevent unintended outcomes. Furthermore, the study stresses the significance of continuous post-job evaluation to promptly identify areas for improvement and maintain flexibility in optimizing the plan, even during the execution phase [24].
Al-Mahasneh et al. (2021) [25] evaluate the efficacy for acidizing treatments in vertical oil-producing wells, particularly through a case study conducted in the Azraq region. The study highlights the successful application of well stimulation techniques in assessing oil-producing reservoirs, as demonstrated by a reduction in the skin magnitude. A key observation made by the authors is that incorporating the reservoir’s physical parameters can substantially reduce uncertainties. This suggests not only that the effectiveness of acidizing treatments is influenced by the characteristics of the reservoir but also that the acidized wells’ effectiveness can vary, depending on the specific characteristics of each reservoir [25].
Bedrikovetsky et al. (2009) [26] investigate the use of untreated water in horizontal wells for waterflooding, focusing on the North Sea, Gulf of Mexico, and Campos Basin. The research reveals that injectivity damage, commonly seen as a drawback due to particle accumulation and permeability decline, can increase the sweep efficiency by up to 5% compared to clean water injection. This finding, supported by an analytical model integrated into the Eclipse 100 reservoir simulator, suggests significant cost savings in offshore operations by reducing the need for expensive water treatment. The study offers a novel perspective on waterflooding strategy, emphasizing the potential benefits for using raw or poorly treated water in enhancing oil recovery in offshore settings [26].
An important consideration arising from these findings concerns identifying the scenarios where formation damage might enhance or diminish the sweep efficiency. Transporting their results to the context of the producer’s well acidizing, we can conclude that determining the specific conditions under which acidizing treatments or damage reduction strategies are the most effective remains challenging. Additionally, it raises questions about the selection of acidizing systems that could optimize the enhanced oil recovery (EOR) efficiency.
The lack of studies or methodologies to compare the benefits of different acid treatment designs is a hurdle for the stimulation engineer to perform cost and benefit analyses. For example, when is it worth spending a million dollars more in an acid treatment with complex and expensive diverting agents in comparison to a simple straight HCl treatment? The stimulation engineer has a general feeling that the more complex treatment with diverting agents leads to better stimulation coverage along the well, while injecting only straight HCl might result in only the more-permeable portions of the stimulated well. But how many dollars is this worth in oil production? Given this gap, this study evaluates the performance of oil recovery for wells stimulated with different acidizing treatments by integrating the simulation of matrix-acidizing operations and different reservoirs with various degrees of heterogeneity and flow capacity, conditions, and acid treatments. The net present value (NPV) was applied to analyze the impacts of those different types of acid treatments on the field economics in 30 years of simulations.
2. Materials and Methods
2.1. Workflow
Figure 1 illustrates the workflow employed in this study, involving the modeling and simulation of two stages in the productive life of an oil field: (1) matrix stimulation operations during the wells’ completion and (2) reservoir management with a focus on analyzing the oil production curve over a 30-year period.
Figure 1.
Flowchart involving the activities developed in this study.
2.2. Skin Effect
The metric associated with well stimulation is known as the skin factor and is normally measured with pressure transient tests associated directly with the well’s productivity/injectivity (PI). For a homogeneous reservoir, the skin, S, is generally related to the PI by the relation presented in Equation (1).
in which ξ is a term that depends on the flow regime, taking the values of for a transient flow, for a steady state, and for a pseudo steady-state flow, where is the well’s bore radius, and represents the drainage radius of the reservoir, as determined in the well test.
As a rule, a well is considered as damaged if S > 0 and stimulated if S < 0. Naturally, the more the well is stimulated, the “more negative” the skin is, and greater the well’s PI. According to Galvao and Guimaraes, (2017) [9], for a cake-layer-type reservoir, Equation (1) is not exactly valid because there is a combined composition of the different layers, but the relation between PI and is still valid. In this case, each layer “i” has a different permeability (ki), thickness (hi), and skin (Si). Equation (1) remains valid for each layer, but the total equivalent transmissibility and skin for both cases are not simply the sum or a simple average of the components. Thus, the transmissibility and the equivalent skin total of the multilayers may be written by ignoring the pressure drop inside the well as presented in Equations (1)–(3).
where
in which the term ξ of Equation (1) is equivalent to the terms for each layer of Equation (7). Despite the slightly different formulation for the heterogeneous reservoir, the relation between the skin and the PI of the well remains similar to that in Equation (1). However, the skin distribution between the different layers is important for the percentage of the recovered oil that cannot be measured only through the equivalent skin.
Nonetheless, the matrix-acidizing simulations take this distributed skin profile into account, as well as the permeability profile, which should be considered as valuable as the equivalent skin. Currently, the main software programs consider the inputs to be the properties of the reservoir (permeability and porosity profiles, compressibility, oil viscosity, and others); damage profile (pre-acidizing skin factor distribution); and acid treatment data (types of fluids and their properties, pumping schedule, volumes, and injection rates). In this case, one simulates the flow in the well and reservoir and around the well, resulting in a distribution of flow rates related to the acid and divergent systems along the well and the treatment time, as well as calculating the effect of acids in removing the damage and stimulating each region of the reservoir, according to the types of acid, rock, and flow injected in each layer.
The effects of acids and diverting agents on the formation are modeled according to the models proposed by Buijse and Glasbergen (2005) and Tardy et al. (2007) [27,28]. Finally, the outputs are the skin profile distributed throughout the well and over time, the post-acidizing damage ratio, and the pressure curve during pumping.
2.3. Pre-Acidizing Skin Profile or Damage
The initial skin profile (damage or pre-acidizing skin distribution) is a parameter that has a major impact on the distribution of the acid in the well. The distribution of the acid along the well is proportional to , where , where in offshore scenarios, ξ typically varies from about 4 (transient) to 9 (permanent or pseudo permanent), closer to 4 for less-permeable layers and closer to 9 for highly permeable layers. This confirms that the acid distribution can be considered as proportional to permeability but inversely proportional to ξ + si.
That dependence of the distribution of the acid with the initial skin means that the damage profile is very important in acidizing simulations. For example, a high-permeability layer that is extremely damaged could receive as much acid as a less-permeable layer that is not damaged. However, the pre-stimulation skin factor distribution is quite uncertain because a well rarely is tested before stimulation, and the production logging of a well before stimulation is even rarer. New studies would help improve the understanding of the carbonate damage distribution besides developing methods for measuring or estimating them precisely. In this study, the best estimate is based on the results of the equivalent skin obtained from the few well tests performed on these carbonate reservoirs before the stimulation operations, which, despite being few results, serve as an estimate for quantifying the pre-stimulation distributed skin factor.
In the few wells submitted to well tests before stimulation in these reservoirs, there is a trend for the wells of higher permeability to be more damaged. This may be the result of two factors: greater penetration of the damage and greater reduction in permeability proportional to the original permeability. The Hawkins formula for the damage skin factor, where it is assumed a reduction in permeability in a radius, rd, around the well, is shown in Equation (8) as follows:
where korig and kd represent the reservoir permeabilities (the original, non-damaged permeability and the altered, damaged permeability, respectively); rw represents the radius of the well; and rd represents the radius of the damaged area, starting from the center of the well, in the region with the altered permeability. In highly permeable regions, both the penetration radii and the permeability ratios, , tend to be higher than those in lower-permeability regions, thus resulting in higher values for the damage skin factor. Both inputs rd and kd (or the ratio ) are necessary to simulate matrix acidizing.
For this study, the Waldmann (2005) [29] model was used to estimate the penetration radius for the damaged region, while the permeability of the damaged region was estimated so that the skin for each layer would match the history of the equivalent skin results obtained from the few pre-stimulation pressure tests on these carbonate reservoirs.
2.4. Types of Acid Treatment and Well–Matrix Acidizing Stimulation
The matrix acidizing simulations were performed using an in-house software named Matrix 2.0, developed in a partnership between Petrobras (Rio de Janeiro, Brazil) and SimWorx (Campinas, São Paulo, Brazil) [30].
The simulator couples the flow in the wellbore and in the reservoir near-wellbore region during the acid injection, accounting for the variable velocity distribution along the wellbore and the behavior and distribution of both the acids and diverting agents along the wellbore and in the reservoir. The injection velocity varies along the wellbore because of the natural reservoir heterogeneity and formation damage and because of the action of the injected acids and diverting agents.
The model implemented for the acid dissolution part in the Matrix simulator is based on the models introduced by Buijse and Glasbergen (2005) and Tardy et al. (2007) [27,28], which consider the velocity in the stimulated zone through various types of treatments. It is basically a two-dimensional model to calculate the size of the stimulated zone around and along the well. Initially, the simulation considers the well to be damaged, and, as acid is injected, the rock is stimulated, and its permeability is enhanced, with the depth of the stimulated zone in the reservoir varying along the wellbore. At each time step of the simulation, the permeability distribution is recalculated owing to the rock dissolution, and the injection velocity distribution is recalculated as well. The velocity of the stimulated-zone propagation is given by
where V is the Darcy velocity, ∅0 is the initial porosity of the core sample test, ∂rwh is the position of the wormholed (stimulated) zone front, β is an adjustment factor introduced by Tardy et al. (2007) (typically from 1.3 to 1.4), and θwh is the value of the “pore volumes to breakthrough”, or PVbt, a dimensionless quantity widely used in matrix acidizing that relates the volume of the acid needed to stimulate a given pore volume of rock [28].
The main parameter in this model is the PVbt (θwh), which is a function of the acid’s Darcy velocity and varies for each acid–rock pair. It can be experimentally measured in core-flooding experiments, estimated based on continuum simulations [31,32,33] or history-matched by simulating previous stimulation operations.
The permeability of the stimulated zone is greater than the original permeability by an amount that can be set up by the simulator user to agree with the observed permeability increase in the core-flooding experiments used to measure the PVbt. The usual value is from 100 to 1000 times greater than the original permeability.
For the case of the divergent agent’s injection, the velocity of the resistance front is calculated in [28] as follows:
where θr is an experimental parameter called the “resistance zone pore volumes to breakthrough”, defined as the volume of acid injected until reaching the peak of the pressure curve divided by the porous volume of the sample. It is important to note that this approach could represent a different mechanism of diversion represented by the viscosity increasing. For the effective viscosity, the following correction is applied:
where Rp is the ratio between the maximum (ΔPr) and the initial pressure differences (ΔPo) observed in the acidizing experiment. It is related to the viscosity of the resistance zone created by the diverting agent and is defined experimentally by
Then, the effective (reduced) permeability in the resistance zone invaded by the diverting agent can be defined as follows [28]:
By applying the integration over the respective domains, Ωe, the differential equations can be solved numerically as follows:
The alteration in the permeability due to the acid’s reaction and subsequent formation of wormholes is accounted for by considering a skin effect or skin factor, S_wh, given as follows:
where k0 is the original permeability of the rock, kwh is the permeability of the region invaded by wormholes, rwh is the radius of the wormholed (stimulated) region, and rw is the well’s radius.
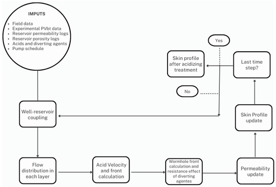
Figure 2 illustrates the flowchart for the acidizing simulation methodology. The simulation begins with the simulation of the well–reservoir coupling, where the flow distribution along the wellbore and in the reservoir is calculated. This step utilizes input data from PVbt experiments, the initial permeability and porosity logs, and the damage skin profile.
Figure 2.
Acidizing simulation flowchart.
Subsequently, the progression of the acid front within both the wellbore and reservoir is computed based on the obtained flow distribution. The advancement of the stimulated region is also determined in relation to the acid front. To model the stimulation of the rock due to rock dissolution, the radius of the stimulated region is updated within each element of the well domain, varying along the wellbore.
To correctly quantify the importance of the diversion, the flow distribution is recalculated at each time step, accounting for the stimulation and diverting agent’s resistance in the previous time step. The software output presents the skin profiles distributed throughout the well and, over time, the post-acidizing damage ratio and productivity index, and the pressure curve during pumping, which can be history-matched to field operations. As the software presents the skin distribution along the well and can simulate any number of acid and diverter stages, it is possible to simulate the changes in the diverter and acid systems, injection rates, viscosities, volumes, or the number of stages and assess their impacts on the acidizing coverage. Thus, it is possible to optimize the acid treatment design to obtain the best treated well, not only with the smallest equivalent skin factor but also with the best stimulation coverage.
2.5. Types of Acid Treatments and Wells
For this study, four different types of acid treatments were considered for each well, all of them with the same equivalent acid volumetry of 130 gpfeq (meaning a volume equivalent to the dissolution power of 130 gallons per foot of 15% HCl). The four treatment types considered were: (1) “Treatment 1” starting with 10% acetic acid, 15% hydrochloric acid, and intercalated polymeric and viscoelastic diverting agents; (2) “Treatment 2” with only straight 15% hydrochloric acid, considered the lowest-cost treatment for all cases with the same equivalent volume; (3) “Treatment 3” with intercalated slugs of 15% hydrochloric acid and an emulsified acid of HCl in diesel (an overall 15% HCl concentration as well); (4) “Treatment 4” with only the emulsified acid of HCl in diesel.
It is important to highlight that emulsion systems are commonly utilized as delayed acid systems in field applications. Emulsified acids, characterized by an oil-based continuous phase and an aqueous acidic dispersed phase, play a key role in controlling acid–rock interactions. These emulsions effectively limit the direct contact between the acid and the rock, consequently reducing the reactivity. Such a mechanism aids in balancing advective transport with the acid’s reactivity, thereby facilitating more-efficient wormhole propagation. Therefore, this study involved simulating various treatments in a total of 19 different wells. Among these, three were synthetic homogeneous cases, while the rest utilized upscaled permeability and porosity profiles derived from actual open hole logs. For every acid treatment and each well, the matrix-acidizing simulation generated a unique post-stimulation skin distribution. The well intervals considered in this study were accompanied by their respective flow capacity, thickness, top of reservoir, and number of layers.
In those cases, the metrics used to indicate the quality of the operations were called the interval treatment coverage, which refers to the percentage of the interval region exposed to the treatment presenting a negative post-acidizing skin factor. In this sense, a well with a 60% interval coverage has 60% of the exposed reservoir thickness stimulated (negative skin), while the remaining 40% of the exposed reservoir thickness remains damaged after the matrix acidizing. That definition of coverage can be considered as somewhat subjective, as it depends on which regions are considered as the “permeable reservoir” or the places that received a volume of acid but only had a reduction in the skin factor, even though it is still positive. Still, that relation between the treatment coverage of the stimulation operation and the increase in the long-term production and recovery was one of the main factors analyzed in this study.
2.6. Reservoir Modelling and Simulations
The reservoir simulations were conducted using the IMEX 2023.40 module from the Computer Modelling Group (CMG) company (Calgary, Alberta). The reservoir models, depicted in Figure 3, were constructed in a ¼ of 5-spot configuration, comprising a pair of wells, one for production and the other for injection, treated as “twin wells” within the subdomain. The grid contained 255 × 225 cells in the i and j directions, respectively, covering an area of 5,737,500 m2 and initially fully saturated with oil. There were 39 layers in the k direction, with varying layer sizes ranging from 1.03 m to 3.06 m and different porosity values (ranging from 0.1 to 0.19) and vertical permeability values (ranging from 121 to 3665 mD).
Figure 3.
Reservoir model with permeability profile built with data from the intervals of well E.
This arrangement was referred to as the “layer cake” model, and it was developed based on inputs considered in the matrix-acidizing simulation. To calculate the flows from the injection and production wells, the well model proposed by Peaceman (1983) [10] was employed and is integrated into the CMG software, version 2023.40.
The production was assessed over a 30-year period. During this time, the operating condition for the wells was defined with a maximum flow rate of 3000 m3std/d for both injection and liquid production. This limitation was imposed owing to the vertical flow performance of the wells.
2.7. Net Present Value
To complement the study, an economic analysis was performed based on a set of techniques that sought to supply indicators for a consistent comparison between the types of matrix stimulation treatments. In this study, the NPV was calculated in a simplified form, considering only the revenue from the cases, according to Equation (17) as follows:
where
“Rt” represents each value involved in the case that occurs during the period “n”;
“i” is the minimum hurdle rate;
“t” is the time for the cash flow;
“n” is the study period—30 years.
The minimum hurdle rate was considered as 9% per year at a cost of 55 US$/barrel, which was considered as the basis in previous studies [17,34].
3. Results and Discussion
Sixteen different intervals of real wells were simulated, besides three synthetic homogeneous cases for comparison purposes, totaling 19 intervals over a period of 30 years, considering a vertical permeability of between 1% and 10% of the horizontal permeability. For each of those 19 intervals, different acid treatments were simulated, as well as the respective oil production curves and the net present value for each treatment. This section has a compilation of the main results that were observed. Because the production and injection flow were fixed at the same value for all the cases where the PI of the wells allowed this (constrained by the VFP), the difference between the recoveries observed from the different wells refers to the differences in the reservoir sweep efficiencies.
3.1. Classification of Wells and Reservoir–Heterogeneity Indices
For the realistic intervals simulated in this study, the Lorenz coefficient varied from 0.351 to 0.809, with an average of 0.612 and a median 0.637. The Lorenz coefficient is a widely used metric in reservoir engineering, and, hence, most of the results presented in this paper utilize this index to measure heterogeneity. Owing to the extensive number of simulations conducted in this study, it is not feasible to provide a detailed account of all of them in this text. As a representative example, the results for well F are presented below, while a compilation of all the simulations can be found in the Supplementary Materials.
3.2. Well F: Thickness 260 m; k × h = 9152 mD.m
Well F presents a 260 m interval, distributed between 38 layers (layers ranging from 1 to 18.04 m), with high heterogeneity (permeability varying from 1 to 567 mD), as seen in Figure 4, and a flow capacity considered as intermediate among the cases in this study (9152 mD.m), with a Lorenz coefficient equal to 0.809.
Figure 4.
Reservoir model with permeability profile built with data from the intervals of well F.
Figure 5 shows the distributed skin profiles used in the reservoir simulations for well F, for which four scenarios were simulated: (1) Treat1: “standard treatment” starting with 10% acetic acid, 15% hydrochloric acid, and intercalated polymeric and viscoelastic diverting agents; (2) Treat2: injection of only straight 15% HCl; (3) Treat4: treatment with only an emulsified acid of HCl in diesel; and finally, (4) no treatment: damaged, unstimulated well. An equivalent volume of acid equal to 130 gal/ft was considered for all the stimulated cases.
Figure 5.
Skin profile from the intervals of well F.
By analyzing Figure 5, one may observe that all the cases with acid treatments presented an equivalent skin smaller than that of the damaged well (with an equivalent skin of +18). The case of “Treatment 2”, with only straight 15% HCl, presented an overall equivalent skin of “−2.1”, which, accounting only for the value of the average skin measured in a well test, would seem to be the best skin factor among all the treatments considered for this well, once “Treatment 1” also resulted in an equivalent skin factor of −2.1, and “Treatment 4” resulted in an equivalent skin factor of −1.8 (seemingly worse than for Treatments 1 and 2). However, Treatment 4 showed a better interval coverage than Treatment 2, with 61.9% of the exposed reservoir stimulated in comparison with 36.8% of the exposed reservoir stimulated by HCl in Treatment 2. (In this case, the higher-permeability layers were even more stimulated than those in Treatment 4, hence the “more negative” equivalent skin; however, a greater fraction of the well was left damaged).
Figure 6 shows the cumulative oil production for the cases analyzed in Well F during the 30-year period. The unstimulated damaged scenario clearly produced much less oil than any of the stimulated scenarios, which are much closer to each another. When comparing the cases of Treatment 2, with 15% HCl, and Treatment 4 (emulsified acid), one may observe a greater recovery for the well that was treated with emulsified acid, around 1.43% in 10 years. The case with the greater acidizing coverage resulted in greater oil recovery after 10 years of production, even though it had a worse equivalent skin factor. The damaged well produced about 30% less than any of the stimulated cases, showing that in this case, stimulating the well provides a significant increase in the cumulative oil production.
Figure 6.
Accumulated oil production in the treatments for well F over a period of 30 years.
Figure 7 shows the accumulated oil production for 30 years in each layer of the analyzed model. One may observe the production peaks in regions with higher permeability values, which highlight the difference between the studied cases, especially comparing the cases with and without treatment. It is worth noting, in Figure 7, that the well stimulated with Treatment 2 (stimulated with straight HCl only) shows higher peaks of production in the high-permeability layers (14, 29, and 34), but it shows lower production from the low-permeability layers (e.g., 22, 23, 31, 32, 33, 38, and 39). This happened because the high-permeability layers are well stimulated with straight HCl only, but the low-permeability layers remained damaged. The result in the long term is some possible water channeling in the high-permeability layers and some oil left behind in the low-permeability layers. This explains the lower cumulative production when compared with that of the well stimulated with the emulsified acid (Treatment 4), which has a more evenly distributed stimulation.
Figure 7.
Accumulated oil flow for each layer over 30 years in well F.
Figure 8 shows the corresponding NPV curve (considering only the revenue, without the costs, but discounting the interest). The NPV calculation considered an interest rate of 9% per year and an oil price of USD 55 per barrel. The case with the highest NPV is the well stimulated with the emulsified acid (Treatment 4), which is the one with a higher stimulation coverage. In 10 years, the well stimulated with the emulsified acid (Treatment 4) shows an NPV that is 1.43% higher than that of the well stimulated with straight HCl only (Treatment 2).
Figure 8.
NPV curve (revenue only) for the cases studied in well F (interest rate = 9% year; USD 55/barrel).
In percentage terms, the value of 1.43% may seem to be a small difference, but in financial terms, it is equivalent to around USD 15.51 million in the NPV. This value is about one or two orders of magnitude greater than the difference between the costs of the two acid treatments, which shows that in this scenario, it is worthwhile to optimize the acid treatment to have the best coverage. One may also note that higher recoveries are associated with greater treatment coverages and not with a more-negative equivalent skin (which would be the case for the well stimulated with only 15% HCl in this example). The curve for the unstimulated well, on the other hand, has a 30-year financial return of around USD 450 million less than those of both the stimulated cases, showing that it is crucial to stimulate a well in this scenario (in these ranges of flow capacities and initial skins).
3.3. Impact of Stimulating vs. Not Stimulating the Wells
Here, we will assess the impact of well stimulation on revenue, focusing on the net present value (NPV) and comparing scenarios where wells receive the best acid treatment to those where wells remain unstimulated and are damaged. The objective is to analyze the influence of negative skins resulting from stimulation, in contrast to that of the positive skin of the damaged well, on the NPV.
Over a 10-year period, the stimulated wells exhibit an average NPV increase of approximately USD 142 million (13.11%) compared to the non-stimulated wells. This trend persists over 30 years, with the most substantial effect observed during the first ten years. Notably, the benefits of stimulation are more pronounced for the wells with lower flow capacities, such as wells A, N, and F, showing NPV differences of around USD 860.97 million, USD 524.20 million, and USD 464.40 million, respectively. Conversely, for wells with higher flow capacities, like Q, P, and J, the stimulated wells’ revenue is equal to or sometimes even lower than that of the non-stimulated wells.
Figure 9 provides an overview of the compiled results for the impact for acidizing versus not acidizing the wells, illustrating the NPV differences between the cases with and without stimulation according to their respective flow capacities. The data points exhibit high dispersion due to variations in other reservoir characteristics, such as the net pay and heterogeneities between the studied intervals. The straight line depicted in the figure represents the discernible trend, but it is not intended to encompass all the data points. Notably, the results indicate a flow capacity range from approximately 20,000 to 40,000 md.m, beyond which acidizing the wells seems to offer little to no financial return, and in some cases, may even be detrimental to oil recovery. Consequently, it appears advisable to refrain from acidizing wells with flow capacities above this range.
Figure 9.
Differences between NPVs for 10 years in the best acidizing case and the non-stimulated case (interest rate = 9% year; USD 55/barrel).
The result of a higher oil production for the damaged well than for the stimulated wells seems controversial, but it may be explained by two points: (1) this only happens for wells in a range of flow capacities for which the PI is already very high, even if the well is left damaged; (2) as the acid tends to be injected first in the high-permeability regions and the more-damaged regions are also the more-permeable regions, the damaged well tends to have a more evenly distributed flow when compared to the stimulated well. To better clarify point (2) above, it should be noted that for these simulations, the initial formation damage was used according to the historical average for these reservoirs and is a greater skin factor in more-permeable regions. In other words, the formation damage helps to balance the permeability imbalance, restricting the flow rate in the more-permeable layers, improving the sweep efficiency, and, thus, allowing an increase in oil production in the long term as long as the well has a high PI, even when damaged.
When the well is acidized, the acid enhances the flow in the higher-permeability regions, making the permeability imbalance worse, which can lead to early water or gas production, reducing oil production in the long term. Of course, for wells with low flow capacities, the second point that was mentioned does not offset the low PI that the wells would have without stimulation, given that the wells with low flow capacities benefit much more from a negative skin. For wells with a high flow capacity, however, in which the PI has high values regardless of the formation damage, the second point provides an increase in the sweep efficiency. Therefore, the results seem to indicate that there is potential for increasing revenue, or at least the NPV, if one suspends or simplifies acidizing treatments for intervals with very high flow capacities. However, before suspending stimulation for high-flow-capacity intervals, a more thorough analysis is suggested: further investigation of the pre-stimulation formation damage, which is a topic that presents an important role in this analysis and has not been thoroughly studied. However, a good initiative may be to perform a milder acid treatment in high-flow-capacity intervals (e.g., with a chelating agent, organic acids, or with a low HCl volume); this can be a good alternative to simply suspending acidizing entirely.
3.4. Impact of Optimizing Acidizing
This section compares the revenue in terms of the NPVs of acidized wells for different acid treatments. The main analysis is the comparison between the matrix-acidized well that resulted in the best economic return and the case acidized with the acid treatment that presented the lowest cost (only straight HCl). In other words, unlike the first category, which compared wells possessing negative skins with wells possessing positive skins (non-stimulated case), in this case, all the considered scenarios have an equivalent negative skin, and the principal parameter varying between the cases is the acid treatment coverage.
In most cases, the highest economic return was associated with the highest treatment coverage. In all the cases, the highest treatment coverage was achieved in the acidizing simulation with either “Treatment 4” (with emulsified acid) or “Treatment 1” (with various alternating fluid systems, including different diverting agents). The acid treatment with the lowest cost was always “Treatment 2”, which consisted of only straight 15% HCl. In summary, the average delta NPV for the 10-year period showed that on average, acidizing through optimized treatments that maximize the acid treatment coverage (Treatments 1 and 4) resulted in a revenue of USD 10.4 MM greater than that of the simpler treatment, which was Treatment 2 with only straight 15% HCl. In 30 years, the average delta NPV presented a return of USD 12.4 MM, showing that this effect is more accentuated in the first 10 years. Figure 10 indicates that there is no discernible correlation between the impact for optimizing acid treatments and the flow capacity of the intervals. This finding demonstrates that the optimization of the acidizing coverage has a consistent impact regardless of whether the reservoir has a high or low permeability.
Figure 10.
Economic impact of optimized stimulation treatment versus flow capacity for 10 years (interest rate = 9% year; USD 55/barrel).
Figure 11, on the other hand, shows a clear correlation between the economic return on optimizing the acid treatment and the heterogeneity measured using the Lorenz coefficient, ihL. Although not shown here, a slightly better correlation was seen using the heterogeneity index, ih. This demonstrates that optimizing the acid treatment to enhance the treatment coverage is more important in more-heterogeneous reservoirs. In homogeneous reservoirs, on the other hand, using only straight 15% HCl would result in practically the same production and revenue.
Figure 11.
Economic impact of acidification optimization versus heterogeneity for 10 years (interest rate = 9% year; USD 55/barrel).
3.5. Economic Impacts of Vertical Permeability
The results presented so far were obtained using a vertical permeability equal to 1% of the horizontal permeability. To assess the impact of the vertical permeability on these results, the simulations were repeated considering a vertical permeability equal to 10% of the horizontal permeability. Figure 12 shows the effect of the vertical permeability on the economic impact for stimulating vs. not stimulating the wells. The vertical permeability did not present a significant impact on the economic return in the comparison between stimulating and not stimulating the wells.
Figure 12.
Economic impacts of vertical permeability on the stimulated and not stimulated scenarios versus the flow capacity for 10 years.
Regardless of the anisotropic level, the conclusions remain the same as those presented before, with only small differences in values but with the same tendency and order of magnitude. On the other hand, Figure 13 shows that the anisotropic level has an impact on the importance for optimizing the acid treatment: the more anisotropic the reservoir (i.e., the lower the vertical permeability), the higher the economic impact for optimizing the acid treatment to enhance the treatment coverage. It is important to note that qualitatively, the previous conclusions remain valid for both the simulated anisotropies: regardless of the vertical permeability, it is more important to optimize the acid treatment in more-heterogeneous reservoirs.
Figure 13.
Economic impact of vertical permeability on the treatment optimization for 10 years.
Quantitatively, however, the economic impact for optimizing the acid treatment is greater for more-anisotropic reservoirs. The average financial gain is lower for kV/kH = 10% in comparison with the base case, in which kV/kH = 1%.
4. Conclusions
Through numerical simulations for acidizing operations in the matrix and along the reservoir for 30 years, this article analyzes the impacts of different types of matrix-acidizing treatments on the oil production curve and the financial returns of reservoirs possessing different flow capacities and heterogeneities. The main conclusions are as follows:
Regarding the impact for stimulating versus not stimulating the wells:
- Reservoirs with lower flow capacities benefit more from stimulation;
- Conversely, reservoirs with very high flow capacities do not benefit as much from stimulation, and they may indeed benefit from not stimulating, as in some cases of very high flow capacities, where the highest NPV was observed for the damaged, unstimulated wells. Although polemic, this conclusion is derived from the observation that more-permeable regions of the reservoir are more damaged, and by not stimulating the well, the formation damage helps to balance the flow distribution along the well;
- It was observed that for the assumptions considered in this study, there seems to be a range of flow capacity values, from around 20,000 to 40,000 mD.m, above which the NPVs of stimulated wells are equal to or even lower than those of unstimulated damaged wells;
- In terms of financial values, the average gain in the NPV for 10 years of production when stimulating the wells was around USD 146 MM per pair of wells (injector/producer). It must be emphasized that this mean value does not reflect all the cases, as some wells in low-permeability reservoirs benefit more from stimulation (resulting in NPV gains higher than USD 146 MM), and some wells in high-permeability reservoirs may not benefit at all from stimulation, as mentioned above.
Regarding the impact for optimizing the acid treatment to enhance the treatment coverage:
- When comparing different acid treatments for the same equivalent total volume of acid, more-heterogeneous reservoirs benefit more from optimizing the acid treatment to enhance the treatment coverage. In highly heterogeneous reservoirs, it pays off to use complex and expensive acid systems and diverting agents, whereas in relatively homogeneous reservoirs, these systems may not be necessary;
- A good metric for measuring the reservoir permeability and heterogeneity for the purposes of stimulation is the Lorenz coefficient, i_hL, or the simpler heterogeneity index, i_h, proposed in this article. Both indices showed excellent correlation with the economic gains for optimizing the matrix-acidizing treatment;
- Especially when the Lorenz coefficient is greater than 0.6, optimizing the matrix-acidizing treatment returns a significant financial gain;
- Optimizing the matrix-acidizing treatment is more important in scenarios of low vertical permeability.
Finally, the results presented herein underscore the importance for valuing stimulation operations in the field through the integration of stimulation operations and reservoir production. This approach offers numerous potential benefits, both by optimizing the acid treatments to produce more oil and by reducing costs when this optimization is not necessary (e.g., low-heterogeneity reservoirs) or the stimulation operation itself is not necessary (e.g., high-permeability reservoirs).
Supplementary Materials
The following supporting information can be downloaded at https://www.mdpi.com/article/10.3390/en17040883/s1: Supplementary Material—Additional Results. Explanation about the Heterogeneity Index: Figure S1: Models of heterogeneity indices (ih in the left and ihL in the right); Table S1: Characteristics of the Intervals of the Wells Considered in the Study (HM: Homogeneous Synthetic Cases). Compiled Results: Table S2: Cumulative Oil Production for a period of 10 and 30 years for the cases with the maximum coverage treatment, HCL and damaged; Table S3: NPV for a period of 10 and 30 years for the cases with the maximum coverage treatment, HCL and damaged (Interest rate = 9% year; USD 55/barrel).
Author Contributions
M.P.S.: conceptualization, methodology, supervision, project administration, and writing—original draft preparation, review, and editing. E.d.A.A.: conceptualization, methodology, simulations, data curation, and writing—original draft preparation. R.J.L.: conceptualization, methodology, simulations, data curation, and writing—original draft preparation. P.T.P.A.: conceptualization, supervision, writing—review and editing, project administration, and funding acquisition. All authors have read and agreed to the published version of the manuscript.
Funding
The authors declare that this study received funding from PETROBRAS through grant number 2019/00154-4 for this work. The funder had the following involvement with the study: conceptualization, development, and formal analysis of the study. The Article Processing Charge (APC) was funded by the Federal University of Campina Grande (UFCG) without a specific grant number.
Data Availability Statement
Data is contained within the article (and Supplementary Materials).
Acknowledgments
The authors thank the Science and Petroleum Engineering Lab (LCPetro/UFPA) for the use of their infrastructure, the Federal University of Campina Grande (UFCG) and Petrobras for finan-cial support and CMG (Computer Modelling Group) for technical support.
Conflicts of Interest
The authors declare no conflicts of interest.
References
- Penna, R.; Camargo, G.; Johann, P.R.; Dias, R. Challenges in Seismic Imaging and Reservoir Characterization of Presalt Oilfields in Offshore Brazil. In Proceedings of the Offshore Technology Conference, Houston, TX, USA, 6–9 May 2013. [Google Scholar]
- Gomaa, A.M.; Nino-Penaloza, A.; Cutler, J.; Chaudhary, S. Insights of Wormhole Propagation During Carbonate Acidizing: A Comparison Between Constant Injection Pressure Versus Constant Volumetric Rate. J. Energy Resour. Technol. 2018, 140, 102906. [Google Scholar] [CrossRef]
- dos Santos Lucas, C.R.; Neyra, J.R.; Araújo, E.A.; da Silva, D.N.N.; Lima, M.A.; Miranda Ribeiro, D.A.; Pandava Aum, P.T. Carbonate Acidizing—A Review on Influencing Parameters of Wormholes Formation. J. Pet. Sci. Eng. 2023, 220, 111168. [Google Scholar] [CrossRef]
- Buijse, M. Understanding Wormholing Mechanisms Can Improve Acid Treatments in Carbonate Formations. SPE Prod. Facil. 2000, 15, 168–175. [Google Scholar] [CrossRef]
- Dong, K.; Zhu, D.; Hill, A.D. Mechanism of Wormholing and Its Optimal Conditions: A Fundamental Explanation. J. Pet. Sci. Eng. 2018, 169, 126–134. [Google Scholar] [CrossRef]
- Lopes, F.R. Estudo Experimental de Dano de Formação Em Meios Porosos (Experimental Study of Formation Damage on Porous Media). Master’s Thesis, Universidade Estadual de Campinas (UNICAMP), Campinas, Brazil, 2012. [Google Scholar]
- Cao, J.; Zhang, N.; Johansen, T.E. Applications of Fully Coupled Well/near-Well Modeling to Reservoir Heterogeneity and Formation Damage Effects. J. Pet. Sci. Eng. 2019, 176, 640–652. [Google Scholar] [CrossRef]
- da Silva, V.C.; Silva, D.N.E.; de Azevedo, C.T. Importância Da Divergência Da Estimulação Ácida Para Maximizar a Recuperação Dos Reservatórios: Quantificação Dos Efeitos. Rio Oil Gas Expo Conf. 2020, 20, 84–85. [Google Scholar] [CrossRef]
- Galvao, M.S.; Guimaraes, C.S. A New Method For Calculating Individual Layer Permeability and Skin in a Multilayered Reservoir Using Production Logging Data: The Delta Transient Method. In Proceedings of the SPE Latin America and Caribbean Mature Fields Symposium, Salvador, Brazil, 15–16 March 2017. [Google Scholar]
- Peaceman, D.W. Interpretation of Well-Block Pressures in Numerical Reservoir Simulation With Nonsquare Grid Blocks and Anisotropic Permeability. Soc. Pet. Eng. J. 1983, 23, 531–543. [Google Scholar] [CrossRef]
- Hemmingsen, C.S.; Glimberg, S.L.; Quadrio, N.; Völcker, C.; Nielsen, K.K.; Walther, J.H.; Byrne, M.; Engsig-Karup, A.P. Multiphase Coupling of a Reservoir Simulator and Computational Fluid Dynamics for Accurate Near-Well Flow. J. Pet. Sci. Eng. 2019, 178, 517–527. [Google Scholar] [CrossRef]
- Morais, V.L.; Fioravanti, A.R.; Schiozer, D.J. Methodology to Estimate the Economic Impact of Intelligent Wells Considering Reservoir Uncertainties. In Proceedings of the SPE Reservoir Simulation Conference, Montgomery, TX, USA, 20–22 February 2017. [Google Scholar]
- Botechia, V.E.; Gaspar, A.T.; Schiozer, D.J. Use of Well Indicators in the Production Strategy Optimization Process. In Proceedings of the EAGE Annual Conference & Exhibition Incorporating SPE Europec, London, UK, 10–13 June 2013. [Google Scholar]
- Santos, S.M.G.; Santos, A.A.S.; Schiozer, D.J. Selecting Representative Models for Ensemble-Based Production Optimization in Carbonate Reservoirs with Intelligent Wells and Wag Injection. In Proceedings of the ECMOR 2020—17th European Conference on the Mathematics of Oil Recovery, Edinburgh, UK, 14–17 September 2020. [Google Scholar] [CrossRef]
- Schiozer, D.J.; Santos, A.A.S.; Drumond, P.S. Integrated Model Based Decision Analysis in Twelve Steps Applied to Petroleum Fields Development and Management. In Proceedings of the Europec 2015, Madrid, Spain, 1–4 June 2015; pp. 524–536. [Google Scholar] [CrossRef]
- Gaspar, A.T.F.S.; Barreto, C.E.A.G.; Schiozer, D.J. Assisted Process for Design Optimization of Oil Exploitation Strategy. J. Pet. Sci. Eng. 2016, 146, 473–488. [Google Scholar] [CrossRef]
- Bertini Junior, J.R.; Funcia, M.A.; Santos, A.A.S.; Schiozer, D.J. A Comparison of Machine Learning Algorithms as Surrogate Model for Net Present Value Prediction from Wells Arrangement Data. In Proceedings of the 2019 International Joint Conference on Neural Networks (IJCNN), Budapest, Hungary, 14–19 July 2019; pp. 1–8. [Google Scholar]
- Araújo, E.A.; Batista, L.C.; Bechara, J.V.O.; Gurgel, A.R.; Oliveira, G.P.; Aum, P.T.P. Influence of High Permeability Subdomains on Steam Injection Performance in Heavy-Oil Reservoirs. J. Pet. Sci. Eng. 2022, 208, 109388. [Google Scholar] [CrossRef]
- Santana, B.d.S.; Batista, L.C.; Araújo, E.D.A.; Lucas, C.R.D.S.; da Silva, D.N.N.; Aum, P.T.P. Understanding the Impact of Reservoir Low-Permeability Subdomains in the Steam Injection Process. Energies 2023, 16, 639. [Google Scholar] [CrossRef]
- Kalia, N.; Balakotaiah, V. Effect of Medium Heterogeneities on Reactive Dissolution of Carbonates. Chem. Eng. Sci. 2009, 64, 376–390. [Google Scholar] [CrossRef]
- Lake, L.W.; Jensen, J.L. A Review of Heterogeneity Measures Used in Reservoir Characterization. Soc. Pet. Eng. J. 1991, 15, 409–439. [Google Scholar]
- Lu, X.; Cao, B.; Xie, K.; Cao, W.; Liu, Y.; Zhang, Y.; Wang, X.; Zhang, J. Enhanced Oil Recovery Mechanisms of Polymer Flooding in a Heterogeneous Oil Reservoir. Pet. Explor. Dev. 2021, 48, 169–178. [Google Scholar] [CrossRef]
- Muljadi, B.P.; Blunt, M.J.; Raeini, A.Q.; Bijeljic, B. The Impact of Porous Media Heterogeneity on Non-Darcy Flow Behaviour from Pore-Scale Simulation. Adv. Water Resour. 2016, 95, 329–340. [Google Scholar] [CrossRef]
- Mudaliar, K.; Shah, M.K.A.; Salleh, Z. Matrix Acidizing, What Have We Missed: A Case Study of a Large Middle East Carbonate Field. In Proceedings of the SPE International Symposium on Formation Damage Control, Lafayette, LA, USA, 19–21 February 2020. [Google Scholar] [CrossRef]
- Al-Mahasneh, M.; Al Rabadi, S.; Khaswaneh, H. Assessment of Oil-Producing Wells by Means of Stimulation Approach through Matrix Acidizing: A Case Study in the Azraq Region. J. Pet. Explor. Prod. Technol. 2021, 11, 3479–3491. [Google Scholar] [CrossRef]
- Bedrikovetsky, P.; Muhammad, A.W.; Chang, G.; de Souza, A.L.S.; Furtado, C. Taking Advantage of Injectivity Decline for Sweep Enhancing during Waterflood with Horizontal Wells. In Proceedings of the 8th European Formation Damage Conference, Scheveningen, The Netherlands, 27–29 May 2009. [Google Scholar] [CrossRef]
- Buijse, M.; Glasbergen, G. A Semiempirical Model To Calculate Wormhole Growth in Carbonate Acidizing. In Proceedings of the SPE Annual Technical Conference and Exhibition, Dallas, TX, USA, 9–12 October 2005. [Google Scholar]
- Tardy, P.M.J.; Lecerf, B.; Christanti, Y. An Experimentally Validated Wormhole Model for Self-Diverting and Conventional Acids in Carbonate Rocks under Radial Flow Conditions. In Proceedings of the European Formation Damage Conference, Scheveningen, The Netherlands, 30 May–1 June 2007. [Google Scholar]
- Waldmann, A.T.A. Mecanismos Que Governam a Efetividade de Agentes Obturantes No Controle Da Invasão de Fluidos de Perfuração Na Rocha Reservatório de Petróleo. Master’s Thesis, Pontifícia Universidade Católica do Rio de Janeiro (PUC-RIO), Rio de Janeiro, Brazil, 2005. [Google Scholar]
- Oliveira, T.J.; Santos, T.D.; Forti, T.L.D. Simulador Tridimensional Para Projeto de Operações de Acidificação (Three-Dimensional Simulator for the Design Of Acidizing Operaions). In Proceedings of the ENAHPE 2013, V Encontro Nacional de Hidráulica de Poços de Petróleo e Gás, Teresópolis, Brazil, 5–8 August 2013. [Google Scholar]
- Panga, M.K.R.; Balakotaiah, V.; Ziauddin, M. Modeling, Simulation and Comparison of Models for Wormhole Formation During Matrix Stimulation of Carbonates. In Proceedings of the SPE Annual Technical Conference and Exhibition, San Antonio, TX, USA, 29 September–2 October 2002; pp. 373–391. [Google Scholar] [CrossRef]
- Panga, M.K.R.; Ziauddin, M.; Balakotaiah, V. Two-scale continuum model for simulation of wormholes in carbonate acidization. AIChE J. 2005, 51, 3231–3248. [Google Scholar] [CrossRef]
- Schwalbert, M.P.; Zhu, D.; Daniel Hill, A. Extension of an Empirical Wormhole Model for Carbonate Matrix Acidizing through Two-Scale Continuum 3D Simulations. In Proceedings of the Society of Petroleum Engineers—SPE Europec Featured at 79th EAGE Conference and Exhibition, Paris, France, 12–15 June 2017; pp. 73–95. [Google Scholar] [CrossRef]
- Bertini, J.R.; Ferreira Batista, S.; Funcia, M.A.; Mendes da Silva, L.O.; Santos, A.A.S.; Schiozer, D.J. A Comparison of Machine Learning Surrogate Models for Net Present Value Prediction from Well Placement Binary Data. J. Pet. Sci. Eng. 2022, 208, 109208. [Google Scholar] [CrossRef]
Disclaimer/Publisher’s Note: The statements, opinions and data contained in all publications are solely those of the individual author(s) and contributor(s) and not of MDPI and/or the editor(s). MDPI and/or the editor(s) disclaim responsibility for any injury to people or property resulting from any ideas, methods, instructions or products referred to in the content. |
© 2024 by the authors. Licensee MDPI, Basel, Switzerland. This article is an open access article distributed under the terms and conditions of the Creative Commons Attribution (CC BY) license (https://creativecommons.org/licenses/by/4.0/).












