The Intelligent Sizing Method for Renewable Energy Integrated Distribution Networks
Abstract
1. Introduction
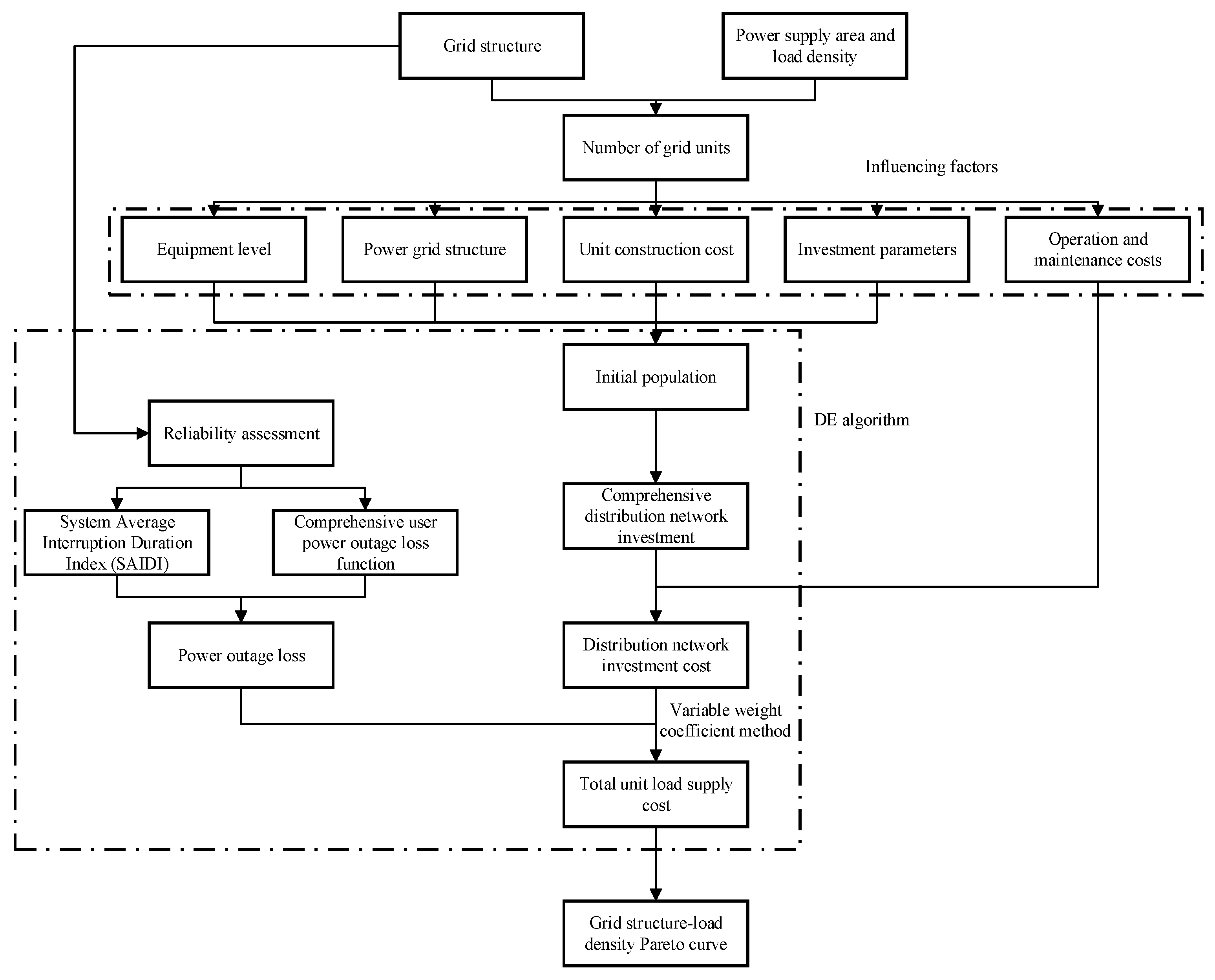
2. Overall Program Design
3. Investment Costs and Reliability Benefits of Network Structures
3.1. Investment Impact Factors
- (1)
- Equipment level categories: type of conductor, type of switch or circuit breaker, etc.;
- (2)
- Network structure category: power supply radius, number of sections, number of contacts, etc.;
- (3)
- Unit cost category: substation construction cost, cost per unit length of the line, cost per unit capacity, etc.;
- (4)
- Operation and maintenance category: line loss rate, operation and maintenance costs, etc.;
- (5)
- Investment category: examples are return on investment, payback period, etc.
3.2. Annualized Investment Cost
3.3. Reliability Benefit Translation
4. Multi-Objective Planning of Network Structure Based on DE Algorithm
4.1. Establishment of Multi-Objective Functions
4.2. Basic Principles of the DE Algorithm
- (1)
- Initialization of Population: Establish an initial population of size , iterating for G − 1 times. The individual in the G-th generation is represented as , and the population is . The initial population is generated randomly and can be represented as
- (2)
- Mutation Operation: Perform mutation by randomly selecting three different target individuals.
- (3)
- Crossover Operation: A trial vector is generated through crossover. To ensure the evolution of , at least one element of the individual target contributes to through random selection, while the other elements undergo crossover according to Equation (9).
- (4)
- Selection Operation
4.3. Individual Fitness Function
4.4. Methodology Section
5. Example Calculation
5.1. Case 1
5.2. Case 2
5.3. Existing Grid Structure Planning Methods
5.4. DE Algorithm Solution
6. Conclusions
Author Contributions
Funding
Data Availability Statement
Conflicts of Interest
References
- Huang, N.; Zhao, X.; Guo, Y.; Cai, G.; Wang, R. Distribution Network Expansion Planning Considering a Distributed Hydrogen-Thermal Storage System Based on Photovoltaic Development of the Whole County of China. Energy 2023, 278, 127761. [Google Scholar] [CrossRef]
- Xiang, Y.; Yao, H.; Yang, J.; Dai, J.; Liu, J. Optimal Planning of Distribution Network with Transactive Energy: Review and Framework. IET Smart Grid 2024, 7, 120–129. [Google Scholar] [CrossRef]
- Xiang, Y.; Liu, J.; Li, F.; Liu, Y.; Liu, Y.; Xu, R.; Su, Y.; Ding, L. Optimal Active Distribution Network Planning: A Review. Electr. Power Compon. Syst. 2016, 44, 1075–1094. [Google Scholar] [CrossRef]
- Ehsan, A.; Yang, Q. State-of-the-Art Techniques for Modelling of Uncertainties in Active Distribution Network Planning: A Review. Appl. Energy 2019, 239, 1509–1523. [Google Scholar] [CrossRef]
- Zdraveski, V.; Vuletic, J.; Angelov, J.; Todorovski, M. Radial Distribution Network Planning under Uncertainty by Implementing Robust Optimization. Int. J. Electr. Power Energy Syst. 2023, 149, 109043. [Google Scholar] [CrossRef]
- Zhou, J.; Jin, X.; Ye, X.; Ning, X.; Zhu, J. Research on Data Classification and Risk Level Perception of Weak Distribution Network. In Proceedings of the 2023 8th Asia Conference on Power and Electrical Engineering (ACPEE), Taijin, China, 14–16 April 2023; pp. 1803–1807. [Google Scholar]
- Zubo, R.H.A.; Mokryani, G.; Rajamani, H.-S.; Aghaei, J.; Niknam, T.; Pillai, P. Operation and Planning of Distribution Networks with Integration of Renewable Distributed Generators Considering Uncertainties: A Review. Renew. Sustain. Energy Rev. 2017, 72, 1177–1198. [Google Scholar] [CrossRef]
- Martins, V.F.; Borges, C.L.T. Active Distribution Network Integrated Planning Incorporating Distributed Generation and Load Response Uncertainties. IEEE Trans. Power Syst. 2011, 26, 2164–2172. [Google Scholar] [CrossRef]
- Yuanhong, L.; Tao, W.; Wei, L.; Wei, Z.; Yuanpeng, T.; Quanzhi, C.; Bo, Y.; Xueqian, Z. Big Data Based Analysis Between Power Distribution Network Reliability Parameters and Economic and Social External Environment. In Proceedings of the 2021 IEEE International Conference on Power Electronics, Computer Applications (ICPECA), Shenyang, China, 22–24 January 2021; pp. 528–531. [Google Scholar]
- Du, W.; Lu, M.; Li, D. Distribution Network Planning with Comprehensive Economy and Reliability. IOP Conf. Ser. Mater. Sci. Eng. 2019, 486, 012016. [Google Scholar] [CrossRef]
- Xie, L.; Xiang, Y.; Xu, X.; Wang, S.; Li, Q.; Liu, F.; Liu, J. Optimal Planning of Energy Storage in Distribution Feeders Considering Economy and Reliability. Energy Technol. 2024, 12, 2400200. [Google Scholar] [CrossRef]
- Xie, C.-F.; Xu, L.; Xu, L.-X. The Reliability and Economic Analysis on System Connection Mode. In Proceedings of The 3rd Multidisciplinary International Social Networks Conference on SocialInformatics 2016, Data Science 2016, Union, NJ, USA, 15–17 August 2016; Association for Computing Machinery: New York, NY, USA, 2016; pp. 1–5. [Google Scholar]
- Zhang, P.; Li, W. Boundary Analysis of Distribution Reliability and Economic Assessment. IEEE Trans. Power Syst. 2010, 25, 714–721. [Google Scholar] [CrossRef]
- Ghadi, M.J.; Ghavidel, S.; Rajabi, A.; Azizivahed, A.; Li, L.; Zhang, J. A Review on Economic and Technical Operation of Active Distribution Systems. Renew. Sustain. Energy Rev. 2019, 104, 38–53. [Google Scholar] [CrossRef]
- Ahmadi, M.; Lotfy, M.E.; Howlader, A.M.; Yona, A.; Senjyu, T. Centralised Multi-Objective Integration of Wind Farm and Battery Energy Storage System in Real-Distribution Network Considering Environmental, Technical and Economic Perspective. IET Gener. Transm. Distrib. 2019, 13, 5207–5217. [Google Scholar] [CrossRef]
- Ma, X.; Liu, R.-L. Reactive Power Optimization in Power System Based on Improved Niche Genetic Algorithm. In Proceedings of the 2010 International Conference On Computer Design and Applications, Qinhuangdao, China, 25–27 June 2010; Volume 3, pp. V3-413–V3-416. [Google Scholar]
- Mourtzis, D.; Angelopoulos, J. Reactive Power Optimization Based on the Application of an Improved Particle Swarm Optimization Algorithm. Machines 2023, 11, 724. [Google Scholar] [CrossRef]
- Van Sickel, J.H.; Lee, K.Y.; Heo, J.S. Differential Evolution and Its Applications to Power Plant Control. In Proceedings of the 2007 International Conference on Intelligent Systems Applications to Power Systems, Kaohsiung, Taiwan, 5–8 November 2007. [Google Scholar]
- Mayer, D.G.; Kinghorn, B.P.; Archer, A.A. Differential Evolution—An Easy and Efficient Evolutionary Algorithm for Model Optimisation. Agric. Syst. 2005, 83, 315–328. [Google Scholar] [CrossRef]
- Hu, J.; Sun, G.; Guo, M. Research on Target Planning Method of Urban Distribution Network Considering Investment Benefit and Reliability. In Proceedings of the 2022 4th International Academic Exchange Conference on Science and Technology Innovation (IAECST), Guangzhou, China, 9–11 December 2022; pp. 361–364. [Google Scholar]
- Ilie, I.-S.; Hernando-Gil, I.; Djokic, S.Z. Theoretical Interruption Model for Reliability Assessment of Power Supply Systems. IET Gener. Transm. Distrib. 2014, 8, 670–681. [Google Scholar] [CrossRef]







| Basic Parameters of the Power Grid | Values |
|---|---|
| Fault rate of 35 kV overhead lines/cable lines (times/100 km·year) | 7.31/0.151 |
| Fault rate of 35 kV circuit breakers/switches (times/unit·year) | 0.05/2.03 |
| Fault rate of busbars (times/unit·year) | 0.012 |
| Recovery time for 35 kV line/switch faults (h) | 5.61/2.98 |
| Investment return rate/period (%) | 12/18 |
| Grid loss rate (%) | 6.7 |
| Annual maintenance cost proportion (%) | 12% |
| Unit price of 35 kV circuit breaker/integrated automation switchgear (CNY 10,000) | 10/240 |
| Basic Parameters of the Power Grid | Values |
|---|---|
| Fault rate of 35 kV overhead lines/cable lines (times/100 km·year) | 7.85/0.128 |
| Fault rate of 35 kV circuit breakers/switches (times/unit·year) | 0.1/2.24 |
| Fault rate of busbars (times/unit·year) | 0.02 |
| Recovery time for 35 kV line/switch faults (h) | 6.35/3.02 |
| Investment return rate/period (%) | 12/19 |
| Grid loss rate (%) | 6.1 |
| Annual maintenance cost proportion (%) | 11% |
| Unit price of 35 kV circuit breaker/integrated automation switchgear (CNY 10,000) | 6/260 |
| Load Density /(MW/km2) | ≤2.3 | 2.3~7 | 7~26 | 26~30 |
|---|---|---|---|---|
| Optimal network structure | overhead single radial | overhead three-section with two ties | cable single ring network | cable dual ring network |
| Supply radius/km | 10 | 5 | 4 | 3 |
Disclaimer/Publisher’s Note: The statements, opinions and data contained in all publications are solely those of the individual author(s) and contributor(s) and not of MDPI and/or the editor(s). MDPI and/or the editor(s) disclaim responsibility for any injury to people or property resulting from any ideas, methods, instructions or products referred to in the content. |
© 2024 by the authors. Licensee MDPI, Basel, Switzerland. This article is an open access article distributed under the terms and conditions of the Creative Commons Attribution (CC BY) license (https://creativecommons.org/licenses/by/4.0/).
Share and Cite
Yang, Z.; Yang, F.; Liu, Y.; Min, H.; Zhou, Z.; Zhou, B.; Lei, Y.; Hu, W. The Intelligent Sizing Method for Renewable Energy Integrated Distribution Networks. Energies 2024, 17, 5763. https://doi.org/10.3390/en17225763
Yang Z, Yang F, Liu Y, Min H, Zhou Z, Zhou B, Lei Y, Hu W. The Intelligent Sizing Method for Renewable Energy Integrated Distribution Networks. Energies. 2024; 17(22):5763. https://doi.org/10.3390/en17225763
Chicago/Turabian StyleYang, Zhichun, Fan Yang, Yu Liu, Huaidong Min, Zhiqiang Zhou, Bin Zhou, Yang Lei, and Wei Hu. 2024. "The Intelligent Sizing Method for Renewable Energy Integrated Distribution Networks" Energies 17, no. 22: 5763. https://doi.org/10.3390/en17225763
APA StyleYang, Z., Yang, F., Liu, Y., Min, H., Zhou, Z., Zhou, B., Lei, Y., & Hu, W. (2024). The Intelligent Sizing Method for Renewable Energy Integrated Distribution Networks. Energies, 17(22), 5763. https://doi.org/10.3390/en17225763

