clicSAND for OSeMOSYS: A User-Friendly Interface Using Open-Source Optimisation Software for Energy System Modelling Analysis
Abstract
1. Scientific Significance and Purpose of the Study
1.1. A Focus on OSeMOSYS—The Open-Source Energy Modelling System
State of the Art of OSeMOSYS User Interfaces
2. Software Description
2.1. Key Features of clicSAND 1.0 Software
- Hands-on 1: Download and installation of the clicSAND 1.0 software and the solvers (GLPK and CBC).
- Hands-on 2: Best practices for inputting data into the Excel SAND Interface and practical examples for one technology.
- Hands-on 3: Instructions on how to save, run, and visualise results using the Microsoft Access database and the Excel template provided with the software.
2.2. Enhancements in the clicSAND 1.0 Software: The Release of clicSAND 3.0
2.3. Software Licenses
2.4. Operating the Software
2.4.1. clicSAND 1.0
- User platform (Figure 1);
- Excel SAND Interface to input data (see Section 2.5.1);
- Access database to import results;
- Excel template to visualise the results;
- OSeMOSYS code needed by the solvers.
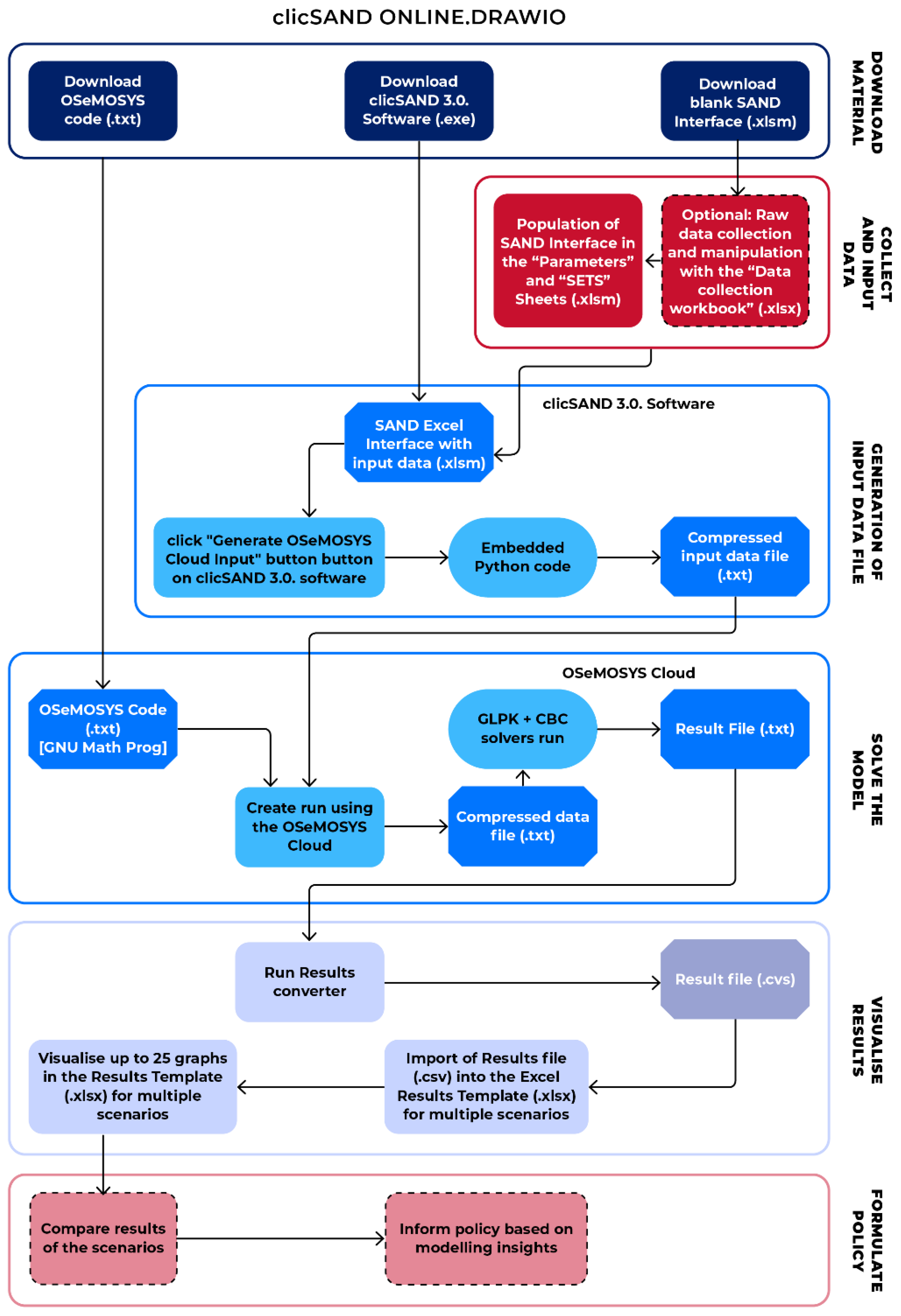
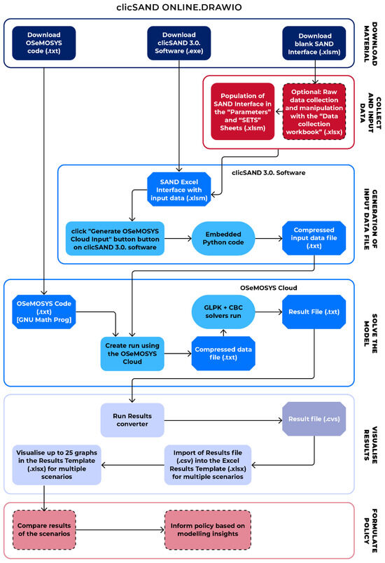
2.4.2. clicSAND 3.0
Offline Run
Partially Online Run
2.5. Software Functionalities
2.5.1. Input Data through the SAND Excel Interface
2.5.2. Results Visualisation Templates
clicSAND 1.0
clicSAND 3.0
3. Illustrative Example of the Application of the clicSAND Software
3.1. Background and Modelling Questions
- How will the energy mix evolve?
- How will CO2 emissions change?
- What roles will different technologies play?
3.2. Modelled Scenarios and Starter Data Kit
3.3. Discussion of Results
3.4. Policy Implications and Future Work
4. Software Extensions and Future Work
4.1. Extensions and Software Updates
4.1.1. clicSAND for MacOS Users (clicSAND 2.0)
4.1.2. OSeMOSYS UI Development
4.2. Impact and Use of clicSAND Software
4.3. Future Work
Author Contributions
Funding
Data Availability Statement
Acknowledgments
Conflicts of Interest
Appendix A. Country Datasets
Appendix B. User Satisfaction of Using clicSAND 1.0. Software
| Statement | Rating (Out of 100) | Number of Responses |
|---|---|---|
| The SAND Excel Interface was easy to use and user-friendly | 74 | 50/70 |
| The clicSAND solver was easy to use and user-friendly | 75 | 50/70 |
| The clicSAND solver produced results in a timely manner | 60 | 50/70 |
| Running the data file extracted from the SAND Interface on the OSeMOSYS Cloud was fast and easy to use | 70 | 50/70 |
| Statement | Rating (Out of 100) | Number of Responses |
|---|---|---|
| The SAND Excel interface was easy to use and user-friendly | 72.33 | 18/22 |
| The clicSAND 3.0. software was easy to use and user-friendly | 85.56 | 18/22 |
| The offline clicSAND 3.0 solver produced results in a timely manner | 77.22 | 18/22 |
| The OSeMOSYS cloud platform produced results in a timely manner | 87.06 | 18/22 |
| Running the datafile extracted from the clicSAND 3.0. on the cloud platform was fast and easy to use | 84.83 | 18/22 |
| Statement | Rating (Out of 100) | Number of Responses |
|---|---|---|
| The SAND Excel interface was easy to use and user-friendly | 81.63 | 16/26 |
| The clicSAND 3.0. software was easy to use and user-friendly | 89.81 | 16/26 |
| The offline clicSAND 3.0 solver produced results in a timely manner | 78.44 | 16/26 |
| The OSeMOSYS cloud platform produced results in a timely manner | 90.94 | 16/26 |
| Running the datafile extracted from the clicSAND 3.0. on the cloud platform was fast and easy to use | 88.5 | 16/26 |
| Statement | Rating (Out of 100) | Number of Responses |
|---|---|---|
| The SAND Excel interface was easy to use and user-friendly to input data | 93.21 | 14/22 |
| The clicSAND 3.0. software was easy to use and user-friendly | 90.86 | 14/22 |
| The results template was easy to use and user-friendly | 90.71 | 14/22 |
| The OSeMOSYS cloud platform produced results in a timely manner | 85.14 | 14/22 |
| The offline clicSAND 3.0 solver produced results in a timely manner | 84.21 | 14/22 |
Appendix C. Teaching Material on clicSAND Software
| ID | Exercise | YouTube Video | Zenodo Repository | Expected Learning Outcomes | Difficulty (Low-Medium-High) |
|---|---|---|---|---|---|
| 1 | Installing and using clicSAND 3.0 on Windows | YT—Video | ZD—Repository | You will learn how to download and install the most recent version of clicSAND, called clicSAND 3.0 on Windows. You can also learn how to run a model using the OSeMOSYS Cloud. | Low |
| 2 | Installing and using clicSAND 3.0 on MacOS | YT—Video | ZD—Repository | You will learn how to download and install the most recent version of clicSAND, called clicSAND 3.0, on Mac. You can also learn how to run a model using the OSeMOSYS Cloud. | Low |
| 3 | Downloading a Starter Data Kit | YT—Video | ZD—Repository | You will learn how to download and use a CCG Starter Data Kit (SDK). | Low |
| 4 | Reducing Time slices | YT—Video | ZD—Repository | You will learn how to reduce the number of time slices from 96 to 8 using clicSAND interface for OSeMOSYS. | Low |
| 5 | Reducing Modelling Period | YT—Video | - | You will learn how to reduce the modelling period using clicSAND interface for OSeMOSYS. For example, how to model until 2050 instead until 2070. | Low |
| 6 | Emission Constraints | YT—Video | ZD—Repository | You will learn how to implement emission constraints using the parameters Emission Penalty, Annual Emissions, and Model Period Emissions. | Low |
| 7 | Translating Policy into Modelling Assumptions | YT—Video | ZD—Repository | You will learn how to translate a renewable production target policy into constraints for modelling and how to limit electricity imports. You will learn how to experiment with TotalTechnologyAnnualActivityUpperLimit, TotalTechnologyAnnualActivityLowerLimit and SpecifiedAnnualDemand. | Medium |
| 8 | Aggregate Renewable Target | YT—Video | ZD—Repository | You will learn how to set an aggregated target for the Renewables in your model using the clicSAND interface for OSeMOSYS. | Medium |
| 9 | Modelling Energy Efficiency Policy | YT—Video | ZD—Repository | You will learn how to model Energy Efficiency Policies in OSeMOSYS using the clicSAND Interface (version 3.0). | Medium |
| 10 | Explore the impacts of drought on hydropower generation | YT—Video | ZD—Repository | You will learn how to (1) distinguish how the availability factor and capacity factor vary outcomes when modelling a drought scenario, and (2) undertake a sensitivity analysis to replicate a long-term drought scenario. | Medium |
| 11 | Time slice Reducer Macro for OSeMOSYS Starter Data Kits | YT—Video | ZD—Repository | You will learn how to reduce the number of time slices from 96 to 8 using a macro in Excel. | Low |
| 12 | Electrification of Transportation | YT—Video | ZD—Repository | You will learn how to model a transport electrification policy using the OSeMOSYS model. | High |
| 13 | Residential Clean Cooking | YT—Video | ZD—Repository | You will learn the importance of residential clean cooking and how to translate an example policy into modelling parameters for the OSeMOSYS model. | Medium |
| 14 | OSeMOSYS and FlexTool Hands-on Exercise: Data Sharing | YT—Video | ZD—Repository | You will learn how to gather data from the clicSAND Interface and the OSeMOSYS model results, and then how to manipulate them to create input data for IRENA FlexTool. | High |
| 15 | Hydrogen Pathways | YT—Video | ZD—Repository | You will learn how to model hydrogen pathways using the OSeMOSYS model. | High |
| 16 | Visualisation Template | YT—Video | ZD—Repository | You will learn how to use the result visualisation template to compare scenarios after obtaining the results from the clicSAND 3.0 interface. | Medium |
| 17 | Storage Modelling Using Dummy Technologies | - | ZD—Repository | You will learn how to model a storage technology using the OSeMOSYS model. | High |
References
- Howells, M.; Rogner, H.; Strachan, N.; Heaps, C.; Huntington, H.; Kypreos, S.; Hughes, A.; Silveira, S.; DeCarolis, J.; Bazillian, M.; et al. OSeMOSYS: The Open Source Energy Modeling System: An introduction to its ethos, structure and development. Energy Policy 2011, 39, 5850–5870. [Google Scholar] [CrossRef]
- Cannone, C.; Hoseinpoori, P.; Martindale, L.; Tennyson, E.M.; Gardumi, F.; Croxatto, L.S.; Pye, S.; Mulugetta, Y.; Vrochidis, I.; Krishnamurthy, S.; et al. Addressing Challenges in Long-Term Strategic Energy Planning in LMICs: Learning Pathways in an Energy Planning Ecosystem. Energies 2023, 16, 7267. [Google Scholar] [CrossRef]
- Akpahou, R.; Mensah, L.D.; Quansah, D.A.; Kemausuor, F. Energy planning and modeling tools for sustainable development: A systematic literature review. Energy Rep. 2024, 11, 830–845. [Google Scholar] [CrossRef]
- Plazas-Niño, F.; Ortiz-Pimiento, N.; Montes-Páez, E. National energy system optimization modelling for decarbonization pathways analysis: A systematic literature review. Renew. Sustain. Energy Rev. 2022, 162, 112406. [Google Scholar] [CrossRef]
- Niet, T.; Shivakumar, A.; Gardumi, F.; Usher, W.; Williams, E.; Howells, M. Developing a community of practice around an open source energy modelling tool. Energy Strat. Rev. 2021, 35, 100650. [Google Scholar] [CrossRef]
- Taliotis, C.; Shivakumar, A.; Ramos, E.; Howells, M.; Mentis, D.; Sridharan, V.; Broad, O.; Mofor, L. An indicative analysis of investment opportunities in the African electricity supply sector—Using TEMBA (The Electricity Model Base for Africa). Energy Sustain. Dev. 2016, 31, 50–66. [Google Scholar] [CrossRef]
- Löffler, K.; Hainsch, K.; Burandt, T.; Oei, P.-Y.; Kemfert, C.; Von Hirschhausen, C. Designing a Model for the Global Energy System—GENeSYS-MOD: An Application of the Open-Source Energy Modeling System (OSeMOSYS). Energies 2017, 10, 1468. [Google Scholar] [CrossRef]
- Godínez-Zamora, G.; Victor-Gallardo, L.; Angulo-Paniagua, J.; Ramos, E.; Howells, M.; Usher, W.; De León, F.; Meza, A.; Quirós-Tortós, J. Decarbonising the transport and energy sectors: Technical feasibility and socioeconomic impacts in Costa Rica. Energy Strat. Rev. 2020, 32, 100573. [Google Scholar] [CrossRef]
- Jaramillo, M.; Quirós-Tortós, J.; Vogt-Schilb, A.; Money, A.; Howells, M. Data-to-Deal (D2D): Open Data and Modelling of Long Term Strategies to Financial Resource Mobilization—The case of Costa Rica. Camb. Open Engag. 2023. [Google Scholar] [CrossRef]
- Almulla, J.; Broad, O.; Shivakumar, F.; Gardumi, A.; Ramos, E.; Avgerinopoulos, M.; Howells, G. Model Management Infrastructure (MoManI) Training Manual. Available online: http://www.osemosys.org/uploads/1/8/5/0/18504136/momani_training_manual-_rev170612.pdf (accessed on 23 October 2020).
- Cannone, C. Towards Evidence-Based Policymaking: Energy Modelling Tools for Sustainable Development; UPC Barcelona: Barcelona, Spain, 2020. [Google Scholar]
- Cannone, C.; de Wet, N.; Shivakumar, A.; Kell, A.; Tan, N.; Yeganyan, R.; To, L.S.; Harrison, J.; Howells, M. clicSANDMac for OSeMOSYS: A user-friendly interface for macOS users using open-source optimisation software for energy system planning. Res. Sq. 2022. [Google Scholar] [CrossRef]
- Cannone, C. Release clicSAND v1.2 · ClimateCompatibleGrowth/clicSAND. GitHub. Available online: https://github.com/ClimateCompatibleGrowth/clicSAND (accessed on 1 April 2024).
- Cannone, C.; Allington, L.; Howells, M. Hands-on 1: Energy and Flexibility Modelling. Version 3.2. Zenodo 2022. [Google Scholar] [CrossRef]
- OLCreate: Climate Compatible Growth November 2023 Courses. Available online: https://www.open.edu/openlearncreate/course/index.php?categoryid=1193 (accessed on 26 October 2023).
- Allington, L.; Cannone, C.; Pappis, I.; Barron, K.C.; Usher, W.; Pye, S.; Brown, E.; Howells, M.; Walker, M.Z.; Ahsan, A.; et al. Selected ‘Starter kit’ energy system modelling data for selected countries in Africa, East Asia, and South America (#CCG, 2021). Data Brief 2022, 42, 108021. [Google Scholar] [CrossRef] [PubMed]
- Cannone, C.; Allington, L.; Barron, K.C.; Charbonnier, F.; Walker, M.Z.; Halloran, C.; Yeganyan, R.; Tan, N.; Cullen, J.M.; Harrison, J.; et al. Designing a zero-order energy transition model: How to create a new Starter Data Kit. MethodsX 2023, 10, 102120. [Google Scholar] [CrossRef] [PubMed]
- OSeMOSYS & FlexTool course: Hands-On 3—YouTube. Available online: https://www.youtube.com/watch?v=DbUH00ruHnM (accessed on 1 April 2024).
- GLPK—GNU Project—Free Software Foundation (FSF). Available online: https://www.gnu.org/software/glpk/ (accessed on 25 January 2022).
- Coin-or/Cbc: COIN-OR Branch-and-Cut Solver. GitHub. Available online: https://github.com/coin-or/Cbc (accessed on 25 January 2022).
- CLEWS—Home. Available online: http://www.osimosys.org/ (accessed on 25 January 2022).
- Sachs, J.; Meng, Y.; Giarola, S.; Hawkes, A. An agent-based model for energy investment decisions in the residential sector. Energy 2019, 172, 752–768. [Google Scholar] [CrossRef]
- OsemosysCloud. Available online: https://www.osemosys-cloud.com/ (accessed on 20 January 2022).
- clicSAND v3.0. GitHub. Available online: https://github.com/ClimateCompatibleGrowth/clicSAND/tree/v3.0 (accessed on 1 April 2024).
- Cannone, C. ClimateCompatibleGrowth/clicSAND 3.0 for Windows. Zenodo. 2022. Available online: https://zenodo.org/records/6525441#.YnkPoRNBzPA (accessed on 1 April 2024).
- Additional Tutorial OSeMOSYS & FlexTool: Installing and using ClicSAND 3.0 on Windows—YouTube. Available online: https://www.youtube.com/watch?v=YDYGk0RbyW0&list=PLhLN8V8JSUnIw5osZPtOW-U4s87Qey115 (accessed on 1 April 2024).
- OLCreate: June 2022 PUB_5383_1.0 Energy and Flexibility Modelling: OSeMOSYS & FlexTool (Windows). Available online: https://www.open.edu/openlearncreate/course/view.php?id=8394 (accessed on 3 July 2022).
- Cannone, C.; Yeganyan, R.; Cronin, J. Hands-on: Reducing Number of Timeslices in SAND Interface. Zenodo 2021. [Google Scholar] [CrossRef]
- Yeganyan, R.; Cannone, C. Additional Hands-on: Reducing Modelling Period. Zenodo 2022. [Google Scholar] [CrossRef]
- Reduce Timeslices—YouTube. Available online: https://www.youtube.com/watch?v=3mZXEn8cn48&list=PLhLN8V8JSUnLPqC_CdRkr4jp9Dvy3WwmT&index=3 (accessed on 20 January 2022).
- Reduce Modelling Period—YouTube. Available online: https://www.youtube.com/watch?v=2Ya34nj1JIg&list=PLhLN8V8JSUnLPqC_CdRkr4jp9Dvy3WwmT&index=2 (accessed on 20 January 2022).
- Visualisation Template—YouTube. Available online: https://www.youtube.com/watch?v=aGkXkTqL-wY&list=PLhLN8V8JSUnIw5osZPtOW-U4s87Qey115&index=28 (accessed on 26 October 2023).
- EMP-A 2021—EMP. Available online: http://www.energymodellingplatform.org/emp-a-2021.html (accessed on 12 January 2022).
- Veusz—A Scientific Plotting Package. Github. Available online: https://veusz.github.io/ (accessed on 18 August 2022).
- Calitz, J.R.; Wright, J.G. Statistics of Utility-Scale Power Generation in South Africa in 2020. In Presentation by the CSIR Energy Centre on the Statistics of Utility-Scale Power Generation in South Africa in 2020. 2021. Available online: https://researchspace.csir.co.za/dspace/handle/10204/11865 (accessed on 1 April 2024).
- Allington, L.; Cannone, C.; Pappis, I.; Barron, K.C.; Usher, W.; Pye, S.; Brown, E.; Howells, M.; Taliotis, C.; Sundin, C.; et al. Selected ‘Starter Kit’ energy system modelling data for South Africa (#CCG). Res. Sq. 2021. [Google Scholar] [CrossRef]
- Allington, L.; Cannone, C.; Pappis, I.; Barron, K.C.; Usher, W.; Pye, S.; Howells, M.; Taliotis, C.; Sundin, C.; Sridharan, V.; et al. CCG Starter Data Kit: South Africa. Zenodo 2021. [Google Scholar] [CrossRef]
- Department of Mineral Resources and Energy. Integrated Resource Plan 2019. 2019. Available online: https://www.gov.za/sites/default/files/gcis_document/201910/42778gon1359.pdf (accessed on 1 April 2024).
- Cannone, C.; Tan, N.; Kell, A.; Nicki, W.; Howells, M.; Yeganyan, R. ClimateCompatibleGrowth/clicSAND for Mac. Zenodo 2022. [CrossRef]
- Release v1.04 ClimateCompatibleGrowth/clicSANDMac. GitHub. Available online: https://github.com/ClimateCompatibleGrowth/clicSANDMac/releases/tag/v1.04 (accessed on 23 August 2022).
- OLCreate: PUB_5398_1.0 (MacOS Users) Energy and Flexibility Modelling: OSeMOSYS & FlexTool. Available online: https://www.open.edu/openlearncreate/course/view.php?id=8409 (accessed on 3 February 2022).
- DESA|United Nations. Available online: https://www.un.org/en/desa (accessed on 2 February 2022).
- GitHub—ClimateCompatibleGrowth/OSEMOSYS_UI. GitHub. Available online: https://github.com/ClimateCompatibleGrowth/OSEMOSYS_UI (accessed on 26 October 2023).
- Burkill, E. Green Growth within Kenya’s Electricity Sector: An OSeMOSYS Based Approach to Formulate Future Policy Strategy; Imperial College London: London, UK, 2020. [Google Scholar]
- Allington, L. Long-Term Modelling of Nigeria’s Power System Using OSeMOSYS (Open-Source Energy Modelling System); Imperial College London: London, UK, 2020. [Google Scholar]
- Tan, N. Evidence-Based Policy-Making: Implementing a Clean Energy Transition in Vietnam’s Power Sector; Imperial College London: London, UK, 2021. [Google Scholar]
- Terpilowski-Gill, E. Decarbonising the Laotian Energy System; Imperial College London: London, UK, 2020. [Google Scholar]
- Montepeque, J. Decarbonising Laos’ Transport Sector; Imperial College London: London, UK, 2021. [Google Scholar]
- Yeganyan, R. Modelling Pathways to Energy Security for Armenia Using OSeMOSYS; Imperial College London: London, UK, 2021. [Google Scholar]
- CCG COP26 Side Events Session 2—Evidence for COP26: Bridging the Evidence-Policy Gap—YouTube. Available online: https://www.youtube.com/watch?v=w4GyXWTekxI (accessed on 18 January 2022).
- Joint Summer School on Modelling Tools for Sustainable Development|(smr 3581) (14 June 2021–1 July 2021). Available online: http://indico.ictp.it/event/9549/ (accessed on 24 August 2021).
- Joint Summer School on Modelling Tools for Sustainable Development 2022|(smr 3763) (30 May 2022–16 June 2022). Available online: https://indico.ictp.it/event/9879/ (accessed on 23 August 2021).
- Joint Summer School on Modelling Tools for Sustainable Development|(smr 3852) (3–13 July 2023). Available online: https://indico.ictp.it/event/10186 (accessed on 26 October 2023).
- Energy Modelling Platform for Africa (EMP-A)—Climate Compatible Growth. Available online: https://climatecompatiblegrowth.com/emp-a/ (accessed on 26 October 2023).
- EMP-LAC 2023 [Now Finished]—Climate Compatible Growth. Available online: https://climatecompatiblegrowth.com/emp-lac-2023/ (accessed on 26 October 2023).
- EMP-LAC 2024—Climate Compatible Growth. Available online: https://climatecompatiblegrowth.com/emp-lac/ (accessed on 26 October 2023).
- Cronin, J.; Bawakyillenuo, S.; Crentsil, A.O.; Pye, S.; Watson, J. Greening the COVID-19 Recovery in Ghana: Electricity Investment Needs to Meet the GH-NDC Targets. Institute of Sustainable Resources Key messages for COP26 Assessing the role of NDCs. 2021. Available online: https://www.ucl.ac.uk/bartlett/sustainable/sites/bartlett_sustainable/files/policybriefing_electricity_investment_needs_to_meet_the_gh-ndc_targets.pdf (accessed on 1 April 2024).
- Energy Sub-Saharan Africa—Programmes—IEA. Available online: https://www.iea.org/programmes/energy-sub-saharan-africa (accessed on 26 October 2023).
- Climate Change Politics and Policy Degree. Postgraduate Study. Loughborough University. Available online: https://www.lboro.ac.uk/study/postgraduate/masters-degrees/a-z/climate-change-politics-and-policy/ (accessed on 13 May 2023).
- Climate Change Science and Management Degree. Postgraduate Study. Loughborough University. Available online: https://www.lboro.ac.uk/study/postgraduate/masters-degrees/a-z/climate-change-science-and-management/ (accessed on 10 November 2023).
- COP26 Energy Transition Council: 2022 Strategic Priorities—GOV.UK. Available online: https://www.gov.uk/government/publications/cop26-energy-transition-council-2022-strategic-priorities (accessed on 23 August 2022).









| clicSAND 1.0. Software | |
|---|---|
| Advantages | Limitations |
|
|
| clicSAND 3.0 Software | |
|---|---|
| Advantages | Limitations |
|
|
| Scenario Label | Scenario Description | Key Assumptions |
|---|---|---|
| Existing Policy | The power sector evolves with existing policy [38] |
|
| Least Cost | Least-cost evolution with no substantial upfront constraints |
|
| Game Change | No coal generation by 2040; renewable energy revolution |
|
Disclaimer/Publisher’s Note: The statements, opinions and data contained in all publications are solely those of the individual author(s) and contributor(s) and not of MDPI and/or the editor(s). MDPI and/or the editor(s) disclaim responsibility for any injury to people or property resulting from any ideas, methods, instructions or products referred to in the content. |
© 2024 by the authors. Licensee MDPI, Basel, Switzerland. This article is an open access article distributed under the terms and conditions of the Creative Commons Attribution (CC BY) license (https://creativecommons.org/licenses/by/4.0/).
Share and Cite
Cannone, C.; Allington, L.; de Wet, N.; Shivakumar, A.; Goyns, P.; Valderrama, C.; Kell, A.; Plazas Niño, F.A.; Mohanty, R.; Kapor, V.; et al. clicSAND for OSeMOSYS: A User-Friendly Interface Using Open-Source Optimisation Software for Energy System Modelling Analysis. Energies 2024, 17, 3923. https://doi.org/10.3390/en17163923
Cannone C, Allington L, de Wet N, Shivakumar A, Goyns P, Valderrama C, Kell A, Plazas Niño FA, Mohanty R, Kapor V, et al. clicSAND for OSeMOSYS: A User-Friendly Interface Using Open-Source Optimisation Software for Energy System Modelling Analysis. Energies. 2024; 17(16):3923. https://doi.org/10.3390/en17163923
Chicago/Turabian StyleCannone, Carla, Lucy Allington, Nicki de Wet, Abhishek Shivakumar, Philip Goyns, Cesar Valderrama, Alexander Kell, Fernando Antonio Plazas Niño, Reema Mohanty, Vedran Kapor, and et al. 2024. "clicSAND for OSeMOSYS: A User-Friendly Interface Using Open-Source Optimisation Software for Energy System Modelling Analysis" Energies 17, no. 16: 3923. https://doi.org/10.3390/en17163923
APA StyleCannone, C., Allington, L., de Wet, N., Shivakumar, A., Goyns, P., Valderrama, C., Kell, A., Plazas Niño, F. A., Mohanty, R., Kapor, V., Wright, J., Yeganyan, R., Tan, N., To, L. S., Harrison, J., & Howells, M. (2024). clicSAND for OSeMOSYS: A User-Friendly Interface Using Open-Source Optimisation Software for Energy System Modelling Analysis. Energies, 17(16), 3923. https://doi.org/10.3390/en17163923

