Proof of the Concept of Detailed Dynamic Thermal-Hydraulic Network Model of Liquid Immersed Power Transformers
Abstract
1. Introduction
2. About Detailed Thermal-Hydraulic Network Models
3. Description of the Experimental Set-Up
4. Discussion about the Heat Exchanger
5. Application of Detailed Static THNM to Small-Scale Experimental Set-Up
5.1. General about Detailed Static THNM
5.2. Hydraulic Scheme of the Experimental Set-Up
5.3. Calibration of Heat Transfer Coefficient through the Outer Surface of the Pipes
5.4. Parameters of the Model Determined from the Results of Experiment with 200 W Heating Power
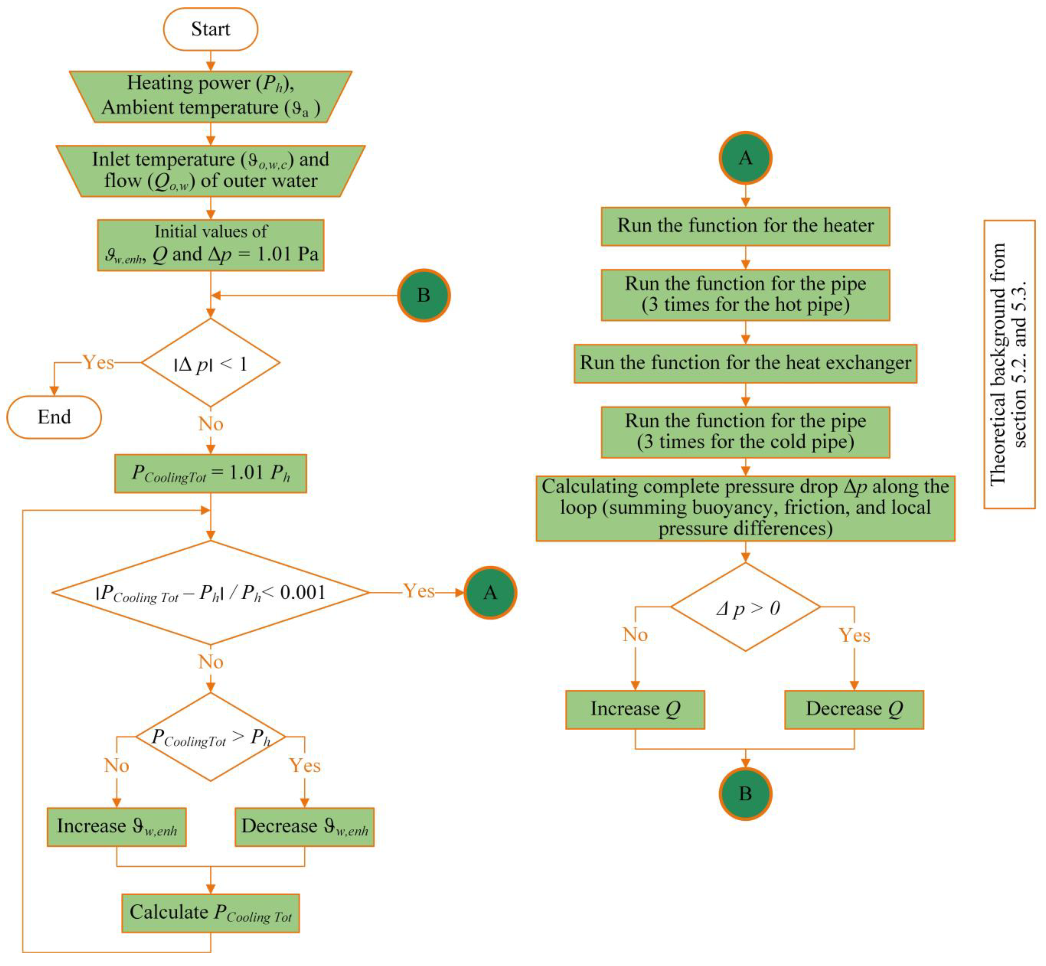
5.5. Flow Chart of the Calculation

6. Dynamic THNM
6.1. The Idea of a Non-Adequate “Quasi-Steady-State” Model
6.2. Basic Equations for Overcoming the Limits of “Quasi-Steady-State” Model
6.3. Forming the System of Energy Conservation Equations
6.4. Application of the Dynamic Model to the Small-Scale Experimental Set-Up
6.5. Flow Chart and the Run Time of the Simulation
7. Results
8. Conclusions
Author Contributions
Funding
Data Availability Statement
Conflicts of Interest
Nomenclature
| Roman Symbols | |
| Δp | Pressure difference (Pa) |
| Δpadd | Additional lumped pressure drop on the obstacles (centering plate and the cable entry) (Pa) |
| A | Area (m2) |
| C | Coefficient of additional hydraulic resistance Radd, (m–4) |
| cp | Specific heat capacity (J∙kg–1∙K–1) |
| D | Diameter (m) |
| F | Factor of the heat exchanger |
| g | The difference between the average winding temperature and the average oil temperature (K) |
| H | Gravitational height (m) |
| h | Height (m) |
| HS | Hot-spot factor |
| kpc | Heat transfer coefficient in the heat exchanger (W∙m–2∙K–1) |
| kpp | Heat transfer coefficient to heat transfer through Armaflex foam insulation to ambient, (W∙m–2∙K–1) |
| l | Length (m) |
| P | Power (W) |
| p | Pressure (Pa) |
| Paccu | Heat accumulated in ith finite volume (W) |
| Padd | Heat transferred by convection on the top / bottom finite volume of the heater block to the water above / below the finite volume (W) |
| Pair | Heat transferred to air (on outer Armaflex insulation) (W) |
| Pconv | Total heat transferred by convection from ith finite volume (W) |
| PconvIn | Heat transferred by convection to ith finite volume from the surrounding element (air, water, or heater, depending on the observed finite volume) at the same ith position (W) |
| PconvOut | Heat transferred by convection from ith finite volume to the surrounding element (air or water, depending on the observed finite volume) at the same ith position (W) |
| PCoolingTot | Total cooling power (W) |
| Pdif | Heat transferred by thermal conduction to the surface (top or bottom) of ith finite volume (W) |
| Pflow | Heat transferred by the water flow from ith finite volume (W) |
| Pgen | Heat generated in ith finite volume (W) |
| Ph | Heating power (W) |
| Ptrans | Total heat transferred in ith finite volume (W) |
| Q | Volumetric flow rate (m3∙s–1) |
| qv | Volumetric heat generation density (W∙m–3) |
| Radd | Hydraulic resistance of the obstacles (centering plate and the cable entry) (Pa∙m–3∙s1) |
| Rfhc | Hydraulic resistance to friction (HRF), 2 contractions and 2 expansions inside heater case (Pa∙m–3∙s) |
| Rfhex | HRF in the heat exchanger (Pa∙m–3∙s) |
| Rfscp1 | HRF in cold pipe section (1) (Pa∙m–3∙s) |
| Rfscp2 | HRF and local banding in cold pipe section (2) (Pa∙m–3∙s) |
| Rfscp3 | HRF in cold pipe section (3) (Pa∙m–3∙s) |
| Rfshp1 | HRF in hot pipe section (1) (Pa∙m–3∙s) |
| Rfshp2 | HRF and local banding in hot pipe section (2) (Pa∙m−3∙s) |
| Rfshp3 | HRF in hot pipe section (3) (Pa∙m–3∙s) |
| Rhtr | Hydraulic resistance due to the change of the velocity (Pa∙m–3∙s) |
| Rpp ArmT | Thermal resistance to heat conduction through Armaflex foam insulation (K∙W–1) |
| RppT | Thermal resistance to heat transfer to ambient (K∙W–1) |
| S | Cooling surface (m2) |
| t | Time (s) |
| u | Fluid velocity (m∙s–1) |
| X | Spatial coordinate (m, m, m) |
| z | Coordinate (m) |
| Greek Symbols | |
| Δθ | Temperature difference (K) |
| Δϑλογ | Logarithmic mean temperature difference in a heat exchanger (℃) |
| α | Convection heat transfer coefficient (CHTC) (W∙m–2∙K–1) |
| δ | Thickness of the cylindrical wall (m) |
| θ | Temperature rise over ambient temperature(K) |
| ϑ | Temperature (℃) |
| λ | Thermal conductivity(W∙m–1∙K–1) |
| ν | Kinematic viscosity (m2∙s−1) |
| ρ | Density (kg∙m–3) |
| Superscripts | |
| n | nth time step |
| T | Thermal |
| Subscripts (combination of more subscripts is possible with “,” as delimiter) | |
| a | Ambient air |
| Arm | Armaflex insulation |
| b, bot | Bottom |
| bo | Bottom oil |
| c | Cold |
| cp (1–4) | Positions at the beginning/end of cold pipe sections (1 to 4) |
| enc | Entry temperature to the cooling zone |
| enh | Entry temperature to the heater zone |
| exc | Exit temperature to the cooling zone |
| exh | Exit temperature to the heater zone |
| f | Insulation liquid in the real transformer heat exchanger |
| Fe | Pipe steel |
| h | Hot |
| hc | Heater case |
| hex | Heat exchanger |
| hp (1–4) | Positions at the beginning/end of hot pipe sections (1 to 4) |
| hs | Hot-spot |
| ht | Heater (block) |
| HV | High-voltage winding |
| i | ith finite volume |
| in | Inner vertical surface (in contact with the finite volume) |
| LV | Low-voltage winding |
| o | Outer water and/or pipe surface towards outer water in the heat exchanger |
| out | Outer vertical surface (in contact with the finite volume) |
| ovw | Vertical temperature gradient of oil inside the winding |
| p | Pipe |
| r | Rated conditions |
| rad | Radiator |
| rel | Relative to the rated value |
| scp (1–3) | Sections of pipe with cold water (cold pipe) (1 to 3) |
| shp (1–3) | Sections of pipe with hot water (hot pipe) (1 to 3) |
| surf | Horizontal surface of ith finite volume (top or bottom) |
| t, top | Top |
| to | Top pocket oil |
| ts | Thermosyphon water and/or pipe surface towards thermosyphon water |
| v | Vertical |
| w | Water |
| win | Winding |
| Constants: | |
| gc | Gravitational constant (m∙s–2) |
References
- Tenbohlen, S.; Coenen, S.; Djamali, M.; Müller, A.; Samimi, M.H.; Siegel, M. Diagnostic Measurements for Power Transformers. Energies 2016, 9, 347. [Google Scholar] [CrossRef]
- IEC 60076-7:2018; Power Transformers—Part 7: Loading Guide for Mineral-Oil-Immersed Power Transformers. IEC Standard: Geneva, Switzerland, 2018.
- C57.91-2011; IEEE Guide for Loading Mineral-Oil-Immersed Transformers and Step-Voltage Regulators. IEEE Standard: New York, NY, USA, 2012.
- Radakovic, Z.; Kalic, D. Results of a novel algorithm for the calculation of the characteristic temperatures in power oil transformers. Electr. Eng. 1997, 80, 205–214. [Google Scholar] [CrossRef]
- Radakovic, Z. Numerical determination of characteristic temperatures in directly loaded power oil transformer. Eur. Trans. Electr. Power 2003, 13, 47–54. [Google Scholar] [CrossRef]
- Vasovic, V.; Lukic, J.; Mihajlovic, D.; Pejovic, B.; Radakovic, Z.; Radoman, U.; Orlovic, A. Aging of transformer insulation—Experimental transformers and laboratory models with different moisture contents: Part I—DP and furans aging profiles. IEEE Trans. Dielectr. Electr. Insul. 2019, 26, 1840–1846. [Google Scholar] [CrossRef]
- Lachman, M.; Griffin, P.; Walter, W.; Wilson, A. Real-time dynamic loading and thermal diagnostic of power transformers. IEEE Trans. Power Deliv. 2003, 18, 142–148. [Google Scholar] [CrossRef]
- Radakovic, Z.; Feser, K. A new Method for the calculation of the hot-spot temperature in power transformers with ONAN cooling. IEEE Trans. Power Deliv. 2003, 18, 1284–1292. [Google Scholar] [CrossRef]
- Weigen, C.; Chong, P.; Yuxin, Y. Power transformer top-oil temperature model based on thermal–electric analogy theory. Eur. Trans. Electr. Power 2009, 19, 341–354. [Google Scholar] [CrossRef]
- Radakovic, Z.; Radoman, U.; Vukotic, D.; Tenbohlen, S. Dynamic top oil thermal model of oil immersed power transformers with tap changer. In Proceedings of the VDE High Voltage Technology 2016, ETG-Symposium, Berlin, Germany, 14–16 November 2016; VDE Verlag: Berlin, Germany, 2016; pp. 516–521. [Google Scholar]
- You, Y.; Shao, K.; Yi, Z. Dynamic Heat Dissipation Model of Distributed Parameters for Oil-Directed and Air-Forced Traction Transformers and Its Experimental Validation. Entropy 2023, 25, 457. [Google Scholar] [CrossRef] [PubMed]
- Radakovic, Z.; Sorgic, M. Basics of Detailed Thermal-Hydraulic Model for Thermal Design of Oil Power Transformers. IEEE Trans. Power Deliv. 2010, 25, 790–802. [Google Scholar] [CrossRef]
- HoST Calculus 7.1.1 Software. Available online: https://www.hostcalculus.com (accessed on 6 March 2023).
- Seitlinger, W. A thermo-hydraulic transformer model. In Proceedings of the Conference of Electrical Power Supply Industry (CEPSI), Manila, Philippines, 22–27 October 2000. [Google Scholar]
- Seitlinger, W. Method and Arrangement for Ascertaining State Variables. U.S. Patent 6609079B1, 6 May 1999. [Google Scholar]
- Cotas, C.; Goncalves, N.; Santos, R.; Dias, M.; Lopes, J.C.; Quintela, M.; Campelo, H. Development of a dynamic thermal hydraulic network model for core-type power transformers windings. In Proceedings of the CIGRE Paris Session 2018, Paris, France, 26–31 August 2018. [Google Scholar]
- Cotas, C.; Santos, R.; Goncalves, N.; Quintela, M.; Couto, S.; Campelo, H.; Dias, M.; Lopes, J.C. Numerical study of transient flow dynamics in a core-type transformer windings. Electr. Power Syst. Res. 2020, 187, 106423. [Google Scholar] [CrossRef]
- Bragone, F.; Morozovska, K.; Hilber, P.; Laneryd, T.; Luvisotto, M. Physics-informed neural networks for modelling power transformer’s dynamic thermal behaviour. Electr. Power Syst. Res. 2022, 211, 108447. [Google Scholar] [CrossRef]
- Pierce, L.W. Bibliography on Transformer Heat Transfer and Loading 1895–2016; IEEE: New York, NY, USA, 2017; Available online: https://grouper.ieee.org/groups/transformers/info/2017-Bibliography-TransfHeatTransfer&Loading-Pierce.pdf (accessed on 6 March 2023).
- Lokhmanets, I.; Baliga, B.R. Experimental investigation of steady and transient operations of a single-phase closed-loop vertical thermosyphon. Int. J. Therm. Sci. 2019, 145, 105988. [Google Scholar] [CrossRef]
- Torriano, F.; Campelo, H.; Quintela, M.; Labbé, P.; Picher, P. Numerical and experimental thermofluid investigation of different disc-type power transformer winding arrangements. Int. J. Heat Fluid Flow 2018, 69, 62–72. [Google Scholar] [CrossRef]
- Gong, R.; Ruan, J.; Chen, J.; Quan, Y.; Wang, J.; Duan, C. Analysis and Experiment of Hot-Spot Temperature Rise of 110 kV Three-Phase Three-Limb Transformer. Energies 2017, 10, 1079. [Google Scholar] [CrossRef]
- Radakovic, Z.; Radoman, U.; Kostic, P. Decomposition of the Hot-Spot Factor. IEEE Trans. Power Deliv. 2015, 30, 403–411. [Google Scholar] [CrossRef]
- Sorgic, M.; Radakovic, Z. Oil-Forced Versus Oil-Directed Cooling of Power Transformers. IEEE Trans. Power Deliv. 2010, 25, 2590–2598. [Google Scholar] [CrossRef]
- Radakovic, Z.; Sorgic, M.; Van der Veken, W.; Claessens, G. Ratings of Oil Power Transformer in different Cooling Modes. IEEE Trans. Power Deliv. 2012, 27, 618–625. [Google Scholar] [CrossRef]
- Bergman, L.T.; Lavine, A.S.; Incropera, F.P.; DeWitt, D.P. Introduction to Heat Transfer, 6th ed.; John Wiley & Sons: Hoboken, NJ, USA, 2011. [Google Scholar]
- Kays, W.M.; Crawford, M.E. Convection Heat and Mass Transfer, 3rd ed.; McGraw-Hill: New York, NY, USA, 1993. [Google Scholar]
- Rohsenow, W.M.; Hartnett, J.P. Handbook of Heat Transfer, 1st ed.; McGraw-Hill: New York, NY, USA, 1972. [Google Scholar]
- Grimison, E.D. Correlation and Utilization of New Data on Flow Resistance and Heat Transfer for Cross Flow of Gases over Tube Banks. Trans. ASME 1937, 59, 583–594. [Google Scholar] [CrossRef]
- Zukauskas, A. Heat Transfer from Tubes in Cross Flow. Adv. Heat Transf. 1972, 8, 93–160. [Google Scholar] [CrossRef]
- Idelchik, I.E. Handbook of Hydraulic Resistances, 3rd ed.; CRC Press: Boca Raton, FL, USA, 1994. [Google Scholar]
- Patankar, S.V. Numerical Heat Transfer and Fluid Flow, 1st ed.; McGraw-Hill: New York, NY, USA, 1980. [Google Scholar]
- Versteeg, H.K.; Malalasekera, W. An Introduction to Computational Fluid Dynamics: The Finite Volume Method, 2nd ed.; Pearson Education: Harlow, UK, 2007. [Google Scholar]
- Van der Veken, W.; Declercq, J.; Baelmans, M.; Van Mileghem, S. New perspectives to overloading with accurate modeling of thermal transients in oil-immersed power transformers. In Proceedings of the 2001 IEEE/PES Transmission and Distribution Conference and Exposition. Developing New Perspectives (Cat. No. 01CH37294), Atlanta, GA, USA, 2 November 2001; pp. 147–152. [Google Scholar] [CrossRef]
- Ferziger, J.H.; Peric, M. Computational Methods for Fluid Dynamics, 3rd ed.; Springer: Berlin/Heidelberg, Germany, 2002. [Google Scholar] [CrossRef]













| w,cp1 | w,cp2 | w,cp3 | w,cp4 | w,enh | w,exh | w,hp1 | w,hp2 | w,hp3 | w,hp4 |
|---|---|---|---|---|---|---|---|---|---|
| 26.39 | 25.87 | 25.30 | 25.21 | 25.01 | 42.46 | 42.21 | 41.49 | 41.05 | 40.90 |
| Power | ϑw,exc = ϑw,cp1 | ϑw,enc = ϑw,hp4 | ϑw,o,c | ϑw,o,h |
|---|---|---|---|---|
| 174.2 W | 26.39 | 40.90 | 11.93 | 12.44 |
| Body | Surrounding Element in | CHTC in | Surrounding Element out | CHTC out |
|---|---|---|---|---|
| Heater block | / | / | Water near heater block | Annulus |
| Water near heater block | Heater block | Annulus | Air | kpp |
| Water at the top of heater case | / | / | Air | kpp |
| Hot water pipe | / | / | Air | kpp |
| Closed-loop water in heat exchanger | / | / | Outer water in heat exchanger | Equation (9) |
| Outer water in heat exchanger | Closed-loop water in heat exchanger | Equation (9) | Air | kpp |
| Cold water pipe | / | / | Air | kpp |
| Water at the bottom of heater case | / | / | Air | kpp |
| ϑw,cp3 (°C) | ϑw,hp2 (°C) | ϑw,hp3 (°C) | ϑw,cp2 (°C) | ||
|---|---|---|---|---|---|
| 200 W | Exp. * | 25.30 | 41.49 | 41.05 | 25.87 |
| Stat. | 25.76 | 41.96 | 41.50 | 25.87 | |
| Dyn. | 26.37 | 42.17 | 41.82 | 26.46 | |
| 125 W | Exp. | 20.34 | 34.21 | 33.83 | 20.50 |
| Stat. | 20.24 | 33.85 | 33.49 | 20.22 | |
| Dyn. | 20.55 | 33.87 | 33.58 | 20.54 | |
| 50 W | Exp. | 15.18 | 25.19 | 24.98 | 15.13 |
| Stat. | 15.20 | 25.13 | 24.92 | 14.89 | |
| Dyn. | 15.26 | 24.63 | 24.49 | 15.03 | |
| Minimum | Maximum | RMSD | |
|---|---|---|---|
| ϑw,cp3 (°C) | −0.31132 | 2.06087 | 1.18216 |
| ϑw,hp2 (°C) | −1.31143 | 1.86403 | 1.01858 |
| ϑw,hp3 (°C) | −1.39500 | 1.67497 | 1.23315 |
| ϑw,cp2 (°C) | −0.48100 | 1.11759 | 0.69389 |
Disclaimer/Publisher’s Note: The statements, opinions and data contained in all publications are solely those of the individual author(s) and contributor(s) and not of MDPI and/or the editor(s). MDPI and/or the editor(s) disclaim responsibility for any injury to people or property resulting from any ideas, methods, instructions or products referred to in the content. |
© 2023 by the authors. Licensee MDPI, Basel, Switzerland. This article is an open access article distributed under the terms and conditions of the Creative Commons Attribution (CC BY) license (https://creativecommons.org/licenses/by/4.0/).
Share and Cite
Novkovic, M.; Radakovic, Z.; Torriano, F.; Picher, P. Proof of the Concept of Detailed Dynamic Thermal-Hydraulic Network Model of Liquid Immersed Power Transformers. Energies 2023, 16, 3808. https://doi.org/10.3390/en16093808
Novkovic M, Radakovic Z, Torriano F, Picher P. Proof of the Concept of Detailed Dynamic Thermal-Hydraulic Network Model of Liquid Immersed Power Transformers. Energies. 2023; 16(9):3808. https://doi.org/10.3390/en16093808
Chicago/Turabian StyleNovkovic, Marko, Zoran Radakovic, Federico Torriano, and Patrick Picher. 2023. "Proof of the Concept of Detailed Dynamic Thermal-Hydraulic Network Model of Liquid Immersed Power Transformers" Energies 16, no. 9: 3808. https://doi.org/10.3390/en16093808
APA StyleNovkovic, M., Radakovic, Z., Torriano, F., & Picher, P. (2023). Proof of the Concept of Detailed Dynamic Thermal-Hydraulic Network Model of Liquid Immersed Power Transformers. Energies, 16(9), 3808. https://doi.org/10.3390/en16093808
