A Method for CM EMI Suppression on PFC Converter Using Lossless Snubber with Chaotic Spread Spectrum
Abstract
:1. Introduction
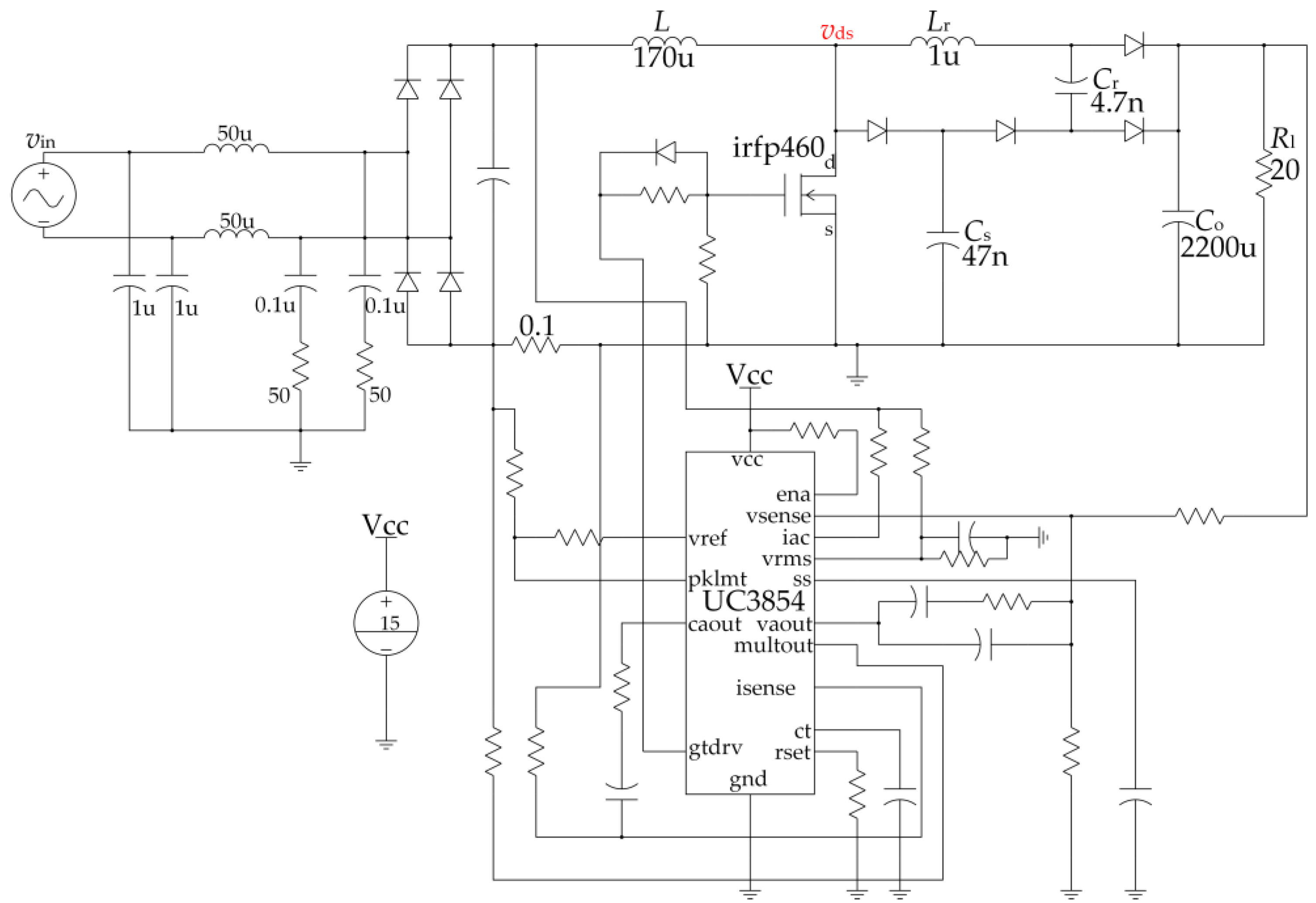
2. Lossless Snubber PFC Converter
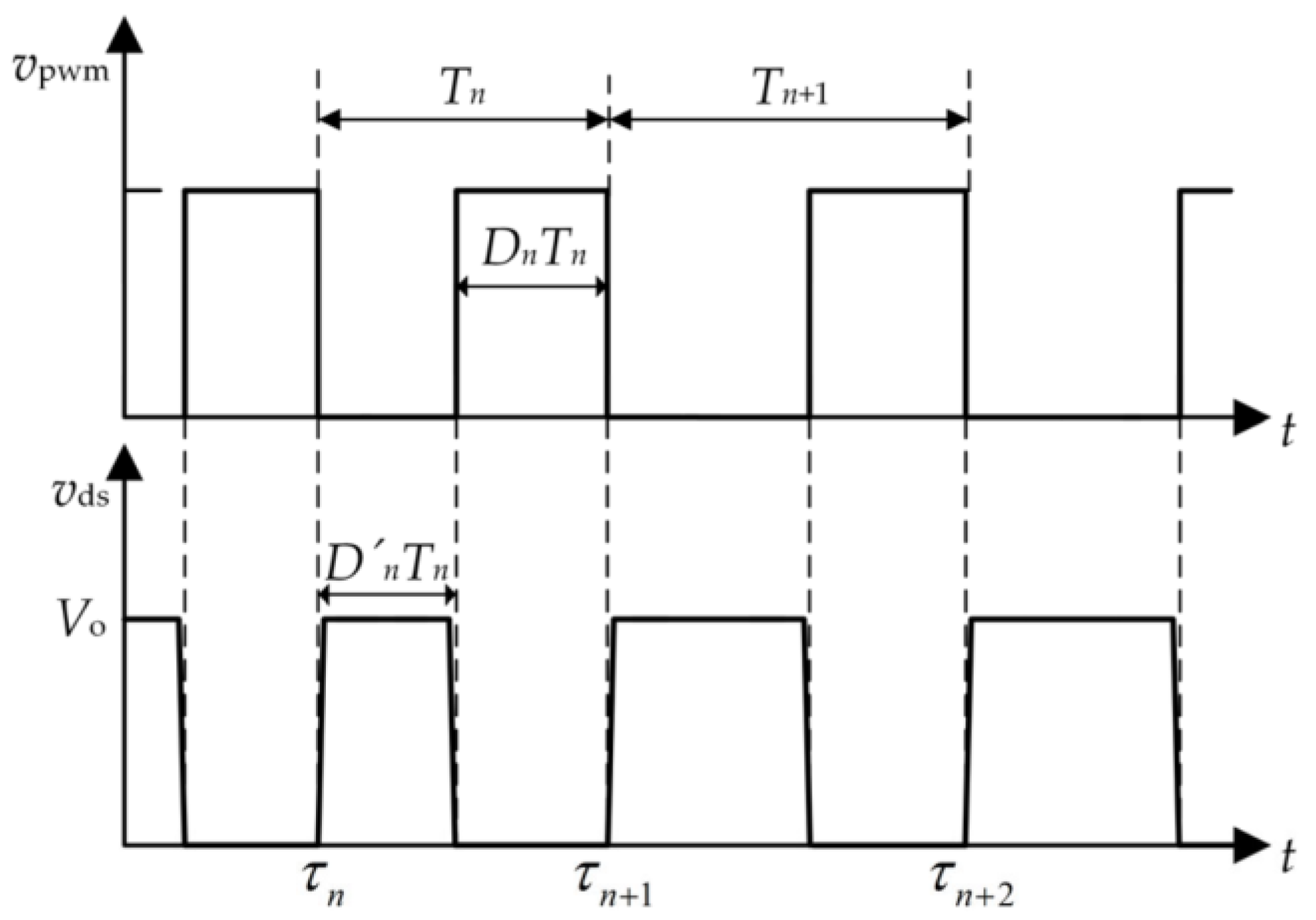
2.1. Principle of the Lossless Snubber
2.2. Equivalent Model of CM EMI
2.3. CM EMI Suppression Effect of Snubber Circuit
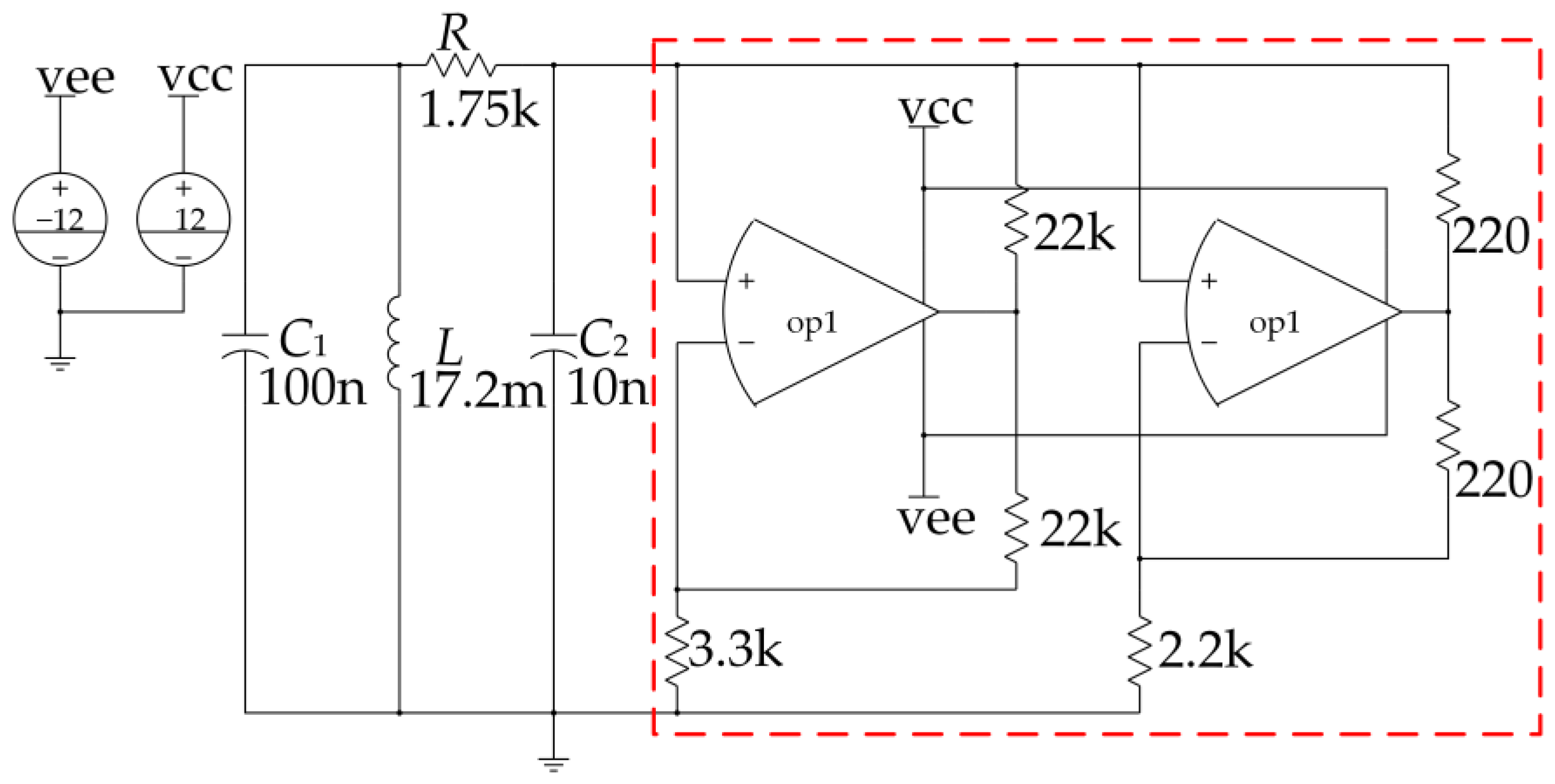
3. Principles of CSS–LS
4. Simulation Analysis
5. Results and Discussion
6. Conclusions
Author Contributions
Funding
Data Availability Statement
Conflicts of Interest
References
- Wang, T.; Kao, Y.; Hung, S.; Wen, Y.; Yang, T.; Li, S.; Chen, K.; Zheng, K.; Lin, Y.; Lin, S.; et al. Monolithic GaN-Based Driver and GaN Switch With Diode-Emulated GaN Technique for 50-MHz Operation and Sub-0.2-ns Deadtime Control. IEEE J. Solid-State Circuits 2022, 57, 3877–3888. [Google Scholar] [CrossRef]
- Wang, Y.; Ding, Y.; Yin, Y. Reliability of Wide Band Gap Power Electronic Semiconductor and Packaging: A Review. Energies 2022, 15, 6670. [Google Scholar] [CrossRef]
- Tiwari, S.; Basu, S.; Undeland, T.M.; Midtgård, O. Efficiency and Conducted EMI Evaluation of a Single-Phase Power Factor Correction Boost Converter Using State-of-the-Art SiC Mosfet and SiC Diode. IEEE Trans. Ind. Appl. 2019, 55, 7745–7756. [Google Scholar] [CrossRef]
- Lee, Y.; Yoo, J.; Hwang, I.; Sul, S. Analysis of Position Estimation Error in Signal-Injection Sensorless Control Induced by Inverter dv/dt-Based Current Measurement Noise. IEEE Trans. Power Electron. 2023, 38, 839–851. [Google Scholar] [CrossRef]
- Gao, Z.; Zhang, J.; Huang, Y.; Guan, R.; Zhou, Y. A Closed-Loop Active Gate Driver of SiC MOSFET for Voltage Spike Suppression. IEEE Open J. Power Electron. 2022, 3, 723–730. [Google Scholar] [CrossRef]
- Han, L.; Liang, L.; Kang, Y.; Qiu, Y. A Review of SiC IGBT: Models, Fabrications, Characteristics, and Applications. IEEE Trans. Power Electron. 2021, 36, 2080–2093. [Google Scholar] [CrossRef]
- Nia, M.S.S.; Shamsi, P.; Ferdowsi, M. EMC improvement for high voltage pulse transformers by pareto-optimal design of a geometry structure based on parasitic analysis and EMI propagation. CSEE J. Power Energy Syst. 2021, 7, 1051–1063. [Google Scholar]
- Xie, L.; Ruan, X.; Zhu, H.; Lo, Y. Common-Mode Voltage Cancellation for Reducing the Common-Mode Noise in DC–DC Converters. IEEE Trans. Ind. Electron. 2021, 68, 3887–3897. [Google Scholar] [CrossRef]
- Yousef, A.M.; Ebeed, M.; Abo-Elyousr, F.K.; Elnozohy, A.; Mohamed, M.; Abdelwahab, S.M. Optimization of PID controller for hybrid renewable energy system using adaptive sine cosine algorithm. Int. J. Renew. Energy Res. 2020, 10, 670–677. [Google Scholar]
- Yap, K.Y.; Beh, C.M.; Sarimuthu, C.R. Fuzzy logic controller-based synchronverter in grid-connected solar power system with adaptive damping factor. Chin. J. Electr. Eng. 2021, 7, 37–49. [Google Scholar] [CrossRef]
- Elnozahy, A.; Yousef, A.M.; Ghoneim, S.S.; Abdelwahab, S.A.M.; Mohamed, M.; Abo-Elyousr, F.K. Optimal economic and environmental indices for hybrid PV/wind-based battery storage system. J. Electr. Eng. Technol. 2021, 16, 2847–2862. [Google Scholar] [CrossRef]
- Liao, H.; Zhang, X.; Ma, H. Impedance-Shaping-Based Stability Control of Point-of-Load Converter Integrated with EMI Filter in DC Microgrids. IEEE Access 2022, 10, 25034–25043. [Google Scholar] [CrossRef]
- Elnozahy, A.; Yousef, A.M.; Abo-Elyousr, F.K.; Mohamed, M.; Abdelwahab, S.A.M. Performance improvement of hybrid renewable energy sources connected to the grid using artificial neural network and sliding mode control. J. Power Electron. 2021, 21, 1166–1179. [Google Scholar] [CrossRef]
- Hichem, L.; Amar, O.; Leila, M. Optimized ANN-fuzzy MPPT controller for a stand-alone PV system under fast-changing atmospheric conditions. Bull. Electr. Eng. Inform. 2023, 12, 1960–1981. [Google Scholar] [CrossRef]
- Dai, H.; Torres, R.A.; Jahns, T.M.; Sarlioglu, B. Comparative Study of Conducted Common-Mode EMI in WBG-Enabled DC-Fed Three-Phase Current-Source Inverter. IEEE J. Emerg. Sel. Top. Power Electron. 2022, 10, 7188–7204. [Google Scholar] [CrossRef]
- Natarajan, S.; Babu, T.S.; Balasubramanian, K.; Subramaniam, U.; Almakhles, D.J. A State-of-the-Art Review on Conducted Electromagnetic Interference in Non-Isolated DC to DC Converters. IEEE Access 2020, 8, 2564–2577. [Google Scholar] [CrossRef]
- Zhang, Y.; Li, H.; Shi, Y. Electromagnetic Interference Filter Design for a 100 kW Silicon Carbide Photovoltaic Inverter Without Switching Harmonics Filter. IEEE Trans. Ind. Electron. 2022, 69, 6925–6934. [Google Scholar] [CrossRef]
- Kumar, M.; Kalaiselvi, J. Analysis and Measurement of Non-Intrinsic Differential-Mode Noise in a SiC Inverter Fed Drive and Its Attenuation Using a Passive Sinusoidal Output EMI Filter. IEEE Trans. Energy Convers. 2023, 38, 428–438. [Google Scholar] [CrossRef]
- Heller, M.J.; Krismer, F.; Kolar, J.W. EMI Filter Design for the Integrated Dual Three-Phase Active Bridge (D3AB) PFC Rectifier. IEEE Trans. Power Electron. 2022, 37, 14527–14546. [Google Scholar] [CrossRef]
- Hoffmann, S.; Bock, M.; Hoene, E. A New Filter Concept for High Pulse-Frequency 3-Phase AFE Motor Drives. Energies 2021, 14, 2814. [Google Scholar] [CrossRef]
- Han, Y.; Wu, Z.; Wu, D. Hybrid Common-mode EMI Filter Design for Electric Vehicle Traction Inverters. Chin. J. Electr. Eng. 2022, 8, 52–60. [Google Scholar] [CrossRef]
- Zhang, Y.; Jiang, D. An Active EMI Filter in Grounding Circuit for DC Side CM EMI Suppression in Motor Drive System. IEEE Trans. Power Electron. 2021, 37, 2983–2992. [Google Scholar] [CrossRef]
- Zhou, Y.; Chen, W.; Yang, X.; Zhang, R.; Yan, R.; Liu, J.; Wang, H. A New Integrated Active EMI Filter Topology with Both CM Noise and DM Noise Attenuation. IEEE Trans. Power Electron. 2022, 37, 5466–5478. [Google Scholar] [CrossRef]
- Li, H.G.; Gong, S.D.; Liu, J.W.; Su, D.L. CMOS-Based Chaotic PWM Generator for EMI Reduction. IEEE Trans. Electromagn. Compat. 2017, 59, 1224–1231. [Google Scholar] [CrossRef]
- Li, H.; Ding, Y.; Zhang, C.; Yang, Z.; Yang, Z.; Zhang, B. A Compact EMI Filter Design by Reducing the Common-Mode Inductance with Chaotic PWM Technique. IEEE Trans. Power Electron. 2022, 37, 473–484. [Google Scholar] [CrossRef]
- Ji, Q.; Ruan, X.; Ye, Z. The Worst Conducted EMI Spectrum of Critical Conduction Mode Boost PFC Converter. IEEE Trans. Power Electron. 2015, 30, 1230–1241. [Google Scholar] [CrossRef]
- Mohammadi, M.R.; Peyman, H.; Yazdani, M.R.; Mirtalaei, S.M.M. A ZVT Bidirectional Converter with Coupled-Filter-Inductor and Elimination of Input Current Notches. IEEE Trans. Ind. Electron. 2020, 67, 7461–7469. [Google Scholar] [CrossRef]
- Mohammadi, M.; Adib, E.; Yazdani, M.R. Family of Soft-Switching Single-Switch PWM Converters with Lossless Passive Snubber. IEEE Trans. Ind. Electron. 2015, 62, 3473–3481. [Google Scholar] [CrossRef]
- Lee, S.; Do, H. A Single-Switch AC–DC LED Driver Based on a Boost-Flyback PFC Converter with Lossless Snubber. IEEE Trans. Power Electron. 2017, 32, 1375–1384. [Google Scholar] [CrossRef]
- Yano, Y.; Kawata, N.; Iokibe, K.; Toyota, Y. A Method for Optimally Designing Snubber Circuits for Buck Converter Circuits to Damp LC Resonance. IEEE Trans. Electromagn. Compat. 2019, 61, 1217–1225. [Google Scholar] [CrossRef]
- Yau, Y.; Hung, T. Lossless Snubber for GaN-Based Flyback Converter with Common Mode Noise Consideration. IEEE Access 2022, 10, 56652–56667. [Google Scholar] [CrossRef]
- Wu, Y.; Yin, S.; Li, H.; Ma, W. Impact of RC Snubber on Switching Oscillation Damping of SiC MOSFET with Analytical Model. IEEE J. Emerg. Sel. Top. Power Electron. 2020, 8, 163–178. [Google Scholar] [CrossRef]
- Han, W.; Cheng, Q.; Chen, C.; Lee, H. Conductive EMI Reduction Techniques for Soft-switched Half-bridge Buck Converters in Automotive Applications. In Proceedings of the 2022 IEEE Applied Power Electronics Conference and Exposition (APEC), Houston, TX, USA, 20–24 March 2022. [Google Scholar]
- Yang, R.; Zhang, B. Experiment and mechanism research of chaotic PWM of converter in EMI suppressing. Proc. CSEE 2007, 10, 114–119. [Google Scholar]
- Yu, X.; Su, J.; Guo, S.; Zhong, S.; Shi, Y.; Lai, J. Properties and Synthesis of Lossless Snubbers and Passive Soft-Switching PWM Converters. IEEE Trans. Power Electron. 2020, 35, 3807–3827. [Google Scholar] [CrossRef]














| Parameters | Value |
|---|---|
| Input Voltage Vin | 15~24 V |
| Output Voltage Vo | 48 V |
| Inductance L | 170 μH |
| Output Capacitance Co | 2200 μF |
| Load resistance Rl | 20 Ω |
| Switching Frequency fs | 100 kHz |
| Frequency/Hz | 220 k | 440 k | 880 k | 2.2 M | 6.6 M | 11 M | 22 M |
| Regular/dBμV | 83.17 | 87.11 | 80.37 | 59.03 | 52.74 | 41.48 | 35.20 |
| LS/dBμV | 81.55 | 95.81 | 86.40 | 57.60 | 45.64 | 39.80 | 29.45 |
| CSS–LS/dBμV | 77.20 | 75.99 | 71.08 | 49.82 | 30.81 | 25.53 | 26.32 |
Disclaimer/Publisher’s Note: The statements, opinions and data contained in all publications are solely those of the individual author(s) and contributor(s) and not of MDPI and/or the editor(s). MDPI and/or the editor(s) disclaim responsibility for any injury to people or property resulting from any ideas, methods, instructions or products referred to in the content. |
© 2023 by the authors. Licensee MDPI, Basel, Switzerland. This article is an open access article distributed under the terms and conditions of the Creative Commons Attribution (CC BY) license (https://creativecommons.org/licenses/by/4.0/).
Share and Cite
Fan, W.; Shi, Y.; Chen, Y. A Method for CM EMI Suppression on PFC Converter Using Lossless Snubber with Chaotic Spread Spectrum. Energies 2023, 16, 3583. https://doi.org/10.3390/en16083583
Fan W, Shi Y, Chen Y. A Method for CM EMI Suppression on PFC Converter Using Lossless Snubber with Chaotic Spread Spectrum. Energies. 2023; 16(8):3583. https://doi.org/10.3390/en16083583
Chicago/Turabian StyleFan, Weifeng, Yilong Shi, and Yanming Chen. 2023. "A Method for CM EMI Suppression on PFC Converter Using Lossless Snubber with Chaotic Spread Spectrum" Energies 16, no. 8: 3583. https://doi.org/10.3390/en16083583
APA StyleFan, W., Shi, Y., & Chen, Y. (2023). A Method for CM EMI Suppression on PFC Converter Using Lossless Snubber with Chaotic Spread Spectrum. Energies, 16(8), 3583. https://doi.org/10.3390/en16083583
