Investigation on Induced Energy Extraction from High-Voltage Transmission Lines Based on Three-Coil WPT Systems
Abstract
:1. Introduction
1.1. Motivation and Incitement
1.2. Literature Review
- Solar power: It collects photovoltaic energy mainly through solar cell arrays, and, at the same time, for online monitoring devices and battery power supplies. However, solar cells are susceptible to weather conditions, and the storage capacity in solar power systems is unlikely to be too large when it is cloudy and rainy for many days; hence, solar power systems may not be able to meet the power needs of online monitoring devices [7].
- Laser power: At the low-voltage side, high-power laser generators are used to send light energy to the high-voltage side, and at the high-voltage side, photocells are used to convert light energy into electricity, which supplies power to high-voltage lines [8]. However, due to the large size of the transmitting and receiving devices and the fact that online detection equipment is usually installed on high-voltage lines, it is difficult to install power supply equipment, and the cost of its operation and maintenance is high.
- Ultrasonic power supply: The utility model relates to an energy supply mode that uses ultrasonic waves as a medium to transmit electric energy. However, its equipment is expensive, and the conversion efficiency is low. Hence, it cannot be used on a large scale.
- Microwave power: It is a means of transmitting energy in a vacuum or in the atmosphere without the aid of any other transmission lines. However, if a microwave power supply is applied to the power supply of online monitoring devices for high-voltage transmission lines, there is also a need to address the design and placement of receiving antennas, determining whether the microwave power supply can interfere with monitoring devices, and the issues surrounding operation and maintenance [9].
1.3. Contribution and Paper Organization
2. Theoretical Analysis and Design of Induction Power Extraction
2.1. Analysis of CT Ring Induction Power Extraction
2.2. Selection of CT Ring
2.3. Power Extraction of CT Ring
2.4. Power Extraction of CT Ring
3. Theoretical Analysis and Design of Magnetic Coupling Resonant WPT System
3.1. Mathematical Model of Magnetic Coupling Resonant Wireless Power Transmission System
3.1.1. Relationships between Output Power, Transmission Efficiency, and Coil Mutual Inductance
3.1.2. Relationships between Output Power, Transmission Efficiency, and Load Resistance
3.2. Theoretical Analysis of Three-Coil Magnetic Coupling Resonant WPT System
3.3. Analysis of Influence Factors of Three-Coil Magnetic Coupling Resonant WPT System
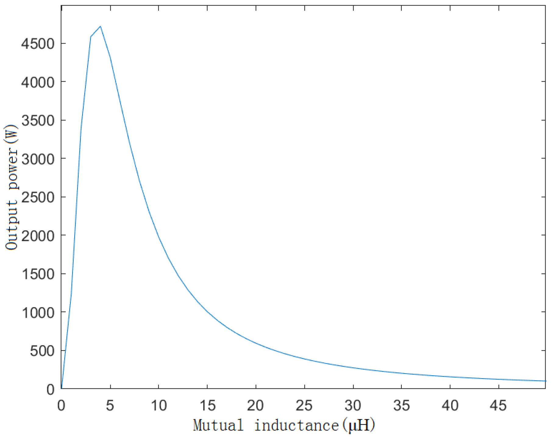
3.3.1. Effect of Coupling Coefficient on Output Power
3.3.2. Influence of Coupling Coefficient on Transmission Efficiency
3.3.3. Determination of Three-Coil Parameters
3.3.4. Influence of Load Resistance on Transmission Performance
4. Simulation
5. The Innovation of the Paper
- This paper discussed a new power supply mode of online detecting equipment for high-voltage transmission lines, which included CT induction power extraction technology and three-coil WPT.
- The designed method of the CT induction power extraction devices was presented, related parameters, such as the material structure of the iron core, were given, and the optimization was verified.
- The three-coil system with a relay coil was analyzed theoretically and the energy efficiency effect of related parameters of the three-coil system was analyzed. Based on this, a three-coil WPT system was designed.
6. Comparative Analysis
7. Conclusions
8. Patents
Author Contributions
Funding
Data Availability Statement
Conflicts of Interest
Notations
| Symbol | Description | Unit |
| φm | the main magnetic flux | Wb |
| φ1m | the leakage fluxes of the primary winding | Wb |
| φ2m | the leakage fluxes of the secondary winding | Wb |
| φ1 | the main fluxes of the primary winding | Wb |
| φ2 | the main fluxes of the secondary winding | Wb |
| i1 | the current of the primary winding | mA |
| i2 | the current of the secondary winding | mA |
| N1 | the turns of the primary winding | - |
| N2 | the turns of the secondary winding | - |
| e1 | the potentials of the primary winding | V |
| e2 | the potentials of the secondary winding | V |
| E2 | the voltage effective value of the CT secondary side under no-load conditions | V |
| μr | the relative permeability of the magnetic core | H/m |
| μ0 | the vacuum permeability | H/m |
| l | the effective magnetic circuit length | m |
| S | the cross-sectional area of the iron core | m2 |
| f | the frequency of the transmission line current | Hz |
| I1 | the effective value of the transmission line current | mA |
| μFe | the ferrum permeability | H/m |
| ω | the resonant angular frequency | r/s |
| M | the mutual inductance factor | H |
| R1 | the primary impedance | Ω |
| R2 | the secondary impedance | Ω |
| RL | the load resistance | Ω |
| Pmax | the expression of the maximum power | W |
| Bmax | the maximum magnetic induction intensity | Wb/m2 |
| η | the transmission efficiency | - |
| Pout | the output power | W |
References
- Zhai, Y.; Sun, Y.; Dai, X.; Su, Y.; Wang, Z. Modeling and Analysis of Magnetic Resonance Mode Wireless Power Transfer System. Chin. J. Electr. Eng. 2012, 32, 155–160. [Google Scholar]
- Jiao, B.; Fu, W.; Zhao, D. Design of CT energy source for high-voltage transmission lines. Power Technol. 2013, 37, 130–133. [Google Scholar]
- Zhang, X. Research on Multi-Coil Magnetic Coupling Resonant Wireless Power Transmission System; North China Electric Power University: Beijing, China, 2019. [Google Scholar]
- Rong, E. Research on the Key Technology of Inductive Power Taking of Transmission Lines and Design of Power Taking Device; Kunming University of Science and Technology: Kunming, China, 2019. [Google Scholar]
- Wang, Y.; Yang, Z.; Li, S. Design of non-contact high-efficiency induction power-taking transformer for power cables. Power Technol. 2013, 37, 459–460+474. [Google Scholar]
- He, X.; Wang, X. Design of high voltage line fault detection device. Instrum. Technol. Sens. 2015, 12, 32–35. [Google Scholar]
- Zhuang, Y.; Xu, C.; Song, C.; Chen, A.; Lee, W.; Huang, Y.; Zhou, J. Improving Current Transformer-based energy extraction from AC power lines by manipulating magnetic field. IEEE Trans. Ind. Electron. 2019, 67, 9471–9479. [Google Scholar] [CrossRef]
- Wang, W. Research on Key Technologies of Wireless Energy Supply for High-Voltage Transmission Line Online Monitoring Device and System Optimization Design; Southeast University: Nanjing, China, 2017. [Google Scholar]
- Chen, C. Optimization Analysis and Realization of High-Voltage CT Online Energy Harvesting Device; Shandong University: Jinan, China, 2017. [Google Scholar]
- Xie, Z.; Bi, T.; Jin, H.; Li, Y. Research on power supply of high-voltage transmission and distribution line online monitoring device. Electr. Meas. Instrum. 2016, 53, 16–21. [Google Scholar]
- Vos, M.J. A Magnetic Core Permeance Model for Inductive Power Harvesting. IEEE Trans. Power Electron. 2020, 35, 3627–3635. [Google Scholar] [CrossRef]
- Hou, J.; Wang, S.; Zhang, S.; She, Q.; Zhu, Y.; Li, C. Design and Application of a CT-Based High-Reliability Energy Harvesting Circuit for Monitoring Sensors in Power System. IEEE Access 2019, 7, 149039–149051. [Google Scholar] [CrossRef]
- Liu, Z.; Li, Y.; Yang, H.; Na, D.; He, Z. An Accurate Model of Magnetic Energy Harvester in the Saturated Region for Harvesting Maximum Power: Analysis, Design and Experimental Verification. IEEE Trans. Ind. Electron. 2022, 70, 276–285. [Google Scholar] [CrossRef]
- Long, M. Research and Design of Power Supply System for High-Voltage Line Monitoring Device Based on Magnetic Resonance Coupling; Wuhan University: Wuhan, China, 2018. [Google Scholar]
- Huang, Z.; Zou, J.; Wang, Y.; Wang, L. Research on WPT technology based on relay coil and its application in high-voltage equipment. J. Electrotech. Technol. 2015, 30, 45–52. [Google Scholar]
- Li, H. Research on High Frequency Wireless Power Transmission Technology Based on Relay Coil; Harbin Institute of Technology: Harbin, China, 2020. [Google Scholar]
- Zhang, C.; Tang, N.; Zhong, W.; Lee, C.K.; Hui, R.S.Y. A new energy harvesting and wireless power transfer system for Smart Grid. In Proceedings of the 2016 IEEE 7th International Symposium on Power Electronics for Distributed Generation Systems (PEDG), Vancouver, BC, Canada, 27–30 June 2016. [Google Scholar]
- Jiang, R.; Yan, S.; Deng, C.; Wang, Q.; Zhao, Y.; Tang, H.; Pan, J. Electric Field Analysis and Insulation Design of Wireless Power Transfer Coils Under High-Voltage Stress. In Proceedings of the 2022 IEEE International Conference on High Voltage Engineering and Applications (ICHVE), Chongqing, China, 25–29 September 2022. [Google Scholar]
- Hou, X.; Su, Y.; Liu, Z.; Deng, Z. Wireless Power Transfer System of On-line Monitoring device for High Voltage Transmission Line Based on Double-sided LCC Resonant Network. In Proceedings of the 2021 IEEE PELS Workshop on Emerging Technologies: Wireless Power Transfer (WoW), San Diego, CA, USA, 1–4 June 2021; pp. 1–5. [Google Scholar]



















| Basic Parameter | Silicon Steel | Permalloy | Nanocrystal |
|---|---|---|---|
| Saturation induction (B/H) | 2.03 | 0.75 | 1.25 |
| Initial permeability (μH/m) | 102~103 | (5~8) × 104 | (5~10) × 104 |
| Maximum permeability (μH/m) | 4 × 104 | 60 × 104 | 60 × 104 |
| Density (g/cm3) | 7.65 | 8.75 | 7.25 |
| Packing fraction | 0.95 | 0.9 | 0.7 |
| Thickness (mm) | 0.3 | 0.15 | 0.3 |
| Topological Structure | Output Power | Transmission Efficiency |
|---|---|---|
| SS | ||
| SP | ||
| PS | ||
| PP |
| Topological Structure | Compensation Capacitor C1 | Compensation Capacitor C2 |
|---|---|---|
| SS | ||
| SP | ||
| PS | ||
| PP |
| Voltage Level (kV) | 110 | 220 | 330 | 500 |
|---|---|---|---|---|
| Single Insulator Thickness (mm) | 146 | 146 | 146 | 155 |
| Number of Insulator | 7 | 13 | 17 | 25 |
| Insulation Distance (m) | 1.022 | 1.898 | 2.482 | 3.878 |
| Diameter of Wire (cm) | Coil Diameter (cm) | Outer Diameter of Coil (cm) | Number of Coils |
|---|---|---|---|
| 0.2 | 20 | 32 | 20 |
| Reference | Magnetic Core Material Structure | Ability to Resist Saturation | Induced Voltage at Current 500 A |
|---|---|---|---|
| Reference [4] | C-core | Worse | 7.931 V |
| Reference [5] | Permalloy | Worse | 12 V |
| This article | Silicon steel, open-air gap structure | Magnetic saturation decreased | 16.57 V |
Disclaimer/Publisher’s Note: The statements, opinions and data contained in all publications are solely those of the individual author(s) and contributor(s) and not of MDPI and/or the editor(s). MDPI and/or the editor(s) disclaim responsibility for any injury to people or property resulting from any ideas, methods, instructions or products referred to in the content. |
© 2023 by the authors. Licensee MDPI, Basel, Switzerland. This article is an open access article distributed under the terms and conditions of the Creative Commons Attribution (CC BY) license (https://creativecommons.org/licenses/by/4.0/).
Share and Cite
Li, W.; Chen, Y.; Peng, Z.; Wang, X.; Xia, C. Investigation on Induced Energy Extraction from High-Voltage Transmission Lines Based on Three-Coil WPT Systems. Energies 2023, 16, 3079. https://doi.org/10.3390/en16073079
Li W, Chen Y, Peng Z, Wang X, Xia C. Investigation on Induced Energy Extraction from High-Voltage Transmission Lines Based on Three-Coil WPT Systems. Energies. 2023; 16(7):3079. https://doi.org/10.3390/en16073079
Chicago/Turabian StyleLi, Weilong, Yuhang Chen, Zhou Peng, Xirui Wang, and Chenyang Xia. 2023. "Investigation on Induced Energy Extraction from High-Voltage Transmission Lines Based on Three-Coil WPT Systems" Energies 16, no. 7: 3079. https://doi.org/10.3390/en16073079
APA StyleLi, W., Chen, Y., Peng, Z., Wang, X., & Xia, C. (2023). Investigation on Induced Energy Extraction from High-Voltage Transmission Lines Based on Three-Coil WPT Systems. Energies, 16(7), 3079. https://doi.org/10.3390/en16073079

