Wind Turbine Blade Waste Circularity Coupled with Urban Regeneration: A Conceptual Framework
Abstract
1. Introduction
2. Background: End-of-Life Blades
3. Research Method
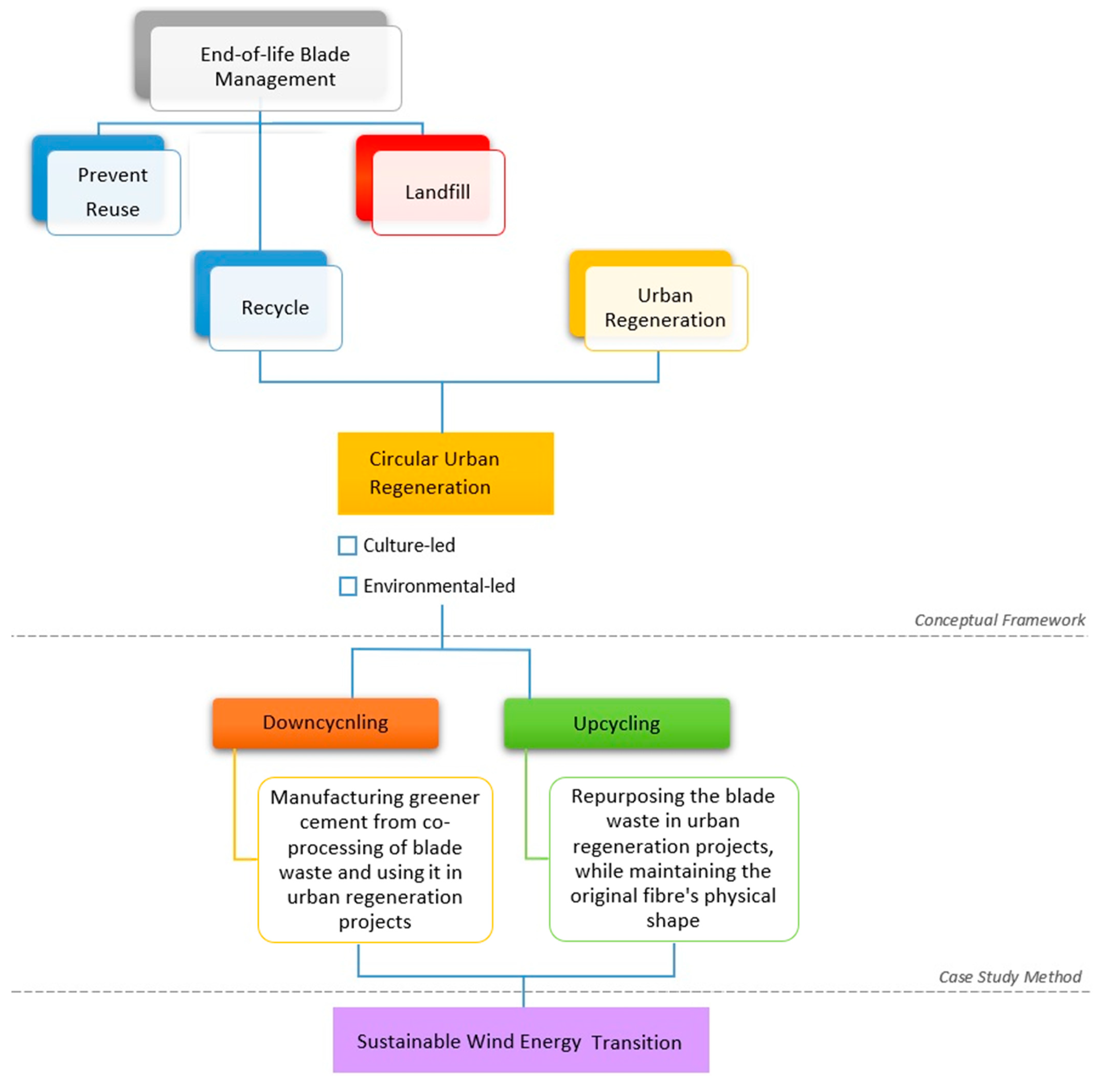
3.1. Repurposing Wind Turbine Blades Coupled with Urban Regeneration
3.2. Case Studies
3.2.1. Downcycling Wind Turbine Blades
3.2.2. Upcycling Wind Turbine Blades
4. Discussion
5. Conclusions
Author Contributions
Funding
Data Availability Statement
Acknowledgments
Conflicts of Interest
Appendix A











References
- Masson-Delmotte, V.; Zhai, P.; Pirani, A.; Connors, S.L.; Péan, C.; Berger, S.; Caud, N.; Chen, Y.; Goldfarb, L.; Gomis, M.I.; et al. 2021: Climate Change 2021: The Physical Science Basis. Contribution of Working Group I to the Sixth Assessment Report of the Intergovernmental Panel on Climate Change; IPCC: Geneva, Switzerland, 2021. [Google Scholar]
- United Nations Climate Change The Paris Agreement|UNFCCC. Available online: https://unfccc.int/process-and-meetings/the-paris-agreement/the-paris-agreement (accessed on 16 May 2022).
- COP27: Delivering for People and the Planet|United Nations. Available online: https://www.un.org/uk/node/187664 (accessed on 31 December 2022).
- Kang, J.N.; Wei, Y.M.; Liu, L.C.; Han, R.; Yu, B.Y.; Wang, J.W. Energy Systems for Climate Change Mitigation: A Systematic Review. Appl. Energy 2020, 263, 114602. [Google Scholar] [CrossRef]
- Gielen, D.; Boshell, F.; Saygin, D.; Bazilian, M.D.; Wagner, N.; Gorini, R. The Role of Renewable Energy in the Global Energy Transformation. Energy Strategy Rev. 2019, 24, 38–50. [Google Scholar] [CrossRef]
- Vargas, A.V.; Zenón, E.; Oswald, U.; Islas, J.M.; Güereca, L.P.; Manzini, F.L. Life Cycle Assessment: A Case Study of Two Wind Turbines Used in Mexico. Appl. Therm. Eng. 2015, 75, 1210–1216. [Google Scholar] [CrossRef]
- OECD. Making the Green Recovery Work for Jobs, Income and Growth; OECD: Paris, France, 2020. [Google Scholar]
- Liu, P.; Barlow, C.Y. Wind Turbine Blade Waste in 2050. Waste Manag. 2017, 62, 229–240. [Google Scholar] [CrossRef]
- Beauson, J.; Laurent, A.; Rudolph, D.P.; Pagh Jensen, J. The Complex End-of-Life of Wind Turbine Blades: A Review of the European Context. Renew. Sustain. Energy Rev. 2022, 155, 111847. [Google Scholar] [CrossRef]
- Andersen, N.; Eriksson, O.; Hillman, K.; Wallhagen, M. Wind Turbines’ End-of-Life: Quantification and Characterisation of Future Waste Materials on a National Level. Energies 2016, 9, 999. [Google Scholar] [CrossRef]
- Rajak, D.K.; Pagar, D.D.; Menezes, P.L.; Linul, E. Fiber-Reinforced Polymer Composites: Manufacturing, Properties, and Applications. Polymers 2019, 11, 1667. [Google Scholar] [CrossRef]
- Lichtenegger, G.; Rentizelas, A.A.; Trivyza, N.; Siegl, S. Offshore and Onshore Wind Turbine Blade Waste Material Forecast at a Regional Level in Europe until 2050. Waste Manag. 2020, 106, 120–131. [Google Scholar] [CrossRef]
- Skelton, K. Discussion Paper on Managing Composite Blade Waste. Aalborg University. 2017. Available online: https://windeurope.org/wp-content/uploads/files/policy/topics/sustainability/Discussionpaper-on-blade-waste-treatment-20170418.pdf (accessed on 29 April 2022).
- Paulsen, E.B.; Enevoldsen, P. A Multidisciplinary Review of Recycling Methods for End-of-Life Wind Turbine Blades. Energies 2021, 14, 4247. [Google Scholar] [CrossRef]
- Ierides, M.; Reiland, J. Wind Turbine Blade Circularity: Technologies and Practices around the Value Chain. Bax and Company. 2019. Available online: https://baxcompany.com/wp-content/uploads/2019/06/wind-turbine-circularity.pdf (accessed on 14 April 2022).
- Purohit, J.; Chattopadhyay, A.; Teli, B. Metagenomic Exploration of Plastic Degrading Microbes for Biotechnological Application. Curr. Genom. 2020, 21, 253–270. [Google Scholar] [CrossRef]
- Gu, L.; Ozbakkaloglu, T. Use of Recycled Plastics in Concrete: A Critical Review. Waste Manag. 2016, 51, 19–42. [Google Scholar] [CrossRef]
- Windpower Monthly the Complexities of Recycling Begin to Bite|Windpower Monthly. Available online: https://www.windpowermonthly.com/article/1124486/complexities-recycling-begin-bite (accessed on 18 May 2022).
- Gough, F. Engaging Communities on Future Re-Use Options for Decommissioned Wind Turbine Blades”—The Re-Wind Network. 2019. Available online: https://static1.squarespace.com/static/5b324c409772ae52fecb6698/t/5cc4aeeae4966b54dc952a40/1556393709521/Fergal+Gough+Environ+2019.pdf/ (accessed on 19 April 2022).
- Križnik, B. Transformation of Deprived Urban Areas and Social Sustainability: A Comparative Study of Urban Regeneration and Urban Redevelopment in Barcelona and Seoul. Urbani Izziv 2018, 29, 83–95. [Google Scholar] [CrossRef]
- Evans, G.; Shaw, P. The Contribution of Culture to Regeneration in the UK: A Review of Evidence: A Report to the Department for Culture Media and Sport; DCMS: London, UK, 2004. [Google Scholar]
- Heath, S.C.; Rabinovich, A.; Barreto, M. Putting Identity into the Community: Exploring the Social Dynamics of Urban Regeneration. Eur. J. Soc. Psychol. 2017, 47, 855–866. [Google Scholar] [CrossRef]
- Baba, C.; Kearns, A.; McIntosh, E.; Tannahill, C.; Lewsey, J. Is Empowerment a Route to Improving Mental Health and Wellbeing in an Urban Regeneration (UR) Context? Urban Stud. 2017, 54, 1619–1637. [Google Scholar] [CrossRef]
- Yarker, S. Tangential Attachments: Towards a More Nuanced Understanding of the Impacts of Cultural Urban Regeneration on Local Identities. Urban Stud. 2018, 55, 3421–3436. [Google Scholar] [CrossRef]
- Ferilli, G.; Sacco, P.L.; Tavano Blessi, G.; Forbici, S. Power to the People: When Culture Works as a Social Catalyst in Urban Regeneration Processes (and When It Does Not). Eur. Plan. Stud. 2017, 25, 241–258. [Google Scholar] [CrossRef]
- Seo, J.K. Re-Urbanisation in Regenerated Areas of Manchester and Glasgow: New Residents and the Problems of Sustainability. Cities 2002, 19, 113–121. [Google Scholar] [CrossRef]
- Li, X.; Zhang, F.; Hui, E.C.; Lang, W. Collaborative Workshop and Community Participation: A New Approach to Urban Regeneration in China. Cities 2020, 102, 102743. [Google Scholar] [CrossRef]
- della Spina, L. Multidimensional Assessment for “Culture-Led” and “Community-Driven” Urban Regeneration as Driver for Trigger Economic Vitality in Urban Historic Centers. Sustainability 2019, 11, 7237. [Google Scholar] [CrossRef]
- Boussaa, D. Urban Regeneration and the Search for Identity in Historic Cities. Sustainability 2018, 10, 48. [Google Scholar] [CrossRef]
- Williams, J. Circular Cities. Urban Stud. 2019, 56, 2746–2762. [Google Scholar] [CrossRef]
- Cerreta, M.; la Rocca, L. Urban Regeneration Processes and Social Impact: A Literature Review to Explore the Role of Evaluation. In Proceedings of the Computational Science and Its Applications–ICCSA 2021: 21st International Conference, Cagliari, Italy, 13–16 September 2021; Lecture Notes in Computer Science (Including Subseries Lecture Notes in Artificial Intelligence and Lecture Notes in Bioinformatics). Springer: Cham, Switzerland, 2021; Volume 12954. [Google Scholar]
- Peponi, A.; Morgado, P. Transition to Smart and Regenerative Urban Places (SRUP): Contributions to a New Conceptual Framework. Land 2021, 10, 2. [Google Scholar] [CrossRef]
- Geissdoerfer, M.; Savaget, P.; Bocken, N.M.P.; Hultink, E.J. The Circular Economy—A New Sustainability Paradigm. J. Clean. Prod. 2017, 143, 757–768. [Google Scholar] [CrossRef]
- Ghisellini, P.; Cialani, C.; Ulgiati, S. A Review on Circular Economy: The Expected Transition to a Balanced Interplay of Environmental and Economic Systems. J. Clean. Prod. 2016, 114, 11–32. [Google Scholar] [CrossRef]
- Morseletto, P. Targets for a Circular Economy. Resour. Conserv. Recycl. 2020, 153, 104553. [Google Scholar] [CrossRef]
- Ellen MacArthur Foundation Completing the Picture—How the Circular Economy Tackles Climate Change|Shared by Climate Change. Available online: https://emf.thirdlight.com/link/w750u7vysuy1-5a5i6n/@/preview/1?o (accessed on 16 May 2022).
- Wu, T.; Zhang, W.; Jin, X.; Liang, X.; Sui, G.; Yang, X. Efficient Reclamation of Carbon Fibers from Epoxy Composite Waste through Catalytic Pyrolysis in Molten ZnCl 2. RSC Adv. 2019, 9, 377–388. [Google Scholar] [CrossRef]
- Ghisellini, P.; Ulgiati, S. Circular economy transition in Italy. Achievements, perspectives and constraints. J. Clean. Prod. 2020, 243, 118360. [Google Scholar] [CrossRef]
- Schmid, M.; Gonzalez Ramon, N.; Dierckx, A.; Wegman, T. Accelerating Wind Turbine Blade Circularity; WindEurope: Brussels, Belgium, 2020. [Google Scholar]
- García-Gusano, D.; Herrera, I.; Garraín, D.; Lechón, Y.; Cabal, H. Life Cycle Assessment of the Spanish Cement Industry: Implementation of Environmental-Friendly Solutions. Clean Technol. Environ. Policy 2015, 17, 59–73. [Google Scholar] [CrossRef]
- Cembureau. The Role of CEMENT in the 2050 LOW CARBON ECONOMY; Cembureau: Bruxelles, Belgium, 2013. [Google Scholar]
- Nagle, A.J.; Delaney, E.L.; Bank, L.C.; Leahy, P.G. A Comparative Life Cycle Assessment between Landfilling and Co-Processing of Waste from Decommissioned Irish Wind Turbine Blades. J. Clean. Prod. 2020, 277, 123321. [Google Scholar] [CrossRef]
- Suhail, R.; Chen, J.-F.; Gentry, R.; Taristro-Hart, B.; Xue, Y.; Bank, L. Analysis and Design of a Pedestrian Bridge with Decommissioned FRP Windblades and Concrete. In Proceedings of the Fiber Reinforced Polymers in Reinforced Concrete Structures FRPRCS14, Belfast, Northern Ireland, 4–7 June 2019. [Google Scholar]
- Leahy, P.; Zhang, Z.; Nagle, A.; Ruane, K.; Delaney, E.; Mckinley, J.; Bank, L.; Gentry, R. Greenway Bridges from Wind Blades Greenway Pedestrian and Cycle Bridges from Repurposed Wind Turbine Blades; Irish Transport Research Network: Sligo, Ireland, 2021. [Google Scholar]
- Bank, L.; Arias, F.; Gentry, R.; Al-Haddad, T.; Chen, J.-F.; Morrow, R. Reusing composite materials from decommissioned wind turbine blades. In Proceedings of the Non-Conventional Materials and Technologies NOCMAT 2017, Merida, Mexico, 26–29 November 2017. [Google Scholar]
- Alshannaq, A.A.; Bank, L.C.; Scott, D.W.; Gentry, R. A Decommissioned Wind Blade as a Second-Life Construction Material for a Transmission Pole. Constr. Mater. 2021, 1, 95–104. [Google Scholar] [CrossRef]
- IRENA. Future of Wind: Deployment, Investment, Technology, Grid Integration and Socio-Economic Aspects (A Global Energy Transformation Paper); International Renewable Energy Agency: Abu Dhabi, United Arab Emirates, 2019. [Google Scholar]
- Superuse Studios Blade Made Playgrounds. Available online: https://www.superuse-studios.com/projectplus/blade-made/ (accessed on 19 May 2022).
- GP Renewables Group. Recycled Urban Architecture; GP Renewables Group: Hamburg, Germany, 2022. [Google Scholar]
- Cholewa, M.; Mammadov, F.; Nowaczek, A. The Obstacles and Challenges of Transition towards a Renewable and Sustainable Energy System in Azerbaijan and Poland. Miner. Econ. 2022, 35, 155–169. [Google Scholar] [CrossRef]
- Krauklis, A.E.; Karl, C.W.; Gagani, A.I.; Jørgensen, J.K. Composite Material Recycling Technology—State-of-the-Art and Sustainable Development for the 2020s. J. Compos. Sci. 2021, 5, 28. [Google Scholar] [CrossRef]

| Dimensions | Drivers | Regeneration Processes | Goals | Actors |
|---|---|---|---|---|
| Culture | CE principles | Social–economic innovations | Urban resilience | Dismantling companies |
| Environment | 3D sustainability | Promotion of new cultural and social values | Natural resources recovery | Local authorities Citizens |
| Stakeholders’ involvement | Natural ecocycles restoration | |||
| Spatial Planning Designing | Economic and social growth | |||
| Infrastructure |
Disclaimer/Publisher’s Note: The statements, opinions and data contained in all publications are solely those of the individual author(s) and contributor(s) and not of MDPI and/or the editor(s). MDPI and/or the editor(s) disclaim responsibility for any injury to people or property resulting from any ideas, methods, instructions or products referred to in the content. |
© 2023 by the authors. Licensee MDPI, Basel, Switzerland. This article is an open access article distributed under the terms and conditions of the Creative Commons Attribution (CC BY) license (https://creativecommons.org/licenses/by/4.0/).
Share and Cite
Karavida, S.; Peponi, A. Wind Turbine Blade Waste Circularity Coupled with Urban Regeneration: A Conceptual Framework. Energies 2023, 16, 1464. https://doi.org/10.3390/en16031464
Karavida S, Peponi A. Wind Turbine Blade Waste Circularity Coupled with Urban Regeneration: A Conceptual Framework. Energies. 2023; 16(3):1464. https://doi.org/10.3390/en16031464
Chicago/Turabian StyleKaravida, Spyridoula, and Angeliki Peponi. 2023. "Wind Turbine Blade Waste Circularity Coupled with Urban Regeneration: A Conceptual Framework" Energies 16, no. 3: 1464. https://doi.org/10.3390/en16031464
APA StyleKaravida, S., & Peponi, A. (2023). Wind Turbine Blade Waste Circularity Coupled with Urban Regeneration: A Conceptual Framework. Energies, 16(3), 1464. https://doi.org/10.3390/en16031464

