Sustainable Energy Data Centres: A Holistic Conceptual Framework for Design and Operations
Abstract
:1. Introduction
2. Impacts of Digital Technologies on Environmental Sustainability
3. Data Centres and Energy Consumption
4. The Proposed Framework
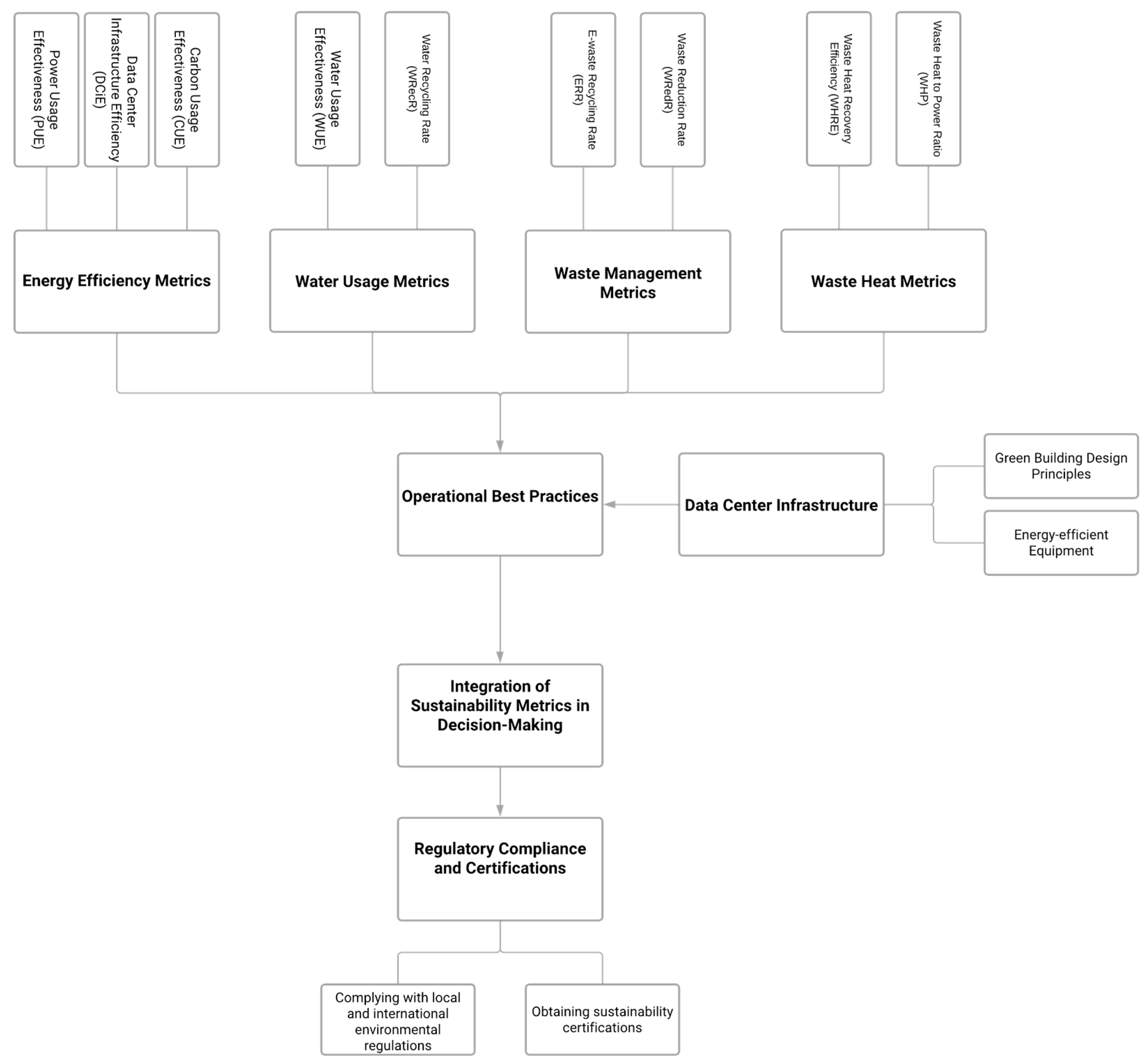
4.1. Key Environmental Sustainability Metrics
4.1.1. Energy Efficiency Metrics
- Power Usage Effectiveness (PUE) measures the ratio of total data centre energy consumption to the energy used by IT equipment [28]. A lower PUE indicates better energy efficiency;
- Data Centre Infrastructure Efficiency (DCiE) is the inverse of PUE, representing the percentage of energy used by IT equipment compared to the total energy consumption [29];
- Carbon Usage Effectiveness (CUE) measures the greenhouse gas emissions generated per unit of IT equipment energy consumption [29], helping to quantify the data centre’s carbon footprint.
4.1.2. Water Usage Metrics
- Water Usage Effectiveness (WUE) measures the ratio of total data centre water consumption to the energy used by IT equipment [30]. A lower WUE indicates better water efficiency;
- Water Recycling Rate (WRecR) measures the percentage of water that is recycled or reused within the data centre, reducing freshwater consumption [31].
4.1.3. Waste Management Metrics
- E-waste Recycling Rate (ERR) measures the percentage of electronic waste generated by the data centre that is recycled or properly disposed of, reducing environmental pollution [32];
- Waste Reduction Rate (WRedR) measures the reduction in waste generation over time, indicating the effectiveness of waste management practices [33].
4.1.4. Waste Heat Metrics
- Waste Heat Recovery Efficiency (WHRE) measures the percentage of waste heat generated by the data centre’s IT equipment that is captured and reused for other purposes, such as heating adjacent buildings or preheating water [34]. A higher WHRE indicates better utilization of waste heat, reducing energy consumption and improving overall efficiency;
- Waste Heat to Power Ratio (WHP) measures the ratio of energy generated from the waste heat recovery process to the energy used by IT equipment [35]. A higher WHP indicates a more effective conversion of waste heat into usable energy, contributing to a more sustainable and efficient operation of the data centre.
4.2. Data Centre Infrastructure
4.2.1. Green Building Design Principles
4.2.2. Energy-Efficient Equipment
4.3. Operational Best Practices
4.3.1. Virtualization and Consolidation
4.3.2. Efficient Cooling Strategies
4.3.3. Energy Management and Monitoring
4.4. Integration of Sustainability Metrics in Decision-Making
Performance Tracking and Reporting
4.5. Regulatory Compliance and Certifications
5. Discussion and Conclusions
Author Contributions
Funding
Data Availability Statement
Conflicts of Interest
Abbreviations
| PUE | Power Usage Effectiveness |
| DCiE | Data Centre Infrastructure Efficiency |
| CUE | Carbon Usage Effectiveness |
| WUE | Water Usage Effectiveness |
| WRecR | Water Recycling Rate |
| ERR | E-waste Recycling Rate |
| WRedR | Waste Reduction Rate |
| WHRE | Waste Heat Recovery Efficiency |
| WHP | Waste Heat to Power Ratio |
References
- Zhang, R. Role of power electronics in Grid 3.0. iEnergy 2022, 1, 387–390. [Google Scholar] [CrossRef]
- Bytyqi, A.; Gandhi, S.; Lambert, E.; Petrovic, N. A Review on TSO-DSO Data Exchange, CIM Extensions and Interoperability Aspects. J. Mod. Power Syst. Clean Energy 2022, 10, 309–315. [Google Scholar] [CrossRef]
- Hu, J.; Vasilakos, A.V. Energy Big Data Analytics and Security: Challenges and Opportunities. IEEE Trans. Smart Grid 2016, 7, 2423–2436. [Google Scholar] [CrossRef]
- Sikora, A. European Green Deal—Legal and financial challenges of the climate change. ERA Forum 2021, 21, 681–697. [Google Scholar] [CrossRef]
- International Energy Agency. World Energy Outlook 2012. Available online: https://www.iea.org/reports/world-energy-outlook-2012 (accessed on 17 November 2012).
- IRENA. Enabling Technologies. Available online: https://www.irena.org/-/media/Files/IRENA/Agency/Publication/2019/Sep/IRENA_Enabling-Technologies_Collection_2019.pdf (accessed on 12 September 2019).
- Lyu, W.; Liu, J. Artificial Intelligence and emerging digital technologies in the energy sector. Appl. Energy 2021, 303, 117615. [Google Scholar] [CrossRef]
- Javadpour, A.; Sangaiah, A.K.; Pinto, P.; Ja’fari, F.; Zhang, W.; Abadi, A.M.H.; Ahmadi, H. An energy-optimized embedded load balancing using DVFS computing in cloud data centers. Comput. Commun. 2023, 197, 255–266. [Google Scholar] [CrossRef]
- The Green Grid. Green Grid Data Center Power Efficiency Metrics: PUE and DCiE. Available online: https://www.missioncriticalmagazine.com/ext/resources/MC/Home/Files/PDFs/TGG_Data_Center_Power_Efficiency_Metrics_PUE_and_DCiE.pdf (accessed on 15 February 2007).
- The Green Grid. Carbon Usage Effectiveness (CUE): A Green Grid Data Center Sustainability Metric. Available online: https://www.thegreengrid.org/en/resources/library-and-tools/241-Carbon-Usage-Effectiveness-%28CUE%29%3A-A-Green-Grid-Data-Center-Sustainability-Metric (accessed on 2 December 2010).
- The Green Grid. Water Usage Effectiveness (WUE): A Green Grid Data Center Sustainability Metric. Available online: https://www.thegreengrid.org/en/resources/library-and-tools/238-Water-Usage-Effectiveness-%28WUE%29%3A-A-Green-Grid-Data-Center-Sustainability-Metric- (accessed on 1 March 2011).
- Capozzoli, A.; Pellerin, R.; Perino, M.; Serale, G. Environmental performance evaluation of large industrial data centers. Energy Procedia 2014, 62, 220–229. [Google Scholar]
- Da Costa, G.; Lange, J.P.; Zilio, C. The design and management of data centers powered by renewable energy. Comput. Commun. 2018, 129, 87–102. [Google Scholar]
- Sivathanu, S.; Leivadeas, A.; Papazoglou, M. A model for sustainable data center energy management. J. Parallel Distrib. Comput. 2018, 120, 240–252. [Google Scholar]
- Daly, H.E. Sustainable development—Definitions, principles, policies. In The Future of Sustainability; Springer: Dordrecht, The Netherlands, 2006; pp. 39–53. [Google Scholar]
- Wang, J.; Dong, K.; Sha, Y.; Yan, C. Envisaging the carbon emissions efficiency of digitalization: The case of the internet economy for China. Technol. Forecast. Soc. Chang. 2022, 184, 121965. [Google Scholar] [CrossRef]
- International Energy Agency. Together Secure Sustainable Digitalization & Energy. Available online: https://www.iea.org/reports/digitalisation-and-energy (accessed on 14 November 2017).
- International Energy Agency. Data Centres and Data Transmission Networks. Available online: https://www.iea.org/reports/data-centres-and-data-transmission-networks (accessed on 11 September 2022).
- Masanet, E.R.; Brown, R.E.; Shehabi, A.; Koomey, J.G.; Nordman, B. Estimating the energy use and efficiency potential of U.S. data centers. Proc. IEEE 2011, 99, 1440–1453. [Google Scholar] [CrossRef]
- Energy Star, E. Report to Congress on Server and Data Center Energy Efficiency Public Law 109-431. Available online: https://www.energystar.gov/ia/partners/prod_development/downloads/EPA_Report_Exec_Summary_Final.pdf (accessed on 2 August 2007).
- Oluwole-ojo, O.; Zhang, H.; Howarth, M.; Xu, X. Energy Consumption Analysis of a Continuous Flow Ohmic Heater with Advanced Process Controls. Energies 2023, 16, 868. [Google Scholar] [CrossRef]
- Xu, S.; Zhang, H.; Wang, Z. Thermal Management and Energy Consumption in Air, Liquid, and Free Cooling Systems for Data Centers: A Review. Energies 2023, 16, 1279. [Google Scholar] [CrossRef]
- Shi, W.; Cao, J.; Zhang, Q.; Li, Y.; Xu, L. Edge Computing: Vision and Challenges. IEEE Internet Things J. 2016, 3, 637–646. [Google Scholar] [CrossRef]
- Dogan, A.; Yilmaz, S.; Kuzay, M.; Yilmaz, C.; Demirel, E. CFD Modeling of Pressure Drop through an OCP Server for Data Center Applications. Energies 2022, 15, 6438. [Google Scholar] [CrossRef]
- Greenberg, S.; Mills, E.; Tschudi, B.; Rumsey, P.; Myatt, B. Best practices for data centers: Lessons learned from benchmarking 22 data centers. In Proceedings of the ACEEE Summer Study on Energy Efficiency in Buildings, Asilomar, CA, USA, 3 August 2006; pp. 76–87. [Google Scholar]
- National Renewable Energy Laboratory (NREL). Estimating Data Center Water Use. Available online: https://www.nrel.gov/docs/fy15osti/62742.pdf (accessed on 16 January 2015).
- Global E-Waste Monitor 2020. Global E-Waste Monitor 2020: Quantities, Flows, and the Circular Economy Potential. Available online: https://ewastemonitor.info/gem-2020/ (accessed on 12 July 2020).
- Chu, W.X.; Wang, C.C. A review on airflow management in data centers. Appl. Energy 2019, 240, 84–119. [Google Scholar] [CrossRef]
- Mastroianni, M.; Palmieri, F. Energy-aware Optimization of Data Centers and Cybersecurity Issues. In Proceedings of the 2022 IEEE Intl Conf on Dependable, Autonomic and Secure Computing, Intl Conf on Pervasive Intelligence and Computing, Intl Conf on Cloud and Big Data Computing, Intl Conf on Cyber Science and Technology Congress (DASC/PiCom/CBDCom/CyberSciTech), Falerna, Italy, 12–15 September 2022; pp. 1–7. [Google Scholar]
- Lei, N. A Hybrid Physics-Based and Data-Driven Modeling Framework for Energy and Water Use Analysis of Data Centers with Spatio-Temporal Resolution. Ph.D. Thesis, Northwestern University, Evanston, IL, USA, 2022. [Google Scholar]
- Zhu, X.; Jiang, W.; Liu, F.; Zhang, Q.; Pan, L.; Chen, Q.; Jia, Z. Heat to Power: Thermal Energy Harvesting and Recycling for Warm Water-Cooled Datacenters. In Proceedings of the 2020 ACM/IEEE 47th Annual International Symposium on Computer Architecture (ISCA), Virtual, 30 May–3 June 2020; pp. 405–418. [Google Scholar]
- Mohiddin, S.K.; Suresh Babu, Y. Green Computing an Eco Friendly It Environment for Upcoming Technologies. In Go Green for Environmental Sustainability; CRC Press: Boca Raton, FL, USA, 2021; Volume 6, pp. 87–100. [Google Scholar]
- Koronen, C.; Åhman, M.; Nilsson, L.J. Data centres in future European energy systems—Energy efficiency, integration and policy. Energy Effic. 2020, 13, 129–144. [Google Scholar]
- Patel, C.D.; Sharma, R.K.; Bash, C.E.; Beitelmal, M.H. Energy Aware Computing through Probabilistic Switching: A Study of Tradeoffs. In Proceedings of the 17th IEEE Symposium on Mass Storage Systems, College Park, MA, USA, 27–30 March 2000. [Google Scholar]
- Evans, R.; James, J.A.; Reda, S. Assessing the potential for data center waste heat recovery. Energy Convers. Manag. 2012, 53, 1–10. [Google Scholar]
- Sodiq, A.; Baloch, A.A.B.; Khan, S.A.; Sezer, N.; Mahmoud, S.; Jama, M.; Abdelaal, A. Towards modern sustainable cities: Review of sustainability principles and trends. J. Clean. Prod. 2019, 227, 972–1001. [Google Scholar] [CrossRef]
- Ezeokoli, N.I.; Nwankwo, E.E. Green building design principles: A quantitative study of architects’ perception in Nigeria. Archit. Eng. Des. Manag. 2019, 15, 451–465. [Google Scholar]
- Ali, M.; Rahnamayiezekavat, P. Environmental sustainability and energy-efficient building design: An integrated optimisation approach. Energy Build. 2020, 211, 109762. [Google Scholar]
- Azari, R.; Abbasabadi, S.; Malkawi, A.M. Green building certification systems: Evaluating the gap between the energy performance of certified buildings and actual energy consumption. Energy Policy 2020, 137, 111144. [Google Scholar]
- Liu, H.; Jin, H.; Liao, X.; Hu, L.; Yu, C. Performance and energy modeling for live migration of virtual machines. Clust. Comput. 2013, 16, 249–264. [Google Scholar] [CrossRef]
- Usman, M.J.; Ismail, A.S.; Abdul-Salaam, G.; Chizari, H.; Kaiwartya, O.; Gital, A.Y.; Abdullahi, M.; Aliyu, A.; Dishing, S.I. Energy-efficient Nature-Inspired techniques in Cloud computing datacenters. In Telecommunication Systems; Springer LLC.: New York, NY, USA, 2019; Volume 71, pp. 275–302. [Google Scholar]
- Fathi, H.; Khosravi, A.; GhasemAghaei, R. Energy efficiency optimization in data centers using machine learning techniques. J. Ambient Intell. Humaniz. Comput. 2020, 11, 1123–1134. [Google Scholar]
- Duan, L.; Deng, Q. A survey on data center networking for cloud computing. Comput. Netw. 2020, 172, 107144. [Google Scholar]
- Farahnakian, F.; Liljeberg, P.; Plosila, J. Energy-efficient virtual machines consolidation in cloud data centers using reinforcement learning. In Proceedings of the 2015 22nd Euromicro International Conference on Parallel, Distributed, and Network-Based Processing (PDP), Turku, Finland, 4–6 March 2015; pp. 186–193. [Google Scholar]
- Gong, Z.; Gu, X.; Wilkes, J. PRESS: Predictive elastic resource scaling for cloud systems. In Proceedings of the 2010 International Conference on Network and Service Management (CNSM), Niagara Falls, ON, Canada, 25–29 October 2010; pp. 9–16. [Google Scholar]
- Kumar, S.M.; Kumar, S.V.; K, S.L.; Karthik, G.S. Challenges and Approaches in Green Data Center. Proc. J. Adv. Appl. Sci. Res. 2022, 4, 1. [Google Scholar]
- Marzban, A.; Rajaei, A.; Khanmohammadi, S. A review on data center cooling systems: Design, energy performance assessment, and research trends. Sustain. Cities Soc. 2017, 34, 362–379. [Google Scholar]
- Xu, Z.; Wang, Y.; Wu, Y. Performance evaluation and optimization of liquid cooling in data centers. Energy Build. 2018, 158, 1102–1112. [Google Scholar]
- Kocyigit, O.; Abu Al-Rub, R.K. Optimization of data center cooling using computational fluid dynamics and genetic algorithms. Appl. Energy 2019, 233–234, 42–54. [Google Scholar]
- Zhou, J.; Zhang, Y.; Wang, Z.; Zhou, J. Control strategy for improving energy efficiency of data center cooling systems based on model predictive control. Appl. Energy 2020, 260, 114285. [Google Scholar]
- Özdemir, H.; Çomaklı, O. Design and optimization of an energy-efficient data center cooling system using the Taguchi method. Appl. Therm. Eng. 2019, 151, 846–856. [Google Scholar]
- Zhang, Z.; Shen, L.; Zhou, J. A novel energy-aware resource management scheme for edge computing-enabled data centers. Future Gener. Comput. Syst. 2020, 110, 390–400. [Google Scholar]
- Aazam, M.; Zeadally, S.; Harras, K.A. Comprehensive energy management, service migration, and replication using machine learning in data centers. J. Netw. Comput. Appl. 2019, 127, 61–72. [Google Scholar]
- Zheng, Z.; Zhu, X.; Wang, C. Adaptive data center energy management considering uncertain electricity prices. J. Clean. Prod. 2017, 142, 2195–2207. [Google Scholar]
- Certifications and Compliance. Available online: https://datacenter.com/about_us/certifications/ (accessed on 4 February 2017).

| Reference | PUE | DCiE | CUE | WUE | WRecR | ERR | WRedR | WHRE | WHP |
|---|---|---|---|---|---|---|---|---|---|
| Green Grid 2007 [9] | Yes | Yes | No | No | No | No | No | No | No |
| Green Grid 2010 [10] | Yes | No | Yes | No | No | No | No | No | No |
| Green Grid 2011 [11] | Yes | No | No | Yes | No | No | No | No | No |
| Capozzoli et al. [12] | Yes | Yes | Yes | Yes | No | No | No | No | No |
| Da Costa et al. [13] | Yes | No | Yes | No | No | Yes | No | No | No |
| Sivathanu et al. [14] | Yes | No | No | No | Yes | No | Yes | No | No |
| This study | Yes | Yes | Yes | Yes | Yes | Yes | Yes | Yes | Yes |
| Metrics | Formula | Function | |
|---|---|---|---|
| Energy Efficiency Metrics | PUE | Compare the energy consumption of computing applications and infrastructure equipment with the energy consumption of IT equipment. | |
| DCiE | Determine the proportion of data centre power consumption. | ||
| CUE | Assess the data centre’s overall GHG emissions and IT equipment energy usage. | ||
| Water Usage Metrics | WUE | Measure the data centre’s water efficiency. | |
| WRecR | Measure the percentage of water that is recycled or reused within the data centre, reducing freshwater consumption. | ||
| Waste Management Metrics | ERR | Measure the percentage of electronic waste generated by the data centre that is recycled or properly disposed of, reducing environmental pollution. | |
| WRedR | Measure the reduction in waste generation over time, indicating the effectiveness of waste management practices. | ||
| Waste Management Metrics | WHRE | Measure the percentage of waste heat generated by the data centre’s IT equipment that is captured and reused for other purposes. | |
| WHP | Measure the ratio of energy generated from the waste heat recovery process to the energy used by IT equipment |
Disclaimer/Publisher’s Note: The statements, opinions and data contained in all publications are solely those of the individual author(s) and contributor(s) and not of MDPI and/or the editor(s). MDPI and/or the editor(s) disclaim responsibility for any injury to people or property resulting from any ideas, methods, instructions or products referred to in the content. |
© 2023 by the authors. Licensee MDPI, Basel, Switzerland. This article is an open access article distributed under the terms and conditions of the Creative Commons Attribution (CC BY) license (https://creativecommons.org/licenses/by/4.0/).
Share and Cite
Murino, T.; Monaco, R.; Nielsen, P.S.; Liu, X.; Esposito, G.; Scognamiglio, C. Sustainable Energy Data Centres: A Holistic Conceptual Framework for Design and Operations. Energies 2023, 16, 5764. https://doi.org/10.3390/en16155764
Murino T, Monaco R, Nielsen PS, Liu X, Esposito G, Scognamiglio C. Sustainable Energy Data Centres: A Holistic Conceptual Framework for Design and Operations. Energies. 2023; 16(15):5764. https://doi.org/10.3390/en16155764
Chicago/Turabian StyleMurino, Teresa, Roberto Monaco, Per Sieverts Nielsen, Xiufeng Liu, Gianluigi Esposito, and Carlo Scognamiglio. 2023. "Sustainable Energy Data Centres: A Holistic Conceptual Framework for Design and Operations" Energies 16, no. 15: 5764. https://doi.org/10.3390/en16155764
APA StyleMurino, T., Monaco, R., Nielsen, P. S., Liu, X., Esposito, G., & Scognamiglio, C. (2023). Sustainable Energy Data Centres: A Holistic Conceptual Framework for Design and Operations. Energies, 16(15), 5764. https://doi.org/10.3390/en16155764

