Next Article in Journal
A System-Level Modeling of PEMFC Considering Degradation Aspect towards a Diagnosis Process
Previous Article in Journal
The La+3-, Nd+3-, Bi+3-Doped Ceria as Mixed Conductor Materials for Conventional and Single-Component Solid Oxide Fuel Cells
 
 
Font Type:
Arial Georgia Verdana
Font Size:
Aa Aa Aa
Line Spacing:
Column Width:
Background:
Article

Method of Determining the Temperature Characteristics of the Thermal and Electrical Properties of Conductive Materials on a Stand for Induction Heating

Institute of Applied Computer Science, Lodz University of Technology, 90-537 Lodz, Poland
Energies 2023, 16(14), 5309; https://doi.org/10.3390/en16145309
Submission received: 22 June 2023 / Revised: 6 July 2023 / Accepted: 8 July 2023 / Published: 11 July 2023
(This article belongs to the Section J: Thermal Management)

Abstract

In induction heating processes, knowledge of the charge material parameters, i.e., thermal conductivity and volumetric heat capacity, as well as resistivity and magnetic permeability, is important both at the stage of preparatory process simulations and during their implementation. The paper presents a measurement method for estimating the thermal diffusivity, volumetric heat capacity, and resistivity of the charge material as a function of temperature on a single measuring setup, using a generator for induction heating as the source of signals. The method is based on the study (for forced temperature levels) of the temperature responses of cylindrical samples of the test materials and the voltage induced in the designed measuring coil after short- or long-term step excitation impulses. The presented approach enabled the dedicated computer-controlled system to obtain the initial values of the searched parameters with an accuracy of several percent. The procedure constitutes an introductory step in the simultaneous determination of a set of searched characteristics, and, by performing measurements, significantly narrows the range of variability in the decision variables of the optimization process.

1. Introduction

The material properties have an obvious impact on the implementation of processes related to their thermal or mechanical treatment. In the case of heat treatment of metal elements heated by direct electric methods, i.e., induction heating, the process is mainly influenced by thermal conductivity, specific heat, resistivity, and magnetic permeability. Knowledge of the temperature characteristics of these properties enables both carrying out reliable computer simulations of heating processes and effectively implementing them in practice. However, access to reliable material information is often difficult because a material’s properties are usually strongly dependent on the chemical composition and manufacturing process, which often leads to the need to perform costly and time-consuming tests to determined these four different properties (mentioned above) of the tested material. Measurements of the temperature characteristics of each of these properties are in practice carried out with the help of other methods and measuring instruments, which additionally complicates the whole process and makes it more expensive. As a result, there have been attempts in the global literature to simplify this process by developing techniques that enable the simultaneous indirect determination of the characteristics of several material properties. This mainly applies to the thermal properties, i.e., thermal diffusivity and volumetric heat capacity (which also enables the determination of thermal conductivity and specific heat). Unfortunately, some of these techniques [1,2] either do not take into account the influence of temperature on thermal properties, or they only take into account changes in a very small range, or they cannot be used to test metals [3]. Use of the contact method to provide thermal excitation causes significant problems by not eliminating the influence of thermal resistances of connections [4] on the determined thermal properties of the sample. In recent years, promising information has appeared in the literature [5,6] about optimization techniques supported by solving the inverse problem of heat conduction, enabling the simultaneous determination of the temperature characteristics, such as specific heat and thermal conductivity, of metal samples with an accuracy of about several percent. These methods, however, are still based on the use of a contact, i.e., a resistive heat source, which makes them less useful, especially in the case of the higher temperatures usually encountered in the thermal processes of metalworking. A similar approach to determining the thermal material properties of metals, but using the non-contact method of energy transfer (the phenomenon of magnetic induction on the induction heating station) is presented in [7,8]. Additionally, based on optimization techniques of solving the inverse problem and measuring the temperature distribution during induction heating, the possibility of indirectly determining the thermal properties of materials was also indicated. The conclusions from the described techniques of indirect determination of material parameters indicate that in the case of attempting to determine the characteristics of more than one material property (especially with a significant range of temperature changes), there is a high risk of error resulting from the possibility of a similar effect on the tested temperature distribution of other material properties. Such a risk already occurs when two thermal material properties are determined simultaneously, and it obviously increases if you try to determine all four material properties indicated above that affect the induction heating process. The solution to this problem can be found in extending the range of measurements. Such an approach was proposed in [9] when determining the thermal properties of materials with forcing carried out using the induction method. It was pointed out that the optimization-based process of determining material properties should be preceded by measurements, as accurate as possible, estimating each property separately. This narrows the range of acceptable changes in the values of decision variables in the optimization process, thereby significantly increasing the reliability of these calculations.
In [9], it was proposed to measure both thermal properties of the tested material sample on the same test stand using the same inductor-charge system, as shown in Figure 1. Only the procedure of heating and measuring the temperature response of the charge was changed here. For the measurement of thermal diffusivity, use of the modified Flash method [10,11,12,13,14] was proposed.
The classic Flash method consists of directing a pulse of electromagnetic radiation (from a radiator or a laser) of a character as close as possible to the Dirac pulse at the base of the cylindrical charge and recording, in the time domain, the temperature on the opposite side. The value of the half-temperature time (t1/2 = the time it takes to reach half of the maximum temperature value) is the basis for determining the thermal diffusivity. In this method, it is important that the level of energy supplied is sufficiently high and that it is uniformly distributed over the surface. In [9], unlike in other systems reported in the literature [10,11,12,13,14,15] (radiator or laser), a high-frequency generator powering the induction heating system (IHS) shown in Figure 1 was used as the source of the electromagnetic pulse. This led to a disturbance in the uniform power dissipation on the surface of the tested material sample; thus, the influence of the location of the temperature response measurement point on the duration of the pulse and on determined the thermal diffusivity of the tested material. For a temperature measurement point in the axis of the sample and a duration of excitation of 10 ms, a relationship was given in [9] that enabled, for a large group of materials, determination of the thermal diffusivity (a) of metal samples, with an error not exceeding 10%:
a = 0.23     L 2 t 1 / 2
where: L—sample thickness, and t1/2—half-temperature time.
The estimation of thermal diffusivity in the IHS from Figure 1, i.e., when supplying energy “from the front” of a cylindrical charge, is conceptually similar to the classic Flash method [10] (flat system) of measuring thermal diffusivity. In this system, however, we are dealing with the presence of magnetic cores (non-linear material) and large non-uniform temperature distribution in the heated charge (test sample). This affects the dependence of the measurement error on the value of the tested material parameters and significantly limits the possibility of using this IHS configuration to extend the measurements to other parameters, including electrical and magnetic properties.
For this reason, this paper considers the possibility of measuring material properties when supplying energy to the side surfaces of the cylindrical charge, i.e., using a cylindrical inductor without magnetic shunts. This configuration of the IHS enabled both increasing the linearity of the system and obtaining greater uniformity of heating of the tested sample. The next part of the work includes an analysis of the possibility of developing a general relationship that enabled estimation of the thermal diffusivity in this system based on the measurement of the half-temperature response time (t1/2) to a pulse excitation, similar to a Dirac pulse, by inductor current. Determination of the thermal diffusivity estimation error using the given relationship, as well as the volumetric heat capacity error (determined using the time derivative of the temperature increase method), was performed in the same IHS via step excitation by the inductor current. The presented method for estimating the electrical resistivity of the charge sample material takes place in the IHS discussed above. We provide a discussion of the technical possibilities of powering the research system with the required short- and long-term pulse excitations using a resonant inverter generator. This study presents a method of controlling the power source and the general algorithm for the automatic determination of the temperature characteristics of the thermo-electrical properties of a conductive material at a stand for induction heating.

2. Estimation of Thermal Diffusivity on the Test Stand for Induction Heating with a Cylindrical Inductor

For the cylindrical IHS, an analysis of the possibility of using the Flash method and the time derivative of the temperature increase method to estimate the thermal diffusivity and volumetric heat capacity of the charge sample material was carried out. Its primary goal was to check whether, in the case of excitation with a cylindrical inductor, it was possible (similar to the classic Flash method) to determine the constant value of the M coefficient, which in a general case enables the determination of the thermal diffusivity of the tested sample on the basis of the measured time of the half-temperature response (t1/2) for impulse excitation:
a = M     R 2 t 1 / 2
where: R—radius of the tested cylindrical sample.
The simulation analysis was carried out for the cylindrical IHS shown in Figure 2 with the tested sample of radius R = 15 mm and thickness g = 10 mm.
The computational simulation was based on the analysis of coupled electromagnetic and temperature fields in the system shown in Figure 2a, using the commercial Flux® program based on the finite element method (FEM). In induction heating systems powered by resonant voltage inverters with load quality factors QQ > 4 and relatively small (compared to the TT period) dead times td/TT < 0.15 of valve control, the share of higher harmonics in the inductor current usually does not exceed a few percent [16]. Assuming that the above conditions would be fulfilled in the considered system, an assumption was made about the harmonics of the electric and magnetic fields in the system, which allowed the analysis of the electromagnetic field based on the solution of Maxwell’s equation to be reduced in the form of [17]:
j ω γ A + rot 1 μ rot   A = J
where: A—magnetic vector potential, J—current density, ω = 2·π·f—pulsation, f—frequency, μ—magnetic permeability, and γ—conductivity.
With the adoption of the methodology presented in [18,19,20], harmonic analysis was also used in the calculations for the non-linear ferromagnetic charge.
Calculation of the temperature field (T) in the charge was based on the solution of the Fourier-Kirchhoff equation [21], taking into account the existing boundary conditions:
div   λ grad T + ρ m c T t = p v
where: λ—thermal conductivity, ρm—mass density, c—specific heat, and pv—volumetric heat source power density.
The purpose of the simulation analysis was to check whether, for a wide spectrum of different conductive materials, it was possible to determine such a relationship based on the value of time t1/2, which would enable estimation of the thermal diffusivity (a = λ/(ρm·c)) of a sample of the tested material with an acceptable error of a few, up to a dozen or so, percent. To achieve this goal, for materials with thermal conductivities from the set λ = i=1 ÷ 18{5, 10, 15, 20, λi = 30, 40, 50, 60, 70, 80, 90, 100, 150, 200, 250, 300, 350, 400} W/(m·K), the times of the half-temperature response (t1/2) were determined in the system shown in Figure 2a for excitation with an impulse inductor current. The calculations were carried out for two values of the excitation current pulse duration Δt = 10 and 20 ms. The RMS values of the current at the frequency f = 40 kHz were respectively: I = 1100 and 1550 A (which gave similar values of excitation energy). The calculations were carried out for two significantly different (but typical for conductive materials used in induction heating) volumetric heat capacities values χ = ρm·c = 2 × 106 and 5 × 106 J/(m3·K). In order to maintain (at a given value of the inductor current) constant excitation energy, the same constant value of resistivity of the charge sample material ρ = 1/γ = 6.7 × 10−8 Ω·m was assumed for all tested materials (which at the assumed frequency gave the value of the electromagnetic penetration depth (δ) approx. 0.65 mm).
Figure 3a shows, for example, the temperature course at point P-C for the charge material (Figure 2) with λ = 70 W/(m·K) and χ = 5 × 106 J/(m3·K) when the excitation pulse was Δt = 10 ms of the inductor current I = 1550 A at f = 40 kHz. Figure 3b shows for this case the temperature distribution in the charge cross-section at the time equal to the half-temperature response time t1/2 = 1.70 s.
Using dependence (2) for each tested charge material with the thermal diffusivity ai,as = λi/χ adopted in the simulation calculations, the optimal value of the Mi,opt coefficient was determined, which for the time t1/2,i obtained from the simulation gave the value of ai,cal calculated from Formula (2) equal to ai,cal = ai,as. Figure 4 shows the calculated values of the Mi,opt coefficients as a function of thermal conductivity (λi) for different values of volumetric heat capacity (χ) and time of pulse duration (Δt).
The graphs in Figure 4 indicated that the value of the M coefficient M = Mi,opt that should be used in Formula (2) to determine the thermal diffusivity was to some extent dependent on λ, χ, and the pulse duration (Δt). The relative value of the maximum difference Mi,opt was given by:
ε % M = max   M i , opt min M i , opt 1 18   ×   i = 1 18 M i , opt
For the pulse duration Δt = 10 ms and χ = 2 × 106 J/(m3·K), this value was ε%M = 11.1%, and for χ = 5 × 106 J/(m3·K), it was ε%M = 5.2%. For the pulse duration Δt = 20 ms and χ = 2 × 106 J/(m3·K), this value was ε%M = 13.9%, and for χ = 5 × 106 J/(m3·K), it was ε%M = 6.1%.
The differences in the Mi,opt values were admittedly only a few, or a dozen or so, percent, but they did occur, which limited the universality of using dependence (2) to determine the thermal diffusivity in the system shown in Figure 2a. At the same time, it should be noted that the differences in Mi,opt values increased with increasing pulse duration (Δt), especially with higher values of thermal diffusivity (i.e., with high values of λi and lower values of χ). This suggested that the observed ambiguity of the value of the M coefficient was significantly influenced by the deviation in the presented method (resulting from the possibility of technical implementation in practice) using excitation in the form of a Dirac impulse. This was particularly important at high thermal diffusivity values characterized by small values of half-temperature response times (t1/2). In addition, in the classic Flash method [10], it can be assumed that the energy supplied, e.g., by a laser beam, is emitted on the surface of the tested sample. In the proposed system, we dealt with much lower frequencies of the electromagnetic wave. It can be assumed that the energy here was given off in a layer with a thickness approximately equal to the penetration depth (δ) of the electromagnetic wave into the tested material. Thus, we were dealing with a decrease in the actual length (RR) of the heat propagation path in the tested sample. For the temperature control point P-C located in the axis of the charge, this length was smaller than the radius of the sample, so RR < R.
Taking the above into account and guided by the calculation results, it was proposed to correct Formula (2) to the form:
a = M     R R 2 t 1 / 2 3 4 Δ t
where: RR = Rδ/2, and δ—the penetration depth into the tested material at the applied inductor current frequency.
The waveforms of the newly calculated values of the Mi,opt coefficients, using Formula (6), as a function of thermal conductivity (λi) for different values of volumetric heat capacity (χ) and time of pulse duration (Δt) are shown in Figure 5. With the dependence on thermal diffusivity determined by Formula (6), the relative value of the maximum difference Mi,opt for the pulse duration Δt = 10 ms and χ = 2 × 106 J/(m3·K) was ε%M = 5.1%, and for χ = 5 × 106 J/(m3·K), it was ε%M = 2.7%. For the pulse duration Δt = 20 ms and χ = 2 × 106 J/(m3·K), this value was ε%M = 1.9%, and for χ = 5 × 106 J/(m3·K), it was ε%M = 1.1%.
For the entire range of variability of all the parameters examined above, the average value of the Mi,opt coefficients was M = 0.11. This led to the final determination of the dependence on thermal diffusivity as:
a = 0.11     R R 2 t 1 / 2 3 4 Δ t
The calculated relationship (7) made it possible to limit the impact of the values of the searched thermal material parameters (λ, χ) on the thermal diffusivity estimation error and, at the same time, significantly increased the universality of the proposed method by limiting the impact of the pulse time (Δt) and current frequency as well as the resistivity and magnetic permeability of the tested material.
It was checked how large the thermal diffusivity estimation error in the system shown in Figure 2a could be with the use of dependence (7). Verification calculations were carried out for a group of conductive materials with significantly different material parameters, as listed in Table 1.
The results of the simulation calculations of the half-temperature response times (t1/2) for the excitation with the inductor current of the frequency f = 40 kHz and RMS value I = 1550 A with the pulse duration Δt = 10 ms and the current I = 1100 A with the pulse duration Δt = 20 ms are given in Table 2. The table also gives the values of thermal diffusivity calculated using Formula (7) and the relative values of the calculation error.
The results presented in Table 2 show that in the IHS with a cylindrical inductor it was also possible to estimate the thermal diffusivity of conductive materials based on the measurement of half-temperature time (t1/2). This estimation using the developed dependence (7) could be carried out in a quite accurate way, with a relative error even below 5 %. However, such an accurate measurement, in the case of materials that differ not only in thermal but also in electrical and magnetic parameters, requires information about the intensity of the electromagnetic wave attenuation in the tested sample (penetration depth, δ). Therefore, it requires both information about the frequency of the inductor current and the value of the resistivity of the tested material, and in the case of magnetic materials, it also requires the value of its magnetic permeability.

3. Estimation of Volumetric Heat Capacities on the Test Stand for Induction Heating

In the next stage of the work, the possibility of obtaining a measurement estimation of the volumetric heat capacity of the material of the tested sample on the same previously described stand (Figure 2a) was checked. For the estimation of the volumetric heat capacity, the method of obtaining the time derivative of the temperature increase of the sample heated by the power waveform of the unit step type was proposed, which could be calculated from the dependence:
χ = P ch V ch   ×   d T d t
where: Pch—power dissipated in the sample, Vch—sample volume, and dT/dt—time derivative of sample temperature changes.
This method required knowledge of the value of the power dissipated in the sample, its possibly uniform heating, and elimination of heat losses to the environment. With a large value of the power supplied to the sample, it was possible to neglect the energy losses to the environment and assume that all of the energy dissipated in the sample was used to increase its enthalpy. The power dissipated in the sample (Pch) (especially in the case of practical implementation, not simulation) could be determined by measuring the power downloaded from the source of the IHS (PIHS) as:
P ch = P IHS P ind  
where Pind—power losses in the inductor.
The power losses in the inductor (Pind), which is a permanent element of IHS equipment, can be determined on the basis of the measured value of the current in the inductor and the known value of its resistance. However, this requires that the power losses in the inductor are not dependent on the charge material (i.e., the charge material does not affect the current density distribution in the inductor), which is characterized not only by the currently tested thermal properties but also by the electrical and magnetic properties (with unknown values). The possibility of practical use of dependence (9) depends on the scale of the influence of the tested electro-thermal parameters of the tested charge material sample on the equivalent resistance of the inductor.
For the proposed method of estimating the volumetric heat capacity, the simulation calculations were checked assuming that the inductor was supplied with a current of frequency f = 40 kHz and RMS value I = 100 A for the time Δat necessary to achieve a constant (maximum) value of the derivative of the temperature change at point P-C (Figure 2a). The value of this time could be estimated even before the start of the experiment on the basis of the half-temperature time (t1/2) determined during the measurement of thermal diffusivity as Δat = (5 ÷ 6).t1/2 for a given sample material.
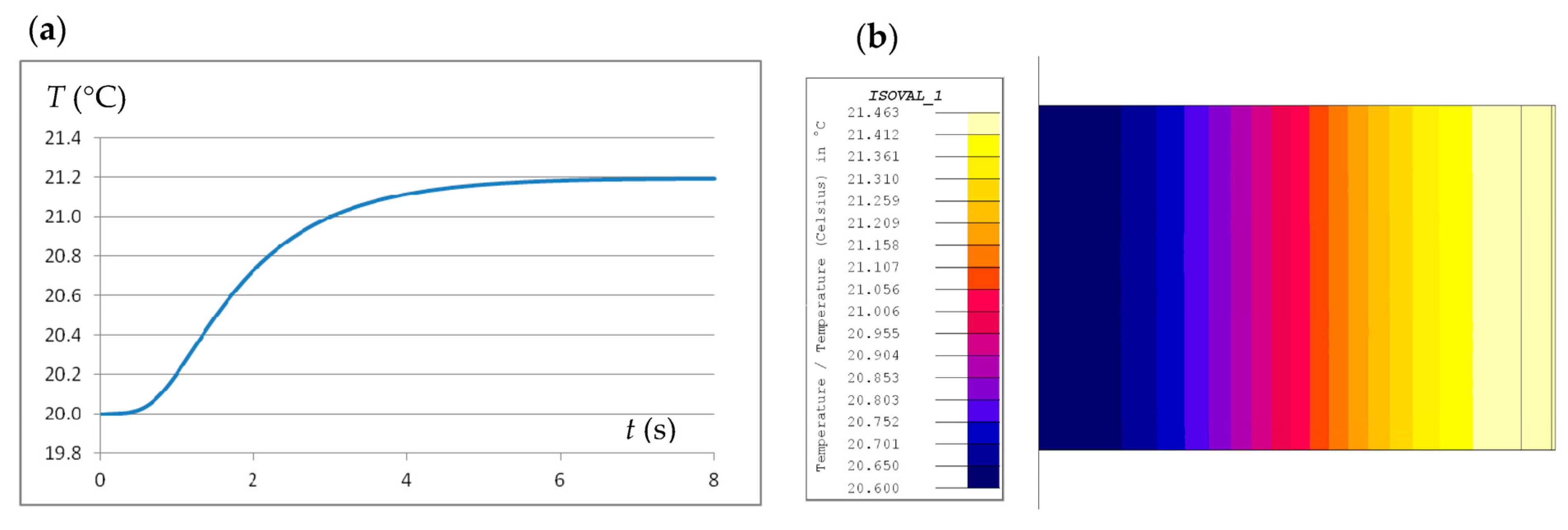
Figure 6 shows, for example, the time courses of the temperature (TP-C) and its derivative at point P-C during the heating test (f = 40 kHz, I = 100 A) of two materials from Table 1 with extremely different half-temperature times, i.e., samples of steel 0H18N9 and graphite. The presented waveforms confirmed that in both cases the time Δat = 5 × t1/2 was sufficient to reach the maximum value of the temperature increase derivative.
Table 3 presents the simulation results of the volumetric heat capacities (χcal) calculated from relationship (8) for the maximum value of the derivative of the temperature (dT/dt) at point P-C (Figure 2a) for samples made of all materials listed in Table 1. It also includes power values in the inductor (Pind) and in the charge sample (Pch) obtained for these materials with the same excitation with the inductor current (I = 100 A, f = 40 kHz). Table 3 also shows the relative calculation error of the volumetric heat capacities and the relative deviation of the power losses in the inductor (Pind).
The results presented in Table 3 indicated small errors (only a few percent) for the tested method of determining the volumetric heat capacity based on the time derivative of the temperature (dT/dt) at point P-C of the tested material samples subjected to electromagnetic excitation in the system shown in Figure 2a. In this system, there was also a small effect of the type of charge material on the value of the power losses in the inductor (Pind). This facilitated the practical application of the discussed method because the value of the power dissipated in the charge (Pch) could be determined on the basis of measuring the entire active power supplied to the IHS at a given inductor current and general information about losses in the inductor, without measuring Pind each time.
As can be seen in Figure 6, depending on the sample material, we could deal with fundamentally different values of the sample temperature increase (ΔTch) with the same relative heating time, e.g., 5 × t1/2, and the same value of the inductor current. Taking into account both the increase in the influence of losses to the environment on the value of the temperature derivative (dT/dt) at the point P-C, as well as the ambiguity in assigning the determined volumetric heat capacity to its temperature characteristics, these increments were limited, e.g., to a level below 5 °C, which was sufficient for correct measurement of the temperature increase. In the absence of knowledge about the electrical properties of the tested material, it is impossible to determine the value of the inductor current that gives, at a given charge temperature level, the imposed temperature increase. In the presented method, it was assumed that the first measurement of the temperature derivative (dT/dt) was carried out for each charge, as above, with the current I = 100 A, and this was only corrected in the next measurement if needed (assuming a linear dependence of the temperature increase derivative on the power supplied to the system and constant value of the charge equivalent resistance). The dependence on determining the new value of the current intensity can be defined as:
I = Δ T ch Δ T ch , 100   ×   100     P ch P ch , 100   ×   100
where: ΔTch—desired value of the temperature increase after time 5 × t1/2, ΔTch,100—temperature increase after time 5 × t1/2 obtained at the inductor current I = 100 A, Pch—power in the charge enabling ΔTch to be obtained, and Pch,100—power in the charge at the inductor current I = 100 A.
The presented method was to be used for preliminary measurement estimations of the temperature characteristics of material properties, i.e., for the measurements discussed above, it should enable the implementation of excitation (impulse and unit) at different temperature levels of the charge sample. At the station used (Figure 2), for induction heating, it was possible to heat the charge to the desired temperature, while the uniformity of this heating was influenced to some extent by the material properties of the tested sample as well as the speed and time of heating. Knowledge about the heat capacity at ambient temperature obtained in the first measurements enabled an approximate determination of the energy (EH) needed to increase the enthalpy of the tested sample by the desired temperature increase (ΔstepTch), i.e., the charge temperature at which subsequent measurements of its material properties would be performed. Taking into account the large impact of the thermal diffusivity value (directly related to the value of the half-temperature time (t1/2)) on the temperature distribution in the inductively heated charge sample, it was assumed that the heating power (PH) that would increase the enthalpy by energy EH would be delivered for the time ΔHt = 5 × t1/2, and after this time, its value would be reduced to a level covering only the heat losses to the environment (Plos) (which, using Formula (10), could be transferred to the value of the inductor current (Ilos)). The value of the required energy (EH) could be transferred to the value of the inductor current (IH) in accordance with the relationship:
I H = E H / Δ H t P ch , 100   ×   100
with:
E H = χ cal   ×   V ch   ×   Δ step T ch
where: Vch—the volume of the tested charge sample.
After the total time (taking into account the time ΔHt) ΔHTt = 10 × t1/2, it could be assumed that steady state of the temperature distribution was reached in the sample and the measurement of the material properties could be started for the new charge temperature measured at point P-C, i.e., determining the next point of the temperature characteristics. Figure 7 shows graphs of the temperatures at points P-C and P-S for the charge samples made of 0H18N9 steel and graphite, as well as graphs of the power supplied to the charge samples when determining the temperature characteristics of volumetric heat capacity. The cycle included the measurement of the volumetric heat capacity at ambient temperature (at the corrected (10) value of the excitation current of the inductor), heating of the charge by approx. 100 °C, and the next measurement of the volumetric heat capacity for the new temperature of the charge.
The graphs presented in Figure 7 indicated that the above-discussed procedure for carrying out measurements for successive points of the temperature characteristics, based on the relative (referred to as the half-temperature time) times of individual stages of heating to a higher temperature, could be successfully used regardless of the values of the tested thermal and electrical material properties.

4. Estimating the Resistivity of Non-Magnetic Materials on the Test Stand for Induction Heating

Knowledge of the temperature characteristics of charge resistivity is a very important element affecting both the correctness of computer simulations of induction heating as well as selection of the power source, impedance matching systems, or algorithms for controlling the induction heating process. The possibility of preliminary measurement estimation was examined on the same test stand in Figure 2a, as well as the resistivity of the sample material. By means of simulation calculations, the influence of the charge sample material resistivity on the values of the equivalent resistance (RIHS) and inductance (LIHS) of the IHS was initially checked. These values were calculated from the dependence:
R IHS = P IHS I 2                     L IHS = Q IHS ω   I 2
where: PIHS—active power supplied to the IHS, I—RMS value of the inductor current, and ω—pulsation of the inductor current.
Also, the influence of the charge material resistivity on the values of the equivalent resistance (Rch) and the inductance (Lch) of the charge itself was checked, determined from the relationship:
R ch = P ch I ch 2                     L ch = Q ch ω   I ch 2
where: Pch—active power dissipated in the charge, and Ich—RMS value of the total current in the charge.
The tests were carried out for a wide range of changes in the charge material resistivity value, i.e., in the range ρ = (10−9 ÷ 10−5) Ω·m. As before, the calculations were carried out for the frequency f = 40 kHz, assuming the RMS value of the inductor current I = 300 A and that the charge material was non-magnetic (µr = 1). The obtained results are presented in Figure 8.
The presented graphs showed that the relative changes in the equivalent parameters of the IHS caused by the change in the charge resistivity were significantly smaller than the relative changes in the equivalent parameters of the charge itself. However, the determination of the values of Rch and Lch from (14), based on measurements and not simulation calculations, was not technically feasible in the system shown in Figure 2. The RIHS and LIHS values could be derived from Formula (13) based on measurements, but the accuracy of these measurements would depend on the value of the power factor of the IHS, which was usually small. Moreover, at the assumed diameter of the charge sample and frequency, the RIHS(ρ) waveform was not monotonic for the tested range of changes in ρ, which excluded the possibility of using its inverse function to determine the resistivity. The LIHS(ρ) relationship was monotonic, but the derivative of changes was smaller here, which additionally highlighted the above-mentioned measurement problems. Considering the above, it was decided to use a different measurement that would also take into account the influence of the charge resistivity on the magnetic flux in the IHS. For this purpose, the system in Figure 2 was additionally equipped with a single-turn measuring coil with a diameter (Dcoil) close in value, as far as technically possible, to the value of the charge diameter; it was assumed Dcoil = 33.5 mm. Figure 9 shows the dependence of the electromotive force induced in the measuring coil as a function of the charge resistivity Vcoil(ρ), for the same excitations as before. For easy comparison, Figure 9 also shows the LIHS(ρ) waveform from Figure 8b.
Despite the fact that the diameter of the measuring coil was clearly larger than the diameter of the charge due to technical reasons, the relative changes in the electromotive force induced in it were noticeably greater than the relative changes in LIHS(ρ). In addition, the voltage measurement was definitely simpler and more accurate than the LIHS determination from Formula (13). For this reason, it was decided to use the relationship Vcoil(ρ) related to the inductor current Vcoil(ρ)/I for the inverse determination of the resistivity of the non-magnetic charge material. The described method could also be used for magnetic charges, but it was necessary to determine the magnetization curve of the material in advance, which requires a more extensive discussion that is not presented in this work.

5. Controlling the Work of the Test Stand

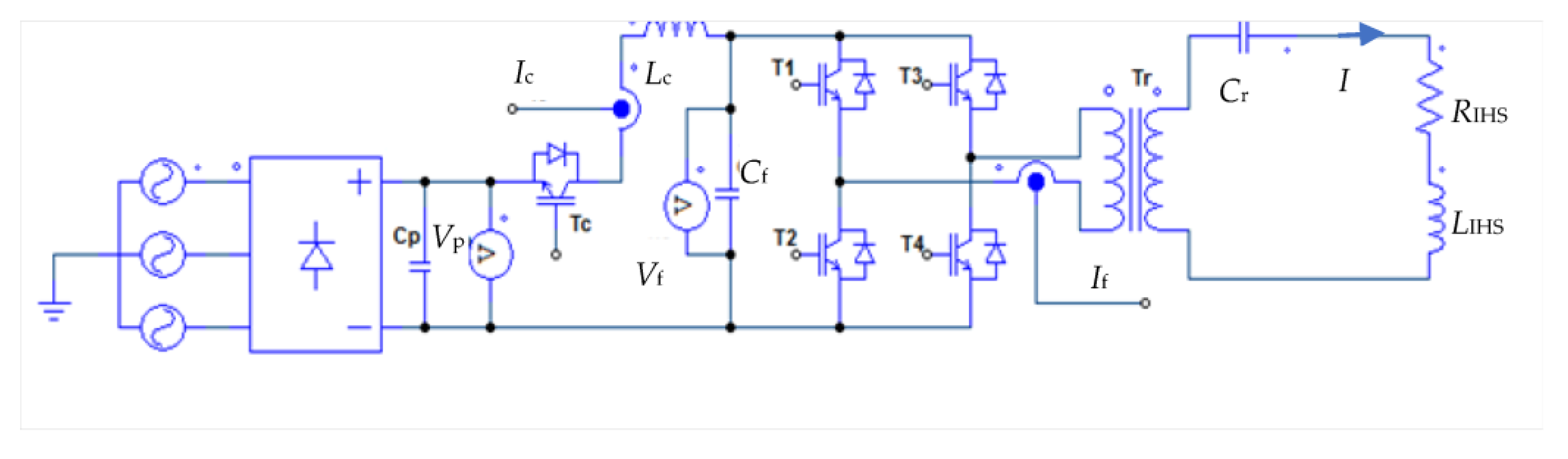
Practical implementation of the above-discussed method of measurement estimation, on the same test stand, of the temperature characteristics of the thermo-electric properties of the tested materials was strongly dependent on the possibility of implementing the required excitation signals. When estimating the thermal diffusivity, a signal similar to the Dirac pulse was required, and when estimating the volumetric heat capacity, an equally fast growing stable signal of the unit step type was required. The power supply of the test stand was based on a dedicated 10 kW generator with a resonant series inverter, for which the schematic diagram of the power system is shown in Figure 10.
In order to carry out the measurements discussed above, the generator control system should enable obtaining a stepwise increase and then a constant amplitude of the inverter current both in the implementation of short millisecond high-current pulses and long waveforms lasting several dozen seconds but with a much smaller amplitude. This involved the need to maintain a constant value of the voltage in the inverter circuit (Vf) during the test. The implementation of heating with a constant power pulse, both short- and long-term, required starting the heating process at appropriately (for a given power value) selected values of the inverter voltage (Vf,des) and chopper current (Ic,des) set by the master computer controlling the work of the station, including the generator. Before starting the heating, the capacitor (Cf) should be charged to the value Vf,des, while reaching the current Ic,des in the choke (Lc). This task was performed by a system with a PI regulator, which provides a linear increase in the current to a fixed value, and then kept it at a constant value until the inverter was turned on, which occurred after exceeding the voltage Vf,des. In the second stage, the control switched to cascade control: voltage regulator with current output, current regulator with PWM output. The value of the integral part of the voltage regulator at the moment of transition to the second stage was loaded with the current value of the choke current (Ic). The control system, at this stage, was designed to keep the voltage at a constant level. Figure 11 shows the practically obtained waveforms of the inverter voltage (Vf) and the choke current (Ic) in both stages of the control process for the case of developing a short-term pulse of the Dirac type and a long-term impulse of the unit step type. The waveform of the inverter current (If) corresponding to the value of the forcing inductor current (I) in the IHS (Figure 10) is also presented.
The presented If current waveforms indicated the possibility of practical implementation of stepwise stable values of short- and long-term excitation required in the above-discussed measurement method of material property estimations.
The control of the research and measurement process of estimating the temperature characteristics of the material properties was carried out on the basis of a master PC computer connected by a CAN bus with a controller based on the use of an ARM microcontroller and an FPGA system, as shown schematically in Figure 12.
Parameterized measurement procedures were saved in the ARM microcontroller, including diffusivity, heat capacity, resistivity, and heating up. The programmable FPGA system was used by the ARM microcontroller, e.g., for direct control of the operation of the inverter generator, as well as for handling errors and analog measurement signals, including signals directly related to the discussed method of determining temperature characteristics such as the current intensity (I) and voltage (V) supplying the IHS, temperature (Tch), or voltage (Vcoil).
A simplified control algorithm for the process of measuring the thermo-electrical characteristics of the material properties of the charge sample is shown in Figure 13.

6. Summary and Conclusions

Knowledge of the material properties of the processed material is important both during simulation analyses and at the stage of practical implementation of technological processes. In the case of induction heating, this applies both to thermal properties, such as thermal conductivity or specific heat (or thermal diffusivity and volumetric heat capacity), as well as to electrical properties, such as resistivity, and for ferromagnetic materials, this also applies to magnetic permeability. For most materials, these properties strongly depend on temperature, so their temperature characteristics have to be determined. The comprehensive implementation of such material tests requires various types of measuring instruments and expert knowledge, making the entire process both time-consuming and costly. In recent years, some attempts have been made to simultaneously determine a set of the temperature characteristics of material properties by optimizing the inverse problem. However, as shown in [5,6], this applies almost exclusively to thermal properties and not to thermo-electric ones. In addition, as demonstrated in [7,8], such approaches can easily lead to the so-called trap of the local minimum unless strong restrictions to the ranges of parameter values have been applied. The solution to this problem was sought in [8] by limiting the number of determined characteristics (preferably to only one) by prior measurement examination of the others. In [9], an approach based on the initial measurement estimation of characteristics was proposed in order to narrow down the range of changes in the decision variables of the optimization problem. The measurement system proposed in [9], using non-linear magnetic elements, was characterized by significant variability in the measurement accuracy as a function of the tested parameters and the danger of large non-uniform temperature distribution, which limited its usefulness especially when estimating the electrical properties of the tested charge material.
In this work, the possibility of using the principle of magnetic induction in a cylindrical inductor-charge system without magnetic shunts was examined in the process of preliminary estimation of the thermo-electric properties of materials. For this type of system, a method was developed that enabled measurements of thermal diffusivity, volumetric heat capacity, and resistivity of a conductive material on a single test stand. Measurements of individual properties only required a change in the test procedure. The conducted tests showed that the expected measurement error was practically constant in a wide range of the values of the tested material properties. The presented research method was successfully implemented and verified within an automatic, computer-controlled system in which the temperature characteristics could be measured by changing the temperature of the tested material. Depending on the required accuracy of determining the characteristics, the presented method can be treated as an autonomous (final) method or it can be a part of the automatic determination of the temperature characteristics of the thermal and electrical properties supported by the optimization process, in which the permissible dispersion of decision variables is significantly narrowed down by the results of the obtained measurements.

Funding

This work was supported by the Polish National Centre for Research and Development NCBiR under Grant PBS1/A4/2/2012.

Data Availability Statement

Data is contained within the article.

Conflicts of Interest

The author declare no conflict of interest.

References

  1. Jannot, Y.; Degiovanni, A.; Payet, G. Thermal conductivity measurement of insulating materials with a three layers device. Int. J. Heat Mass Transf. 2009, 52, 1105–1111. [Google Scholar] [CrossRef]
  2. Mohamed, I.O. Simultaneous estimation of thermal conductivity and volumetric heat capacity for solid foods using sequential parameter estimation technique. Food Res. Int. 2009, 42, 231–236. [Google Scholar] [CrossRef]
  3. Carollo, L.F.d.S.; Lima e Silva, A.L.F.d.; Lima e Silva, S.M.M.d. A Different Approach to Estimate Temperature-Dependent Thermal Properties of Metallic Materials. Materials 2019, 12, 2579. [Google Scholar] [CrossRef] [PubMed]
  4. Tariq, A.; Asif, M. Experimental investigation of thermal contact conductance for nominally flat metallic contact. Heat Mass Transf. 2015, 52, 291–307. [Google Scholar] [CrossRef]
  5. Ramos, N.P.; Antunes, M.D.M.; Silva, S.M.M.D.L.E. An experimental and straightforward approach to simultaneously estimate temperature-dependent thermophysical properties of metallic materials. Int. J. Therm. Sci. 2021, 166, 106960. [Google Scholar] [CrossRef]
  6. Ramos, N.P.; de Melo Antunes, M.; Guimarães, G.; de Lima e Silva, S.M.M. Simultaneous Bayesian estimation of the temperature-dependent thermal properties of a metal slab using a three-dimensional transient experimental approach. Int. J. Therm. Sci. 2022, 179, 107671. [Google Scholar] [CrossRef]
  7. Zgraja, J. The stand for determining of thermal-electrical material properties of induction heated charge. COMPEL Int. J. Comput. Math. Electr. Electron. Eng. 2011, 30, 1487–1498. [Google Scholar] [CrossRef]
  8. Pánek, D.; Kotlan, V.; Hamar, R.; Doležel, I. Inverse technique for determining temperature dependence of material properties. COMPEL Int. J. Comput. Math. Electr. Electron. Eng. 2017, 36, 427–435. [Google Scholar] [CrossRef]
  9. Zgraja, J.; Cieslak, A. Induction heating in estimation of thermal properties of conductive materials. COMPEL Int. J. Comput. Math. Electr. Electron. Eng. 2017, 36, 458–468. [Google Scholar] [CrossRef]
  10. Parker, W.J.; Jenkins, R.J.; Butler, C.P.; Abbott, G.L. Flash Method of Determining Thermal Diffusivity, Heat Capacity, and Thermal Conductivity. J. Appl. Phys. 1961, 32, 1679–1684. [Google Scholar] [CrossRef]
  11. Shinzato, K.; Baba, T. A Laser Flash Apparatus for Thermal Diffusivity and Specific Heat Capacity Measurements. J. Therm. Anal. Calorim. 2001, 64, 413–422. [Google Scholar] [CrossRef]
  12. Vozár, L.; Hohenauer, W. Flash method of measuring the thermal diffusivity. A review. High Temp. Press. 2003, 36, 253–264. [Google Scholar] [CrossRef]
  13. Gaal, P.S.; Thermitus, M.-A.; Stroe, D.E. Thermal conductivity measurements using the flash method. J. Therm. Anal. Calorim. 2004, 78, 185–189. [Google Scholar] [CrossRef]
  14. Nomoto, T.; Zhong, C.; Kageyama, H.; Suzuki, Y.; Jaime, M.; Hashimoto, Y.; Katsumoto, S.; Matsuyama, N.; Dong, C.; Matsuo, A.; et al. Simultaneous measurement of specific heat and thermal conductivity in pulsed magnetic fields. Rev. Sci. Instruments 2023, 94, 054901. [Google Scholar] [CrossRef] [PubMed]
  15. Seog-Kwang, K.; Yong-Jin, K. Improvement of specific heat measurement by the flash method. Thermochim. Acta 2007, 455, 30–33. [Google Scholar]
  16. Zgraja, J. The influence of high harmonic on calculation accuracy of induction heating system supplied by series inverter. Przegląd Elektrotechniczny 2008, 7, 83–85. [Google Scholar]
  17. Rudnev, V.; Loveless, D.; Cook, R.L.; Black, M. Handbook of Induction Heating; CRC Press: Boca Raton, FL, USA, 2002. [Google Scholar]
  18. Labridis, D.; Dokopoulos, P. Calculation of eddy current losses in nonlinear ferromagnetic materials. IEEE Trans. Magn. 1989, 25, 2665–2669. [Google Scholar] [CrossRef]
  19. Schwenk, M.; Fisk, M.; Cedell, T.; Hoffmeister, J.; Schulze, V.; Lindgren, L.-E. Process Simulation of Single and Dual Frequency Induction Surface Hardening Considering Magnetic Nonlinearity. Mater. Perform. Charact. 2012, 1, MPC104374. [Google Scholar] [CrossRef]
  20. Fisk, M.; Lindgren, L.-E.; Datchary, W.; Deshmukh, V. Modelling of induction hardening in low alloy steels. Finite Elements Anal. Des. 2018, 144, 61–75. [Google Scholar] [CrossRef]
  21. Holman, J.P. Heat Transfer; McGraw-Hill: New York, NY, USA, 2002. [Google Scholar]
Figure 1. The inductor-charge system [9] for the measurement of thermal material properties: (a) simulation model, (b) view of the inductor on the test stand.
Figure 1. The inductor-charge system [9] for the measurement of thermal material properties: (a) simulation model, (b) view of the inductor on the test stand.
Energies 16 05309 g001
Figure 2. Cylindrical IHS with a sample of the tested material: (a) geometric simulation model, (b) division into finite elements, (c) view of the inductor.
Figure 2. Cylindrical IHS with a sample of the tested material: (a) geometric simulation model, (b) division into finite elements, (c) view of the inductor.
Energies 16 05309 g002
Figure 3. Example of charge temperature response to impulse excitation at λ = 70 W/(m·K), χ = 5 × 106 J/(m3·K) (thermal diffusivity a = λ/χ = 1.4 × 10−5 m2/s), Δt = 10 ms: (a) temperature course at point P-C, (b) temperature distribution over time t = t1/2 = 1.70 s.
Figure 3. Example of charge temperature response to impulse excitation at λ = 70 W/(m·K), χ = 5 × 106 J/(m3·K) (thermal diffusivity a = λ/χ = 1.4 × 10−5 m2/s), Δt = 10 ms: (a) temperature course at point P-C, (b) temperature distribution over time t = t1/2 = 1.70 s.
Energies 16 05309 g003
Figure 4. Optimal values of the Mi,opt coefficient from Formula (2) depending on the specific thermal conductivity (λi) and volumetric heat capacity (χ) of the tested material for: (a) Δt = 10 ms, (b) Δt = 20 ms.
Figure 4. Optimal values of the Mi,opt coefficient from Formula (2) depending on the specific thermal conductivity (λi) and volumetric heat capacity (χ) of the tested material for: (a) Δt = 10 ms, (b) Δt = 20 ms.
Energies 16 05309 g004
Figure 5. Optimal values of the Mi,opt coefficients from Formula (6) depending on the specific thermal conductivity (λi) and volumetric heat capacity (χ) of the tested material for: (a) Δt = 10 ms, (b) Δt = 20 ms.
Figure 5. Optimal values of the Mi,opt coefficients from Formula (6) depending on the specific thermal conductivity (λi) and volumetric heat capacity (χ) of the tested material for: (a) Δt = 10 ms, (b) Δt = 20 ms.
Energies 16 05309 g005
Figure 6. Waveforms of temperature and its time derivative at point P-C for excitation with RMS inductor current I = 100 A and frequency f = 40 kHz: (a) for a sample of steel 0H18N9, (b) for a sample of graphite.
Figure 6. Waveforms of temperature and its time derivative at point P-C for excitation with RMS inductor current I = 100 A and frequency f = 40 kHz: (a) for a sample of steel 0H18N9, (b) for a sample of graphite.
Energies 16 05309 g006
Figure 7. Courses of temperature (T) at points P-C and P-S and power in the charge (Pch) during the procedure of determining the volumetric heat capacity for two points of the temperature characteristic: (a) for a sample of 0H18N9 steel, (b) for a sample of graphite.
Figure 7. Courses of temperature (T) at points P-C and P-S and power in the charge (Pch) during the procedure of determining the volumetric heat capacity for two points of the temperature characteristic: (a) for a sample of 0H18N9 steel, (b) for a sample of graphite.
Energies 16 05309 g007
Figure 8. The influence of the resistivity of the non-magnetic charge, in the system shown in Figure 2, on the equivalent value of: (a) resistances RIHS and Rch, (b) inductances LIHS and Lch.
Figure 8. The influence of the resistivity of the non-magnetic charge, in the system shown in Figure 2, on the equivalent value of: (a) resistances RIHS and Rch, (b) inductances LIHS and Lch.
Energies 16 05309 g008
Figure 9. The influence of the resistivity of the non-magnetic charge in the system shown in Figure 2 on the RMS value of the electromotive force induced in the measuring coil (Vcoil).
Figure 9. The influence of the resistivity of the non-magnetic charge in the system shown in Figure 2 on the RMS value of the electromotive force induced in the measuring coil (Vcoil).
Energies 16 05309 g009
Figure 10. Illustrative diagram of the power system of the test generator powering the test stand.
Figure 10. Illustrative diagram of the power system of the test generator powering the test stand.
Energies 16 05309 g010
Figure 11. Waveforms of the inverter voltage (Vf), choke current (Ic), and inverter current (If) for the experiment carried out: (a) Dirac impulse, (b) unit step.
Figure 11. Waveforms of the inverter voltage (Vf), choke current (Ic), and inverter current (If) for the experiment carried out: (a) Dirac impulse, (b) unit step.
Energies 16 05309 g011
Figure 12. Control of the test stand: (a) block diagram, (b) view of the controller.
Figure 12. Control of the test stand: (a) block diagram, (b) view of the controller.
Energies 16 05309 g012
Figure 13. Simplified measurement process control algorithm.
Figure 13. Simplified measurement process control algorithm.
Energies 16 05309 g013
Table 1. Material parameters of test samples (for temperature of 20 °C).
Table 1. Material parameters of test samples (for temperature of 20 °C).
Sample MaterialThermal
Diffusivity
a = λ/χ
Thermal
Conductivity
λ
Vol. Heat
Capacity
χ
Resistivity
ρ
Relative Mag.
Permeability
μr
m2/sW/(m·K)J/(m3·K)Ω·m-
Aluminum PA65.50 × 10−51342.44 × 1065.15 × 10−81
Brass MO583.00 × 10−51133.77 × 1066.71 × 10−81
Graphite8.70 × 10−51401.61 × 1063.75 × 10−61
Steel 0H18N93.00 × 10−6155.00 × 1067.30 × 10−71
Steel ST3043.69 × 10−6143.79 × 1068.20 × 10−71
Steel s2351.36 × 10−5503.67 × 1062.06 × 10−7µr0 = 1059
Saturation
Js = 2.05 T
Table 2. Calculated values of thermal diffusivity for selected materials.
Table 2. Calculated values of thermal diffusivity for selected materials.
Δt = 10 msΔt = 20 ms
Sample MaterialReal Thermal Diffusivity
a (m2/s)
Pen. Depth
δ (m)
Time
t1/2 (s)
Cal. Thermal Diffusivity acal (m2/s)Relative Error
a a c a l a × 100%
Pen. Depth
δ (m)
Time
t1/2 (s)
Cal. Thermal Diffusivity acal (m2/s)Relative Error
a a c a l a × 100%
PA65.50 × 10−50.57 × 10−30.4585.38 × 10−52.07%0.57 × 10−30.4575.39 × 10−53.16%
MO583.00 × 10−50.65 × 10−30.8132.97 × 10−51.06%0.65 × 10−30.8182.95 × 10−51.68%
Graphite8.70 × 10−54.90 × 10−30.2098.95 × 10−5−2.87%4.90 × 10−30.2108.88 × 10−5−2.34%
0H18N93.00 × 10−62.15 × 10−37.3402.91 × 10−62.94%2.15 × 10−37.3002.93 × 10−63.03%
ST3043.69 × 10−62.28 × 10−35.9203.58 × 10−63.13%2.28 × 10−35.9003.62 × 10−63.18%
s2351.36 × 10−50.37 × 10−31.7201.42 × 10−5−4.12%0.30 × 10−31.7131.45 × 10−5−4.37%
Table 3. Calculated values of volumetric heat capacities for selected materials.
Table 3. Calculated values of volumetric heat capacities for selected materials.
Sample MaterialVol. Heat Capacity
χ J/(m3·K)
Der. of Temp.
dT/dt
K/s
Cal. Vol. Heat Capacity
χcal J/(m3·K)
Relative Error
χ χ cal   χ × 100%
Power in Charge Pch WPower Loss
in Ind.
Pind W
Rel. Deviation of Pind 
P ind , av P ind   P ind , av × 100%
PA62.44 × 1060.952.46 × 106−0.76%16.5119.81−0.76%
MO583.77 × 1060.703.77 × 1060.02%18.6519.60.31%
Graphite1.61 × 1066.901.62 × 106−0.48%78.919.421.22%
0H18N95.00 × 1061.395.17 × 106−3.35%50.7719.451.07%
ST3043.79 × 1061.923.90 × 106−2.86%52.9119.451.07%
s2353.67 × 1063.393.72 × 106−1.42%89.1920.23−2.90%
Disclaimer/Publisher’s Note: The statements, opinions and data contained in all publications are solely those of the individual author(s) and contributor(s) and not of MDPI and/or the editor(s). MDPI and/or the editor(s) disclaim responsibility for any injury to people or property resulting from any ideas, methods, instructions or products referred to in the content.

Share and Cite

MDPI and ACS Style

Zgraja, J. Method of Determining the Temperature Characteristics of the Thermal and Electrical Properties of Conductive Materials on a Stand for Induction Heating. Energies 2023, 16, 5309. https://doi.org/10.3390/en16145309

AMA Style

Zgraja J. Method of Determining the Temperature Characteristics of the Thermal and Electrical Properties of Conductive Materials on a Stand for Induction Heating. Energies. 2023; 16(14):5309. https://doi.org/10.3390/en16145309

Chicago/Turabian Style

Zgraja, Jerzy. 2023. "Method of Determining the Temperature Characteristics of the Thermal and Electrical Properties of Conductive Materials on a Stand for Induction Heating" Energies 16, no. 14: 5309. https://doi.org/10.3390/en16145309

APA Style

Zgraja, J. (2023). Method of Determining the Temperature Characteristics of the Thermal and Electrical Properties of Conductive Materials on a Stand for Induction Heating. Energies, 16(14), 5309. https://doi.org/10.3390/en16145309

Note that from the first issue of 2016, this journal uses article numbers instead of page numbers. See further details here.

Article Metrics

Back to TopTop