Abstract
Current industrial civilization relies on conventional energy sources and utilizes large and inefficient energy conversion systems. Increasing concerns regarding conventional fuel supplies and their environmental impacts (including greenhouse gas emissions, which contribute to climate change) have promoted the importance of renewable energy (RE) sources for generating electricity and heat. This comprehensive review investigates integrating renewable energy sources (RES) with thermal energy storage (TES) systems, focusing on recent advancements and innovative approaches. Various RES (including solar, wind, geothermal, and ocean energy sources) are integrated with TES technologies such as sensible and latent TES systems. This review highlights the advantages and challenges of integrating RES and TES systems, emphasizing the importance of hybridizing multiple renewable energy sources to compensate for their deficiencies. Valuable outputs from these integrated systems (such as hydrogen production, electric power and freshwater) are discussed. The overall significance of RES–TES hybrid systems in addressing global energy demand and resource challenges is emphasized, demonstrating their potential to substitute fossil-fuel sources. This review provides a thorough understanding of the current state of RES–TES integration and offers insights into future developments in optimizing the utilization of renewable energy sources.
1. Background
Modern society relies extensively on energy supplies to support its civilization. However, they depend mainly on fossil fuels for heat and power production, as well as liquid fuels for transportation. As a result, they may result in significant greenhouse gas emissions, which contribute to climate change and global warming. To reduce greenhouse gas emissions, many countries are considering using renewable resources to support their needs. This transition from an energy system based primarily on fossil fuels to renewable energy sources is known as the green economy [1].
Over the past few decades, electricity has been generated from low-carbon sources (such as nuclear power, hydroelectricity, and renewable resources). The European Union has committed to reducing greenhouse gas emissions by at least 40% by 2030 [2]. Notably, more than 670 cities have set a renewable energy target worldwide, and most of these cities are located in Europe or North America. Over half of these cities intend to use 100% renewable energy in their transformational efforts. Nevertheless, in the next three decades, 2.5 billion people are expected to become urban dwellers, 90% of whom live in Asia or Africa [3]. Industrial manufacturers are also responsible for planning to reduce global warming. A recent trend among some companies is to commit to achieving sustainable and environmentally conscious operations. This is approached by implementing a differentiated execution strategy and maintaining strong accountability measures to take proactive steps toward a more sustainable future. Ingersoll Rand is a prime example of this trend, as they have pledged to reach net zero greenhouse gas emissions and utilize 100% renewable energy by the year 2050 [4].
Current industrial civilization’s energy demand varies daily and relies extensively on conventional sources of energy, which are converted into electric power, oil products, hydrogen, and other energy currency products by heat release. Despite this, energy conversion systems are often large and inefficient because they usually operate below their total capacity due to the commonly intermittent nature of renewable resources. As a result, the global economy can benefit from energy storage (ES) systems to enhance the efficacy of renewable energy facilities and substitute large amounts of fossil fuel by enhancing energy conversion efficiency and supplying peak energy demands [5].
“Thermal energy storage” (TES) is one of the most practical solutions for addressing the shortage of renewable energy resources on electric grids and various power networks. It also offers flexibility and services to facilitate the management of future electricity supply and demand challenges. The storage and release of energy can be accomplished using storage media with high heat capacity, using high latent heat of phase change materials (PCMs), or through the sorption properties of adsorbed species [6,7,8].
To address future energy demands, it is crucial that energy technologies (1) provide a sustainable and reliable supply of electricity, and (2) integrate effectively renewable energy sources with suitable energy storage technologies. This review distinguishes itself from other reviews that focus on specific technologies such as thermal energy storage integration forms [9], stationary energy storage devices for grid integration [10], and seasonal thermal energy storage technologies [11], applications (such as sensible thermal energy storage for industrial solar applications) [12,13], high-temperature aquifer thermal energy storage [14], ocean thermal energy application technologies for unmanned underwater vehicles [15], or systems such as those exploiting wind energy curtailment [16]. Nonetheless, there is a gap in overviewing the combination of renewable energy sources and thermal energy storage systems. This gap was motivation for this work to give a comprehensive overview of the state-of-the-art research and analysis of the latest studies in this field.
This review aims to address the current gap in the literature on integrating renewable energy sources and thermal energy storage systems. The state-of-the-art research on this topic is reviewed and analyzed, identifying limitations in current studies. To improve stable and grid-friendly operations, practical strategies are presented, including complementary hybrid renewable energy systems, synergy between hybrid thermal/electrical storage systems, and collaboration in multicarrier energy networks. Additionally, recent advances and prospects in renewable and thermal energy storage systems are reviewed, providing insights for policymakers, researchers, and industry professionals. This review offers a practical and holistic approach to address existing limitations and provide guidance for future research and implementation.
2. Types of Renewable Energy Sources
Increasing concerns regarding conventional fuel supplies and environmental impacts have promoted renewable energy sources such as solar, wind, biomass, geothermal, and ocean energy for generating electricity and heat. Many countries have adopted “renewable energy resources” (RESs) to mitigate global warming and dwindling fossil-fuel resources. In a recent study by the International Renewable Energy Agency (IRENA), it has been projected that the global energy landscape will experience a significant shift, with 62% of total energy production coming from renewable sources by the year 2050, gradually replacing fossil fuels, which will decline then to 31%. Around 48% of the total RES contribution will come from solar and wind energies. This prediction is based on the rapid advancements in renewable energy technologies, the decreasing costs of implementing renewable energy systems, and the increasing global awareness and commitment to mitigating climate change effects [3,17].
A statistical review of world energy [18], as shown in Figure 1a,b, illustrates the generation of renewable energy sources (including solar, wind, and other sources) in terawatt-hours (TWh) from the year 1965 to the year 2021. The total renewable energy generation increased significantly from 18 TWh in 1965 to 3657 TWh in 2021. The solar energy generation commenced in 1989 with 0.3 TWh and experienced substantial growth, reaching 1033 TWh in 2021. Similarly, wind energy generation began in 1985 with 0.1 TWh and grew exponentially, becoming the largest renewable energy source, totaling 1862 TWh in 2021. The geothermal, biomass, and other renewable energy sources were the primary contributors until the mid-2000s, and their total generation reached 763 TWh in 2021. The figures also reveal the changing share of each energy source in the total renewable energy generation. In 1965, geothermal, biomass, and other sources constituted 100% of the total renewable energy generation, but their share decreased to 21% in 2021. Solar energy’s share started at 0% and grew to 28% by 2021, while wind energy’s share increased from 0% to 51% during the same period. These data demonstrate the considerable growth of solar and wind energy generation and the diversification of renewable energy sources over time.
Figure 1.
Historical trends and dominance of renewable energy sources (1965–2021), based on data from [18]: (a) progression of generated energy by different renewable energy sources; (b) relative dominance of various sources of renewable energy (%).
In terms of growth rates, solar energy exhibited the highest growth rate in 2021 at 22%, reflecting ongoing advancements in solar technology and its increasing global adoption. Wind energy followed with a growth rate of 17% in 2021, illustrating its continued significance and expansion due to investments in wind farms and technological improvements in wind turbines. Lastly, other renewables (encompassing geothermal, biomass, and less common sources) grew by 9% in 2021, indicating expansion, albeit slower than solar and wind energy. In conclusion, these data underscore the rapid growth of renewable energy generation, particularly in the solar and wind energy sectors, emphasizing the ongoing global transition toward cleaner and more sustainable energy sources.
An outline of the most dominant energy sources (namely, solar energy, wind energy, biomass energy, geothermal energy, and ocean energy) is given in this section.
2.1. Solar Energy
Sunlight is an abundant source of energy that can be converted into electricity or heat through solar or thermal collectors. Solar energy systems can be utilized in various ways, including portable and industrial-scale applications. Solar energy can be converted to electricity using “photovoltaic” (PV) conversion technologies, which use semiconducting materials. Photovoltaic (PV) or solar cells comprise layers of materials such as silicon. When photons from sunlight strike the cell’s surface, they knock electrons out of their atomic orbits, producing electricity. This process is known as the photovoltaic effect. The PV cells are interconnected in a series to form a PV module or solar panel, and multiple panels can be connected to form a PV array. The electrical energy produced by the PV array can be used directly to power devices, stored in batteries, or fed into the electrical grid for later use.
An analysis of the statistics for European Union countries from 2008 to 2019, as depicted in Figure 2, paints a vivid picture of the evolution of solar energy infrastructure over this period. From 2008 to 2013, there was an explosive 700% increase in PV capacity, expanding from 10 GW to 80 GW. This surge was particularly pronounced between 2008 and 2009, when there was a 190% increase in PV capacity, and between 2009 and 2010, with a rise of 76%. The period of 2008 to 2010 was characterized by a substantial investment in solar energy infrastructure, signaling a resolute commitment from European countries to switch to cleaner and more sustainable energy sources. From 2011 to 2012, the growth rate eased somewhat, with a still significant increase of 57%, reaching 80 GW. However, the subsequent years witnessed a notable slowing of this pace. The rise in PV capacity from 2013 to 2015 was only 9% per year, ending with a total of 95 GW in 2015. Interestingly, from 2016 to 2019, the PV capacity remained constant at 95 GW, suggesting a stalling in the expansion of solar energy infrastructure during this period. Over these 4 years, there was a 0% change in PV capacity, which could be attributed to various factors such as policy changes, market saturation, or a shift in investment focus to other renewable energy sources. This period of stagnation contrasts sharply with the dynamic growth seen in the early years of the decade and warrants further investigation [18].
Figure 2.
Photovoltaic production capacity in European Union countries (2008–2019), based on data from [1].
Compared to other renewable energy sources, PV technology offers many advantages. It is fast to install, is easy to adapt, and produces subtle energy [19,20]. However, constructing large-scale PV power plants requires large landscapes, which is rare and costly and might lead to loosing productive agricultural lands [21,22].
Solar energy, widely recognized for its utilization in photovoltaic conversion to generate electricity, also presents opportunities for thermal storage in solar ponds. These ponds can occur naturally, such as saline lakes, or can be artificially constructed in various geographical regions, as shown in Figure 3 [23]. In a typical solar pond, two distinct zones are established: the “upper convective zone” (UCZ) and the “lower convective zone” (LCZ). The LCZ, positioned at the bottom of the pond, acts as the main reservoir for solar energy, storing this energy in the form of heat. It can reach temperatures up to 90 °C and, thus, holds potential for applications in heating and electricity generation. However, as the LCZ heats up, it becomes less dense than the cooler UCZ located above. This disparity in densities can instigate a process known as “natural convection”, driven by buoyancy forces where more dense fluids move to the bottom and vice versa. As a result, natural convection can disturb the thermal stability of the pond, mixing warm and cool water layers. This issue can be mitigated by leveraging the characteristic of salt to dissolve more readily in warm water. Given that the LCZ tends to be the warmest part of the pond, it dissolves more salt, thereby establishing a “salinity gradient” within the pond. This gradient results in the highest concentration of salt in the bottom of the LCZ, which gradually decreases toward the UCZ. The higher salinity makes the LCZ denser, which in turn makes it less susceptible to the disruptive effects of natural convection, enhancing the thermal stability of the pond. Solar ponds augmented with salt to create a salinity gradient for improved thermal stability are often referred to as “salinity gradient solar ponds” (SGSP) [24]. Solar ponds are generally classified into two categories: “shallow convective” and “deep non-convective” solar ponds. Among the non-convective variants, SGSPs are frequently favored due to their superior thermal stability [25].
Figure 3.
Schematic diagram of a typical solar pond.
Solar flat plate panels and evacuated flat plate solar collectors represent two prominent types of solar collectors harnessing solar energy for diverse applications. Solar flat plate panels are traditional thermal collectors. They absorb solar radiation and transfer this heat to a working fluid, typically water or air. The structural composition of these collectors includes a flat absorber plate, commonly crafted from metal, and a transparent cover that permits sunlight penetration while minimizing heat loss. Once absorbed, the heat is transferred to the working fluid circling through tubes near the absorber plate. In contrast, evacuated flat plate solar collectors serve as an advanced iteration of flat plate collectors. Their design focuses on reducing heat loss and augmenting efficiency. These collectors incorporate a vacuum between the absorber plate and the transparent cover. The created vacuum dramatically curtails heat loss attributable to conduction and convection, contributing to a marked increase in efficiency and heat output [26].
Another approach of residential and industrial interest is to collect solar energy via “solar parabolic trough collectors” (SPTCs), as shown in Figure 4. An SPTC is a concentrated solar power technology device that utilizes a parabolic-shaped reflector, typically constructed from materials such as silvered glass or polished aluminum, to focus sunlight onto a linear receiver tube. The receiver tube, often made of a metal with a selective absorptive coating, contains a heat transfer fluid that absorbs the concentrated solar energy, consequently increasing its temperature. This heated fluid is then utilized to generate steam, which drives a turbine for electric power production. Parabolic trough collectors offer higher energy conversion efficiency and better integration with thermal energy storage systems than other solar energy technologies, such as photovoltaic cells or solar ponds. However, their main limitations include higher upfront costs, the need for precise sun tracking, and the potential for optical losses due to reflector imperfections or misalignment [27,28,29].
Figure 4.
Schematic of a typical parabolic-trough solar concentrator [27].
2.2. Wind Energy
Wind energy is considered to be derived from solar energy, as it is created by the natural convection of air when warm air (that is heated by the sun) rises, creating zones of differential pressures that drive wind formation. In areas that are not sufficiently windy, wind can be accelerated to meet the needs of big cities by certain land formations. The kinetic energy of winds is captured using the rotors of large-scale wind turbines, which create electricity at a few hundred volts that are then amplified (via a transformer) to a few thousand volts to limit electrical loss. The generated electric power is then distributed to nearby towns, residences, and farms [30]. Wind energy generation has received significant attention and investments from several countries. As shown in Figure 5, which presents the global wind power capacity and annual additions in gigawatts (GW) from 2010 to 2020, there was a steady climb in global wind power capacity, moving from 198 GW in 2010 to 743 GW in the year 2020. This reflects an overall growth of 275% over this period, underlining the increasing investment in wind energy infrastructure and the worldwide shift toward cleaner and more sustainable energy sources. In terms of annual percentage growth, the increase was steady between 2010 and 2013. During this period, annual additions oscillated between 36 GW and 45 GW, peaking at 45 GW in 2012. However, 2014 saw a significant surge in annual additions, with 52 GW added, signifying an increase of about 16% from the total capacity of the previous year. The pace of additions quickened from 2015 to 2019, reaching a zenith of 64 GW in the year 2015. The annual additions later stabilized to a range between 51 GW and 61 GW, representing an approximate annual growth of 7% to 9% over the total capacity during these years. However, the year 2020 marked a dramatic rise in annual additions, with 93 GW added, representing a 14% increase from the total capacity in the year 2019. The factors contributing to this substantial growth in the year 2020 include a heightened global emphasis on renewable energy, policy incentives, and advancements in wind turbine technology [31,32]. Notably, the electricity produced by wind energy in China and the United States accounted for more than 74% of the total electricity demand in 2020 [33].
Figure 5.
Wind power global capacity and annual additions (2010–2020) [32].
In the field of renewable energy, wind energy has many advantages but also faces several challenges [34]. One of the challenges is the instability of energy generation, as the capacity of wind farms can change seasonally or daily according to the weather conditions [35]. Technically, the wind energy sector also faces some shortages in knowledge, highly qualified supporting staff, and dedicated research ventures. However, embedding electric heating units (e.g., within the wind turbine or outside the turbine near its base) can maximize the efficiency of wind power systems. Furthermore, the overall recovery performance of additional wind energy (i.e., when additional energy is generated from heat produced by the electrical heating units) can be improved by modifying the heating start and end positions, thus benefiting heat treatment quality [36]. There are also several factors to consider in terms of financial, geographic, and environmental challenges. Financial challenges include the need for an initial capital commitment for feasibility studies and ongoing commission and maintenance costs throughout the wind plant lifespan [37]. Geographic and environmental challenges lead to conflicts with fishery groups, changes to the landscape and biodiversity [38], and effects on avian life, including mortality [39] and aerodynamic noise [40].
2.3. Biomass Energy
Biomass energy encompasses a broad spectrum of biofuels that exist in solid, liquid, and gaseous forms, including biomass (solid biofuels), bioethanol and biodiesel (liquid biofuels), and biogas, biohydrogen, and biohythane (gaseous biofuels) [41,42]. However, the storage capacity for biomass is limited compared to that of fossil fuels [43].
First-generation biofuels are produced from food crops such as corn and soy, while second-generation biofuels are derived from nonfood feedstock such as agricultural waste, wood, or grasses [44]. These feedstocks encounter challenges related to food security, productivity, land requirements, costs, and competitive prices [45,46]. Third-generation biofuels have been developed from microalgae and other microorganisms, showing promise due to their remarkable growth rates and high biomass and lipid levels [47,48,49]. Fourth-generation biofuels improve upon this, using genetically modified microalgae for higher yield, growth rate, and tolerance [50]. The fifth generation of biomass energy production incorporates variable renewable energy sources and energy storage systems, aiming to increase efficiency and reduce emissions during energy conversion processes [51].
Bioethanol is produced through the fermentation of various biomass raw materials, and it can enhance vehicle performance when blended with petrol or gasoline [52,53,54,55]. Biodiesel, derived from the transesterification of vegetable or animal fats, microalgae, and cyanobacterial lipids, can replace or supplement diesel to reduce reliance on petroleum-based fuels [44,56]. Biogas, or biomethane, is produced via the anaerobic digestion of biomass, boasting low pollutant emissions and cost-effectiveness [57,58]. Biohydrogen offers high energy density and low pollution levels, making it an attractive energy source [59].
The practical Implementation of biomass power plants faces several challenges, including the need to collect and transport biofuels to power plants, the associated costs, and the competitive edge of other renewable energy sources such as solar or wind power [60].
2.4. Geothermal Energy
Geothermal energy is the thermal energy created from the residual heat from the original formation of the planet (primordial heat) or the decay of natural radioactive materials. Geothermal energy is an RES that has been used to generate electricity for over 80 years and has been proliferating over the past 30 years [30]. In comparison to other renewable sources of energy, geothermal energy is a reliable source that can provide necessities to a community without requiring an external fuel source or grid connection [61]. The global geothermal energy consumption for various applications between 1995 and 2020 (TJ/year) is shown in Figure 6. It is noted that the use of geothermal energy escalated significantly between 2010 and 2020, especially for ground-source heat pumps (GHPs) [62]. GHPs use the Earth’s natural heat to warm buildings in the winter and cool them in the summer. They are more efficient than air-source heat pumps and are often used in areas with cold climates.
Sources of geothermal energy have four primary forms: hot rocks, lava, hydrothermal reservoirs, and geopressured brines [63]. However, according to the usage and application, geothermal energy resources can be categorized into three classifications. Firstly, hot rocks (about 7 km deep below the Earth’s crust, at temperatures of 200–300 °C) can be used for power generation. Secondly, “shallow geothermal” regions, about 1 km below the Earth’s crust, are at ~10–21 °C and can be used for buildings and greenhouse heating. Thirdly, hydrothermal energy reservoirs (>350 °C) are found about 3 km deep below the Earth’s crust and can be used for power generation and district heating [62,64]. A “shallow geothermal” system differs from a hydrothermal system in that the thermal energy is trapped in the upper part of the Earth’s crust. In contrast, in hydrothermal reservoirs, the groundwater is heated due to geological fractures, faults, or introduced lava [65]. The fluids can be extracted for a variety of applications. Since hot rocks are found deep within the Earth, they are difficult to exploit as a source of geothermal energy. However, “enhanced geothermal systems” (EGS) can extract heat from artificially fractured hot rocks [66].
The use of geothermal energy for power can take the forms of (1) “flash steam plants”, which are primarily used for high-temperature resources, (2) “dry steam plants”, which utilize superheated steam extracted from a geothermal reservoir, and (3) “binary plants”. Binary plants (i.e., utilizing steam and a secondary fluid with a much lower boiling point) based on medium-temperature resources are becoming increasingly prevalent worldwide [63,67]. The “shallow geothermal” energy is captured through “geothermal heat pumps”, which are loop heat exchange systems. Heat pumps using geothermal energy can provide heating, cooling, and hot water to buildings. Agriculture and space heating applications can use geothermal fluids below 100 °C, while industrial processes can use those above 100 °C [68,69].
Figure 6.
Global geothermal energy consumption between 1995 and 2020 (TJ/year), based on data from [70].
Figure 6.
Global geothermal energy consumption between 1995 and 2020 (TJ/year), based on data from [70].

2.5. Ocean Energy
Oceans contain abundant energy that could be harvested over centuries using various means, including mechanical, thermal, and chemical approaches. The ocean’s mechanical energy is harvested from waves, tides, and ocean currents. Waves form due to the wind’s effect on the ocean’s surface layer, and tides form due to the gravitational forces from the sun and moon. In contrast, ocean currents occur due to convective heat transfer between layers of different temperatures. On the other hand, the ocean’s thermal energy is harvested from the temperature gradients between the different layers of the ocean, which are exhibited due to solar radiation. The ocean’s thermal energy is believed to be an efficient power source for remote islands due to abundant fisheries, tourism, and minerals in the ocean [71,72]. The ocean’s chemical energy is harvested from salt concentration gradients via a process called “pressure-retarded osmosis” (PRO) [30,73,74]. In addition, evolving technologies utilizing offshore ocean energies include floating PV and wind technologies [75]. Although the ocean’s renewable energy-harvesting technologies have significant potential, they are not extensively implemented due to several factors, including (but not limited to) cost, infrastructure complexity, and lack of knowledge and awareness. In recent years, harvesting technologies of ocean renewable energy have developed rapidly, and many European and Asian countries have explored the potentials of ocean renewable energy where wave power is relatively abundant [76,77]. Notably, the most potent wave power is found in regions with the highest latitude. However, they are susceptible to ice cover formation, which inversely impacts wave power [78].
Wave energy is a promising technology in Southeast Asian countries. China and Japan have vast potential for harnessing wave energy with wave energy fluxes up to around 8 kW/m [79]. Other countries with low energy but a high level of stability (such as Indonesia, Thailand, Myanmar, the Philippines, Malaysia, and Vietnam) have an excellent opportunity to utilize this technology [80]. However, wave energy-harnessing technologies are not always feasible due to their high cost, wave fluctuations, and the possibility of introducing harmful marine species to the ecosystem [81,82]. Three leading technologies have been developed to harvest ocean wave energy. These technologies are mainly the oscillating water column (OWC), overtopping wave (OW), and oscillating bodies (OB) energy converters, as shown in Figure 7 [83,84]. In OWC technology, waves are converted into driven airflow in a submerged column connected to an air turbine at the top, which produces electricity. In OW energy converters, waves are directed into the device’s reservoir by a platform supported by ramps. In addition to generating electricity, OW converters can protect the seashore from flooding by intercepting incoming waves and dissipating their energy [85]. OB can be another promising technology for harnessing wave energy by converting it into kinetic energy through the wave-caused movement of the body relative to the platform. Since OB directly utilizes wave energy to generate power without requiring any intermediate steps, it has the highest energy conversion efficiency [86].
Figure 7.
Wave energy-harvesting by (a) oscillating water column, (b) overtopping wave, and (c) oscillating bodies [84].
Tidal energy is another form of ocean energy that is produced from tides. The most commonly used technologies for harnessing tidal energy are “tidal stream generators” and “tidal barrages”, shown in Figure 8. Eastern and Southeastern Asia have great potential for developing tidal renewable energy with a possible capability of about 2000 MW [81,87,88]. “Tidal stream generators” are similar to wind turbines because they generate electricity using rotational kinetic energy from moving water. Contrary to “tidal stream generators”, “tide barrages” utilize hydraulic heads (potential energy) between high and low tides. Using turbines, this potential energy is converted into mechanical energy and then into electricity.
Figure 8.
Harnessing tidal energy by (a) tidal stream generator and (b) tidal barrage. Adapted from [89,90].
Ocean thermal energy conversion (OTEC) generates electricity by utilizing the temperature difference between warm seawater at the ocean’s surface and cold deep seawater. Currently, it is used only for small-scale plants, such as the 50 kW unit in Hawaii, 100 MW OTEC plant in India, and 10 MW plant in China. The Philippines has a planned 10 MW plant and is also exploring the feasibility of a 150 MW plant. OTECs are fundamentally flawed due to their low temperature difference, which reduces their net output efficiency. Hence, numerous studies are being conducted to analyze and optimize these systems [91,92]. Several closed cycles have been proposed, including the organic Rankine cycle, the Kalina cycle with ammonia–water mixing, the Uehara cycle, and the two-stage Rankine cycle. Ammonia is the most suitable work gas used to transfer heat to create work in closed cycles and has the highest latent heat and most efficient heat transfer [93,94]. In 2019, Khosravi and his team developed a system that converts ocean thermal energy into hydrogen and electricity for islands by coupling it with a photovoltaic system. Using this configuration was economically more advantageous than other forms of clean energy production. In addition, during off-peak hours, approximately 50% of the electricity generated was stored as ammonia [95].
3. Energy Storage Systems
Recently, energy storage (ES) has become an increasingly important issue and an area of active research to reduce peak energy loads, bridge the gap between energy supply and demand, reduce costs, and mitigate the effects of global warming. During peak energy consumption periods, energy storage systems provide an alternative method of supplying peak energy demands. Many energy storage methods are being investigated, including thermal, mechanical, chemical, electrochemical, magnetic, and electromagnetic storage systems [5]. Figure 9 shows the overall classification of energy storage methods.
Figure 9.
An overview of the different energy storage methods. Adapted from [5].
Energy can be stored in the form of thermal energy (TES). The TES process involves changing the temperature of a substance (sensible TES), changing the phase of the substance (latent TES), combining both, or sorbing energy (sorbing TES). Consequently, winter heating and summer cooling can be attained by using TES [5]. TES and RE–TES systems are detailed in the subsequent sections.
Mechanical energy can be stored in several ways, including pumps, compressed gas, and flywheels. As a simple method of storing electrical energy, pumped energy storage utilizes “pumped water” to produce electricity during the day. The system pumps water upward into a storage reservoir and operates a turbine when the water flows back down. “Pumped water” systems (PWS) are a practical means of storing energy, while a solar or wind power system produces energy in another part of the system. Off-peak power is stored in a dam by “pumping water” for peak load periods. “Compressed-air energy storage” systems (CAES) store energy by compressing air using a gas turbine. In regions where natural caverns exist, CAES can be used to replace PWS. Flywheels are an intelligent way of storing energy in the form of kinetic energy. A flywheel is spun thousands of times per minute by a motor powered by surplus electricity. A frictionless rotation of the flywheel is achieved due to its levitation in an evacuated chamber supported by magnets and highly efficient bearings. The flywheel converts the stored kinetic energy into momentum and can be used to drive an electricity generator [5,96].
In chemical energy storage (ChES) systems, energy can be stored in chemical compounds or mixtures such as solid-state natural gas (SNG) and liquefied natural gas (LNG). These mixtures involve chemical compounds, such as methane and propane, which can store energy by undergoing an endothermic and exothermic process through their synthesis and combustion reactions. Among other chemical compounds, hydrogen and ammonia can be produced using electricity or heat. However, these processes are costly. On the other hand, electrochemical energy storage (EChES) devices (such as batteries, supercapacitors, and fuel cells) are standard in handling electricity loads, operating electric cars and other electric devices, and storing renewable energy. Battery systems are generally preferred over PWS and compressed air systems when storage capacity is not critical.
Magnetic and electromagnetic fields can store energy using capacitors, supercapacitors, and superconducting materials. As a result of the material’s superconducting properties, energy can be stored with only a little loss. However, a certain amount of energy is dissipated to cool capacitors and superconducting materials [5].
4. Thermal Energy Storage Systems
Thermal energy storage (TES) can be utilized for sensible thermal processes, such as cooling and heating, latent thermal processes (e.g., melting/freezing and vaporization/condensation), or heat sorption via the interaction between a sorbent and exchange material. A good overview of earlier works in this area is given elsewhere [9,11,13,97]. Thermal energy recovery as heat or coolness can be achieved by reversing the process. In other words, in TES, thermal energy is temporarily stored at high or low temperature for later use. As a result, TES can compensate for the gap between the supply and demand of solar energy, e.g., to provide warming for cold nights and winter by utilizing solar energy from sunny days. Accordingly, TES can manage seasonal temperature fluctuations and meet the demand. Depending on the temperature range and use, there are various thermal energy storage media, such as water (with a high specific heat capacity) and solids (with a compact size and higher specific heat capacity) [98]. TES helps increase generation capacity that helps shift energy purchases to low-cost periods and lowers demand charges by producing and storing energy during off-peak hours. By reducing peak loads for heating and cooling systems, TES can yield up to 70% energy savings [99]. For example, small- and large-scale TES are used to reduce HVAC costs, reducing electric bills. It is also possible to integrate TES into standard energy storage systems depending on the application and specific requirements of the systems.
TES technology is established and economically feasible, where the USA and Canada have used short-term thermal energy storage (TES) and long-term thermal energy storage (which can involve PCMs) since the 1980s [98]. Notwithstanding, it needs to be adopted more widely. Various obstacles hinder TES adoption, including high initial costs, poor infrastructure, and a lack of experience, which make decision-makers only consider using TES for ice storage in air-conditioned buildings. However, recent years have seen significant interest in TES systems, and efforts were made to reduce costs and improve performance by focusing on technologies with local experience and keeping systems as simple as possible. Various studies have addressed technical issues and evaluated the potential for new TES systems, focusing on performance and optimization, design, simulations, applications, and thermal and transport phenomena analyses (including thermodynamics, heat transfer, and mass transfer) [11,51,61,98,100,101,102,103,104,105,106,107,108].
Heating TES systems is commonly achieved by solar energy or electric-resistance heaters, which produce heat on demand and recuperate it by storing it in TES media. For instance, ceramic bricks are used in new construction, allowing for excellent retention of sensible heat [109], whereas building sites use insulated boxes with small fans in various sizes [12]. In addition, cooling TES systems can shift peak operating times to nighttime by using off-peak electricity to chill a storage medium, such as water or ice, during periods of low electricity demand. This chilled medium can then be used during peak demand periods, such as during hot summer afternoons when air conditioning usage is high, to cool the building or space, which results in reducing the cooling cost. Various TES media can be used for cooling, but ice is the most efficient medium used for this purpose. As a cost-effective alternative, a gas-cooled absorption chiller may replace a vapor-compression refrigeration system during peak cooling [110]. It is essential to consider a number of factors in order to determine the feasibility of TES, including the capacity for daily or seasonal use, the choice of either an individual TES system or an aggregate system, and the compliance with the standards of the American Society of Heating, Refrigerating, and Air Conditioning Engineers (ASHRAE) [5].
An overview of sensible TES, latent TES, and sorption TES is presented in this section.
4.1. Sensible TES
Sensible TES can be illustrated by the sun heating floor tiles during the day, whereafter the tiles release the gained heat during the night. Sensible TES materials can store energy, considering the temperature difference as a driving force for heat gain based on the medium’s specific heat capacity (Cp). Water has a high Cp but must be contained in an isolated vessel. Therefore, solid TES media with significant Cp and thermal conductivity values are preferable. For example, iron and iron oxide are excellent thermal storage media due to their high heat capacities and thermal conductivities. On the other hand, although the thermal capacity of rock is half that of water, they are also practical, sensible TES materials due to their abundance and low cost [12]. As a sensible TES medium, concrete bricks can be used at temperatures up to 600 °C [111]. Furthermore, using thermal oils and molten salts in TES systems is highly desirable since they remain stable (no phase change) within a temperature range of 400 °C to 500 °C [111], especially when the application requires higher temperatures and when there is a need for heat transfer fluid to flow through the TES system (where the TES material needs to be circulated through a heat exchanger).
“Aquifer thermal energy storage” (ATES) is a method of storing and recovering thermal energy in the subsurface that uses groundwater to exchange heat with the building. ATES is a seasonal heat storage system that stores and recovers thermal energy by extracting and injecting groundwater from aquifers using groundwater wells connected to heat exchangers. In the winter, groundwater is pumped from the warm well to the building’s heat exchanger. Heat is extracted from this source and used as an energy source for the building’s heat pumps. During the summer, groundwater is pumped from the cold well to the heat exchanger. Due to the lower temperature of the groundwater, it will be injected into the cold well at a lower rate [12,14,112]. The prescribed approach is considered a low-temperature seasonal ATES system. An overview of a low-temperature seasonal ATES operation is illustrated in Figure 10, which shows the possible directions of heat flow and groundwater flow in different seasons and the modes of operation. For example, in summer, the solar collectors can provide heat to the ATES wells, while the heat exchanger utilizes cold water from the ATES wells for cooling. In winter, the heat pumps can extract heat from the ATES wells and use it for heating, while the solar collectors can provide heat to the soil remediation system. The other geothermal energy systems can also exchange heat with the ATES wells depending on their needs and availability. Several other types of ATES systems, including high-temperature seasonal ATES, typically operate at higher temperatures than low-temperature systems and are used for heating and cooling [113]. Hybrid ATES systems combine ATES with other renewable energy sources, such as solar thermal or geothermal energy, to increase their efficiency and overall performance [114]. Additionally, there are also shallow ATES systems that use a network of underground pipes to store heat or cold in the soil layers close to the surface [115], and deep ATES systems that store heat or cold in deeper aquifers [116].
Figure 10.
An overview of the essential operation of a low-temperature seasonal ATES system [117].
Notably, the performance and effectiveness of solar ponds depend on the parts integrated into them, including the solar collector, the heat exchanger, and the storage system. Over the years, various technical, developmental, financial, economic, and simulation studies have been conducted to evaluate and improve the efficiency of solar ponds. In addition, many additives, such as nanofluids and “phase change materials” (PCMs), have been used to improve the thermal properties and heat capacity of solar ponds [118]. An earlier work reviewed beneficial developments in solar pond technology between 1980 and 2000 [104].
In addition to ATES and solar ponds as liquid TES systems, recent years have increased the use of stratified TES tanks for heating and air conditioning. The thermal stratification (i.e., layering) phenomenon is the basis for the operation of stratified TES tanks. Water stratification results from the inversely proportional relationship between the temperature and density of water. As a result of stratification, hot water (with a lower density) rises to the top of the tank, while cold water (with a higher density) sinks to its bottom. During the charging and discharging process, the mixing layer, called a thermocline, moves toward the top of the tank, acting as a dynamic natural barrier that keeps warm- and cold-water regions separated. It is generally recommended to reduce the thickness of the thermocline layer to increase the volume of the hot water layer in the tank, which is typically achieved by the optimum design of the stratified TES tank. Heat loss and gain must be prevented in stratified TES tanks, and the thermocline layer and mixing volumes of water of varying temperatures must be minimized, as seen in Figure 11 [119,120]. To recover heat from the hot water in the tank, the hot water is typically pumped from the top of the tank through a heat exchanger, which transfers the heat from the water to a fluid in a closed-loop system. This fluid can then be used to heat a building or provide hot water for domestic use. The cooled water is then returned to the bottom of the tank, which is reheated and rises to the top to complete the cycle. In some cases, a stratified TES tank may also be connected to a heat pump or other heating/cooling system to increase its efficiency. The heat pump can be used to extract heat from the hot water in the tank and transfer it to a higher temperature for use in space heating, while the cold water in the tank can be used for cooling in a similar manner.
Figure 11.
TES with stratified water tanks [119].
“Thermal energy grid storage” (TEGS), influenced by “multijunction photovoltaics” (MPV), is a new emerging technology that utilizes MPVs to provide heat for TEG systems. The thermal energy grid (TEG) system is charged by the excess electricity passed through a refractory heating element with high resistance (such as tungsten or graphite). The heating element then generates heat that is transferred via pumped liquid tin. Tin is preferred because of its high thermal diffusivity and wide range of temperatures in the liquid phase (232–2600 °C). After that, heat is stored in grid storage, consisting of insulated graphite blocks as a low-cost material to store electricity as heat and then convert it back to electricity when required via thermophotovoltaics (TPV) cells [121,122]. The concept of TEGS is illustrated in Figure 12.
Figure 12.
Concept of thermal energy grid storage (TEGS). Adapted from [121].
4.2. Latent TES
Latent thermal energy storage (LTES) is a type of TES system that stores and releases energy through different substances that change phases such as phase change materials (PCMs). These materials undergo phase transitions, such as solid–liquid, solid–solid, or liquid–vapor, which enable them to store or release heat. The advantage of LTES lies in its ability to store and release large amounts of energy at a constant temperature (in the case of pure substances) or a narrow range of temperatures, known as phase transition temperatures. There are several types of LTES systems, which can be broadly categorized into three categories: solid–liquid LTES, solid–solid LTES, and liquid–vapor LTES. In solid–liquid LTES systems, PCMs undergo a solid–liquid phase transition, storing energy as they melt and releasing energy as they solidify. Examples of solid–liquid PCMs include organic materials (e.g., paraffin waxes and fatty acids) and inorganic materials (e.g., salts and salt hydrates). Solid–solid LTES systems involve materials that undergo a solid–solid phase transition, usually involving a change in the crystal structure. This type of LTES is less common than solid–liquid LTES but can be found in applications involving shape memory alloys (SMAs). Liquid–vapor LTES relies on materials that undergo a liquid–vapor phase transitions, such as water or ammonia. While these systems can store large amounts of energy, they typically require high pressures and sophisticated containment systems to maintain the vapor phase [123].
Latent thermal energy storage (LTES) is a promising storage technique that can store and release heat within a small temperature range, and its thermal energy storage capacity is commonly much greater than that obtained with sensible heat for a given medium. This makes LTES systems practical alternatives to sensible heat storage systems for solar energy applications. The essential part of LTES is the phase change material (PCM), which can be organic or inorganic. For example, solutions of salts in water can be considered reliable PCMs if the system is designed to prevent water evaporation and maintain the PCM in its solid or liquid state. These salt compounds, such as sodium sulfate decahydrate and calcium chloride decahydrate, need considerable heat for melting, making them useful for energy storage and drying processes, especially at considerably high temperatures [124]. Another leading PCM is Glauber’s salt, which is characterized by a high latent heat that can be used for heat storage, and its required phase-change temperature is well matched with that of solar systems [125] when used for heating and cooling with temperatures around its melting temperature (32.4 °C). Paraffin and zeolites have also been investigated as LTES candidates [126,127,128]. Most organic and inorganic PCMs melt between 0 and 120 °C and are desirable to possess technical and thermodynamic properties, such as high thermal conductivity, high latent heat of fusion, thermal stability, compatibility with the storage medium and heat transfer fluid, low toxicity, and environmental sustainability. However, some difficulties are found in achieving an optimal match between the phase change temperature range and the operating temperature range concerning the long-term thermal stability of PCMs. Gradient porosity metal foam (GPMF) was suggested as an excellent PCM to overcome the low thermal conductivity associated with PCMs in mid-temperature solar energy storage systems [129]. To enhance robust structure stability, comprehensive energy storage performance, and leakage-proof performance, Zhang’s team developed a novel composite PCM using Guar gum (GG), which is a natural polysaccharide used to fabricate carbon aerogel, for encapsulating polyethylene glycol (PEG) [130]. Other polymer-shell microencapsulation methods were studied to prevent PCM leakage.
There is a body of research that has focused extensively on PCMs preparations and potential applications [125,127,128,131,132,133,134,135]. Moreover, an innovative solution was developed by Yan Cao et al. to address leakage and high flammability in PCMs through the creation of a series of leakage-proof phase change composites (PCCs) with excellent solar thermal conversion capabilities and superior flame retardancy. MXene nanosheets were synthesized by the researchers, exhibiting remarkable solar–thermal conversion effects, and MXene/polyimide (PI) aerogel was prepared. MXene/PI aerogels were subsequently impregnated into polyethylene glycol (PEG) using vacuum impregnation, resulting in shape-stable MXene/PI@PEG phase change composites (MPPCCs). MPPCC-4 demonstrated a high PEG loading capacity, high enthalpy, and relative enthalpy efficiency, displaying exceptional flame-retardant properties compared to PEG. These multifunctional PCCs offer a significant potential for use in solar energy utilization systems and the integration of advanced thermal energy management applications with exceptional electromagnetic interference (EMI) shielding [136,137,138].
PCMs can be stored in “mobile thermal energy storage” (M-TES) systems to use heat in places other than where it is generated. Some M-TES systems use zeolite as a carrier material that can adsorb and desorb water vapor and, thus, release and store the latent heat of adsorption [139]. Other M-TES systems utilize metal-coated microencapsulated PCM that can store sensible heat (by changing temperature) and latent heat (by changing its phase from solid to liquid or vice versa) [140]. M-TES systems can be flexibly adapted to meet the requirements of particular solutions. The approximate lifetime of an M-TES systems is 20 years, with an estimated initial investment cost of 6000 EUR [141]. Furthermore, PCM was suggested as an energy storage medium for ocean-based crewless underwater thermodynamic vehicles. However, some technical issues must be addressed before PCM can be employed widely for storing energy from RES. These problems are caused by PCM’s slow heat transfer rate due to their commonly low thermal conductivities, low energy storage efficiency, small energy storage density, and lack of synergy between the motion and heat transfer profiles [15].
A transcritical cycle (TRCC) is another efficient option for converting low- and medium-grade heat sources into electricity. The TRCC working fluid (mainly CO2, but also including R134a, R123, and ammonia) passes through subcritical and supercritical states, where an evaporator converts the fluid into a superheated vapor. Then, a compression process increases the pressure and energy of the superheated vapor. When the pressure exceeds the critical point of the used fluid, it transforms into an undefined gas (supercritical fluid) with combined liquid and gas properties. The energy can be recovered from the supercritical fluid through the expansion process, where the fluid is expanded through a turbine, which drives a generator to produce electricity. Utilizing CO2 as the TRCC working fluid is cheaper, safer, and more environmentally friendly than using organic fluids and is recommended for “waste heat recovery” (WHR) due to its relatively low operation temperature [142].
4.3. Sorption TES
Sorption TES is a leading-edge technology that depends on thermal adsorption–desorption cycles between a sorbent material and a refrigerant. Two major energy storage processes are involved in sorption TES: “endothermic decomposition” (i.e., desorption step) and “exothermic synthesis” (i.e., adsorption step). Adsorption TES has the advantage of controlling the humidity and storing heat and cold through these endothermic and exothermic steps, making it a promising technology for air conditioning in buildings. However, some challenging phenomena in the sorption bed, including deliquescence, agglomeration, swelling, and low thermal conductivity, hinder the broad application of sorption TES systems [8,143].
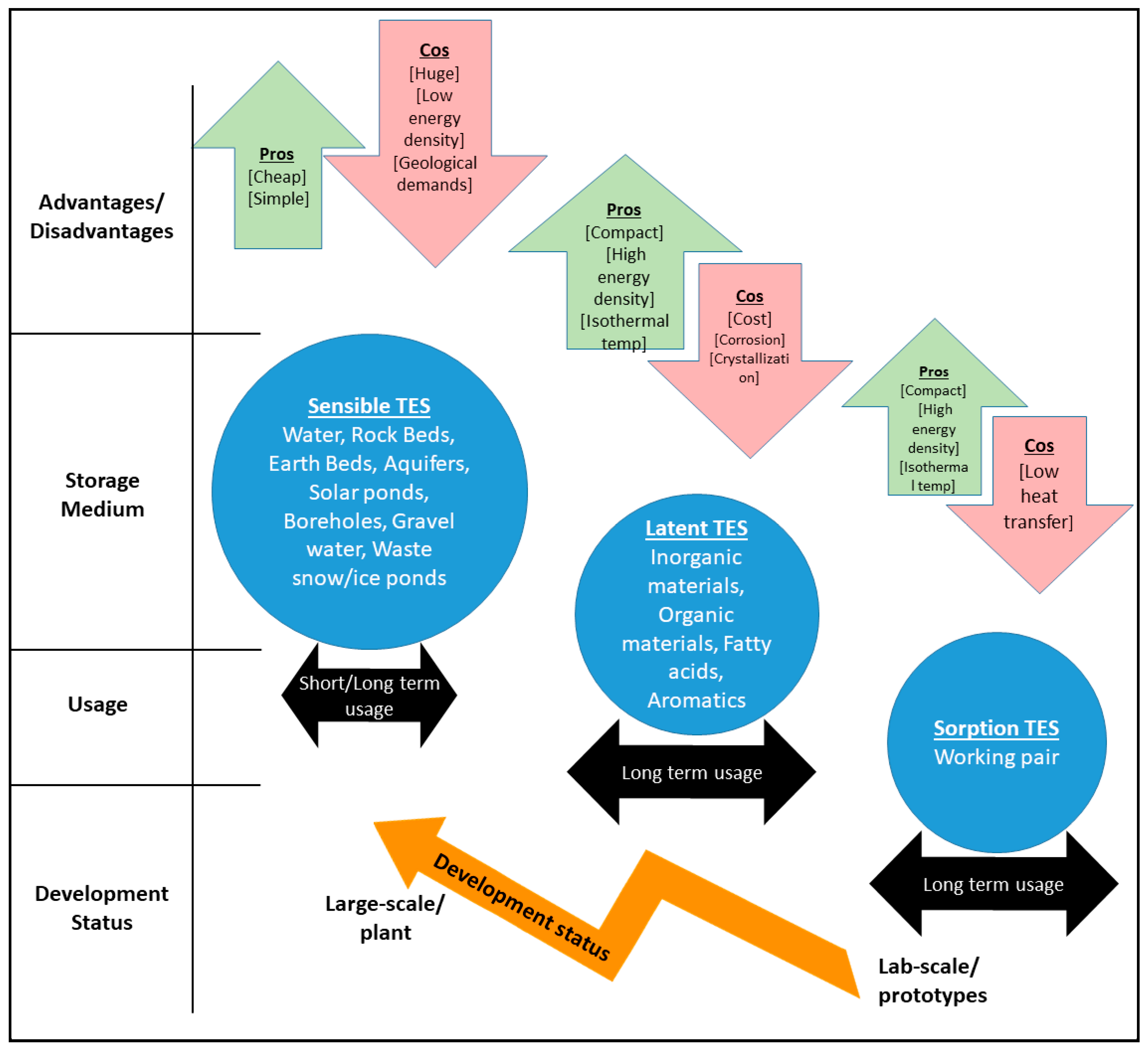
A summary of TES forms, media, usage, development status, and advantages and disadvantage is demonstrated in Figure 13. The development and application of the three TES technologies—sensible, latent, and sorption—vary significantly. Sensible TES, being more advanced, is utilized in large-scale district heating/cooling plants, while latent and sorption TES are still in laboratory study stages. Sensible TES requires efficient thermal stratification to optimize these systems, whereas latent- and sorption TES demand heat transfer enhancement techniques. Factors such as cost-effectiveness, environmental sustainability, reliability, and stability must be considered for practical applications [9].
Figure 13.
Summary of TES forms, media, usage, development status, advantages, and disadvantage, based on data from [9,97].
5. Combined Renewable Energy–Thermal Energy Storage Systems
As the world’s energy demand increases, there is an increasing cognition that nonrenewable resources are limited and can drastically impact the environment. On the other hand, renewable energy sources are commonly unstable and/or intermittent in nature. To mitigate the impacts of the intermittence of renewable energy sources, TES may be a viable option for addressing future electricity demand challenges and assuring a sustainable and steady power supply. Despite the wealth of literature available in the renewable energy and energy storage systems field, previous reviews typically investigated only specific topics related to renewable energy sources or energy storage systems, including thermal ones. This work reviews the state-of-the-art literature that combines renewable energy and thermal storage systems (RE–TES). Table 1 summarizes publications on combined renewable energy and thermal energy storage systems, while Table 2 compares the different RE–TES options on the basis of their efficiency, cost-effectiveness, scalability, and environmental impact. A summary of various simulation tools and research methods used in RE and TES systems is also given in Table 3.
Table 1.
Summary of the literature on combined renewable energy and thermal energy storage systems.
Table 2.
A comprehensive comparison of the different RE–TES options based on their efficiency, cost-effectiveness, scalability, and environmental impact.
Table 3.
Summary of various simulation tools and research methods used in RE and TES systems.
Table 1 summarizes various studies in the literature that focused on combined renewable energy sources and thermal energy storage (RES–TES) systems. The studies span a range of renewable energy sources, including solar, wind, biomass, and geothermal power, as well as ocean-based systems. The TES systems considered in these studies include sensible and latent storage technologies, with some studies examining integrating multiple types of storage in a single system. The research methodologies employed in these studies are diverse, with some employing original research through modeling, experimentation, thermodynamic analysis, or case study analysis. Other studies also take the form of comprehensive reviews, providing an overview of the current knowledge in the field.
The wide range of studies demonstrates the growing interest in developing innovative combined RES–TES systems to address energy supply and storage challenges sustainably. Several studies that investigate solar energy combined with sensible TES employ technologies such as parabolic trough solar concentrators, concentrated solar power (CSP) systems, and ambient solar radiation collectors [61,106,111,138]. Other studies focus on solar energy combined with latent TES, utilizing materials such as phase change materials (PCMs) and copper foam [128,139,140]. Wind energy is also considered in combination with various TES systems, including sensible storage using thermal energy grid storage and variable TES systems such as compressed air energy storage (CAES), pumped hydroelectric storage, and sodium–sulfur batteries [14,141,142]. Moreover, biomass energy is explored with sensible and latent TES systems, often involving bioproducts and different storage materials [35,51,129,143]. Geothermal energy is frequently combined with sensible TES, often in the form of high-temperature aquifer thermal energy storage (HT-ATES) and mobile thermal storage systems (M-TES) [15,135,144]. Ocean energy, another renewable source, is also examined in combination with both sensible and latent TES systems [16,94,145]. Some studies investigate hybrid renewable energy systems incorporating multiple renewable sources, such as solar–geothermal, ocean–solar, and solar–wind–ocean systems [105,107,112,114,146,147]. These hybrid systems typically involve sensible or latent TES to optimize the combined use of different renewable resources.
5.1. Combined Solar/TES System
The combined use of solar energy and thermal energy storage systems has been examined in several studies. Many researchers investigated solar energy storage in the form of sensible energy. Soni and his team [106] devised a pioneering mathematical model to simulate the process of thermal energy storage (TES) drawn from solar energy, purposed explicitly for winter residential heating. This renewable system employed a parabolic trough solar concentrator with a novel design for the TES medium, utilizing compressed CO2. This design aimed to minimize heat loss by integrating several layers of highly insulating materials, thereby maximizing solar energy storage within the gas medium. The study resulted in an innovative solar/TES system for home heating that offers a compelling solution for year-round heating at a cost that is 42.5% less than traditional methods. Promising opportunities abound for the adoption and enhancement of such technology. With the steady rise in fossil-fuel prices, renewable energy alternatives such as solar-powered TES systems could become increasingly appealing economically, despite their substantial initial costs. Furthermore, as societies become more aware and responsive to climate changes, the demand for renewable energy sources is projected to grow. This creates a more conducive environment for the implementation of TES technologies. The relentless pace of technological advancement, particularly in material science, also offers the prospect of addressing current limitations. As more efficient, resilient, and cost-effective TES solutions are developed, the potential of TES as a residential heating option is likely to grow. However, there are significant constraints. A substantial initial financial outlay is required for the installation of TES systems, including both the cost of the system and the installation. In addition, deploying solar-powered TES systems often requires large land areas to house the solar collectors. This requirement could present a significant hurdle, particularly in urban or densely populated areas with limited space. Weather vulnerability also poses a substantial challenge, as TES systems are susceptible to extreme weather events. This vulnerability is particularly pertinent in regions prone to such conditions, where damage could compromise system performance or cause complete failure. Despite these challenges, the potential benefits and opportunities presented by TES systems could serve as compelling reasons for further research and development.
Temiz and Dincer [61] crafted an innovative model, merging solar and geothermal systems to create an array of valuable outputs, including hydrogen, electric power, and freshwater. This was accomplished through comprehensive thermodynamic analysis. Their approach incorporated concentrated solar power (CSP) as a renewable energy source and harnessed geothermal-based plate tectonic boundaries for thermal energy storage (TES) to generate electricity, hydrogen generation, space heating, and freshwater production within a hypothetical community near the Geysers area in California. This sophisticated system was thermodynamically scrutinized using Aspen Plus, NREL’s SAM, and HOMER Pro software packages. TES and CSP systems were modeled using tanks of 15 m height and absorber tubes of 8 cm diameter. The CueCl hydrogen production plant, when combined with desalination processes, generated approximately 160,390 tons of fresh water. Additionally, it contributed 48 GWh of electricity, 453 GWh of heat, and 297 tons of hydrogen. CSP and geothermal systems, despite their complexities, offer unique opportunities in the renewable energy realm. One significant opportunity lies in the burgeoning demand for hydrogen. The rising interest in clean energy sources has highlighted hydrogen’s potential as a green fuel in various sectors. Furthermore, the dual-purpose nature of CSP systems is an attractive prospect. These systems generate electricity and produce and store heat for future use, thereby enhancing energy use efficiency and reducing dependency on the electrical grid. Geothermal systems also present valuable opportunities. They provide a stable, reliable heat source, making them an ideal choice for district heating and industrial processes. Their heat can also be harnessed for electricity generation, presenting a sustainable and steady power source. However, several constraints demand a critical attention. The high cost associated with CSP systems is a significant limitation. These systems necessitate considerable initial investments, primarily due to the requirement of large-scale solar collector installations, energy storage systems, and associated infrastructure. The expense can be particularly daunting for smaller-scale projects. Geothermal energy, while promising, is limited by the availability of suitable geological conditions—specifically, heat emanating from the Earth’s crust. This inherent constraint restricts the scalability of geothermal energy. Moreover, geothermal systems, despite being renewable, pose potential environmental impacts. These include the release of trapped greenhouse gases, surface instability due to geothermal fluid extraction, and a risk of water contamination if the extraction process is not meticulously managed. Balancing these opportunities and constraints is critical for successfully integrating and advancing CSP and geothermal systems in the renewable energy sector.
Boretti [146] proposed an innovative approach of amalgamating solar–thermal energy storage (TES) systems with thermochemical water-splitting cycles to produce cost-effective hydrogen. The envisaged system anticipated the generation of 0.1 GW of continuous electricity, thereby facilitating the production of approximately 2750 kg/h of hydrogen daily by the year 2030. The model utilized concentric solar power (CSP), deploying photovoltaic (PV) panels for solar energy-harvesting, and advanced ultra-supercritical CO2 as the medium for storing the produced energy. Opportunities for this initiative are abundant. The system presents a promising path toward hydrogen production from renewable energy sources, potentially reducing the dependence on fossil fuels. Moreover, the generated hydrogen could find myriad applications, including its use in fuel cells, ammonia production, and rocket fuel, thereby encouraging cleaner and more efficient energy sources. The system also offers the prospect of mitigating climate change by enabling cleaner energy production and reducing carbon emissions. Beyond environmental benefits, the broad application of the produced hydrogen could extend to various sectors, including transportation, power generation, and industrial processes, thus broadening the reach of renewable energy utilization. Furthermore, developing and implementing this system could stimulate job creation and economic growth within the clean energy sector. Despite these opportunities, certain constraints demand thoughtful consideration. One such limitation is that the study is based on a theoretical model; hence, its effectiveness and efficiency in real-world scenarios still need to be verified. Moreover, as the system is in its infancy, vital factors such as cost and performance still need to be defined, potentially discouraging immediate adoption. Additionally, the system’s effectiveness may depend on geographical location and climatic conditions, limiting its applicability. The high initial investment could also present a significant barrier to implementing such systems for potential users or applications. Moreover, the system may necessitate regular maintenance, potentially inflating the total cost of ownership over time. Lastly, the system’s susceptibility to external factors, such as dust, corrosion, or extreme weather conditions, could compromise its durability and efficiency. Balancing these opportunities and constraints will be crucial for the successful implementation and broader acceptance of this promising technology.
In solar/TES systems, concrete can be used as a TES medium to store the heat generated by solar collectors during the day and release it at night or during periods of low sunlight. However, in order for concrete to be an effective storage medium, it must be able to withstand high temperatures without significant degradation or loss of structural integrity. In a study investigating concrete as a thermal energy storage medium, John and his coworker [111] undertook a novel endeavor, developing 26 unique concrete mixtures using sandstone, limestone, and syenite, combined with washed river sand in varied proportions. These mixtures underwent casting, curing, and a month-long immersion in water at room temperature. Subsequently, they were cured in saturated air at 90 °C for a couple of days. The endurance of these concrete mixtures was then tested in molten salt at 585 °C for 500 h, followed by exposure to 30 cycles in the air. A notable outcome of thermal cycling in molten salt was a substantial reduction in the compressive strength of both concrete and mortar when subjected to temperatures up to 600 °C. This research offers intriguing opportunities for applying concrete in thermocline solar energy storage systems. The methodology introduced by John and his team reveals an innovative pathway toward more efficient solar energy harnessing. Utilizing concrete as a storage medium, solar thermal energy can be effectively absorbed and held for subsequent use. The inherent properties of concrete, such as its commendable heat capacity and thermal conductivity, position it as an ideal candidate for solar thermal energy storage systems. This implies that concrete can absorb, retain, and transmit heat effectively. Furthermore, the concept of a modular cement-based solid–liquid heat storage system suggests a potential for scalability and adaptability. This system offers the flexibility to be easily modified or expanded based on specific requirements. While the opportunities are substantial, a few constraints necessitate careful consideration. A concrete-based storage medium requires a heat transfer system, generally a fluid, for optimal functioning. This requirement introduces an additional component into the system, increasing its complexity and cost. Moreover, the limited scope of the study presents another constraint. The focus was primarily on comparing the heat capacity and thermal conductivity of concrete used as a filler material, leaving out other potentially influential factors such as durability, long-term performance, and environmental impact, which indicates the necessity for a more comprehensive research approach in this domain. Balancing these opportunities and constraints will be integral to effectively use concrete as a thermal energy storage medium in solar energy systems.
Paksoy and coworkers [144] employed the CONFLOW simulation program to conceive a system that optimizes energy conservation by harnessing solar power and an aquifer for seasonal thermal energy storage. Explicitly envisioned for a hospital in Adana, Turkey, this system served for heating and cooling purposes. It exhibited the capacity to store 7000 MW/year at an average temperature exceeding 98 °C. During winter, the proposed system ingeniously utilized hospital ventilation air and proximal surface water to cool the aquifer, storing thermal energy. Concurrently, the system prewarmed the ventilation air with the assistance of two heat exchangers. This operation was reversed during the summer. Despite the promising aspects, some constraints exist and could be improved. One concern is the lack of generalizability, as the study was conducted in a specific hospital setting in Turkey. Thus, the applicability of its findings to hospitals located in different regions or countries could be questioned due to variations in climate, architectural design, and pre-existing energy infrastructure. A noteworthy omission in the study was the cost of implementing such a system. Considering that hospitals function within prescribed budget constraints, the financial implications of adopting this system could play a crucial role in its broader usage. The study also overlooked the environmental impact of deploying this system, a significant consideration given the escalating concern about sustainability across all sectors, including healthcare. On the flip side, there are significant opportunities to be explored. Foremost is the potential for significant energy cost savings. The savings could be substantial, considering the high-energy demands typically associated with hospital operations. The system also provides an opportunity to reduce reliance on nonrenewable energy sources, potentially aiding hospitals in reducing their carbon emissions and aligning with global climate change mitigation efforts. Furthermore, establishing a well-regulated and efficient energy system could create a more comfortable environment for patients and staff. This could improve patient satisfaction and enhance staff productivity, thereby underscoring the system’s holistic benefits. Balancing these opportunities against the constraints will be essential in determining the system’s broader applicability and effectiveness.
Many researchers investigated the storage of solar energy in the form of latent energy. In an experimental study, Wang and colleagues [129] embarked on a study exploring the potential of latent thermal energy storage by leveraging n-tetradecane as a phase change material (PCM) embedded in gradient porosity copper foam. This was aimed at the efficient storage of mid-temperature solar energy. Solar energy was harnessed via a shell-and-tube heat exchanger, where a transparent silica glass shell was utilized to capture solar radiation. Simultaneously, the TES system was endowed with PCM encapsulated within the copper foam to amplify its hardness, thermal conductivity, and stability. The team devised a gradient porosity metal foam (GPMF) to circumvent the issue of low conductivity typically associated with PCM in mid-temperature solar energy storage systems. The experimental results indicated a substantial improvement in heat transfer with the employment of GPMF. The study, however, presents several constraints. A critical constraint is the scalability of the production process for gradient porosity copper foam. Given the specificity of this material, it could be challenging to mass-produce, potentially impeding the broad adoption of this technology. Additionally, the availability of gradient porosity copper foam could be restricted, making it challenging to source and potentially hindering the technology’s widespread deployment. Furthermore, the findings necessitate more exhaustive research to validate the conclusions drawn and explore potential long-term impacts across various applications. The initial study may not fully address the practical realities and challenges that emerge in real-world scenarios and applications. Conversely, the study also highlights several promising opportunities. Employing gradient porosity copper foam could drastically enhance heat transfer capacity in mid-temperature solar energy storage systems, improving their efficiency and effectiveness. Another significant benefit is the potential for better temperature uniformity achieved through this material, which could lead to the more consistent and efficient performance of solar energy storage systems. Lastly, the study indicates that using gradient porosity copper foam could reduce the melting time by 37.6%. This could lead to solar energy storage systems becoming quicker and more efficient in capturing and storing solar energy.
For a solar energy-assisted drying process, Atalay [101] represents a crucial step toward understanding the energy and cost implications of the packed bed and phase change material (PCM) thermal energy storage systems. By comprehensively evaluating these media for storing sensible and latent energies, Atalay underscores the economic advantage of packed bed due to its lower initial investment cost but points to the superior thermal storage capacity of paraffin wax PCM. Atalay’s investigation opens up promising opportunities. Integrating solar dryers and thermal energy storage techniques can enhance energy efficiency, leading to more sustainable and potentially cost-effective drying processes. Moreover, adopting these energy storage systems could significantly reduce drying time, boosting productivity. An intriguing insight from the study suggests that these systems aid in preserving product quality during the drying process. This potential benefit could result in higher-quality dried goods, enhancing their marketability. Furthermore, the study underscores the utility of computational numerical modeling for optimizing drying systems, thus spotlighting an avenue for further improvement in system efficiency and performance. Despite these promising opportunities, the study also presents considerable constraints that warrant further attention. The research underlines the need for more in-depth exploration to identify optimal materials and configurations for these energy storage systems, highlighting that the full potential of these systems is yet to be realized. The challenge of implementing these systems under varying climates and conditions is also identified. This suggests that customization is necessary to suit specific environmental factors, which could amplify complexity and cost. Fei and his team [145] innovatively developed a wearable solar energy management system that leverages visible solar thermal energy storage for complete solar spectrum utilization. Their invention termed the “visible solar storage fabric” (VSSF), employs a unique combination of “Azo-PCM@PS” nanocapsules and “Cs0.32WO3” nanoparticles. The outcome is a “thermochemical–thermophysical coupled energy” storage system with visible to near-infrared (Vis–NIR) light-harvesting capabilities. Remarkably, the designed wearable solar energy system has demonstrated the ability to release significant solar heat up to about 85 °C, which could provide notable protection against cold injuries to the human body. Fei’s team’s pioneering work presents several exciting opportunities. First, it has the potential to provide a sustainable and reliable energy source for a wide array of wearable devices, including but not limited to smartwatches, fitness trackers, and medical devices. The technology’s versatility powers a broad spectrum of wearable tech applications. Additionally, the system can be harnessed to collect environmental data such as temperature, humidity, and air quality, thus providing valuable insights for various applications. Beyond these notable points, the solar energy management system could extend its applications to power other portable devices such as smartphones and laptops, further enhancing its usefulness. This technology could be a crucial renewable energy source in off-grid situations where traditional power infrastructure is lacking. Furthermore, if these systems gain widespread acceptance, the data collected could enhance weather forecasting accuracy and refine climate modeling. Despite these promising opportunities, the study by Fei et al. also uncovers potential constraints that require careful attention. For one, the testing environment was a laboratory, and it remains to be seen how the system will perform under real-world conditions, which include weather fluctuations, outdoor wear and tear, and varied user behaviors. Secondly, being in the early stages of development, the cost implications and total system performance still need to be defined, potentially posing a challenge to immediate implementation. A few more concerns also arise. The system’s application may be restricted by certain factors, such as location and climate, which can influence the availability of sufficient solar energy. Additionally, wearability and durability questions surface; the system might be too heavy or bulky, negatively affecting user comfort, or fragile, leading to concerns about its durability with frequent use. Lastly, regular maintenance might be necessary for optimal system functioning, potentially contributing to higher total ownership costs.
Overall, the combined use of solar energy and thermal energy storage systems presents several opportunities, including the potential for cost-effective hydrogen production, significant energy cost savings, and reduced reliance on nonrenewable energy sources. It also offers the prospect of mitigating climate change and creating a more comfortable environment for patients and staff. However, several constraints demand critical attention, including the high cost associated with CSP systems, the lack of generalizability of some studies, and the need for regular maintenance. Additionally, the effectiveness of the system may depend on geographical location and climatic conditions, and the cost implications and total system performance still need to be defined.
5.2. Combined Wind/TES System
Several studies have explored the integration of wind energy and thermal energy storage (TES) systems to enhance the efficiency and performance of renewable energy applications. Many researchers investigated the storage of wind energy in the form of sensible energy, but no research was found on storing wind energy in the form of latent energy. Al-Mashakbeh and colleagues [147] devised a compelling combination of a simulated wind farm with “thermal energy grid storage multijunction photovoltaics” (TEGS-MPV) in Jordan. Their approach harnessed the capabilities of HOMER® software to simulate a 60 MW wind power production scenario involving wind turbines, inverters, and TEGS-MPV, resulting in an attractive energy cost of 0.04252 USD/kWh. The study opens up many opportunities, beginning with its potential to generate significant environmental benefits. It could substantially curb greenhouse gas emissions, with an estimated annual reduction of 293,764 tons of carbon emissions. Another highlight of the study is the importance placed on optimization and sensitivity analysis, achieved through the application of HOMER® software. This process enables precise calculation of levelized cost of energy (LCOE) values, assisting in identifying optimal scenarios for the TEGS-MPV system deployment. Moreover, the research promotes an innovative strategy for integrating wind energy with thermal energy grid storage. This creative approach fosters broader acceptance and use of renewable energy sources while enhancing energy efficiency. Despite these promising opportunities, the study also brings to light several constraints that merit attention. One notable constraint is the need for practical validation of the proposed system. Given the study’s theoretical nature, it is crucial to test the feasibility of the TEGS-MPV system in real-world settings. Another constraint lies in translating this theoretical approach into practical application. There may be technical, financial, or regulatory challenges during the implementation phase of the TEGS-MPV technology that need to be surmounted. Additionally, the study is geographically specific, focusing on Mafraq, Jordan. Therefore, the transferability and effectiveness of the TEGS-MPV system in different regions or countries might be influenced by various factors, including local climatic conditions and regulations.
Caralis and his team [16] delve into the evaluation of potential energy storage systems in Crete, designed to harness the fluctuations of wind energy. They put a spotlight on a “compressed air energy storage” (CAES) system, integrated with a thermal energy storage (TES), in comparison to other energy storage systems. Several storage solutions, including CAES, “pumped hydroelectric storage”, and “sodium–sulfur batteries”, were scrutinized for their efficacy in storing electrical energy derived from wind power during periods of curtailment exploitation. In terms of economics, CAES was slightly more advantageous, costing 0.21 EUR/kWh. However, despite being economically less viable, sodium–sulfur batteries emerged as strong contenders for positively balancing generated loads. Starting with opportunities, it is clear that Crete boasts significant untapped potential for exploiting wind and solar energy. With the right infrastructure and energy storage systems, this latent renewable energy could be harnessed more efficiently. Energy storage systems are key in storing excess energy wind turbines produce. Utilizing these technologies could reduce, if not eliminate, the need for energy curtailment. This would augment the wind energy system’s overall efficiency and economic viability. Furthermore, this study presents a comprehensive examination of different energy storage technologies, assessing their potential to mitigate the issue of wind energy curtailment. This analysis is a valuable foundation for future research and developments to maximize the benefits of renewable energy utilization in Crete. Turning to constraints, the study points out potential technical limitations with existing thermal units. These issues may impede the effective harvesting of wind energy, necessitating appropriate measures to overcome these limitations. Another challenge lies in the inconsistency of wind turbine output, which can fluctuate due to varying wind speeds. This could lead to challenging, often curtailed energy surpluses, reducing the wind energy system’s overall efficiency and economic appeal.
Karasu and Dincer [148] evaluated the effectiveness of a hybrid system combining electromagnetic induction and thermal energy storage (TES), designed to convert wind energy into heat directly. A distinctive feature of their system is the placement of the TES cycle within wind turbine nacelles, which allows the system to operate continuously. Using induction heating to heat the TES within wind turbine nacelles empowers the system to operate without interruptions, facilitating the direct conversion of wind energy to heat. Overall energy efficiencies of 7.0% and 8.6% were achieved when using electromagnetic induction and TES, respectively. The innovative wind energy/TES system is a potential substitute for traditional fossil-fuel-based facilities and nuclear power plants. Opportunities present themselves in this study with the possibility of enhanced energy efficiency. The direct transformation of wind energy into heat sidesteps unnecessary intermediary conversion steps, which can reduce overall energy losses. This approach is in harmony with a broader global shift toward renewable energy and could be instrumental in curtailing greenhouse gas emissions. Moreover, the innovative system proposes a more effective way of harnessing renewable energy resources. As the global demand for cleaner, renewable energy surges, technologies such as this wind energy/TES system could significantly affect our future energy landscape. Despite these promising prospects, there are a few constraints that need consideration. The research underscores the need for a comprehensive understanding of thermal energy storage and the cost-effectiveness of wind energy-TES technology. A thorough economic and technical feasibility assessment is crucial for its large-scale implementation. Furthermore, given the relative novelty of this approach, technical challenges and uncertainties might arise during the development, deployment, and operation of these systems. Hence, further research and development are imperative to refine this technology and ensure its reliability and efficiency.
Overall, the opportunities of combining wind energy and thermal energy storage systems include the potential for more efficient use of renewable energy resources, reduction in greenhouse gas emissions, and the possibility of replacing traditional fossil-fuel-based facilities and nuclear power plants. However, constraints include technical limitations with existing thermal units, the inconsistency of wind turbine output, and the need for a comprehensive understanding of thermal energy storage and the cost-effectiveness of wind energy/TES technology. Further research and development are necessary to refine this technology and ensure its reliability and efficiency.
5.3. Combined Biomass/TES System
The combined use of biomass energy and thermal energy storage systems has been examined in several studies. Some researchers investigated the storage of biomass energy in the form of sensible thermal energy. Fushimi [51] offers an insightful review of biomass power generation systems, evaluating their economic worth and inherent limitations. He delves into a thorough examination of combustion technologies, the issues of lower energy conversion rates from solar power to electricity, and high fuel costs. To mitigate the mismatch between the sporadic electricity supply from various renewable energy sources and the demand for electricity, the review proposes integrating next-generation biomass energy systems with other fluctuating renewable energy sources such as solar and wind power and energy storage systems. This approach could potentially address the non-steady operations induced by an intermittent power supply. The opportunities provided by the study illuminate the potential for biomass to serve as a sustainable alternative for producing electricity, fuels, and chemicals. Substituting fossil fuels with biomass opens up promising prospects for a greener future. Moreover, the study emphasizes the potential of establishing flexible renewable-based utility plants. Such plants could generate a stable stream of renewable energy, significantly enhancing the power grid’s reliability. Moreover, it prompts a discussion on the economic and technological feasibility of power-generating systems that utilize biomass resources. This comprehensive analysis could inform policymaking decisions, advocating for the broader adoption of biomass power generation. However, several constraints need to be considered. The limitation of biomass resources emerges as a critical challenge. The availability of these resources can vary significantly across regions, demanding sustainable management strategies to prevent adverse environmental effects such as deforestation and biodiversity loss. The complexity and potential expense of the biomass-to-energy conversion processes can also pose challenges to the widespread deployment of biomass power generation. Furthermore, environmental impacts associated with improper resource management can lead to ecological degradation, highlighting the need for careful consideration of the environmental implications. Additionally, the carbon released during biomass combustion, although often deemed part of a closed carbon cycle, can contribute to short-term spikes in atmospheric carbon levels, posing another potential constraint.
Rezaei and colleagues [43] undertake a thorough review of the integration of biomass-powered combined heat and power (BCHP) systems with thermal energy storage (TES) in district heating. They scrutinize many optimization models, including economic and environmental ones incorporating parametric or sensitivity analyses. Various parameters related to thermodynamics, hydraulics, chemistry, costing, and decision-making variables are considered. Since the heat value of syngas produced from biomass is lower than fossil fuels, the researchers investigate the alternatives of combining syngas with natural gas or utilizing it in a coal-fired subsystem. To deal with uncertainties in the biomass supply chain, they propose a post-optimization evaluation to estimate the probability of the optimal scenarios. Rezaei and colleagues spotlight a significant opportunity to augment energy efficiency by integrating BCHP systems with district heating and thermal energy storage. Their approach opens up the potential for substantial reductions in greenhouse gas emissions, offering a significant step forward in combating climate change. Moreover, the installation and upkeep of BCHP systems have the potential to stimulate local job creation, contributing to economic development. There is also an enticing prospect of opening up new revenue streams by exploiting biomass waste, which adds an economic incentive to adopting BCHP systems. Furthermore, BCHP integration could boost energy security by diversifying the energy portfolio and diminishing dependence on fossil fuels. Integrating BCHP systems could expedite the transition toward a more sustainable energy infrastructure by increasing the utilization of renewable resources. However, several constraints emerge in this field. One of the significant challenges lies in securing a consistent and sustainable supply of biomass, which is subject to regional and seasonal fluctuations. There is also a pressing need for the evolution and broad acceptance of efficient and environmentally friendly technologies for converting biomass to energy. Integrating BCHP systems into the existing energy infrastructure presents a significant challenge due to potential technical and regulatory barriers. Issues related to biomass combustion emissions, regulatory obstacles, and public acceptance are crucial and need to be addressed adequately.
In their study, Wang and colleagues [149] implemented a simulation of a biomass-fueled boiler based on field data harvested from a wood pellet boiler equipped with radiant floor heating. Key variables such as thermal energy storage (TES) tank discharge efficiency, maximum product temperature, and boiler on/off times are considered. Using these parameters, the simulation provides insights into the optimal TES reboiler volume, capacity, and heat demand profiles. Findings suggest that a reboiler operating on a medium heat demand profile requires the smallest TES tank volume. Conversely, an intermittently used reboiler demands a considerably larger TES tank. Interestingly, a reboiler with a high heat demand profile leads to the highest TES tank discharge efficiency but also calls for a substantial storage volume. For economic efficiency, the team recommends sizing the thermal energy storage system such that the boiler’s nominal capacity is roughly 45% of the average building heat demand. The research by Wang et al. elucidates the potential of thermal energy storage tanks in the context of biomass boiler heating systems, offering an avenue for optimizing the operation and improving the overall energy efficiency of these systems. Integrating TES systems into district heating (DH) infrastructure represents a significant opportunity. These systems can provide several benefits, including peak load leveling, enhanced operational flexibility and reduced production costs; which can lead to more sustainable and economically viable heating solutions. In their comparison of different heat demand scenarios, the researchers highlight the potential of TES in minimizing costs and emissions. This is especially noteworthy in the context of sustainable industrial operations and aligns with the global push for reducing the environmental impact of energy production and consumption. Despite these promising opportunities, the study also uncovers some constraints. Technically, challenges related to the design, implementation, and integration of TES systems into existing infrastructures might pose barriers to their adoption. Economic factors also present significant constraints. The capital and operational costs of implementing and maintaining TES systems might be high. They could deter widespread adoption, especially in areas where the initial investment is not immediately apparent or outweighed by the economic benefits. The study also points to geographical and temporal constraints that can influence the effectiveness and feasibility of TES systems. Factors such as the availability and type of waste heat, heat demand patterns, and seasonal fluctuations can all impact the overall system efficiency.
Zhang and colleagues [130] embarked on a trailblazing investigation into biomass’s latent energy storage potential. The researchers innovatively developed a multifunctional form-stable composite PCM that leverages Guar gum, a natural polysaccharide, to create a carbon aerogel encapsulating polyethylene glycol. The biomass-derived composite PCMs demonstrated exceptional characteristics such as robust structural stability, comprehensive energy storage performance, and leakproof quality. When these synthesized PCMs were applied to solar-thermal energy conversion and storage, they performed admirably, marking a substantial advancement in the renewable energy landscape. A key opportunity highlighted by this study is the potential to enhance solar-thermal energy conversion and storage significantly. Developing such innovative carbon aerogels can escalate solar energy systems’ efficiency and storage capacity, rendering them more attractive for broader, large-scale energy production. This could revolutionize the renewable energy sector and expedite the global transition toward a more sustainable energy economy. Additionally, the successful utilization of biomass materials in creating aerogels showcases a promising approach to developing eco-friendly energy solutions. This novel use of biomass supports the sustainability agenda and provides a pathway to efficiently utilize biomass waste, thereby contributing to the circular economy concept. This approach also paves the way for more cost-effective energy solutions, assuming that the production cost of these carbon aerogels is economically viable. However, despite these promising opportunities, the study also reveals significant constraints. One of the primary challenges is the difficulty in achieving homogeneity in the biomass materials used to create carbon aerogels. Maintaining consistency in these materials is a critical factor that directly influences the performance and efficiency of the aerogels in their solar-thermal energy conversion and storage roles. Another significant constraint is the need to optimize the properties of carbon aerogels to boost solar-thermal energy conversion efficiency. Determining the proper parameters for this optimization is a complex task and can affect the overall efficacy of the aerogels. It highlights the need for additional research and development to fully unlock the potential of these innovative materials.
Overall, the combined use of biomass energy and thermal energy storage systems presents several opportunities, including reducing greenhouse gas emissions, stimulating local job creation, opening up new revenue streams, diversifying the energy portfolio, and increasing the utilization of renewable resources. Thermal energy storage systems can optimize the operation and improve the overall energy efficiency of biomass boiler heating systems, as well as provide peak load leveling, enhanced operational flexibility, and reduced production costs. Additionally, the use of biomass materials in creating carbon aerogels can escalate solar energy systems’ efficiency and storage capacity, rendering them more attractive for broader, large-scale energy production. However, there are several constraints, including securing a consistent and sustainable supply of biomass, developing efficient and environmentally friendly technologies for converting biomass to energy, technical and regulatory barriers to integrating BCHP systems into the existing energy infrastructure, and high capital and operational costs of implementing and maintaining thermal energy storage systems. Additionally, geographical and temporal constraints can influence the effectiveness and feasibility of thermal energy storage systems, and achieving homogeneity in the biomass materials used to create carbon aerogels is a critical factor that directly influences their performance and efficiency.
5.4. Combined Geothermal/TES System
The combined use of geothermal energy and thermal energy storage systems has been examined in several studies. Some researchers investigated the storage of geothermal energy in the form of latent energy. The research conducted by Matuszewska and her team [141] provides an insightful analysis of using a mobile thermal energy storage (M-TES) system for delivering geothermal heat to individual recipients, specifically in Polish conditions. They present an innovative solution using a phase change material (PCM) energy storage container of 55 kWh capacity, demonstrating its potential to overcome critical logistical challenges in the application of geothermal energy. One of the primary opportunities this study highlights is the potential of geothermal energy as a renewable and stable energy source with high utilization efficiency. This sustainable energy resource holds significant potential in terms of environmental benefits, making it an appealing solution for energy generation. Another significant opportunity lies in the high-capacity factors achievable through geothermal resources. The study illustrates that up to 60% of capacity factors are viable, offering a promising avenue for economically and environmentally efficient use of geothermal energy. Moreover, the researchers propose a mobile thermal energy storage (M-TES) system as a novel solution to tackle the challenges associated with the long-distance transportation of geothermal heat. This M-TES system enhances the versatility and feasibility of geothermal energy usage, allowing for efficient storage and transportation of geothermal heat to individual recipients over longer distances, thereby improving the economic viability of such operations. However, alongside these opportunities, the study also acknowledges a notable constraint. Climate factors are recognized as a significant challenge that can limit the effective use of geothermal resources in certain regions. This necessitates developing and implementing additional technical measures to optimize system performance and maintain efficient energy delivery in varying climate conditions.
In the study conducted by Fleuchaus and colleagues [14], they address the risks associated with high-temperature aquifer thermal energy storage (HT-ATES) systems and present a risk assessment framework to mitigate those risks, thereby bridging the seasonal gap between the demand and supply of thermal energy. A key focus of their work lies in the exploration of potential opportunities while also acknowledging inherent constraints. The significant opportunities highlighted by this study involve risk identification and mitigation strategies for HT-ATES systems. The proposed risk assessment framework paves the way for a more robust and secure approach toward designing and operating these systems. Moreover, the study also stresses the importance of promoting sustainable energy solutions. Their research encourages the integration of renewable energy sources and enhances thermal energy storage system efficiency, contributing a valuable dimension to sustainable energy. On the other hand, the study recognizes the constraints associated with these systems. A notable challenge is the limited availability of data on HT-ATES systems, which poses an obstacle to a comprehensive understanding and efficient design. Uncertainties inherent in subsurface conditions also pose a considerable challenge to the development and operation of these systems, impacting their reliability and performance. Furthermore, the potential environmental impacts associated with the heat storage and extraction processes of HT-ATES systems are also a cause for concern, necessitating careful risk assessment and mitigation strategies.
In their compelling study, Arslan and Arslan [150] investigated the potential for integrating residential-scale latent heat thermal energy storage (RS-LTES) using phase change material (PCM) energy storage containers in a geothermal district heating system. Located in Simav, Turkey, the system exhibited numerous opportunities and certain constraints that are imperative to consider for potential implementation. On the positive side, Arslan and Arslan’s research illuminates several opportunities. Their investigation underscores the promise of geothermal energy as a sustainable and renewable energy source for district heating systems. This energy choice is environmentally friendly and a viable path to reduce greenhouse gas emissions substantially. They further highlight the enhanced performance and reliability of integrating thermal energy storage into the district heating system. This feature contributes to the system’s long-term sustainability and operational efficiency. Lastly, the study introduces an important tool: a multicriteria decision analysis. This framework supports informed decision making, thoroughly evaluating different design options and technologies. This approach is instrumental in fostering the development of efficient, environmentally friendly district heating systems. Despite these promising opportunities, Arslan and Arslan also shed light on the constraints accompanying the use of geothermal energy. These include the difficulty of accurately calculating the size and capacity of the generator plant, distribution system, and substations using geothermal energy as the source. Precise dimensioning of the district heating system is essential for optimal performance and economic feasibility. They underscore the challenge of selecting the appropriate thermal energy storage technologies for district heating systems. The efficiency and cost of these technologies can pose limitations, which need careful consideration during the design and implementation phases.
Overall, the combined use of geothermal energy and thermal energy storage systems offers promising opportunities such as sustainable and renewable energy sources for district heating systems, reduced greenhouse gas emissions, enhanced performance and reliability of the system, and a multicriteria decision analysis framework for informed decision making. However, there are also constraints, such as the difficulty of accurately calculating the size and capacity of the generator plant, distribution system, and substations, and the challenge of selecting appropriate thermal energy storage technologies for district heating systems due to their efficiency and cost limitations.
5.5. Combined Ocean/TES System
The combined use of ocean energy and thermal energy storage systems has been examined in several studies. Some researchers investigated the storage of ocean energy in the form of sensible energy. In their notable study, Li and colleagues [94] developed a thermodynamic model for the ocean thermal energy conversion system (OTEC), offering a load-following control strategy. Their analysis quantitatively evaluated the impact of manipulated variables on the system’s power output and the superheating of the evaporator outlet. Despite certain constraints, this study also illuminated several opportunities that could profoundly influence the effectiveness and efficiency of the OTEC systems. The study opened the door to several positive prospects. Firstly, it presented the opportunity for developing advanced control strategies for OTEC systems, enhancing the power output and mitigating temperature fluctuations in the evaporator outlet superheating degree. Such improvements could significantly improve the overall efficiency of OTEC systems. Moreover, their findings offer valuable insights into renewable energy sourcing for islands. Reducing reliance on fossil fuels could substantially decrease greenhouse gas emissions, contributing to environmental conservation efforts. Lastly, the study provided valuable insights, which could enhance the overall efficiency and effectiveness of OTEC systems, further establishing its potential as a robust and sustainable energy solution. However, the study by Li et al. also brings certain constraints to light. One major limitation lies in comparing only two controllers—the model predictive control (MPC) and the proportional integral (PI) controller. This focus on their performance leaves room for exploring other potential control strategies for OTEC systems. It indicates a need for broadening the scope to evaluate a more comprehensive range of control strategies, potentially leading to more optimized OTEC systems.
In a comprehensive heuristic review, Zhou [151] scrutinized the integration of ocean energy into intelligent energy systems, focusing on diversified ocean energy systems for coastal residential communities. This work identified potential limitations and illuminated remarkable opportunities that could shape the future of ocean energy applications. In terms of opportunities, Zhou’s review uncovered several promising prospects. The review explores the potential utilization of advanced ocean energy converters to increase energy extraction efficiency from ocean resources. Furthermore, the study pointed toward the benefits of diversified ocean energy systems and hybrid energy storages, which could bolster energy production and storage capacity and consequently improve the reliability and effectiveness of the energy system. The study also highlighted the integration of artificial intelligence as a significant opportunity. This integration could enhance the sustainability and efficiency of these systems through improved prediction, optimization, and control mechanisms. Lastly, Zhou proposed strategies for complementary hybrid renewable system integrations. This effective strategy could help overcome constraints and seize opportunities, leading toward a carbon-neutral transition. Nevertheless, the study has its limitations. The primary challenge identified is the fluctuating power frequency, a side-effect of vertical cascade ocean energy systems. Ensuring stable and grid-friendly operations necessitates identifying practical solutions to this challenge. This constraint underscores the need for further exploration and innovation in this realm to ensure that the efficiency and reliability of these systems are not compromised.
Similarly, in an insightful review, Wang and colleagues [15] critically assessed the potential of harnessing ocean energy as latent energy for crewless underwater vehicles (UUVs) operation. The researchers explored the mechanics of ocean thermal energy formation, the development of ocean-based thermodynamic UUVs, and the current challenges faced in their application. This comprehensive review lends itself to opportunities and constraints in ocean thermal energy storage and application. Wang and colleagues identified significant opportunities for advancing ocean thermal energy technology. The potential utilization of ocean thermal energy, a vast yet largely untapped renewable energy source, was emphasized for powering UUVs. Furthermore, the review identified PCM-based thermal energy-harvesting systems as the most promising technology in the context of these vehicles. This recognition suggests room for considerable advancements and innovation in PCM-based systems, thus paving the way for more efficient and sustainable energy solutions in UUVs. However, the application of these technologies has its limitations. The review noted that the slow heat transfer rates of the phase change material (PCM) thermal-harvesting systems impede their efficiency. Moreover, ocean thermal energy conversion technologies, including PCM-based systems, are grappling with low conversion efficiency. Energy storage technologies used in ocean thermal UUVs, such as PCM thermal-harvesting systems, were highlighted as having a low energy storage density, which presents an obstacle to their operational effectiveness. Lastly, Wang and colleagues pointed out that many ocean thermal UUV concepts, such as shape memory alloys, thermoelectric generators, and thermodynamic cycles, are still in the conceptual design phase, indicating an urgent need for further research and development. Despite these constraints, the study by Wang and his team provides a valuable resource for understanding the current state and future potential of ocean thermal energy-powered UUVs. As the study explores opportunities for innovation, it also outlines the areas where substantial improvements are needed, thereby contributing significantly to the development of more efficient, sustainable, and advanced ocean thermal energy applications.
Overall, the combined use of ocean energy and thermal energy storage systems presents significant opportunities for advancing ocean thermal energy technology, particularly in powering crewless underwater vehicles (UUVs). PCM-based thermal energy-harvesting systems are identified as the most promising technology in this context. However, the slow heat transfer rates of PCM thermal-harvesting systems and the low conversion efficiency of ocean thermal energy conversion technologies present constraints to their operational effectiveness. Additionally, many ocean thermal UUV concepts are still in the conceptual design phase, indicating an urgent need for further research and development.
5.6. Renewable Polygeneration/TES System
Renewable resources can be hybridized to complement the individual deficiencies found in these resources. For instance, solar and geothermal energies can be used as a di-generation system in some areas to maximize the generated power. Similarly, solar, ocean, and wind energies can be used as a di- or tri-generation system to enhance electricity and heat [163,164].
In their noteworthy research, Temiz and Dincer [107], introduce an ocean and solar-based multigeneration system tailored to the challenging conditions of Arctic communities. This comprehensive system incorporates a variety of components, such as a concentrated solar plant (CSP), bifacial photovoltaic (BiPV) cells, cascaded heat pumps, a multi-effect desalination process, and a polymer electrolyte membrane (PEM) electrolyzer. Additionally, the system utilizes fuel cell systems and thermal energy storage for energy retention. Through an in-depth analysis using multiple methodologies and software, the researchers explore the potential of this system in providing essential services, including food and energy production, for Arctic communities. In terms of opportunities, Temiz and Dincer’s work highlights the potential of renewable energy technologies, such as ocean thermal energy conversion, concentrated solar plants, and bifacial photovoltaic systems, in addressing the energy needs of isolated Arctic communities. Their proposed system also pioneers the integration of hydrogen production and thermal energy storage, providing promising avenues for enhancing the efficiency and sustainability of energy solutions in these harsh climates. Moreover, the study advocates a comprehensive approach to food production by amalgamating a fish farm, a greenhouse, and a food drying facility, all powered by their innovative energy system. Through these innovative strategies, this research opens the door to significant improvements in the quality of life for Arctic communities by addressing their perennial food and energy shortages. Despite the promising opportunities, certain constraints are identified in the study. The harsh and often unpredictable Arctic conditions pose substantial challenges to implementing and operating such a sophisticated and integrated system. These conditions require robust and resilient systems that withstand freezing, ice, and limited sunlight. Another hurdle lies in system optimization; achieving maximum efficiency and effectiveness necessitates extensive analysis and simulations, which can be time-consuming and complex.
Additionally, Assareh and colleagues [153] proffer an intriguing model of an integrated energy system combining an ocean thermal energy convertor (OTEC), a wind turbine, and a solar flat plate panel to cater to the electricity needs of Iranian households. Using Rankine cycles for power generation and wind turbines for backup, the system offers a synergistic approach to harnessing multiple renewable energy sources. This innovative setup underwent thorough thermo-economic analysis, was gauged against an Iranian household’s annual electricity consumption, and was further honed using the NSGA-II optimization algorithm. Their system could feasibly supply electricity to 38 Iranian households annually, operating with an energy conversion efficiency of 12.53% and producing a net power output of 448 kW. Furthermore, the proposed system promises an affordable electricity supply of 57.6 USD per hour. Commencing with the opportunities, Assareh and his team’s study highlights the potential of crafting a sustainable and efficient energy system through the concerted utilization of diverse renewable energy sources such as solar, wind, and ocean energy. This integrated approach offers a promising pathway to reducing dependence on fossil fuels, thus curbing greenhouse gas emissions—an increasingly crucial goal in the face of global warming. Moreover, their proposed system enhances energy security by leveraging locally available renewable energy resources, thereby safeguarding against geopolitical uncertainties and supply chain disruptions. Conversely, several constraints come into play. Foremost among these is the geographical specificity of the study, which focuses on Bandar Abas, Iran. This localization could restrict the direct applicability of the findings to regions with different climatic conditions and resource availability. Additionally, deploying such an integrated system necessitates substantial initial investment and infrastructure development, which could pose challenges in regions with limited resources. Lastly, the inherent intermittency of renewable energy sources, particularly solar and wind, raises the need for further exploration into effective energy storage solutions to ensure the system’s reliability and stability.
Similarly, solar and geothermal energies can be used as a di-generation system in some areas to maximize the generated power. A recent study by Li, Tao, Zhang, and Fu [114] illuminates a suite of opportunities inherent in their innovative solar–geothermal hybrid system. Foremost among these is the efficient utilization of renewable resources. The proposed system leverages both strengths by seamlessly integrating solar and geothermal energy sources, mitigating dependence on fossil fuels and significantly curtailing greenhouse gas emissions. In addition, implementing thermal energy storage bolsters the system’s reliability, delivering unwavering flexibility in power generation, hydrogen production, and freshwater supply, regardless of the intermittent nature of the solar input. Furthermore, pioneering a transcritical CO2 cycle heightens thermodynamic performance while concurrently diminishing environmental impact, providing a compelling alternative to conventional power cycles. The two-objective optimization process delineated by the researchers also opens up the prospect of optimizing system configurations. This method uncovers the most efficient configurations, paving the way for future renewable energy projects by gleaning invaluable insights. However, a critical appraisal of Li’s research also brings to light some constraints that could impede widespread adoption. A fundamental limitation lies in the high initial capital costs associated with the complex nature of the hybrid system. This considerable financial barrier could limit the accessibility of the technology and slow its adoption. Geographical and climatic dependency presents another hurdle. The effectiveness of the solar and geothermal elements is heavily contingent upon the geographical location and local climate, which can vary markedly and consequently influence the system’s overall performance. The efficacy of the thermal energy storage component also hinges on the availability of suitable materials and technologies. As these might still be in the nascent stages of development, this could stymie the practical deployment of the system. Lastly, technical challenges in optimizing the transcritical CO2 cycle require advanced control strategies and high-level technical acumen. Given the limited pool of expertise, this might present an obstacle to widespread implementation.
Picone and team [112] meticulously explored the plethora of opportunities in integrating Aquifer Thermal Energy Storage (ATES) with solar collectors, soil remediation, and other geothermal energy systems. Doing so paves the way for enhanced energy efficiency, a crucial asset in today’s energy-demanding era. Their simulations at sites in Belgium and the Netherlands demonstrated that such an innovative combination increases efficiency and energy savings. This, in turn, enables ATES to be used even under water scarcity conditions, thereby expanding its application spectrum. Furthermore, the promising results showing reduced dechlorination of chlorinated ethenes attest to the potential for reducing environmental impact, a critical consideration in today’s climate-sensitive scenario. Picone’s research not only introduces a novel combination of energy systems but also presents a blueprint for the cost-effective integration of renewable energy sources. This provides a creative solution to ongoing challenges in sustainable energy production and management, further underlining the value of the study. However, even with the positive strides made in this direction, it is important to recognize emerging constraints. Integrating diverse energy systems efficiently is riddled with technical challenges that must be overcome to function optimally. Additionally, legal and regulatory barriers might present obstacles, potentially limiting the widespread adoption of these innovative combinations. Of equal significance is the fact that the effectiveness and feasibility of these combinations are intrinsically tied to local conditions, particularly the geothermal and hydrogeological factors. Therefore, despite the myriad benefits these integrated systems offer, addressing these hurdles to unlock their full potential remains paramount.
The research conducted by Senturk Acar and Arslan [105], along with the insights gleaned from Boretti’s [152] investigation, presents a compelling case for the integration of solar and geothermal energy to power an organic Rankine cycle (ORC). By incorporating these renewable sources, there is significant potential for enhanced energy efficiency and a subsequent reduction in dependence on fossil fuels. Consequently, this transition could drastically cut greenhouse gas emissions, contributing to a more sustainable energy landscape. Moreover, using both solar and geothermal energy has been shown to optimize the performance of the ORC, paving the way for improved energy conversion rates. In particular, Boretti’s exploration of the considerable geothermal resources within Saudi Arabia’s Earth’s crust demonstrates the potential for “enhanced geothermal systems” (EGS) to increase thermal cycle efficiencies by 40% more than traditional methods. The good coupling of “concentrated solar power” (CSP) and EGS with “thermal energy storage” (TES) could boost thermal cycle efficiency by over 50%, particularly in regions abundant in CSP and EGS resources, such as Saudi Arabia. Despite the promising prospects, however, certain constraints could impede the wide-scale deployment of these hybrid systems. For one, the availability and suitability of geothermal resources are primarily confined to specific geographical regions, which could limit the overall adoption. High initial costs associated with the necessary geothermal and solar energy infrastructure can also pose a significant financial barrier, potentially deterring investments in these systems. Lastly, the inherently intermittent nature of solar energy may impact the hybrid system’s overall efficiency and reliability, adding to its implementation’s complexities. Hence, while these studies underscore the potential of integrating solar and geothermal energy sources, they also illustrate the need to address these challenges further to maximize the potential of these promising renewable energy systems.
Overall, the combined use of renewable polygeneration and thermal energy storage systems offers opportunities such as reducing dependence on fossil fuels, enhancing energy security, and mitigating greenhouse gas emissions. However, there are constraints such as geographical specificity, high initial investment and infrastructure development, intermittency of renewable energy sources, technical challenges, legal and regulatory barriers, and dependence on local conditions. Overcoming these constraints is necessary to unlock the full potential of these integrated systems.
In conclusion, the comprehensive review of various studies into integrating renewable energy and thermal energy storage (RES–TES) systems presents an optimistic outlook for the future of energy production. Harnessing the synergies between disparate renewable energy sources and TES systems can significantly contribute to the global transition toward more sustainable and low-carbon energy systems. Such a transition ensures energy efficiency and mitigates our reliance on fossil fuels, easing the ongoing pressures of climate change. Nevertheless, several constraints must be considered, such as geographical and climatic dependencies, high initial capital costs, and technical challenges in optimizing these systems. Continued research, development, and investment are paramount to address these challenges and unlock the full potential of these pioneering energy solutions. Moreover, the document underscores the value of various simulation tools and research methodologies used in studying RES–TES systems, serving as a rich resource for researchers and practitioners committed to ensuring a sustainable future for future generations. A summary of the crucial parameters and terms mentioned in RE and TES systems is given in Table 4.
Table 4.
Key terms for designing combined renewable energy and thermal energy storage systems.
6. Conclusions
Renewable energy sources (RES) are vital in maintaining the wellbeing of today’s civilization. Nonetheless, RES often suffer from their intermittent nature, which limits their utilization. In summarizing the array of studies in this review, it is evident that mitigating the shortcomings of RES with thermal energy storage systems (TES) presents promising opportunities and significant constraints. While these systems bring to light an avenue toward sustainable and renewable energy, their practical effectiveness and efficiency require empirical substantiation. Cost, performance, geographical influences, and climatic conditions necessitate careful consideration. Furthermore, the complexities and cost of these systems, coupled with potential environmental ramifications, signify formidable challenges. Nevertheless, through meticulous examination and exhaustive research, these systems possess the capability to revolutionize the clean energy sector, paving the way toward a more sustainable future. Moreover, this review underscores the benefits of hybridizing diverse renewable energy resources, such as di-generation solar and geothermal systems. These hybrid systems amplify the efficiency and reliability of renewable energy production, thereby fostering sustainable development by reducing fossil-fuel dependence and curtailing greenhouse gas emissions.
Considering the potential of RES–TES hybrid systems to supplant fossil fuels, exploring interdisciplinary collaborations in these systems is crucial. Encouraging partnerships amongst academia, industry, and policymakers can facilitate developing and deploying state-of-the-art RES–TES technologies. Innovation can be expedited by uniting expertise from various sectors, where potential challenges can be identified and addressed, and an environment conducive to the investment and adoption of these sustainable energy solutions can be fostered. Establishing standardized performance metrics and benchmarks is imperative to effectively compare diverse systems, stimulate innovation, and guide future research and development endeavors. By adopting a holistic and cooperative approach, the field of RES–TES hybrid systems can advance, contributing significantly to a more sustainable, reliable, and low-carbon energy future.
Author Contributions
Conceptualization, A.E. and S.A.A.-M.; methodology, A.E. and S.A.A.-M.; formal analysis, A.E.; investigation, A.E.; resources, S.A.A.-M.; data curation, A.E.; writing—original draft preparation, A.E.; writing—review and editing, S.A.A.-M.; visualization, A.E.; supervision, S.A.A.-M.; project administration, S.A.A.-M. All authors have read and agreed to the published version of the manuscript.
Funding
This research received no external funding.
Data Availability Statement
No new data were created or analyzed in this study. Data sharing is not applicable to this article.
Conflicts of Interest
The authors declare no conflict of interest.
References
- Wolniak, R.; Skotnicka-Zasadzien, B. Development of Photovoltaic Energy in EU Countries as an Alternative to Fossil Fuels. Energies 2022, 15, 662. [Google Scholar] [CrossRef]
- Amanatidis, G. Report: European Policies on Climate and Energy towards 2020, 2030 and 2050; Policy Department for Economic, Scientific and Quality of Life Policies; Directorate-General for Internal Policies: Brussels, Belgium, 2019. [Google Scholar]
- IRENA. Renewable Energy Solutions for Climate-Safe Cities. Available online: https://www.irena.org/News/articles/2020/Oct/Renewable-Energy-Solutions-for-Climate-Safe-Cities (accessed on 11 November 2022).
- Kini, V. Ingersoll Rand 2030 and 2050 Environmental Goals Set to Mitigate Climate Change and Make Life Better for Generations to Come. Available online: https://investors.irco.com/news/news-details/2021/Ingersoll-Rand-2030-and-2050-Environmental-Goals-Set-to-Mitigate-Climate-Change-and-Make-Life-Better-for-Generations-to-Come/default.aspx (accessed on 11 November 2022).
- Dincer, I.; Rosen, M.A. Energy Storage Systems. In Thermal Energy Storage: Systems and Applications, 3rd ed.; John Wiley & Sons: Hoboken, NJ, USA, 2021; pp. 59–123. [Google Scholar]
- Li, G. Sensible heat thermal storage energy and exergy performance evaluations. Renew. Sustain. Energy Rev. 2016, 53, 897–923. [Google Scholar] [CrossRef]
- Li, G. Energy and exergy performance assessments for latent heat thermal energy storage systems. Renew. Sustain. Energy Rev. 2015, 51, 926–954. [Google Scholar] [CrossRef]
- Liu, Y.L.; Wang, R.Z.; Xia, Z.Z. Experimental study on a continuous adsorption water chiller with novel design. Int. J. Refrig.-Rev. Int. Du Froid 2005, 28, 218–230. [Google Scholar] [CrossRef]
- Li, G.; Zheng, X.F. Thermal energy storage system integration forms for a sustainable future. Renew. Sustain. Energy Rev. 2016, 62, 736–757. [Google Scholar] [CrossRef]
- Kebede, A.A.; Kalogiannis, T.; Van Mierlo, J.; Berecibar, M. A comprehensive review of stationary energy storage devices for large scale renewable energy sources grid integration. Renew. Sustain. Energy Rev. 2022, 159, 112213. [Google Scholar] [CrossRef]
- Xu, J.; Wang, R.Z.; Li, Y. A review of available technologies for seasonal thermal energy storage. Sol. Energy 2014, 103, 610–638. [Google Scholar] [CrossRef]
- Koçak, B.; Fernandez, A.I.; Paksoy, H. Review on sensible thermal energy storage for industrial solar applications and sustainability aspects. Sol. Energy 2020, 209, 135–169. [Google Scholar] [CrossRef]
- Alva, G.; Liu, L.K.; Huang, X.; Fang, G.Y. Thermal energy storage materials and systems for solar energy applications. Renew. Sustain. Energy Rev. 2017, 68, 693–706. [Google Scholar] [CrossRef]
- Fleuchaus, P.; Schuppler, S.; Bloemendal, M.; Guglielmetti, L.; Opel, O.; Blum, P. Risk analysis of High-Temperature Aquifer Thermal Energy Storage (HT-ATES). Renew. Sustain. Energy Rev. 2020, 133, 110153. [Google Scholar] [CrossRef]
- Wang, G.H.; Yang, Y.A.; Wang, S.X. Ocean thermal energy application technologies for unmanned underwater vehicles: A comprehensive review. Appl. Energy 2020, 278, 115752. [Google Scholar] [CrossRef]
- Caralis, G.; Christakopoulos, T.; Karellas, S.; Gao, Z.Q. Analysis of energy storage systems to exploit wind energy curtailment in Crete. Renew. Sustain. Energy Rev. 2019, 103, 122–139. [Google Scholar] [CrossRef]
- Ali, U. Bloomberg New Energy Outlook 2019: The Future of the Energy Sector: Bloomberg New Energy Finance (BNEF) Held Its Annual New Energy Outlook (NEO). Available online: https://www.power-technology.com/news/bloomberg-new-energy-outlook-2019-2/ (accessed on 23 November 2022).
- BP, P.L.C. Statistical Review of World Energy: Primary Energy. Available online: https://www.bp.com/en/global/corporate/energy-economics/statistical-review-of-world-energy/primary-energy.html (accessed on 23 November 2022).
- Lichołai, L.; Kruzel, R.; Helbrych, P.; Dębska, B.; Miąsik, P.; Szyszka, J.; Krasoń, J.; Szalacha, A. Analysis of the profitability of a photovoltaic installation in the context of sustainable development of construction. E3S Web Conf. 2018, 49, 61. [Google Scholar]
- Mitscher, M.; Ruther, R. Economic performance and policies for grid-connected residential solar photovoltaic systems in Brazil. Energy Policy 2012, 49, 688–694. [Google Scholar] [CrossRef]
- Dinesh, H.; Pearce, J.M. The potential of agrivoltaic systems. Renew. Sustain. Energy Rev. 2016, 54, 299–308. [Google Scholar] [CrossRef]
- Patel, M.T.; Khan, M.R.; Sun, X.S.; Alam, M.A. A worldwide cost-based design and optimization of tilted bifacial solar farms. Appl. Energy 2019, 247, 467–479. [Google Scholar] [CrossRef]
- Saxena, A.; Goel, V. A Technical Note on Fabrication and Thermal Performance Studies of a Solar Pond Model. J. Renew. Energy 2013, 2013, 475282. [Google Scholar] [CrossRef]
- Perumal, P.; Dharmalingam, M. Solar ponds-a mini review. Environ. Sci. Pollut. Res. Int. 2022, 29, 45063–45069. [Google Scholar] [CrossRef]
- Ganguly, S.; Jain, R.; Date, A.; Akbarzadeh, A. On the addition of heat to solar pond from external sources. Sol. Energy 2017, 144, 111–116. [Google Scholar] [CrossRef]
- Moss, R.W.; Henshall, P.; Arya, F.; Shire, G.; Hyde, T.; Eames, P.C. Performance and operational effectiveness of evacuated flat plate solar collectors compared with conventional thermal, PVT and PV panels. Appl. Energy 2018, 216, 588–601. [Google Scholar] [CrossRef]
- Joardder, M.U.H.; Halder, P.K.; Rahim, M.A.; Masud, M.H. Solar Pyrolysis. In Clean Energy for Sustainable Development; Rasul, M.G., Azad, A.K., Sharma, S.C., Eds.; Academic Press: Cambridge, MA, USA, 2017; pp. 213–235. [Google Scholar]
- Fernández-García, A.; Zarza, E.; Valenzuela, L.; Pérez, M. Parabolic-trough solar collectors and their applications. Renew. Sustain. Energy Rev. 2010, 14, 1695–1721. [Google Scholar] [CrossRef]
- Gautam, A.; Saini, R.P. A review on technical, applications and economic aspect of packed bed solar thermal energy storage system. J. Energy Storage 2020, 27, 101046. [Google Scholar] [CrossRef]
- Dincer, I.; Rosen, M.A. Renewable Energy Systems with Thermal Energy Storage. In Thermal Energy Storage: Systems and Applications, 3rd ed.; John Wiley & Sons: Hoboken, NJ, USA, 2021; pp. 521–555. [Google Scholar]
- Jones, D. Global Electricity Review 2021. 2021. Available online: https://ember-climate.org/insights/research/global-electricity-review-2021/ (accessed on 1 February 2023).
- REN21. Renewables 2021: Global Status Report. 2021, p. 146. Available online: https://www.ren21.net/wp-content/uploads/2019/05/GSR2021_Full_Report.pdf (accessed on 1 February 2023).
- Komusanac, I.; Brindley, G.; Fraile, D.; Ramirez, L. Report: Wind Energy in Europe—2020 Statistics and the Outlook for 2021–2025. 2021, pp. 1–40. Available online: https://windeurope.org/intelligence-platform/product/wind-energy-in-europe-2020-statistics-and-the-outlook-for-2021-2025/ (accessed on 1 February 2023).
- Msigwa, G.; Ighalo, J.O.; Yap, P.S. Considerations on environmental, economic, and energy impacts of wind energy generation: Projections towards sustainability initiatives. Sci. Total Environ. 2022, 849, 157755. [Google Scholar] [CrossRef]
- Ulazia, A.; Nafarrate, A.; Ibarra-Berastegi, G.; Saenz, J.; Carreno-Madinabeitia, S. The Consequences of Air Density Variations over Northeastern Scotland for Offshore Wind Energy Potential. Energies 2019, 12, 2635. [Google Scholar] [CrossRef]
- Islam, S.; Dincer, I.; Yilbas, B.S. Analysis and Assessment of a Biomass Energy-Based Multigeneration System with Thermoelectric Generators. Energy Fuels 2017, 31, 10901–10915. [Google Scholar] [CrossRef]
- Tazi, N.; Bouzidi, Y. Evolution of wind energy pricing policies in France: Opportunities and new challenges. Energy Rep. 2020, 6, 687–692. [Google Scholar] [CrossRef]
- Diffendorfer, J.E.; Dorning, M.A.; Keen, J.R.; Kramer, L.A.; Taylor, R.V. Geographic context affects the landscape change and fragmentation caused by wind energy facilities. PeerJ 2019, 7, e7129. [Google Scholar] [CrossRef]
- Perold, V.; Ralston-Paton, S.; Ryan, P. On a collision course? The large diversity of birds killed by wind turbines in South Africa. Ostrich 2020, 91, 228–239. [Google Scholar] [CrossRef]
- KaradaĞ, İ.; KuruÇAy, E. Noise Emission from Building Integrated Wind Turbines: A Case Study of a Tall Building. Sak. Univ. J. Sci. 2021, 25, 563–570. [Google Scholar] [CrossRef]
- Kandasamy, S.; Devarayan, K.; Bhuvanendran, N.; Zhang, B.; He, Z.X.; Narayanan, M.; Mathimani, T.; Ravichandran, S.; Pugazhendhi, A. Accelerating the production of bio-oil from hydrothermal liquefaction of microalgae via recycled biochar-supported catalysts. J. Environ. Chem. Eng. 2021, 9, 105321. [Google Scholar] [CrossRef]
- Shanmugam, S.; Sekar, M.; Sivaramakrishnan, R.; Raj, T.; Ong, E.S.; Rabbani, A.H.; Rene, E.R.; Mathimani, T.; Brindhadevi, K.; Pugazhendhi, A. Pretreatment of second and third generation feedstock for enhanced biohythane production: Challenges, recent trends and perspectives. Int. J. Hydrogen Energy 2021, 46, 11252–11268. [Google Scholar] [CrossRef]
- Rezaei, M.; Sameti, M.; Nasiri, F. Biomass-fuelled combined heat and power: Integration in district heating and thermal-energy storage. Clean Energy 2021, 5, 44–56. [Google Scholar] [CrossRef]
- Whangchai, K.; Mathimani, T.; Sekar, M.; Shanmugam, S.; Brindhadevi, K.; Van Hung, T.; Chinnathambi, A.; Alharbi, S.A.; Pugazhendhi, A. Synergistic supplementation of organic carbon substrates for upgrading neutral lipids and fatty acids contents in microalga. J. Environ. Chem. Eng. 2021, 9, 105482. [Google Scholar] [CrossRef]
- Voloshin, R.A.; Rodionova, M.V.; Zharmulzhamedou, S.K.; Veziroglu, T.N.; Allakhverdiev, S.I. Review: Biofuel production from plant and algal biomass. Int. J. Hydrogen Energy 2016, 41, 17257–17273. [Google Scholar] [CrossRef]
- Saravanan, A.P.; Mathimani, T.; Deviram, G.; Rajendran, K.; Pugazhendhi, A. Biofuel policy in India: A review of policy barriers in sustainable marketing of biofuel. J. Clean. Prod. 2018, 193, 734–747. [Google Scholar] [CrossRef]
- Alagumalai, A.; Mathimani, T.; Pugazhendhi, A.; Atabani, A.E.; Brindhadevi, K.; Canh, N.D. Experimental insight into co-combustion characteristics of oxygenated biofuels in modified DICI engine. Fuel 2020, 278, 118303. [Google Scholar] [CrossRef]
- Deviram, G.; Mathimani, T.; Anto, S.; Ahamed, T.S.; Ananth, D.A.; Pugazhendhi, A. Applications of microalgal and cyanobacterial biomass on a way to safe, cleaner and a sustainable environment. J. Clean. Prod. 2020, 253, 119770. [Google Scholar] [CrossRef]
- Pal, P.; Chew, K.W.; Yen, H.W.; Lim, J.W.; Lam, M.K.; Show, P.L. Cultivation of Oily Microalgae for the Production of Third-Generation Biofuels. Sustainability 2019, 11, 5424. [Google Scholar] [CrossRef]
- Shokravi, H.; Heidarrezaei, M.; Shokravi, Z.; Ong, H.C.; Lau, W.J.; Din, M.F.M.; Ismail, A.F. Fourth generation biofuel from genetically modified algal biomass for bioeconomic development. J. Biotechnol. 2022, 360, 23–36. [Google Scholar] [CrossRef] [PubMed]
- Fushimi, C. Valorization of Biomass Power Generation System: Noble Use of Combustion and Integration with Energy Storage. Energy Fuels 2021, 35, 3715–3730. [Google Scholar] [CrossRef]
- Das, P.; Chandramohan, V.P.; Mathimani, T.; Pugazhendhi, A. Recent advances in thermochemical methods for the conversion of algal biomass to energy. Sci. Total Environ. 2021, 766, 144608. [Google Scholar] [CrossRef] [PubMed]
- Mathimani, T.; Baldinelli, A.; Rajendran, K.; Prabakar, D.; Matheswaran, M.; van Leeuwen, R.P.; Pugazhendhi, A. Review on cultivation and thermochemical conversion of microalgae to fuels and chemicals: Process evaluation and knowledge gaps. J. Clean. Prod. 2019, 208, 1053–1064. [Google Scholar] [CrossRef]
- Mathimani, T.; Mallick, N. A review on the hydrothermal processing of microalgal biomass to bio-oil—Knowledge gaps and recent advances. J. Clean. Prod. 2019, 217, 69–84. [Google Scholar] [CrossRef]
- Verma, D.; Fortunati, E.; Jain, S.; Zhang, X. Biomass, Biopolymer-Based Materials, and Bioenergy: Construction, Biomedical, and Other Industrial Applications; Woodhead Publishing: Duxford, UK, 2019. [Google Scholar]
- Lin, E.Y.; Lu, C.R.E. Development perspectives of promising lignocellulose feedstocks for production of advanced generation biofuels: A review. Renew. Sustain. Energy Rev. 2021, 136, 110445. [Google Scholar] [CrossRef]
- Glivin, G.; Sekhar, S.J. Experimental and Analytical Studies on the Utilization of Biowastes Available in an Educational Institution in India. Sustainability 2016, 8, 1128. [Google Scholar] [CrossRef]
- Glivin, G.; Sekhar, S.J. Waste Potential, Barriers and Economic Benefits of Implementing Different Models of Biogas Plants in a Few Indian Educational Institutions. Bioenergy Res. 2020, 13, 668–682. [Google Scholar] [CrossRef]
- Kumar, G.; Cho, S.K.; Sivagurunathan, P.; Anburajan, P.; Mahapatra, D.M.; Park, J.H.; Pugazhendhi, A. Insights into evolutionary trends in molecular biology tools in microbial screening for biohydrogen production through dark fermentation. Int. J. Hydrogen Energy 2018, 43, 19885–19901. [Google Scholar] [CrossRef]
- Chambon, C.L.; Karia, T.; Sandwell, P.; Hallett, J.P. Techno-economic assessment of biomass gasification-based mini-grids for productive energy applications: The case of rural India. Renew. Energy 2020, 154, 432–444. [Google Scholar] [CrossRef]
- Temiz, M.; Dincer, I. Concentrated solar driven thermochemical hydrogen production plant with thermal energy storage and geothermal systems. Energy 2021, 219, 119554. [Google Scholar] [CrossRef]
- Hu, Y.; Cheng, H.; Tao, S. Opportunity and challenges in large-scale geothermal energy exploitation in China. Crit. Rev. Environ. Sci. Technol. 2021, 52, 3813–3834. [Google Scholar] [CrossRef]
- Moya, D.; Aldas, C.; Kaparaju, P. Geothermal energy: Power plant technology and direct heat applications. Renew. Sustain. Energy Rev. 2018, 94, 889–901. [Google Scholar] [CrossRef]
- Zhang, L.; Chen, S.; Zhang, C. Geothermal power generation in China: Status and prospects. Energy Sci. Eng. 2019, 7, 1428–1450. [Google Scholar] [CrossRef]
- Dhar, A.; Naeth, M.A.; Jennings, P.D.; El-Din, M.G. Geothermal energy resources: Potential environmental impact and land reclamation. Environ. Rev. 2020, 28, 415–427. [Google Scholar] [CrossRef]
- Pan, S.Y.; Gao, M.Y.; Shah, K.J.; Zheng, J.M.; Pei, S.L.; Chiang, P.C. Establishment of enhanced geothermal energy utilization plans: Barriers and strategies. Renew. Energy 2019, 132, 19–32. [Google Scholar] [CrossRef]
- Sircar, A.; Bist, N.; Yadav, K.J.M.S. A comprehensive review on exploration and exploitation of offshore geothermal energy. Mar. Syst. Ocean Technol. 2022, 17, 135–146. [Google Scholar] [CrossRef]
- Lund, J.W.; Boyd, T.L. Direct utilization of geothermal energy 2015 worldwide review. Geothermics 2016, 60, 66–93. [Google Scholar] [CrossRef]
- Dalsgaard, J.; Lund, I.; Thorarinsdottir, R.; Drengstig, A.; Arvonen, K.; Pedersen, P.B. Farming different species in RAS in Nordic countries: Current status and future perspectives. Aquac. Eng. 2013, 53, 2–13. [Google Scholar] [CrossRef]
- Lund, J.W.; Toth, A.N. Direct utilization of geothermal energy 2020 worldwide review. Geothermics 2021, 90, 101915. [Google Scholar] [CrossRef]
- Morales-Nin, B.; Moranta, J.; Garcia, C.; Tugores, M.P.; Grau, A.M.; Riera, F.; Cerda, M. The recreational fishery off Majorca Island (western Mediterranean): Some implications for coastal resource management. Ices J. Mar. Sci. 2005, 62, 727–739. [Google Scholar] [CrossRef]
- Lim, C.C.; Cooper, C. Beyond Sustainability: Optimising Island Tourism Development. Int. J. Tour. Res. 2009, 11, 89–103. [Google Scholar] [CrossRef]
- Song, C.; Zhu, X.; Wang, M.; Yang, P.; Chen, L.; Hong, L.; Cui, W. Recent advances in ocean energy harvesting based on triboelectric nanogenerators. Sustain. Energy Technol. Assess. 2022, 53, 102767. [Google Scholar] [CrossRef]
- Alsvik, I.L.; Hagg, M.B. Pressure Retarded Osmosis and Forward Osmosis Membranes: Materials and Methods. Polymers 2013, 5, 303–327. [Google Scholar] [CrossRef]
- Li, M.; Luo, H.J.; Zhou, S.J.; Kumar, G.M.S.; Guo, X.M.; Law, T.C.; Cao, S.L. State-of-the-art review of the flexibility and feasibility of emerging offshore and coastal ocean energy technologies in East and Southeast Asia. Renew. Sustain. Energy Rev. 2022, 162, 112404. [Google Scholar] [CrossRef]
- Quirapas, M.A.J.R.; Lin, H.; Abundo, M.L.S.; Brahim, S.; Santos, D. Ocean renewable energy in Southeast Asia: A review. Renew. Sustain. Energy Rev. 2015, 41, 799–817. [Google Scholar] [CrossRef]
- Magagna, D.; Uihlein, A. Ocean energy development in Europe: Current status and future perspectives. Int. J. Mar. Energy 2015, 11, 84–104. [Google Scholar] [CrossRef]
- Reguero, B.G.; Losada, I.J.; Mendez, F.J. A global wave power resource and its seasonal, interannual and long-term variability. Appl. Energy 2015, 148, 366–380. [Google Scholar] [CrossRef]
- Zhang, Y.-l.; Lin, Z.; Liu, Q.-l. Marine renewable energy in China: Current status and perspectives. Water Sci. Eng. 2014, 7, 288–305. [Google Scholar]
- Samrat, N.H.; Ahmad, N.B.; Choudhury, I.A.; Taha, Z. Prospect of wave energy in Malaysia. In Proceedings of the 2014 IEEE 8th International Power Engineering and Optimization Conference (PEOCO2014), Langkawi, Malaysia, 24–25 March 2014. [Google Scholar]
- Kim, G.; Lee, M.E.; Lee, K.S.; Park, J.S.; Jeong, W.M.; Kang, S.K.; Soh, J.G.; Kim, H. An overview of ocean renewable energy resources in Korea. Renew. Sustain. Energy Rev. 2012, 16, 2278–2288. [Google Scholar] [CrossRef]
- Inger, R.; Attrill, M.J.; Bearhop, S.; Broderick, A.C.; James Grecian, W.; Hodgson, D.J.; Mills, C.; Sheehan, E.; Votier, S.C.; Witt, M.J.; et al. Marine renewable energy: Potential benefits to biodiversity? An urgent call for research. J. Appl. Ecol. 2009, 46, 1145–1153. [Google Scholar] [CrossRef]
- Babarit, A. Working Principles and Technologies of Wave Energy Conversion. In Wave Energy Conversion; Babarit, A., Ed.; Elsevier: Amsterdam, The Netherlands, 2017; pp. 99–151. [Google Scholar]
- Hendroko Setyobudi, R.; Syarif Arief, I.; Aria Pria Utama, I.K.; Hantoro, R.; Prananda, J.; Muhammad Megawan, A.; Danang Birowosuto, M.; Kala Mahaswa, R.; Jani, Y.; Vincēviča-Gaile, Z. Computational Fluid Dynamics (CFD) Simulation for Designing Mooring Bitts Position at the Barge for Wave Energy Conversion (WEC). E3S Web Conf. 2020, 190, 17. [Google Scholar]
- Barbosa, D.V.E.; Santos, A.L.G.; dos Santos, E.D.; Souza, J.A. Overtopping device numerical study: Openfoam solution verification and evaluation of curved ramps performances. Int. J. Heat Mass Transf. 2019, 131, 411–423. [Google Scholar] [CrossRef]
- Kim, S.S.; Lee, J.C.; Kang, D.; Lee, S.S. Motion characteristics of a floating wave energy converter with wave activating body type. Int. J. Nav. Archit. Ocean Eng. 2019, 11, 244–255. [Google Scholar] [CrossRef]
- Bricker, J.D.; Esteban, M.; Takagi, H.; Roeber, V. Economic feasibility of tidal stream and wave power in post-Fukushima Japan. Renew. Energy 2017, 114, 32–45. [Google Scholar] [CrossRef]
- Liu, Y.J.; Li, Y.; He, F.L.; Wang, H.F. Comparison study of tidal stream and wave energy technology development between China and some Western Countries. Renew. Sustain. Energy Rev. 2017, 76, 701–716. [Google Scholar] [CrossRef]
- Woo, M. Tidal Energy: The New Sustainable Resource. Available online: https://www.woodharbinger.com/tidal-energy-sustainable-resource/ (accessed on 1 February 2023).
- Roberts, A.; Thomas, B.; Sewell, P.; Khan, Z.; Balmain, S.; Gillman, J. Current tidal power technologies and their suitability for applications in coastal and marine areas. J. Ocean Eng. Mar. Energy 2016, 2, 227–245. [Google Scholar] [CrossRef]
- Rajagopalan, K.; Nihous, G.C. Estimates of global Ocean Thermal Energy Conversion (OTEC) resources using an ocean general circulation model. Renew. Energy 2013, 50, 532–540. [Google Scholar] [CrossRef]
- Faizal, M.; Ahmed, M.R. Experimental studies on a closed cycle demonstration OTEC plant working on small temperature difference. Renew. Energy 2013, 51, 234–240. [Google Scholar] [CrossRef]
- Liu, W.M.; Xu, X.J.; Chen, F.Y.; Liu, Y.J.; Li, S.Z.; Liu, L.; Chen, Y. A review of research on the closed thermodynamic cycles of ocean thermal energy conversion. Renew. Sustain. Energy Rev. 2020, 119, 109581. [Google Scholar] [CrossRef]
- Li, D.M.; Fan, C.C.; Zhang, C.B.; Chen, Y.P. Control strategy of load following for ocean thermal energy conversion. Renew. Energy 2022, 193, 595–607. [Google Scholar] [CrossRef]
- Khosravi, A.; Syri, S.; Assad, M.E.H.; Malekan, M. Thermodynamic and economic analysis of a hybrid ocean thermal energy conversion/photovoltaic system with hydrogen-based energy storage system. Energy 2019, 172, 304–319. [Google Scholar] [CrossRef]
- Arabkoohsar, A.; Sadi, M. Flywheel energy storage. In Mechanical Energy Storage Technologies; Arabkoohsar, A., Ed.; Academic Press: Cambridge, MA, USA, 2021; pp. 101–124. [Google Scholar]
- Dincer, I.; Rosen, M.A. Thermal Energy Storage Methods. In Thermal Energy Storage: Systems and Applications, 3rd ed.; John Wiley & Sons: Hoboken, NJ, USA, 2021; pp. 125–259. [Google Scholar]
- Dincer, I.; Rosen, M.A. Thermal Energy Storage: Systems and Applications, 3rd ed.; John Wiley & Sons: Hoboken, NJ, USA, 2021. [Google Scholar]
- Zhou, D.; Zhao, C.Y.; Tian, Y. Review on thermal energy storage with phase change materials (PCMs) in building applications. Appl. Energy 2012, 92, 593–605. [Google Scholar] [CrossRef]
- AlShafi, M.; Bicer, Y. Thermodynamic performance comparison of various energy storage systems from source-to-electricity for renewable energy resources. Energy 2021, 219, 119626. [Google Scholar] [CrossRef]
- Atalay, H. Assessment of energy and cost analysis of packed bed and phase change material thermal energy storage systems for the solar energy-assisted drying process. Sol. Energy 2020, 198, 124–138. [Google Scholar] [CrossRef]
- Başer, T.; Dong, Y.; Moradi, A.M.; Lu, N.; Smits, K.; Ge, S.; Tartakovsky, D.; McCartney, J.S. Role of Nonequilibrium Water Vapor Diffusion in Thermal Energy Storage Systems in the Vadose Zone. J. Geotech. Geoenvironmental Eng. 2018, 144, 1. [Google Scholar] [CrossRef]
- Diyoke, C.; Wu, C.F. Thermodynamic analysis of hybrid adiabatic compressed air energy storage system and biomass gasification storage (A-CAES plus BMGS) power system. Fuel 2020, 271, 117572. [Google Scholar] [CrossRef]
- Saxena, A.; Cuce, E.; Singh, D.B.; Cuce, P.M.; Gupta, P.; Suryavanshi, A.; Farrokhi, M.; El-Sebaii, A.A. A thermodynamic review on solar ponds. Sol. Energy 2022, 242, 335–363. [Google Scholar] [CrossRef]
- Senturk Acar, M.; Arslan, O. Energy and exergy analysis of solar energy-integrated, geothermal energy-powered Organic Rankine Cycle. J. Therm. Anal. Calorim. 2019, 137, 659–666. [Google Scholar] [CrossRef]
- Soni, N.; Sharma, D.; Rahman, M.M.; Hanmaiahgari, P.R.; Reddy, V.M. Mathematical Modeling of Solar Energy based Thermal Energy Storage for House Heating in Winter. J. Energy Storage 2021, 34, 102203. [Google Scholar] [CrossRef]
- Temiz, M.; Dincer, I. A unique ocean and solar based multigenerational system with hydrogen production and thermal energy storage for Arctic communities. Energy 2022, 239, 122126. [Google Scholar] [CrossRef]
- Zhang, X.F.; Yan, R.S.; Zeng, R.; Zhu, R.L.; Kong, X.Y.; He, Y.C.; Li, H.Q. Integrated performance optimization of a biomass-based hybrid hydrogen/thermal energy storage system for building and hydrogen vehicles. Renew. Energy 2022, 187, 801–818. [Google Scholar] [CrossRef]
- Dincer, I.; Dost, S. A perspective on thermal energy storage systems for solar energy applications. Int. J. Energy Res. 1996, 20, 547–557. [Google Scholar] [CrossRef]
- Bindra, H.; Betz, A.R.; Stallbaumer, E.M.; Ross, M.; Riley, G.A.; Morrow, J.A.; Huber, R.A.; Haque, M.R.; Chakraborty, P.P.; Adams, A.N.; et al. Heat and Mass Transfer in the Food, Energy, and Water Nexus—A Review. J. Heat Transf. 2020, 142, 090801. [Google Scholar]
- John, E.; Hale, M.; Selvam, P. Concrete as a thermal energy storage medium for thermocline solar energy storage systems. Sol. Energy 2013, 96, 194–204. [Google Scholar] [CrossRef]
- Picone, S.; Bloemendal, M.; Pellegrini, M.; Hoekstra, N.; Andreu Gallego, A.; Rodriguez Comins, J.; Murrel, A. Novel combinations of aquifer thermal energy storage with solar collectors, soil remediation and other types of geothermal energy systems. In Proceedings of the European Geothermal Congress, Hague, The Netherlands, 11–14 June 2019. [Google Scholar]
- Bu, X.; Jiang, K.; Guo, Z. Storing high temperature solar thermal energy in shallow depth artificial reservoir for space heating. Sci. Rep. 2022, 12, 19549. [Google Scholar] [CrossRef] [PubMed]
- Li, H.; Tao, Y.; Zhang, Y.; Fu, H. Two-objective optimization of a hybrid solar-geothermal system with thermal energy storage for power, hydrogen and freshwater production based on transcritical CO cycle. Renew. Energy 2022, 183, 51–66. [Google Scholar] [CrossRef]
- Ahmed, A.A.; Assadi, M.; Kalantar, A.; Sliwa, T.; Sapińska-Śliwa, A. A critical review on the use of shallow geothermal energy systems for heating and cooling purposes. Energies 2022, 15, 4281. [Google Scholar] [CrossRef]
- Romanov, D.; Leiss, B. Geothermal energy at different depths for district heating and cooling of existing and future building stock. Renew. Sustain. Energy Rev. 2022, 167, 112727. [Google Scholar] [CrossRef]
- Aquifer Thermal Energy Storage for Decarbonisation of Heating and Cooling: Overcoming Technical, Economic and Societal Barriers to UK Deployment (ATESHAC). Available online: https://www.imperial.ac.uk/earth-science/research/research-groups/ateshac/ (accessed on 24 February 2023).
- Khodabandeh, E.; Safaei, M.R.; Akbari, S.; Akbari, O.A.; Alrashed, A.A. Application of nanofluid to improve the thermal performance of horizontal spiral coil utilized in solar ponds: Geometric study. Renew. Energy 2018, 122, 1–16. [Google Scholar] [CrossRef]
- Sayegh, M.A.; Zwierzchowski, R.; Malicki, M.; Lipka, M.; Danielewicz, J.; Jouhara, H.; Kaźmierczak, B.; Kutyłowska, M.; Piekarska, K. Innovative model of trigeneration system generating desalinated water, hot and cold by using low grade heat recovery from nuclear reactor set in cascade of sorption devices. E3S Web Conf. 2019, 116, 00108. [Google Scholar]
- Ghaddar, N.K. Stratified Storage Tank Influence on Performance of Solar Water-Heating System Tested in Beirut. Renew. Energy 1994, 4, 911–925. [Google Scholar] [CrossRef]
- Atomistic Simulation & Energy Research Group. Thermal Energy Grid Storage (TEGS) Concept. Available online: https://ase.mit.edu/projects/thermal-energy-grid-storage-tegs/ (accessed on 1 December 2022).
- Amy, C.; Seyf, H.R.; Steiner, M.A.; Friedman, D.J.; Henry, A. Thermal energy grid storage using multi-junction photovoltaics. Energy Environ. Sci. 2019, 12, 334–343. [Google Scholar] [CrossRef]
- Cárdenas, B.; León, N. High temperature latent heat thermal energy storage: Phase change materials, design considerations and performance enhancement techniques. Renew. Sustain. Energy Rev. 2013, 27, 724–737. [Google Scholar] [CrossRef]
- Ndukwu, M.C.; Bennamoun, L.; Abam, F.I.; Eke, A.B.; Ukoha, D. Energy and exergy analysis of a solar dryer integrated with sodium sulfate decahydrate and sodium chloride as thermal storage medium. Renew. Energy 2017, 113, 1182–1192. [Google Scholar] [CrossRef]
- García-Romero, A.; Diarce, G.; Ibarretxe, J.; Urresti, A.; Sala, J.M. Influence of the experimental conditions on the subcooling of Glauber’s salt when used as PCM. Sol. Energy Mater. Sol. Cells 2012, 102, 189–195. [Google Scholar] [CrossRef]
- Chaouch, W.B.; Khellaf, A.; Mediani, A.; Slimani, M.E.; Loumani, A.; Hamid, A. Experimental investigation of an active direct and indirect solar dryer with sensible heat storage for camel meat drying in Saharan environment. Sol. Energy 2018, 174, 328–341. [Google Scholar] [CrossRef]
- Akgün, M.; Aydın, O.; Kaygusuz, K.J.E.C. Experimental study on melting/solidification characteristics of a paraffin as PCM. Energy Convers. Manag. 2007, 48, 669–678. [Google Scholar] [CrossRef]
- Degues, K.d.M.; Cypriano, M.G.; Coelho, K.B.; Luza, A.L.; Montedo, O.R.K.; de Castro, L.C.; Angioletto, E. Assessment of PCM-impregnated zeolite as a matrix for latent heat storage. Mater. Sci. Forum 2018, 912, 87–92. [Google Scholar] [CrossRef]
- Wang, Z.F.; Wu, J.N.; Lei, D.Q.; Liu, H.; Li, J.P.; Wu, Z.Y. Experimental study on latent thermal energy storage system with gradient porosity copper foam for mid-temperature solar energy application. Appl. Energy 2020, 261, 114472. [Google Scholar] [CrossRef]
- Zhang, Q.F.; Xia, T.F.; Zhang, Q.H.; Zhu, Y.C.; Zhang, H.Z.; Xu, F.; Sun, L.X.; Wang, X.D.; Xia, Y.P.; Lin, X.C.; et al. Biomass Homogeneity Reinforced Carbon Aerogels Derived Functional Phase-Change Materials for Solar-Thermal Energy Conversion and Storage. Energy Environ. Mater. 2023, 6, 1. [Google Scholar] [CrossRef]
- Al-Shannaq, R.; Farid, M.; Al-Muhtaseb, S.; Kurdi, J. Emulsion stability and cross-linking of PMMA microcapsules containing phase change materials. Sol. Energy Mater. Sol. Cells 2015, 132, 311–318. [Google Scholar] [CrossRef]
- Al-Shannaq, R.; Kurdi, J.; Al-Muhtaseb, S.; Dickinson, M.; Farid, M. Supercooling elimination of phase change materials (PCMs) microcapsules. Energy 2015, 87, 654–662. [Google Scholar] [CrossRef]
- Al-Shannaq, R.; Kurdi, J.; Al-Muhtaseb, S.; Farid, M. Innovative method of metal coating of microcapsules containing phase change materials. Sol. Energy 2016, 129, 54–64. [Google Scholar] [CrossRef]
- Ansari, J.A.; Al-Shannaq, R.; Kurdi, J.; Al-Muhtaseb, S.A.; Ikutegbe, C.A.; Farid, M.M. A Rapid Method for Low Temperature Microencapsulation of Phase Change Materials (PCMs) Using a Coiled Tube Ultraviolet Reactor. Energies 2021, 14, 7867. [Google Scholar] [CrossRef]
- Roberts, N.S.; Al-Shannaq, R.; Kurdi, J.; Al-Muhtaseb, S.A.; Farid, M.M. Efficacy of using slurry of metal-coated microencapsulated PCM for cooling in a micro-channel heat exchanger. Appl. Therm. Eng. 2017, 122, 11–18. [Google Scholar] [CrossRef]
- Cao, Y.; Weng, M.; Mahmoud, M.H.H.; Elnaggar, A.Y.; Zhang, L.; El Azab, I.H.; Chen, Y.; Huang, M.; Huang, J.; Sheng, X. Flame-retardant and leakage-proof phase change composites based on MXene/polyimide aerogels toward solar thermal energy harvesting. Adv. Compos. Hybrid Mater. 2022, 5, 1253–1267. [Google Scholar] [CrossRef]
- Shen, R.; Weng, M.; Zhang, L.; Huang, J.; Sheng, X. Biomass-based carbon aerogel/Fe3O4@PEG phase change composites with satisfactory electromagnetic interference shielding and multi-source driven thermal management in thermal energy storage. Compos. Part A Appl. Sci. Manuf. 2022, 163, 107248. [Google Scholar] [CrossRef]
- Cao, Y.; Zeng, Z.; Huang, D.; Chen, Y.; Zhang, L.; Sheng, X. Multifunctional phase change composites based on biomass/MXene-derived hybrid scaffolds for excellent electromagnetic interference shielding and superior solar/electro-thermal energy storage. Nano Res. 2022, 15, 8524–8535. [Google Scholar] [CrossRef]
- Fujii, S.; Nakagaki, T.; Kanematsu, Y.; Kikuchi, Y. Prospective life cycle assessment for designing mobile thermal energy storage system utilizing zeolite. J. Clean. Prod. 2022, 365, 132592. [Google Scholar] [CrossRef]
- Liu, C.; Cao, H.; Jin, S.; Bao, Y.; Cheng, Q.; Rao, Z. Synthesis and characterization of microencapsulated phase change material with phenol-formaldehyde resin shell for thermal energy storage. Sol. Energy Mater. Sol. Cells 2022, 243, 111789. [Google Scholar] [CrossRef]
- Matuszewska, D.; Kuta, M.; Olczak, P. Techno-Economic Assessment of Mobilized Thermal Energy Storage System Using Geothermal Source in Polish Conditions. Energies 2020, 13, 3404. [Google Scholar] [CrossRef]
- Meng, F.X.; Wang, E.H.; Zhang, B.; Zhang, F.J.; Zhao, C.L. Thermo-economic analysis of transcritical CO2 power cycle and comparison with Kalina cycle and ORC for a low-temperature heat source. Energy Convers. Manag. 2019, 195, 1295–1308. [Google Scholar] [CrossRef]
- ElBahloul, A.A.; Zeidan, E.-S.B.; El-Sharkawy, I.I.; Hamed, A.M.; Radwan, A. Recent advances in multistage sorption thermal energy storage systems. J. Energy Storage 2022, 45, 103683. [Google Scholar] [CrossRef]
- Paksoy, H.O.; Andersson, O.; Abaci, S.; Evliya, H.; Turgut, B. Heating and cooling of a hospital using solar energy coupled with seasonal thermal energy storage in an aquifer. Renew. Energy 2000, 19, 117–122. [Google Scholar] [CrossRef]
- Fei, L.; Yin, Y.J.; Yang, M.F.; Zhang, S.F.; Wang, C.X. Wearable solar energy management based on visible solar thermal energy storage for full solar spectrum utilization. Energy Storage Mater. 2021, 42, 636–644. [Google Scholar] [CrossRef]
- Boretti, A. Concentrated Solar Energy with Thermal Energy Storage for Hydrogen Production by Three-Step Thermochemical Water-Splitting Cycles. Energy Fuels 2021, 35, 10832–10840. [Google Scholar] [CrossRef]
- Al-Mashakbeh, A.S.; Al-Mashaqbeh, S.F.; Awwad, A.M.E.; Almaita, E.K. Design and Optimization of Wind Energy System installed in Rehab Gas Power Station Combined with Thermal Energy Grid Storage Multi-Junction Photovoltaics Mean in Mafraq, Jordan. Int. J. Renew. Energy Res. 2022, 12, 39–47. [Google Scholar]
- Karasu, H.; Dincer, I. Analysis and Efficiency Assessment of Direct Conversion of Wind Energy into Heat Using Electromagnetic Induction and Thermal Energy Storage. J. Energy Resour. Technol.-Trans. Asme 2018, 140, 71201. [Google Scholar] [CrossRef]
- Wang, K.; Satyro, M.A.; Taylor, R.; Hopke, P.K. Thermal energy storage tank sizing for biomass boiler heating systems using process dynamic simulation. Energy Build. 2018, 175, 199–207. [Google Scholar] [CrossRef]
- Arslan, O.; Arslan, A.E. Performance evaluation and multi-criteria decision analysis of thermal energy storage integrated geothermal district heating system. Process Saf. Environ. Prot. 2022, 167, 21–33. [Google Scholar] [CrossRef]
- Zhou, Y. Ocean energy applications for coastal communities with artificial intelligence a state-of-the-art review. Energy AI 2022, 10, 100189. [Google Scholar] [CrossRef]
- Boretti, A. The perspective of enhanced geothermal energy integration with concentrated solar power and thermal energy storage. Energy Storage 2022, 4, 1. [Google Scholar] [CrossRef]
- Assareh, E.; Assareh, M.; Alirahmi, S.M.; Jalilinasrabady, S.; Dejdar, A.; Izadi, M. An extensive thermo-economic evaluation and optimization of an integrated system empowered by solar-wind-ocean energy converter for electricity generation—Case study: Bandar Abas, Iran. Therm. Sci. Eng. Prog. 2021, 25, 100965. [Google Scholar] [CrossRef]
- Li, L.; Gao, Y.; Ning, D.Z.; Yuan, Z.M. Development of a constraint non-causal wave energy control algorithm based on artificial intelligence. Renew. Sustain. Energy Rev. 2021, 138, 110519. [Google Scholar] [CrossRef]
- Harish, V.S.K.V.; Kumar, A. A review on modeling and simulation of building energy systems. Renew. Sustain. Energy Rev. 2016, 56, 1272–1292. [Google Scholar] [CrossRef]
- Dahanayake, K.W.D.K.C.; Chow, C.L. Studying the potential of energy saving through vertical greenery systems: Using EnergyPlus simulation program. Energy Build. 2017, 138, 47–59. [Google Scholar] [CrossRef]
- Djamel, I.; Camara, M.B.; Dakyo, B. Offshore wind farms energy injection in the electrical grid-Lithium battery to mitigate power fluctuations. Int. J. Renew. Energy Res. 2015, 5, 1049–1061. [Google Scholar]
- Yu, H.; Helland, H.; Yu, X.; Gundersen, T.; Sin, G. Optimal design and operation of an Organic Rankine Cycle (ORC) system driven by solar energy with sensible thermal energy storage. Energy Convers. Manag. 2021, 244, 114494. [Google Scholar] [CrossRef]
- Bamooeifard, A. Future studies in Iran development plans for wind power, a system dynamics modeling approach. Renew. Energy 2020, 162, 1054–1064. [Google Scholar] [CrossRef]
- Zhou, Y.; Cao, S. Quantification of energy flexibility of residential net-zero-energy buildings involved with dynamic operations of hybrid energy storages and diversified energy conversion strategies. Sustain. Energy Grids Netw. 2020, 21, 100304. [Google Scholar] [CrossRef]
- Stritih, U.; Butala, V. Optimization of a thermal storage unit combined with a biomass boiler for heating buildings. Renew. Energy 2004, 29, 2011–2022. [Google Scholar] [CrossRef]
- Terziotti, L.T.; Sweet, M.L.; McLeskey, J.T. Modeling seasonal solar thermal energy storage in a large urban residential building using TRNSYS 16. Energy Build. 2012, 45, 28–31. [Google Scholar] [CrossRef]
- Elghamry, R.; Hassan, H. Impact a combination of geothermal and solar energy systems on building ventilation, heating and output power: Experimental study. Renew. Energy 2020, 152, 1403–1413. [Google Scholar] [CrossRef]
- Ciani Bassetti, M.; Consoli, D.; Manente, G.; Lazzaretto, A. Design and off-design models of a hybrid geothermal-solar power plant enhanced by a thermal storage. Renew. Energy 2018, 128, 460–472. [Google Scholar] [CrossRef]
Disclaimer/Publisher’s Note: The statements, opinions and data contained in all publications are solely those of the individual author(s) and contributor(s) and not of MDPI and/or the editor(s). MDPI and/or the editor(s) disclaim responsibility for any injury to people or property resulting from any ideas, methods, instructions or products referred to in the content. |
© 2023 by the authors. Licensee MDPI, Basel, Switzerland. This article is an open access article distributed under the terms and conditions of the Creative Commons Attribution (CC BY) license (https://creativecommons.org/licenses/by/4.0/).











