An Automatic Procedure for Overheated Idler Detection in Belt Conveyors Using Fusion of Infrared and RGB Images Acquired during UGV Robot Inspection
Abstract
1. Introduction
2. Problem Formulation
3. Experiment Description
3.1. The Belt Conveyor
3.2. The UGV Inspection Robot
3.3. The Inspection Mission
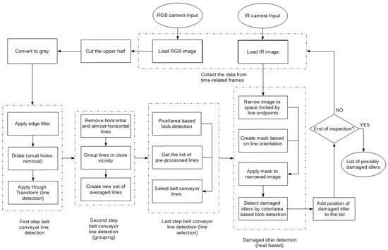
4. Methodology for Hot Spot Detection
- general straight line detection;
- incorrect line removal and line grouping;
- belt conveyor line selection;
- mask generation (based on selected line).
4.1. General Line Detection
4.2. Detected Lines Preliminary Selection and Grouping
4.3. Line Selection Supported by Blob Detection Algorithm
4.4. Mask Creation and Implementation
4.5. Heat-Based Damage Detection
- heat generated during high friction contact between idler and belt;
- damaged idler bearing that causes the idler to stop;
- partially damaged bearing of the idler that causes the core of the idler to become hot without stopping the idler rotation.
- focus on restricted color range;
- small, circular area of counted pixels;
- assumption that no other source of heat than the idler/belt friction can be found in the previously processed ROI.
5. Results
6. Conclusions
Author Contributions
Funding
Institutional Review Board Statement
Informed Consent Statement
Data Availability Statement
Acknowledgments
Conflicts of Interest
References
- Szrek, J.; Wodecki, J.; Błazej, R.; Zimroz, R. An inspection robot for belt conveyor maintenance in underground mine-infrared thermography for overheated idlers detection. Appl. Sci. 2020, 10, 4984. [Google Scholar] [CrossRef]
- Marzougui, M.; Alasiry, A.; Kortli, Y.; Baili, J. A Lane Tracking Method Based on Progressive Probabilistic Hough Transform. IEEE Access 2020, 8, 84893–84905. [Google Scholar] [CrossRef]
- Huang, Q.; Liu, J. Practical limitations of lane detection algorithm based on Hough transform in challenging scenarios. Int. J. Adv. Robot. Syst. 2021, 18, 17298814211008752. [Google Scholar] [CrossRef]
- Lin, G.; Tang, Y.; Zou, X.; Cheng, J.; Xiong, J. Fruit detection in natural environment using partial shape matching and probabilistic Hough transform. Precis. Agric. 2020, 21, 160–177. [Google Scholar] [CrossRef]
- Chen, W.; Chen, S.; Guo, H.; Ni, X. Welding flame detection based on color recognition and progressive probabilistic Hough transform. Concurr. Comput. Pract. Exp. 2020, 32, e5815. [Google Scholar] [CrossRef]
- Liu, Y.; Miao, C.; Li, X.; Xu, G. Research on Deviation Detection of Belt Conveyor Based on Inspection Robot and Deep Learning. Complexity 2021, 2021, 3734560. [Google Scholar] [CrossRef]
- Kaspers, A. Blob Detection. Master’s Thesis, Utrecht University, Utrecht, The Netherlands, 2011. [Google Scholar]
- Khanina, N.; Semeikina, E.; Yurin, D. Scale-space color blob and ridge detection. Pattern Recognit. Image Anal. 2012, 22, 221–227. [Google Scholar] [CrossRef]
- Chen, S.W.; Shivakumar, S.S.; Dcunha, S.; Das, J.; Okon, E.; Qu, C.; Taylor, C.J.; Kumar, V. Counting Apples and Oranges with Deep Learning: A Data-Driven Approach. IEEE Robot. Autom. Lett. 2017, 2, 781–788. [Google Scholar] [CrossRef]
- Liu, Y.; Miao, C.; Li, X.; Ji, J.; Meng, D. Research on the fault analysis method of belt conveyor idlers based on sound and thermal infrared image features. Measurement 2021, 186, 110177. [Google Scholar] [CrossRef]
- Han, K.T.M.; Uyyanonvara, B. A Survey of Blob Detection Algorithms for Biomedical Images. In Proceedings of the 2016 7th International Conference of Information and Communication Technology for Embedded Systems (IC-ICTES), Bangkok, Thailand, 20–22 March 2016; pp. 57–60. [Google Scholar]
- Moon, W.K.; Shen, Y.W.; Bae, M.S.; Huang, C.S.; Chen, J.H.; Chang, R.F. Computer-aided tumor detection based on multi-scale blob detection algorithm in automated breast ultrasound images. IEEE Trans. Med. Imaging 2012, 32, 1191–1200. [Google Scholar] [CrossRef]
- Czimmermann, T.; Ciuti, G.; Milazzo, M.; Chiurazzi, M.; Roccella, S.; Oddo, C.M.; Dario, P. Visual-based defect detection and classification approaches for industrial applications—A survey. Sensors 2020, 20, 1459. [Google Scholar] [CrossRef] [PubMed]
- Muniategui, A.; de la Yedra, A.G.; del Barrio, J.A.; Masenlle, M.; Angulo, X.; Moreno, R. Mass production quality control of welds based on image processing and deep learning in safety components industry. In Proceedings of the Fourteenth International Conference on Quality Control by Artificial Vision, Mulhouse, France, 15–17 May 2019; Cudel, C., Bazeille, S., Verrier, N., Eds.; International Society for Optics and Photonics: Bellingham, WA, USA, 2019; Volume 11172, pp. 148–155. [Google Scholar]
- Liu, C.; Law, A.C.C.; Roberson, D.; Kong, Z.J. Image analysis-based closed loop quality control for additive manufacturing with fused filament fabrication. J. Manuf. Syst. 2019, 51, 75–86. [Google Scholar] [CrossRef]
- Wojnar, L. Image Analysis: Applications in Materials Engineering; CRC Press: Boca Raton, FL, USA, 2019; pp. 213–216. [Google Scholar]
- Wang, F.; Casalino, L.P.; Khullar, D. Deep learning in medicine—Promise, progress, and challenges. JAMA Intern. Med. 2019, 179, 293–294. [Google Scholar] [CrossRef] [PubMed]
- Poostchi, M.; Silamut, K.; Maude, R.J.; Jaeger, S.; Thoma, G. Image analysis and machine learning for detecting malaria. Transl. Res. 2018, 194, 36–55. [Google Scholar] [CrossRef]
- Choi, H. Deep learning in nuclear medicine and molecular imaging: Current perspectives and future directions. Nucl. Med. Mol. Imaging 2018, 52, 109–118. [Google Scholar] [CrossRef] [PubMed]
- Chiu, M.T.; Xu, X.; Wei, Y.; Huang, Z.; Schwing, A.G.; Brunner, R.; Khachatrian, H.; Karapetyan, H.; Dozier, I.; Rose, G.; et al. Agriculture-vision: A large aerial image database for agricultural pattern analysis. In Proceedings of the IEEE/CVF Conference on Computer Vision and Pattern Recognition, Seattle, WA, USA, 13–19 June 2020; pp. 2828–2838. [Google Scholar]
- Tsouros, D.C.; Bibi, S.; Sarigiannidis, P.G. A review on UAV-based applications for precision agriculture. Information 2019, 10, 349. [Google Scholar] [CrossRef]
- Sharif, M.; Khan, M.A.; Iqbal, Z.; Azam, M.F.; Lali, M.I.U.; Javed, M.Y. Detection and classification of citrus diseases in agriculture based on optimized weighted segmentation and feature selection. Comput. Electron. Agric. 2018, 150, 220–234. [Google Scholar] [CrossRef]
- Wang, B.; Chen, L.; Zhang, Z. A novel method on the edge detection of infrared image. Optik 2019, 180, 610–614. [Google Scholar] [CrossRef]
- Wang, B.; Chen, L.; Liu, Y. New results on contrast enhancement for infrared images. Optik 2019, 178, 1264–1269. [Google Scholar] [CrossRef]
- Kluwe, B.; Christian, D.; Miknis, M.; Plassmann, P.; Jones, C. Segmentation of Infrared Images Using Stereophotogrammetry. In VipIMAGE 2017; Tavares, J.M.R., Natal Jorge, R., Eds.; Springer International Publishing: Cham, Switzerland, 2018; pp. 1025–1034. [Google Scholar]
- Procházka, A.; Charvátová, H.; Vyšata, O.; Kopal, J.; Chambers, J. Breathing analysis using thermal and depth imaging camera video records. Sensors 2017, 17, 1408. [Google Scholar] [CrossRef]
- Nääs, I.A.; Garcia, R.G.; Caldara, F.R. Infrared thermal image for assessing animal health and welfare. J. Anim. Behav. Biometeorol. 2020, 2, 66–72. [Google Scholar] [CrossRef]
- Zhao, C.; Huang, Y.; Qiu, S. Infrared and visible image fusion algorithm based on saliency detection and adaptive double-channel spiking cortical model. Infrared Phys. Technol. 2019, 102, 102976. [Google Scholar] [CrossRef]
- González, A.; Fang, Z.; Socarras, Y.; Serrat, J.; Vázquez, D.; Xu, J.; López, A.M. Pedestrian detection at day/night time with visible and FIR cameras: A comparison. Sensors 2016, 16, 820. [Google Scholar] [CrossRef]
- Liu, Y.; Miao, C.; Ji, J.; Li, X. MMF: A Multi-scale MobileNet based fusion method for infrared and visible image. Infrared Phys. Technol. 2021, 119, 103894. [Google Scholar] [CrossRef]
- Carvalho, R.; Nascimento, R.; D’Angelo, T.; Delabrida, S.; Bianchi, A.G.C.; Oliveira, R.A.R.; Azpúrua, H.; Uzeda Garcia, L.G. A UAV-Based Framework for Semi-Automated Thermographic Inspection of Belt Conveyors in the Mining Industry. Sensors 2020, 20, 2243. [Google Scholar] [CrossRef]
- Yang, W.; Zhang, X.; Ma, H. An inspection robot using infrared thermography for belt conveyor. In Proceedings of the 2016 13th International Conference on Ubiquitous Robots and Ambient Intelligence (URAI), Xian, China, 19–22 August 2016; pp. 400–404. [Google Scholar]
- Kim, S.; An, D.; Choi, J.H. Diagnostics 101: A Tutorial for Fault Diagnostics of Rolling Element Bearing Using Envelope Analysis in MATLAB. Appl. Sci. 2020, 10, 7302. [Google Scholar] [CrossRef]
- Liu, Y.; Wang, Y.; Zeng, C.; Zhang, W.; Li, J. Edge Detection for Conveyor Belt Based on the Deep Convolutional Network; Jia, Y., Du, J., Zhang, W., Eds.; Springer: Singapore, 2019; pp. 275–283. [Google Scholar]
- Kroll, A.; Baetz, W.; Peretzki, D. On autonomous detection of pressured air and gas leaks using passive IR-thermography for mobile robot application. In Proceedings of the 2009 IEEE International Conference on Robotics and Automation, Kobe, Japan, 12–17 May 2009; pp. 921–926. [Google Scholar]
- Szurgacz, D.; Zhironkin, S.; Vöth, S.; Pokorný, J.; Sam Spearing, A.; Cehlár, M.; Stempniak, M.; Sobik, L. Thermal imaging study to determine the operational condition of a conveyor belt drive system structure. Energies 2021, 14, 3258. [Google Scholar] [CrossRef]
- Błazej, R.; Sawicki, M.; Kirjanów, A.; Kozłowski, T.; Konieczna, M. Automatic analysis of thermograms as a means for estimating technical of a gear system. Diagnostyka 2016, 17, 43–48. [Google Scholar]
- Michalik, P.; Zajac, J. Use of thermovision for monitoring temperature conveyor belt of pipe conveyor. Appl. Mech. Mater. 2014, 683, 238–242. [Google Scholar] [CrossRef]
- Skoczylas, A.; Stefaniak, P.; Anufriiev, S.; Jachnik, B. Belt conveyors rollers diagnostics based on acoustic signal collected using autonomous legged inspection robot. Appl. Sci. 2021, 11, 2299. [Google Scholar] [CrossRef]
- Vidas, S.; Moghadam, P.; Bosse, M. 3D Thermal Mapping of Building Interiors using an RGB-D and Thermal Camera. In Proceedings of the 2013 IEEE International Conference on Robotics and Automation, Karlsruhe, Germany, 6–10 May 2013; pp. 2303–2310. [Google Scholar]
- Gui, Z.; Zhong, X.; Wang, Y.; Xiao, T.; Deng, Y.; Yang, H.; Yang, R. A cloud-edge-terminal-based robotic system for airport runway inspection. Ind. Robot. 2021, 48, 846–855. [Google Scholar] [CrossRef]
- Raviola, A.; Antonacci, M.; Marino, F.; Jacazio, G.; Sorli, M.; Wende, G. Collaborative robotics: Enhance maintenance procedures on primary flight control servo-actuators. Appl. Sci. 2021, 11, 4929. [Google Scholar] [CrossRef]
- Ramezani, M.; Brandao, M.; Casseau, B.; Havoutis, I.; Fallon, M. Legged Robots for Autonomous Inspection and Monitoring of Offshore Assets. In Proceedings of the OTC Offshore Technology Conference, Houston, TX, USA, 4–7 May 2020. [Google Scholar]
- Rocha, F.; Garcia, G.; Pereira, R.F.S.; Faria, H.D.; Silva, T.H.; Andrade, R.H.R.; Barbosa, E.S.; Almeida, A.; Cruz, E.; Andrade, W.; et al. ROSI: A Robotic System for Harsh Outdoor Industrial Inspection—System Design and Applications. J. Intell. Robot. Syst. 2021, 103, 30. [Google Scholar] [CrossRef]
- Bałchanowski, J. Modelling and simulation studies on the mobile robot with self-leveling chassis. J. Theor. Appl. Mech. 2016, 54, 149–161. [Google Scholar] [CrossRef][Green Version]
- Cao, X.; Zhang, X.; Zhou, Z.; Fei, J.; Zhang, G.; Jiang, W. Research on the Monitoring System of Belt Conveyor Based on Suspension Inspection Robot. In Proceedings of the 2018 IEEE International Conference on Real-Time Computing and Robotics (RCAR), Kandima, Maldives, 1–5 August 2018; pp. 657–661. [Google Scholar]
- Szrek, J.; Zimroz, R.; Wodecki, J.; Michalak, A.; Góralczyk, M.; Worsa-Kozak, M. Application of the infrared thermography and unmanned ground vehicle for rescue action support in underground mine—The amicos project. Remote Sens. 2021, 13, 69. [Google Scholar] [CrossRef]
- Duan, D.; Xie, M.; Mo, Q.; Han, Z.; Wan, Y. An improved Hough transform for line detection. In Proceedings of the 2010 International Conference on Computer Application and System Modeling (ICCASM 2010), Taiyuan, China, 22–24 October 2010; Volume 2, pp. 354–357. [Google Scholar]
- Shrivakshan, G.; Chandrasekar, C. A comparison of various edge detection techniques used in image processing. Int. J. Comput. Sci. Issues (IJCSI) 2012, 9, 269. [Google Scholar]
- Roushdy, M. Comparative study of edge detection algorithms applying on the grayscale noisy image using morphological filter. GVIP J. 2006, 6, 17–23. [Google Scholar]





















| Parameter | RGB and IR Camera |
|---|---|
| Frames per second | 25 fps |
| Resolution | 640 × 480 |
| Mounting height | 100 cm above shelf |
| Observation angle | 40 |
| Parameter | Value |
|---|---|
| Conveyor length | 150 m |
| Belt width | 800 mm |
| Idler diameter | 133 mm |
| Idler spacing | 1.45 m |
| Result | Value |
|---|---|
| Computed frames | 1800 |
| Correct line detection | 1699 |
| Predetermined shape cases | 101 |
| Correct detection ratio | 94.39% |
| Number of Frames | TP | TN | FN | FP |
|---|---|---|---|---|
| 1800 | 688 | 659 | 135 | 36 |
Publisher’s Note: MDPI stays neutral with regard to jurisdictional claims in published maps and institutional affiliations. |
© 2022 by the authors. Licensee MDPI, Basel, Switzerland. This article is an open access article distributed under the terms and conditions of the Creative Commons Attribution (CC BY) license (https://creativecommons.org/licenses/by/4.0/).
Share and Cite
Dabek, P.; Szrek, J.; Zimroz, R.; Wodecki, J. An Automatic Procedure for Overheated Idler Detection in Belt Conveyors Using Fusion of Infrared and RGB Images Acquired during UGV Robot Inspection. Energies 2022, 15, 601. https://doi.org/10.3390/en15020601
Dabek P, Szrek J, Zimroz R, Wodecki J. An Automatic Procedure for Overheated Idler Detection in Belt Conveyors Using Fusion of Infrared and RGB Images Acquired during UGV Robot Inspection. Energies. 2022; 15(2):601. https://doi.org/10.3390/en15020601
Chicago/Turabian StyleDabek, Przemyslaw, Jaroslaw Szrek, Radoslaw Zimroz, and Jacek Wodecki. 2022. "An Automatic Procedure for Overheated Idler Detection in Belt Conveyors Using Fusion of Infrared and RGB Images Acquired during UGV Robot Inspection" Energies 15, no. 2: 601. https://doi.org/10.3390/en15020601
APA StyleDabek, P., Szrek, J., Zimroz, R., & Wodecki, J. (2022). An Automatic Procedure for Overheated Idler Detection in Belt Conveyors Using Fusion of Infrared and RGB Images Acquired during UGV Robot Inspection. Energies, 15(2), 601. https://doi.org/10.3390/en15020601

