Performance Analysis of Integrated Photovoltaic-Thermal and Air Source Heat Pump System through Energy Simulation
Abstract
1. Introduction
2. Materials and Methods
2.1. Integrated PVT-ASHP System
2.1.1. Overview of Integrated PVT-ASHP System
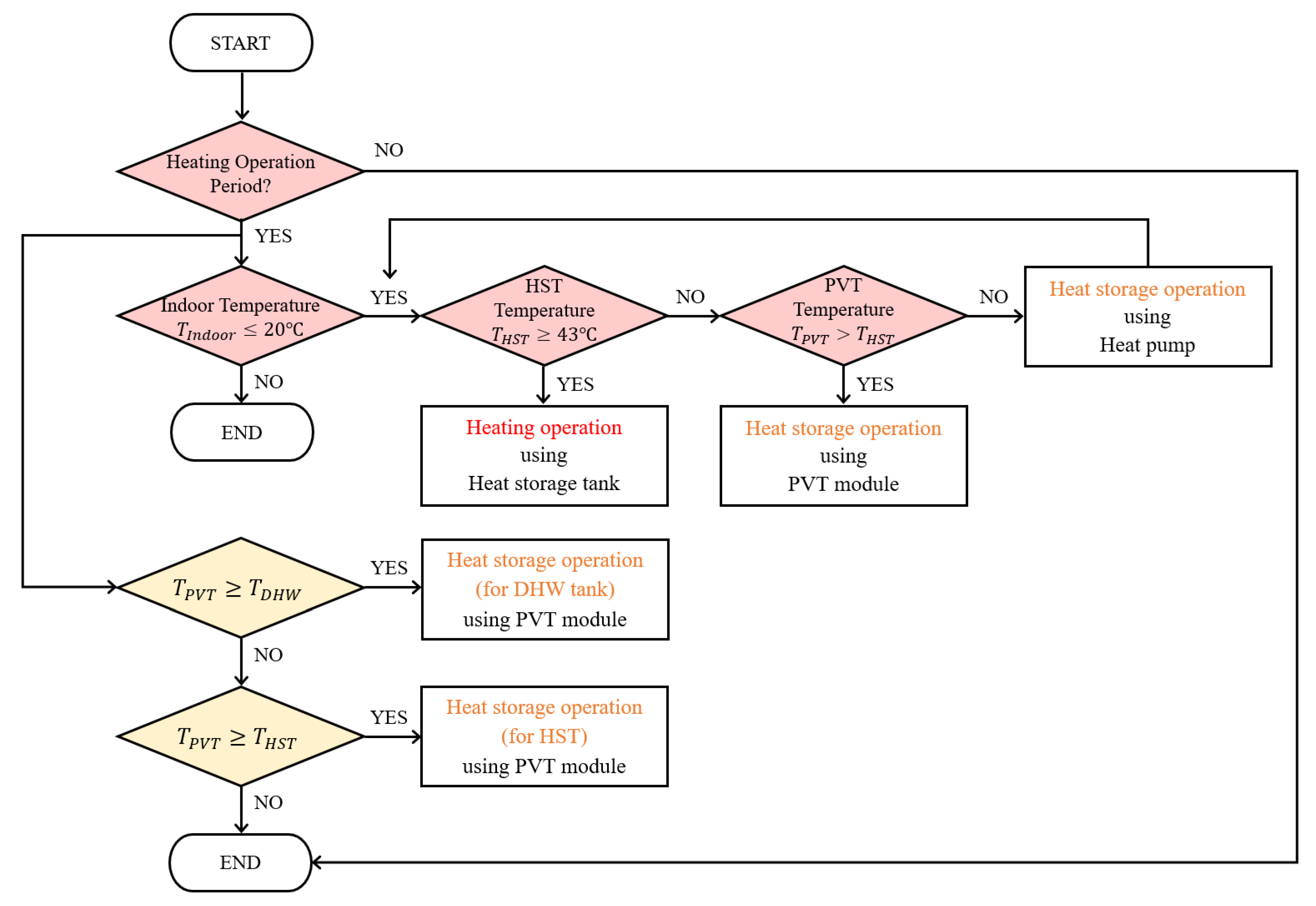
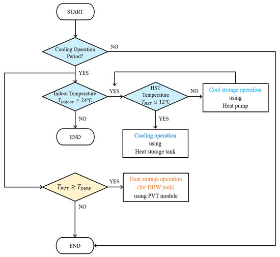
2.1.2. Operation Strategies of Integrated PVT-ASHP System
2.2. Dynamic Simulation Model
2.2.1. Building Load Model
2.2.2. Integrated PVT-ASHP System Model
2.2.3. Analysis Method
3. Results and Discussion
3.1. Thermal and Electrical Performance of PVT Module
3.2. Heating and Cooling Performance of Heat Pump
3.3. Monthly Performance of Integrated PVT-ASHP System
4. Conclusions
- (1)
- In the heating and cooling seasons, the average outlet temperatures of the PVT module for the DHW tank were 21 °C and 37 °C, respectively. It was difficult for the PVT module alone to compensate for the hot water load during the heating season. However, the hot water load can be sufficiently handled with a low-capacity auxiliary heat source or DHW tank heat storage by using a heat pump.
- (2)
- The total electrical production of the PVT module was calculated to be 7.7 and 22.5 kWh on the representative heating and cooling days, respectively. The average electrical efficiency was found to be 14.1 and 13.3%, respectively. The electrical production of the PVT module in the cooling season was 14.8 kWh higher than that in the heating season. This could be attributed to the higher outdoor temperature and solar radiation, and because the sunlight duration was three hours longer in the cooling season than in the heating season.
- (3)
- On the representative heating and cooling days, the average COP of the heat pump was calculated to be 3.4 and 4.0, respectively. On the representative heating day, the HST temperature fluctuated owing to the heating load requirement in the morning and the heat storage operation of the heat pump. On the representative cooling day, the heat pump performed cold storage operation for a large fraction of time to meet the setpoint temperature of HST, as there was only a marginal amount of cooling load.
- (4)
- The average COP of the system during the heating and cooling seasons were 5.3 and 16.3, respectively. This could be attributed to the higher heat and electrical productions of the PVT module, in the cooling season than in the heating season. From April to June, the electrical production of the PVT module was higher than the power consumption of the system, confirming the possibility of ZEBs.
Author Contributions
Funding
Conflicts of Interest
Nomenclature
| Gross area of the PVT module [m2] | |
| Area of ground storage [m2] | |
| Spacing distance [m] | |
| Specific heat [J/kg·K] | |
| Coefficient of performance of integrated PVT-ASHP system [-] | |
| Solar radiation [W/m2] | |
| Incidence angle modifier [-] | |
| Flow rate [kg/s] | |
| Power consumption of compressor [W] | |
| Power consumption of blower [W] | |
| Power consumption of controller [W] | |
| Electrical production of PVT module [W] | |
| Power consumption of heat pump [W] | |
| Power consumption of fan coil unit [W] | |
| Power consumption of circulating pump [W] | |
| Heat exchange rate of condenser [W] | |
| Heat exchange rate of evaporator [W] | |
| Heat exchange rate of liquid stream [W] | |
| Heat exchange rate of heat pump [W] | |
| Heat exchange rate of PVT module [W] | |
| Ground temperature [°C] | |
| Inlet temperature of ground heat exchanger [°C] | |
| Outlet temperature of ground heat exchanger [°C] | |
| Inlet temperature of PVT module [°C] | |
| Outlet temperature of PVT module [°C] | |
| Volume of ground heat exchanger [m3] | |
| Multiplier for the power efficiency as a function of the module temperature [m3] | |
| Multiplier for the power efficiency as a function of the solar radiation [m3] | |
| Greek symbols | |
| damping factor [-] | |
| Electrical efficiency of the PVT module [%] | |
| τα | Transmittance-absorbance of the PVT module [-] |
| Acronyms and abbreviations | |
| A/C | Air-conditioning |
| ASHP | Air source heat pump |
| COP | Coefficient of performance |
| DHW | Domestic hot water |
| FCU | Fan coil unit |
| GSHP | Ground source heat pump |
| HER | Heat exchange rate |
| HST | Heat storage tank |
| SAAHP | Solar assisted air source heat pump |
| SAGSHP | Solar assisted ground source heat pump |
| PVT | Photovoltaic-thermal |
| ZEB | Zero energy building |
References
- IEA. Heat Pumps. 2021. Available online: https://www.iea.org/reports/heat-pumps (accessed on 22 November 2021).
- Kelly, J.A.; Fu, M.; Clinch, P. Residential home heating: The potential for air source heat pump technologies as an alternative to solid and liquid fuels. Energy Policy 2016, 98, 431–442. [Google Scholar] [CrossRef]
- Ding, Y.; Chai, Q.; Ma, G.; Jiang, Y. Experimental study of an improved air source heat pump. Energy Convers. Manag. 2004, 45, 2393–2403. [Google Scholar] [CrossRef]
- Mattinen, M.K.; Nissinen, A.; Hyysalo, S.; Juntunen, J.K. Energy use and greenhouse gas emissions of air-source heat pump and innovative ground-source air heat pump in a cold climate. J. Ind. Ecol. 2014, 19, 61–70. [Google Scholar] [CrossRef]
- Daemi, N.; Krol, M.M. Impact of building thermal load on the developed thermal plumes of a multi-borehole GSHP system in different Canadian climates. Renew. Energy 2019, 143, 550–557. [Google Scholar] [CrossRef]
- Liang, C.; Zhang, X.; Li, X.; Zhu, X. Study on the performance of a solar assisted air source heat pump system for building heating. Energy Build. 2011, 43, 2188–2196. [Google Scholar] [CrossRef]
- Oh, J.H.; Nam, Y. Study on the effect of ground heat storage by solar heat using numerical simulation. Energies 2015, 8, 13609–13627. [Google Scholar] [CrossRef]
- Li, H.; Liu, Y.F.; Guo, M.; Zhang, R.; Du, J. Heating performance investigations on two applications of a solar assisted air source heat pump system. Adv. Mater. Res. 2011, 374–337, 284–287. [Google Scholar] [CrossRef]
- Hwang, J.; Song, D.; Lee, T. The effect of coupling solar thermal system and geothermal heat pump systems in areas with unbalanced heating and cooling demand. Energies 2021, 14, 31. [Google Scholar] [CrossRef]
- Yu, M.G.; Nam, Y.; Yu, Y.; Seo, J. Study on the system of a solar assisted ground heat pump system using dynamic simulation. Energies 2016, 9, 291. [Google Scholar] [CrossRef]
- Long, J.; Xia, K.; Zhong, H.; Lu, H.; Yongga, A. Study on energy-saving operation of a combined heating system of solar hot water and air source heat pump. Energy Convers. Manag. 2021, 229, 113624. [Google Scholar] [CrossRef]
- Meena, C.W.; Raj, B.P.; Saini, L.; Agarwal, N.; Ghosh, A. Performance optimization of solar-assisted heat pump system for hot-water applications. Energies 2021, 14, 3534. [Google Scholar] [CrossRef]
- Huan, C.; Li, S.; Wang, F.; Liu, L.; Zhao, Y.; Wang, Z.; Tao, P. Performance analysis of a combined solar-assisted heat pump heating system in Xi’an, China. Energies 2019, 12, 2515. [Google Scholar] [CrossRef]
- Kamel, R.; Ekrami, N.; Dash, P.; Fung, A.; Hailu, G. BIPV/T+ASHP: Technologies for NZEBs. Energy Procedia 2015, 78, 424–429. [Google Scholar] [CrossRef]
- Cao, C.; Li, H.; Feng, G.; Zhang, R.; Huang, K. Research on PV/T–air source heat pump integrated heating system in severe cold region. Procedia Eng. 2016, 146, 410–414. [Google Scholar] [CrossRef]
- Wang, G.; Quan, Z.; Zhao, Y.; Xu, P.; Sun, C. Experimental study of a novel PV/T-air composite heat pump hot water system. Energy Procedia 2015, 70, 537–543. [Google Scholar] [CrossRef][Green Version]
- Sommerfeldt, N.; Madani, H. In-depth techno-economic analysis of PV/Thermal plus ground source heat pump systems for multi-family houses in a heating dominated climate. Sol. Energy 2019, 190, 44–62. [Google Scholar] [CrossRef]
- Jeong, Y.D.; Yu, M.G.; Nam, Y. Feasibility study of a heating, cooling and domestic hot water system combining a photovoltaic-thermal system and a ground source heat pump. Energies 2017, 10, 1243. [Google Scholar] [CrossRef]
- Abu-rumman, M.; Hamdan, M.; Ayadi, O. Performance enhancement of a photovoltaic-thermal (PVT) and ground-source heat pump system. Geothermics 2020, 85, 101809. [Google Scholar] [CrossRef]
- Kang, E.C.; Lee, E.J.; Ghorab, M.; Yang, L.; Entchev, E.; Lee, K.S.; Lyu, N.J. Investigation of energy and environmental potentials of a renewable trigeneration system in a residential application. Energies. 2016, 9, 760. [Google Scholar] [CrossRef]
- Conti, P.; Schito, E.; Testi, D. Cost-benefit analysis of hybrid photovoltaic/thermal collectors in a nearly zero-energy building. Energies 2019, 12, 1582. [Google Scholar] [CrossRef]
- Kashan, M.E.; Fung, A.S.; Swift, J. Integrating novel microchannel-based solar collectors with a water-to-water heat pump for cold-climate domestic hot water supply, including related solar systems comparisons. Energies 2021, 14, 4057. [Google Scholar] [CrossRef]
- Standard 90.1-2004; Energy Standard for Buildings Except Low-Rise Residential Buildings. ASHRAE: Atlanta, GA, USA, 2004.
- ASHRAE Standard 55-2004; Thermal Environment Conditions for Human Occupancy. ASHRAE: Atlanta, GA, USA, 2004.
- ASHRAE Standard 62.1-2004; Ventilation for Acceptable Indoor Air Quality. ASHRAE: Atlanta, GA, USA, 2004.
- ASHRAE. 2003 HVAC Applications Handbook; ASRHAE: Atlanta, GA, USA, 2003. [Google Scholar]
- International Electrotechnical Commission. Photovoltaic Device–Part 1: Measurement of Photovoltaic Current-Voltage Characteristics; IEC: Geneva, Switzerland, 2020. [Google Scholar]
- Bae, S.; Nam, Y. Comparison between experiment and simulation for the development of a Tri-generation system using photovoltaic-thermal and ground source heat pump. Energy Build. 2021, 231, 110623. [Google Scholar] [CrossRef]
- ASHRAE. Measurement of Energy, Demand, and Water Savings; ASHRAE Guideline 14-2014; ASHRAE: Atlanta, GA, USA, 2014. [Google Scholar]
- Duffie, J.A..; Beckman, W.A. Solar Engineering of Thermal Process, 4th ed.; John Wiley & Sons, Inc.: Hoboken, NJ, USA, 2013. [Google Scholar]
- TRNSYS 17. Electrical Library Mathematical Reference; TESS Libs 17: Milwaukee, WI, USA, 2012; Volume 3. [Google Scholar]
- TRNSYS 17. HVAC Library Mathematical Reference; TESS Libs 17: Milwaukee, WI, USA, 2012; Volume 6. [Google Scholar]












| Ref. | System | Approach | Location | Results |
|---|---|---|---|---|
| [14] | BIPV/T-ASHP | Simulation | Toronto, Canada | Seasonal COP could be increased from 2.7 to 3.5 |
| [15] | PVT-ASHP | Simulation | Shenyang, China | Heating COP of the ASHP varied from 3.6 to 4.9 |
| [16] | PVT-ASHP | Experimental | Beijing, China | System COP ranged from 1.33 to 6.07 |
| [17] | PVT-GSHP | Simulation | Stockholm, Sweden | System SPF ranged from 1.8 to 3.4 |
| [18] | PVT-GSHP | Simulation | Seoul, South Korea | System SPF of the System varied from 4 to 10 |
| [19] | PVT-GSHP | Simulation | Amman, Jordan | Heating COP of the ASHP varied from 4.6 to 6.2 |
| [20] | GAHX-PVT-AWHP | Simulation | Incheon, South Korea | Average system COP was 2.87 |
| Construction Type | U-Value (W/m2·K) |
|---|---|
| External wall | 0.284 |
| External roof | 0.181 |
| Ground floor | 0.355 |
| Window | 1.51 |
| Parameter | Value | Reference |
|---|---|---|
| Heat generated by people | 70 W/m2 | ASHRAE Standard 55-2004 |
| Number of persons | 7 people | ASHRAE Standard 90.1-2004 |
| Light | 12.9 W/m2 | |
| Equipment | 8.1 W/m2 | |
| Plug | 6.8 W/m2 | |
| Setpoint temperature | Cooling: 24 °C, Heating: 21 °C | |
| Ventilation | 0.42 air changes per hour (ACH) | ASHRAE Standard 62.1-2004 |
| Infiltration | 0.002 ACH |
| Component | Name | Value |
|---|---|---|
| PVT module | Size | 1.012 × 19.72 m2 |
| Thermal conductivity | 386 W/m·K (Copper tube) | |
| Number of tubes | 21 | |
| Tube diameter | 0.0109 m | |
| Electrical efficiency | 16% | |
| Slope | 45° | |
| Direction | South | |
| Heat pump | Type | Air to water |
| Heating capacity | 11.36 kW | |
| Heating power consumption | 2.02 kW | |
| Cooling capacity | 7.55 kW | |
| Cooling power consumption | 2.03 kW | |
| Storage tank | Volume | 0.3 m3 |
| Height | 1.0 m | |
| Fan coil unit | Heating capacity | 11.63 kW |
| Cooling capacity | 7.38 kW | |
| Fan power consumption | 0.12 kW |
Publisher’s Note: MDPI stays neutral with regard to jurisdictional claims in published maps and institutional affiliations. |
© 2022 by the authors. Licensee MDPI, Basel, Switzerland. This article is an open access article distributed under the terms and conditions of the Creative Commons Attribution (CC BY) license (https://creativecommons.org/licenses/by/4.0/).
Share and Cite
Bae, S.; Chae, S.; Nam, Y. Performance Analysis of Integrated Photovoltaic-Thermal and Air Source Heat Pump System through Energy Simulation. Energies 2022, 15, 528. https://doi.org/10.3390/en15020528
Bae S, Chae S, Nam Y. Performance Analysis of Integrated Photovoltaic-Thermal and Air Source Heat Pump System through Energy Simulation. Energies. 2022; 15(2):528. https://doi.org/10.3390/en15020528
Chicago/Turabian StyleBae, Sangmu, Soowon Chae, and Yujin Nam. 2022. "Performance Analysis of Integrated Photovoltaic-Thermal and Air Source Heat Pump System through Energy Simulation" Energies 15, no. 2: 528. https://doi.org/10.3390/en15020528
APA StyleBae, S., Chae, S., & Nam, Y. (2022). Performance Analysis of Integrated Photovoltaic-Thermal and Air Source Heat Pump System through Energy Simulation. Energies, 15(2), 528. https://doi.org/10.3390/en15020528

