An Efficient Framework to Estimate the State of Charge Profiles of Hydro Units for Large-Scale Zonal and Nodal Pricing Models
Abstract
:1. Introduction
1.1. Motivation
1.2. Literature Review
1.3. Contribution and Structure of the Paper
2. Problem Statement
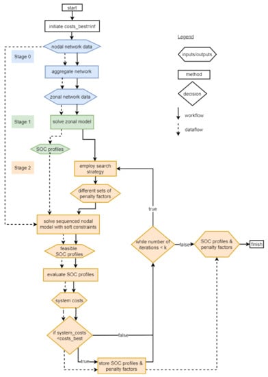
3. Methodology
4. Results
4.1. Benchmarks
4.1.1. Nodal and Zonal Network Preparation
4.1.2. Experimental Design
4.2. Results: Benchmarks with Short-Time Horizon
4.3. Results: Benchmarks with Long-Time Horizon
5. Conclusions
Author Contributions
Funding
Data Availability Statement
Acknowledgments
Conflicts of Interest
Abbreviations
| AC | Alternating current |
| DC | Direct current |
| FTR | Financial transmission right |
| HVDC | High-voltage direct current |
| LMP | Locational marginal price |
| NTC | Net transfer capacity |
| OPF | Optimal power flow |
| RES | Renewable energy source |
| SOC | State of charge |
| TYNDP | Ten-year net development plan |
References
- European Commission. Clean Energy For All Europeans COM/2016/0860 Final; Technical Report; European Commission: Brussels, Belgium, 2016. [Google Scholar]
- European Commission. REPowerEU Plan—SWD(2022) 230 Final; Technical report; European Commission: Brussels, Belgium, 2022. [Google Scholar]
- Antonopoulos, G.; Vitiello, S.; Fulli, G.; Masera, M. Nodal Pricing in the European Internal Electricity Market; Technical Report EUR 30155 EN; Publications Office of the European Union: Luxembourg, 2020. [Google Scholar] [CrossRef]
- Borowski, P.F. Zonal and Nodal Models of Energy Market in European Union. Energies 2020, 16, 4182. [Google Scholar] [CrossRef]
- Leuthold, F.; Weigt, H.; Hirschhausen, C.V. Efficient pricing for European electricity networks—The theory of nodal pricing applied to feeding-in wind in Germany. Util. Policy 2015, 16, 284–291. [Google Scholar] [CrossRef]
- Kaleta, M. A generalized class of locational pricing mechanisms for the electricity markets. Energy Econ. 2016, 86, 103455. [Google Scholar] [CrossRef]
- Schweppe, F.C.; Caramanis, M.C.; Tabors, R.D.; Bohn, R.E. Spot Pricing of Electricity, 4th ed.; Kluwer Academic Publisher: Boston, MA, USA, 1988; pp. 1–355. [Google Scholar]
- Hogan, W. Transmission Congestion: The Nodal-Zonal Debate Revisited; Technical Report; Harvard University: Cambridge, MA, USA, 1999. [Google Scholar]
- European Commission. Impact Assessment of the Market Design Initiative SWD(2016) 410 Final; Technical Report; European Commission: Brussels, Belgium, 2016. [Google Scholar]
- Bakirtzis, A.; Biskas, P.; Ilias, M.; Ntomaris, A. DR Model for Adequacy Procedure: Final Report (D5); Technical Report; Aristotle University of Thessaloniki: Thessaloniki, Greece, 2018. [Google Scholar]
- Ringler, P.; Keles, D.; Fichtner, W. How to benefit from a common European electricity market design. Energy Policy 2017, 101, 629–643. [Google Scholar] [CrossRef]
- Kunz, F.; Neuhoff, K.; Rosellón, J. FTR allocations to ease transition to nodal pricing: An application to the German power system. Energy Econ. 2016, 60, 176–185. [Google Scholar] [CrossRef]
- Bjørndal, E.; Bjørndal, M.; Cai, H.; Panos, E. Hybrid pricing in a coupled European power market with more wind power. Eur. J. Oper. Res. 2018, 264, 919–931. [Google Scholar] [CrossRef]
- Mende, D.; Böttger, D.; Löwer, L.; Becker, H.; Akbulut, A.; Stock, S. About the Need of Combining Power Market and Power Grid Model Results for Future Energy System Scenarios. J. Phys. Conf. Ser. 2018, 977, 012009. [Google Scholar] [CrossRef]
- Barroso, L.A.; Cavalcanti, T.H.; Giesbertz, P.; Purchala, K. Classification of electricity market models worldwide. In Proceedings of the 2005 CIGRE/IEEE PES International Symposium, New Orleans, LA, USA, 5–7 October 2005; pp. 9–16. [Google Scholar] [CrossRef]
- Norwegian Ministry of Petroleum and Energy. Energy Facts Norway—Electricity Production. 2022. Available online: https://energifaktanorge.no/en/norsk-energiforsyning/kraftproduksjon/ (accessed on 28 May 2022).
- Jahns, C.; Podewski, C.; Weber, C. Supply curves for hydro reservoirs—Estimation and usage in large-scale electricity market models. Energy Econ. 2020, 87, 104696. [Google Scholar] [CrossRef]
- Shen, J.i.; Cheng, C.t.; Jia, Z.b.; Zhang, Y.; Lv, Q.; Cai, H.x.; Wang, B.c.; Xie, M.f. Impacts, challenges and suggestions of the electricity market for hydro-dominated power systems in China. Renew. Energy 2022, 187, 743–759. [Google Scholar] [CrossRef]
- Stoll, B.; Andrade, J.; Cohen, S.; Brinkman, G.; Brancucci Martinez-anido, C. Hydropower Modeling Challenges; Technical Report April, No. NREL/TP-5D00-68231; National Renewable Energy Lab. (NREL): Golden, CO, USA, 2017. [Google Scholar]
- Philpott, A. Models for Estimating the Performance of Electricity Markets with Hydroelectric Reservoir Storage; Technical Report; Electric Power Optimization Centre, University of Auckland: Auckland, New Zealand, 2013. [Google Scholar]
- Weibelzahl, M.; Märtz, A. On the effects of storage facilities on optimal zonal pricing in electricity markets. Energy Policy 2018, 113, 778–794. [Google Scholar] [CrossRef]
- Brancucci Martínez-Anido, C.; L’Abbate, A.; Migliavacca, G.; Calisti, R.; Soranno, M.; Fulli, G.; Alecu, C.; De Vries, L.J. Effects of North-African electricity import on the European and the Italian power systems: A techno-economic analysis. Electr. Power Syst. Res. 2013, 96, 119–132. [Google Scholar] [CrossRef]
- Brancucci Martínez-Anido, C.; Vandenbergh, M.; de Vries, L.; Alecu, C.; Purvins, A.; Fulli, G.; Huld, T. Medium-term demand for European cross-border electricity transmission capacity. Energy Policy 2013, 61, 207–222. [Google Scholar] [CrossRef]
- Sahraoui, Y.; Bendotti, P.; D’Ambrosio, C. Real-world hydro-power unit-commitment: Dealing with numerical errors and feasibility issues. Energy 2019, 184, 91–104. [Google Scholar] [CrossRef]
- Fosso, O.B.; Gjelsvik, A.; Haugstad, A.; Mo, B.; Wangensteen, I. Generation scheduling in a deregulated system. the norwegian case. IEEE Trans. Power Syst. 1999, 14, 75–80. [Google Scholar] [CrossRef]
- Ventosa, M.; Baíllo, Á.; Ramos, A.; Rivier, M. Electricity market modeling trends. Energy Policy 2005, 33, 897–913. [Google Scholar] [CrossRef]
- Bushnell, J. Water and Power: Hydroelectric Resources in the Era of Competition in the Western US; Technical Report; University of California Energy Institute: Berkeley, CA, USA, 1998. [Google Scholar]
- Fosso, O.B.; Belsnes, M.M. Short-term Hydro Scheduling in a Liberalized Power System. In Proceedings of the 2004 International Conference on Power System Technology-POWERCON, Singapore, 21–24 November 2004; IEEE: Singapore, 2004; pp. 21–24. [Google Scholar]
- Fernández-Blanco, R.; Kavvadias, K.; Hidalgo González, I. Quantifying the water-power linkage on hydrothermal power systems: A Greek case study. Appl. Energy 2017, 203, 240–253. [Google Scholar] [CrossRef]
- Braun, S. Hydropower Storage Optimization Considering Spot and Intraday Auction Market. Energy Procedia 2016, 87, 36–44. [Google Scholar] [CrossRef]
- Baslis, C.G.; Papadakis, S.E.; Bakirtzis, A.G. Simulation of optimal medium-term hydro-thermal system operation by grid computing. IEEE Trans. Power Syst. 2009, 24, 1208–1217. [Google Scholar] [CrossRef]
- Brown, T.; Hörsch, J.; Schlachtberger, D. PyPSA: Python for power system analysis. J. Open Res. Softw. 2018, 6, 4. [Google Scholar] [CrossRef]
- Leuthold, F.U.; Weigt, H.; von Hirschhausen, C. A Large-Scale Spatial Optimization Model of the European Electricity Market. Netw. Spat. Econ. 2012, 12, 75–107. [Google Scholar] [CrossRef]
- Huang, J.; Purvins, A. Validation of a Europe-wide electricity system model for techno-economic analysis. Int. J. Electr. Power Energy Syst. 2020, 123, 106292. [Google Scholar] [CrossRef]
- Goop, J.; Odenberger, M.; Johnsson, F. The effect of high levels of solar generation on congestion in the European electricity transmission grid. Appl. Energy 2017, 205, 1128–1140. [Google Scholar] [CrossRef]
- Zalzar, S.; Bompard, E.; Purvins, A.; Masera, M. The impacts of an integrated European adjustment market for electricity under high share of renewables. Energy Policy 2020, 136, 111055. [Google Scholar] [CrossRef]
- Jansen, L.L.; Buzna, L. Evaluation of Modeling Differences of Nodal vs. Zonal Pricing Based Electricity Markets: Optimization Models and Network Representation. In Proceedings of the 18th International Conference on Emerging eLearning Technologies and Applications (ICETA), Kosice, Slovakia, 12–13 November 2020. [Google Scholar] [CrossRef]
- Azad, A.S.; Md, M.S.; Watada, J.; Vasant, P.; Vintaned, J.A.G. Optimization of the hydropower energy generation using Meta-Heuristic approaches: A review. Energy Rep. 2020, 6, 2230–2248. [Google Scholar] [CrossRef]
- Philpott, A.B.; Craddock, M.; Waterer, H. Hydro-electric unit commitment subject to uncertain demand. Eur. J. Oper. Res. 2000, 125, 410–424. [Google Scholar] [CrossRef]
- Setz, C.; Heinrich, A.; Rostalski, P.; Papafotiou, G.; Morari, M. Application of Model Predictive Control to a Cascade of River Power Plants. IFAC Proc. Vol. 2008, 41, 11978–11983. [Google Scholar] [CrossRef]
- Hörsch, J.; Hofmann, F.; Schlachtberger, D.; Brown, T. PyPSA-Eur: An open optimisation model of the European transmission system. Energy Strategy Rev. 2018, 22, 207–215. [Google Scholar] [CrossRef]
- ENTSO-E. TYNDP 2018: Data and Expertise as Key Ingredients; Technical Report October; ENTSO-E: Brussels, Belgium, 2019. [Google Scholar]
- Müller, U.P.; Schachler, B.; Scharf, M.; Bunke, W.D.; Günther, S.; Bartels, J.; Pleßmann, G. Integrated techno-economic power system planning of transmission and distribution grids. Energies 2019, 12, 2091. [Google Scholar] [CrossRef]
- Göransson, L.; Goop, J.; Unger, T.; Odenberger, M.; Johnsson, F. Linkages between demand-side management and congestion in the European electricity transmission system. Energy 2014, 69, 860–872. [Google Scholar] [CrossRef]
- Liu, H.; Tesfatsion, L.; Chowdhury, A.A. Locational marginal pricing basics for restructured wholesale power markets. In Proceedings of the 2009 IEEE Power and Energy Society General Meeting, PES ’09, Calgary, AL, Canada, 26–30 July 2009; pp. 1–8. [Google Scholar] [CrossRef]







| Costs | Congestion | Load Shedding | Run Time | ||||||
|---|---|---|---|---|---|---|---|---|---|
| Method | System [B EUR] | Operational [B EUR] | Load Shedding [B EUR] | Difference System-NODAL [B EUR] | Difference System-NODAL wrt NODAL [%] | Amount [GWh] | Share of Tot Demand [%] | Run Time [h] | |
| ZONAL | 20.07 | 20.07 | 0.00 | −0.98 | −4.7 | 7.7 | 0 | 0.000 | 0.6 |
| NODAL | 21.05 | 20.63 | 0.42 | 0.00 | 0.0 | 663.4 | 42 | 0.004 | 184.8 |
| SH_PRICES | 42.13 | 21.49 | 20.64 | 21.08 | 100.2 | 858.9 | 2064 | 0.208 | 1.3 |
| BIDS(20) | 42.31 | 21.49 | 20.83 | 21.27 | 101.1 | 861.5 | 2083 | 0.210 | 1.5 |
| BIDS(40) | 40.02 | 21.48 | 18.54 | 18.97 | 90.1 | 853.2 | 1854 | 0.187 | 1.2 |
| BIDS(60) | 43.34 | 21.53 | 21.81 | 22.30 | 106.0 | 861.2 | 2181 | 0.220 | 1.4 |
| SOC_HEUR(1000,1000) | 21.06 | 20.64 | 0.42 | 0.01 | 0.1 | 663.4 | 42 | 0.004 | 11.6 |
| SOC_HEUR(1000,10) | 21.06 | 20.64 | 0.42 | 0.01 | 0.1 | 663.4 | 42 | 0.004 | 4.9 |
| SOC_HEUR(1000,0) | 21.06 | 20.65 | 0.42 | 0.02 | 0.1 | 663.4 | 42 | 0.004 | 36.6 |
| SOC_HEUR(10,1000) | 21.06 | 20.64 | 0.42 | 0.01 | 0.1 | 663.4 | 42 | 0.004 | 22.5 |
| SOC_HEUR(10,10) | 21.44 | 20.84 | 0.60 | 0.39 | 1.9 | 675.0 | 60 | 0.006 | 2.0 |
| SOC_HEUR(10,0) | 21.52 | 20.91 | 0.60 | 0.47 | 2.2 | 675.0 | 60 | 0.006 | 1.6 |
| SOC_HEUR(0,1000) | 21.06 | 20.64 | 0.42 | 0.01 | 0.1 | 663.4 | 42 | 0.004 | 14.5 |
| SOC_HEUR(0,0) | 43.92 | 21.44 | 22.49 | 22.88 | 108.7 | 863.3 | 2249 | 0.227 | 1.3 |
| Costs | Congestion | Load Shedding | Run Time | ||||||
|---|---|---|---|---|---|---|---|---|---|
| Method | System [B EUR] | Operational [B EUR] | Load Shedding [B EUR] | Difference System-NODAL [B EUR] | Difference System-NODAL wrt NODAL [%] | Amount [GWh] | Share of Tot Demand [%] | Run Time [h] | |
| ZONAL | 20.07 | 20.07 | 0.00 | −5.55 | −21.7 | 7.7 | 0 | 0.000 | 0.6 |
| NODAL | 25.61 | 21.09 | 4.53 | 0.00 | 0.0 | 763.3 | 453 | 0.046 | 203.2 |
| SH_PRICES | 45.92 | 21.99 | 23.93 | 20.31 | 79.3 | 901.2 | 2393 | 0.241 | 1.4 |
| BIDS(20) | 46.91 | 22.04 | 24.87 | 21.30 | 83.1 | 903.3 | 2487 | 0.250 | 1.3 |
| BIDS(40) | 45.74 | 21.98 | 23.76 | 20.12 | 78.6 | 900.6 | 2376 | 0.239 | 2.3 |
| BIDS(60) | 45.96 | 21.98 | 23.98 | 20.34 | 79.4 | 900.6 | 2398 | 0.242 | 1.3 |
| SOC_HEUR(1000,1000) | 25.63 | 21.10 | 4.53 | 0.01 | 0.1 | 750.9 | 453 | 0.046 | 17.8 |
| SOC_HEUR(1000,10) | 25.63 | 21.10 | 4.53 | 0.02 | 0.1 | 750.3 | 453 | 0.046 | 9.0 |
| SOC_HEUR(1000,0) | 26.41 | 21.21 | 5.20 | 0.80 | 3.1 | 771.8 | 520 | 0.052 | 39.5 |
| SOC_HEUR(10,1000) | 25.63 | 21.10 | 4.53 | 0.01 | 0.1 | 750.4 | 453 | 0.046 | 18.4 |
| SOC_HEUR(10,10) | 26.25 | 21.30 | 4.95 | 0.63 | 2.5 | 757.9 | 495 | 0.050 | 5.4 |
| SOC_HEUR(10,0) | 26.92 | 21.40 | 5.52 | 1.30 | 5.1 | 779.3 | 552 | 0.056 | 2.1 |
| SOC_HEUR(0,1000) | 25.63 | 21.10 | 4.53 | 0.01 | 0.1 | 750.4 | 453 | 0.046 | 17.4 |
| SOC_HEUR(0,0) | 45.79 | 21.95 | 23.84 | 20.17 | 78.8 | 902.8 | 2384 | 0.240 | 1.3 |
| Costs | Congestion | Load Shedding | Run Time | ||||||
|---|---|---|---|---|---|---|---|---|---|
| Method | System [B EUR] | Operational [B EUR] | Load Shedding [B EUR] | Difference System-ZONAL [B EUR] | Difference System-ZONAL wrt ZONAL [%] | Amount [GWh] | Share of Tot Demand [%] | Run Time [h] | |
| ZONAL | 64.74 | 64.74 | 0.00 | 0.00 | 0.0 | 7.0 | 0 | 0.000 | 2.1 |
| SH_PRICES | 216.65 | 68.47 | 148.17 | 151.91 | 234.6 | 957.0 | 14817 | 0.458 | 3.8 |
| BIDS(20) | 242.92 | 68.37 | 174.56 | 178.19 | 275.2 | 985.9 | 17456 | 0.539 | 4.1 |
| BIDS(40) | 230.50 | 68.75 | 161.74 | 165.76 | 256.0 | 977.6 | 16174 | 0.500 | 3.8 |
| BIDS(60) | 224.95 | 68.51 | 156.44 | 160.21 | 247.5 | 977.4 | 15644 | 0.483 | 4.2 |
| SOC_HEUR(1000,1000) | 68.46 | 66.87 | 1.59 | 3.72 | 5.8 | 664.5 | 159 | 0.005 | 22.9 |
| SOC_HEUR(1000,10) | 68.42 | 66.84 | 1.59 | 3.69 | 5.7 | 663.8 | 159 | 0.005 | 13.0 |
| SOC_HEUR(1000,0) | 72.98 | 67.35 | 5.63 | 8.24 | 12.7 | 696.0 | 563 | 0.017 | 34.1 |
| SOC_HEUR(10,1000) | 68.45 | 66.86 | 1.59 | 3.71 | 5.7 | 664.2 | 159 | 0.005 | 25.7 |
| SOC_HEUR(10,10) | 180.44 | 67.45 | 112.99 | 115.70 | 178.7 | 901.2 | 11299 | 0.349 | 7.7 |
| SOC_HEUR(10,0) | 220.17 | 67.94 | 152.23 | 155.43 | 240.1 | 973.9 | 15223 | 0.470 | 7.2 |
| SOC_HEUR(0,1000) | 68.45 | 66.86 | 1.59 | 3.71 | 5.7 | 664.2 | 159 | 0.005 | 24.5 |
| SOC_HEUR(0,0) | 279.17 | 68.96 | 210.22 | 214.43 | 331.2 | 1097.2 | 21022 | 0.650 | 5.8 |
| Costs | Congestion | Load Shedding | Run Time | ||||||
|---|---|---|---|---|---|---|---|---|---|
| Method | System [B EUR] | Operational [B EUR] | Load Shedding [B EUR] | Difference System-ZONAL [B EUR] | Difference System-ZONAL wrt ZONAL [%] | Amount [GWh] | Share of Tot Demand [%] | Run Time [h] | |
| ZONAL | 64.74 | 64.74 | 0.00 | 0.00 | 0 | 7.0 | 0 | 0.000 | 2.1 |
| SH_PRICES | 263.78 | 71.46 | 192.32 | 199.04 | 307.4 | 1122.0 | 19232 | 0.594 | 6.5 |
| BIDS(20) | 265.82 | 71.51 | 194.32 | 201.08 | 310.6 | 1133.9 | 19432 | 0.600 | 6.6 |
| BIDS(40) | 263.72 | 71.45 | 192.27 | 198.98 | 307.4 | 1121.8 | 19227 | 0.594 | 5.6 |
| BIDS(60) | 260.11 | 71.48 | 188.63 | 195.37 | 301.8 | 1119.6 | 18863 | 0.583 | 5.4 |
| SOC_HEUR(1000,1000) | 101.73 | 69.85 | 31.89 | 37.00 | 57.1 | 850.6 | 3189 | 0.099 | 34.8 |
| SOC_HEUR(1000,10) | 102.01 | 69.56 | 32.45 | 37.27 | 57.6 | 847.2 | 3245 | 0.100 | 17.3 |
| SOC_HEUR(1000,0) | 113.47 | 70.06 | 43.41 | 48.73 | 75.3 | 880.2 | 4341 | 0.134 | 38.3 |
| SOC_HEUR(10,1000) | 101.90 | 69.76 | 32.14 | 37.16 | 57.4 | 847.6 | 3214 | 0.099 | 36.8 |
| SOC_HEUR(10,10) | 198.37 | 70.06 | 128.31 | 133.63 | 206.4 | 1034.2 | 12831 | 0.396 | 27.8 |
| SOC_HEUR(10,0) | 273.22 | 70.88 | 202.33 | 208.48 | 322.0 | 1159.4 | 20233 | 0.625 | 10.3 |
| SOC_HEUR(0,1000) | 101.89 | 69.75 | 32.14 | 37.15 | 57.4 | 847.5 | 3214 | 0.099 | 38.1 |
| SOC_HEUR(0,0) | 335.01 | 71.52 | 263.49 | 270.28 | 417.5 | 1254.4 | 26349 | 0.814 | 6.1 |
Publisher’s Note: MDPI stays neutral with regard to jurisdictional claims in published maps and institutional affiliations. |
© 2022 by the authors. Licensee MDPI, Basel, Switzerland. This article is an open access article distributed under the terms and conditions of the Creative Commons Attribution (CC BY) license (https://creativecommons.org/licenses/by/4.0/).
Share and Cite
Jansen, L.L.; Thomaßen, G.; Antonopoulos, G.; Buzna, Ľ. An Efficient Framework to Estimate the State of Charge Profiles of Hydro Units for Large-Scale Zonal and Nodal Pricing Models. Energies 2022, 15, 4233. https://doi.org/10.3390/en15124233
Jansen LL, Thomaßen G, Antonopoulos G, Buzna Ľ. An Efficient Framework to Estimate the State of Charge Profiles of Hydro Units for Large-Scale Zonal and Nodal Pricing Models. Energies. 2022; 15(12):4233. https://doi.org/10.3390/en15124233
Chicago/Turabian StyleJansen, Luca Lena, Georg Thomaßen, Georgios Antonopoulos, and Ľuboš Buzna. 2022. "An Efficient Framework to Estimate the State of Charge Profiles of Hydro Units for Large-Scale Zonal and Nodal Pricing Models" Energies 15, no. 12: 4233. https://doi.org/10.3390/en15124233
APA StyleJansen, L. L., Thomaßen, G., Antonopoulos, G., & Buzna, Ľ. (2022). An Efficient Framework to Estimate the State of Charge Profiles of Hydro Units for Large-Scale Zonal and Nodal Pricing Models. Energies, 15(12), 4233. https://doi.org/10.3390/en15124233

