Next Article in Journal
Experimental Study and Modeling of the Effect of ESDD/NSDD on AC Flashover of SiR Outdoor Insulators
Previous Article in Journal
Smart Sustainable Freight Transport for a City Multi-Floor Manufacturing Cluster: A Framework of the Energy Efficiency Monitoring of Electric Vehicle Fleet Charging
 
 
Font Type:
Arial Georgia Verdana
Font Size:
Aa Aa Aa
Line Spacing:
Column Width:
Background:
Article

Study on a Wheel Electric Drive System with SRD for Loader

1
College of Mechanical and Electrical Engineering, Hunan Agricultural University, Changsha 410128, China
2
Hunan Provincial Key Laboratory of Intelligent Agricultural Machinery Equipment, Changsha 410128, China
3
School of Mechanical Engineering, Tongji University, Shanghai 200092, China
*
Author to whom correspondence should be addressed.
Energies 2022, 15(10), 3781; https://doi.org/10.3390/en15103781
Submission received: 17 April 2022 / Revised: 16 May 2022 / Accepted: 17 May 2022 / Published: 20 May 2022

Abstract

:
Loaders are widely used in the construction of earthworks for construction projects. Due to the large volume and mass of these machines, they have shortcomings such as low driving efficiency and high energy consumption. To address these shortcomings, this work applied eclectic drive technology to a loader’s traction system. A wheel electric drive system with a switched reluctance driver (SRD) was developed. The operating principle and basic structure of the SRD system were analyzed. A new voltage PWM-controlled strategy with dynamic adjustable turn-on and turn-off angles and a single conducting phase in a fixed period was developed. Then, an SRD simulation model was established in MATLAB/Simulink. A simulation of the working condition for the loader was performed. A test bench for the SRD was built and accordingly the transportation and operation conditions were tested. The corresponding speed–time curve of transportation and operation was obtained. Simulation and experiment results showed that the electric drive system with SRD had excellent responses to changes in torque and speed and adapted well to the various working conditions of the loader. The system could effectively traction the loader and verified the feasibility and applicability of the wheel electric drive system.

1. Introduction

With changing consumer behavior, government regulations and sustainability requirements, research on electro-mobility applications, in particular electric vehicles and hybrid electric vehicles (EVs/HEVs), has drawn significant attention. It is anticipated that, by 2040, annual sales of EVs/HEVs will exceed those of gasoline and diesel vehicles, with estimated sales of over 48 million per year. As one of the most promising electro-mobility applications, the development of EVs/HEVs has become a hot research topic [1]. Electric machines are critical components of the drive-trains of electric vehicles. Over the past few years, the majority of traction drive systems have converged toward containing some form of a permanent magnet machine. There is an increasing tendency toward the improvement of the power density and efficiency of traction machines, thereby giving rise to innovative designs and improvements for basic machine topologies and new classes of machines [2]. Therefore, the electric drive method is an important development direction for driving systems in construction machinery.
The wheel electric drive system has advantages with which traditional drive methods cannot be compared, and it is considered to be the ideal driving method for future vehicles. Many car companies and research institutions around the world are conducting research on wheel-side electric drive systems. Wang et al. [3] proposed a novel electrical vehicle (EV) drive system that integrated the wheel-side reducer and a single trailing arm. Park et al. [4] presented a dual-motor drive system with a three-phase two-level inverter for independent speed control of a three-phase motor and a single-phase motor. Shibazaki et al. [5] devised an inner and outer wheel driving force control system that is based on the steering angle and steering angular velocity, and they verified its effectiveness by running tests. Nah [6] presented a method to design a vehicle stability controller with four-wheel independent braking (4WIB), drive (4WID) and steering (4WIS) for electric vehicles (EVs).
The basic types of machines used in electric vehicles (EVs) are DC machines, induction machines, permanent magnet synchronous machines, switched reluctance machines and synchronous reluctance machines. In the most recent vehicles, three classes of machines have been applied that include induction machines, synchronous machines, permanent magnet machines and reluctance machines. The switched reluctance motor (SRM) is recognized as a promising electric vehicle drive motor. Many improvements based on the SRM have already been studied and applied. For example, Han et al. [7] analyzed a 12/8 pole switched reluctance motor and proposed a novel field-circuit coupled finite element method for switched reluctance motors. Diao et al. [8] presented a novel system-level robust design optimization method to improve the performance of switched reluctance motor (SRM) drive systems under multiple operating conditions. Vatani et al. [9] introduced an 8/6 three-phase modular and crooked-tooth translator linear switched reluctance motor (MCTLSRM) with active and lateral translator structures. Zan et al. [10] proposed a multi-battery block module (MBM) topology for four-phase switched reluctance motors (SRMs) that allows flexible electric vehicle operation. Sadeghi et al. [11] proposed a switched reluctance motor (SRM) drive system to make a trade-off between torque profile and vibration amplitude.
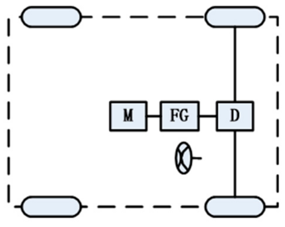
The electric drive system, depending on the arrangement position of the motor, can be basically divided into two types: motor centralized drive systems and motor distributed drive systems [12,13,14,15]. In the motor centralized drive system, as shown in Figure 1, the motor has constant power across a wide range of speed changes and a fixed speed ratio reducer is adopted. Since there is no clutch or transmission, the volume and quality of mechanical transmission can be reduced.
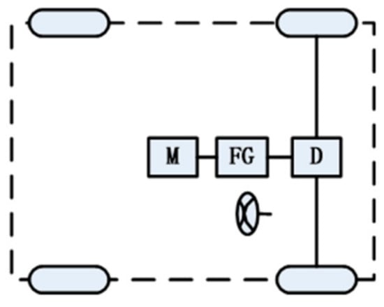
Electric drive systems have the advantages of a wide speed-adjustment range and a flexible component layout, especially in motor distributed drive systems, as shown in Figure 2. The motor and planetary gear reducer are placed inside the wheel without a transmission shaft or differential, so the transmission system can be simplified.
In the wheel electric drive system, the energy is transmitted through the cable between the energy source and drive motor, completely free from the design constraints of the traditional mechanical drive system. The characteristics [16] of the electric drive system include the fact that it eliminates the clutch, transmission, drive shaft, differential and other components, which can simplify the transmission system and help reduce the weight of the whole vehicle. Moreover, from the perspective of energy conservation and environmental protection, the electric drive system is an important development of the loader walking drive system, and in-depth research on it has important practical significance.
To expand the speed-adjustment range of the loader, improve the efficiency of the traction drive and reduce energy consumption, this paper investigates the following topics. In Section 2, we describe the construction of a wheel electric drive system with an SRD system, and the principle and control strategy are illustrated. The simulation and results for the SRD in different working conditions are presented in Section 3. We describe the simulation and experiment conducted with the wheel electric drive system. In Section 4, we describe the experimental platform that was built and the tests of multiple working conditions. Finally, from the analysis of the experimental data, conclusions are drawn.

2. The Wheel Electric Drive System Based on an SRD

2.1. Principle of the SRD

Considering the disadvantages of the limited layout of parts and the low transmission efficiency in loaders’ drive systems, in this work we developed a wheel electric drive system based on an SRM, as shown in Figure 3.
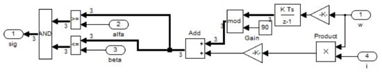
The motor in the wheel electric drive system is an SRM, while the driving of the loader should be performed by an SRD. The SRD system is a typical mechatronics technology that integrates power electronics, microelectronics technology and motor control technology, and it has excellent speed regulation performance. Compared with AC and DC motor drive systems, SRD systems can maintain high power output and operating efficiency across wide ranges of power and speed, so they are widely used in applications such as electric vehicles that require efficient mechanical characteristics. It was necessary to design the structure of the SRD and develop the control algorithm. As shown in Figure 4, the SRD was mainly composed of an SRM, a power converter, a controller and a position and current detector.
When the SRD operates and system conditions (voltage, current and temperature) are normal, the main controller receives local or remote commands, calculates the angle position of the motor rotor according to the position signals provided by the position sensor and then accordingly outputs power circuit control signals with a boot logic. These signals produce the power circuit supply for motor winding and revolve the motor rotor. When the rotor starts to revolve, the power circuit immediately changes the motor phase according to the rotor position to realize continuous rotation through the reversing algorithm. During operation, the controller adjusts the motor continuously according to the calculated rotational speed and produces difference through a specific control algorithm. The rotational speed is calculated using the principles of Ackermann chassis. When commands change, the power circuit changes its operation logic to realize the operation requirements for the motor. If there are failures during operation, such as overcurrent, overvoltage and overheating, the main controller stops output of the power circuit and initiates emergency cut-off and system protection. Fault signals function as feedback from the system.

2.2. Control Strategy of the SRD

There are three main control parameters for an SRM: the winding current, the initial turn-on angle and the turn-off angle. The winding current can be adjusted by the turn-on angle and turn-off angle. The amplitude range of current i is 0 < i < im. The maximum im is decided by the maximum permissible current switching element.
To simplify the control method and reduce motor torque ripple [17,18,19,20,21], this work employs a voltage PWM control strategy with dynamic adjustable turn-on and turn-off angles and a single conducting phase in a fixed period [22,23,24]. The controller controls the on–off status of the main switching element in the power conversion circuit with a constant chopper frequency. The average voltage at both ends of the phase winding is adjusted by adjusting the on time and off time of the switching element, so as to control the phase current of the winding and realize constant torque stepless speed regulation with high-output average torque and a high efficiency for the SRM.
In the control strategy, the conduction cycle θdwell is fixed, and the turn-on angle θon and turn-off angle θoff change dynamically with the advanced angle θadv. The dynamic relationship can be expressed as:
θdwell = θoffθon
θon = θ + θadv
where θ is the current position of the rotor.
The advanced angle θadv is:
θ adv   =   L u   ·   i cmd V bus ω
where L u is the unaligned inductance position, i cmd is the current instruction of the PI controller, V bus is the voltage of the DC bus and ω is the actual rotation speed of the rotor.
The control principle of the SRM speed-adjustment system is shown in Figure 5. The control method used in the system is a double-feedback-loop structure, in which the outer loop is for speed and the inner loop is for current. The speed feedback signal, calculated with the rotor position signal outputted by the position sensor and presupposed with a given speed, is the same as the input to the speed loop PI regulator. The output signal from the speed regulator is the same as the current instruction value i c m d and is compared with the actual phase current value i f b measured by the current sensor, forming a current deviation inputted to the current controller so that the PWM signal’s pulse width can be controlled and the power circuit is triggered [25,26,27].
Due to the use of the voltage chopper control mode, the SRM’s winding phase voltage U is the main control volume of the system. The controller controls the voltage U by controlling the outputted PWM square wave’s duty ratio.
The advanced angle θadv increases and decreases with the actual rotation speed ω . When the actual speed ω is low, the advanced angle θadv inclines to zero when the turn-on angle θon and turn-off angle θoff are fixed. Since the current control is used inside the controller with the specialty of chopped current control, the steady output of the torque under low speed can be realized. When ω is large, the motor runs at high speed, and the advanced angle θadv increases. With the specialty of the angle position control, the turn-on angle of the single phase is more advanced. The control strategy has the advantage of dynamic real-time automatic adjustment.
To solve the speed instability problem, the system uses the speed slope solution scheme. When the input speed increases, the output value increases along the preset slope until it reaches the expected value, as shown in Figure 6. When the speed needs to be reduced, the output decreases along the preset slope to the expected value. The speed instability problem can be significantly ameliorated with the speed slope solution so that the motor can output speed steadily.

3. Simulation of the SRD

The simulation and experiment were conducted to verify the performance of the system and whether it met the requirements of the loader drive system.

3.1. Simulation Model

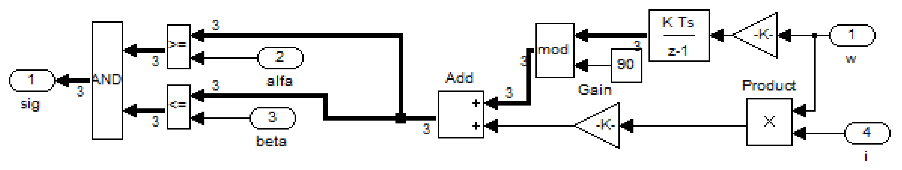
In MATLAB/Simulink, an SRD simulation model was established. The simulation model includes the SRM module, PI controller module, rotor position judgment module, PWM formation module and IGBT drive module. The double-feedback SRD with PWM voltage uses rotation speed and current as feedback, as is shown in Figure 7. The parameters of the SRM are shown in Table 1.
This simulation model describes a voltage-based PWM dual-feedback SRD system with speed and current as feedback. The SRM is powered by a three-phase asymmetric half-bridge power converter, as shown in Figure 8, which includes two IGBT power tubes and two freewheeling diodes in each phase structure, as shown in Figure 9. The lower-bridge-arm IGBT is always on, and the upper bridge arm is turned on and off with the PWM signal to adjust the positive voltage applied to this phase winding and achieve speed regulation. When both the upper and lower IGBT power tubes are turned off, the two windings form a negative voltage and the winding current is freed through the diode, returning the energy to the power supply. The position of the rotor is measured by the position detection module, as shown in Figure 10. Depending on the position of the rotor, the torque generation can be controlled by adjusting the on and off angles of the phase windings.

3.2. Working Condition Simulation of the Loader

The loader has two working conditions: the transporting condition and operating condition. The transporting condition can be divided into a non-loaded condition and heavy-load condition. The operating condition is mainly the V-type loading cycle. During the operating condition, the speed is generally between 2 and 4 km/h, and the transporting speed is around 6 km/h.

3.2.1. Starting

The loader’s transporting and operating conditions both include the starting process. When the loader starts, it is affected by rolling resistance, acceleration resistance and air resistance. When the loader’s speed is low, the air resistance can be ignored. The simulation results when the loader accelerates to its maximum speed in 20 s under non-loaded and heavy-load conditions are shown in Figure 11 and Figure 12.
As can be seen from the simulation results, the 20 s of accelerating time can be divided into three parts. Under the non-loaded condition, the acceleration is 0.5 m/s2, the output torque of the driving motor in the starting process is 122.5 N·m and the speed increases until it reaches 38 km/h with 40.2 N·m output torque. Under the heavy-load condition, the acceleration is 0.16 m/s2, the output torque of the driving motor in the starting process is 77.2 N·m and the speed increases until it reaches 11.5 km/h with 42.5 N·m output torque.

3.2.2. Travelling

The V-type non-loaded and heavy-load conditions of travelling were simulated. In the non-loaded condition, the SRM speed is 2090 rpm and the torque is 80.4 N·m. In the heavy-load condition, the SRM speed is 1430 rpm and the torque is 85 N·m. The results are shown in Figure 13.

3.2.3. Braking

The V-type non-loaded and heavy-load conditions of braking were simulated. The SRM speed is 2090 rpm and 1430 rpm in the non-loaded and heavy-load conditions, respectively. The braking time is set to 3 s and the output torque of the motor in the braking process is 0. The results are shown in Figure 14. As can be seen, the SRM speed decreases to zero in 3 s.

3.2.4. Steering

The loader requires frequent steering during operation, and the ZL5 loader has a maximum steering angle of 35°, a wheelbase L = 2760 mm and a wheelbase D = 2240 mm. The speed of each drive wheel motor during the steering process under the loader V-type condition is calculated separately, as shown in Table 2 and Table 3.
The loader needs to be steered frequently during operation. Simulations of the loader’s steering at 15° under non-loaded and heavy-load conditions were conducted. The steering transient time is set to 3 s and the steering process lasts for 5 s. The output speed of each driving motor is shown in Figure 15 and Figure 16.

3.2.5. Stalling

The driving motors can be stalled due to strong resistance. During the descent, the driving motors rotate with the wheels due to gravity, which can lead to stalling. Considering gravity, a simulation of the process of heavy-load descent without braking torque was performed, and the results are shown in Figure 17. Before stalling, the speed is 1430 rpm and the output torque is 85 N·m. After stalling, the output torque is 0, and the speed increases and tends to infinity due to wheel driving; braking should then be performed.

3.2.6. Discussion

The simulation results for the starting, travelling, braking, steering and stalling conditions show that the SRD adjusts well to each of the loader’s working conditions. Only when the motor is stalled is outer intervention needed to make the motor work.
Generally, each of the loader’s working conditions requires the motor’s response to a constant step or continuous change. The simulation results show that the SRD has good responses to the changes in torque and speed.

4. SRD Experiment

To test the driving performance of the SRD, an experiment on the working conditions was performed with the 15kW SRD system. The parameters of the motor used in the test are shown in Table 4.

4.1. Experimental Setup

As shown in Figure 18, the test bench was composed of the SRM, the speed and torque sensors, the hydraulic motor, couplings, the bench base and the mount rack.
The SRM was mounted on the pedestal through flange. The motor shaft and torque sensor were center-aligned and connected through coupling. The PC was linked to the CAN bus through USB-CAN and sent control commands through the CAN bus. The motor controller received control commands from the CAN bus. Using a hydraulic pump as the load and changing the load by adjusting the flood valve of the hydraulic motor, the speed and torque sensors recorded the responding signals.

4.2. Loader’s Working Conditions Experiment

Figure 19 shows the speed and torque for the non-loaded working condition, and Figure 20 shows the curve for the heavy-load working condition. The maximum non-loaded speed of the loader was 38 km/h. The maximum heavy-load speed was 11.5 km/h, which is the top speed of a traditional loader in first gear. Comparing the two conditions, the output speed was steady, but the output torque fluctuated seriously. Especially when the speed was 756 rpm, the torque fluctuation could reach 20%.
The experimental results of the V-type condition are shown in Figure 21. The V-type condition mainly includes four processes: idle running, cut-over, transporting and idle return. The four processes basically cover the entire working condition of the loader. A typical cycle of the operation takes about one minute. The speed and torque in each process are shown in Figure 21. During the idle running process, the loader is only affected by the ground’s force of rolling friction and rarely changes. When the cut-over process begins, the loader is affected by rolling and material resistance simultaneously. The material resistance grows with the cutting depth until loading is finished, and at that moment it reaches the maximum value. There is only rolling resistance during the transporting process, but it is a little larger than it is in the idle running process because the loader is in a heavy-load state. The resistance of the loader is the same as that during idle running.

4.3. Discussion

For the motor speed response, the output speed of the motor was roughly the same in the simulation and the test, but there were some differences in the stabilization time and in the overshoot of the speed response, as shown in Table 5. Since the target SRD system has a ramp acceleration function and the ramp time is 3 s, the stabilization time of the system’s response to the speed in the test was less than 3 s when it was unloaded or loaded. However, the simulated system did not set the acceleration ramp, so the system responded quickly and the stabilization time was less than 1 s. The speed response overshoot in the simulation and test for the non-loaded process was 7% and 3%, respectively, which was due to the difference in the PI parameter settings for the simulation and the actual system. The parameter KP was too large, which led to a shortened response time and an increase in the overshoot. In the load state, the overshoot for the simulation and the test was 0, indicating that the load had an inhibitory effect on overshoot.
In the experiment on the loader’s transporting and operating conditions, the output speed of the motor was smooth. Though the torque fluctuated a little, the loader can be driven well to accomplish transporting and operating work.
Through the simulation and experiment, the response of the SRM to the torque step could be synthesized to obtain the output speed and the torque of the motor at the rated speed of 1500 rpm. The results for speed and torque in the simulation and experiment are shown in Figure 22 and Figure 23.
A comparison of the simulation and experiment shows that the speed’s and the torque’s jump forms were the same, so the simulation and experiment results were correct. However, the amplitude was different, as the torque’s adjustment in the experiment was determined by the solenoid switch. As shown in Figure 23, the load step in the simulation was an ideal square wave, while in the test the change of the load torque was controlled by the solenoid valve. There was a certain answering time when valve core changed from left to right. When the valve core passed the middle position, an approximately zero-load state is achieved. Though the time is very short, it can be reflected in the change in the output speed and torque. The jump range of the speed in the experiment was thus larger than it was in the simulation. Furthermore, the torque fluctuated more in the experiment than in the simulation because when using a hydraulic pump as load, the load size is directly proportional to the square of the speed. A small change in the speed can lead to a large change in the torque, and the change in torque will in turn affect the change in speed, so the torque fluctuated more in the experiment than in the simulation.
The simulation results for the loader’s starting, travelling, braking and stalling conditions corresponded with the output results for the speed and torque from the experiment on the working condition. It can be seen that the SRD adjusted well to the loader’s working condition and the simulation model was a true reflection of the SRD. The validity of the SRD control strategy is therefore verified.

5. Conclusions

In this study, with the purpose of expanding the speed regulation area of loaders, improving the efficiency of the traction drive and reducing energy consumption, we used a combination of theoretical analysis, simulation research and experimental analysis to investigate the wheel electric drive system and designed an SRM-based wheel electric drive system for loaders.
The main contributions of this work are as follows:
(1)
The characteristics of the loader electric drive mode were analyzed and an SRM-based distributed wheel electric drive system addressing the problems of small speed regulation range, low drive efficiency and high energy consumption was proposed. The wheel drive system of the loader was designed.
(2)
The basic structure and operating principle were analyzed and a new voltage PWM-controlled strategy with dynamic adjustable turn-on and turn-off angles and a single conducting phase in the fixed period was proposed. An improved PI control algorithm was designed.
(3)
An SRD simulation model was established using MATLAB/Simulink. The simulation of the loader’s starting, travelling, braking, steering and stalling conditions was conducted, as well as the response of the speed and torque. A test bench for the SRD was built, and accordingly the working conditions of the SRD system were tested. The experiment showed that the results from the simulation and test were close. It was seen that the simulation model was a true reflection of the SRD and could provide practical guidance. The validity of the SRD control strategy was verified. The test results showed that the SRD responded well to the speed and torque. The loader’s transporting and operating work could be performed well with the SRD. The feasibility of the wheel electric drive system based on the SRD was verified.

Author Contributions

Conceptualization, X.X. and G.L.; methodology, G.L.; software, X.X.; validation, X.X., G.L. and Y.G.; formal analysis, Y.G.; investigation, Y.G.; resources, G.L.; data curation, X.X.; writing—original draft preparation, X.X.; writing—review and editing, G.L.; visualization, Y.G.; supervision, G.L.; project administration, X.X.; funding acquisition, X.X. All authors have read and agreed to the published version of the manuscript.

Funding

This research was funded by the Hunan Provincial Natural Science Foundation Project under grants No. 2021JJ30347 and No. 2020JJ4045 and by the Hunan Science and Technology Innovation Program under grant No. 2018TP1015.

Data Availability Statement

Not applicable.

Conflicts of Interest

The authors declare no conflict of interest.

References

  1. Lee, C.H.T.; Hua, W.; Long, T.; Jiang, C.; Iyer, L.V. A Critical Review of Emerging Technologies for Electric and Hybrid Vehicles. IEEE Open J. Veh. Technol. 2021, 2, 471–485. [Google Scholar] [CrossRef]
  2. Agamloh, E.; Von Jouanne, A.; Yokochi, A. An Overview of Electric Machine Trends in Modern Electric Vehicles. Machines 2020, 8, 20. [Google Scholar] [CrossRef] [Green Version]
  3. Wang, B.; Chen, X.; Lyu, H.; Niu, X. Study on Wheel-Side Drive System with a Single Trailing Arm. Int. J. Automot. Technol 2021, 22, 1215–1226. [Google Scholar] [CrossRef]
  4. Park, D.H.; Kim, M.; Lee, W.J. Three-phase and single-phase motor drive system with single three-phase two-level inverter for independent speed control. J. Power Electron. 2022, 22, 40–49. [Google Scholar] [CrossRef]
  5. Shibazaki, K.; Nozaki, H. Effect of Inner and Outer Wheels Driving Force Control on Small Electric Vehicle. Int. J. Automot. Mech. Eng. 2020, 17, 8246–8254. [Google Scholar] [CrossRef]
  6. Nah, J.; Yim, S. Vehicle Stability Control with Four-Wheel Independent Braking, Drive and Steering on In-Wheel Motor-Driven Electric Vehicles. Electronics 2020, 9, 1934. [Google Scholar] [CrossRef]
  7. Han, J.; Ge, B.; Zhang, K.; Wang, Y.; Wang, C. Influence of Control and Structure Parameters on the Starting Performance of a 12/8 Pole Switched Reluctance Motor. Energies 2020, 13, 3744. [Google Scholar] [CrossRef]
  8. Diao, K.; Sun, X.; Lei, G.; Bramerdorfer, G.; Zhu, J. System-level robust design optimization of a switched reluctance motor drive system considering multiple driving cycles. IEEE Trans. Energy Convers. 2020, 36, 348–357. [Google Scholar] [CrossRef]
  9. Vatani, M.; Mirsalim, M. The modular and crooked-tooth translator linear switched reluctance motor with a high-thrust per weight. IEEE Trans. Transp. Electrif. 2020, 7, 1359–1369. [Google Scholar] [CrossRef]
  10. Zan, X.; Xu, G.; Zhao, T.; Wang, R.; Dai, L. Multi-Battery Block Module Power Converter for Electric Vehicle Driven by Switched Reluctance Motors. IEEE Access 2021, 9, 140609–140618. [Google Scholar] [CrossRef]
  11. Sadeghi, Z.; Nejad, S.M.S.; Rashidi, A.; Shahparasti, M. Fast demagnetization and vibration reduction in switched reluctance motor drive system. IEEE Access 2021, 9, 110904–110915. [Google Scholar] [CrossRef]
  12. Zhang, L.; Yang, L.; Guo, X.; Yuan, X. Stage-by-phase multivariable combination control for centralized and distributed drive modes switching of electric vehicles. Mech. Mach. Theory 2020, 147, 103752. [Google Scholar] [CrossRef]
  13. Savitski, D.; Ivanov, V.; Augsburg, K.; Emmei, T.; Fridman, L.M. Wheel slip control for the electric vehicle with in-wheel motors: Variable structure and sliding mode methods. IEEE Trans. Ind. Electron. 2019, 67, 8535–8544. [Google Scholar] [CrossRef]
  14. Zhai, L.; Wang, Z.; Mok, Y.; Hou, Y. Steering stability control for four-motor distributed drive high-speed tracked vehicles. IEEE Access 2020, 8, 94968–94983. [Google Scholar] [CrossRef]
  15. Lan, Y.; Benomar, Y.; Deepak, K.; Aksoz, A.; Hegazy, O. Switched reluctance motors and drive systems for electric vehicle powertrains: State of the art analysis and future trends. Energies 2021, 14, 2079. [Google Scholar] [CrossRef]
  16. Husain, I.; Ozpineci, B.; Islam, M.S.; Gurpinar, E.; Sahu, R. Electric drive technology trends, challenges, and opportunities for future electric vehicles. Proc. IEEE 2021, 109, 1039–1059. [Google Scholar] [CrossRef]
  17. Yang, J.; Zhang, T.; Hong, J.; Zhang, H.; Meng, Z. Research on driving control strategy and fuzzy logic optimization of a novel mechatronics-electro-hydraulic power coupling electric vehicle. Energy 2021, 233, 121221. [Google Scholar] [CrossRef]
  18. Widyotriatmo, A.; Nazaruddin, Y.Y.; Putranto, M.; Ardhi, R. Forward and backward motions path following controls of a truck-trailer with references on the head-truck and on the trailer. ISA Trans. 2020, 105, 349–366. [Google Scholar] [CrossRef]
  19. Alshaer, B.J.; Darabseh, T.T.; Alhanouti, M.A. Path planning, modeling and simulation of an autonomous articulated heavy construction machine performing a loading cycle. Appl. Math. Model. 2013, 37, 5315–5325. [Google Scholar] [CrossRef]
  20. Xiao, Z.; Li, L.; Yu, M. Research on driving control strategy of 4-wheel articulated electric drive vehicles. In Proceedings of the IEEE Transportation Electrification Conference & Expo, Beijing, China, 15–18 June 2014; pp. 1–6. [Google Scholar]
  21. Merabet, A. Advanced Control for Electric Drives: Current Challenges and Future Perspectives. Electronics 2020, 9, 1762. [Google Scholar] [CrossRef]
  22. Gaafar, M.A.; Abdelmaksoud, A.; Orabi, M.; Chen, H.; Dardeer, M. Performance Investigation of Switched Reluctance Motor Driven by Quasi-Z-Source Integrated Multiport Converter with Different Switching Algorithms. Sustainability 2021, 13, 9517. [Google Scholar] [CrossRef]
  23. Omaç, Z.; Cevahir, C. Control of switched reluctance generator in wind power system application for variable speeds. Ain Shams Eng. J. 2021, 12, 2665–2672. [Google Scholar] [CrossRef]
  24. Zhao, Z.; Taghavifar, H.; Du, H.; Qin, Y.; Dong, M.; Gu, L. In-Wheel Motor Vibration Control for Distributed-Driven Electric Vehicles: A Review. IEEE Trans. Transp. Electrif. 2021, 7, 2864–2880. [Google Scholar] [CrossRef]
  25. Yang, S.; Feng, J.; Song, B. Research on Decoupled Optimal Control of Straight-Line Driving Stability of Electric Vehicles Driven by Four-Wheel Hub Motors. Energies 2021, 14, 5766. [Google Scholar] [CrossRef]
  26. Lee, H.S.; Hwang, M.H.; Cha, H.R. Development of an Optimal Power-Distribution-Management Algorithm for Four-Wheel-Drive Electric Vehicles. IEEE Access 2021, 9, 99731–99741. [Google Scholar] [CrossRef]
  27. Hang, P.; Chen, X. Towards Autonomous Driving: Review and Perspectives on Configuration and Control of Four-Wheel Independent Drive/Steering Electric Vehicles. Actuators 2021, 10, 184. [Google Scholar] [CrossRef]
Figure 1. The motor centralized drive system.
Figure 1. The motor centralized drive system.
Energies 15 03781 g001
M—motor, FG—fixed-ratio gearbox, D—differential
Figure 2. The motor distributed drive system.
Figure 2. The motor distributed drive system.
Energies 15 03781 g002
Figure 3. The wheel electric drive system based on an SRM.
Figure 3. The wheel electric drive system based on an SRM.
Energies 15 03781 g003
Figure 4. SRD system block diagram.
Figure 4. SRD system block diagram.
Energies 15 03781 g004
Figure 5. Control principle of SRM speed-adjustment system.
Figure 5. Control principle of SRM speed-adjustment system.
Energies 15 03781 g005
Figure 6. Ramp generation.
Figure 6. Ramp generation.
Energies 15 03781 g006
Figure 7. Simulation model of the SRD system.
Figure 7. Simulation model of the SRD system.
Energies 15 03781 g007
Figure 8. Power converter with PWM generation module.
Figure 8. Power converter with PWM generation module.
Energies 15 03781 g008
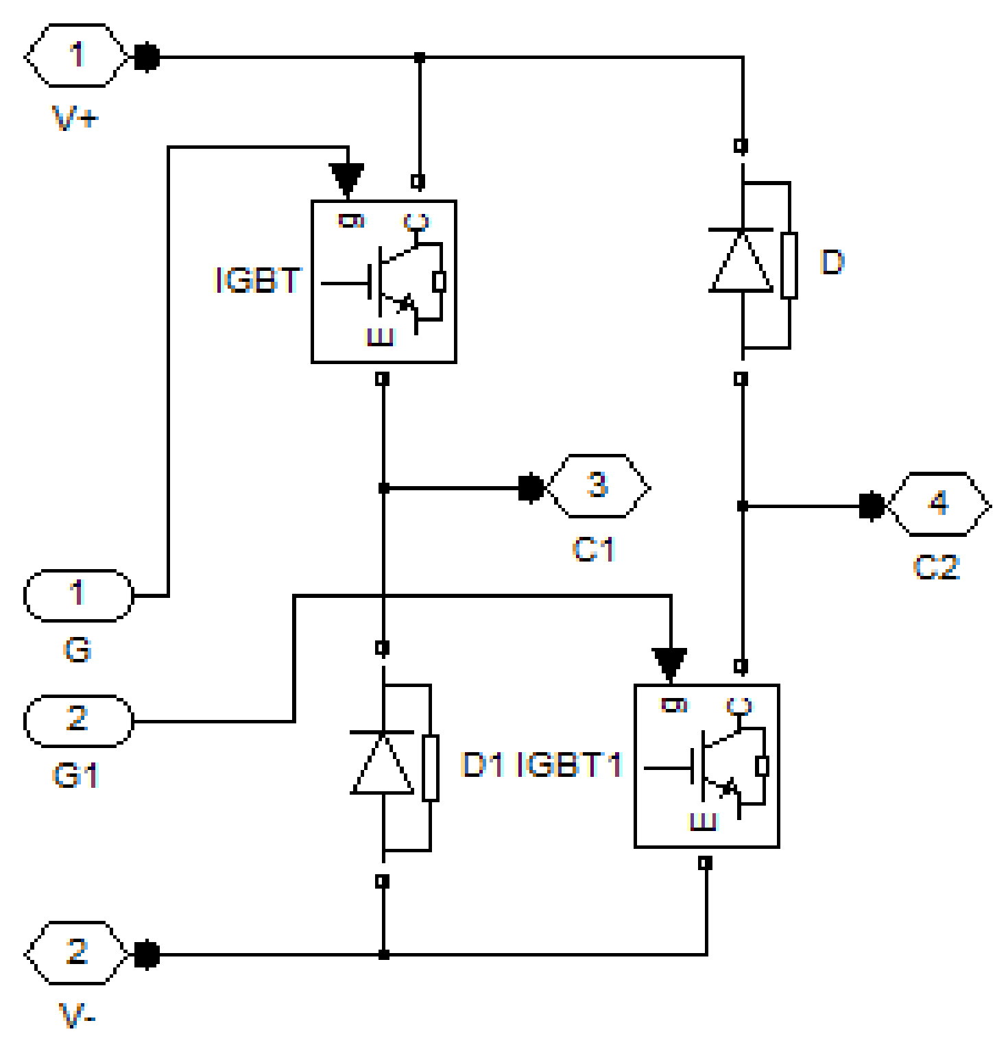
Figure 9. IGBT driver module.
Figure 9. IGBT driver module.
Energies 15 03781 g009
Figure 10. Rotor position detection module.
Figure 10. Rotor position detection module.
Energies 15 03781 g010
Figure 11. The speed and torque of the SRM in the starting process under the non-loaded condition.
Figure 11. The speed and torque of the SRM in the starting process under the non-loaded condition.
Energies 15 03781 g011
Figure 12. The speed and torque of the SRM in the starting process under the heavy-load condition.
Figure 12. The speed and torque of the SRM in the starting process under the heavy-load condition.
Energies 15 03781 g012
Figure 13. The speed and torque of the SRM during the travelling process.
Figure 13. The speed and torque of the SRM during the travelling process.
Energies 15 03781 g013
Figure 14. The speed of the SRM during the braking process.
Figure 14. The speed of the SRM during the braking process.
Energies 15 03781 g014
Figure 15. The non-loaded SRM speed at 15°.
Figure 15. The non-loaded SRM speed at 15°.
Energies 15 03781 g015
FL—left front wheel, FR—right front wheel, RL—left rear wheel, RR—right rear wheel
Figure 16. The SRM speed at 30° with heavy load.
Figure 16. The SRM speed at 30° with heavy load.
Energies 15 03781 g016
FL—left front wheel, FR—right front wheel, RL—left rear wheel, RR—right rear wheel
Figure 17. Stalling process with heavy load.
Figure 17. Stalling process with heavy load.
Energies 15 03781 g017
Figure 18. The experimental platform.
Figure 18. The experimental platform.
Energies 15 03781 g018
Figure 19. Non-loaded working condition.
Figure 19. Non-loaded working condition.
Energies 15 03781 g019
Figure 20. Heavy-load working condition.
Figure 20. Heavy-load working condition.
Energies 15 03781 g020
Figure 21. Working condition experiment.
Figure 21. Working condition experiment.
Energies 15 03781 g021
Figure 22. Comparison of rotational speeds between simulation and test.
Figure 22. Comparison of rotational speeds between simulation and test.
Energies 15 03781 g022
Figure 23. Comparison of torque between simulation and test.
Figure 23. Comparison of torque between simulation and test.
Energies 15 03781 g023
Table 1. Parameters of the SRM.
Table 1. Parameters of the SRM.
ParameterValueUnit
Rated power15kW
Stator impedance0.335 Ω
Moment of inertia0.137kg·m2
Friction coefficient0.02/
Unaligned inductance0.67mH
Aligned inductance23.6mH
Maximum current200A
Voltage513V
Table 2. Differential speed of each drive motor when the loader is empty (6 km/h) (unit: rpm).
Table 2. Differential speed of each drive motor when the loader is empty (6 km/h) (unit: rpm).
Left Front Wheel Motor ω 1 Right Front Wheel Motor ω 2 Left Rear Wheel Motor ω 3 Right Rear Wheel Motor ω 4
Steering angle 15°2018243719322403
Steering angle 35°2079295416602676
Table 3. Differential speed of each drive motor when the loader is empty (4 km/h) (unit: rpm).
Table 3. Differential speed of each drive motor when the loader is empty (4 km/h) (unit: rpm).
Left Front Wheel Motor ω 1 Right Front Wheel Motor ω 2 Left Rear Wheel Motor ω 3 Right Rear Wheel Motor ω 4
Steering angle 15°1345164812281602
Steering angle 35°1386196911061784
Table 4. The basic parameters of the motor.
Table 4. The basic parameters of the motor.
ParameterValueUnit
Rated power15kW
Rated speed1500rpm
Rated voltage513V
Internal structure12/8/
Peak power30kW
Maximum speed3000rpm
Maximum current200A
Cooling requirementsCold water/
Table 5. The basic parameters of the motor during the experiment.
Table 5. The basic parameters of the motor during the experiment.
SimulationExperiment
Settling time (s)Non-loaded status
Load status
<1<3
Load status<1<3
OvershootNon-loaded status
Load status
7%2%
Load status00
Publisher’s Note: MDPI stays neutral with regard to jurisdictional claims in published maps and institutional affiliations.

Share and Cite

MDPI and ACS Style

Xu, X.; Gu, Y.; Liu, G. Study on a Wheel Electric Drive System with SRD for Loader. Energies 2022, 15, 3781. https://doi.org/10.3390/en15103781

AMA Style

Xu X, Gu Y, Liu G. Study on a Wheel Electric Drive System with SRD for Loader. Energies. 2022; 15(10):3781. https://doi.org/10.3390/en15103781

Chicago/Turabian Style

Xu, Xinming, Yang Gu, and Guangjun Liu. 2022. "Study on a Wheel Electric Drive System with SRD for Loader" Energies 15, no. 10: 3781. https://doi.org/10.3390/en15103781

APA Style

Xu, X., Gu, Y., & Liu, G. (2022). Study on a Wheel Electric Drive System with SRD for Loader. Energies, 15(10), 3781. https://doi.org/10.3390/en15103781

Note that from the first issue of 2016, this journal uses article numbers instead of page numbers. See further details here.

Article Metrics

Back to TopTop