Hybrid Energy Routing Approach for Energy Internet
Abstract
1. Introduction
- A peer-to-peer energy trading architecture based on energy routers;
- A subscriber matching mechanism, and an Energy Particle Swarm Optimization Algorithm (EPSOA). The proposed subscriber matching mechanism determines the consumer–producer pairs for both mono and multi-source consumer cases (normal and heavy loads). The EPSOA is used in a heavy load case to determine the amount power to buy from a set of producers to insure minimum power transmission loss and cost;
- An Improved energy routing protocol based on ant colony optimization which calculates a non-congestion minimum loss path between each producer/consumer pair in the EI.
2. Implementation of Energy Internet with Energy Routers
2.1. Structure of Energy Internet with Energy Routers:
- Energy routers are represented by a set of vertices ;
- Power lines used for connecting energy routers are represented by a set of edges , where is the power line that connects router to router ;
- describes the adjacency matrix of the network , which reflects the network topology with the weights of both ERs and power lines of EI as shown in Equation (2).where is the weight of the edge , which represents the power loss of the power line that connects routers and . While is the weight of ER , which represents its power loss. Both weights of power lines and energy routers are determined by Equations (15), (18) and (19) as shown in Section 5.
2.2. Energy Router Architecture and Functions
3. Energy Routing Approach
- Energy routing is demand-dominated and the source of energy is not specified;
- The lost energy cannot be regenerated and may cause an overflow that could lead to the destruction of devices/lines, or even the crash of the whole energy system;
- The power transmission loss is not only related to the length of the path but also to the transmitted and pre-existing power. Because of this fact, the ERs should not store the routing paths but the energy information of the whole system;
- The dynamic routing algorithm must achieve the supply–demand balance.
- A centralized peer-to-peer energy trading architecture;
- A subscriber matching mechanism for both mono and multi-source consumer cases. This mechanism assigns for each consumer the optimal producer in terms of minimization of both cost and power loss;
- In the case of multi-source consumer (heavy load), we proposed an energy particle swarm optimization algorithm, to determine the amount of power for a set of producers to achieve minimum power transmission loss and cost;
- An IACO-based energy routing protocol that ensures a non-congestion efficient-energy transmission.
4. Subscriber Matching Mechanism
- (1)
- Each consumer creates an energy request message with the amount of needed energy, then sends it to their connected ER.
- (2)
- The ER transfers this energy request to the broker.
- (3)
- The broker treats the energy demands according to their requesting time and determines for each demand a list of all producers/prosumers that can provide the consumer energy demand in the corresponding time. If there is no single producer/prosumer capable of providing the consumer required energy, then the consumer is a heavy load. In this case, the broker constructs a list of all the producers/prosumers available in the consumer transmission time;.
- (4)
- The broker sends the constructed list to the consumer energy router.
- (5)
- After receiving the possible producers’ list, the consumer ER runs the subscriber matching mechanism as illustrated in Algorithm 1,
| Algorithm 1: Subscriber Matching Mechanism |
![]() |
- (6)
- The ER selects the producer with the minimum fitness value (Equation (5)), informs the broker to do the necessary updates (8) and to inform the selected producer (7), creates the virtual circuit to start the transfer of energy using the selected efficient path, updates the pre-existing power in its power tables and informs the other ERs:
| Algorithm 2: Energy Particle Swarm Optimization |
![]() |
![]() |
| Algorithm 3:EPSOA Objective Function (OF) |
![]() |
- The total amount of power in the particle must be equal to the consumer demand:
- The amount of power from producer j in particle i must be within the producer’s capacity (the available power):
- If the prosumer/producer is matched with multiple consumers, the total amount of selling electricity () should not exceed the existing power of the prosumer ():
- If the consumer is matched with multiple prosumers, the total amount of buying electricity () should not exceed the demand energy of the consumer ():
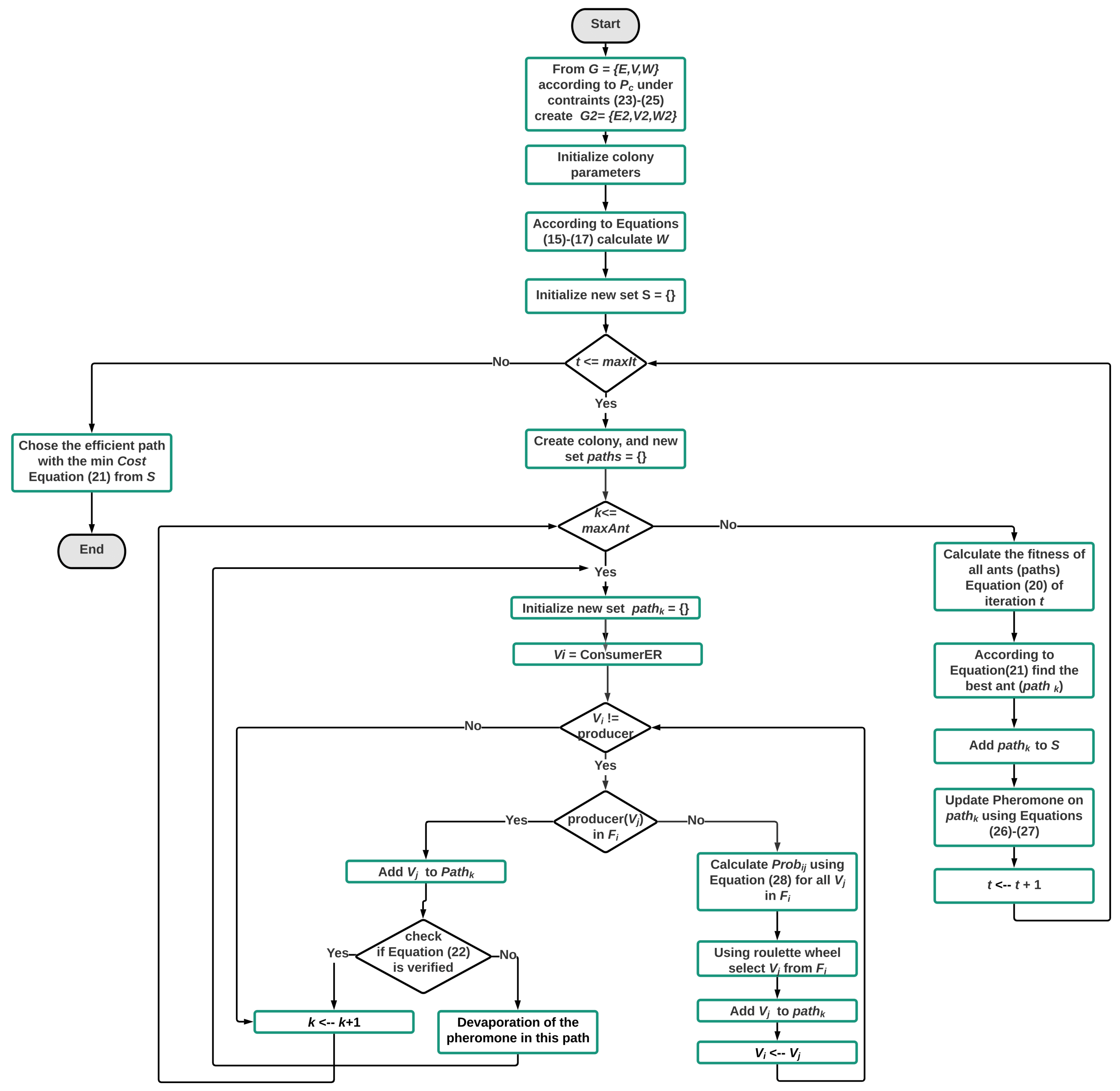
5. Improved ACO-Based Energy Routing Protocol (IACO-ERP)
- The power loss of a path should be less than the transmitted energy:
- The transmitted power should not exceed the maximum capacity of the path, which is the minimum between the lowest interface capacity of energy routers and the lowest capacity of the power lines that constructed the path:
- The total power transmitted through a power line should not exceed its available capacity:
- The total power flows into the same ER interface should not exceed its interface capacity:
- The path selection method is based on ACO. Consumers and producers/prosumers represent the ant nest and food source, respectively. Ants are used to determine the best path between them. They use a chemical known as pheromone to communicate and trace the path to the food source. The path with the highest intensity of pheromone is the one widely used by ants. It is usually the shortest path. In nature, some ants depose more pheromones in the case where the food source is big or of higher quality and the path is very good [40]. Therefore, the pheromone level of a path is proportional to its power transmission loss.The amount of deposed pheromone on an edge (power line) by ant k is represented by Equation (26):where is the power transmission loss of the path where the line belongs to this path. When the line connecting routers and is chosen by an ant k, the amount of pheromone on this line is updated using Equation (27):where n represents the number of ants selected on the line .In this step, the ER initializes the colony parameters: number of iterations, ants, and pheromone level.
- Each ant travels from the graph from one node (ER) to another until it arrives to the producer. The selection of the next hop (node) is determined by calculating a probability for each neighbor with the use of the roulette wheel principle. The probability depends on the amount of pheromone and the power loss to the next hop:where is the neighboring list of node , in the graph , while represents the quality of the power line (edge) , and are two parameters that control, respectively, the importance of the pheromone intensity and the quality of the power line.
- The energy efficient path is the path with the minimum power transmission loss in set S (Equation (21)).
6. Algorithms Complexity
- (1)
- The time complexity of the light-loaded network is (see Table 7):where np is the number of possible producers.
- (2)
- The time complexity of the heavy loaded network is (the worst scenario (see Table 8)):where:
- is the combination complexity.
- comp(EPSOA) is the EPSOA algorithm complexity. TheEPSOA algorithm contains several elementary instructions, two nested loops and three nested loops. Then, its complexity is O(maxit × k × np) (see Table 9):where k is the number of particles.
- comp(EPSOA objective function) is the same as the complexity of the light loaded network case, previously computed as:
7. Simulation and Results
7.1. Basic Data
7.2. Results of the Proposed Energy Routing Approach
- D7 sends energy request to .
- transfers this request to the broker.
- The broker creates a list with the available producers that can provide 12 kw in the corresponding time (10.00–12.00) , and sends it to .
- starts the execution of the subscriber matching mechanism (Section 4). As we can see, D7 is a mono-source consumer. Thus, for each producer in L (D2 and D4), the calculates the cost and the energy-efficient path to determine the fitness value. The energy-efficient path is given by the execution of IACO-based energy routing protocol (IACO-ERP) described in Section 5. The protocol’s first phase allows the to construct a new graph from the EI graph (Figure 2) by deleting all the lines and routers that cannot transfer 12 kw as shown in Figure 6. This step with the dynamic routing creates a non-congestion minimum loss path.
- As described in Equation (3), in our approach, the objective was the minimization of the power loss and cost of energy. For that, the value of used in the calculation of the fitness value was . With this value, selects the producer with the fitness value for consumer .The same process is repeated for consumer with .
- : The fitness value depends only on the cost of energy, in this case, the producer with the minimum fitness value is producer D4.
- : The fitness value depends only on the power transmission loss of the best path, in this case, the producer with the minimum fitness value is producer D2.
- Consumers D3 and D7 have the same transmission power.
- For consumer D7, the efficient path from D7 to D2 is the same as in case 2. While, the path toward D4 (13 → 8 → 9 → 1 → 17), cannot be used in this transaction since the transmission power (12 kw) exceeds the capacity of line (6 kw). Therefore, it has been replaced by another path with higher power transmission loss, which causes an increase in the energy transmission cost.
- For consumer D3, as shown in Figure 10a, D7 selected the producer D4 with the efficient path 13 → 6 → 7 → 3 → 1 → 17. In this situation, the power line reaches its maximum capacity, so it is not available to be shared. Therefore, turns from the path in case 2 (13 → 6 → 7 → 3 → 2 → 10) to a new path (Table 13) with a higher loss resulting in a higher fitness value. Since consumer D7 changed the selected path compared with case 2, this creates the opportunity to find a new path with minimal loss between D3 and D2 (see Table 13 and Figure 10b). As a result, D3 turns to consumer D2 with a minimum fitness value.
7.3. Results Discussion
8. Conclusions and Future Work
Author Contributions
Funding
Institutional Review Board Statement
Informed Consent Statement
Data Availability Statement
Conflicts of Interest
Abbreviations
| ACO | Ant Colony Optimization |
| DREs | Distributed Renewable Energy sources |
| EI | Energy Internet |
| EPSOA | Energy Particle Swarm Optimization Algorithm. |
| ER | Energy Router |
| HVAC | High Voltage Alternating Current |
| IACO-ERP | Improved Ant Colony Optimization Energy Routing Protocol. |
| LVDC | Low Voltage Direct Current |
| MVDC | Medium Voltage Direct Current |
| PSO | Particle Swarm Optimization |
| SG | Smart Grid |
| SST | Solid State Transformer |
References
- Tushar, W.; Chai, B.; Yuen, C.; Smith, D.B.; Wood, K.L.; Yang, Z.; Poor, H.V. Three-party energy management with distributed energy resources in smart grid. IEEE Trans. Ind. Electron. 2014, 62, 2487–2498. [Google Scholar] [CrossRef]
- Wang, K.; Yu, J.; Yu, Y.; Qian, Y.; Zeng, D.; Guo, S.; Xiang, Y.; Wu, J. A survey on energy internet: Architecture, approach, and emerging technologies. IEEE Syst. J. 2017, 12, 2403–2416. [Google Scholar] [CrossRef]
- Surani, R.R. From Smart Grids to an Energy Internet: A Review Paper on Key Features of an Energy Internet. Int. J. Eng. Res. Technol. 2019, 8, 228–231. [Google Scholar]
- Rifkin, J. The Third Industrial Revolution: How Lateral Power Is Transforming Energy, the Economy, and the World; Macmillan: Stuttgart, Germany, 2011. [Google Scholar]
- Chen, Z.; Liu, Q.; Li, Y.; Liu, S. Discussion on energy internet and its key technology. J. Power Energy Eng. 2017, 5, 1–9. [Google Scholar] [CrossRef]
- Tsoukalas, L.; Gao, R. From smart grids to an energy internet: Assumptions, architectures and requirements. In Proceedings of the 2008 Third International Conference on Electric Utility Deregulation and Restructuring and Power Technologies, Nanjing, China, 6–9 April 2008; pp. 94–98. [Google Scholar]
- Zhou, Y.; Wu, J.; Long, C.; Ming, W. State-of-the-art analysis and perspectives for peer-to-peer energy trading. Engineering 2020, 6, 739–753. [Google Scholar] [CrossRef]
- Cui, C.X. The UK Electricity Markets: Its Evolution, Wholesale Prices and Challenge of Wind Energy; University of Stirling: Stirling, UK, 2010. [Google Scholar]
- Ye, L.C.; Rodrigues, J.F.; Lin, H.X. Analysis of feed-in tariff policies for solar photovoltaic in China 2011–2016. Appl. Energy 2017, 203, 496–505. [Google Scholar] [CrossRef]
- Wu, J.; Zhou, W.; Zhong, W.; Liu, J. Multi-energy demand response management in energy Internet: A stackelberg game approach. Chin. J. Electron. 2019, 28, 640–644. [Google Scholar] [CrossRef]
- Irtija, N.; Sangoleye, F.; Tsiropoulou, E.E. Contract-Theoretic Demand Response Management in Smart Grid Systems. IEEE Access 2020, 8, 184976–184987. [Google Scholar] [CrossRef]
- Tushar, W.; Saha, T.K.; Yuen, C.; Smith, D.; Poor, H.V. Peer-to-peer trading in electricity networks: An overview. IEEE Trans. Smart Grid 2020, 11, 3185–3200. [Google Scholar] [CrossRef]
- Abdella, J.; Shuaib, K. Peer to peer distributed energy trading in smart grids: A survey. Energies 2018, 11, 1560. [Google Scholar] [CrossRef]
- Zhang, C.; Wu, J.; Zhou, Y.; Cheng, M.; Long, C. Peer-to-Peer energy trading in a Microgrid. Appl. Energy 2018, 220, 1–12. [Google Scholar] [CrossRef]
- Wang, N.; Xu, W.; Xu, Z.; Shao, W. Peer-to-peer energy trading among microgrids with multidimensional willingness. Energies 2018, 11, 3312. [Google Scholar] [CrossRef]
- Shrestha, A.; Bishwokarma, R.; Chapagain, A.; Banjara, S.; Aryal, S.; Mali, B.; Thapa, R.; Bista, D.; Hayes, B.P.; Papadakis, A.; et al. Peer-to-peer energy trading in micro/mini-grids for local energy communities: A review and case study of Nepal. IEEE Access 2019, 7, 131911–131928. [Google Scholar] [CrossRef]
- Tushar, W.; Yuen, C.; Saha, T.K.; Morstyn, T.; Chapman, A.C.; Alam, M.J.E.; Hanif, S.; Poor, H.V. Peer-to-peer energy systems for connected communities: A review of recent advances and emerging challenges. Appl. Energy 2021, 282, 116131. [Google Scholar] [CrossRef]
- Huang, A.Q. Solid state transformers, the Energy Router and the Energy Internet. In The Energy Internet; Elsevier: Amsterdam, The Netherlands, 2019; pp. 21–44. [Google Scholar]
- Guo, H.; Wang, F.; Zhang, L.; Luo, J. A hierarchical optimization strategy of the energy router-based energy Internet. IEEE Trans. Power Syst. 2019, 34, 4177–4185. [Google Scholar] [CrossRef]
- Wang, R.; Wu, J.; Qian, Z.; Lin, Z.; He, X. A graph theory based energy routing algorithm in energy local area network. IEEE Trans. Ind. Inform. 2017, 13, 3275–3285. [Google Scholar] [CrossRef]
- Guo, H.; Wang, F.; James, G.; Zhang, L.; Luo, J. Graph theory based topology design and energy routing control of the energy internet. IET Gener. Transm. Distrib. 2018, 12, 4507–4514. [Google Scholar] [CrossRef]
- Lin, J.; Yu, W.; Griffith, D.; Yang, X.; Xu, G.; Lu, C. On distributed energy routing protocols in the smart grid. In Software Engineering, Artificial Intelligence, Networking and Parallel/Distributed Computing; Springer: Berlin/Heidelberg, Germany, 2013; pp. 143–159. [Google Scholar]
- Sivanantham, G.; Gopalakrishnan, S. A Stackelberg game theoretical approach for demand response in smart grid. Pers. Ubiquitous Comput. 2019, 24, 511–518. [Google Scholar] [CrossRef]
- Apostolopoulos, P.A.; Tsiropoulou, E.E.; Papavassiliou, S. Demand response management in smart grid networks: A two-stage game-theoretic learning-based approach. Mob. Netw. Appl. 2018, 1–14. [Google Scholar] [CrossRef]
- Hong, J.S.; Kim, M. Game-theory-based approach for energy routing in a smart grid network. J. Comput. Netw. Commun. 2016, 2016, 4761720. [Google Scholar] [CrossRef]
- Ma, J.; Song, L.; Li, Y. Optimal power dispatching for local area packetized power network. IEEE Trans. Smart Grid 2017, 9, 4765–4776. [Google Scholar] [CrossRef]
- Tushar, W.; Saha, T.K.; Yuen, C.; Morstyn, T.; Poor, H.V.; Bean, R. Grid influenced peer-to-peer energy trading. IEEE Trans. Smart Grid 2019, 11, 1407–1418. [Google Scholar] [CrossRef]
- Tushar, W.; Saha, T.K.; Yuen, C.; Azim, M.I.; Morstyn, T.; Poor, H.V.; Niyato, D.; Bean, R. A coalition formation game framework for peer-to-peer energy trading. Appl. Energy 2020, 261, 114436. [Google Scholar] [CrossRef]
- Brocco, A. Fully distributed power routing for an ad hoc nanogrid. In Proceedings of the 2013 IEEE International Workshop on Inteligent Energy Systems (IWIES), Vienna, Austria, 14 November 2013; pp. 113–118. [Google Scholar]
- Lin, C.C.; Wu, Y.F.; Liu, W.Y. Optimal sharing energy of a complex of houses through energy trading in the Internet of energy. Energy 2021, 220, 119613. [Google Scholar] [CrossRef]
- Hebal, S.; Mechta, D.; Harous, S. ACO-based Distributed Energy Routing Protocol In Smart Grid. In Proceedings of the 2019 IEEE 10th Annual Ubiquitous Computing, Electronics & Mobile Communication Conference (UEMCON), New York, NY, USA, 10–12 October 2019; pp. 0568–0571. [Google Scholar]
- Hebal, S.; Harous, S.; Mechta, D. Latency and Energy Transmission Cost Optimization using BCO-aware Energy Routing for Smart Grid. In Proceedings of the 2020 International Wireless Communications and Mobile Computing (IWCMC), Limassol, Cyprus, 15–19 June 2020; pp. 1170–1175. [Google Scholar] [CrossRef]
- Mechta, D.; Harous, S.; Hebal, S. Energy-efficient path-aware routing Protocol based on PSO for Smart Grids. In Proceedings of the 2020 IEEE International Conference on Electro Information Technology (EIT), Chicago, IL, USA, 31 July–1 August 2020; pp. 093–097. [Google Scholar] [CrossRef]
- Dhriyyef, M.; El Mehdi, A.; Elhitmy, M.; Elhafyani, M. Management strategy of power exchange in a building between grid, photovoltaic and batteries. In International Conference on Electronic Engineering and Renewable Energy; Springer: Singapore, 2020; pp. 831–841. [Google Scholar]
- Liu, Y.; Li, Y.; Liang, H.; He, J.; Cui, H. Energy routing control strategy for integrated microgrids including photovoltaic, battery-energy storage and electric vehicles. Energies 2019, 12, 302. [Google Scholar] [CrossRef]
- Liu, Y.; Wu, Y.; Yang, K.; Bi, C.; Chen, X.; Zhao, Y. Novel Energy Router with Multiple Operation Modes. Energy Procedia 2019, 158, 2586–2591. [Google Scholar] [CrossRef]
- Guo, H.; Wang, F.; Luo, J.; Zhang, L. Review of energy routers applied for the energy internet integrating renewable energy. In Proceedings of the 2016 IEEE 8th International Power Electronics and Motion Control Conference (IPEMC-ECCE Asia), Hefei, China, 22–26 May 2016; pp. 1997–2003. [Google Scholar]
- Huang, A.Q.; Crow, M.L.; Heydt, G.T.; Zheng, J.P.; Dale, S.J. The future renewable electric energy delivery and management (FREEDM) system: The energy internet. Proc. IEEE 2010, 99, 133–148. [Google Scholar] [CrossRef]
- Razi, R.; Pham, C.; Hably, A.; Bacha, S.; Tran, Q.T.; Iman-Eini, H. A Novel Graph-based Routing Algorithm in Residential Multi-Microgrid Systems. IEEE Trans. Ind. Inform. 2020, 17, 1774–1784. [Google Scholar] [CrossRef]
- Dorigo, M.; Birattari, M. Ant Colony Optimization. Encyclopedia of Machine Learning; Springer: New York, NY, USA, 2010. [Google Scholar]
- Falvo, M.C.; Sbordone, D.; Bayram, I.S.; Devetsikiotis, M. EV charging stations and modes: International standards. In Proceedings of the 2014 International Symposium on Power Electronics, Electrical Drives, Automation and Motion, Ischia, Italy, 18–20 June 2014; pp. 1134–1139. [Google Scholar]













| Category of Comparison | Internet | Energy Internet |
|---|---|---|
| Transmission | Data (Information) | Energy (electricity) |
| Transmission lines | Wired and wireless connections | Power lines (grid) |
| Routing devices | Network routers and switches | Energy routers and smart meters |
| Transmission loss | No losses | Loss exist |
| Objective of routing | Efficient data transmission | Efficient energy transmission Minimize the power losses |
| Challenges | Shortest transmission path Congestion management | Subscriber matching Energy Efficient transmission path Transmission scheduling |
| Criteria (characteristics) | Demand dominated The source of data packet is predefined Regenerate the waste packet | Demand dominated The source of energy is not defined Cannot regenerate the wasted energy |
| ER | Interface Capacity (kw) | Conversion Efficiency (eff) |
|---|---|---|
| 20 | 1 | |
| 15 | 0.98 | |
| 25 | 1 | |
| 24 | 1 | |
| 22 | 0.98 | |
| 20 | 0.97 | |
| 25 | 0.98 | |
| 30 | 0.97 | |
| 30 | 1 | |
| 20 | 0.97 | |
| 27 | 1 | |
| 25 | 0.98 | |
| 30 | 1 | |
| 19 | 0.98 | |
| 18 | 1 | |
| 18 | 0.97 | |
| 20 | 0.98 |
| Power Line | Capacity (kw) | Resistance () | Voltage (V) |
|---|---|---|---|
| 30 | 0.6 | 400 | |
| 45 | 0.45 | 400 | |
| 40 | 0.21 | 400 | |
| 30 | 0.24 | 400 | |
| 20 | 0.64 | 400 | |
| 20 | 0.51 | 400 | |
| 30 | 0.19 | 400 | |
| 30 | 0.19 | 400 | |
| 45 | 0.94 | 400 | |
| 24 | 0.19 | 400 | |
| 30 | 0.64 | 400 | |
| 7 | 0.45 | 400 | |
| 40 | 0.24 | 400 | |
| 30 | 0.21 | 400 | |
| 10 | 0.21 | 400 | |
| 32 | 0.65 | 400 | |
| 40 | 0.19 | 400 | |
| 32 | 0.45 | 400 | |
| 30 | 0.24 | 400 | |
| 32 | 0.6 | 400 | |
| 40 | 0.24 | 400 | |
| 40 | 0.21 | 400 | |
| 30 | 0.45 | 400 | |
| 35 | 0.19 | 400 |
| Device | Consumer/ Prosumer | P (Kw) | Electricity Price (USD/Kw.h) | Transmission Time (h:m) |
|---|---|---|---|---|
| D1 | Consumer | −22 | - | 13:00–13:15 |
| D2 | Prosumer | 15 | 0.068 | 09:45–14:00 |
| D3 | Consumer | −9 | - | 10:00–12:00 |
| D4 | Prosumer | 25 | 0.048 | 09:00–12:00 |
| D5 | Prosumer | 10 | 0.056 | 12:00–13:30 |
| D6 | Prosumer | 18 | 0.043 | 12:30–14:00 |
| D7 | Consumer | −12 | - | 10:00–12:00 |
| Symbol | Description |
|---|---|
| c | The consumer |
| The amount of consumer demand energy | |
| S | Set producers from the |
| The ith producer of set S | |
| k | The population size (number of particles) |
| n | The number of consumers in set S |
| Positive acceleration constants | |
| Random values () | |
| w | Inertia factor |
| X | The position of the particles which represents the amount of energy to took from each producer in the set S, |
| The minimum amount of energy that could be provided by producer j in set . (in our case 0) | |
| The maximum amount of energy that could be provided by producer j in set () | |
| V | The velocity |
| The fitness value of the initial X (the energy transmission cost of the corresponding energy in X) | |
| f | The fitness value of X (the energy transmission cost of the corresponding energy in X) |
| The personal best solution of each particle which represents the best amount of energy to get from each producer in set S to reach the consumer demand with minimum transmission cost | |
| The global best solution, which represents the best particle (energy amount) with the minimum fitness | |
| The max iterations number |
| Symbol | Description |
|---|---|
| The Energy Internet-corresponding graph model, where represents the set of nodes, edges that consist the graph G with their weights, respectively | |
| The new graph of EI that can support the transmission of | |
| S | A set of the best paths of each iteration |
| Iterations maximum number | |
| Ants maximum number | |
| A set of all paths determined by all ants in one iteration | |
| An energy transmission path between the consumer–producer pair determined by an ant k | |
| The current node where the ant is allocated | |
| A neighbor of node (the next node to producer) | |
| A set of one hop neighbors of a node |
| Instruction | Complexity | Explanations |
|---|---|---|
| O(1) | Elementary instruction | |
| O(1) | Repeated np times | |
| comIACO | Repeated np times | |
| O(1) | Repeated np times | |
| O(1) | Elementary instruction |
| Instruction | Complexity | Explanations |
|---|---|---|
| Combination | ||
| comp(EPSOA) | Repeated m times | |
| O(1) | Elementary instruction | |
| comp(EPSOA objective function) | The same as compIACO |
| Instruction | Complexity | Explanations |
|---|---|---|
| O(1) | elementary instruction | |
| O(k*n) | 2 nested loops | |
| while and for | O(k) | Executed k times |
| O(1) | Elementary instruction | |
| O(1) | // | |
| O(1) | // | |
| O(1) | // | |
| Update V | O(maxit) | One loop while |
| Update X | 3 nested loops | |
| // | ||
| 2 nested loops | ||
| // | ||
| // | ||
| One loop while | ||
| // | ||
| // | ||
| // |
| Energy Profile | D2 | D3 | D4 | D7 | |
|---|---|---|---|---|---|
| C / P | P | C | P | C | |
| P (Kw) | 15 | −9 | 25 | −12 | |
| cost (USD/Kw.h) | 0.068 | - | 0.043 | - | |
| Transmission Time (h:m) | Case 1 | 09:45–14:00 | 10:00–12:00 | 09:00–14:00 | 12:00–14:00 |
| Case 2 | 09:45–14:00 | 10:00–12:00 | 09:00–12:00 | 10:15–12:15 | |
| Case 3 | 09:45–14:00 | 10:00–12:00 | 09:00–12:00 | 10:15–12:15 | |
| Consumer | Producer | Transaction Power (kw) | Cost (USD/kw.h) | Energy Efficient Path | Power Loss (kw) | Transmission Capacity (kw) | Fitness Value | Selected Producer |
|---|---|---|---|---|---|---|---|---|
| D7 | D2 | 12 | 1.68 | 9 → 1 → 17 | 0.480621 | 20 | 1.080311 | D4 |
| D4 | 12 | 1.08 | 13 → 8 → 9 → 1 → 17 | 0.841377 | 20 | 0.960689 | ||
| D3 | D2 | 8 | 1.12 | 9 → 1 → 17 → 11 → 10 | 0.560468 | 20 | 0.840234 | D4 |
| D4 | 8 | 0.72 | 13 → 8 → 9 → 1 → 17 → 11 → 10 | 0.800804 | 20 | 0.760402 |
| Consumer | Producer | Transaction Power (kw) | Cost (USD/kw.h) | Energy Efficient Path | Power Loss (kw) | Transmission Capacity (kw) | Fitness Value | Selected Producer |
|---|---|---|---|---|---|---|---|---|
| D7 | D2 | 12 | 1.68 | 9 → 1 → 17 | 0.480621 | 20 | 1.080311 | D4 |
| D4 | 12 | 1.08 | 13 → 8 → 9 → 1 → 17 | 0.841377 | 20 | 0.960689 | ||
| D3 | D2 | 8 | 1.12 | 9 → 1 → 3 → 2 → 10 | 0.561292 | 8 | 0.840646 | D4 |
| D4 | 8 | 0.72 | 13 → 6 → 7 → 3 → 2 → 10 | 0.800888 | 15 | 0.760444 |
| Consumer | Producer | Transaction Power (kw) | Cost (USD/kw.h) | Energy Efficient Path | Power Loss (kw) | Transmission Capacity (kw) | Fitness Value | Selected Producer |
|---|---|---|---|---|---|---|---|---|
| D7 | D2 | 12 | 1.68 | 9 → 1 → 17 | 0.480621 | 15 | 1.080311 | D4 |
| D4 | 12 | 1.08 | 13 → 6 → 7 → 3 → 1 → 17 | 0.842007 | 12 | 0.961004 | ||
| D3 | D2 | 8 | 1.12 | 9 → 1 → 17 →11 → 10 | 0.560756 | 8 | 0.840378 | D2 |
| D4 | 8 | 0.72 | 13 → 6 → 7 → 8 → 9 → 1 → 17 → 11 → 10 | 1.201820 | 8 | 0.960910 |
| Energy Profile | D1 | D2 | D5 | D6 |
|---|---|---|---|---|
| Consumer/Prosumer | Consumer | Producer | Prosumer | Producer |
| P (Kw) | −22 | 9 | 12 | 15 |
| cost (USD/Kw.h) | - | 0.068 | 0.056 | 0.043 |
| Transmission Time (h:m) | 11.00–12:00 | 10:00–12:00 | 09:00–14:00 | 12:00–14:00 |
| Set | Producer | Energy Amount (kw) | Cost (USD/kw.h) | Efficient Path | Power Loss (kw) | Transmission Capacity (kw) | Fitness Value () | Set Fitness () |
|---|---|---|---|---|---|---|---|---|
| D2 | 7 | 0.49 | 9 → 1 → 3 → 2 → 5 → 4 | 0.420732 | 15 | 0.455366 | 1.39436 | |
| D6 | 15 | 0.675 | 16 → 14 → 15 → 11 → 10 → 4 | 1.202998 | 17 | 0.938991 | ||
| D5 | 11.9928 | 0.695582 | 15 → 11 → 10 → 4 | 0.361114 | 18 | 0.528348 | 1.204567 | |
| D6 | 10.0072 | 0.450324 | 16 → 14 → 1 → 3 → 2 → 5 → 4 | 0.902113 | 12.0072 | 0.676219 |
| Algorithm | Simulation Parameters | |||
|---|---|---|---|---|
| IACO-ERP | Population size | Iteration number | (Equation (28)) | |
| 10 | 5 | 1 | 1 | |
| EPSOA | Population size | Iteration number | ||
| 20 | 10 | 2 | 2 | |
| D2 | D6 | |||||||||
|---|---|---|---|---|---|---|---|---|---|---|
| Energy Amount (kw) | Cost (USD/kw.h) | Efficient Path | Power Loss (kw) | Fitness Value | Energy Amount (kw) | Cost (USD/kw.h) | Efficient Path | Power Loss (kw) | Fitness Value | |
| 0 | 7 | 0.49 | 9 → 1 → 3 → 2 → 5 → 4 | 0.4207 | 0.49 | 15 | 0.675 | 16 → 14 → 15 → 11 → 10 → 4 | 1.2030 | 0.675 |
| 0.1 | 7 | 0.49 | 9 → 1 → 3 → 2 → 5 → 4 | 0.4207 | 0.4831 | 15 | 0.675 | 16 → 14 → 15 → 11 → 10 → 4 | 1.2030 | 0.7278 |
| 0.2 | 7 | 0.49 | 9 → 1 → 3 → 2 → 5 → 4 | 0.4207 | 0.4762 | 15 | 0.675 | 16 → 14 → 15 → 11 → 10 → 4 | 1.2030 | 0.7806 |
| 0.3 | 7 | 0.49 | 9 → 1 → 3 → 2 → 5 → 4 | 0.4207 | 0.4692 | 15 | 0.675 | 16 → 14 → 15 → 11 → 10 → 4 | 1.2030 | 0.8334 |
| 0.4 | 7 | 0.49 | 9 → 1 → 3 → 2 → 5 → 4 | 0.4207 | 0.4623 | 15 | 0.675 | 16 → 14 → 15 → 11 → 10 → 4 | 1.2030 | 0.8862 |
| 0.5 | 7 | 0.49 | 9 → 1 → 3 → 2 → 5 → 4 | 0.4207 | 0.4554 | 15 | 0.675 | 16 → 14 → 15 → 11 → 10 → 4 | 1.2030 | 0.9390 |
| 0.6 | 7.9838 | 0.5589 | 9 → 1 → 3 → 2 → 5 → 4 | 0.4800 | 0.5115 | 14.0162 | 0.6307 | 16 → 14 → 15 → 11 → 10 → 4 | 1.1239 | 0.9266 |
| 0.7 | 7.9839 | 0.5589 | 9 → 1 → 3 → 2 → 5 → 4 | 0.4800 | 0.5037 | 14.0162 | 0.6307 | 16 → 14 → 15 → 11 → 10 → 4 | 1.1239 | 0.9760 |
| 0.8 | 7.9980 | 0.5599 | 9 → 1 → 3 → 2 → 5 → 4 | 0.4808 | 0.4966 | 14.002 | 0.6301 | 16 → 14 → 15 → 11 → 10 → 4 | 1.1228 | 1.0242 |
| 0.9 | 7.9980 | 0.5599 | 9 → 1 → 3 → 2 → 5 → 4 | 0.4808 | 0.4887 | 14.002 | 0.6301 | 16 → 14 → 15 → 11 → 10 → 4 | 1.1228 | 1.0735 |
| 1 | 8 | 0.56 | 9 → 1 → 3 → 2 → 5 → 4 | 0.4810 | 0.4810 | 14 | 0.63 | 16 → 14 → 15 → 11 → 10 → 4 | 1.1226 | 1.1226 |
| D5 | D6 | |||||||||
|---|---|---|---|---|---|---|---|---|---|---|
| Energy Amount (kw) | Cost (USD/kw.h) | Efficient Path | Power Loss (kw) | Fitness Value | Energy Amount (kw) | Cost (USD/kw.h) | Efficient Path | Power Loss (kw) | Fitness Value | |
| 0 | 7 | 0.406 | 15 → 11 → 10 → 4 | 0.2105 | 0.406 | 15 | 0.675 | 16 → 14 → 1 → 3 → 2 → 5 → 4 | 1.3533 | 0.675 |
| 0.1 | 7 | 0.406 | 15 → 11 → 10 → 4 | 0.2105 | 0.3865 | 15 | 0.675 | 16 → 14 → 1 → 3 → 2 → 5 → 4 | 1.3533 | 0.7428 |
| 0.2 | 11.9928 | 0.6287 | 15 → 11 → 10 → 4 | 0.3611 | 0.5284 | 10.0072 | 0.4503 | 16 → 14 → 1 → 3 → 2 → 5 → 4 | 0.9021 | 0.5407 |
| 0.3 | 11.9928 | 0.6287 | 15 → 11 → 10 → 4 | 0.3611 | 0.5952 | 10.0072 | 0.4503 | 16 → 14 → 1 → 3 → 2 → 5 → 4 | 0.9021 | 0.5859 |
| 0.4 | 11.9928 | 0.6287 | 15 → 11 → 10 → 4 | 0.3611 | 0.5618 | 10.0072 | 0.4503 | 16 → 14 → 1 → 3 → 2 → 5 → 4 | 0.9021 | 0.63104 |
| 0.5 | 11.9928 | 0.6956 | 15 → 11 → 10 → 4 | 0.3611 | 0.5284 | 10.0072 | 0.4503 | 16 → 14 → 1 → 3 → 2 → 5 → 4 | 0.9021 | 0.6762 |
| 0.6 | 11.9928 | 0.6957 | 15 → 11 → 10 → 4 | 0.3611 | 0.4949 | 10.0072 | 0.4503 | 16 → 14 → 1 → 3 → 2 → 5 → 4 | 0.9021 | 0.7214 |
| 0.7 | 11.9928 | 0.6956 | 15 → 11 → 10 → 4 | 0.3611 | 0.4616 | 10.0072 | 0.4503 | 16 → 14 → 1 → 3 → 2 → 5 → 4 | 0.9021 | 0.7666 |
| 0.8 | 11.986 | 0.6952 | 15 → 11 → 10 → 4 | 0.3609 | 0.4278 | 10.014 | 0.4506 | 16 → 14 → 1 → 3 → 2 → 5 → 4 | 0.9027 | 0.8123 |
| 0.9 | 11.987 | 0.6953 | 15 → 11 → 10 → 4 | 0.3609 | 0.3944 | 10.013 | 0.4506 | 16 → 14 → 1 → 3 → 2 → 5 → 4 | 0.9026 | 0.8574 |
| 1 | 12 | 0.696 | 15 → 11 → 10 → 4 | 0.3613 | 0.3613 | 10 | 0.45 | 16 → 14 → 1 → 3 → 2 → 5 → 4 | 0.9015 | 0.9015 |
| 0 | 1.165 | 1.081 |
| 0.1 | 1.21087 | 1.129274 |
| 0.2 | 1.25674 | 1.169371 |
| 0.3 | 1.30261 | 1.181103 |
| 0.4 | 1.34849 | 1.192835 |
| 0.5 | 1.39436 | 1.204567 |
| 0.6 | 1.43817 | 1.216299 |
| 0.7 | 1.47959 | 1.228031 |
| 0.8 | 1.52086 | 1.240071 |
| 0.9 | 1.56223 | 1.2518 |
| 1 | 1.60355 | 1.262795 |
| ER | Interface Capacity (kw) | Conversion Efficiency (eff) | ER | Interface Capacity (kw) | Conversion Efficiency (eff) |
|---|---|---|---|---|---|
| 30 | 1 | 19 | 0.97 | ||
| 35 | 0.98 | 15 | 0.98 | ||
| 25 | 1 | 30 | 1 | ||
| 45 | 1 | 22 | 1 | ||
| 25 | 0.98 | 18 | 0.97 | ||
| 40 | 0.97 | 15 | 0.98 | ||
| 25 | 0.98 | 40 | 0.97 | ||
| 20 | 0.97 | 25 | 0.97 | ||
| 25 | 0.98 | 40 | 0.98 | ||
| 30 | 0.97 | 30 | 1 | ||
| 22 | 1 | 25 | 1 | ||
| 22 | 0.98 | 40 | 0.97 | ||
| 25 | 1 | 45 | 0.98 | ||
| 18 | 0.98 | 30 | 0.98 | ||
| 15 | 1 | 30 | 0.98 |
| Power Line | Capacity (kw) | Resistance () | Voltage (V) | Power Line | Capacity (kw) | Resistance () | Voltage (V) |
|---|---|---|---|---|---|---|---|
| 30 | 0.6 | 400 | 35 | 0.19 | 400 | ||
| 18 | 0.45 | 400 | 30 | 0.6 | 400 | ||
| 45 | 0.64 | 400 | 20 | 0.24 | 400 | ||
| 20 | 0.51 | 400 | 22 | 0.21 | 400 | ||
| 15 | 0.19 | 400 | 10 | 0.54 | 400 | ||
| 25 | 0.94 | 400 | 15 | 0.19 | 400 | ||
| 15 | 0.21 | 400 | 32 | 0.51 | 400 | ||
| 19 | 0.45 | 400 | 18 | 0.6 | 400 | ||
| 18 | 2.24 | 400 | 30 | 0.64 | 400 | ||
| 24 | 0.51 | 400 | 40 | 0.24 | 400 | ||
| 17 | 0.24 | 400 | 20 | 0.51 | 400 | ||
| 35 | 0.6 | 400 | 30 | 0.6 | 400 | ||
| 40 | 0.64 | 400 | 45 | 0.24 | 400 | ||
| 17 | 0.45 | 400 | 22 | 0.45 | 400 | ||
| 40 | 0.64 | 400 | 12 | 0.6 | 400 | ||
| 30 | 0.51 | 400 | 20 | 0.51 | 400 | ||
| 25 | 0.24 | 400 | 15 | 0.19 | 400 | ||
| 25 | 0.21 | 400 | 25 | 0.45 | 400 | ||
| 15 | 0.94 | 400 | 8 | 0.6 | 400 | ||
| 18 | 0.45 | 400 | 20 | 0.24 | 400 | ||
| 30 | 0.51 | 400 |
| Energy Profile | D2 | D3 | D8 | D17 | D24 | D26 | D30 | |
|---|---|---|---|---|---|---|---|---|
| C/P | P | P | P | C | C | C | P | |
| P (Kw) | 12 | 7 | 17 | −5 | −22 | −6 | 7 | |
| cost (USD/Kw.h) | 0.056 | 0.068 | 0.041 | - | - | - | 0.043 | |
| Transmission Time (h:m) | case 1 | 11:00 15:30 | 08:00 15:00 | 09:45 15:00 | 12:45 14:45 | 11:30 12:30 | 08:00 10:00 | 8:00 11:00 |
| case 2 | 8:15 12:30 | 08:00 15:00 | 08:00 14:00 | 09:00 11:00 | 08:30 09:30 | 08:00 10:00 | 8:00 11:00 | |
| Consumer | Prosumer P | Transaction Power (kw) | Cost (USD/kw.h) | Energy Efficient Path | Power Loss (kw) | Transmission Capacity (kw) | Fitness Value | Selected Producer | |
|---|---|---|---|---|---|---|---|---|---|
| Case 1: non-overlapping time | D26 | D30 | 6 | 0.54 | 30 → 27 → 25 → 26 | 0.300212 | 15 | 0.420106 | D30 |
| D3 | 6 | 0.84 | 3 → 4 → 12 → 15 → 23 → 24 → 25 → 26 | 0.420846 | 12 | 0.630423 | |||
| D24 | D8 | 11.95 | 0.513852 | 8 → 28 → 27 → 25 → 24 | 1.19668 | 12 | 0.855267 | ||
| D2 | 10.05 | 0.582897 | 2 → 4 → 12 → 15 → 23 → 24 | 0.905979 | 15 | 0.744438 | |||
| D8 | 15.0584 | 0.647512 | 8 → 6 → 10 → 22 → 24 | 2.11003 | 17 | 1.37877 | |||
| D3 | 6.94159 | 0.485911 | 3 → 4 → 12 → 15 → 23 → 24 | 0.486709 | 15 | 0.48631 | |||
| D17 | D8 | 5 | 0.43 | 8 → 6 → 10 → 17 | 0.550170 | 15 | 0.490085 | D8 | |
| D3 | 5 | 0.70 | 3 → 4 → 12 → 16 → 17 | 0.350402 | 10 | 0.525201 | |||
| Case 2: overlapping time | D26 | D30 | 6 | 0.54 | 30 → 27 → 25 → 26 | 0.300212 | 15 | 0.420106 | D30 |
| D3 | 6 | 0.84 | 3 → 4 → 12 → 15 → 23 → 24 → 25 → 26 | 0.420846 | 12 | 0.630423 | |||
| D24 | D8 | 13.9726 | 0.600822 | 8 → 6 → 10 → 22 → 24 | 1.95776 | 17 | 1.27929 | ||
| D2 | 8.0274 | 0.465589 | 2 → 4 → 12 → 15 → 23 → 24 | 0.723412 | 15 | 0.5945 | |||
| D8 | 15.0199 | 0.645855 | 8 → 6 → 10 → 22 → 24 | 2.10463 | 17 | 1.37524 | |||
| D3 | 6.98012 | 0.488608 | 3 → 4 → 12 → 15 → 23 → 24 | 0.489415 | 15 | 0.489012 | |||
| D17 | D2 | 5 | 0.58 | 2 → 4 → 12 → 16 → 17 | 0.450551 | 10 | 0.515276 | D2 |
| Criteria | Reproduced from [20], 2017 | Reproduced from [21], 2018 | Our Proposed Approach |
|---|---|---|---|
| Subscriber matching | ✔ | ||
| Energy efficient path | ✔ | ✔ | ✔ |
| Transmission scheduling | ✔ | ✔ | ✔ |
| Mono-source consumer | ✔ | ✔ | ✔ |
| Multi-source consumer | ✔ | ✔ | |
| Power loss | ✔ | ✔ | ✔ |
| Cost |
Publisher’s Note: MDPI stays neutral with regard to jurisdictional claims in published maps and institutional affiliations. |
© 2021 by the authors. Licensee MDPI, Basel, Switzerland. This article is an open access article distributed under the terms and conditions of the Creative Commons Attribution (CC BY) license (https://creativecommons.org/licenses/by/4.0/).
Share and Cite
Hebal, S.; Mechta, D.; Harous, S.; Dhriyyef, M. Hybrid Energy Routing Approach for Energy Internet. Energies 2021, 14, 2579. https://doi.org/10.3390/en14092579
Hebal S, Mechta D, Harous S, Dhriyyef M. Hybrid Energy Routing Approach for Energy Internet. Energies. 2021; 14(9):2579. https://doi.org/10.3390/en14092579
Chicago/Turabian StyleHebal, Sara, Djamila Mechta, Saad Harous, and Mohammed Dhriyyef. 2021. "Hybrid Energy Routing Approach for Energy Internet" Energies 14, no. 9: 2579. https://doi.org/10.3390/en14092579
APA StyleHebal, S., Mechta, D., Harous, S., & Dhriyyef, M. (2021). Hybrid Energy Routing Approach for Energy Internet. Energies, 14(9), 2579. https://doi.org/10.3390/en14092579





