Next Article in Journal
Selective Water Plugging Technology for Horizontal Well with Screen Completion
Previous Article in Journal
Capacitive Load-Based Smart OTF for High Power Rated SPV Module
 
 
Font Type:
Arial Georgia Verdana
Font Size:
Aa Aa Aa
Line Spacing:
Column Width:
Background:
Article

New Gen Controlling Variable Using Dragonfly Algorithm in PV Panel

1
Department of Electrical Engineering, College of Engineering, Princess Nourah bint Abdulrahman University, Riyadh 84428, Saudi Arabia
2
Department of Computer Sciences, College of Computer and Information Sciences, Princess Nourah bint Abdulrahman University, Riyadh 84428, Saudi Arabia
3
Department of Electrical and Electronics Engineering, Sri Sairam College of Engineering, Bangalore City, Bengaluru 562106, India
4
MOBI- Mobility, Logistics and Automotive Technology Research Centre, EVERGi, Vrije Universiteit Brussels, 1050 Ixelles, Belgium
5
Department of Electronics and Communication Engineering, Audisankara College of Engineering and Technology, Gudur 524101, India
*
Author to whom correspondence should be addressed.
Energies 2021, 14(4), 790; https://doi.org/10.3390/en14040790
Submission received: 25 December 2020 / Revised: 27 January 2021 / Accepted: 27 January 2021 / Published: 3 February 2021

Abstract

In the present scenario the depletion of conventional sources causes an energy crisis. The energy crisis causes load demand with respect to electricity. The use of renewable energy sources plays a vital role in reducing the energy crisis and in reduction of CO2 emission. The use of solar energy is the major source of power in generation as this is the root cause for the development of wind, tides, etc. However, due to climatic condition the availability of PV sources varies from time to time. Hence it is essential to track the maximum source of energy by implementing different types of MPPT algorithms. However, use of MPPT algorithms has the limitation of using the same during partial shadow conditions. The issue of tracking power under partial shadow conditions can be resolved by implementing an intelligent optimization tracking algorithm which involves a computation process. Though many of nature’s inspired algorithms were present to address real world problems, Mirjalili developed the dragonfly algorithm to provide a better optimization solution to the issues faced in real-time applications. The proposed concept focuses on the implementation of the dragonfly optimization algorithm to track the maximum power from solar and involves the concept of machine learning, image processing, and data computation.

1. Introduction

In the present situation the upcoming problems in the real-time environment is increased compared to the past situation. This led the present researchers to develop more effective solutions by means of optimization technique. The extensive search of these optimization techniques led the researcher to develop sustained solution by understanding the natural characteristics of swarms in nature. Many algorithms were developed by many of the researchers by understanding the characteristics, behaviors, reactions, and properties of swarms in nature. The upcoming research in the real world applications is the use of methodologies inspired by nature. The use of methodologies needs intelligence in computational techniques to solve complex problems. The ICT (intelligence in computational techniques) involves ANN (artificial neural network), FLS (fuzzy logic system), and MLA (multi-layer algorithm). The ICT addresses the real-time application issues that involve discrete or continuous time problems or combination of both. The recent trend in computational process is the use of SI (swarm intelligence) and the algorithms developed using SI attracted many researchers to develop solutions for complex engineering real-time problems. The methodology is used to ensure the solutions in SIA are fast, robust, and flexible [1]. The biological sensing network and the concept of neural system is the great motivation in developing the SI based algorithm and each of these types of algorithm, resembles the natural behavior of animals and swarms. Among different types algorithm framed by SI (swarm intelligence), PSO (particle swarm optimization) proposed by Kennedy and Eberhart is the most popular type. In this, many agents together form a population and each agent in the population interacts with the naturally-framed systems and the environment [2,3]. Marco Dorigo developed a thesis and examined the optimization process using ACO (ant colony optimization) a nature-inspired algorithm [4]. The multi-objective optimization has many issues and the set of issues framed in MOO is a POS (Pareto optimal set), and these sets have better trades in between the objectives. The MOO algorithm is developed and carry forward to obtain the complete solution under the worst and best conditions of the current POS. The solution to POS is obtained by means of iteration and the probability of each set of iteration is utilized for process selection [5]. Power can be generated either by using conventional/non-conventional sources. The use of conventional sources for generation increases CO2 emission and the depletion of conventional sources causes an energy crisis.
To avoid the energy crisis and to reduce the effect of CO2 emission NCES (non-conventional energy sources) is utilized for power generation. Solar is the main source of NCES as it is the main root source for the development of wind and tides. The use of solar for power generation varies from time to time due to the variation in ecological conditions. Therefore, maximum power has to be absorbed from the available source. This is done by using a smart tracking technique. Among the available different tracking techniques the P and O MPPT (maximum power point tracker) tracker is highly efficient. For varying irradiance variable P and O MPPT is discussed in [6] to track maximum energy. The variable P and O comprises of an amalgamation of current and adaptive perturbation control techniques. The adaptive technique implied in MPPT fix the operating point in terms of PV source operating current and irradiance to validate the performance and stability under dynamic conditions. The genetic technique is implied in the MPP-P and O algorithm to trace the power under different ecological conditions and partial shadow conditions [7]. Hadeed Ahmed Sher proposed the tracking technique, which implies the combination of a short circuit method and a conventional P and O technology, named as fractional MPP with P and O and short-circuit current algorithm. In this the PV source short circuit current is taken as a reference to fix the operating point and, later, it is followed by the conventional P and O MPP [8]. The V-I and P-V characteristics of PV is non-monotonic. During the complete 24 h in a day there are many local points to trace the maximum power. A novel technique is proposed to search the point of maximum energy in the overall distribution of power. PSO is one such technique to develop this novel overall distribution algorithm [9]. The peak point of power available in a day has a multi-objective function. Among these multiple peak-point PSO with P and O is proposed to fix one operating point among the global power points [10].
The recent computational technology implemented in control action involves swarm intelligence. The system performance and its efficiency are affected with the discrete behavior of the swarm particles. In [11] the PSO with swarm particle algorithm is proposed to improve the transformation and crossover operation of the system. The proposed concept in this paper focuses both on single- and multi-objective problems. The PSO algorithm comprises of ‘n’ dimensional membership variables and each variable has been assigned with its own weight depending on the velocity. In [12] during the process of evolution of each of the individual flies, the solution to the optimization issue is resolved by frequently updating the weight based on the velocity and position. The best optimization solution is obtained in [12] with a uniformly-distributed random vector, 0 and 1. In [13] the non-linearity and the complexity of the problem is addressed with the recent approach of involving the characteristics of swarm particles. This algorithm is proposed as it is flexible and simple to implement. The challenging problems are addressed in this manuscript. The DA (dragonfly algorithm) is a unique solution for better optimization. The recent technologically-advanced empirical optimization procedure is the dragonfly by Mirjalili. The proposed algorithmic procedure in [14] has exposed its ability to address various real-world issues. The algorithm in [15] is proposed with the natural flying behavior of dragonflies and it implies the concept of LFM—Levy flight mechanism. The use of LFM has cons, such as the swarming of the search area and disruption of nonsystematic flights. This paper proposes the DA algorithm study known as Brownian motion, which improves the randomization stage of the DA.
In the work proposed earlier, for any variation in the geographical condition and any variation in atmospheric situation, the output from a solar PV system varies abruptly. This causes fluctuations at its output and the dynamic response and the system efficiency is going to get affected very badly in [8,9,10]. Hence, to track the maximum amount of power many methods and algorithm have been proposed. However, swarm optimization is one of the best methodologies to be implemented in solar PV systems to trace the maximum amount of power. Though we have many more swarm optimization technologies, like PSO and firefly, the proposed dragonfly in MPPT produces the best result in terms of tracking the maximum power under all conditions. This includes partial shading conditions, as well. The proposed work identifies and incorporates a new controlling variable along with the dragonfly algorithm in MPPT to track the maximum amount of power under all conditions.
The concept of randomization is considered to be an important factor in optimization to solve the issues effectively. The random movement of the particle ensures that there are many ways to solve the problem. The solution obtained in optimization can be even more accurate by increasing the number of iterations. If the concept of randomization is not considered then the optimization is analyzed only in the confined region. To improve capacity of the concept at each and every point in space, the concept of randomization is important. The LFM is the new method that provides solution to hybrid optimization algorithm. In [16] the author proposed the LFM technique to analyze and validate the concept of a stochastic algorithm theoretically to obtain the global optimization. The algorithm examined in [17] proposed the concept of optimization towards the transmission of light. The author in [18] implements the concept of LFM in a cuckoo search technique that depends on the parasitic behavior of certain cuckoo classes in combination with the behavior of LFM. In [19] the firefly algorithm is adapted in LFM, and proved that the proposed one is superior in system performance when compared with the existing algorithm. For estimating the parameter in non-linear dynamics the bat algorithm technique is proposed along with LFM in [20]. The dragonfly algorithm concept is proposed by [21] to improve the result of optimization from its initial random population and converge towards global optimization.

2. Dragonfly Algorithm in PV System

The dragonfly algorithm developed by [21] is one of the best optimization techniques that involves nature-inspired algorithms. The DA (Dragonfly Algorithm) originated from the swarming behavior of flies under static and dynamic conditions. Exploration and exploitation are the two basic behaviors of swarming particles. The movement of dragonflies are isotropic in nature and it is modeled using LFM. The movements of the flies are random in nature and the distance it moved can be small or large.
If the flying behavior overflows, and if any distance gets interrupted due to the movement of the flies to a larger distance, the use of LFM causes disadvantages due to larger searching steps. The concept of the dragonfly is implemented in the MPPT algorithm. The general concept of DA is shown in Figure 1. The pivotal behavioral characteristics of the dragonfly are (i) separation, (ii) alignment, and (iii) cohesion. The genetic property of dragonfly neurons is utilized to trace and traject the highest range of temperature from a solar panel. The trajectory path is computed as an objective function for all values of the traced parameter until the required temperature is captured and is amaximum. The cohesion property of dragon implemented in the algorithm helps and focused to collect similar range of temperature at all points in the solar panel.
As the temperature of the solar system varies from time to time and pixel to pixel, the iridescence property implemented in DA helps to discover and catch the highest temperature range and remove the unwanted low temperature levels. All of the above said processes takes place in DA as the nature of similar flies has to be segregated. The populations of similar flies are grouped together and form as agents. Each of these agents interacts with the naturally-framed system and the environment.
The general concept of the DA algorithm implemented in the solar system is shown in Figure 1. As an initial step different ranges of irradiation is sensed and considered as a primary input as shown in Figure 1a. The light sensitive characteristic of the dragonfly separates the different ranges of irradiation factor as shown in Figure 1b. Later similar ranges of temperature are grouped together as shown in Figure 1c,d with the notation Thigh, Tlow, Tmedium. The parameter x1 and xi represent the current position and neighboring position of the ith individual. The objective function describing the concept for the Figure 1 is given in Equation (1):
f 0 = f 01 1 , f 02 2 , f 03 3 , f 0 p d v , S i , C i , T i , P i
Equation (1) shows the different levels of the objective function as f 01 1 , f 02 2 , f 03 3 , f 0 p d v , where f 0 is the objective function at various stages of temperatures like T 1 , T 2 , T 3 , T p T p is the temperature under partial shading conditions, Si represents the segregation of temperature levels like low, medium, and high, C i is the collection of similar range of irradiation factor, P i is the partial radiation constant in the incident i-th radiation and T i is the orientation of levels of temperature. Before starting the iteration process, the different levels of temperature are considered as population members and its minimum and maximum level is initialized. The population members are initialized as shown in Equation (2):
f i j = f i 1 , f i 2 , f i 3 , f i d v
where f i j is the j-th range of temperature in i-th level iteration of the DA and dv is the problem verdict term. The objective function is iterated continuously at any time t i + 1 = t i + D t (ti is a current moment, ti+1 is a next moment and Dt is a time step) until the maximum temperature is tracked. The temperature is traced as a function of velocity and position that helps in maintaining synchronization and the same is responsible for sharing the information as change in temperature level.
M s i t t + 1 = M s i t i + r a n d r a n d M s i t t
The Equation (3) depicts the modified form of DA M s i ( t i + 1 )  by Brownian motion and it shows the transformation that captures the actual range of temperature as population formations, and making sure that the captured values are nearly having the same number of iteration function and this is genetically related to the dragon flies and, furthermore, the analysis is extended by using rand(). The movement of the dragonfly is random. This is related to the concept of irradiance that was spread over the specified time with the normal distribution. The sudden variation in temperature of the solar panel is considered as a random variable while calculating the modified form of the DA M s i ( t i + 1 ) .

3. DA-Based MPPT Algorithm with a Novel Controlling Variable

In all the previous research analysis MPPT is mainly utilized to track maximum power in the solar PV systems. Among different types of MPPT algorithm the MPPT—P and O algorithm is the most common method used to track maximum power. However, this seems to be ineffective in tracing the maximum power under partial shading condition. To improve the power tracking in an effective way at all environmental condition this manuscript proposes the dragonfly concept in MPPT. The characteristics of the dragonfly can be utilized to track the effective sun’s energy. The solar energy varies from time to time and also the temperature of the solar system varies frequently. This variation is tracked effectively by means of implementing the dragonfly characteristics. The reason for choosing this algorithm in tracking the sun is the dragonfly flies fast both forward and backward. Likewise for any variation in temperature from solar energy, the dragonfly algorithm is capable of tracing the highest level of temperature by moving forward and backward. Additionally, the implementation of this algorithm understands the present climatic condition and adapts itself to the present environment to self-realize and track the highest temperature to produce the highest power at its output. The abrupt change in the weather, geographical change and shadow causes sudden change in the I-V and P-V system characteristics. This sudden change in the characteristics causes system instability. Adjusting only the PI controller gain alone will not stabilize the entire system. Therefore, a new controlling variable ‘R’ is introduced as shown in Equation (4) by taking the instantaneous value of PV system voltage vpv and current ipv as a reference.
R = C 0 + C 1 i p v C 2 v p v
where C 0 , C 1 & C 2 are constants. The selection of C 0 , C 1 & C 2 causes R r e f to be in the range of specified range of operation for any amount of variation in the input parameter like irradiance and temperature. The inclusion of new controlling variable R r e f causes the system to maintain stability. In VI characteristics the V and I vary inversely and, hence, R min & R max are calculated as a function of R as given in Equation (5):
f ( x ( R ) = C 0 C 2 v o c ( P V ) , R < 0 C 0 + C 1 i s c ( P V ) , R 0
The VI and VR characteristics’ different ranges of illumination and PV temperature are shown in Figure 2 and Figure 3. After including the controlling parameter R the solar V-I characteristics are compared with the V-R characteristics. For different ranges of illumination the maximum power point is represented as a dotted line. This holds well under all ranges of illumination and even under partial shading conditions. The proposed method tracks the maximum amount of power in all conditions with the inclusion of the novel controlling term R with the minimum and maximum worst conditions in the MPPT-DA algorithm. The dreadful condition is obtained at an extreme point of C 0 C 2 v o c ( P V ) and a minimum of C 0 + C 1 i s c ( P V ) C 0 C 2 v o c ( P V ) is the maximum at a minimum value of v o c ( P V ) and C 0 + C 1 i s c ( P V ) is the minimum at the zero value of i s c ( P V ) as given in Equation (6).
f ( x ( R ) = max C 0 C 2 v o c ( P V ) @ v min o c ( P V ) min C 0 + C 1 i s c ( P V ) , @ i s c ( P V ) = 0
The proportional values of the constants C 0 , C 1 & C 2 are generated from the schematic shown in Figure 4. It is the simple voltage divider circuit designed to identify the new controlling variable ‘R’ as given in Equation (7).
R = R 2 R 3 R 1 R 2 + R 2 R 3 + R 3 R 1 v c o n s t R 2 R 3 K v g R 1 R 2 + R 2 R 3 + R 3 R 1 v p v + R 1 R 3 K i g R 1 R 2 + R 2 R 3 + R 3 R 1 i p v
On Comparing Equation (4) with Equation (7), the constants C 0 , C 1 & C 2 can be identified as given in Equation (8):
C 0 = R 2 R 3 R 1 R 2 + R 2 R 3 + R 3 R 1 v c o n s t C 1 = R 1 R 3 K i g R 1 R 2 + R 2 R 3 + R 3 R 1 C 2 = R 2 R 3 K v g R 1 R 2 + R 2 R 3 + R 3 R 1
For different ranges of irradiance and temperature variation the value of v p v & i p v varies abruptly. This abrupt variation causes the constants in the controlling variable R to vary. In the third term in Equation (7) Kig is the current gain ( i o u t / i p v ) . Therefore, the third term in Equation (7), Kig is replaced with ( i o u t / i p v ) and if it is substituted in the third term of Equation (7), we obtain ( R 1 R 3 i o / R 1 R 2 + R 2 R 3 + R 3 R 1 ) . Here, R3io gives the units of voltage. Based on this variation the population membership functions are initialized as given in Equation (2). Then the objective function, as shown in Equation (1), is iterated continuously until the maximum amount of power is tracked irrespective of temperature variation, irradiance, and partial shading condition. The simulation test results showing the variation of R with an increase or decrease in the value of constants.
With the continuous iteration of the objective function framed by using Equation (1), the range of operation of controlling variable R is identified. Within this range of operation the complete system is simulated to trace maximum amount of power even under partial shading condition.
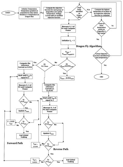
These characteristics of dragonfly are taken into account along with the MPPT algorithm to develop a new dragonfly MPPT forward and reverse algorithm. The flowchart shown in Figure 5 and Figure 6 represents the implementation of the concept of dragonfly concept in MPPT forward-reverse algorithm. The evaluation of DA in MPPT is done in MATLAB R2017 to obtain the solution of single and multi-objective problems. The hunting and relocation strategies of dragon flies are implemented in PV technology to track maximum source of power. The hunting strategy is implicated for static flies and it can be flied and traced within the limited distance.
The flowchart shown in Figure 5 shows two division. First part comprises of dragonfly algorithm and the second part comprises of forward and reverse algorithm to track the maximum power. The parameters of V and I from solar PV system is takes as reference from dragonfly algorithm part and it is fed as a reference to the tracking algorithm part. The variation in temperature causes the reference current and voltage to change, which causes the entire system to work in forward and reverse paths towards the maximum power tracking strategy. The relocating strategy is implicated for dynamic flies and it can be traced for longer distance. The source of power has different ranges of temperature and the range of temperature at different points varies depending upon different rays spread by nature. The similar value of temperature range is grouped together as agent and categorized as low-level, mid-level, and high-level temperature. The categorized levels of agent are made to interact with the other levels and surrounding environment. For each level of the temperature range an objective function is computed to update the weights.

4. Pseudo Code of the Dragonfly MPPT-FR Algorithm

The proposed algorithm shown in Figure 7, and the temperature tracing strategy using DA is shown in Figure 8. It states that the dragonfly characteristics are limited to shorter distances. Within the short span of distance the different ranges of temperature are traced at a faster rate and collected as a membership functional population. The different range of distances is shown as small geometric hexagonal shapes. A sample of space is taken as references and the temperature is measured at different positions and is simulated in MATLAB. The dragonfly algorithm is implemented along with MPPT-forward and reverse algorithm for tracking and routing the various ranges of temperature as shown in Figure 9. This output is shown for the sampled distance of 100 m.
After the measurement of temperature at different location, new objective function is computed for various levels of temperature gradients as shown in Figure 10. The new objective function is computed by using an Equations (1)–(3) at different S i , C i , T i , P i and the respective voltage, current, and power values are updated to the traced maximum level of temperature and are shown in Figure 11. The proposed system is tested in MATLAB (Matlab 2017a) with lower number of sampled agents. In the above measured data—temperature, 80% of the dragonflies’ data are utilized to train other samples, while 20% of data is utilized for testing purposes to trace the maximum power.
The simulated output is recorded as shown in Table 1 and its output graph is as shown in Figure 12 and Figure 13. From the recorded output it is observed that the power drawn from the solar PV system is the maximum to a value of around 1046 Watts at T = 145 °C. For a continuous variation in temperature from solar insolation, the implemented dragonfly forward-reverse algorithm tracks the maximum amount of power. The characteristic of the dragonfly algorithm allows the designed system to trace the highest temperature with a minimum of processing time. Additionally, implementation of this algorithm understands the present climatic condition and adapts itself to the present environment to self-realize and track the highest temperature to produce the highest power at its output.

Performance Analysis of Proposed Algorithm

In general performance analysis of proposed algorithm can be verified using two different characteristics, which include (i) convergence and (ii) robustness. The purpose of choosing convergence characteristics is to check how fast the algorithm yields local optimum solutions.
Figure 14 shows the convergence characteristics of proposed method where, solar power that is particular for projected method reaches the optimum solution within the 50th iteration. This is not conceivable for other existing algorithms as the amount of solar power is much higher and with such a large amount of power it is difficult to attain optimal solutions. Once the convergence characteristic of proposed algorithm is suitable for implantation unit then the quality of implantation should be checked. Figure 15 shows the robustness characteristics of proposed algorithm where, the quality is greatly improved when compared to existing methods. Even with smaller trial run the projected algorithm yields best quality and it is best for implementing even at larger run.

5. Conclusions

This manuscript is proposed with novel MPPT-forward and reverse flow technique with the dragonfly concept. By using this algorithm the maximum amount of energy is drawn from solar with a minimum of processing time. The multi-objective problem is focused in the analysis. The analysis is focused and simulated to trace maximum temperature with less processing time. Randomization based on SI played an important role in exploration and exploitation. The randomization of DA in MPPT-forward and reverse flow is effectively utilized in PV source to track maximum power. The different objective function f 1 , f 2 , f 3 , f 7 is calculated using Equation (2). The objective function calculated the temperature as membership population and for each range of temperature level, processing time, and power tracking from solar PV system is tabulated.
The proposed algorithm is tested solar PV system to track maximum power. The tracking time of DA based MPPT-FR algorithm is less than conventional MPPT technique as tabulated in Table 1. Additionally, the power drawn using the DA-based MPPT-FR algorithm is more than a conventional tracking system. The implementation of a new controlling variable R makes the complete PV system track the maximum amount of power even under partial shading conditions. Additionally, the use of DA-based MPPT has the sharp edges in tracking the maximum power at all times during the day as it is based on memory-based techniques. With the implementation of DA based MPPT-FR algorithm the tracking power is maximum at all times with less tracking and processing time.

Author Contributions

Conceptualization: S.U., F.A., H.M., Y.T., and R.K.; methodology: S.U., H.M., Y.T., and R.K.; software: S.U., F.A., H.M., Y.T., and R.K.; validation: S.U., F.A., H.M., Y.T., and R.K.; formal analysis: S.U., H.M., Y.T., and R.K.; investigation: S.U., H.M., Y.T., and R.K.; resources: S.U., H.M., Y.T., and R.K.; data curation: S.U., F.A., H.M., Y.T., and R.K.; writing—original draft preparation: S.U., H.M., Y.T., and R.K.; writing—review and editing, S.U., H.M., Y.T., and R.K.; visualization: S.U., F.A., H.M., Y.T., and R.K.; supervision: S.U., F.A., H.M., Y.T., and R.K.; project administration: S.U.; funding acquisition: H.M., F.A. All authors have read and agreed to the published version of the manuscript.

Acknowledgments

This research was funded by the Deanship of Scientific Research at Princess Nourah bint Abdulrahman University through the Fast-track Research Funding Program.

Conflicts of Interest

The authors declare no conflict of interest.

References

  1. Yang, X.-S.; He, X. Swarm Intelligence and Evolutionary Computation: Overview and Analysis, in Studies in Computational Intelligence; Springer: Cham, Switzerland, 2014; pp. 1–23. [Google Scholar]
  2. Kothari, V.; Anuradha, J.; Shah, S.; Mittal, P. A Survey on Particle Swarm Optimization in Feature Selection, in Communications in Computer and Information Science; Springer: Berlin, Germany, 2012; pp. 192–201. [Google Scholar]
  3. Kennedy, J.; Eberhart, R. Particle swarm optimization. In Proceedings of the ICNN’95nternational Conference on Neural Networks, Perth, WA, Australia, 27 November–1 December 1995; Volume 4, pp. 1942–1948. [Google Scholar] [CrossRef]
  4. Dorigo, M.; di Caro, G. Ant colony optimization: A new meta-heuristic. In Proceedings of the 1999 Congress on Evolutionary Computation-CEC99 (Cat. No. 99TH8406), Washington, DC, USA, 6–9 July 1999; Volume 2, pp. 1470–1477. [Google Scholar] [CrossRef]
  5. Coello, C.C.A. Evolutionary multi-objective optimization: Some current research trends and topics that remain to be explored. Front. Comput. Sci. China 2009, 3, 18–30. [Google Scholar] [CrossRef]
  6. Kollimalla, S.K.; Mishra, M.K. Variable Perturbation Size Adaptive P&O MPPT Algorithm for Sudden Changes in Irradiance. IEEE Trans. Sustain. Energy 2014, 5, 718–728. [Google Scholar] [CrossRef]
  7. Smida, M.B.; Sakly, A. Genetic based algorithm for maximum power point tracking (MPPT) for grid connected PV systems operating under partial shaded conditions. In Proceedings of the 2015 7th International Conference on Modelling, Identification and Control (ICMIC), Sousse, Tunisia, 18–20 December 2015; pp. 1–6. [Google Scholar] [CrossRef]
  8. Sher, H.A.; Murtaza, A.F.; Noman, A.; Addoweesh, K.E.; Al-Haddad, K. A New Sensorless Hybrid MPPT Algorithm Based on Fractional Short-Circuit Current Measurement and P&O MPPT. IEEE Trans. Sustain. Energy 2015, 6, 1426–1434. [Google Scholar]
  9. Li, H.; Yang, D.; Su, W.; Lü, J.; Yu, X. An Overall Distribution Particle Swarm Optimization MPPT Algorithm for Photovoltaic System Under Partial Shading. IEEE Trans. Ind. Electron. 2019, 66, 265–275. [Google Scholar] [CrossRef]
  10. Zhu, Q.; Zhang, X.; Li, S.; Liu, C.; Ni, H. Research and Test of Power-Loop-Based Dynamic Multi-Peak MPPT Algorithm. IEEE Trans. Ind. Electron. 2016, 63, 7349–7359. [Google Scholar] [CrossRef]
  11. Liu, Y.; Bi, Y.; Sui, C.; Luo, Y.; Zhang, Z.; Liu1, R. Simulation Study of Swarm Intelligence Based on Life Evolution Behavior. Discret. Dyn. Nat. Soc. 2015, 2015. [Google Scholar] [CrossRef]
  12. van den Bergh, F.; Engelbrecht, A.P. A Cooperative approach to particle swarm optimization. IEEE Trans. Evol. Comput. 2004, 8, 225–239. [Google Scholar] [CrossRef]
  13. Yang, X.-S.; He, X. Swarm Intelligence and Evolutionary Computation: Overview and Analysis. In Recent Advances in Swarm Intelligence and Evolutionary Computation. Studies in Computational Intelligence; Springer: Berlin/Heidelberg, Germany, 2015; Volume 585, pp. 1–23. [Google Scholar]
  14. Rahman, C.M.; Rashid, T.A. Dragonfly Algorithm and Its Applications in Applied Science Survey. Comput. Intell. Neurosci. 2019, 2019. [Google Scholar] [CrossRef] [PubMed]
  15. Acı, C.İ.; Gülcan, H. A Modified Dragonfly Optimization Algorithm for Single- and Multiobjective Problems Using Brownian Motion. Comput. Intell. Neurosci. 2019, 2019. [Google Scholar] [CrossRef] [PubMed]
  16. Pavlyukevich, I. Levy Flights, Non-local Search and Simulated Annealing. J. Comput. Phys. 2007, 226, 1830–1844. [Google Scholar] [CrossRef]
  17. Barthelemy, P.; Bertolotti, J.; Wiersma, D.S. A L´evy flight for light. Nature 2008, 453, 495–498. [Google Scholar] [CrossRef] [PubMed]
  18. Yang, X.-S.; Deb, S. Cuckoo search via Levy flights. In Proceedings of the World Congress on Nature & Biologically Inspired Computing (NaBIC 2009), New Delhi, India, 11 December 2009; pp. 1–7. [Google Scholar]
  19. Yang, X. Firefly algorithm, Levy flights and global optimization. In Research and Development in Intelligent Systems XXVI; Springer: Cambridge, UK, 2009; pp. 1–10. [Google Scholar]
  20. Lin, J.; Chou, C.; Yang, C.; Tsai, H. A chaotic Levy flight Bat algorithm for parameter estimation in nonlinear dynamic biological systems. Comput. Inf. Technol. 2012, 2, 56–63. [Google Scholar]
  21. Mirjalili, S. Dragonfly algorithm: A new meta-heuristic optimization technique for solving single-objective, discrete, and multi-objective problems. Neural Comput. Applic 2016, 27, 1053–1073. [Google Scholar] [CrossRef]
Figure 1. General concept of the DA algorithm in a PV system.
Figure 1. General concept of the DA algorithm in a PV system.
Energies 14 00790 g001
Figure 2. V-I and V-R characteristics for different illuminations.
Figure 2. V-I and V-R characteristics for different illuminations.
Energies 14 00790 g002aEnergies 14 00790 g002b
Figure 3. V-I and V-R characteristics for different PV temperature.
Figure 3. V-I and V-R characteristics for different PV temperature.
Energies 14 00790 g003
Figure 4. Circuit to generate the controlling variable R.
Figure 4. Circuit to generate the controlling variable R.
Energies 14 00790 g004
Figure 5. Flowchart of the dragonfly MPPT forward and reverse algorithm.
Figure 5. Flowchart of the dragonfly MPPT forward and reverse algorithm.
Energies 14 00790 g005
Figure 6. Flowchart of the dragonfly algorithm.
Figure 6. Flowchart of the dragonfly algorithm.
Energies 14 00790 g006
Figure 7. Dragonfly MPPT-FR Algorithm.
Figure 7. Dragonfly MPPT-FR Algorithm.
Energies 14 00790 g007
Figure 8. Temperature tracing strategy using DA.
Figure 8. Temperature tracing strategy using DA.
Energies 14 00790 g008
Figure 9. Dragonfly algorithm used for routing different ranges of temperature.
Figure 9. Dragonfly algorithm used for routing different ranges of temperature.
Energies 14 00790 g009
Figure 10. Temperature gradient for different objective functions.
Figure 10. Temperature gradient for different objective functions.
Energies 14 00790 g010
Figure 11. 3D view of the PIV characteristics of the solar PV source.
Figure 11. 3D view of the PIV characteristics of the solar PV source.
Energies 14 00790 g011
Figure 12. Temperature vs. processing time of MPPT and DA with the MPPT-FR algorithm.
Figure 12. Temperature vs. processing time of MPPT and DA with the MPPT-FR algorithm.
Energies 14 00790 g012
Figure 13. Power drawn from PV system as a function of temperature of MPPT and DA with MPPT-FR algorithm.
Figure 13. Power drawn from PV system as a function of temperature of MPPT and DA with MPPT-FR algorithm.
Energies 14 00790 g013
Figure 14. Convergence characteristics.
Figure 14. Convergence characteristics.
Energies 14 00790 g014
Figure 15. Robustness characteristics.
Figure 15. Robustness characteristics.
Energies 14 00790 g015
Table 1. Processing time of MPPT and DA—MPPT.
Table 1. Processing time of MPPT and DA—MPPT.
Objective Function IterationTemperature Range of the Objective FunctionProcessing Time (Sec)Power Drawn from Solar (Watts)
MPPTDA with MPPT—FRMPPTDA with MPPT—FR
f 1 25 °C18.05615.334563.12776.32
f 2 45 °C17.99814.987605.20805.43
f 3 65 °C17.05614.003645.15890.33
f 4 85 °C16.58013.564698.98901.11
f 5 105 °C15.01612.976705.64934.67
f 6 125 °C14.11812.731780.77987.35
f 7 145 °C16.11911.564801.241045.76
Publisher’s Note: MDPI stays neutral with regard to jurisdictional claims in published maps and institutional affiliations.

Share and Cite

MDPI and ACS Style

Urooj, S.; Alrowais, F.; Kuppusamy, R.; Teekaraman, Y.; Manoharan, H. New Gen Controlling Variable Using Dragonfly Algorithm in PV Panel. Energies 2021, 14, 790. https://doi.org/10.3390/en14040790

AMA Style

Urooj S, Alrowais F, Kuppusamy R, Teekaraman Y, Manoharan H. New Gen Controlling Variable Using Dragonfly Algorithm in PV Panel. Energies. 2021; 14(4):790. https://doi.org/10.3390/en14040790

Chicago/Turabian Style

Urooj, Shabana, Fadwa Alrowais, Ramya Kuppusamy, Yuvaraja Teekaraman, and Hariprasath Manoharan. 2021. "New Gen Controlling Variable Using Dragonfly Algorithm in PV Panel" Energies 14, no. 4: 790. https://doi.org/10.3390/en14040790

APA Style

Urooj, S., Alrowais, F., Kuppusamy, R., Teekaraman, Y., & Manoharan, H. (2021). New Gen Controlling Variable Using Dragonfly Algorithm in PV Panel. Energies, 14(4), 790. https://doi.org/10.3390/en14040790

Note that from the first issue of 2016, this journal uses article numbers instead of page numbers. See further details here.

Article Metrics

Back to TopTop