Abstract
Light-emitting diode (LED) has the characteristics of environmental protection and energy saving, having become the lighting source of a new generation of street-light lamps. The traditional two-stage power supply for providing an LED street-light lamp is composed of an AC-DC converter with a power-factor-correction (PFC) function at the front stage and a DC-DC converter at the rear stage. The two-stage power supply for an LED street-light lamp has a large number of electronic components and costs, and the circuit efficiency is not high. Therefore, this paper presents a novel single-stage high power factor AC-DC power supply for providing an LED street-light lamp featuring soft-switching and Bluetooth wireless dimming capability through using smart tablets or smartphones to remote control the output power of the LED street-light lamp for achieving energy-saving benefits. The proposed AC-DC LED power supply integrates an interleaved buck converter circuit with coupled inductors and a half-bridge LLC resonant converter circuit into a single-stage power conversion circuit. Moreover, the coupled inductor of the interleaved buck converter circuit is designed to operate in the discontinuous conduction mode, which can naturally achieve PFC. In addition, the two power switches in the novel LED power supply have zero-voltage switching (ZVS) characteristics, which can reduce the switching losses of the power switches. The two output diodes have the characteristics of zero-current switching (ZCS), which can reduce the conduction losses of the power diodes. This paper developed a single-stage prototype circuit for providing an 144 W (36 V/4 A)-rated LED street-light lamp. According to the experimental results of the prototype circuit with an AC input voltage of 110 volts, the presented single-stage LED power supply offers high power factor (PF > 0.99), low input-current total harmonic distortion factor (THD < 3%), and high efficiency (>89%). In addition, this paper used the built-in Bluetooth wireless communication function of a smart tablet or smart phone to fulfill remote dimming control. By changing the duty ratio of the control signal, we could realize remote dimming control of 20% to 100% of the output LED street-light lamp power.
1. Introduction
The street-light lamps widely installed on roads, streets, parks, squares, public places, and decorative outdoor lighting areas have the function of providing night lighting, being are usually lit at night or in the dark and extinguished in the early morning. The traditional street lighting source is a high-pressure mercury lamp featuring low installation cost. However, it has the disadvantages of poor luminous efficiency and high energy consumption, as well as the problems of mercury pollution and being difficult to start up in low-temperature circumstances. In recent years, high-pressure mercury lamps have been replaced by light-emitting diode (LED) street-lights with their attractive characteristics of environmental protection and energy-saving [1,2]. For instance, comparing an LED street-light lamp with a high-pressure mercury one under approximately the same output luminous flux, the LED version has a 50% lower power consumption (120 W vs. 250 W), a 50% higher lighting efficacy (110 lm/W vs. 52 lm/W), and a longer average lifetime (50,000 h vs. 24,000 h) [3,4]. Generally, the power supply circuit of LED street-light lamps uses AC mains as the input power. The first stage is an AC-DC power converter with power factor correction (PFC) function and the second stage is a DC-DC power converter to provide the rated DC voltage and current required by the LED street-light lamp [5,6,7,8]. The traditional two-stage AC-DC high power factor power supply (HPFPS) for providing an LED street-light lamp includes an AC-DC boost converter as the first-stage circuit featuring PFC and a DC-DC half-bridge LLC resonant (HB-LLCR) converter as the second-stage circuit to supply the LED street-light lamp with rated power. Figure 1 shows the two-stage AC-DC power supply for providing an LED street-light lamp that consists of a boost converter with PFC and a HB-LLRC converter [8]. In their respective studies, [9,10,11,12,13,14,15,16,17,18] developed and implemented the integration of the first-stage AC-DC converter and the second-stage DC-DC converter into a single-stage LED power supply, which is characterized by improved circuit efficiency and reduction in the number of circuit components. An existing single-stage HPFPS for furnishing an LED street-light lamp merging with an interleaved boost converter and a HB-LLC converter was developed in [18], as depicted in Figure 2. The AC-DC power supplies as shown in Figure 1 and Figure 2 for providing an LED street-light lamp are based on boost-type power conversion in the front-part circuit, and the voltage stresses of the DC-link capacitor and power switches are high.
Figure 1.
Traditional two-stage AC-DC power supply for providing a light-emitting diode (LED) street-light lamp [8].
Figure 2.
An existing single-stage AC-DC power supply with power factor correction (PFC) for providing an LED street-light lamp [18].
In order to lower voltage stresses of the DC-link capacitor as well as the power switches, this paper presents a single-stage AC-DC HPFPS based on buck-type power conversion in the front-part circuit for providing an LED street-light lamp. In addition, the following will illustrate an energy-saving design example for outdoor lighting applications that can be applied to provide dimming control of the power supply for LED street-light lamps [19]. During the period from six to twelve o’clock in the evening, let the LED street-light power supply produce 100% of the rated power to provide sufficient night lighting for the general public and passersby. After twelve o’clock in the morning, the output power of the LED street-light lamp can be reduced to 80% of the rated value. After two o’clock in the morning, the output power of the LED street-light lamp can be decreased to 60% of the rated value. After four o’clock in the morning, the demand for night lighting gradually decreases, and thus the output power of the LED street-light lamp can be reduced to 40% or 20% of the rated value. The power supply for the LED street-light lamp can be turned off during the period from six in the morning to six in the evening. The LED street-light power supply with dimming capability is suitable to adjust the output power in the above scheme in order to achieve the effect of energy saving and power saving [15,20,21]. Therefore, this paper developed a Bluetooth wireless dimming capability using a smart device (tablet or mobile phone) to carry out remote dimming control of the output power of the LED street-light lamp.
2. Description and Circuit Analysis of the Proposed Single-Stage Power Supply for Providing an LED Street-Light Lamp
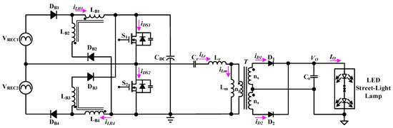
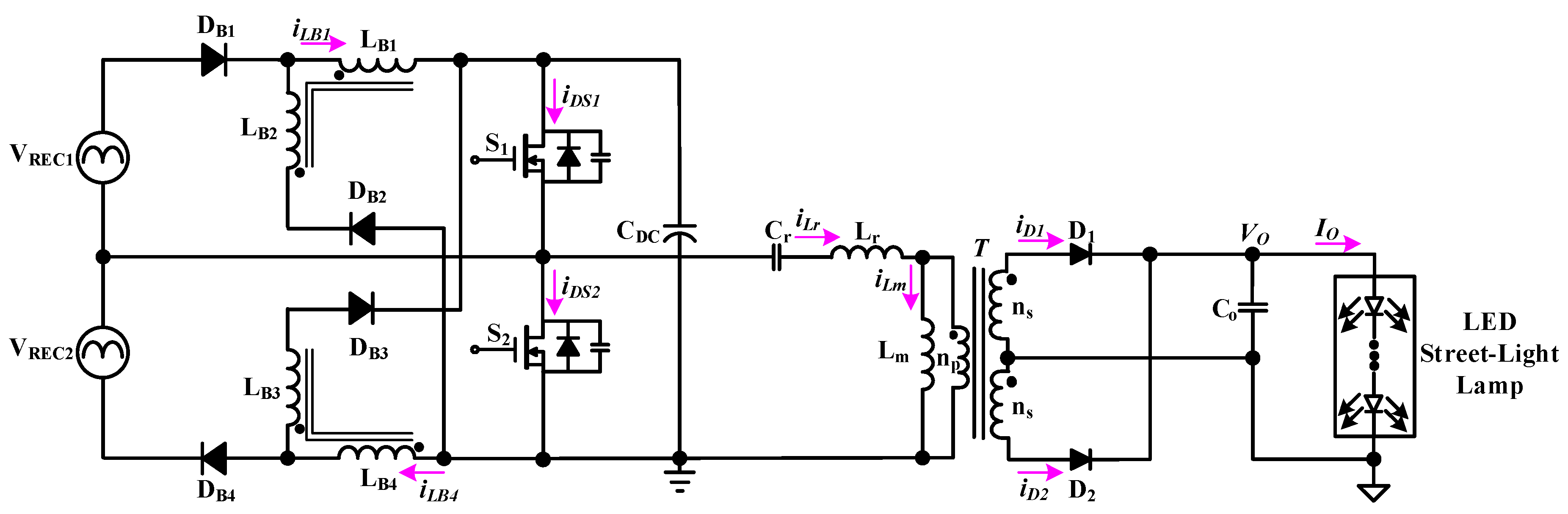
This paper proposes a single-stage AC-DC HPFPS based on buck-type power conversion in the front-part circuit, as shown in Figure 3, for providing an LED street-light lamp; it integrates an AC-DC interleaved buck converter with PFC (including an inductor (Lf), a capacitor (Cf), a full-bridge rectifier (Dr1, Dr2, Dr3, and Dr4), two coupled inductors (LB1 and LB2; LB3 and LB4), four diodes (DB1, DB2, DB3, and DB4), two switches (S1 and S2) as well as a DC-link capacitor (CDC), a DC-DC HB-LLCR converter (including switches (S1 and S2a), a DC-link capacitor (CDC), a resonant inductor (Lr), a resonant capacitor (Cr), a center-tapped transformer (T) along with a magnetizing inductor (Lm) and two output windings, two output diodes (D1 nd D2), an output capacitor (Co), and the LED street-light lamp) into single-stage AC-DC power conversion circuit [22].
Figure 3.
The proposed single-stage AC-DC power supply with PFC for providing an LED street-lighting lamp [22].
In order to facilitate the descriptions of the operation modes in the proposed LED power supply, we made the following assumptions during circuit analysis.
- The input AC mains voltage can be regarded as a fixed level in each high-frequency switching cycle, because its switching frequency is much greater than that one of the utility line.
- The rectified equivalent voltage sources VREC1 and VREC2 are respectively expressed as the voltage on capacitors Cin1 and Cin2 after the AC mains voltage is passed through the inductor Lf, the capacitor Cf, and the full-bridge rectifier.
- The power switches S1 and S2 work complementarily, taking into account their essential diodes and parasitic capacitors.
- The forward-biased voltage drops and equivalent resistors of diodes (D1, D2, Do1, Do2, Do3, and Do4) are ignored.
- The equivalent series resistors of all capacitors are neglected.
- Two coupled inductors (LB1 and LB2; LB3 and LB4) are arranged to work in discontinuous conduction mode (DCM).
Figure 4 displays the equivalent circuit diagram of the proposed single-stage AC-DC power supply for providing an LED street-light lamp.
Figure 4.
Equivalent circuit diagram of the proposed single-stage AC-DC power supply for providing an LED street-light lamp.
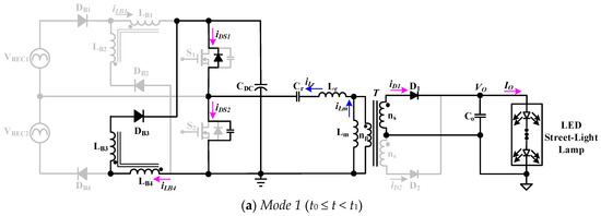
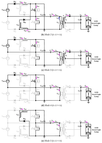
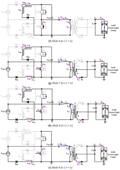
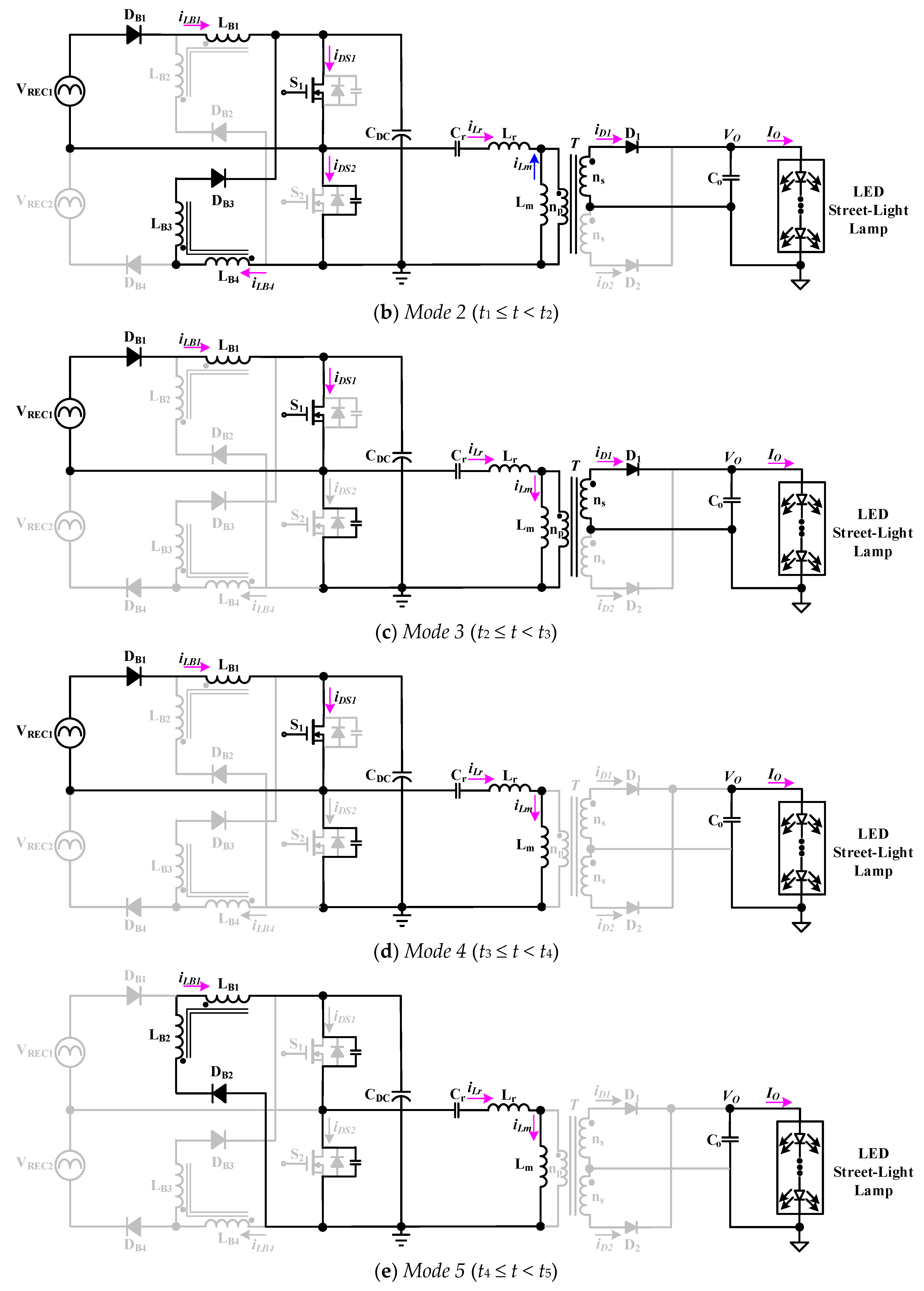
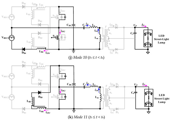
The operational modes and theoretical waveforms of the presented LED power supply are shown in Figure 5 and Figure 6, respectively, and the circuit analysis along with the operating of the LED power supply is described and discussed in detail below.



Figure 5.
Operation modes of the presented AC-DC power supply for providing an LED street-light lamp.
Figure 6.
Theoretical waveforms of the presented AC-DC power supply for providing an LED street-light lamp.
Mode 1 (the equivalent circuit as shown in Figure 5a): suppose that in the previous mode, the energy stored in the parasitic capacitor of the power switch S1 is released, so that the switch voltage vDS1 drops to zero, causing the essential diode of the switch S1 to be turned on at time t0. The resonant inductor Lr and the magnetizing inductor Lm offer energy to the parasitic capacitor of the power switch S2 and the DC-link capacitor CDC and the resonant capacitor Cr by way of the essential diode of the switch S1, and offer energy to the output capacitor Co and the LED street-light lamp via the transformer T and the output diode D1. Since the diode DB3 is forward-biased and turned on in the previous mode, the coupled inductors LB3 and LB4 offer energy to the DC-link capacitor CDC by means of the diode DB3. When the current iLr of the resonant inductor Lr is decreased to zero, this mode finishes.
Mode 2 (the equivalent circuit as shown in Figure 5b): at time t1, the power switch S1 is driven and turned on, and has the characteristics of zero-voltage switching (ZVS). The rectified equivalent voltage source VREC1 offers energy to the coupled inductor LB1 by way of the diode DB1 and the switch S1, and the coupled inductor current iLB1 rises linearly. In addition, the diode DB2 is reversely biased and cannot be turned on. The DC-link capacitor CDC, the resonant capacitor Cr, and the magnetizing inductor Lm offer energy to the resonant inductor Lr via the switch S1, and offer energy to the output capacitor Co and the LED street-light lamp by means of the transformer T and the output diode D1. The DC-link capacitor CDC offers energy to the parasitic capacitor of the power switch S2 by way of the switch S1. The coupled inductors LB3 and LB4 continuously offer energy to the DC-link capacitor CDC by means of the diode DB3. When the coupled inductor current iLB4 drops to zero, this mode completes.
Mode 3 (the equivalent circuit as shown in Figure 5c): the rectified equivalent voltage source VREC1 keeps on providing energy to the inductor LB1 by way of the diode DB1 and the switch S1, and the inductor current iLB1 goes on increasing linearly. The DC-link capacitor CDC and the resonant capacitor Cr continuously offer energy to the resonant inductor Lr and the magnetizing inductor Lm by means of the switch S1, and supply energy to the output capacitor Co and the LED street-light lamp by way of the transformer T and the output diode D1. The DC-link capacitor CDC continuously offers energy to the parasitic capacitor of the power switch S2 by means of the switch S1. When the diode current iD1 drops to zero at time t3, this mode ends.
Mode 4 (the equivalent circuit as shown in Figure 5d): the rectified equivalent voltage source VREC1 holds on providing energy to the inductor LB1 by way of the diode DB1 and the switch S1, and the inductor current iLB1 keeps on rising linearly. The DC-link capacitor CDC and the resonant capacitor Cr continuously offer energy to the resonant inductor Lr and the magnetizing inductor Lm through the switch S1. The DC-link capacitor CDC continuously supplies energy from the switch S1 to the parasitic capacitor of the power switch S2. The capacitor Co provides energy to the LED street-light lamp. When switch S1 is turned off at time t4, this mode completes.
Mode 5 (the equivalent circuit as shown in Figure 5e): when the switch S1 is turned off, the diode DB2 is turned on for being forward-biased, and the coupled inductors LB1 and LB2 offer energy to the DC-link capacitor CDC by way of the diode DB2, and the inductor current iLB1 decreases linearly. The DC-link capacitor CDC and the parasitic capacitor of the power switch S2 offer energy to the parasitic capacitor of the power switch S1, the resonant capacitor Cr, the resonant inductor Lr and the magnetizing inductor Lm. The capacitor Co continuously supplies energy to the LED street-light lamp. When the switching voltage vDS2 drops to zero at time t5, this mode completes.
Mode 6 (the equivalent circuit as shown in Figure 5f): since in the previous mode, the energy stored in the parasitic capacitor of the switch S2 is released, the switch voltage vDS2 drops to zero, which causes the essential diode of the switch S2 to conduct. The coupled inductors LB1 and LB2 go on offering energy to the DC-link capacitor CDC by way of the diode DB2, and the inductor current iLB1 keeps on showing a linear decrease. The DC-link capacitor CDC, the resonant inductor Lr, and the magnetizing inductor Lm continuously supply energy to the resonant capacitor Cr and the parasitic capacitor of the power switch S1 by means of the essential diode of the switch S2, and the magnetizing inductor current iLm decreases linearly. The output capacitor Co holds on providing energy to the LED street-light lamp. When the switch S2 is turned on, this mode ends.
Mode 7 (the equivalent circuit as shown in Figure 5g): the power switch S2 is driven and turned on, and has the characteristics of ZVS. The rectified equivalent voltage source VREC2 offers energy to the inductor LB4 by way of the diode DB4 and the switch S2, and the inductor current iLB4 rises linearly. In addition, the diode DB3 is reversely biased and cannot be turned on. The coupled inductors LB1 and LB2 continuously provide energy to the DC-link capacitor CDC by means of the diode DB2, and the inductor current iLB1 goes on showing a linear decrease. The DC-link capacitor CDC offers energy to the parasitic capacitor of the switch S1 by way of the power switch S2. The resonant capacitor Cr and the magnetizing inductor Lm offer energy to the resonant inductor Lr, the output capacitor Co, and the LED street-light lamp by means of the switch S2, the transformer T, and the diode D2, and the magnetizing inductor current iLm keeps on showing a linear decrease. When the magnetizing inductor current iLm reaches zero at time t7, this mode ends.
Mode 8 (the equivalent circuit as shown in Figure 5h): the rectified equivalent voltage source VREC2 keeps on offering energy to the inductor LB4 by way of the diode DB4 and the switch S2, and the inductor current iLB4 keeps on rising linearly. The coupled inductors LB1 and LB2 go on providing energy to the DC-link capacitor CDC by way of the diode DB2, and the inductor current iLB1 goes on showing a linear decrease. The DC-link capacitor CDC continuously supplies energy to the parasitic capacitor of the switch S1 by means of the power switch S2. The resonant capacitor Cr offers energy to the resonant inductor Lr, the magnetizing inductor Lm, the output capacitor Co, and the LED street-light lamp by way of the switch S2, the transformer T and the diode D2. When the coupled inductor current iLB1 drops to zero, this mode completes.
Mode 9 (the equivalent circuit as shown in Figure 5i): the rectified equivalent voltage source VREC2 holds on providing energy to the inductor LB4 by way of the diode DB4 and the switch S2, and the inductor current iLB4 keeps on rising linearly. The DC-link capacitor CDC continuously provides energy to the parasitic capacitor of the switch S1 by means of the power switch S2. The resonant capacitor Cr continuously supplies energy to the resonant inductor Lr, magnetizing inductor Lm, output capacitor Co, and the LED street-light lamp by way of the switch S2, the transformer T, and the diode D2. When the diode current iD2 drops to zero at time t9, this mode completes.
Mode 10 (the equivalent circuit as shown in Figure 5j): the rectified equivalent voltage source VREC2 continuously supplies energy to the inductor LB4 by means of the diode DB4 and the switch S2, and the inductor current iLB4 continues to show a linear increase. The DC-link capacitor CDC continuously offers energy to the parasitic capacitor of the switch S1 by way of the power switch S2. The resonant capacitor Cr continuously offers energy to the resonant inductor Lr and the magnetizing inductor Lm by means of the switch S2. The output capacitor Co offers energy to the LED street-light lamp. When switch S2 is turned off at time t10, this mode completes.
Mode 11 (the equivalent circuit as shown in Figure 5k): when the switch S2 is turned off, the diode DB3 is forwardly biased and turned on, and the coupled inductors LB3 and LB4 offer energy to the DC-link capacitor CDC by way of the diode DB3, and the inductor current iLB4 presents a linear decrease. The parasitic capacitor of the power switch S1 and the resonant capacitor Cr provide energy to the resonant inductor Lr, the magnetizing inductor Lm, and the DC-link capacitor CDC. The output capacitor Co continues to provide energy to the LED street-light lamp. When the voltage vDS1 of the parasitic capacitor of the switch S1 drops to zero at time t11, this mode completes. After that, the circuit returns to operate Mode 1.
3. Design Considerations in the Presented Single-Stage AC-DC Power Supply for Providing an LED Street-Light Lamp
3.1. Design of the Coupled Inductors
The input utility-line voltage can be expressed by
where vAC-rms and fAC are the root mean square (rms) value and the frequency of the input utility-line voltage, respectively. Figure 7 shows the theoretical waveforms of the coupled inductors’ currents iLB1 and iLB4 along with the input utility-line current iAC at the positive half-cycle. The peak value of the coupled inductor current iLB1 is obtained as
where fS and duty are the switching frequency and the duty cycle of the gate-driving signals of two power switches, respectively. In each switching period, the input mains current iAC(t) is equal to two times average level of the coupled-inductor current iLB1−pk(t), and can be represented by
Figure 7.
Theoretical waveforms of the coupled inductors currents iLB1 and iLB4 along with the input utility-line current iAC at the positive half-cycle.
Combining (1) with (3), the average input power PIN is indicated by
The relationship between the rated-output LED power Po and the input power Pin is given by
where η is the estimated circuit efficiency of the LED power supply.
Rearranging (5), the mathematical expression for designing the coupled inductor LB1 is indicated by
With a η of 0.9, a vAC-rms of 110 V, a D of 0.5, a Po of 144 W, and a switching frequency fS of 100 kHz, the inductance of the coupled inductor LB1 is calculated as
In addition, in the prototype circuit, the coupled inductor LB1 is selected to be 180 μH, with the coupled inductors LB2, LB3, and LB4 having the same values as LB1.
3.2. Design of the LLC Resonant Network
According to the design equations of the LLC resonant network as shown in [23], the inductor Lr can be expressed by
where Qr is the quality factor, Req is represented as the equivalent output resistance referring to the primary side of the transformer T, and fr1 is the main resonant frequency of the LLC resonant network.
The magnetic inductor Lm is given by
where A is the inductance ratio. The resonant capacitor Cr is described as
With an fr1 of 100 kHz, an Req of 182.4 Ω, an A of 5, and a Qr of 0.3, the parameters of the LLC resonant network are respectively calculated as
and
In addition, the inductors Lr and Lm, and capacitor Cr are selected as 90 μH, 450 μH, and 22 nF, respectively.
4. Experimental Results of the Prototype AC-DC Power Supply for Providing an LED Street-Light Lamp
Table 1 shows the specifications of the experimental LED street-light lamp, with this paper completing the development of a single-stage prototype power supply for providing an 144 W (36 V/4 A)-rated LED street-light lamp suitable for an AC input utility-line voltage of 110 V. Table 2 presents the utilized circuit components in the proposed single-stage AC-DC power supply for providing an LED street-light lamp.
Table 1.
Specifications of the experimental LED street-light lamp.
Table 2.
Circuit components utilized in the presented AC-DC power supply for supplying an LED street-light lamp.
Figure 8 demonstrates experimental waveforms of coupled inductor currents iLB1 and iLB4. Figure 9 presents the experimental waveforms of the power switch voltage vDS2 and the resonant inductor current iLr. From the waveform, it is known that the voltage waveform leads the current waveform, and thus the resonant network has the characteristics of an inductive load. Figure 10 demonstrates the experimental waveforms of the power switch voltage vDS1 and current iDS1. It can be seen that ZVS was achieved on the power switch, which can reduce the switching losses of the power switch. Figure 11 presents the experimental waveforms of the power switch voltage vDS1 and the diode current iD1. The waveform diagram shows that the output diode had the characteristic of zero-current switching (ZCS), which can reduce the conduction loss of the power diode. Figure 12 presents the experimental waveform of the DC-link voltage VDC, with the average level of the DC-link voltage being 228.7 V. Figure 13 demonstrates the experimental waveforms of the output voltage VO and the output current IO. The average levels of the output voltage and current were approximately 36 V and 4 A, respectively.
Figure 8.
Experimental waveforms of the coupled-inductor currents iLB1 (5 A/div) and iLB4 (5 A/div); time scale: 2 ms/div.
Figure 9.
Experimental waveforms of the switch voltage vDS2 (100 V/div) and the resonant inductor current iLr (2 A/div); time scale: 2 μs/div.
Figure 10.
Experimental waveforms of the switch voltage vDS1 (100 V/div) and the switch current iDS1 (1 A/div); time scale: 2 μs/div.
Figure 11.
Experimental waveforms of the switch voltage vDS1 (100 V/div) and the output diode current iD1 (5 A/div); time scale: 2 μs/div.
Figure 12.
Experimental waveform of the DC-link voltage VDC (200 V/div); time scale: 2 μs/div.
Figure 13.
Experimental waveforms of the output LED voltage VO (20 V/div) and the output LED current IO (5 A/div); time scale: 5 ms/div.
Figure 14 shows the experimental waveforms of the input AC mains voltage vAC and current iAC. It can be seen from the figure that the input AC mains current followed the input AC mains voltage and that the phases of the two waveforms were the same, which resulted in a high power factor. Figure 15 demonstrates the comparisons between the measured harmonics of each order of the input AC mains current and the IEC 61000-3-2 Class C standard values through using a power analyzer (Tektronix PA 4000) at an AC input voltage of 110 V. It can be seen from the figure that the measured harmonics of each order of the input AC mains current met the requirements of the specification. The measured power factor and total harmonic distortion factor of the input AC utility-line current were 0.9992 and 2.2954%, respectively. In addition, the measured efficiency of the prototype LED power supply circuit was 89.53%.
Figure 14.
Experimental waveforms of the input AC mains voltage vAC (100 V/div) and the AC mains current iAC (5 A/div); time scale: 5 ms/div.
Figure 15.
Measured harmonics of each order of the input AC mains current compared with the IEC 61000-3-2 Class C standard values.
Table 3 shows the experimental results of the output LED voltage and output LED current ripples for the presented LED power supply at an input AC mains voltage of 110 V. It is observed that the experimental voltage and current ripple factors were less than 4% and 2%, respectively. Figure 16 is a photo of the proposed single-stage prototype power supply circuit that lights up the LED street-light lamp provided with an AC power source. Furthermore, Table 4 shows comparisons between the existing single-stage AC-DC LED power supply in reference [18] and the proposed one. It can be seen that the presented power supply possessed lower input AC mains current total harmonic distortion (THD) and better circuit efficiency in comparison to reference [18].
Table 3.
Experimental results of the output LED voltage and output LED current ripples of the presented AC-DC LED power supply at an input AC mains voltage of 110 V.
Figure 16.
An overhead photograph of the proposed AC-DC power supply providing the LED street-light lamp with an input AC mains voltage of 110 V.
Table 4.
Comparisons between the existing single-stage AC-DC LED power supply in [18] and the presented version in this paper.
5. Bluetooth Wireless Dimming Tests of the Prototype AC-DC Power Supply for Providing an LED Street-Light Lamp
Figure 17 shows the architecture diagram of the proposed AC-DC power supply, which uses Bluetooth wireless communication technology to achieve the function of remote digital dimming control of the LED street-light lamp. In the wireless dimming control scheme of the LED street-light power supply circuit, the dimming control command sent by the administrator through the smart device (for example a smart tablet, a smart pad, or a smartphone) is sent to the microcontroller (Arduino NANO) via the Bluetooth wireless communication using a Bluetooth communication module (the model name is HC-05). Then, the dimming control signal from the microcontroller is sent to the power switch Sdim, which is connected in series with the LED street-light lamp and that is responsible for dimming control. By changing the duty ratio of the digital dimming control signal (from 100% to 20%) fed into the power switch Sdim, we can achieve the process of dimming and controlling the LED street-light lamp at 100% to 20% of the rated output power using Bluetooth wireless communication.
Figure 17.
The architecture diagram of the proposed AC-DC power supply for providing an LED street-light lamp with Bluetooth wireless dimming capability.
Table 5 demonstrates the measured output current IO of the LED street-light lamp when the duty ratio of the dimming control signal ranged from 20% to 100%. The measured output LED street-light lamp currents were 0.591 A, 1.063 A, 1.378 A, 1.811 A, 2.127 A, 2.914 A, 3.347 A, 3.702 A and 3.938 A when the duty ratio of the dimming control signal was at 20%, 30%, 40%, 50%, 60%, 70%, 80%, 90%, and 100%, respectively. Moreover, the normalized value of the output LED street-light lamp current, IO, normalized, is defined as the measured LED current divided by the rated one during the dimming process. By utilizing the measured data as shown in Table 5, the graph in Figure 18 shows the relationship between the duty ratio of the dimming control signal and the normalized output LED current IO, normalized. Additionally, the minimum value of the normalized output LED current was 0.1471, while the duty ratio of the dimming control signal was 20%.
Table 5.
The measured output LED current at different duty ratios of the dimming control signal during the Bluetooth wireless dimming process.
Figure 18.
The relationship between the duty ratio of dimming control signal and the normalized output LED current IO, normalized.
6. Conclusions
Compared with high-pressure mercury lamps, LEDs have the advantages of long service life, high lighting efficiency, and low power consumption, having become a new generation of street light sources. This paper proposed and analyzed a single-stage AC-DC power supply, combining an interleaved buck converter with coupled inductors and an HB-LLCR converter for providing an LED street-light lamp with features of high power factor and soft-switching. A prototype power supply for providing a 144 W-rated LED street-light lamp was successfully implemented and tested. In addition, this paper developed Bluetooth dimming applications for smart tablets or smart phones, having the function of remote wireless dimming to control the output power of the LED street-light lamp, achieving energy-saving benefits. Satisfactory experimental results acquired from the prototype LED power supply demonstrated that a high power-factor (>0.99), a low utility-line current THD (<3%), a high circuit efficiency (>89%), ZVS on power switches, ZCS on power diodes, and Bluetooth wireless dimming control at 20–100% of rated output power.
Author Contributions
C.-A.C. and H.-L.C. conceived and invented the LED power supply circuit. C.-H.C. and E.-C.C. carried out the circuit simulations and designed the circuit parameters. W.-S.H. implemented the prototype LED power supply and measured experimental results. C.-C.L. and L.-F.L. accomplished Bluetooth wireless dimming tests of the LED power supply. C.-A.C. prepared and submitted the manuscript. All authors have read and agreed to the published version of the manuscript.
Funding
This research received no external funding.
Acknowledgments
The authors would like to express their appreciation for grant support from the Ministry of Science and Technology (MOST) of Taiwan under its grant with reference numbers MOST 107-2221-E-214-009, MOST 109-2221-E-214-011, and MOST 109-3116-F-006-020-CC1.
Conflicts of Interest
The authors declare no conflict of interest.
References
- Brañas, C.; Azcondo, F.; Alonso, J.M. Solid-state lighting: A system review. IEEE Ind. Electron. Mag. 2013, 7, 6–14. [Google Scholar] [CrossRef]
- Almeida, P.S.; Camponogara, D.; Costa, M.A.D.; Braga, H.A.C.; Alonso, J.M. Matching LED and driver life spans: A review of different techniques. IEEE Ind. Electron. Mag. 2015, 9, 36–47. [Google Scholar] [CrossRef]
- Specifications of OSRAM HQL 250W E40. Available online: https://www.any-lamp.com/osram-hql-250w-e40 (accessed on 30 December 2020).
- Datasheet of LEDENVOTM LED Street Light. OSRAM. 2016. Available online: http://ls.osram.com.cn/pdf/EN_LEDENVO_Street_Light_Datasheet_v1p2_20160926.pdf (accessed on 30 December 2020).
- Wang, Y.; Guan, Y.; Xu, D.; Wang, W. A CLCL resonant DC/DC converter for two-stage LED driver system. IEEE Trans. Ind. Electron. 2016, 63, 2883–2891. [Google Scholar] [CrossRef]
- Arias, M.; Lamar, D.G.; Linera, F.F.; Balocco, D.; Diallo, A.A.; Sebastian, J. Design of a soft-switching asymmetrical half-bridge converter as second stage of an LED driver for street lighting application. IEEE Trans. Power Electron. 2012, 27, 1608–1621. [Google Scholar] [CrossRef]
- Wang, Y.; Guan, Y.; Liang, X.; Wang, W.; Xu, D. Two-stage LED street lighting system based on a novel single-stage AC/DC converter. IET Power Electron. 2014, 7, 1374–1383. [Google Scholar] [CrossRef]
- Naraharisetti, K.; Green, P.B. Design of 200 W Boost PFC Plus HB LLC Resonant Converter with IR1155, IRS27952 and IR11688. Application Note, Infineon. Available online: http://www.infineon.com (accessed on 30 December 2020).
- Camponogara, D.; Ferreira, G.F.; Campos, A.; Dalla Costa, M.A.; Garcia, J. Offline LED driver for street lighting with an optimized cascade structure. IEEE Trans. Ind. Appl. 2013, 49, 2437–2443. [Google Scholar] [CrossRef]
- Arias, M.; Lamar, D.G.; Sebastian, J.; Balocco, D.; Diallo, A. High-efficiency LED driver without electrolytic capacitor for street lighting. IEEE Trans. Ind. Appl. 2013, 49, 127–137. [Google Scholar] [CrossRef]
- Cheng, C.A.; Cheng, H.L.; Chung, T.Y. A novel single-stage high-power-factor LED street-lighting driver with coupled inductors. IEEE Trans. Ind. Appl. 2014, 50, 3037–3045. [Google Scholar] [CrossRef]
- Cheng, H.L.; Lin, C.W. Design and implementation of a high power-factor LED driver with zero-voltage switching-on characteristics. IEEE Trans. Power Electron. 2014, 29, 4949–4958. [Google Scholar] [CrossRef]
- Cheng, C.A.; Chang, C.H.; Chung, T.Y.; Yang, F.L. Design and implementation of a single-stage driver for supplying an LED street-lighting module with power factor corrections. IEEE Trans. Power Electron. 2015, 30, 956–966. [Google Scholar] [CrossRef]
- Wang, Y.; Guan, Y.; Ren, K.; Wang, W.; Xu, D. A single-stage LED driver based on DCM boost circuit and LLC converter for street lighting system. IEEE Trans. Ind. Electron. 2015, 62, 5446–5457. [Google Scholar] [CrossRef]
- Cheng, C.A.; Chung, T.Y. A single-stage LED streetlight driver with PFC and digital-PWM-dimming capability. Int. J. Circuit Theory Appl. 2016, 44, 1942–1958. [Google Scholar] [CrossRef]
- Luo, Q.; Huang, J.; He, Q.; Ma, K.; Zhou, L. Analysis and design of a single-stage isolated AC-DC LED driver with a voltage doubler rectifier. IEEE Trans. Ind. Electron. 2017, 64, 5807–5817. [Google Scholar] [CrossRef]
- Cheng, C.-A.; Chang, C.-H.; Cheng, H.-L.; Tseng, C.-H.; Chung, T.-Y. A single-stage high-power-factor light-emitting diode (LED) driver with coupled inductors for streetlight applications. Appl. Sci. 2017, 7, 167. [Google Scholar] [CrossRef]
- Cheng, C.A.; Cheng, H.L.; Chang, C.H.; Yang, F.L.; Chung, T.Y. A single-stage LED driver for street-lighting applications with interleaving PFC feature. In Proceedings of the IEEE International Symposium on Next-Generation Electronics, Kaohsiung, Taiwan, 25–26 February 2013; pp. 150–152. [Google Scholar]
- “Technical Application Guide—POWERTRONIC,” OSRAM. January 2013, pp. 1–42. Available online: http://www.osram.com/media/resource/hires/334206/technical-guide---powertronic-for-hid-lamps-gb.pdf (accessed on 30 December 2020).
- Bellido-Outeiriño, F.J.; Quiles-Latorre, F.J.; Moreno-Moreno, C.D.; Flores-Arias, J.M.; Moreno-García, I.; Ortiz-López, M. Streetlight control system based on wireless communication over DALI protocol. Sensors 2016, 16, 597. [Google Scholar] [CrossRef] [PubMed]
- Elejoste, P.; Angulo, I.; Perallos, A.; Chertudi, A.; Zuazola, I.J.G.; Moreno, A.; Azpilicueta, L.; Astrain, J.J.; Falcone, F.; Villadangos, J. An easy to deploy street light control system based on wireless communication and LED technology. Sensors 2013, 13, 6492–6523. [Google Scholar] [CrossRef] [PubMed]
- Cheng, C.A.; Cheng, H.L.; Chang, C.H.; Chang, E.C.; Hung, W.S.; Lan, L.F. A novel single-stage high-power-factor LED power supply with soft-switching feature for streetlight applications. In Proceedings of the IEEE International Symposium on Computer, Consumer and Control (IS3C2020), Taichung, Taiwan, 13–16 November 2020; pp. 1–3. [Google Scholar]
- Cheng, C.A.; Chang, C.H.; Cheng, H.L.; Chang, E.C.; Chung, T.Y.; Chang, M.T. A single-stage LED streetlight driver with soft-switching and interleaved PFC features. Electronics 2019, 8, 911. [Google Scholar] [CrossRef]
Publisher’s Note: MDPI stays neutral with regard to jurisdictional claims in published maps and institutional affiliations. |
© 2021 by the authors. Licensee MDPI, Basel, Switzerland. This article is an open access article distributed under the terms and conditions of the Creative Commons Attribution (CC BY) license (http://creativecommons.org/licenses/by/4.0/).