Experimental Analysis of Modified DC-P&O Technique with Arm Controller for a Stand-Alone 40 W PV System
Abstract
:1. Introduction
1.1. Background, Motivation, and Related Work
1.2. Research Gap
1.3. Contribution and Case Description
- This work is carried out with a modified and fast-tracking DC-P&O technique, which helps to fix the MPP at a certain point.
- The observation setup is tested with a 40 W PV panel with a dc load for charging from the PV panel.
- Designed algorithm for controller gives better efficiency of PV panel when comparing the result with PWM charge controller.
- Modified DC-P&O technique used to improvise in the conventional P&O by using direct controlling with the help of proportional integral derivative (PID) controller by 84.48%.
2. Materials and Methods
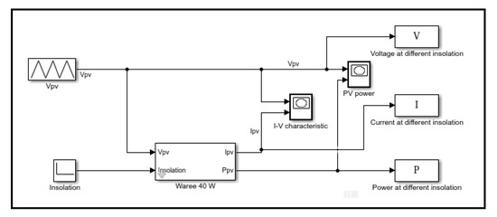
2.1. PV Technology
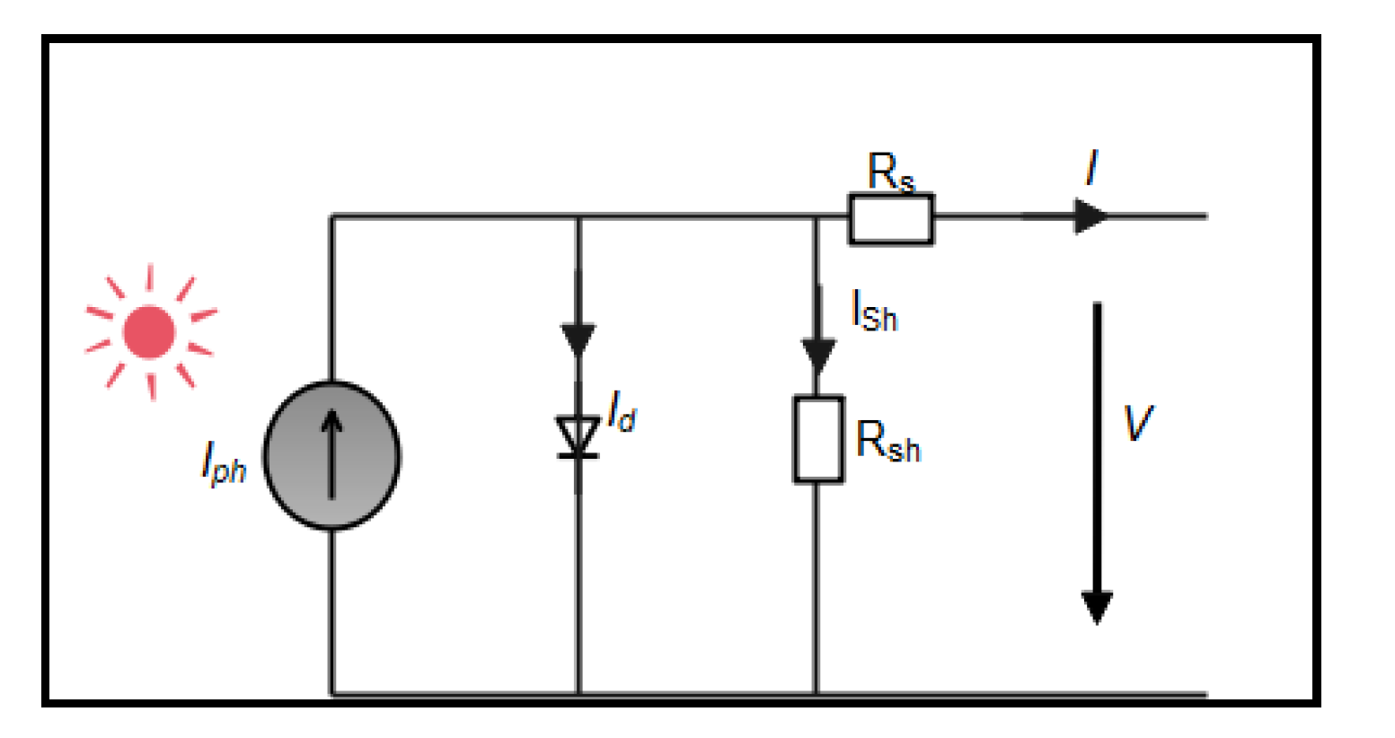
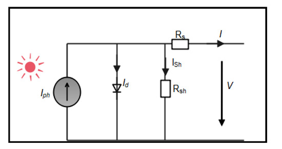
2.2. Single Diode Equivalent Circuit of PV Cell with their Simulation
3. The Functioning of DC–DC Boost Converter
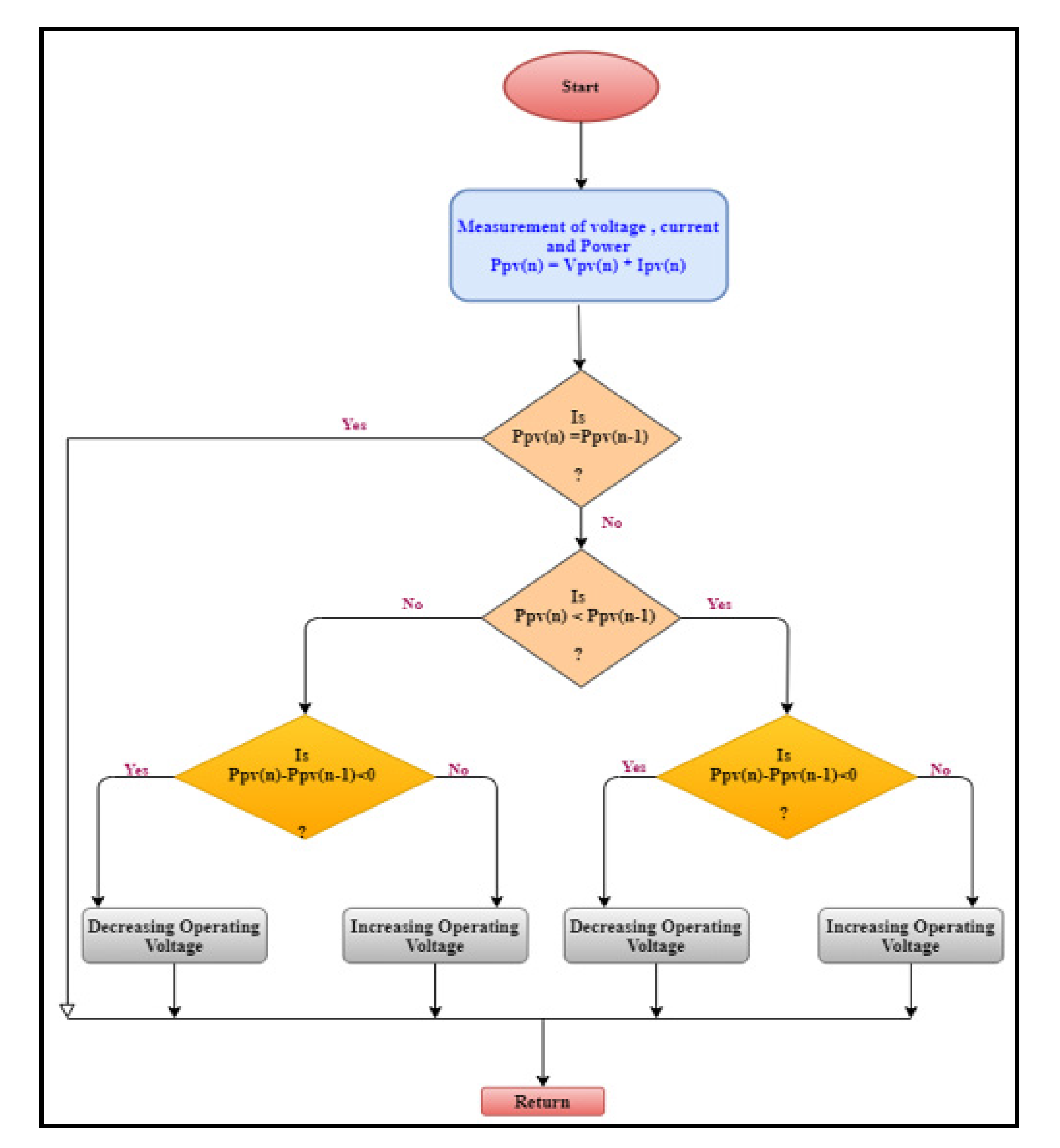
4. Modified Direct-Control Perturbation & Observation Technique
- Very less PV array dependency;
- It has the power to give true MPPT;
- To get analog and digital output;
- Having fast convergence speed;
- Low complexity;
- Having a fewer number of sensors.
5. Arm Cortex Microcontroller
Reasons to Choose
- It has a 1 MB flash memory, 192 KB RAM in LQFP100 package running at 168 MHz providing a peak through 210 MIPs, comparatively greater than others (STM32 G491, STMG4 A1 with 512 KB of flash memory);
- It has an on-board ST-LINK/V2 debugger for the hardware;
- It has 3 × 12 bit, 2.4 MSPS A/D converter up to 24 channels, and 2 × 12 bit D/A converter;
- General-purpose 16-stream DMA Controller with FIFOs;
- There are 17 timers (12 for 16-bit and 2 for 32 bit with 168 MHz) present on the board;
- There are six PWM channels with programmable dead time insertion;
- The proposed hardware has 15 communication ports;
- The proposed microcontroller has up to 5 V tolerances, which are better than existing microcontrollers.
6. Experimental Setup
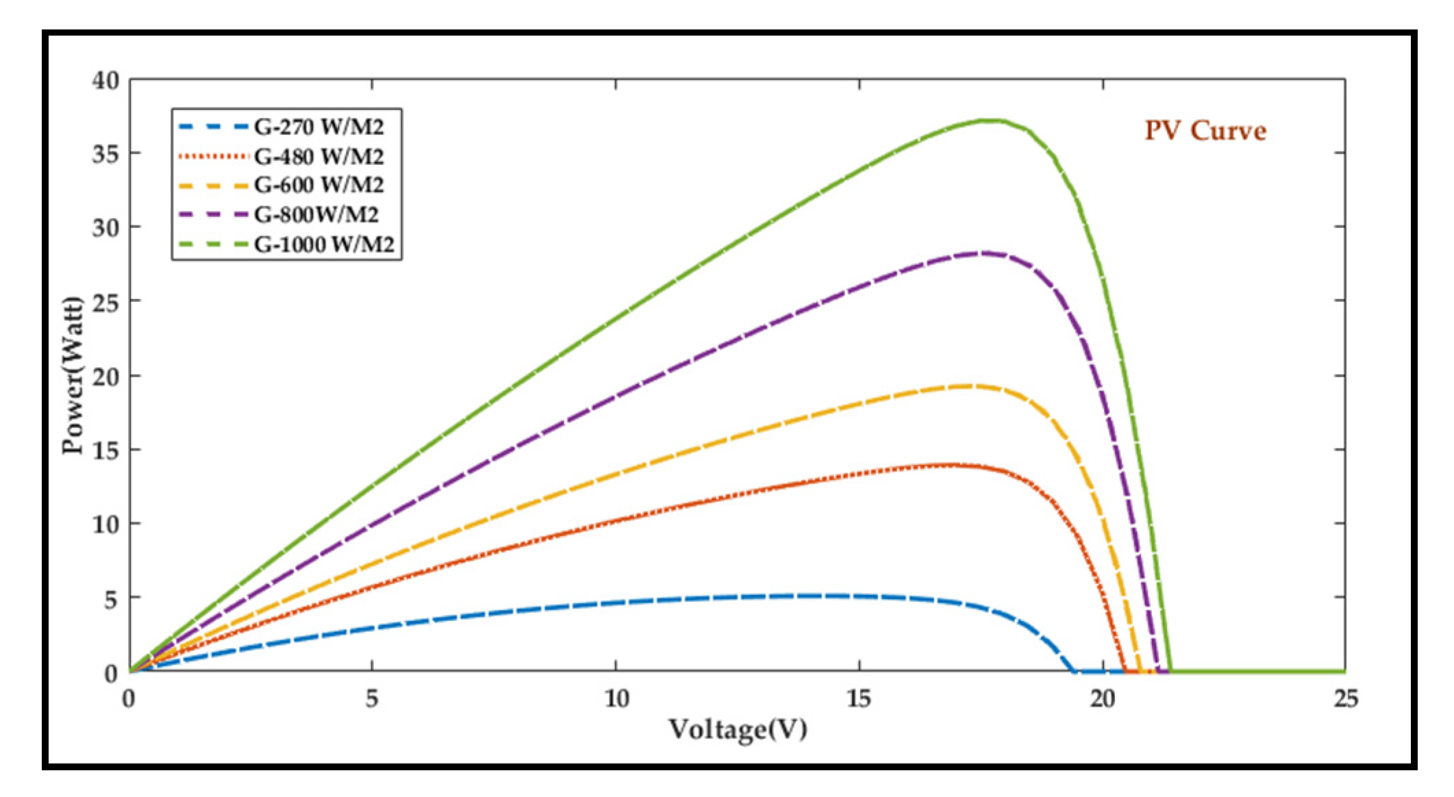
7. Results and Discussion
8. Conclusions
- The modified DC-P&O is having better results, i.e., output power is 4.9 W which is 6.5% more than convention P&O and conversion efficiency is more than 7.9% in comparison with conventional P&O.
- The modified DC-P&O helps the boost converter for improving fast-tracking MPP through PID.
- The proposed experiment can efficiently analyze the DC–DC boost converter operating in open-loop, closed-loop, real-time capturing and analyzing PV curve of MPPT.
- The conversion efficiency of PV panel was found to be 84.48% with the ARM microcontroller in comparison to 76.56 % found from conventional P&O.
- The proposed method is better suited to a stand-alone PV system because it requires a very low voltage (12–48 volts).
Author Contributions
Funding
Institutional Review Board Statement
Informed Consent Statement
Data Availability Statement
Conflicts of Interest
Abbreviation
| Term | Description |
| MPPT | Maximum power point technique |
| DC-P&O | Direct control- perturbation & observe |
| RES | Renewable energy sources |
| P&O | Perturbation & observe |
| PSIM | Power simulator |
| FLC | Fuzzy logic control |
| GS | Green sources |
| PV | Photovoltaic Cell |
| MPP | Maximum power point |
| MOSFET | Metal-oxide field-effect transistor |
| IGBT | Insulated gate bipolar transistor |
| CCM | Continuous conduction mode |
| PWM | Pulse width modulation |
| DC | Direct current |
| PID | Proportional integral derivative |
| RAM | Random access memory |
| D/A | Digital to analog |
| DMA | Direct memory access |
| FIFO | First in first out |
| Voc | Open circuit voltage |
| Isc | Short circuit current |
| Vmp | Voltage at maximum power |
| Imp | Current at maximum power |
| Vout | Output voltage |
| Iout | Output current |
| Pout | Output power |
References
- Salman, S.; Xin, A.I.; Zhouyang, W.U. Design of a P-&-O algorithm based MPPT charge controller for a stand-alone 200W PV system. Prot. Control. Mod. Power Syst. 2018, 3, 1–8. [Google Scholar]
- Ahmad, R.; Murtaza, A.F.; Sher, H.A. Power tracking techniques for efficient operation of photovoltaic array in solar applications–A review. Renew. Sustain. Energy Rev. 2019, 101, 82–102. [Google Scholar] [CrossRef]
- Ram, J.P.; Rajasekar, N. A novel flower pollination based global maximum power point method for solar maximum power point tracking. IEEE Trans. Power Electron. 2017, 32, 8486–8499. [Google Scholar]
- Teng, J.H.; Huang, W.H.; Hsu, T.A.; Wang, C.Y. Novel and fast maximum power point tracking for photovoltaic generation. IEEE Trans. Ind. Electron. 2016, 63, 4955–4966. [Google Scholar] [CrossRef]
- Seyedmahmoudian, M.; Horan, B.; Soon, T.K.; Rahmani, R.; Oo, A.M.; Mekhilef, S.; Stojcevski, A. State of the art artificial intelligence-based MPPT techniques for mitigating partial shading effects on PV systems–A review. Renew. Sustain. Energy Rev. 2016, 64, 435–455. [Google Scholar] [CrossRef]
- Singh, O.; Gupta, S.K. A review on recent Mppt techniques for photovoltaic system. In Proceedings of the 2018 IEEMA Engineer Infinite Conference (eTechNxT), New Delhi, India, 13–14 March 2018; pp. 1–6. [Google Scholar]
- Dallago, E.; Liberale, A.; Miotti, D.; Venchi, G. Direct MPPT algorithm for PV sources with only voltage meas-urements. IEEE Trans. Power Electron. 2015, 30, 6742–6750. [Google Scholar] [CrossRef]
- Paz, F.; Ordonez, M. Zero oscillation and irradiance slope tracking for photovoltaic MPPT. IEEE Trans. Ind. Electron. 2014, 61, 6138–6147. [Google Scholar] [CrossRef]
- Rezk, H.; Eltamaly, A.M. A comprehensive comparison of different MPPT techniques for photovoltaic systems. Sol. Energy 2015, 112, 1–11. [Google Scholar] [CrossRef]
- Dengsheng, W.; Lidi, W.; Chuncheng, H.; Tong, L.; Chenglong, Z.; Chenyang, L. Research and Design of PV MPPT Based on STM32. In Proceedings of the 2018 Chinese Control and Decision Conference (CCDC), Shenyang, China, 9–11 June 2018; pp. 4971–4974. [Google Scholar]
- Ba, A.; Ehssein, C.O.; Mahmoud, M.E.; Hamdoun, O.; Elhassen, A. Comparative study of different DC/DC power converter for optimal PV system using MPPT (P&O) method. Appl. Sol. Energy 2018, 54, 235–245. [Google Scholar]
- Valenciaga, F.; Inthamoussou, F.A. A novel PV-MPPT method based on a second-order sliding mode gradient observer. Energy Convers. Manag. 2018, 176, 422–430. [Google Scholar] [CrossRef]
- Rekioua, D. MPPT methods in hybrid renewable energy systems. In Hybrid Renewable Energy Systems; Springer: Cham, Switzerland, 2020; pp. 79–138. [Google Scholar]
- National Institute of Solar Energy. Available online: https://www.mnre.gov.in (accessed on 18 August 2021).
- PV Performance Modeling Collaborative National Technology and Engineering Solutions of Sandia. Available online: https://pvpmc.sandia.gov/modeling-steps/2-dc-module-iv/diode-equivalent-circuit-models/ (accessed on 22 August 2021).
- Shang, L.; Guo, H.; Zhu, W. An improved MPPT control strategy based on incremental conductance algorithm. Prot. Control Mod. Power Syst. 2020, 5, 1–8. [Google Scholar] [CrossRef]
- Salman, S.; Xin, A.; Masood, A.; Jan, M.U.; Iqbal, S. Impact of DC-DC Converters for DC Grid Voltage Support. In Proceedings of the 2019 IEEE 3rd Conference on Energy Internet and Energy System Integration (EI2), Changsha, China, 8–10 November 2019; pp. 1949–1953. [Google Scholar]
- Mahmood, M.H.; Ali, I.I.; Ahmed, O.A. Design and Implementation of Intelligent MPPT Based on FPGA for PV System. In IOP Conference Series: Materials Science and Engineering; IOP Publishing: Philadelphia, PA, USA, 2020; Volume 881, p. 012138. [Google Scholar]
- Kulaksiz, A.A.; Alhajomar, F.; Gokkus, G. Rapid Control Prototyping based on 32-Bit ARM Cortex-M3 Microcontroller for Photovoltaic MPPT Algorithms. Int. J. Renew. Energy Res. (IJRER) 2019, 9, 1938–1947. [Google Scholar]
- Kabalci, E. Maximum power point tracking (MPPT) algorithms for photovoltaic systems. In Energy Harvesting and Energy Efficiency; Springer: Cham, Switzerland, 2017; pp. 205–234. [Google Scholar]
- Li, S. A variable-weather-parameter MPPT control strategy based on MPPT constraint conditions of PV system with inverter. Energy Convers. Manag. 2019, 197, 111873. [Google Scholar] [CrossRef]
- Necaibia, S.; Kelaiaia, M.S.; Labar, H.; Necaibia, A. Implementation of an improved incremental conductance MPPT control based boost converter in photovoltaic applications. Int. J. Emerg. Electr. Power Syst. 2017, 18, 1–19. [Google Scholar] [CrossRef]
- Elyaqouti, M.; Hakim, S.; Farhat, S.; Bouhouch, L.; Ihlal, A. Implementation in Arduino of MPPT using variable step size P&O algorithm in PV installations. Int. J. Power Electron. Drive Syst. 2017, 8, 434. [Google Scholar]
- Hashim, N.; Salam, Z.; Johari, D.; Ismail, N.F.N. DC-DC boost converter design for fast and accurate MPPT algorithms in stand-alone photovoltaic system. Int. J. Power Electron. Drive Syst. 2018, 9, 1038. [Google Scholar] [CrossRef]
- Dhaouadi, G.U.I.Z.A.; Djamel, O.U.N.N.A.S.; Youcef, S.O.U.F.I.; Salah, C. Implementation of incremental conductance based MPPT algorithm for photovoltaic system. In Proceedings of the 2019 4th International Conference on Power Electronics and their Applications (ICPEA), Elazig, Turkey, 25–27 September 2019; pp. 1–5. [Google Scholar]
- Abdel-Salam, M.; El-Mohandes, M.T.; El-Ghazaly, M. An efficient tracking of MPP in PV systems using a newly-formulated P&O-MPPT method under varying irradiation levels. J. Electr. Eng. Technol. 2020, 15, 501–513. [Google Scholar]
- Abdel-Salam, M.; Mohamed-Tharwat, E.M.; Goda, M. On the Improvements of Perturb-and-Observe-Based MPPT in PV Systems. In Modern Maximum Power Point Tracking Techniques for Photovoltaic Energy Systems; Springer: Cham, Switzerland, 2020; pp. 165–198. [Google Scholar]
- Kenan, Ö.Z.E.L.; Karaarslan, A. The design of standalone pv system using p&o algorithm for maximum power point tracking. Commun. Fac. Sci. Univ. Ank. Ser. A2-A3 Phys. Sci. Eng. 2020, 62, 14–25. [Google Scholar]
- Haque, A. Maximum power point tracking (MPPT) scheme for solar photovoltaic system. Energy Technol. Policy 2014, 1, 115–122. [Google Scholar] [CrossRef]
- Haque, A. A fast and reliable perturb and observe maximum power point tracker for solar PV system. Int. J. Syst. Assur. Eng. Manag. 2017, 8, 773–787. [Google Scholar] [CrossRef]
- Jotham Jeremy, L.; Ooi, C.A.; Teh, J. Non-isolated conventional DC-DC converter comparison for a photovoltaic system: A review. J. Renew. Sustain. Energy 2020, 12, 013502. [Google Scholar] [CrossRef]
- Babu, S.S.; Chary, S.S.K.; Abdullah, S.M.; Elangovan, D.; Karuppa, R.R.T. Design and analysis of power convertors for electric vehicle applications. In IOP Conference Series: Earth and Environmental Science; IOP Publishing: Philadelphia, PA, USA, 2019; Volume 312, p. 012026. [Google Scholar]
- Ram, J.P.; Babu, T.S.; Rajasekar, N. A comprehensive review on solar PV maximum power point tracking techniques. Renew. Sustain. Energy Rev. 2017, 67, 826–847. [Google Scholar] [CrossRef]
- Chaibi, Y.; Salhi, M.; El-Jouni, A. Sliding mode controllers for standalone PV systems: Modeling and approach of control. Int. J. Photoenergy 2019, 2019, 5092078. [Google Scholar] [CrossRef] [Green Version]
- Rezaei, M.M.; Asadi, H. A modified perturb-and-observe-based maximum power point tracking technique for photovoltaic energy conversion systems. J. Control Autom. Electr. Syst. 2019, 30, 822–831. [Google Scholar] [CrossRef]
- Schuss, C.; Fabritius, T.; Eichberger, B.; Rahkonen, T. Moving photovoltaic installations: Impacts of the sampling rate on maximum power point tracking algorithms. IEEE Trans. Instrum. Meas. 2019, 68, 1485–1493. [Google Scholar] [CrossRef]
- Necaibia, S.; Kelaiaia, M.S.; Labar, H.; Necaibia, A.; Logerais, P.O. Boost Chopper Implementation based on Variable MPPT Duty Cycle Control Applied to Photovoltaic Systems. In Proceedings of the 2017 International Renewable and Sustainable Energy Conference (IRSEC), Tangier, Morocco, 4–7 December 2017; pp. 1–6. [Google Scholar]
- Singhal, A.K.; Narvey, R.; Gwalior, S. PSIM and MATLAB based Simulation of PV Array for Enhance the Performance by using MPPT Algorithm. Int. J. Electr. Eng. (IEEE) 2011, 4, 511–520. [Google Scholar]
- Jana, S.; Kumar, N.; Mishra, R.; Sen, D.; Saha, T.K. Development and implementation of modified MPPT algorithm for boost converter-based PV system under input and load deviation. Int. Trans. Electr. Energy Syst. 2020, 30, e12190. [Google Scholar] [CrossRef]
- Bayrak, G.; Ghaderi, D. An improved step-up converter with a developed real-time fuzzy-based MPPT controller for PV-based residential applications. Int. Trans. Electr. Energy Syst. 2019, 29, e12140. [Google Scholar] [CrossRef]

















| S.No | Name of the Parameter | Values |
|---|---|---|
| 1 | Maximum Power | 40 W (Waree solar) |
| 2 | Open Circuit Voltage Voc | 21.4 V |
| 3 | Short Circuit Current Isc | 2.65 A |
| 4 | Maximum Power Current Imp | 2.10 A |
| 5 | Maximum Voltage Vmp | 17.7 V |
| 6 | No. of Cell in series | 36 |
| 7 | Type | Monocrystalline Panel |
| 8 | Frame Type | Aluminum |
| 9 | Weight | 4.10 Kg |
| S.No | Name of the Parameter | Values |
|---|---|---|
| 1 | Vin | 12–22 V |
| 2 | Vout | 36 V |
| 3 | 20 KHz | |
| 4 | Lboost | 5 Mh |
| 5 | Cboost | 2200 µF |
| 6 | Diode | RHR30120 with 10 Amp Heat Sink |
| 7 | Relay | 5 V |
| 8 | Pout | 40 W |
| 9 | IGBT | KGT25 N120 N, 1200 V, 25 A, Fast Recovery |
| Perturbation | Change in Power | Next Perturbation |
|---|---|---|
| +ve | +ve | +ve |
| +ve | −ve | −ve |
| −ve | +ve | −ve |
| −ve | −ve | +ve |
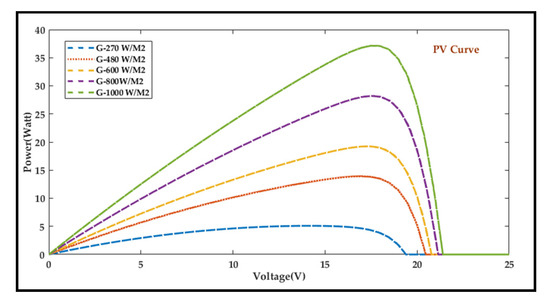
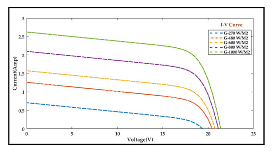
| S.NO | Parameter | Simulation Results at 800 W/M2 | Simulation Results at 270 W/M2 | Hardware Results at 270 W/M2 |
|---|---|---|---|---|
| 1 | Voc | 17.5 V | 18.50 V | 18.56 V |
| 2. | Isc | 2.15 A | 0.6 A | 0.635 A |
| 3. | Vmp | 17.5 V | 14.8 V | 15.5 V |
| 4. | Imp | 1.75 A | 0.5 A | 0.48 A |
| 5. | Duty Ratio | 57% | 57% | 57% |
| 6. | Vout | 40.02 V | 39.4 V | 40.74 V |
| 7. | MPP reaching Time | 0.11 s | 0.11 s | 0.68 s |
| 8. | Insolation with Artificial Light | 800 W/M2 | 270 W/M2 | 270 W/m2 |
| 9. | Pout | 27.5 W | 5.15 W | 4.9 W |
| 10. | Real-time Ppv | 33.2 W | 6 W | 5.8 W |
| 11. | Conversion efficiency | 82.83% | 85.88% | 84.48% |
| S.No | Name of the Parameter | Modified (DC-P&O) | Conventional P&O |
|---|---|---|---|
| 1 | Voc | 18.56 V | 17.86 V |
| 2 | Isc | 0.635 A | 1.59 A |
| 3 | Vmp | 15.5 V | 12.93 V |
| 4 | Imp | 0.48 A | 0.43 A |
| 5 | Pmp | 6.7 W | 5.6 W |
| 6 | Conversion efficiency | 84.48% | 76.56% |
| 7 | Panel Efficiency | 13% | 12.2% |
| 8 | Duty Ratio | 57% | 57% |
| 9 | Real-time Vpv | 17.76 V | 15.46 V |
| 10 | Real-time Ipv | 0.38 V | 1.23 V |
| 11 | Real-time Ppv | 6.8 W | 5.6 W |
| 12 | Vout | 40.74 V | 39.8 V |
| 13 | Iout | 0.135 A | 0.12 A |
| 14 | Pout | 4.9 W | 4.6 W |
Publisher’s Note: MDPI stays neutral with regard to jurisdictional claims in published maps and institutional affiliations. |
© 2021 by the authors. Licensee MDPI, Basel, Switzerland. This article is an open access article distributed under the terms and conditions of the Creative Commons Attribution (CC BY) license (https://creativecommons.org/licenses/by/4.0/).
Share and Cite
Singhal, A.K.; Beniwal, N.S.; Almutairi, K.; Arockia Dhanraj, J.; Mostafaeipour, A.; Issakhov, A.; Chaurasiya, P.K.; Goudarzi, H.; Singh, V.K. Experimental Analysis of Modified DC-P&O Technique with Arm Controller for a Stand-Alone 40 W PV System. Energies 2021, 14, 6169. https://doi.org/10.3390/en14196169
Singhal AK, Beniwal NS, Almutairi K, Arockia Dhanraj J, Mostafaeipour A, Issakhov A, Chaurasiya PK, Goudarzi H, Singh VK. Experimental Analysis of Modified DC-P&O Technique with Arm Controller for a Stand-Alone 40 W PV System. Energies. 2021; 14(19):6169. https://doi.org/10.3390/en14196169
Chicago/Turabian StyleSinghal, Ashish Kumar, Narendra Singh Beniwal, Khalid Almutairi, Joshuva Arockia Dhanraj, Ali Mostafaeipour, Alibek Issakhov, Prem Kumar Chaurasiya, Hossein Goudarzi, and Vinod Kumar Singh. 2021. "Experimental Analysis of Modified DC-P&O Technique with Arm Controller for a Stand-Alone 40 W PV System" Energies 14, no. 19: 6169. https://doi.org/10.3390/en14196169
APA StyleSinghal, A. K., Beniwal, N. S., Almutairi, K., Arockia Dhanraj, J., Mostafaeipour, A., Issakhov, A., Chaurasiya, P. K., Goudarzi, H., & Singh, V. K. (2021). Experimental Analysis of Modified DC-P&O Technique with Arm Controller for a Stand-Alone 40 W PV System. Energies, 14(19), 6169. https://doi.org/10.3390/en14196169

