Velocity Prediction Based on Vehicle Lateral Risk Assessment and Traffic Flow: A Brief Review and Application Examples
Abstract
1. Introduction
1.1. The Relationship among Velocity Prediction, Traffic Environment, and Vehicle Handling Dynamics
1.2. Contributions and Paper Structure
- (1)
- Firstly, we reviewed the macroscopic-traffic-flow-model-based prediction method, which could help improve vehicle speed prediction. This mathematical model has a quick solving speed, and it is easy to integrate the advantages of the information from various traffic sensors and communication systems. This makes the amount of interference quickly back the forecast results in real-time traffic.
- (2)
- Secondly, we reviewed forecasting method based on traffic data, helping to facilitate the possible integration of multiple prediction algorithms. On combining model-based forecasting methods and data-based forecasting methods, the hybrid prediction method has high computing efficiency, covering more data, and updating online at the same time. This paper can help improve the prediction method’s instantaneity, accuracy, and robustness.
- (3)
- Thirdly, different from available studies, since the vehicle lateral dynamics and correlation control methods are emerging techniques for velocity prediction, we provide a list of studies for potential applications in velocity prediction in NEVs.
- (4)
- Fourthly, a questionnaire section about the influence of various traffic flow models and vehicle lateral dynamics is given, and the application field of speed prediction algorithms along with missing points provides deep insight for prospective designers.
- (5)
- Lastly, a set of application examples are given, wherein three applications are introduced considering various traffic flow models, vehicle lateral dynamics, and speed prediction methods.
2. Review of Vehicle Speed Prediction Methods for NEVs
2.1. Macroscopic Traffic Flow Model and Vehicle Velocity Prediction
- Submicroscopic models (describing in detail the equations of vehicle subunits and their interactions with surrounding vehicles).
- Micro model (describing the distinction and tracking of individual entities in detail).
- Mesoscopic model (medium detail description).
- Macro model (less description of individuals).
2.1.1. One-Dimensional Flow Model
2.1.2. Multi-Lane Models, Multi-Class Models, and Random Models
2.1.3. Development Trend
2.2. Data-Based Traffic Flow Model and Vehicle Velocity Prediction
2.2.1. Research Status of Traffic Flow Evolution Using History Traffic Data and Artificial Intelligence Methods
2.2.2. Research Status of Velocity Prediction Using Real-Time Traffic Data
2.2.3. Development Trend
- Multiple prediction algorithms integration.
- Online correction and update technique.
- Balance between running online and computing burdens.
- Driver model and driving style recognition.
- Multi-source information integration.
2.3. Influence of Vehicle Lateral Dynamic on Speed Prediction
2.3.1. Influence of Vehicle Stability Control Methods on Speed Prediction
2.3.2. Development Trend
2.4. The Relationship between Energy Management and Velocity Prediction of HEVs
2.4.1. The Accuracy of Velocity Prediction in the Effectiveness of Energy Management
2.4.2. The Time Length of Velocity Prediction
2.4.3. Development Trends
- The engine operates in an efficient range.
- Making the vehicle friction process (between the tire and the road, and friction braking) as little as possible.
- Increasing battery life. Battery SoC is not too high or too low (usually between 40% and 90%), and corresponds to saturated (90% to 100%) and insufficient (0% to 40%) states.
3. Questions Raised
3.1. Traffic Flow Model (Both Macro and Data-Based)
- What causes errors in the macro traffic flow model?
- What determines the magnitude of the error?
- How to improve the model to reduce the error?
- What is the cause of the error in the prediction delay in the time axis?
- How does the macroscopic traffic flow model and the data-based model affect the error of prediction results?
- How can combining the above two methods reduce prediction error?
- How can neural networks correct the prediction delay of macroscopic traffic flow models?
3.2. Influence of Vehicle Lateral Dynamic on Speed Prediction
- What are the vehicle handling stability factors causing the speed prediction error?
- How do traffic velocity and traffic density affect drivers’ decision-making with different handling characteristics?
- Energy, time, and safety are often conflicted. Their weights vary depending on the driver. What is the mechanism by which we get optimal path and speed?
- Planning the longitudinal speed of intelligent vehicles to improve traffic efficiency, traffic safety, and energy utilization efficiency is a key scientific problem.
4. The Application Field of Speed Prediction
4.1. Vehicle Handling Stability Criterion Model by Neural Network
4.2. Multi-Objective Optimization Path Planning for Hybrid Vehicles
4.2.1. Composite Index
4.2.2. Driving Safety Index
4.2.3. Travel Time Index
4.2.4. Energy Expenditure Index
4.2.5. Determination of Weighting Factors
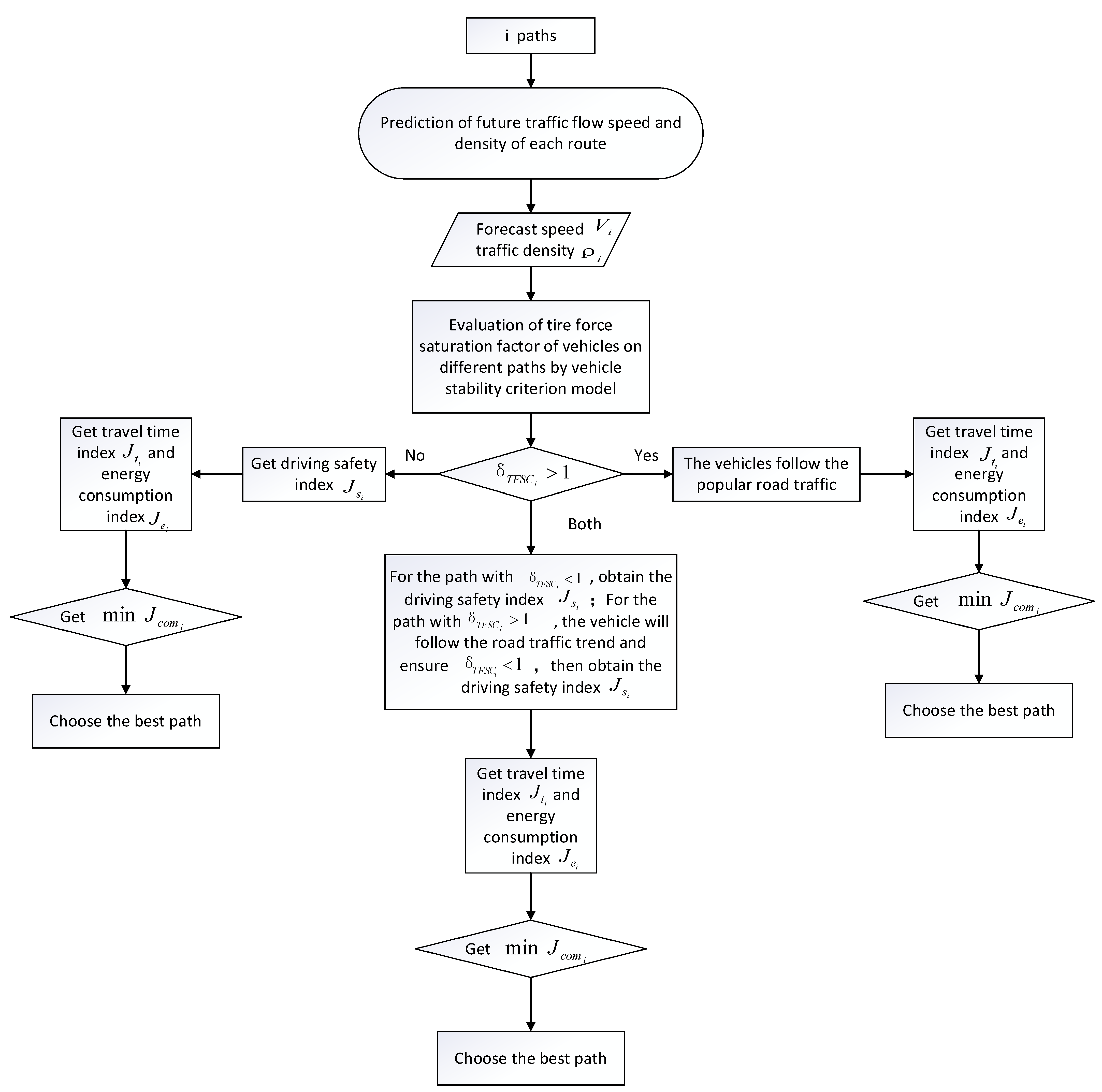
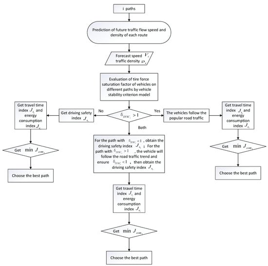
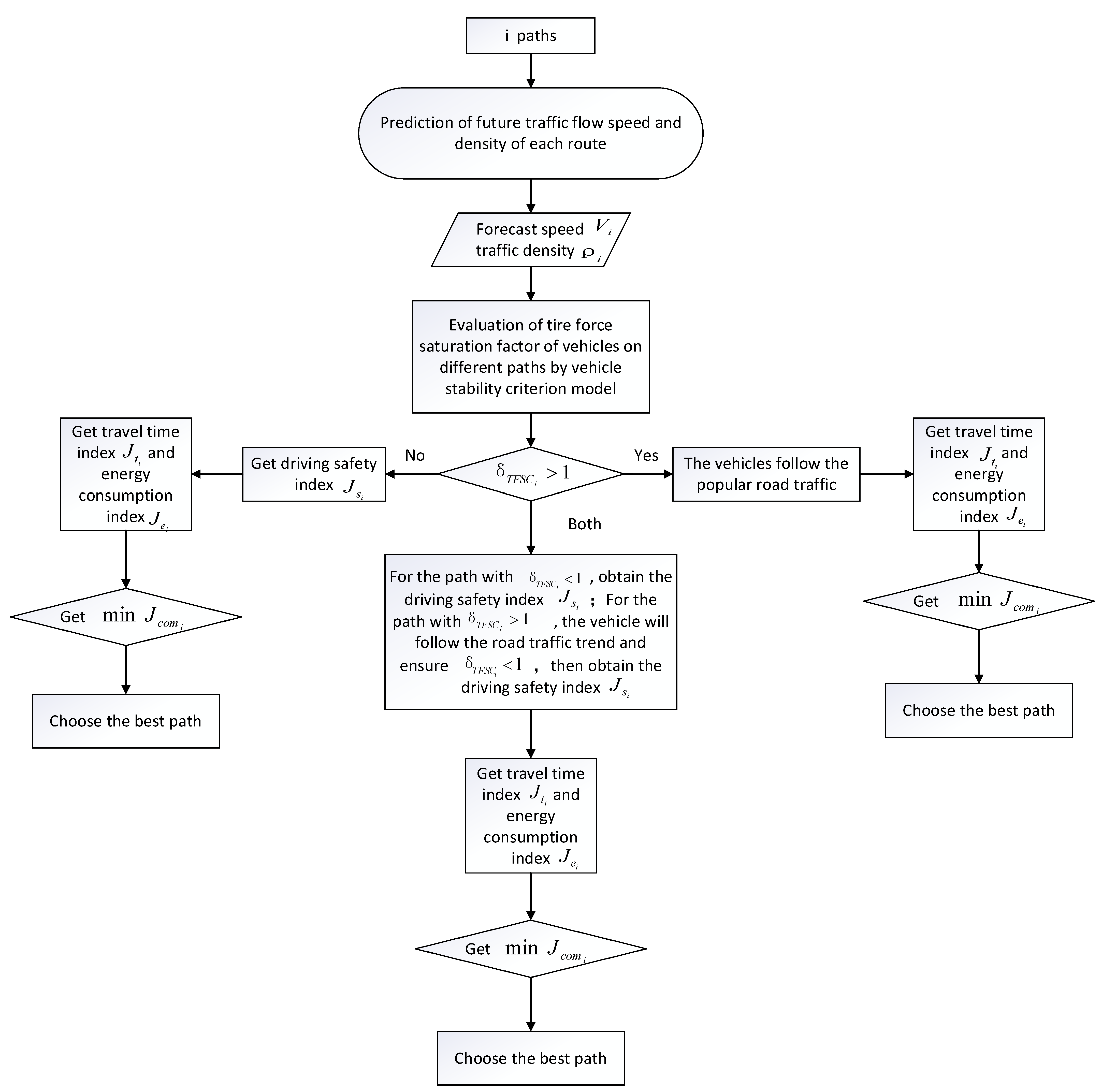
4.3. Path Planning Application
5. Conclusions
Funding
Conflicts of Interest
References
- Li, K.Q.; Dai, Y.F.; Li, S.B.; Bian, M.Y. Development status and trend of intelligent connected vehicle (ICV) technology. J. Automot. Saf. Energy 2017, 8, 1–14. [Google Scholar]
- Pei, J.; Su, Y.; Zhang, D.; Qi, Y.; Leng, Z. Velocity forecasts using a combined deep learning model in hybrid electric vehicles with V2V and V2I communication. Sci. China Technol. Sci. 2020, 63, 55–64. [Google Scholar] [CrossRef]
- Hu, X.; Yuan, H.; Zou, C.; Li, Z.; Zhang, L. Co-estimation of state of charge and state of health for lithium-ion batteries based on fractional-order calculus. IEEE Trans. Veh. Technol. 2018, 67, 10319–10329. [Google Scholar] [CrossRef]
- Zhang, F.; Hu, X.; Langari, R.; Wang, L.; Cui, Y.; Pang, H. Adaptive energy management in automated hybrid electric vehicles with flexible torque request. Energy 2021, 214, 118873. [Google Scholar] [CrossRef]
- Zhang, F.; Hu, X.; Liu, T.; Duan, Z.; Xu, K.; Pang, H. Computationally Efficient Energy Management for Hybrid Electric Vehicles Using Model Predictive Control and Vehicle-to-Vehicle Communication. IEEE Trans. Veh. Technol. 2020, 70, 237–250. [Google Scholar] [CrossRef]
- Hu, X.; Zou, C.; Tang, X.; Liu, T.; Hu, L. Cost-optimal energy management of hybrid electric vehicles using fuel cell/battery health-aware predictive control. IEEE Trans. Power Electron. 2019, 35, 382–392. [Google Scholar] [CrossRef]
- Yang, S.; Wang, J.; Zhang, F.; Xi, J. Self-adaptive Equivalent Consumption Minimization Strategy for Hybrid Electric Vehicles. IEEE Trans. Veh. Technol. 2020, 70, 189–202. [Google Scholar] [CrossRef]
- China Association of Automobile Manufacturers. 2021. Available online: http://en.caam.org.cn/ (accessed on 1 June 2021).
- Taha, A.E.; AbuAli, N. Route planning considerations for autonomous vehicles. IEEE Commun. Mag. 2018, 56, 78–84. [Google Scholar] [CrossRef]
- Lu, J.; Cheng, Z.Y. Research progress in road traffic network security risk identification. J. Southeast Univ. 2019, 49. [Google Scholar]
- Huang, H.L.; Jiang, M.X.; Han, C.Y.; Xu, G.M. Multi-class user traffic assignment model based on safety and reliability. China J. Highw. Transp. 2018, 31, 312–321. [Google Scholar]
- Zhang, F.; Wang, L.; Coskun, S.; Pang, H.; Cui, Y.; Xi, J. Energy management strategies for hybrid electric vehicles: Review, classification, comparison, and outlook. Energies 2020, 13, 3352. [Google Scholar] [CrossRef]
- Zhang, F.; Hu, X.; Langari, R.; Cao, D. Energy management strategies of connected HEVs and PHEVs: Recent progress and outlook. Prog. Energy Combust. Sci. 2019, 73, 235–256. [Google Scholar] [CrossRef]
- Tran, D.D.; Vafaeipour, M.; El Baghdadi, M.; Barrero, R.; Van Mierlo, J.; Hegazy, O. Thorough state-of-the-art analysis of electric and hybrid vehicle powertrains: Topologies and integrated energy management strategies. Renew. Sustain. Energy Rev. 2020, 119, 109596. [Google Scholar] [CrossRef]
- Zhou, Y.; Ravey, A.; Péra, M.C. A survey on driving prediction techniques for predictive energy management of plug-in hybrid electric vehicles. J. Power Sources 2019, 412, 480–495. [Google Scholar] [CrossRef]
- Djahel, S.; Doolan, R.; Muntean, G.M.; Murphy, J. A communications-oriented perspective on traffic management systems for smart cities: Challenges and innovative approaches. IEEE Commun. Surv. Tutor. 2014, 17, 125–151. [Google Scholar] [CrossRef]
- Papamichail, I.; Bekiaris-Liberis, N.; Delis, A.I.; Manolis, D.; Mountakis, K.S.; Nikolos, I.K.; Papageorgiou, M. Motorway traffic flow modelling, estimation and control with vehicle automation and communication systems. Annu. Rev. Control 2019, 48, 325–346. [Google Scholar] [CrossRef]
- Seo, T.; Bayen, A.M.; Kusakabe, T.; Asakura, Y. Traffic state estimation on highway: A comprehensive survey. Annu. Rev. Control 2017, 43, 128–151. [Google Scholar] [CrossRef]
- Van Wageningen-Kessels, F.; Van Lint, H.; Vuik, K.; Hoogendoorn, S. Genealogy of traffic flow models. EURO J. Transp. Logist. 2015, 4, 445–473. [Google Scholar] [CrossRef]
- Hoogendoorn, S.P.; Bovy, P.H. State-of-the-art of vehicular traffic flow modelling. Proc. Inst. Mech. Eng. Part I J. Syst. Control Eng. 2001, 215, 283–303. [Google Scholar] [CrossRef]
- Lighthill, M.J.; Whitham, G.B. On kinematic waves II. A theory of traffic flow on long crowded roads. Proc. R. Soc. London. Ser. A Math. Phys. Sci. 1955, 229, 317–345. [Google Scholar]
- Jin, W.L.; Zhang, H.M. The formation and structure of vehicle clusters in the Payne–Whitham traffic flow model. Transp. Res. Part B Methodol. 2003, 37, 207–223. [Google Scholar] [CrossRef]
- Papageorgiou, M.; Blosseville, J.M.; Hadj-Salem, H. Macroscopic modelling of traffic flow on the Boulevard Périphérique in Paris. Transp. Res. Part B Methodol. 1989, 23, 29–47. [Google Scholar] [CrossRef]
- Zhang, H.M. A non-equilibrium traffic model devoid of gas-like behavior. Transp. Res. Part B Methodol. 2002, 36, 275–290. [Google Scholar] [CrossRef]
- Lebacque, J.P.; Mammar, S.; Haj-Salem, H. The Aw–Rascle and Zhang’s model: Vacuum problems, existence and regularity of the solutions of the Riemann problem. Transp. Res. Part B Methodol. 2007, 41, 710–721. [Google Scholar] [CrossRef]
- Blandin, S.; Work, D.; Goatin, P.; Piccoli, B.; Bayen, A. A general phase transition model for vehicular traffic. SIAM J. Appl. Math. 2011, 71, 107–127. [Google Scholar] [CrossRef]
- Delis, A.I.; Nikolos, I.K.; Papageorgiou, M. High-resolution numerical relaxation approximations to second-order macroscopic traffic flow models. Transp. Res. Part C Emerg. Technol. 2014, 44, 318–349. [Google Scholar] [CrossRef]
- Crandall, M.G.; Ishii, H.; Lions, P.L. User’s guide to viscosity solutions of second order partial differential equations. Bull. Am. Math. Soc. 1992, 27, 1–67. [Google Scholar] [CrossRef]
- Claudel, C.G.; Bayen, A.M. Lax–Hopf based incorporation of internal boundary conditions into Hamilton–Jacobi equation. Part I: Theory. IEEE Trans. Autom. Control 2010, 55, 1142–1157. [Google Scholar] [CrossRef]
- Laval, J.A.; Leclercq, L. The Hamilton–Jacobi partial differential equation and the three representations of traffic flow. Transp. Res. Part B Methodol. 2013, 52, 17–30. [Google Scholar] [CrossRef]
- Jin, W.L. On the equivalence between continuum and car-following models of traffic flow. Transp. Res. Part B Methodol. 2016, 93, 543–559. [Google Scholar] [CrossRef]
- Madaan, N.; Sharma, S. A lattice model accounting for multi-lane traffic system. Phys. A Stat. Mech. Appl. 2021, 564, 125446. [Google Scholar] [CrossRef]
- Costeseque, G.; Duret, A. Mesoscopic multiclass traffic flow modeling on multi-lane sections. In Proceedings of the 95th Annual Meeting Trans-portation Research Board-TRB, Transportation Research Board, Washington, DC, USA, 10–14 January 2016; p. 27. [Google Scholar]
- Sumalee, A.; Zhong, R.X.; Pan, T.L.; Szeto, W.Y. Stochastic cell transmission model (SCTM): A stochastic dynamic traffic model for traffic state surveillance and assignment. Transp. Res. Part B Methodol. 2011, 45, 507–533. [Google Scholar] [CrossRef]
- Jabari, S.E.; Zheng, J.; Liu, H.X. A probabilistic stationary speed–density relation based on Newell’s simplified car-following model. Transp. Res. Part B Methodol. 2014, 68, 205–223. [Google Scholar] [CrossRef]
- Jabari, S.E.; Liu, H.X. A stochastic model of traffic flow: Theoretical foundations. Transp. Res. Part B Methodol. 2012, 46, 156–174. [Google Scholar] [CrossRef]
- Wada, K.; Usui, K.; Takigawa, T.; Kuwahara, M. An optimization modeling of coordinated traffic signal control based on the variational theory and its stochastic extension. Transp. Res. Proedria 2017, 23, 624–644. [Google Scholar] [CrossRef]
- Liu, Z.; Liu, Y.; Meng, Q.; Cheng, Q. A tailored machine learning approach for urban transport network flow estimation. Transp. Res. Part C Emerg. Technol. 2019, 108, 130–150. [Google Scholar] [CrossRef]
- Mackenzie, J.; Roddick, J.F.; Zito, R. An evaluation of HTM and LSTM for short-term arterial traffic flow prediction. IEEE Trans. Intell. Transp. Syst. 2018, 20, 1847–1857. [Google Scholar] [CrossRef]
- Zhu, L.; Yu, F.R.; Wang, Y.; Ning, B.; Tang, T. Big data analytics in intelligent transportation systems: A survey. IEEE Trans. Intell. Transp. Syst. 2018, 20, 383–398. [Google Scholar] [CrossRef]
- Malek, Y.N.; Najib, M.; Bakhouya, M.; Essaaidi, M. Multivariate deep learning approach for electric vehicle speed forecasting. Big Data Min. Anal. 2020, 4, 56–64. [Google Scholar] [CrossRef]
- Lin, X.; Wang, Z.; Wu, J. Energy management strategy based on velocity prediction using back propagation neural network for a plug-in fuel cell electric vehicle. Int. J. Energy Res. 2021, 45, 2629–2643. [Google Scholar] [CrossRef]
- Nallaperuma, D.; Nawaratne, R.; Bandaragoda, T.; Adikari, A.; Nguyen, S.; Kempitiya, T.; Pothuhera, D. Online incremental machine learning platform for big data-driven smart traffic management. IEEE Trans. Intell. Transp. Syst. 2019, 20, 4679–4690. [Google Scholar] [CrossRef]
- Kong, F.; Li, J.; Jiang, B.; Song, H. Short-term traffic flow prediction in smart multimedia system for Internet of Vehicles based on deep belief network. Future Gener. Comput. Syst. 2019, 93, 460–472. [Google Scholar] [CrossRef]
- Zang, D.; Ling, J.; Wei, Z.; Tang, K.; Cheng, J. Long-term traffic speed prediction based on multiscale spatio-temporal feature learning network. IEEE Trans. Intell. Transp. Syst. 2018, 20, 3700–3709. [Google Scholar] [CrossRef]
- Chen, M.; Yu, X.; Liu, Y. PCNN: Deep convolutional networks for short-term traffic congestion prediction. IEEE Trans. Intell. Transp. Syst. 2018, 19, 3550–3559. [Google Scholar] [CrossRef]
- Zhang, Y.; Cheng, T.; Ren, Y.; Xie, K. A novel residual graph convolution deep learning model for short-term network-based traffic forecasting. Int. J. Geogr. Inf. Sci. 2020, 34, 969–995. [Google Scholar] [CrossRef]
- Chen, W.; An, J.; Li, R.; Fu, L.; Xie, G.; Bhuiyan, M.Z.A.; Li, K. A novel fuzzy deep-learning approach to traffic flow prediction with uncertain spatial–temporal data features. Future Gener. Comput. Syst. 2018, 89, 78–88. [Google Scholar] [CrossRef]
- Tang, J.; Liu, F.; Zou, Y.; Zhang, W.; Wang, Y. An improved fuzzy neural network for traffic speed prediction considering periodic characteristic. IEEE Trans. Intell. Transp. Syst. 2017, 18, 2340–2350. [Google Scholar] [CrossRef]
- Qu, L.; Li, W.; Li, W.; Ma, D.; Wang, Y. Daily long-term traffic flow forecasting based on a deep neural network. Expert Syst. Appl. 2019, 121, 304–312. [Google Scholar] [CrossRef]
- Wu, Y.; Tan, H.; Qin, L.; Ran, B.; Jiang, Z. A hybrid deep learning based traffic flow prediction method and its understanding. Transp. Res. Part C Emerg. Technol. 2018, 90, 166–180. [Google Scholar] [CrossRef]
- Han, L.; Huang, Y.S. Short-term traffic flow prediction of road network based on deep learning. IET Intell. Transp. Syst. 2020, 14, 495–503. [Google Scholar] [CrossRef]
- Li, L.; Qin, L.; Qu, X.; Zhang, J.; Wang, Y.; Ran, B. Day-ahead traffic flow forecasting based on a deep belief network optimized by the multi-objective particle swarm algorithm. Knowl. Based Syst. 2019, 172, 1–14. [Google Scholar] [CrossRef]
- Shin, J.; Yeon, K.; Kim, S.; Sunwoo, M.; Han, M. Comparative Study of Markov Chain with Recurrent Neural Network for Short Term Velocity Prediction Implemented on an Embedded System. IEEE Access 2021, 9, 24755–24767. [Google Scholar] [CrossRef]
- Guo, Y.; Li, Z.; Liu, P.; Wu, Y. Modeling correlation and heterogeneity in crash rates by collision types using full Bayesian random parameters multivariate Tobit model. Accid. Anal. Prev. 2019, 128, 164–174. [Google Scholar] [CrossRef] [PubMed]
- Rahman, M.S.; Abdel-Aty, M. Longitudinal safety evaluation of connected vehicles’ platooning on expressways. Accid. Anal. Prev. 2018, 117, 381–391. [Google Scholar] [CrossRef]
- Wen-Xing, Z.; Li-Dong, Z. A new car-following model for autonomous vehicles flow with mean expected velocity field. Phys. A Stat. Mech. Its Appl. 2018, 492, 2154–2165. [Google Scholar] [CrossRef]
- Zhu, W.X.; Zhang, H.M. Analysis of mixed traffic flow with human-driving and autonomous cars based on car-following model. Phys. A Stat. Mech. Appl. 2018, 496, 274–285. [Google Scholar] [CrossRef]
- Li, G.; Yang, Y.; Zhang, T.; Qu, X.; Cao, D.; Cheng, B.; Li, K. Risk assessment based collision avoidance decision-making for autonomous vehicles in multi-scenarios. Transp. Res. Part C Emerg. Technol. 2021, 122, 102820. [Google Scholar] [CrossRef]
- Zhang, L.; Wang, S.; Chen, C.; Yang, M.; Zhe, X. Lane-changing risk model for expressway exit zone based on natural driving data. J. Tongji Univ. 2019, 47, 1446–1453. [Google Scholar]
- Peng, Z.; Gao, S.; Li, Z.; Xiao, B.; Qian, Y. Vehicle safety improvement through deep learning and mobile sensing. IEEE Netw. 2018, 32, 28–33. [Google Scholar] [CrossRef]
- Yu, Z.; Feng, Y.; Xiong, L. Review on vehicle dynamics control of distributed drive electric vehicle. Jixie Gongcheng Xuebao (Chin. J. Mech. Eng.) 2013, 49, 105–114. [Google Scholar] [CrossRef]
- Jiang, K.; Yang, D.; Xie, S.; Xiao, Z.; Victorino, A.; Charara, A. Real-time estimation and prediction of tire forces using digital map for driving risk assessment. Transp. Res. Part C Emerg. Technol. 2019, 107, 463–489. [Google Scholar] [CrossRef]
- Lin, Y.; Nguyen, H.; Balas, V.; Lin, T.; Kuo, I. Adaptive prediction-based control for an ecological cruise control system on curved and hilly roads. J. Intell. Fuzzy Syst. 2020, 38, 6129–6144. [Google Scholar] [CrossRef]
- Chu, D.; Li, Z.; Wang, J.; Wu, C.; Hu, Z. Rollover speed prediction on curves for heavy vehicles using mobile smartphone. Measurement 2018, 130, 404–411. [Google Scholar] [CrossRef]
- Imine, H.; Benallegue, A.; Madani, T.; Srairi, S. Rollover Risk Prediction of Heavy Vehicle Using High-Order Sliding-Mode Observer: Experimental Results. IEEE Trans. Veh. Technol. 2014, 63, 2533–2543. [Google Scholar] [CrossRef]
- Liu, K.; Gong, J.; Chen, S.; Zhang, Y.; Chen, H. Model Predictive Stabilization Control of High-Speed Autonomous Ground Vehicles Considering the Effect of Road Topography. Appl. Sci. 2018, 8, 822. [Google Scholar] [CrossRef]
- Li, L.; Coskun, S.; Zhang, F.; Langari, R.; Xi, J. Energy Management of Hybrid Electric Vehicle Using Vehicle Lateral Dynamic in Velocity Prediction. IEEE Trans. Veh. Technol. 2019, 68, 3279–3293. [Google Scholar] [CrossRef]
- Song, P.; Gao, B.; Xie, S.; Fang, R. Optimal Predictive Control for Path Following of a Full Drive-by-Wire Vehicle at Varying Speeds. Chin. J. Mech. Eng. 2017, 30, 711–721. [Google Scholar] [CrossRef]
- Krid, M.; Benamar, F.; Zamzami, Z. Design of an active device for controlling lateral stability of fast mobile robot. Robotica 2016, 34, 2629–2651. [Google Scholar] [CrossRef]
- Ren, H.; Chen, S.; Yang, L.; Zhao, Y. Optimal Path Planning and Speed Control Integration Strategy for UGVs in Static and Dynamic Environments. IEEE Trans. Veh. Technol. 2020, 69, 10619–10629. [Google Scholar] [CrossRef]
- Jin, X.J.; Yin, G.; Chen, N. Gain-scheduled robust control for lateral stability of four-wheel-independent-drive electric vehicles via linear parameter-varying technique. Mechatronics 2015, 30, 286–296. [Google Scholar] [CrossRef]
- Coskun, S.; Li, L. Vehicle lateral motion control via robust delay-dependent Takagi-Sugeno strategy. Trans. Inst. Meas. Control 2021, 43, 1430–1444. [Google Scholar] [CrossRef]
- Coskun, S. Autonomous overtaking in highways: A receding horizon trajectory generator with embedded safety feature. Eng. Sci. Technol. Int. J. 2021. [Google Scholar] [CrossRef]
- Wang, R.; Hu, C.; Yan, F.; Chadli, M. Composite nonlinear feedback control for path following of four-wheel independently actuated autonomous ground vehicles. IEEE Trans. Intell. Transp. Syst. 2016, 17, 2063–2074. [Google Scholar] [CrossRef]
- Guo, J.; Luo, Y.; Li, K. Dynamic coordinated control for over-actuated autonomous electric vehicles with nonholonomic constraints via nonsingular terminal sliding mode technique. Nonlinear Dyn. 2016, 85, 583–597. [Google Scholar] [CrossRef]
- Abzi, I.; Kabbaj, M.N.; Benbrahim, M. Fault tolerant control of vehicle lateral dynamic using a new pneumatic forces multiple model. Actuators 2020, 9, 120. [Google Scholar] [CrossRef]
- Yang, X.; Wang, Z.; Peng, W. Coordinated control of AFS and DYC for vehicle handling and stability based on optimal guaranteed cost theory. Veh. Syst. Dyn. 2009, 47, 57–79. [Google Scholar] [CrossRef]
- Zhang, H.; Zhang, X.; Wang, J. Robust gain-scheduling energy-to-peak control of vehicle lateral dynamics stabilisation. Veh. Syst. Dyn. 2014, 52, 309–340. [Google Scholar] [CrossRef]
- Zhang, H.; Wang, J. Vehicle lateral dynamics control through AFS/DYC and robust gain-scheduling approach. IEEE Trans. Veh. Technol. 2015, 65, 489–494. [Google Scholar] [CrossRef]
- Li, B.; Goodarzi, A.; Khajepour, A.; Chen, S.K.; Litkouhi, B. An optimal torque distribution control strategy for four-independent wheel drive electric vehicles. Veh. Syst. Dyn. 2015, 53, 1172–1189. [Google Scholar] [CrossRef]
- Yang, W.; Zheng, L.; Li, Y.; Ren, Y.; Xiong, Z. Automated highway driving decision considering driver characteristics. IEEE Trans. Intell. Transp. Syst. 2019, 21, 2350–2359. [Google Scholar] [CrossRef]
- Conti, J.; Holtberg, P.; Diefenderfer, J.; LaRose, A.; Turnure, J.T.; Westfall, L. International Energy Outlook 2016 with Projections to 2040; No. DOE/EIA-0484 (2016); Office of Energy Analysis, USDOE Energy Information Administration (EIA): Washington, DC, USA, 2016.
- Ramachandran, S.; Stimming, U. Well to wheel analysis of low carbon alternatives for road traffic. Energy Environ. Sci. 2015, 8, 3313–3324. [Google Scholar] [CrossRef]
- Huang, Y.; Wang, H.; Khajepour, A.; Li, B.; Ji, J.; Zhao, K.; Hu, C. A review of power management strategies and component sizing methods for hybrid vehicles. Renew. Sustain. Energy Rev. 2018, 96, 132–144. [Google Scholar] [CrossRef]
- Li, J.; Zhou, Q.; He, Y.; Shuai, B.; Li, Z.; Williams, H.; Xu, H. Dual-loop online intelligent programming for driver-oriented predict energy management of plug-in hybrid electric vehicles. Appl. Energy 2019, 253, 113617. [Google Scholar] [CrossRef]
- Zhou, Y.; Li, H.; Ravey, A.; Péra, M.C. An integrated predictive energy management for light-duty range-extended plug-in fuel cell electric vehicle. J. Power Sources 2020, 451, 227780. [Google Scholar] [CrossRef]
- Jinquan, G.; Hongwen, H.; Jiankun, P.; Nana, Z. A novel MPC-based adaptive energy management strategy in plug-in hybrid electric vehicles. Energy 2019, 175, 378–392. [Google Scholar] [CrossRef]
- Li, G.; Görges, D. Energy management strategy for parallel hybrid electric vehicles based on approximate dynamic programming and velocity forecast. J. Frankl. Inst. 2019, 356, 9502–9523. [Google Scholar] [CrossRef]
- Guo, J.; He, H.; Sun, C. ARIMA-based road gradient and vehicle velocity prediction for hybrid electric vehicle energy management. IEEE Trans. Veh. Technol. 2019, 68, 5309–5320. [Google Scholar] [CrossRef]
- Chen, Z.; Hu, H.; Wu, Y.; Zhang, Y.; Li, G.; Liu, Y. Stochastic model predictive control for energy management of power-split plug-in hybrid electric vehicles based on reinforcement learning. Energy 2020, 211, 118931. [Google Scholar] [CrossRef]
- Lian, R.; Tan, H.; Peng, J.; Li, Q.; Wu, Y. Cross-type transfer for deep reinforcement learning based hybrid electric vehicle energy management. IEEE Trans. Veh. Technol. 2020, 69, 8367–8380. [Google Scholar] [CrossRef]
- Zhai, C.; Luo, F.; Liu, Y. A novel predictive energy management strategy for electric vehicles based on velocity prediction. IEEE Trans. Veh. Technol. 2020, 69, 12559–12569. [Google Scholar] [CrossRef]
- Chen, H.; Guo, L.; Ding, H.; Li, Y.; Gao, B. Real-time predictive cruise control for eco-driving taking into account traffic constraints. IEEE Trans. Intell. Transp. Syst. 2018, 20, 2858–2868. [Google Scholar] [CrossRef]
- Xie, S.; Qi, S.; Lang, K.; Tang, X.; Lin, X. Coordinated management of connected plug-in hybrid electric buses for energy saving, inter-vehicle safety, and battery health. Appl. Energy 2020, 268, 115028. [Google Scholar] [CrossRef]
- Li, Y.; Zhang, J.; Lv, C.; Yuan, Y. Coordinated control of the steering system and the distributed motors for comprehensive optimization of the dynamics performance and the energy consumption of an electric vehicle. Proc. Inst. Mech. Eng. Part D J. Automob. Eng. 2017, 231, 1605–1626. [Google Scholar] [CrossRef]
- Ahmed, A.A.; Ramadan, H.S. Prototype implementation of advanced electric vehicles drivetrain system: Verification and validation. Appl. Energy 2020, 266, 114807. [Google Scholar] [CrossRef]
- Guo, L.; Gao, B.; Gao, Y.; Chen, H. Optimal energy management for HEVs in eco-driving applications using bi-level MPC. IEEE Trans. Intell. Transp. Syst. 2016, 18, 2153–2162. [Google Scholar] [CrossRef]
- Alcantar, J.V.; Assadian, F. Vehicle dynamics control of an electric-all-wheel-drive hybrid electric vehicle using tyre force optimization and allocation. Veh. Syst. Dyn. 2019, 57, 1897–1923. [Google Scholar] [CrossRef]
- Li, L.; Pei, Y.; Yin, L.; Zhou, L. Vehicle Path Planning Based on Stability and Macroscopic Traffic Flow Model. China J. Highw. Transp. 2020, 33, 71–80. [Google Scholar]
















| VPM | Advantages of VPM | Disadvantages of VPM | Suitable Application Scenarios | Ref. |
|---|---|---|---|---|
| Traffic Flow Model-based VPM. |
|
| It is suitable for predicting traffic flow that does not change rapidly, such as traffic parameters within expressways and urban trunk road. | [21,22,23,24,25,26,27,32,33,34,35,36,37] |
| History data-based VPM. | Less time is devoted to model selection and calibration. |
| Suburban roads where the traffic situation is relatively simple and the traffic flow is small. | [43,44,45,46,47,48,49,50,51,52,53] |
| Real-time data-based VPM. | It is robust to uncertain phenomena or to unpredictable accidents. | High requirements for traffic sensors and other infrastructure. | Forecast of traffic flow in urban road network. | [54] |
| Traffic safety-based VPM. | It is convenient to integrate with path planning of autonomous vehicles. |
| Automatic driving condition. Advanced driving assistance. | [62,63,64,65,66,67,68,69,70,71] |
Publisher’s Note: MDPI stays neutral with regard to jurisdictional claims in published maps and institutional affiliations. |
© 2021 by the authors. Licensee MDPI, Basel, Switzerland. This article is an open access article distributed under the terms and conditions of the Creative Commons Attribution (CC BY) license (https://creativecommons.org/licenses/by/4.0/).
Share and Cite
Li, L.; Coskun, S.; Wang, J.; Fan, Y.; Zhang, F.; Langari, R. Velocity Prediction Based on Vehicle Lateral Risk Assessment and Traffic Flow: A Brief Review and Application Examples. Energies 2021, 14, 3431. https://doi.org/10.3390/en14123431
Li L, Coskun S, Wang J, Fan Y, Zhang F, Langari R. Velocity Prediction Based on Vehicle Lateral Risk Assessment and Traffic Flow: A Brief Review and Application Examples. Energies. 2021; 14(12):3431. https://doi.org/10.3390/en14123431
Chicago/Turabian StyleLi, Lin, Serdar Coskun, Jiaze Wang, Youming Fan, Fengqi Zhang, and Reza Langari. 2021. "Velocity Prediction Based on Vehicle Lateral Risk Assessment and Traffic Flow: A Brief Review and Application Examples" Energies 14, no. 12: 3431. https://doi.org/10.3390/en14123431
APA StyleLi, L., Coskun, S., Wang, J., Fan, Y., Zhang, F., & Langari, R. (2021). Velocity Prediction Based on Vehicle Lateral Risk Assessment and Traffic Flow: A Brief Review and Application Examples. Energies, 14(12), 3431. https://doi.org/10.3390/en14123431

