Dynamic Pollution Prediction Model of Insulators Based on Atmospheric Environmental Parameters
Abstract
1. Introduction
2. Dynamic Pollution Prediction Model of Insulators
2.1. Numerical Simulation Based on Eulerian Two-Phase Model
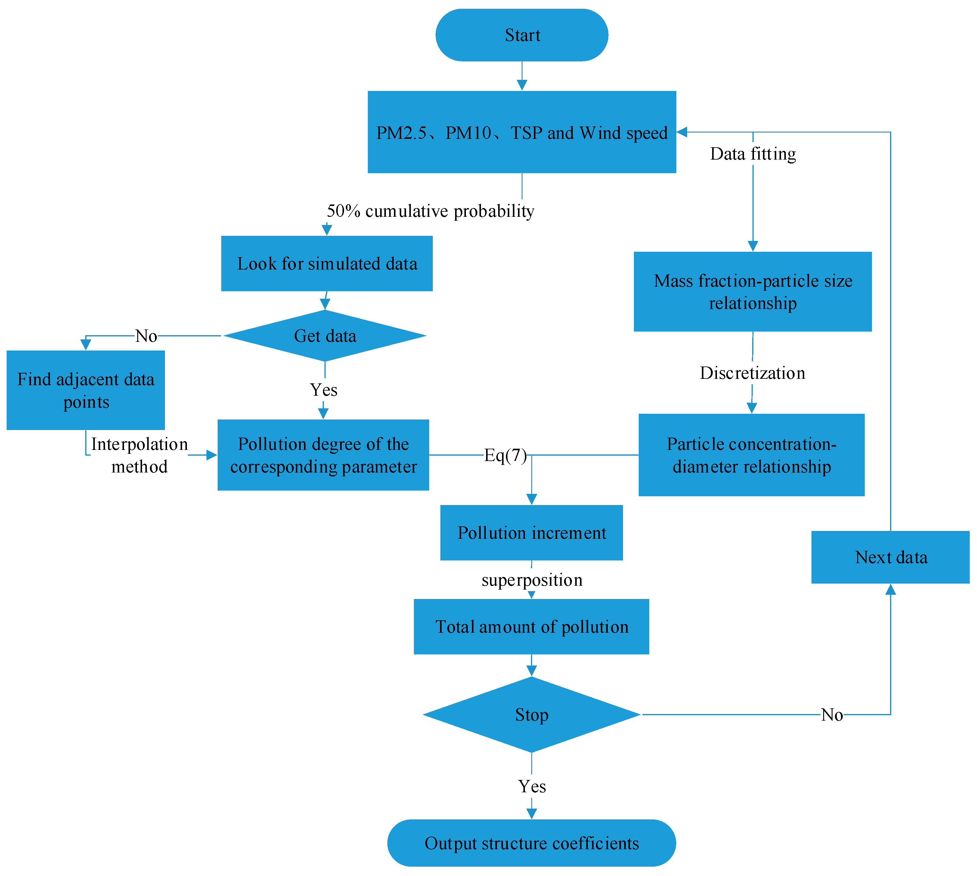
2.2. Dynamic XP-160 Pollution Model Based on Meteorological Data
2.3. Model Validation
2.3.1. The Experiment Procedures
2.3.2. The Experiment Results and Calculated re
3. Discussion
3.1. Model Error Analysis
3.2. Insulator Structure Coefficients
4. Conclusions
Author Contributions
Funding
Acknowledgments
Conflicts of Interest
References
- Sima, W.; Yuan, T.; Yang, Q.; Xu, K.; Sun, C. Effect of non-uniform pollution on the withstand characteristics of extra high voltage (EHV) suspension ceramic insulator string. IET Gener. Transm. Distrib. 2010, 4, 445–455. [Google Scholar] [CrossRef]
- Samakosh, J.D.; Mirzaie, M. Investigation and analysis of AC flashover voltage of SiR insulators under longitudinal and fan-Shaped non-Uniform pollutions. Int. J. Electr. Power Energy Syst. 2019, 108, 382–391. [Google Scholar] [CrossRef]
- Samakosh, J.D.; Mirzaie, M. Flash-Over voltage prediction of silicone rubber insulators under longitudinal and fan-shaped non-Uniform pollution conditions. Comput. Electr. Eng. 2019, 78, 50–62. [Google Scholar] [CrossRef]
- Qiao, X.; Zhang, Z.; Jiang, X.; Sundararajan, R.; Ma, X.; Li, X. AC failure voltage of iced and contaminated composite insulators in different natural environments. Int. J. Electr. Power Energy Syst. 2020, 120, 105993. [Google Scholar] [CrossRef]
- Zhang, Z.; Qiao, X.; Zhang, Y.; Tian, L.; Zhang, D.; Jiang, X. AC flashover performance of different shed configurations of composite insulators under fan-shaped non-uniform pollution. IET High Voltage 2018, 3, 199–206. [Google Scholar] [CrossRef]
- Zhao, D.; Chen, H.; Li, X.; Ma, X. Air pollution and its influential factors in China’s hot spots. J. Clean. Prod. 2018, 185, 619–627. [Google Scholar] [CrossRef]
- Ahmadi-veshki, M.; Mirzaie, M.; Sobhani, R. Reliability assessment of aged SiR insulators under humidity and pollution conditions. Int. J. Electr. Power Energy Syst. 2020, 117, 105679. [Google Scholar] [CrossRef]
- Qiao, X.; Zhang, Z.; Jiang, X.; Zhang, D. Contamination Characteristics of Typical Transmission Line Insulators by Wind Tunnel Simulation. Electr. Power Syst. Res. 2020, 184, 106288. [Google Scholar] [CrossRef]
- Ravelomanantsoa, N.; Farzaneh, M.; Chisholm, W.A. Effects of Wind Velocity on Contamination of HV Insulators in Winter Conditions. In Proceedings of the Annual Report Conference on Electrical Insulation and Dielectric Phenomena, Quebec, QC, Canada, 26–29 October 2008; pp. 240–244. [Google Scholar]
- Ravelomanantsoa, N.; Farzaneh, M.; Chisholm, W.A. Simulation method for winter pollution contamination of HV insulators. In Proceedings of the 2011 Electrical Insulation Conference (EIC), Annapolis, MD, USA, 5–8 June 2011; pp. 373–376. [Google Scholar]
- Liu, Y.; Wu, G.; Guo, Y.; Zhang, X.; Liu, K.; Kang, Y.; Shi, C. Pollution agglomeration characteristics on insulator and its effect mechanism in DC electric field. Int. J. Electr. Power Energy Syst 2020, 115, 105447. [Google Scholar] [CrossRef]
- Gu, C.; Li, J.; Li, M.; Leizhou, Z.; Wei, Z.; Qiaogen, Z.; Zhiyin, Q.; Rong, X.; Chenzhao, F. Study on contamination deposition characteristics of transmission line insulators. In Proceedings of the IEEE 2011 Asia-Pacific Power and Energy Engineering Conference (APPEEC), Wuhan, China, 25–28 March 2011; pp. 1–4. [Google Scholar]
- Zhang, D.; Zhang, Z.; Jiang, X.; Shu, L.; Wu, B. Simulation Study on the Effects of DC Electric Field on Insulator Surface Pollution Deposit. Energies 2018, 11, 626. [Google Scholar] [CrossRef]
- Qiao, X.; Zhang, Z.; Jiang, X.; Yushen, H.; Xun, L. Application of grey theory in pollution prediction on insulator surface in power systems. Eng. Fail. Anal. 2019, 106, 104153. [Google Scholar] [CrossRef]
- Zhang, Z.; Zhang, W.; You, J.; Wu, B.; Maoqiang, B.; Xingliang, J.; Jian, W.; Wei, Z. Influence factors in contamination process of XP-160 insulators based on computational fluid mechanics. IET Gener. Transm. Distrib. 2016, 10, 4140–4148. [Google Scholar] [CrossRef]
- Lv, Y.; Li, J.; Zhan, X.; Pang, G. A simulation study on pollution accumulation characteristics of XP13-160 porcelain suspension disc insulator. IEEE Trans. Dielectr. Electric Insul. 2016, 23, 2196–2206. [Google Scholar] [CrossRef]
- Wu, X.; Zhang, X.; Wu, G. Simulation and Analysis of Contamination Depositing Characteristic of Roof Insulator. In Proceedings of the 2016 IEEE International Conference on High Voltage Engineering and Application (ICHVE), Chengdu, China, 19–22 September 2016; pp. 1–4. [Google Scholar]
- Gu, C.; Li, J.; Zhang, L.; Li, M.; Xiao, R.; Qian, Z. Experimental and numerical study of the pollution accumulation on outdoor insulators. High Volt. Eng. 2011, 11, 2822–2829. [Google Scholar]
- Zhang, Z.; Qiao, X.; Yang, S.; Jiang, X. Non-Uniform Distribution of Contamination on Composite Insulators in HVDC Transmission Lines. Appl. Sci. 2018, 8, 1962. [Google Scholar] [CrossRef]
- Zhang, Z.; Zhang, D.; Jiang, X.; Liu, X. Study on natural contamination performance of typical types of insulators. IEEE Trans. Dielectr. Electr. Insul. 2014, 21, 1901–1909. [Google Scholar] [CrossRef]
- Chao, Y.; Huang, F.; Zhao, S.; Wang, C.; Wang, F.; Yue, Y. Study on natural pollution accumulating characteristics of cap and pin suspension ceramic insulator with composite shed of DC 500 kV transmission line in central China. In Proceedings of the 2016 IEEE International Conference on High Voltage Engineering and Application (ICHVE), Chengdu, China, 19–22 September 2016; pp. 1–4. [Google Scholar]
- Fu, P.; Farzaneh, M. A CFD approach for modeling the rime-ice accretion process on a horizontal-axis wind turbine. J. Wind Eng. Ind. Aerodyn. 2010, 98, 181–188. [Google Scholar] [CrossRef]
- Drew, D.A.; Lahey, R.T. In Particulate Two-Phase Flow; Butterworth-Heinemann: Boston, MA, USA, 1993; pp. 509–566. [Google Scholar]
- Launder, B.E.; Spalding, D.B. Lectures in Mathematical Models of Turbulence; Academic Press: London, UK, 1972. [Google Scholar]
- Xiaohuan, L. Study on the Pollution Accumulation and AC Pollution Flashover Performance of Insulators with Typical Sheds. Master’s Thesis, Chongqing University, Chongqing, China, 2013. [Google Scholar]
- Haibo, L. Hydrodynamics-Based Contamination Depositing Characteristics Research of Suspension Insulator String. Masters’s Thesis, Chongqing University, Chongqing, China, 2010. [Google Scholar]
- Jiang, Z.; Jiang, X.; Zhang, Z.; Guo, Y.; Li, Y. Investigating the Effect of Rainfall Parameters on the Self-Cleaning of Polluted Suspension Insulators: Insight from Southern China. Energies 2017, 10, 601. [Google Scholar] [CrossRef]









| Samples | Parameters | Structure | ||
|---|---|---|---|---|
| H (mm) | D (mm) | L (mm) | ||
| U210BP/170 | 155 | 300 | 450 | ![]() |
| U210BP/170T | 170 | 330 | 525 | ![]() |
| XP-160 | 155 | 255 | 305 | ![]() |
| Samples | U210BP/170 | U210BP/170T | XP-160 | |||
|---|---|---|---|---|---|---|
| (×10−3 mg/cm2) | NSDD | re | NSDD | re | NSDD | re |
| T1 | 4.3 | 12.6% | 6.2 | 9.8% | 9.8 | 13.5% |
| T2 | 3.1 | 10.6% | 3.4 | 11.3% | 5.6 | 14.0% |
| T3 | 3.5 | 12.6% | 4.1 | 12.4% | 6.5 | 7.5% |
| T4 | 2 | 8.5% | 2.7 | 11.8% | 4.2 | 10.9% |
| T5 | 3.5 | 7.5% | 4.2 | 9.6% | 7.6 | 7.9% |
| T6 | 6.8 | 15.9% | 6.9 | 17.5% | 10.2 | 14.9% |
| T7 | 5.1 | 20.5% | 5.5 | 18.9% | 7.3 | 21.5% |
| T1 | T2 | T3 | T4 | T5 | T6 | T7 | |
|---|---|---|---|---|---|---|---|
| c1 | 0.439 | 0.554 | 0.538 | 0.476 | 0.461 | 0.667 | 0.699 |
| c2 | 0.633 | 0.607 | 0.631 | 0.643 | 0.553 | 0.676 | 0.753 |
| T1 | T2 | T3 | T4 | T5 | T6 | T7 | Average re | |
|---|---|---|---|---|---|---|---|---|
| c1′ | 0.523 | 0.612 | 0.596 | 0.651 | 0.423 | 0.536 | 0.642 | |
| c2′ | 0.694 | 0.745 | 0.712 | 0.731 | 0.501 | 0.545 | 0.684 | |
| re1 | 0.192 | 0.106 | 0.107 | 0.077 | 0.081 | 0.021 | 0.081 | 9.0% |
| re2 | 0.097 | 0.227 | 0.129 | 0.137 | 0.093 | 0.125 | 0.092 | 13.5% |
© 2020 by the authors. Licensee MDPI, Basel, Switzerland. This article is an open access article distributed under the terms and conditions of the Creative Commons Attribution (CC BY) license (http://creativecommons.org/licenses/by/4.0/).
Share and Cite
Chen, S.; Zhang, Z. Dynamic Pollution Prediction Model of Insulators Based on Atmospheric Environmental Parameters. Energies 2020, 13, 3066. https://doi.org/10.3390/en13123066
Chen S, Zhang Z. Dynamic Pollution Prediction Model of Insulators Based on Atmospheric Environmental Parameters. Energies. 2020; 13(12):3066. https://doi.org/10.3390/en13123066
Chicago/Turabian StyleChen, Siyi, and Zhijin Zhang. 2020. "Dynamic Pollution Prediction Model of Insulators Based on Atmospheric Environmental Parameters" Energies 13, no. 12: 3066. https://doi.org/10.3390/en13123066
APA StyleChen, S., & Zhang, Z. (2020). Dynamic Pollution Prediction Model of Insulators Based on Atmospheric Environmental Parameters. Energies, 13(12), 3066. https://doi.org/10.3390/en13123066



