Novel Voltage Control Method of the Primary Feeder by the Energy Storage System and Step Voltage Regulator
Abstract
1. Introduction
2. Voltage Control of ESS Depending on the SVR Control Characteristic
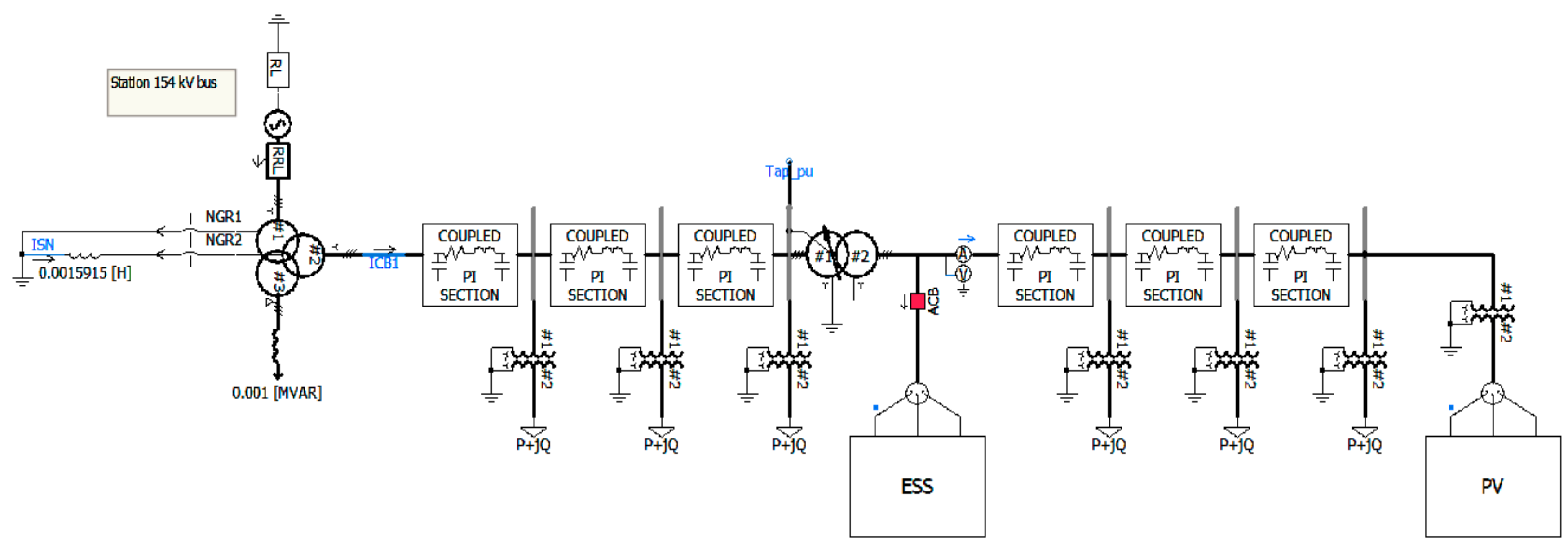
3. Modeling of the Primary Feeder with SVR and ESS
3.1. Modeling of SVR
3.2. Modeling of ESS
3.3. Modeling of PV
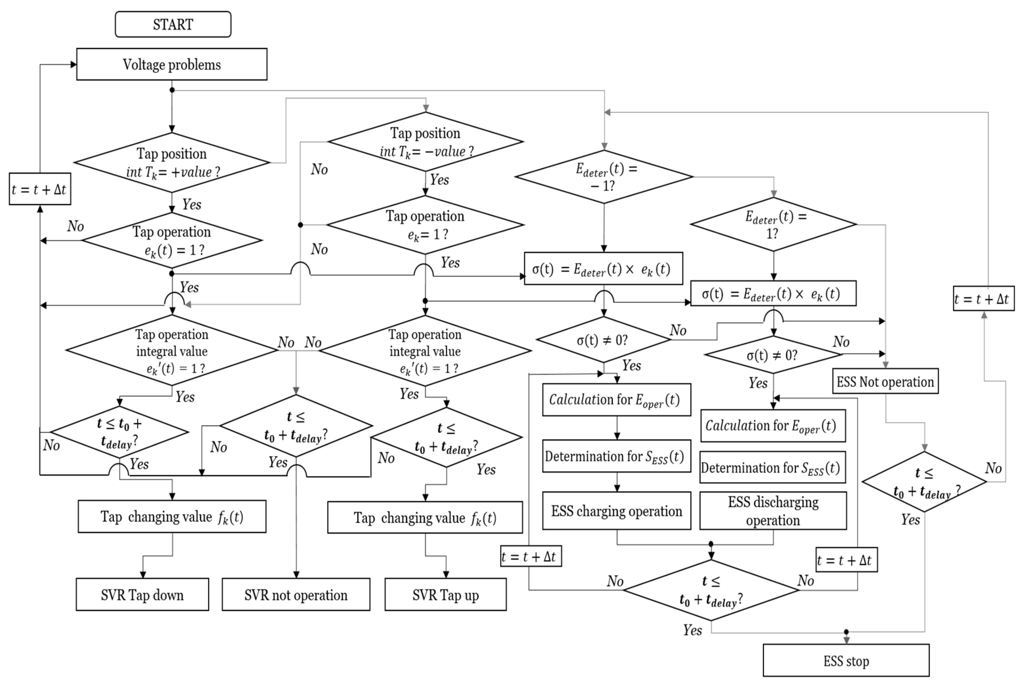
4. Novel Voltage Control Method of SVR and ESS
4.1. SVR Control Algorithm
4.2. Novel Voltage Control Algorithm of ESS
4.2.1. Operation determination of ESS
4.2.2. Determination for the Operation Capacity of ESS
4.3. Voltage Control Algorithm Between SVR and ESS
5. Case Studies
5.1. Simulation Conditions
5.2. Verification for the Operation Strategy of ESS and SVR
5.3. Analysis of the Customer Voltage Characteristic by ESS and SVR Operation
5.4. Verification of the Present Method by a Real Simulator
6. Discussion
7. Conclusions
- (1)
- In order to overcome voltage problems, the voltage control method using operating ESS during the time delay of SVR tap operation was proposed. First of all, if the secondary feeder voltages dropped below the lower limit, ESS was working at a discharging state. When the secondary feeder voltage was higher than the upper limit, ESS was operated as a charging state. As mentioned earlier, the role of ESS as a voltage stabilization function was kept within the nominal voltage boundary at the secondary feeder voltage during the time delay (from the 120 s to 900 s) of the SVR tap.
- (2)
- The simulation results stated that the customer voltage could not be maintained in reasonable conditions (over voltage phenomena) when the PV system generated in the maximum during the delay time of SVR. It was found that the customer voltage was lower than the limit of 207 V caused by power demands of customers. Therefore, it was clear that the customer voltage could not be exactly kept within the nominal voltage boundary because the voltage was not compensated during the delay time of SVR.
- (3)
- From the simulation results of SVR/ESS, it was clear that the customer voltage could be sustained in reasonable conditions. Meanwhile, the ESS operation could solve the over and under voltage during the delay time of SVR. The customer voltage could be exactly maintained within the nominal voltage boundary according to the operation of ESS during the time delay of SVR.
Author Contributions
Funding
Acknowledgments
Conflicts of Interest
References
- Rho, D.-S.; Kook, K.-S.; Wang, Y.-P. Optimal Algorithms for Voltage Management in Distribution Systems Interconnected with New Dispersed Sources. J. Electr. Eng. Technol. 2011, 6, 192–201. [Google Scholar] [CrossRef][Green Version]
- Kim, B.; Kim, G.; Lee, J.; Choi, S.; Rho, D. A Study on the Modeling of Step Voltage Regulator and Energy Storage System in Distribution System Using the PSCAD/EMTDC. J. Korea Acad.-Ind. Coop. Soc. 2015, 16, 1355–1363. [Google Scholar]
- Kim, M.; Hara, R.; Kita, H. Design of the Optimal ULTC Parameters in Distribution System with Distributed Generations. IEEE Trans. Power Syst. 2009, 24, 297–305. [Google Scholar]
- Rhol, D.; Lee, E.; Choi, J.; Kim, J.; Kim, E.; Park, C. A study on the Optimal Operation of Line Voltage Regulator (SVR) in Distribution Feeders. IFAC Proc. Vol. 2003, 36, 535–539. [Google Scholar] [CrossRef]
- Kim, B.K.; Choi, S.S.; Wang, Y.P.; Kim, E.S.; Rho, D.S. A Study on the Control Method of Customer Voltage Variation in Distribution System with PV Systems. J. Electr. Eng. Technol. 2014, 10, 838–846. [Google Scholar] [CrossRef]
- Farag, H.E.; El-Saadany, E.F. Voltage Regulation in Distribution Feeders with High DG Penetration: From Traditional to Smart. In Proceedings of the 2011 IEEE Power and Energy Society General Meeting, Detroit, MI, USA, 24–28 July 2011; IEEE: Piscataway, NJ, USA, 2011; pp. 1–8. [Google Scholar]
- Kojovic, L.A. Modern techniques to study voltage regulator-DG interactions in distribution systems. In Proceedings of the 2008 IEEE/PES Transmission and Distribution Conference and Exposition, Chicago, IL, USA, 21–24 April 2008; IEEE: Piscataway, NJ, USA, 2008; pp. 1–6. [Google Scholar]
- Kojovic, L.A. Coordination of distributed generation and step voltage regulator operations for improved distribution system voltage regulation. In Proceedings of the 2006 IEEE Power Engineering Society General Meeting, Montreal, QC, Canada, 18–22 June 2006. [Google Scholar]
- Senjyu, T.; Miyazato, Y.; Yona, A.; Urasaki, N.; Funabashi, T. Optimal distribution voltage control and coordination with distributed generation. IEEE Trans. Power Deliv. 2008, 23, 1236–1242. [Google Scholar] [CrossRef]
- Sugimoto, J.; Yokoyama, R.; Fujita, G.; Fukuyama, Y. Cooperative Allocation of SVR and SVC for Voltage Fluctuation in Case of Connecting Distributed Generators. IEEJ Trans. Power Energy 2006, 126, 1191–1198. [Google Scholar] [CrossRef][Green Version]
- PSCAD/EMTDC. Three-Phase Battery Energy Storage System; Reversion 1; Powered by Manitoba Hydro International Ltd., Canada. Available online: https://hvdc.ca/engineering/ (accessed on 29 August 2019).
- Kim, C.; Park, O.; Lee, B.; Rho, D. Optimal algorithms for voltage management in distribution systems interconnected with new dispersed sources. In Proceedings of the 2009 Transmission & Distribution Conference & Exposition: Asia and Pacific, Seoul, Korea, 26–30 October 2009; IEEE: Piscataway, NJ, USA, 2009; pp. 1–4. [Google Scholar]
- Takahashi, S.; Hayashi, Y.; Tsuji, M.; Kamiya, E. Method of optimal allocation of svr in distribution feeders with renewable energy sources. J. Int. Council Electr. Eng. 2012, 2, 159–165. [Google Scholar] [CrossRef]
- Liu, X.; Aichhorn, A.; Liu, L.; Li, H. Coordinated control of distributed energy storage system with tap changer transformers for voltage rise mitigation under high photovoltaic penetration. IEEE Trans. Smart Grid 2012, 3, 897–906. [Google Scholar] [CrossRef]



























| Ref. | Contents |
|---|---|
| [6,7,8] | Cooperative control to adjust the voltage at the PCC using the SVR and reactive power of RES |
| [9] | Cooperative control scheme between ULTC, SVR, SC, SR, and SVC for voltage regulation of distribution system with RES |
| [10] | A method to determine the installation site and tap position of SVR in consideration of the reverse power flow of RES |
| Section Number | Impedance | Length (km) | Power Factor | Load (MW) | PV System (MW) | |
|---|---|---|---|---|---|---|
| R (Ω/km) | X (Ω/km) | |||||
| 1 | 0.182 | 0.391 | 3 | 0.9 | 0.2–0.8 | 0 |
| 2 | 0.182 | 0.391 | 4 | 0.9 | 0.2–0.8 | 0 |
| 3 | 0.182 | 0.391 | 3 | 0.9 | 0.2–0.4 | 0 |
| 4 | 0.182 | 0.391 | 10 | 0.9 | 0.6–1.6 | 0 |
| 5 | 0.182 | 0.391 | 8 | 0.9 | 0.8–1.8 | 0 |
| 6 | 0.182 | 0.391 | 3 | 0.9 | 0.4–2.0 | 0–1.9 |
| Classification | Low Voltage Condition | Over Voltage Condition | ||||
|---|---|---|---|---|---|---|
| Load (3 phase) | 8 kW | 3 kW | ||||
| Line impedance (ohm) | 1.0 + j0.2 Ω | 1.0 + j0.2 Ω | ||||
| Customer voltage (V) | R | S | T | R | S | T |
| 218.9 | 220.5 | 222.7 | 219.2 | 220.6 | 223.0 | |
| RES output (kW) | - | 10 kW | ||||
| Only SVR Operation | SVR and ESS Operation | |
|---|---|---|
| Performance index value | 10665.26 | 9735.55 |
© 2019 by the authors. Licensee MDPI, Basel, Switzerland. This article is an open access article distributed under the terms and conditions of the Creative Commons Attribution (CC BY) license (http://creativecommons.org/licenses/by/4.0/).
Share and Cite
Kim, B.; Nam, Y.-H.; Ko, H.; Park, C.-H.; Kim, H.-C.; Ryu, K.-S.; Kim, D.-J. Novel Voltage Control Method of the Primary Feeder by the Energy Storage System and Step Voltage Regulator. Energies 2019, 12, 3357. https://doi.org/10.3390/en12173357
Kim B, Nam Y-H, Ko H, Park C-H, Kim H-C, Ryu K-S, Kim D-J. Novel Voltage Control Method of the Primary Feeder by the Energy Storage System and Step Voltage Regulator. Energies. 2019; 12(17):3357. https://doi.org/10.3390/en12173357
Chicago/Turabian StyleKim, Byungki, Yang-Hyun Nam, Heesang Ko, Chul-Ho Park, Ho-Chan Kim, Kyung-Sang Ryu, and Dae-Jin Kim. 2019. "Novel Voltage Control Method of the Primary Feeder by the Energy Storage System and Step Voltage Regulator" Energies 12, no. 17: 3357. https://doi.org/10.3390/en12173357
APA StyleKim, B., Nam, Y.-H., Ko, H., Park, C.-H., Kim, H.-C., Ryu, K.-S., & Kim, D.-J. (2019). Novel Voltage Control Method of the Primary Feeder by the Energy Storage System and Step Voltage Regulator. Energies, 12(17), 3357. https://doi.org/10.3390/en12173357

