Next Article in Journal
Visualization Investigation of the Influence of Chamber Profile and Injection Parameters on Fuel Spray Spreading in a Double-Layer Diverging Combustion Chamber for a DI Diesel Engine
Previous Article in Journal
Influence of NaCl Concentration on Food-Waste Biochar Structure and Templating Effects
 
 
Font Type:
Arial Georgia Verdana
Font Size:
Aa Aa Aa
Line Spacing:
Column Width:
Background:
Article

Effects of Electric Circulation on the Energy Efficiency of the Power Split e-CVT Hybrid Systems

1
Department of Vehicle Engineering, National Formosa University, Yunlin 63201, Taiwan
2
Undergraduate Program of Vehicle and Energy Engineering, National Taiwan Normal University, Taipei 106, Taiwan
*
Author to whom correspondence should be addressed.
Energies 2018, 11(9), 2342; https://doi.org/10.3390/en11092342
Submission received: 8 August 2018 / Revised: 24 August 2018 / Accepted: 3 September 2018 / Published: 5 September 2018
(This article belongs to the Section D: Energy Storage and Application)

Abstract

This paper aims at investigating the fundamental characteristics of energy efficiency for power split electronic-continuously-variable-transmission (e-CVT) hybrid systems under the operation of electric circulation, i.e., circulating part of the engine power through the generator and motor in form of electric energy to improve system efficiency as well as perform the continuously-variable-transmission (CVT) functionality. The relations of kinematics and energy conservation for each power component are constructed and analyzed to classify how the operating points of the engine in term of torque and rotational speed may vary under different degrees of electric circulation indicated by a parameter called ratio of circulating power. Thereby, power split e-CVT hybrid systems can be classified into three types: upward circulation, downward circulation, and neutral circulation. Accordingly, two power split e-CVT hybrid systems, one of input split type and the other of output split type, are selected to be analyzed regarding their operating characteristics and simulated on their performances of energy efficiency. As a result, the former is a type of downward circulation in favor of driving at low speed and high driving load, while the latter is a type of upward circulation with an advantage of driving at high speed and low driving load. Thereby, applying this analysis to investigate the effects of electric circulation on power split e-CVT systems may help the developers implement suitable energy management and control strategy in accordance with their corresponding operating characteristics of energy efficiency.

1. Introduction

Aiming for energy conservation, environment protection and continuous economic growth, many researchers are working on the improvement of energy efficiency [1]. However, the progress of reducing the energy consumption is slow, even though China is subjected to increasing problems of energy shortage and environmental pollution [2]. Dimitrovski et al. [3] focused on the engine performance and emission analysis at various compression ratios and fuel blends. Optimum engine performance can be obtained at compression ratio of 18 for B20 fuel blend. Caratas et al. [4] discussed the existing and foreseen barriers in the implementation and options to improve energy efficiency. It is advised that cost-effective energy strategies should include auditor managers considering the artificially low energy prices, the external costs of energy consumption or even the institutional factor. Irimescu et al. [5] sought alternative fuels and selected gasoline–isobutanol blends to examine the emissions and performance of a four-stroke spark ignition engine. Superior efficiency of isobutanol combustion is an important gain while the undesirable increase of aldehyde is a major issue to deal with. Kerolli-Mustafa et al. [6] gave a global assessment on biomass and biofuels sustainability by reviewing the relevant research. The overview shows that biomass and biofuel sustainability is influenced by several factors that affect food security as well as has socio-economic impacts. Brenna et al. [7] proposed a possible way of modulating charge for a reliable systems integration between grid availability and the connected vehicles using batteries as electric energy storage system so that the electric grid can satisfy the electric need from home or work by treating to the connected vehicles as electric energy buffers.
Hybrid electric vehicles (HEVs), being one feasible solution for environmental protection [8], have become major alternatives for replacing conventional vehicles powered by gasoline/diesel engines. The challenges of minimizing fuel consumption in the near future for HEVs are discussed [9]. Nowadays, automotive manufacturers and researchers consider the powertrain architectures of power split electronic continuously variable transmission (power split e-CVT) as a mainstream of HEVs to develop due to its outstanding fuel economy, desirable driving performance [10], and minimal requirement of battery capacity. A power split e-CVT system is typically composed of a power splitter that splits the power flow from engine into the mechanical and electric power flows. The former is directly transmitted through the drivetrain to offer major traction, while the latter is mostly circulated via two motor/generators [11]. The purpose of this so-called electric circulation serves to fulfill the functionality of CVT as well as enhance the energy efficiency of the entire system.
The pioneer work of power split e-CVT was initially conducted by Gelb [12]. Toyota Motor Co. developed a hybrid system called Toyota Hybrid System (THS) that is known as the first powertrain of power split e-CVT and succeeded in automotive market [13,14]. Nowadays, various systems of power split e-CVT have been proposed. Single-planetary and dual-planetary types are two architectures commonly used in automotive industry. For instance, some hybrid systems in market belonging to the former type are THS and Ford Hybrid System (FHS). The GM-Allison Advanced Hybrid System (AHS) may be attributed to the latter type. In recent years, the hybrid system of GM Volt described in the work of Miller et al. [15] and the other one called single-mode full hybrid system proposed by Bing et al. [16] are also classified as power split systems [16]. Sheu [17,18] proposed a new power-split system of dual-planetary type. It can be operated in four operation modes: EV mode, engine and engine/charging mode, power mode 1, and power mode 2. System analysis with respect to speed and torque ratios at four modes is performed. Moreover, the effects of speed ratio of the planetary-gear transmission on mechanical efficiency are analyzed. Chung et al. [19] introduced a new hybrid powertrain of power-split e-CVT, named the planetary gearset and dual one-way clutch hybrid electric system (PDOC). The results show that, compared with the conventional rubber-belt CVT system, PDOC can offer better driving performance and lower fuel consumption in cruise driving. A refined version documented in their subsequent work [20] is called the planetary gearset and dual clutch (PDC) hybrid powertrain that consists of the engine-driven and power-split e-CVT operating modes, same as those of PDOC system. However, the PDC system possesses the capability of operating in two-motor electric vehicle mode because its motor and generator are connected as a torque coupler.
Two systematic classifications on the power split e-CVT powertrains specifically using planetary gearsets have been proposed by Miller [21] and Ehsani et al. [22]. Miller classified the powertrains into input split, output split, and compound split depending on how the power splitters are linked to the transmission ports. Ehsani et al. defined the power split e-CVT systems as a type of integrated speed-coupling and torque-coupling hybrid powertrain. However, these two classifications can only correspond the kinematic characteristics of the power-split powertrains, rather than the feature on energy management.
Some research works focus on developing a design methodology to search for possible combinations of multiple planetary gearsets for HEV applications including power split e-CVT. Zhang et al. [23] first introduced a hybrid electric powertrain design methodology to analyze all possible kinematic combinations of system elements of the planetary gearsets under some predetermined numbers of components using graph theory and algebraic design techniques. Dagci et al. [24] proposed a novel design methodology that utilizes a mode-based method to perform an exhaust search for suitable two-planetary-gearset HEV design of light-duty truck under no predetermined constraints. This trend shows that a proper classification of the planetary-gearset-based architectures of power split e-CVT is imperative to construct a more effective algorithm.
In this paper, a new classification of power split e-CVT concerning not only the effect of kinematics but also that of energy management is proposed so that the effects of electric circulation can be clearly revealed.

2. Classification of Power Split e-CVT

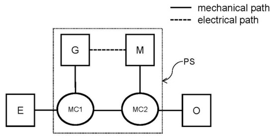
A typical architecture of power split e-CVT is illustrated by the diagram shown in Figure 1. The engine (E), generator (G), motor (M), and output shaft (O) are mechanically linked to two mechanical coupling devices. One mechanical coupling device (MC1) is placed among the E, G, and the other mechanical coupling device (MC2), while the MC2 is mechanically connected with the M, MC1, and O. Here, a conventional gasoline or diesel engine is commonly used as E, serving as the sole power source to transmit the driving power to O. Moreover, the power split e-CVT system (PS), including the G, M, MC1, and MC2, acts as an electronic controlled variator to perform CVT function using electric circulation, that is, a certain amount of electrical energy generated from E is circulated through G and M and then merged with the mechanical energy from E at MC1. Thereby, by varying this electrical energy for a given load condition at output, the operating point of E can be shifted and allocated to an optimal point with respect to energy efficiency in favor of energy management.
Basically, there are two types of mechanical coupling according to the work of Ehsani et al. [22] One is speed-coupling and the other is torque-coupling. The torque (T) and rotational speed ( ω ) relation of the former are expressed as below if the transmission loss is ignored:
  T 1 = T 2 α 12   = T 3 α 13  
  ω 1 + α 12 ω 2 + α 13 ω 3 = 0  
where α 12 and α 13 are constants depending on the kinematic characteristics of coupling, and the subscripts 1, 2, and 3 represent the three connecting shafts of PS. As for the latter type, the torque and rotational speed relations with neglecting transmission loss are expressed in the following equations:
  T 1 + β 12 T 2 + β 13 T 3 = 0  
  ω 1 = ω 2 β 12 = ω 3 β 13  
where β 12 and β 13 are constants depending on the kinematic characteristics of coupling.
Speed-coupling is also called differential or split. Generally, a HEV may be a type of pure torque-coupling, pure speed-coupling, or combined torque- and speed-coupling. However, a hybrid system to fulfill power split e-CVT operation requires at least one of the MC1 or MC2 to be speed-coupling. Thereby, the engine power flow can be split into a main mechanical path through the MC1 and MC2 giving the major traction power, and an electrical path via the G and M for electric circulation.
Even though the electric circulation encounters two losses of electric/mechanical energy conversion, this can be recompensed by the resulting efficiency improvement of the CVT operation. Thereby, a net gain on energy efficiency of the whole system can be achieved. Miller [21] classified power split e-CVT systems into three basic types, i.e., input split, output split, and compound split. For an input split system, the MC1 is a power splitter, i.e., a speed-differential device, and the MC2 is a torque-coupling device. On the contrary, an output split system consists of a torque-coupling and a speed-coupling device for the MC1 and MC2, respectively. As for a compound split system, both MC1 and MC2 are of speed-coupling type.
The classifications described above are solely based on their kinematic characteristics. In this paper, an analytical approach is proposed to characterize these systems concerning not only the kinematic feature but also the effect of electric circulation on the energy management of a power split e-CVT system.
First, the operating point of E corresponding to a given output condition, i.e., a specific torque and rotational speed of O, T o and ω o , is denoted as X e . This point can be shifted by varying the amount of circulating electric power and may reach an optimal point with maximum energy efficiency of the entire system PS. Understanding this trend is of importance to establish an effective energy management and control strategy.
For this purpose, two relations of power are constructed, as indicated in Figure 2. One is the relation between the power of the E, P e , and that of the O, P o , described as Equation (5).
  η p s P e + P o = 0  
where η p s is the total transmission efficiency of the PS including both mechanical and electrical losses along both the mechanical and electrical paths. The other is the relation between the power of the G, P g , and that of the M, P m , expressed as below:
  η c i r P g + P m = 0  
where η c i r is the transmission efficiency of the electric energy circulated from the G to the M. Furthermore, a parameter called the ratio of circulating power,   ζ , is defined a ratio between P g and P e , i.e.
  ζ = P g P e  
In this analysis, all the transmission losses of energy within PS are neglected, i.e., η p s = 1 and η c i r = 1 , so that the analytic model can be simplified in a way of focusing on how the electric circulation can influence the operation of E. In addition, it should be noted that the sign of power flow is set positive if its direction is into the coupling devices, and vice versa. This simplified mathematic model is used to characterize how changing ζ would affect X e under the operation of power split e-CVT.
For a given T o and ω o , knowing that P = T ω and substituting it into Equation (5) yield
  T e * ω e * = 1  
where T e * = T e T o and ω e * = ω e ω o .
The curve of Equation (8) defined by X e   in terms of T e * and ω e * , i.e., X e = X e ( ω e * , T e * ) , is a parabola, as shown in Figure 3. How this X e moves along this curve as ζ varies may be regarded as a significant characteristic in view of energy management of power split e-CVT systems. The types of system may be classified as upward circulation (UC), downward circulation (DC), or neutral circulation (NC) if X e moves in the direction marked UC, DC or does not move, respectively, as indicated in Figure 3. This can be alternatively featured using the derivatives of T e * or ω e * with respect to ζ obtained by differentiation of Equation (8) as denoted in Equation (9).
  d T e * d ζ = 1 ω e * 2   d ω e * d ζ  
Now, type UC may correspond to the following condition:
d T e * d ζ > 0   or   d ω e * d ζ < 0  
Type DC is equivalent to the condition shown below:
d T e * d ζ < 0   or   d ω e * d ζ > 0  
Type NC is related to the condition stated below:
d T e * d ζ = 0   or   d ω e * d ζ = 0  
Considering the energy management of the power split e-CVT systems especially with common gasoline or diesel reciprocating engines, the X e of type UC tends to move toward an operating zone with higher torque and lower rotational speed as P g and ζ increase. This indicates that a hybrid system of type UC possesses desired potential of utilizing circulating power to further enhance the total energy efficiency especially when E is inevitably operated at relatively high rotational speed. On the contrary, the X e of type UC tends to move toward an operating zone with lower torque and higher rotational speed as P g and ζ increase. The advantage of this type is enhancing its CVT functionality especially when E is operated at a relatively low rotational speed. As for type NC, since the operation of E is uninfluenced by electric circulation, it will be excluded in the following discussion. Consequently, different strategies for energy management need to be adopted depending on which type the power split e-CVT system under development belongs to. In the following, two hybrid systems are selected as examples to demonstrate this analytical approach. One is THS (Toyota Hybrid System) that is widely known and successively implemented in passenger car. The other is PDC (Planetary Gearset and Dual Clutch) that is a novel hybrid proposed in the work of Chung and Hung [20].

3. Analysis of Energy Management Characteristics of Electric Circulation on THS

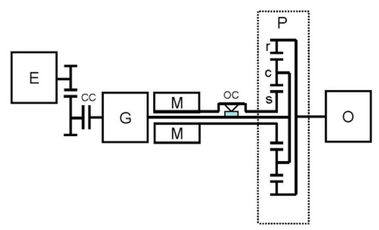
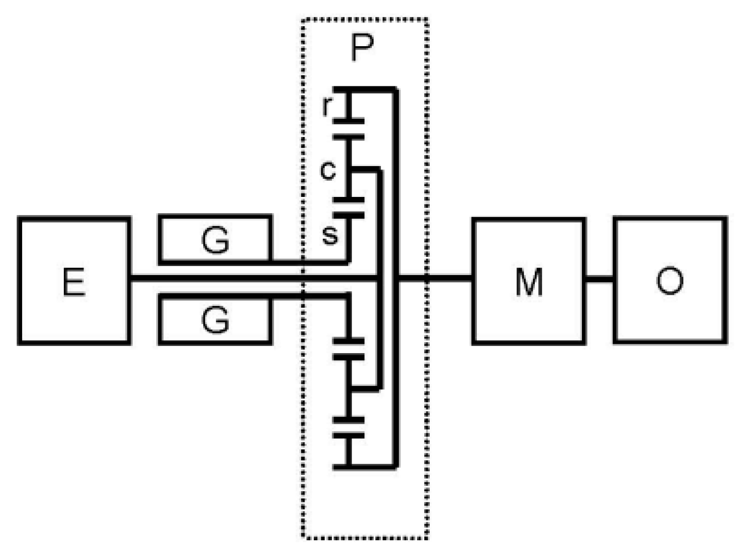
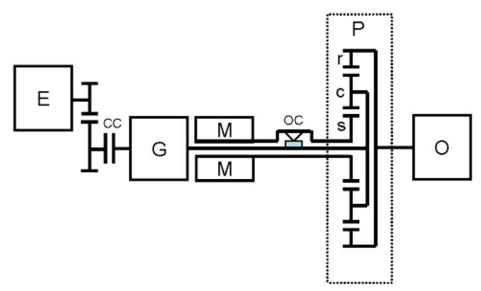
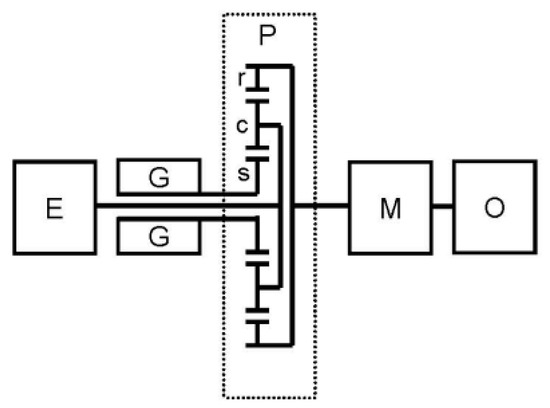
THS is a forerunner of the power split e-CVT system that can operate in various modes, such as single-motor electric vehicle, engine-assisted electric vehicle, engine-driven, power-split e-CVT, and boost modes. In hybrid drive, THS is mostly operated in power-split e-CVT mode, i.e., the electric circulation mode to minimize the charging/discharging load of energy storage system (i.e., battery). The schematic diagram for powertrain architecture of THS in the electric circulation mode is illustrated in Figure 4. The planetary gearset (P) consists of a ring gear (r), a planetary carrier (c), and a sun gear (s). E and G are connected to the planetary carrier and the sun gear, respectively, while M directly coupled with the O is connected to the ring gear. The operation of power split e-CVT for THS is carried out by varying the rotational speed of G, ω g , as well as the amount of circulating electric power via G and M to modulate the rotational speed of E, ω e , for a given rotational speed of O, ω o .
The rotational speed and torque relations under power split e-CVT operation are expressed as follows:
  ω g + k ω m ( k + 1 ) ω e = 0  
  T g 1 = T o + T m k = T e ( k + 1 )  
where k is the basic ratio of P, i.e., the ratio between the teeth number of the ring gear and that of the sun gear. Part of the energy from E is converted into electric energy and circulated through G and M, and converted back to mechanical energy to fulfill the operation of power split e-CVT. This relation of electric circulation is expressed in Equation (6). Letting P = T ω and η c i r = 1 , Equation (6) becomes
  T g ω g + T m ω m = 0  
Since the G of THS serves to continuously modulate the speed ratio between E and O, Equations (13)–(15) are deliberately rearranged with the rotational speed of G being presented in terms of ζ defined by Equation (7). Letting T e * = T e T o , ω e * = ω e ω o , and ω g * = ω g ω o , the following three equations can be obtained:
  ω g * = k ζ 1 ζ  
  T e * = k + 1 ( ω g * + k )  
  ω e * = 1 k + 1 ( ω g * + k )  
As a result, it can be found that both T e * and ω e * are solely dependent on ω g * , while ω g * is a function of ζ , so that Equations (17) and (18) can be rewritten as
  T e * = k + 1 k ( 1 ζ )  
  ω e * = k k + 1 ( 1 1 ζ )  
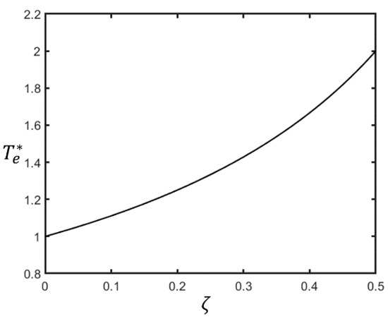
Now, letting the value of k be 2 and the parameter ζ vary in a range of 0–0.5, the trends of T e * and ω e * in terms of ζ are evaluated and plotted in Figure 5 and Figure 6. The curves reveal that, as ζ increases, T e * decreases and ω e * increases. Therefore, THS can be classified as type DC. Furthermore, this can be identified mathematically by taking a derivative of ω e * (Equation (21)).
  d ω e * d ζ = d ω e * d ω g *   d ω g * d ζ = k k + 1 1 ( 1 ζ ) 2  
Since d ω e * d ζ > 0 , this can be further confirmed according to the condition defined in Equation (11).

4. Analysis of Energy Management Characteristics of Electric Circulation on PDC

PDC is a novel powertrain of power split e-CVT that can be operated under various mode, such as the dual-motor electric vehicle (dual-motor EV), switching CVT (s-CVT), engine-driven, power-split e-CVT, and boost modes. Similar to THS, the electric circulation mode is the main operation mode in hybrid drive. The schematic diagram of PDC powertrain in the electric circulation mode is illustrated in Figure 7. It consists of an engine (E), a generator (G), a driving motor (M), a set of planetary gearset (P), a controllable clutch (CC), and a one-way clutch (OC). The planetary carrier of P is connected to G through a reduction gear and CC. The sun gear of P is linked to M through OC. The ring gear of the P is directly coupled to O. Its power split e-CVT mode is achieved by varying the rotational speed of M in reverse direction to modulate the rotational speed of G and M with CC engaged under a specific rotational speed of O. The rotational speed and torque relations under the power split e-CVT mode are described in Equations (22)–(24).
  ω m + k ω o ( k + 1 ) ω g = 0  
  ω e = r e g ω g  
  T m 1 = T o k = r e g T e + T g ( k + 1 )  
where r e g is the reduction ratio between E and G. Similar to THS in regard to the power split e-CVT operation, Equation (15) is applied to PDC. However, unlike THS, the G of PDC rather than M is utilized to continuously vary the speed ratio between E and O by rotating in reverse. Thereby, Equations (22)–(24) are intentionally reconstructed so that the rotational speed of the M is related to ζ based on the definition in Equation (7). Again, letting T e * = T e T o , ω e * = ω e ω o , and ω m * = ω m ω o , the following three equations can be obtained:
  ω m * = k ζ  
  T e * =   k + 1 r e g k · k + 1 r e g k · 1 1 ζ  
  ω e * =   r e g ( k + 1 ) · ( ω m * + k )  
Combining Equations (25) and (27), ω e * is expressed as
  ω e   = *   r e g k ( k + 1 ) · ( 1 ζ )  
It reveals that both T e * and ω e * are functions of ζ . Knowing that 0 ζ 1 from Equation (7), the range of ω m * can be determined from Equation (25) and expressed below:
  k ω m * 0  
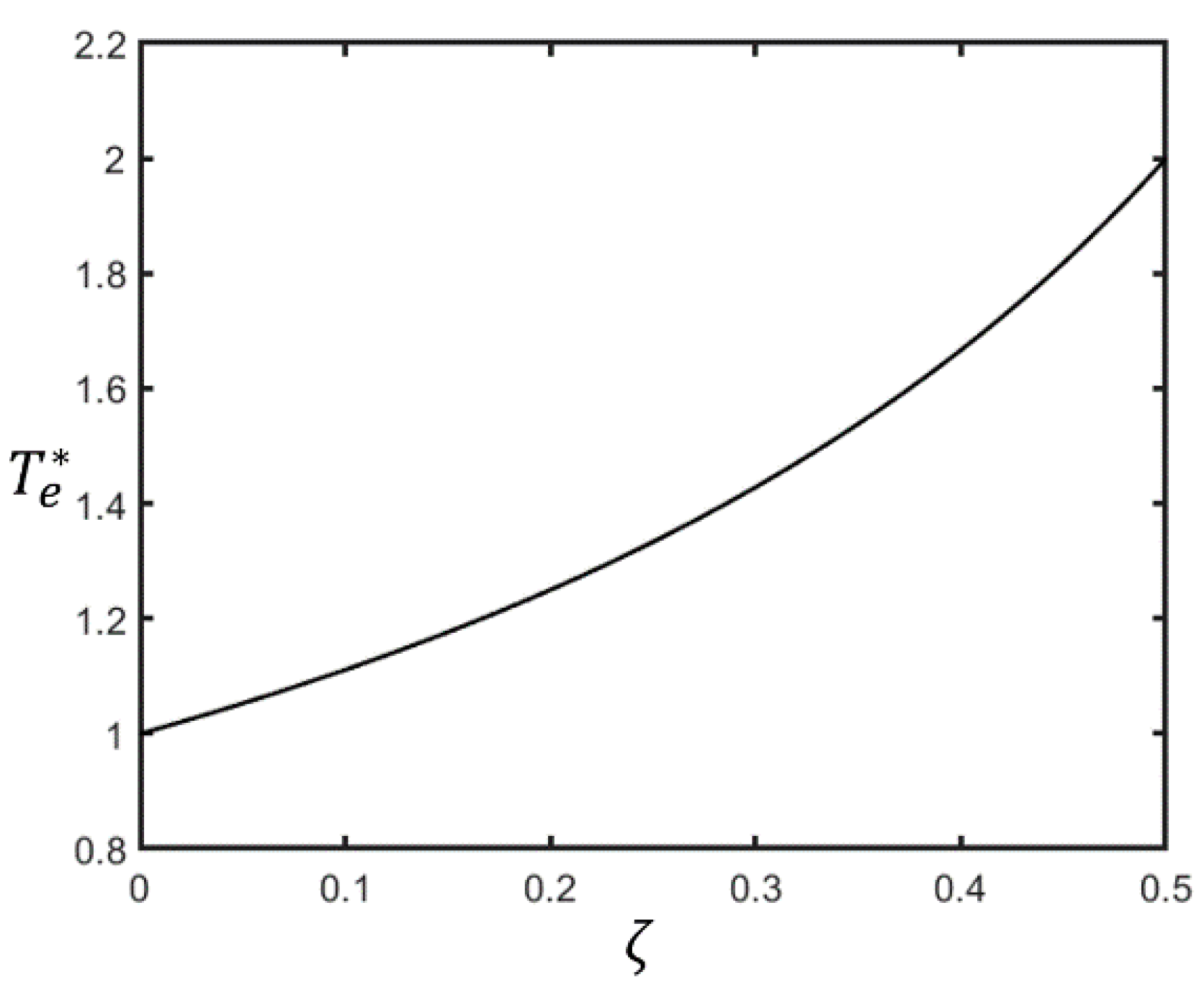
As a result, it is found that M is required to be rotated in reverse to fulfill the operation of electric circulation. Now, the values of k and r e g are assumed to be 2 and 1.5, respectively. T e * and ω e * vs. ζ are plotted in Figure 8 and Figure 9. The results reveal that, as ζ increases, T e * increases and ω e * decreases. Hence, PDC can be regarded as type UC. This can be further confirmed by taking a derivative of T e * expressed in Equation (30).
  d T e * d ζ = k + 1 r e g k · 1 ( 1 ζ ) 2  
From Equation (30), d T e * d ζ > 0 can be clearly seen and thus PDC is a type of UC.

5. Characteristics of Energy Management Based on Simulation

In the previous work about assessment of the THS and PDC hybrid electric motorcycle, the energy efficiencies of applying electric circulation covering the whole operating region of the power split e-CVT and engine-driven mode have been simulated and compared. It should be noted that the engine-driven mode can be regarded as a special condition of the power split e-CVT mode with ζ = 0 . The results can now be clearly understood based on the analytical approach in this paper.
The energy efficiency of the hybrid system is evaluated based on a so-called tank-to-wheel efficiency,   η t w , that is expressed in the following equation:
  η t w = P w P f  
where P w is the driving power of the wheel and P f is the power extracted from the fuel.
For both THS and PDC, the operating point of E for a given driving load condition at O can be shifted by varying the amount of circulating electric energy, i.e., the ratio of circulating power ζ . Each of these operating points of E has different value of tank-to-wheel efficiency η t w . Consequently, for each given driving load, i.e., a specific output condition of T o and ω o , an optimal operating point with a maximum of η t w can be located. Figure 10a,b illustrates the contour maps of the maximal   η t w and the corresponding ζ vs. vehicles speed for THS, respectively, while Figure 11a,b represents those for PDC. The related distributions of the optimal operating points of the E for THS and PDC are shown in Figure 12a,b, respectively.
According to the analysis above, THS is a type of downward circulation (DC). Most X e are inclined to shift downward as ζ increases so that the optimal operating points of E are located along the upper-left boundary or scattered downward over a low-efficiency zone, as indicated by a dotted circle in Figure 12a. This indicates that DC hybrid systems such as THS generally gain benefits of energy efficiency from electric circulation especially when the engine operates at low speed and high load. Accordingly, the corresponding driving performance shown in Figure 10a,b reveals that the optimal values of ζ increase toward the region of low vehicle velocity and high wheel driving torque. On the contrary, the optimal operations in the engine-driven mode, i.e., ζ = 0 , dominate over a broad region of medium to high vehicle speed and light to medium wheel driving torque.
On the contrary, PDC is a type of upward circulation (UC) based on the analysis in this paper. This indicates that increasing ζ tends to shift X e upward to a location of higher efficiency. As a result, higher values of   η t w can be attained with the help of electric circulation, especially when the engine operates at high speed and low load. This can be further confirmed by looking at Figure 12b with the arrow signs, showing that most of the optimal operating points are moved and concentrated on an upper area with high efficiency. The final optimal   η t w is generally reached at a specific point where the increased losses mainly resulting from the energy conversions of both the G and M just outweigh the corresponding efficiency gain by shifting X e . In view of Figure 11a,b, it can be confirmed that the optimal values of ζ increase toward the location of high vehicle speed and low wheel driving torque. Clearly, PDC, being a type of UC, can take advantage of electric circulation at high driving speed and low driving load, especially at high cruising driving. Moreover, UC hybrid systems, being capable of lowering engine speed using electric circulation, are suitable for light-duty HEVs that are equipped with small-scale engines running at relatively high speed.
Now, it is found that DC and UC hybrid systems have different operating characteristics on applying electric circulation and their own advantages in different operating conditions. Therefore, a power split e-CVT powertrain possessing both DC and UC operating modes can be a favored solution for designing a hybrid vehicle with superior performance of energy efficiency covering an entire operating range.

6. Conclusions

This paper proposes an analytic approach to derive the operating characteristics of energy efficiency for power split e-CVT systems under the electric circulation. The THS and PDC hybrid systems are selected to be analyzed through this way. The resulting conclusions are drawn as below:
  • The upward circulation, downward circulation and neutral circulation are thereby defined to classify the characteristics of power split e-CVT concerning not only the effect of kinematics but also that of energy management.
  • According to the above derivations, the THS is classified as a type of downward circulation, and the PDC is regarded as a type of upward circulation.
  • For the power split e-CVT systems equipped with conventional gasoline or diesel engines, the one of downward circulation rather than up circulation possesses the favorable potentials of utilizing the electric circulation at low driving speed and high driving load to improve system performance and efficiency, while that of upward circulation may gain benefits of efficiency at high driving speed and low driving load. As for the hybrid system of neutral circulation, the operation of E is uninfluenced by electric circulation.
  • It is of interest to further apply this analysis to all other power split e-CVT systems so that appropriate energy management and control strategies can be effectively adopted in accordance with their resulting characteristics of energy efficiency.
  • Hybrid systems of upward circulation possess capability of optimizing operation by lowering engine speed using electric circulation, so they are more suitable for light-duty HEVs equipped with small-scale engines running at relatively high speed.
  • If a power split e-CVT architecture requires outstanding outcome on energy efficiency over a whole driving condition including low to high driving speed and load, it is advised to design a powertrain architecture that is capable of operating and switching between the downward circulation and upward circulation modes.

Author Contributions

Conceptualization, C.-T.C.; Methodology, C.-T.C.; Software, C.-T.C. and C.-H.W.; Validation, C.-T.C., C.-H.W., and Y.-H.H.; Formal Analysis, C.-T.C. and C.-H.W.; Investigation, Y.-H.H.; Resources, C.-H.W. and Y.-H.H.; Data Curation, C.-H.W.; Writing-Original Draft Preparation, C.-T.C. and C.-H.W.; Writing-Review & Editing, C.-H.W. and Y.-H.H.; Visualization, C.-T.C. and C.-H.W.; Supervision, Y.-H.H.; Project Administration, C.-H.W. and Y.-H.H.; Funding Acquisition, C.-H.W. and Y.-H.H.

Funding

The authors would like to thank the Ministry of Science and Technology of the Republic of China, Taiwan, for financial support for this research under Contract No. MOST 105-2221-E-150-059, 106-EPA-F-009-001, and 107-2221-E-150-036; and thanks to the Industrial Technology Research Institute (ITRI) project for advanced vehicle control.

Conflicts of Interest

The authors declare no conflict of interest.

References

  1. Zhao, K.G.; Liang, Z.G.; Huang, Y.J.; Wang, H.; Khajepour, A.; Zhen, Y.K. Research on a novel hydraulic/electric synergy bus. Energies 2018, 11, 34. [Google Scholar] [CrossRef]
  2. Lin, B.; Ouyang, X. A revisit of fossil-fuel subsidies in China: Challenges and opportunities. Energy Convers. Manag. 2014, 82, 124–134. [Google Scholar] [CrossRef]
  3. Dimitrovski, D.; Dimitrovski, M.; Jovanovski, A. Natural has as a fuel in public passenger transportation in urban areas. J. Environ. Prot. Ecol. 2015, 16, 1–6. [Google Scholar]
  4. Caratas, M.A.; Spatariu, E.C. Energy efficiency barriers-contemporary approaches for energetic auditors. J. Environ. Prot. Ecol. 2014, 15, 382–386. [Google Scholar]
  5. Irimescu, A.; Padure, G.; Calin, L.; Trif-Tordai, G.; Vetres, I. Performance and emissions of a port injection spark ignition engine fuelled with gasoline-isobutanol blends. J. Environ. Prot. Ecol. 2011, 12, 1208–1215. [Google Scholar]
  6. Kerolli-Mustafa, M.; Lajqi-Makolli, V.; Berisha-Shala, S.; Latifa, L.; Malollari, I.; Morina, I. Biomass and biofuel overview: A global sustainability challenge. J. Environ. Prot. Ecol. 2015, 16, 222–232. [Google Scholar]
  7. Brenna, M.; Foiadelli, F. Renewable sources and electric mobility management for a sustainable energy system. J. Environ. Prot. Ecol. 2013, 14, 1000–1013. [Google Scholar]
  8. Chen, J.S. Energy efficiency comparison between hydraulic hybrid and hybrid electric vehicles. Energies 2015, 8, 4697–4723. [Google Scholar] [CrossRef]
  9. Liu, H.W.; Wang, C.T.; Zhao, X.; Guo, C. An adaptive-equivalent consumption minimum strategy for an extended-range electric bus based on target driving cycle generation. Energies 2018, 11, 1805. [Google Scholar] [CrossRef]
  10. Macor, A.; Rossetti, A. Fuel consumption reduction in urban buses by using power split transmissions. Energy Convers. Manag. 2013, 71, 159–171. [Google Scholar] [CrossRef]
  11. Rossi, C.; Pontara, D.; Casadei, D. E-CVT power split transmission for off-road hybrid electric vehicles. In Proceedings of the IEEE Vehicle Power and Propulsion Conference (VPPC), Coimbra, Portugal, 27–30 October 2014. [Google Scholar]
  12. Gelb, G.H.; Richardson, N.A.; Wang, T.C.; Berman, B. An electromechanical transmission for hybrid vehicle power trains-design and dynamometer testing. SAE Trans. 1971, 80, 915–929. [Google Scholar]
  13. Yamaguchi, J. Project G21 to Prius. Available online: https://www.researchgate.net/publication/285838979_Project_G21_to_Prius (accessed on 5 September 2018).
  14. Sasaki, S. Toyota’s newly developed hybrid powertrain. In Proceedings of the 1998 IEEE 10th International Symposium on Power Semiconductor Devices and IC’s, Kyoto, Japan, 3–6 June 1998. [Google Scholar]
  15. Miller, M.A.; Holmes, A.G.; Conlon, B.M.; Savagian, P.J. The GM “Voltec” 4ET50 multi-mode electric transaxle. SAE Int. J. Engines 2011, 4, 1102–1114. [Google Scholar] [CrossRef]
  16. Bing, H.; Tong, Z.; Yixi, G. Development of a single-mode full hybrid system. In Proceedings of the 2011 IEEE International Conference on Electric Information and Control Engineering (ICEICE), Wuhan, China, 15–17 April 2011. [Google Scholar]
  17. Sheu, K.B. Conceptual design of hybrid scooter transmissions with planetary gear-trains. Appl. Energy 2007, 84, 526–541. [Google Scholar] [CrossRef]
  18. Sheu, K.B. Analysis and evaluation of hybrid scooter transmission systems. Appl. Energy 2007, 84, 1289–1304. [Google Scholar] [CrossRef]
  19. Chung, C.T.; Hung, Y.H. Energy improvement and performance evaluation of a novel full hybrid electric motorcycle with power split e-CVT. Energy Convers. Manag. 2014, 86, 216–225. [Google Scholar] [CrossRef]
  20. Chung, C.T.; Hung, Y.H. Performance and energy management of a novel full hybrid electric powertrain system. Energy 2015, 89, 626–636. [Google Scholar] [CrossRef]
  21. Miller, J.M. Hybrid electric vehicle propulsion system architectures of the e-CVT type. IEEE Trans. Power Electron. 2006, 21, 756–767. [Google Scholar] [CrossRef]
  22. Ehsani, M.; Rahman, K.M.; Toliyat, H.A. Propulsion system design of electric and hybrid vehicles. IEEE/ASME Trans. Mechatron. 1997, 44, 19–27. [Google Scholar] [CrossRef]
  23. Zhang, X.; Peng, H.; Sun, J.; Li, S. Automated modeling and mode screening for exhaustive search of double-planetary-gear power split hybrid powertrains. In Proceedings of the ASME 2014 Dynamic Systems and Control Conference, San Antonio, TX, USA, 22–24 October 2014. [Google Scholar]
  24. Dagci, O.H.; Peng, H.; Grizzle, J.W. Hybrid electric powertrain design methodology with planetary gear sets for performance and fuel economy. IEEE Access. 2018, 6, 9585–9602. [Google Scholar] [CrossRef]
Figure 1. Schematic diagram of the power split electronic-continuously-variable-transmission (e-CVT) system.
Figure 1. Schematic diagram of the power split electronic-continuously-variable-transmission (e-CVT) system.
Energies 11 02342 g001
Figure 2. Power flow through the power split e-CVT.
Figure 2. Power flow through the power split e-CVT.
Energies 11 02342 g002
Figure 3. Characteristics of the upward circulation (UC) and downward circulation (DC) type system.
Figure 3. Characteristics of the upward circulation (UC) and downward circulation (DC) type system.
Energies 11 02342 g003
Figure 4. Schematic powertrain architecture of Toyota Hybrid System (THS) in the electric circulation mode.
Figure 4. Schematic powertrain architecture of Toyota Hybrid System (THS) in the electric circulation mode.
Energies 11 02342 g004
Figure 5. Variation of T e * with ζ for THS in the electric circulation mode.
Figure 5. Variation of T e * with ζ for THS in the electric circulation mode.
Energies 11 02342 g005
Figure 6. Variation of ω e * with ζ for THS in the electric circulation mode.
Figure 6. Variation of ω e * with ζ for THS in the electric circulation mode.
Energies 11 02342 g006
Figure 7. Schematic powertrain architecture of planetary gearset and dual clutch (PDC) in the electric circulation mode.
Figure 7. Schematic powertrain architecture of planetary gearset and dual clutch (PDC) in the electric circulation mode.
Energies 11 02342 g007
Figure 8. Variation of T e * with ζ for PDC in the electric circulation mode.
Figure 8. Variation of T e * with ζ for PDC in the electric circulation mode.
Energies 11 02342 g008
Figure 9. Variation of ω e * with ζ for PDC in the electric circulation mode.
Figure 9. Variation of ω e * with ζ for PDC in the electric circulation mode.
Energies 11 02342 g009
Figure 10. Contour maps of (a) maximal η t w and (b)     ζ vs. vehicle speed and wheel driving torque for THS [20].
Figure 10. Contour maps of (a) maximal η t w and (b)     ζ vs. vehicle speed and wheel driving torque for THS [20].
Energies 11 02342 g010
Figure 11. Contour maps of (a) maximal η t w and (b)     ζ vs. vehicle speed and wheel driving torque for PDC [20].
Figure 11. Contour maps of (a) maximal η t w and (b)     ζ vs. vehicle speed and wheel driving torque for PDC [20].
Energies 11 02342 g011
Figure 12. Distributions of the optimal operating points of E for: (a) THS; and (b) PDC.
Figure 12. Distributions of the optimal operating points of E for: (a) THS; and (b) PDC.
Energies 11 02342 g012

Share and Cite

MDPI and ACS Style

Chung, C.-T.; Wu, C.-H.; Hung, Y.-H. Effects of Electric Circulation on the Energy Efficiency of the Power Split e-CVT Hybrid Systems. Energies 2018, 11, 2342. https://doi.org/10.3390/en11092342

AMA Style

Chung C-T, Wu C-H, Hung Y-H. Effects of Electric Circulation on the Energy Efficiency of the Power Split e-CVT Hybrid Systems. Energies. 2018; 11(9):2342. https://doi.org/10.3390/en11092342

Chicago/Turabian Style

Chung, Cheng-Ta, Chien-Hsun Wu, and Yi-Hsuan Hung. 2018. "Effects of Electric Circulation on the Energy Efficiency of the Power Split e-CVT Hybrid Systems" Energies 11, no. 9: 2342. https://doi.org/10.3390/en11092342

APA Style

Chung, C.-T., Wu, C.-H., & Hung, Y.-H. (2018). Effects of Electric Circulation on the Energy Efficiency of the Power Split e-CVT Hybrid Systems. Energies, 11(9), 2342. https://doi.org/10.3390/en11092342

Note that from the first issue of 2016, this journal uses article numbers instead of page numbers. See further details here.

Article Metrics

Back to TopTop