Techno-Economic Analysis of Solar PV Electricity Supply to Rural Areas of Balochistan, Pakistan
Abstract
:1. Introduction
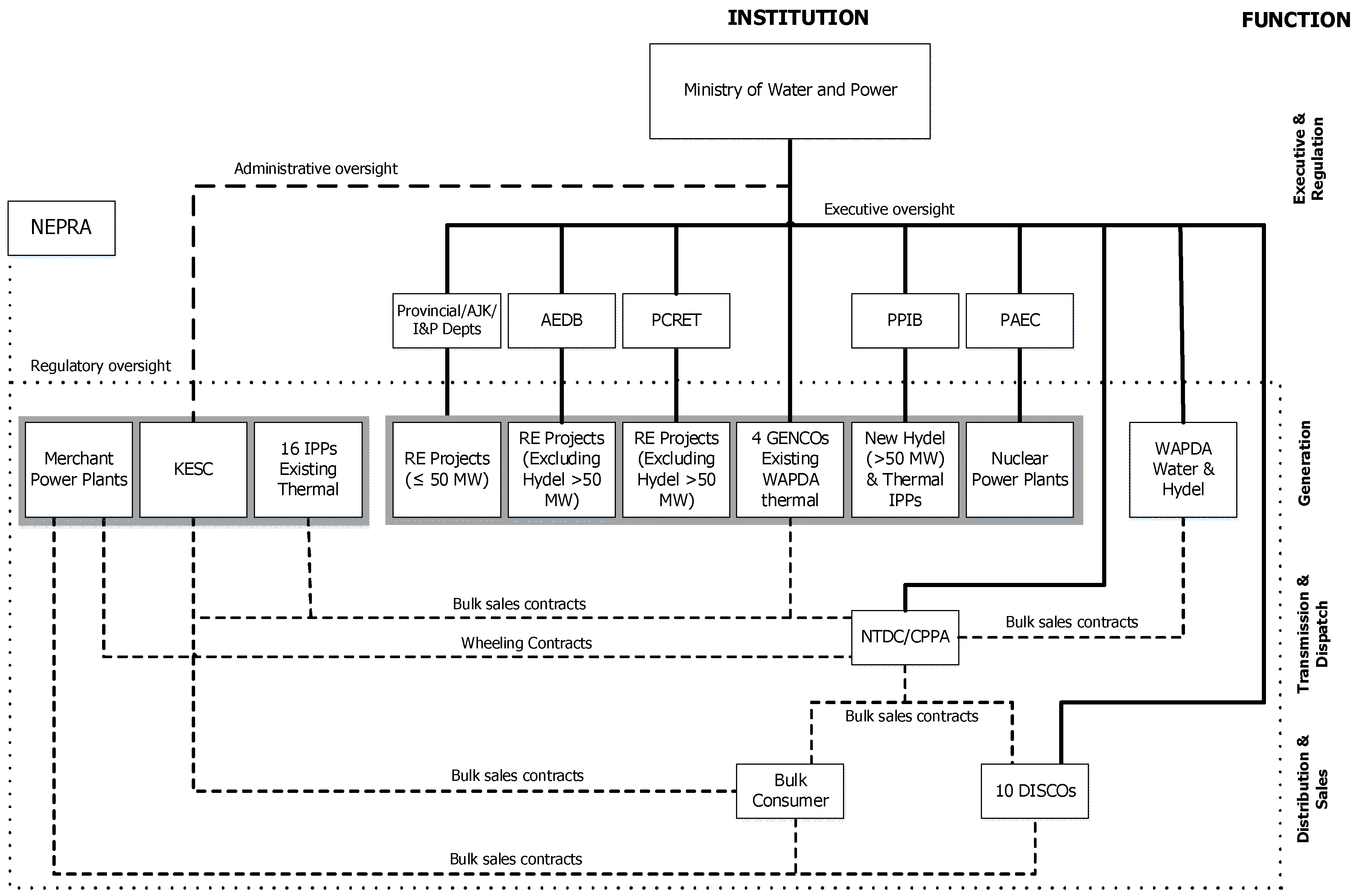
2. Background of Electrification in Balochistan
2.1. Current Electrification Status
2.2. Progress of Solar PV in Rural Electrification
2.3. Issues for Rural Electrification with Solar PV in Pakistan
3. Methodology
3.1. Solar Energy Potential on Horizontal Surface and Finding Optimal Tilt Angle
3.2. Economic Feasibility of Solar PV System
3.2.1. Sizing of Solar PV and Battery Storage
3.2.2. Levelized Cost of Electricity
3.2.3. Life-Cycle Assessment of Solar PV Installation
3.3. Emission Mitigation of Solar PV System
4. Results and Discussion
4.1. Solar Radiation Received at the Optimal Tilt Angle
4.2. Economic Feasibility of Solar PV System
4.3. Emissions Mitigation of the Solar PV System
5. Conclusions and Policy Implication
- Rural electrification programs should be initiated countrywide with key strategies and concrete action plans. The government should design supportive policies that provide incentives for both low-income communities and private investors.
- The availability of easy microcredit schemes may help rural communities to establish solar PV off-grid systems.
- Private investors need to be mobilized by formulating a legal framework for investment in rural electrification.
- Demarcation of off-grid rural areas accompanied by energy resource maps should be created by the appropriate institutes, i.e., AEDB and PCRET. The data should be made available online with clear resource mapping so that private investors may access it for their business purposes.
- The government should finance rural areas where private investors find it difficult to generate significant profits. However, priority should be given to private investors in areas where solar PV systems are economically viable.
- Strict adherence to quality control and quality assurance standards must be observed for solar PVs systems. Standard operating practices should be developed for manufacturers and importers of solar PVs to restrict the sale of substandard solar PVs.
- Local level capacity building to train workers in the skills in installing, operating and maintaining solar PVs should be a priority of the government. It is also important to develop the necessary infrastructure to establish last mile distribution of solar PVs and provide after-sales services.
- The upfront cost of solar PVs should be reduced by replacing CLFs with LED lamps.
- The government should give subsidies to relevant emerging microfinancing projects in rural areas. Non-profit organizations that assist rural communities in establishing solar PV systems should be given tax credits and subsidized equipment to encourage them to expand rural electrification projects.
Author Contributions
Conflicts of Interest
References
- Warner, K.J.; Jones, G.A. A Population-Induced Renewable Energy Timeline in Nine World Regions. Energy Policy 2017, 101, 65–76. [Google Scholar] [CrossRef]
- International Energy Agency (IEA). World Energy Outlook 2017; International Energy Agency: Paris, France, 2017; pp. 1–15. [Google Scholar]
- Rehman, S.A.U.; Cai, Y.; Fazal, R.; Das Walasai, G.; Mirjat, N.H. An Integrated Modeling Approach for Forecasting Long-Term Energy Demand in Pakistan. Energies 2017, 10, 1868. [Google Scholar] [CrossRef]
- Das Valasai, G.; Uqaili, M.A.; Memon, H.U.R.; Samoo, S.R.; Mirjat, N.H.; Harijan, K. Overcoming Electricity Crisis in Pakistan: A Review of Sustainable Electricity Options. Renew. Sustain. Energy Rev. 2017, 72, 734–745. [Google Scholar] [CrossRef]
- Mirjat, N.H.; Uqaili, M.A.; Harijan, K.; Das Valasai, G.; Shaikh, F.; Waris, M. A Review of Energy and Power Planning and Policies of Pakistan. Renew. Sustain. Energy Rev. 2017, 79, 110–127. [Google Scholar] [CrossRef]
- The World Bank. Electricity Access in Pakistan; The World Bank: Washington, DC, USA, 2016. [Google Scholar]
- Bhutto, A.W.; Bazmi, A.A.; Zahedi, G. Greener Energy: Issues and Challenges for Pakistan-Solar Energy Prospective. Renew. Sustain. Energy Rev. 2012, 16, 2762–2780. [Google Scholar] [CrossRef]
- Sadiqa, A.; Gulagi, A.; Breyer, C. Energy Transition Roadmap towards 100% Renewable Energy and Role of Storage Technologies for Pakistan by 2050. Energy 2018, 147, 518–533. [Google Scholar] [CrossRef]
- Solar Resource Mapping in Pakistan by The World Bank; The World Bank: Washington, DC, USA, 2015.
- Hasnie, S. How the Unelectrified Poor Can Leapfrog to Off-Grid Solar. Available online: https://blogs.adb.org/blog/how-unelectrified-poor-can-leapfrog-grid-solar (accessed on 10 March 2018).
- Nerini, F.F.; Howells, M.; Bazilian, M.; Gomez, M.F. Rural Electrification Options in the Brazilian Amazon: A Multi-Criteria Analysis. Energy Sustain. Dev. 2014, 20, 36–48. [Google Scholar] [CrossRef]
- Mamaghani, A.H.; Escandon, S.A.A.; Najafi, B.; Shirazi, A.; Rinaldi, F. Techno-Economic Feasibility of Photovoltaic, Wind, Diesel and Hybrid Electrification Systems for off-Grid Rural Electrification in Colombia. Renew. Energy 2016, 97, 293–305. [Google Scholar] [CrossRef]
- Ghafoor, A.; Munir, A. Design and Economics Analysis of an Off-Grid PV System for Household Electrification. Renew. Sustain. Energy Rev. 2015, 42, 496–502. [Google Scholar] [CrossRef]
- Mishra, P.; Behera, B. Socio-Economic and Environmental Implications of Solar Electrification: Experience of Rural Odisha. Renew. Sustain. Energy Rev. 2016, 56, 953–964. [Google Scholar] [CrossRef]
- Sandwell, P.; Chan, N.L.A.; Foster, S.; Nagpal, D.; Emmott, C.J.M.; Candelise, C.; Buckle, S.J.; Ekins-Daukes, N.; Gambhir, A.; Nelson, J. Off-Grid Solar Photovoltaic Systems for Rural Electrification and Emissions Mitigation in India. Sol. Energy Mater. Sol. Cells 2016, 156, 147–156. [Google Scholar] [CrossRef]
- Hosenuzzaman, M.; Rahim, N.A.; Selvaraj, J.; Hasanuzzaman, M.; Malek, A.B.M.A.; Nahar, A. Global Prospects, Progress, Policies, and Environmental Impact of Solar Photovoltaic Power Generation. Renew. Sustain. Energy Rev. 2015, 41, 284–297. [Google Scholar] [CrossRef]
- Obeng, G.Y.; Akuffo, F.O.; Braimah, I.; Evers, H.D.; Mensah, E. Impact of Solar Photovoltaic Lighting on Indoor Air Smoke in Off-Grid Rural Ghana. Energy Sustain. Dev. 2008, 12, 55–61. [Google Scholar] [CrossRef]
- Panchula, A.; Hayes, W. First Year Performance of a 20 MWac PV Power Plant. IEEE J. Photovolt. 2011, 2, 359–363. [Google Scholar] [CrossRef]
- Kerekes, T.; Koutroulis, E.; Séra, D.; Teodorescu, R.; Katsanevakis, M. An Optimization Method for Designing Large PV Plants. IEEE J. Photovolt. 2013, 3, 814–822. [Google Scholar] [CrossRef]
- Islam, M.R.; Guo, Y.; Zhu, J. A Multilevel Medium-Voltage Inverter for Step-up-Transformer-Less Grid Connection of Photovoltaic Power Plants. IEEE J. Photovolt. 2014, 4, 881–889. [Google Scholar] [CrossRef]
- Nasir, M.; Khan, H.A.; Hussain, A.; Mateen, L.; Zaffar, N.A. Solar PV Based Scalable DC Microgrid for Rural Electrification in Developing Regions. IEEE Trans. Sustain. Energy 2017, 9, 390–399. [Google Scholar] [CrossRef]
- Economic Survey of Pakistan, 2016–17; Ministry of Finance, Government of Pakistan: Islamabad, Pakistan, 2017; pp. 19–40.
- Javaid, U.; Jahangir, J. Balochistan: A Key Factor in Global Politics. South Asian Stud. A Res. J. South Asian Stud. 2015, 30, 91–105. [Google Scholar]
- The News International. Powerless Balochistan. Available online: https://www.thenews.com.pk/magazine/instep-today/164605-Powerless-Balochistan/ (accessed on 8 Mar 2016).
- QESCO. Quarterly Performance Reports; QESCO: Balochistan, Pakistan, 2016. [Google Scholar]
- NTDC. Power System Statistics Pakistan 2015–16; NTDC: Lahore, Pakistan, 2016. [Google Scholar]
- Rehman, A.U.; Shah, S.M.A.; Shah, S.A.R.; Badshah, S.; Khattak, M.A. Prospects of Rural Electrification of Balochistan Province with Renewable Energy Sources. In Proceedings of the 2017 3rd International Conference on Power Generation Systems and Renewable Energy Technologies (PGSRET), Johor Bahru, Malaysia, 4–6 April 2017; IEEE: Piscataway, NJ, USA, 2017; pp. 95–100. [Google Scholar]
- Azhar, N.; Kousar, F.; Kalsoom, S.; Akhtar, Y. Resolution of Wind Energy and Power in Coastline of Balochistan, Pakistan. J. Comput. Theor. Nanosci. 2017, 14, 5882–5887. [Google Scholar] [CrossRef]
- Shaikh, P.H.; Shaikh, F.; Mirani, M. Solar Energy: Topographical Asset for Pakistan. Appl. Sol. Energy 2013, 49, 49–53. [Google Scholar] [CrossRef]
- Alternative Energy Development Board Pakistan. PROGRESS SO FAR MADE IN SOLAR POWER SECTOR IN PAKISTAN. Available online: http://www.aedb.org/index.php/ae-technologies/solar-power/solar-current-status (accessed on 1 April 2017).
- Jatoi, L.A. Policy for Development of Renewable Energy for Power Generation: Government of Pakistan; Alternative Energy Development Board Pakistan: Islamabad, Pakistan, 2006. [Google Scholar]
- Ghafoor, A.; Rehman, T.U.; Munir, A.; Ahmad, M.; Iqbal, M. Current Status and Overview of Renewable Energy Potential in Pakistan for Continuous Energy Sustainability. Renew. Sustain. Energy Rev. 2016, 60, 1332–1342. [Google Scholar] [CrossRef]
- Tribune Express. Balochistan to Install 30,000 Solar-Run Tube Wells. Available online: https://tribune.com.pk/story/1548340/2-balochistan-install-30000-solar-run-tube-wells/ (accessed on 1 May 2018).
- Solar to Power Thousands of Off-Grid Homes in North Pakistan. Available online: https://www.reuters.com/article/us-pakistan-energy-solar/solar-to-power-thousands-of-off-grid-homes-in-north-pakistan-idUSKBN0LM0OR20150218?feedType=RSSfeedName=worldNews/ (accessed on 3 Mar 2018).
- Stökler, S.; Schillings, C.; Kraas, B. Solar Resource Assessment Study for Pakistan. Renew. Sustain. Energy Rev. 2016, 58, 1184–1188. [Google Scholar] [CrossRef]
- NEPRA. State of Industry Report 2016; NEPRA: Islamabad, Pakistan, 2016. [Google Scholar]
- Urmee, T.; Harries, D.; Schlapfer, A. Issues Related to Rural Electrification Using Renewable Energy in Developing Countries of Asia and Pacific. Renew. Energy 2009, 34, 354–357. [Google Scholar] [CrossRef]
- Rauf, O.; Wang, S.; Yuan, P.; Tan, J. An Overview of Energy Status and Development in Pakistan. Renew. Sustain. Energy Rev. 2015, 48, 892–931. [Google Scholar] [CrossRef]
- Harijan, K.; Uqaili, M.A.; Mirza, U.K. Assessment of Solar PV Power Generation Potential in Pakistan. J. Clean Energy Technol. 2015, 3, 54–56. [Google Scholar] [CrossRef]
- Bhutta, F.M. SOLAR PV OPPORTUNITIES AND CHALLENGES IN PAKISTAN. Available online: http://engghorizons.com/solar-pv-opportunities-and-challenges-in-pakistan/ (accessed on 13 February 2018).
- PV QUALITY POTENTIAL IN PAKISTAN. Available online: https://www.intersolarglobal.com/en/news/article/pv-quality-potential-in-pakistan-2610.html (accessed on 4 December 2017).
- Benghanem, M. Optimization of Tilt Angle for Solar Panel: Case Study for Madinah, Saudi Arabia. Appl. Energy 2011, 88, 1427–1433. [Google Scholar] [CrossRef]
- Barker, L.; Neber, M.; Lee, H. Design of a Low-Profile Two-Axis Solar Tracker. Sol. Energy 2013, 97, 569–576. [Google Scholar] [CrossRef]
- Skeiker, K. Optimum Tilt Angle and Orientation for Solar Collectors in Syria. Energy Convers. Manag. 2009, 50, 2439–2448. [Google Scholar] [CrossRef]
- Hartner, M.; Ortner, A.; Hiesl, A.; Haas, R. East to West—The Optimal Tilt Angle and Orientation of Photovoltaic Panels from an Electricity System Perspective. Appl. Energy 2015, 160, 94–107. [Google Scholar] [CrossRef]
- Rowlands, I.H.; Kemery, B.P.; Beausoleil-Morrison, I. Optimal Solar-PV Tilt Angle and Azimuth: An Ontario (Canada) Case-Study. Energy Policy 2011, 39, 1397–1409. [Google Scholar] [CrossRef]
- Liu, B.; Jordan, R. Daily Insolation on Surfaces Tilted towards Equator. ASHRAE J. 1961, 10, 5047843. [Google Scholar]
- Stojanovski, O.; Thurber, M.; Wolak, F. Rural Energy Access through Solar Home Systems: Use Patterns and Opportunities for Improvement. Energy Sustain. Dev. 2017, 37, 33–50. [Google Scholar] [CrossRef]
- Okoye, C.O.; Oranekwu-Okoye, B.C. Economic Feasibility of Solar PV System for Rural Electrification in Sub-Sahara Africa. Renew. Sustain. Energy Rev. 2018, 82, 2537–2547. [Google Scholar] [CrossRef]
- Okoye, C.O.; Taylan, O.; Baker, D.K. Solar Energy Potentials in Strategically Located Cities in Nigeria: Review, Resource Assessment and PV System Design. Renew. Sustain. Energy Rev. 2016, 55, 550–566. [Google Scholar] [CrossRef]
- Baurzhan, S.; Jenkins, G.P. Off-Grid Solar PV: Is It an Affordable or Appropriate Solution for Rural Electrification in Sub-Saharan African Countries? Renew. Sustain. Energy Rev. 2016, 60, 1405–1418. [Google Scholar] [CrossRef]
- Li, G.; Xuan, Q.; Pei, G.; Su, Y.; Lu, Y.; Ji, J. Life-Cycle Assessment of a Low-Concentration PV Module for Building South Wall Integration in China. Appl. Energy 2018, 215, 174–185. [Google Scholar] [CrossRef]
- Akinyele, D.O.; Rayudu, R.K.; Nair, N.K.C. Life Cycle Impact Assessment of Photovoltaic Power Generation from Crystalline Silicon-Based Solar Modules in Nigeria. Renew. Energy 2017, 101, 537–549. [Google Scholar] [CrossRef]
- Eskew, J.; Ratledge, M.; Wallace, M.; Gheewala, S.H.; Rakkwamsuk, P. An Environmental Life Cycle Assessment of Rooftop Solar in Bangkok, Thailand. Renew. Energy 2018, 123, 781–792. [Google Scholar] [CrossRef]
- Fthenakis, V.M.; Kim, H.C. Photovoltaics: Life-Cycle Analyses. Sol. Energy 2011, 85, 1609–1628. [Google Scholar] [CrossRef]
- Jabeen, M.; Umar, M.; Zahid, M.; Rehaman, M.U.; Batool, R.; Zaman, K. Socio-Economic Prospects of Solar Technology Utilization in Abbottabad, Pakistan. Renew. Sustain. Energy Rev. 2014, 39, 1164–1172. [Google Scholar] [CrossRef]
- Kazem, H.A.; Khatib, T.; Sopian, K. Sizing of a Standalone Photovoltaic/Battery System at Minimum Cost for Remote Housing Electrification in Sohar, Oman. Energy Build. 2013, 61, 108–115. [Google Scholar] [CrossRef]
- Ullah, H.; Kamal, I.; Ali, A.; Arshad, N. Investor Focused Placement and Sizing of Photovoltaic Grid-Connected Systems in Pakistan. Renew. Energy 2018, 121, 460–473. [Google Scholar] [CrossRef]
- Pakistan Bureau of Statistics. Population Census 2017. Available online: http://www.pbscensus.gov.pk/ (accessed on 14 May 2018).
- Malakar, Y. Evaluating the Role of Rural Electrification in Expanding People’s Capabilities in India. Energy Policy 2018, 114, 492–498. [Google Scholar] [CrossRef]
- Rahman, M.M.; Paatero, J.V.; Poudyal, A.; Lahdelma, R. Driving and Hindering Factors for Rural Electrification in Developing Countries: Lessons from Bangladesh. Energy Policy 2013, 61, 840–851. [Google Scholar] [CrossRef]
















| Appliances | Number in Use | Watts Rating | Operational Hours | Total Load (Watts-Hour) |
|---|---|---|---|---|
| Ceiling Fan | 1 | 12 | 14 | 168 |
| Pedestal Fan | 1 | 12 | 8 | 96 |
| LED lights | 3 | 12 | 5 | 180 |
| Mobile charging slots | 2 | 5 | 1 | 10 |
| Total watts per day | 454 | |||
| Parameters | Units | Values |
|---|---|---|
| Panel area | m2 | 1.2 |
| Maximum power voltage | V | 26.3 |
| Maximum power current | A | 7.61 |
| Power rating of PV panel | WP | 200 |
| Panel referenced efficiency | % | 16 |
| Panel referenced temperature | °C | 25 |
| Ambient temperature | °C | 20 |
| Solar radiation for NOM | W/m2 | 800 |
| Panel capital cost | PKR/WP | 110 |
| Lifetime of PV panel | Year | 25 |
| Battery cost | PKR/Ah | 120 |
| Battery efficiency | % | 85 |
| Replacement time of battery | Year | 5 |
| Operation and maintenance cost | % of total cost | 4 |
| Discount rate | % | 9 |
© 2018 by the authors. Licensee MDPI, Basel, Switzerland. This article is an open access article distributed under the terms and conditions of the Creative Commons Attribution (CC BY) license (http://creativecommons.org/licenses/by/4.0/).
Share and Cite
Shah, S.A.A.; Valasai, G.D.; Memon, A.A.; Laghari, A.N.; Jalbani, N.B.; Strait, J.L. Techno-Economic Analysis of Solar PV Electricity Supply to Rural Areas of Balochistan, Pakistan. Energies 2018, 11, 1777. https://doi.org/10.3390/en11071777
Shah SAA, Valasai GD, Memon AA, Laghari AN, Jalbani NB, Strait JL. Techno-Economic Analysis of Solar PV Electricity Supply to Rural Areas of Balochistan, Pakistan. Energies. 2018; 11(7):1777. https://doi.org/10.3390/en11071777
Chicago/Turabian StyleShah, Syed Ahsan Ali, Gordhan Das Valasai, Asif Ali Memon, Abdul Nasir Laghari, Nabi Bux Jalbani, and Jody L. Strait. 2018. "Techno-Economic Analysis of Solar PV Electricity Supply to Rural Areas of Balochistan, Pakistan" Energies 11, no. 7: 1777. https://doi.org/10.3390/en11071777
APA StyleShah, S. A. A., Valasai, G. D., Memon, A. A., Laghari, A. N., Jalbani, N. B., & Strait, J. L. (2018). Techno-Economic Analysis of Solar PV Electricity Supply to Rural Areas of Balochistan, Pakistan. Energies, 11(7), 1777. https://doi.org/10.3390/en11071777

