Model-Based Current Sharing Approach for DCM Interleaved Flyback Micro-Inverter
Abstract
1. Introduction
2. Working Principle and Dynamic Modeling
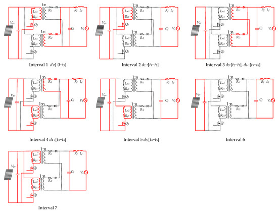
2.1. Working Principle
2.2. Accurate Dynamic Model in DCM Operation
- The DC side decoupling capacitor Cpv is large enough to neglect the current ripple across the Cpv;
- The equivalent series resistances (ESR) of the inductances in primary/secondary side of transformer and the output filter are considered. The transformer leakage inductance is ignored.
2.3. Comparisons between the Accurate Dynamic Model and the Existing Model
2.3.1. The Proposed Fourth-Order Model
2.3.2. The Third-Order Model Based on Single-Phase Flyback Converter
2.3.3. The Second-Order Model Based on Average Small Signal
3. Current Controller Using Sliding Mode Control
4. Simulation
5. Conclusions
Author Contributions
Funding
Conflicts of Interest
Nomenclature
| Cpv | input capacitor | mF |
| Vpv | PV voltage | V |
| n | the transformer turns ratio | - |
| Lm1, Lm2 | the primary magnetizing inductances of the transformer | uH |
| im1, im2 | the primary currents of the transformer | A |
| is1, is2 | the secondary currents of the transformer | A |
| Lf | the filter inductor | uH |
| Cf | filter capacitor | uH |
| Rp1, Rp2 | ESRs of the primary magnetizing inductance | Ω |
| Rs1, Rs2 | ESRs of the secondary magnetizing inductance | Ω |
| Rf | ESR of the output filter inductor | Ω |
| iac | output current | A |
| iac_ref | the reference of iac | A |
| fs | switching frequency | kHZ |
| fg | frequency of gird | HZ |
| Vg | grid voltage | V |
| P0 | rated power | W |
| D | main MOSFET duty cycle | - |
| , | the average and small signal of x in one switching period | - |
| H | the number of steady-state subinterval | - |
| Ak and Bk | steady state equations in k-interval | - |
| di(i = 1, …, k) | k-interval duty cycle | - |
| revised matrix | - | |
| nL | the number of inductor | - |
| don_1, don_2 | duty cycles of switches Q1 and Q2 when they are on | - |
| doff_1, doff_2 | the time intervals from turn-off of switches Q1 and Q2 to the decreasing to zero of transformer inductor currents | - |
| ADCM, BDCM, WDCM | The coefficient matrixes of the proposed model | - |
| Gdt4, Gdt3_1, Gdt3_2, Gd2 | The transfer functions of the proposed fourth-order model, the reduced to third-order model, the third-order model based on single-phase flyback converter and second-order model | - |
| a2 ~ a0, b3 ~ b0, c1 ~ c0, , j2 ~ j0, f2 ~ f0, h2 ~ h0 | the coefficients of Gdt4, Gdt3_1, Gdt_2 and Gd2 | - |
| e1 e2 | tracking errors of Flyback1 and Flyabck2 | A |
| α | current sharing error | A |
| I1ref, I2ref | the primary current references of Flyback1 and Flyback2 converters | A |
| S | the sliding surface | - |
| λ | sliding coefficient | - |
| ρ | observer gain matrix | - |
| coefficient matrix for limiting integral gain | - | |
| K | positive definite feedback gain matrix | - |
| kp,smc, ki,smc | proportional and integral of sliding mode law | - |
Appendix A.
- a2 ~ a0:
- b3 ~ b0:
- c1 ~ c0:
- j2 ~ j0:
- f2 ~ f0:
- h2 ~ h0:
Appendix B. Robustness of the Proposed SMC
References
- Chiacchio, F.; Famoso, F.; D’Urso, D.; Brusca, S.; Aizpurua, J.I.; Cedola, L. Dynamic performance evaluation of photovoltaic power plant by stochastic hybrid fault tree automaton model. Energies 2018, 11, 306. [Google Scholar] [CrossRef]
- Song, D.; Yang, J.; Fan, X.; Liu, Y.; Liu, A.; Chen, G.; Joo, Y. Maximum power extraction for wind turbines through a novel yaw control solution using predicted wind directions. Energy Convers. Manag. 2018, 157, 589–599. [Google Scholar] [CrossRef]
- Huang, L.; Qiu, D.; Xie, F.; Chen, Y.; Zhang, B. Modeling and stability analysis of a single-phase two-stage grid-connected Photovoltaic System. Energies 2017, 10, 2176. [Google Scholar] [CrossRef]
- Wang, Y.; Gan, C.; Ni, K.; Li, X.; Tang, H.; Yang, Y. A multifunctional isolated and non-isolated dual mode converter for renewable energy conversion applications. Energies 2017, 10, 1980. [Google Scholar] [CrossRef]
- Voglitsis, D.; Papanikolaou, N.; Kyritsis, A.C. Incorporation of Harmonic Injection in an Interleaved Flyback Inverter for the Implementation of an Active Anti-Islanding Technique. IEEE Trans. Power Electron. 2017, 32, 8526–8543. [Google Scholar] [CrossRef]
- Rezaei, M.A.; Kui-Jun, L.; Huang, A.Q. A high-efficiency flyback micro-inverter with a new adaptive snubber for photovoltaic applications. IEEE Trans. Power Electron. 2016, 31, 318–327. [Google Scholar] [CrossRef]
- Park, J.; Roh, Y.S.; Moon, Y.J.; Yoo, C. A CCM/DCM dual-mode synchronous rectification controller for a high-efficiency flyback converter. IEEE Trans. Power Electron. 2014, 29, 768–774. [Google Scholar] [CrossRef]
- Brockveld, S.L.; Waltrich, G. Boost-flyback converter with interleaved input current and output voltage series connection. IET Power Electron. 2018, 11, 1463–1471. [Google Scholar] [CrossRef]
- Cheng, H.L.; Chang, Y.N.; Chang, C.H.; Hsieh, S.Y.; Cheng, C.A. A novel high-power-factor AC/DC LED driver with dual Flyback converters. IEEE J. Emerg. Sel. Top. Power Electron. 2018. [Google Scholar] [CrossRef]
- Hasan, R.; Mekhilef, S.; Seyedmahmoudian, M.; Horan, B. Grid-connected isolated PV microinverters: A review. Renew. Sustain. Energy Rev. 2017, 67, 1065–1080. [Google Scholar] [CrossRef]
- Getachew, B.W.; Asegid, B.K. Autotransformer fed traction power supply system: analysis, modeling and simulation. Glob. Energy Interconnect. 2018, 1, 187–196. [Google Scholar]
- Sher, H.A.; Addoweesh, K.E.; Al Haddad, K. An efficient and cost-effective hybrid MPPT method for a photovoltaic flyback micro-inverter. IEEE Trans. Sustain. Energy 2017, 9, 1137–1141. [Google Scholar] [CrossRef]
- Edwin, F.F.; Xiao, W.; Khadkikar, V. Dynamic modeling and control of interleaved flyback module-integrated converter for PV power applications. IEEE Trans. Ind. Electron. 2014, 61, 1377–1388. [Google Scholar] [CrossRef]
- Gonzalez, L.G.; Vanegas, P.; Sempertegui, R.; Carranza, O. Peak control current in boundary conduction mode and discontinuous conduction mode for inverter with flyback topology. In Proceedings of the IEEE 2015 IEEE Workshop on Power Electronics and Power Quality Applications (PEPQA), Bogota, Colombia, 2–4 June 2015. [Google Scholar]
- Kim, Y.H.; Ji, Y.H.; Kim, J.G.; Jung, Y.C.; Won, C.Y. A new control strategy for improving weighted efficiency in photovoltaic AC module-type interleaved flyback inverters. IEEE Trans. Power Electron. 2013, 28, 2688–2699. [Google Scholar] [CrossRef]
- Zhiliang, Z.; Xiao, F.H.; Yan, F.L. An optimal control method for photovoltaic grid-tied-interleaved flyback microinverters to achieve high efficiency in wide load range. IEEE Trans. Power Electron. 2013, 28, 5074–5087. [Google Scholar]
- Kamil, M. Grid-Connected Solar Microinverter Reference Design Using a dsPIC Digital Signal Controller; Microchip Application Notes AN1338; Microchip Technology Inc.: Chandler, AZ, USA, 2010. [Google Scholar]
- Kamil, M. Grid-Connected Solar Microinverter Reference Design Using a dsPIC Digital Signal Controller; Microchip Application Notes AN1444; Microchip Technology Inc.: Chandler, AZ, USA, 2010. [Google Scholar]
- Gao, M.; Chen, M.; Zhang, C.; Qian, Z. Analysis and implementation of an improved flyback inverter for photovoltaic AC module applications. IEEE Trans. Power Electron. 2014, 29, 3428–3444. [Google Scholar] [CrossRef]
- Kim, J.W.; Jung, P.M.; Gun, W.M. Analysis and design of a single-switch forward-flyback two-channel LED driver with resonant-blocking capacitor. IEEE Trans. Power Electron. 2016, 31, 2314–2323. [Google Scholar] [CrossRef]
- Zengin, S.; Fırat, D.; Mutlu, B. Volt-second-based control method for discontinuous conduction mode flyback micro-inverters to improve total harmonic distortion. IET Power Electron. 2013, 6, 1600–1607. [Google Scholar] [CrossRef]
- Sun, J.; Mitchell, D.M.; Greuel, M.F.; Krein, P.T.; Bass, R.M. Averaged modeling of PWM converters operating in discontinuous conduction mode. IEEE Trans. Power Electron. 2001, 16, 482–492. [Google Scholar]
- Li, Q.; Yao, K.; Song, J.; Xu, H.; Han, Y. A series diode method of suppressing parasitic oscillation for boost PFC converter operated in discontinuous conduction mode. IEEE Trans. Power Electron. 2018, 33, 407–424. [Google Scholar] [CrossRef]
- Delavaripour, H.; Mirzaeian Dehkordi, B.; Adib, E.; Abootorabi Zarchi, H. Dynamic model development and control for multiple-output flyback converters in DCM and CCM. Int. J. Circ. Theory Appl. 2018, 46, 1228–1248. [Google Scholar] [CrossRef]
- Mira, M.C.; Zhang, Z.; Knott, A.; Andersen, M.A. Analysis, design, modeling, and control of an interleaved-boost full-bridge three-port converter for hybrid renewable energy systems. IEEE Trans. Power Electron. 2017, 32, 1138–1155. [Google Scholar] [CrossRef]
- Chen, M.; Gao, F.; Li, R.; Li, X. A dual-input central capacitor dc/dc converter for distributed photovoltaic architectures. IEEE Trans. Ind. Appl. 2017, 53, 305–318. [Google Scholar] [CrossRef]
- Agrawal, A.; Shrivastava, A.; Jana, K.C. Uniform model and analysis of PWM DC-DC converter for discontinuous conduction mode. IETE J. Res. 2017, 1–13. [Google Scholar] [CrossRef]
- Kim, H.; Lee, J.S.; Lai, J.S.; Kim, M. Iterative learning controller with multiple phase-lead compensation for dual-mode flyback inverter. IEEE Trans. Power Electron. 2017, 32, 6468–6480. [Google Scholar] [CrossRef]
- Wang, H.; Yang, C.; Yan, F.L. A passive-impedance-matching technology to achieve automatic current sharing for a multiphase resonant converter. IEEE Trans. Power Electron. 2017, 32, 9191–9209. [Google Scholar] [CrossRef]
- Wang, H.; Chen, Y.; Qiu, Y.; Fang, P.; Zhang, Y.; Wang, L.; Yang, Z.A. Common capacitor multiphase LLC converter with passive current sharing ability. IEEE Trans. Power Electron. 2018, 33, 370–387. [Google Scholar] [CrossRef]
- Shi, J.; Liu, T.; Cheng, J.; He, X. Automatic current sharing of an input-parallel output-parallel (IPOP)-connected DC–DC converter system with chain-connected rectifiers. IEEE Trans. Power Electron. 2015, 30, 2997–3016. [Google Scholar] [CrossRef]
- He, J.; Yun, W.L. Analysis, design, and implementation of virtual impedance for power electronics interfaced distributed generation. IEEE Trans. Ind. Appl. 2011, 47, 2525–2538. [Google Scholar] [CrossRef]
- Sun, Y.; Hou, X.; Yang, J.; Han, H.; Su, M.; Guerrero, J.M. New perspectives on droop control in AC microgrid. IEEE Trans. Ind. Electron. 2017, 64, 5741–5745. [Google Scholar] [CrossRef]
- Su, M.; Liu, Z.; Sun, Y.; Han, H.; Hou, X. Stability analysis and stabilization methods of DC microgrid with multiple parallel-connected DC-DC converters loaded by CPLs. IEEE Trans. Smart Grid 2018, 9, 132–142. [Google Scholar] [CrossRef]
- Liu, Z.; Su, M.; Sun, Y.; Han, H.; Hou, X.; Guerrero, J.M. Stability analysis of DC microgrids with constant power load under distributed control methods. Automatica 2018, 90, 62–72. [Google Scholar] [CrossRef]
- Ye, T.; Dai, N.; Lam, C.S.; Wong, M.C.; Guerrero, J.M. Analysis, Design, and Implementation of a Quasi-proportional-resonant controller for a multifunctional capacitive-coupling grid-connected inverter. IEEE Trans. Ind. Appl. 2016, 52, 4269–4280. [Google Scholar] [CrossRef]
- Davoudi, A.; Juri, J.; Tom, D.R. Numerical state-space average-value modeling of PWM DC-DC converters operating in DCM and CCM. IEEE Trans. Power Electron. 2006, 21, 1003–1012. [Google Scholar] [CrossRef]
- Sucu, M. Parametric Average Value Modeling of Flyback Converters in CCM and DCM Including Parasitics and Snubbers. Master’s Thesis, University of British Columbia, Vancouver, BC, Canada, 2011. [Google Scholar]
- Fonkwe, E.; James, K. Current distortion around grid zero-volt crossing and open-loop power factor in flyback AC module with a pseudo-DC link. In Proceedings of the 2015 IEEE International Conference on Smart Grid and Clean Energy Technologies (ICSGCE), Offenburg, Germany, 20–23 October 2015. [Google Scholar]
- Kyritsis, A.C.; Tatakis, E.C.; Papanikolaou, N.P. Papanikolaou. Optimum design of the current-source flyback inverter for decentralized grid-connected photovoltaic systems. IEEE Trans. Energy Convers. 2008, 23, 281–293. [Google Scholar] [CrossRef]
- Thang, T.V.; Thao, N.M.; Jang, J.H.; Park, J.H. Analysis and design of grid-connected photovoltaic systems with multiple-integrated converters and a pseudo-dc-link inverter. IEEE Trans. Ind. Electron. 2014, 61, 3377–3386. [Google Scholar] [CrossRef]
- Padmanaban, S.; Ozsoy, E.; Fedák, V.; Blaabjerg, F. Development of sliding mode controller for a modified boost ćuk converter configuration. Energies 2017, 10, 1513. [Google Scholar] [CrossRef]
- Huang, M.; Liu, Y.; Zhang, N.; Xiong, N.; Liu, A.; Zeng, Z.; Song, H. A services routing based caching scheme for cloud assisted CRNs. IEEE Access. 2018, 6, 15787–15805. [Google Scholar] [CrossRef]
- Sencer, B.; Mori, T.; Shamotoc, E. Design and application of a sliding mode controller for accurate motion synchronization of dual servo systems. Control Eng. Pract. 2013, 21, 1519–1530. [Google Scholar] [CrossRef]
- Song, D.; Yang, J.; Cai, Z.; Dong, M.; Joo, Y.H. Model predictive control with finite control set for variable-speed wind turbines. Energy 2017, 126, 564–572. [Google Scholar] [CrossRef]
- Slotine, J.J.E.; Weiping, L. Applied Nonlinear Control; Prentice Hall: Englewood Cliffs, NJ, USA, 1991; Volume 199. [Google Scholar]












| Interval | Switch Q1 | Switch Q2 | Diode 1 | Diode 2 |
|---|---|---|---|---|
| 1 | ON | OFF | OFF | ON |
| 2 | ON | OFF | OFF | OFF |
| 3 | OFF | OFF | ON | ON |
| 4 | OFF | ON | ON | OFF |
| 5 | OFF | ON | OFF | OFF |
| 6 | OFF | OFF | OFF | OFF |
| 7 | ON | ON | OFF | OFF |
| Parameters | Value | Parameters | Value |
|---|---|---|---|
| CPV | 11 mF | Rp1, Rp2 | 0.15 Ω |
| Lm1, Lm2 | 6 μH | Rs1, Rs2 | 0.05 Ω |
| Cf | 0.68 μF | Rf | 0.29 Ω |
| Lf | 600 μH | Vg | 220 V |
| n | 6 | fg | 50 Hz |
| fs | 100 kHz | P0 | 250 W |
| Parameters | Value | Parameters | Value | Parameters | Value |
|---|---|---|---|---|---|
| Lm1 | 5.8 μH | Rp1 | 0.15 Ω | Rs1 | 0.051 Ω |
| Lm2 | 6.2 μH | Rp2 | 0.18 Ω | Rs2 | 0.085 Ω |
| Ls1 | 216 μH | Ls2 | 223 μH | - | - |
| Controller | Pout | Case 1 | Case 2 | ||
|---|---|---|---|---|---|
| α | THDs | α | THDs | ||
| the proposed SMC | 200 W | 0.001 | 2.97% | 0.01 | 3.44% |
| PI controller | 200 W | 0.01 | 6.43% | 0.32 | 6.85% |
| the proposed SMC | 150 W | 0.001 | 2.45% | 0.05 | 2.83% |
| PI controller | 150 W | 0.005 | 6.58% | 0.318 | 6.87% |
© 2018 by the authors. Licensee MDPI, Basel, Switzerland. This article is an open access article distributed under the terms and conditions of the Creative Commons Attribution (CC BY) license (http://creativecommons.org/licenses/by/4.0/).
Share and Cite
Dong, M.; Tian, X.; Li, L.; Song, D.; Wang, L.; Zhao, M. Model-Based Current Sharing Approach for DCM Interleaved Flyback Micro-Inverter. Energies 2018, 11, 1685. https://doi.org/10.3390/en11071685
Dong M, Tian X, Li L, Song D, Wang L, Zhao M. Model-Based Current Sharing Approach for DCM Interleaved Flyback Micro-Inverter. Energies. 2018; 11(7):1685. https://doi.org/10.3390/en11071685
Chicago/Turabian StyleDong, Mi, Xiaoyu Tian, Li Li, Dongran Song, Lina Wang, and Miao Zhao. 2018. "Model-Based Current Sharing Approach for DCM Interleaved Flyback Micro-Inverter" Energies 11, no. 7: 1685. https://doi.org/10.3390/en11071685
APA StyleDong, M., Tian, X., Li, L., Song, D., Wang, L., & Zhao, M. (2018). Model-Based Current Sharing Approach for DCM Interleaved Flyback Micro-Inverter. Energies, 11(7), 1685. https://doi.org/10.3390/en11071685

