Impact of Optimum Allocation of Renewable Distributed Generations on Distribution Networks Based on Different Optimization Algorithms
Abstract
:1. Introduction
2. Investigation of the Egyptian Practical Case Study
3. Problem Formulation
3.1. Formulation of Power Flow
3.2. Voltage Stability Index Analysis
3.3. Power Loss Calculation with DG Units
3.4. Power Loss Index
3.5. Voltage Deviation Index
3.6. Minimization of Total Operational Cost
3.7. Objective Function
- The voltage at each bus in radial system must be kept within the acceptable maximum (1.05) and minimum (0.95) limits, as follows:
- The limits of voltage drop can be considered as the following Equation:
- The total RDGs size is kept within and as follows [21]:
- The apparent power line flow ‘S’ through the lines is limited by its maximum rating as:
- For stable operation of distribution system, the Voltage Stability Index (VSI) values of each node should be near to unity as [19]:
3.8. Sensitivity Factors Analysis
4. Optimization Techniques
4.1. A Hybrid PSOGSA Optimizer
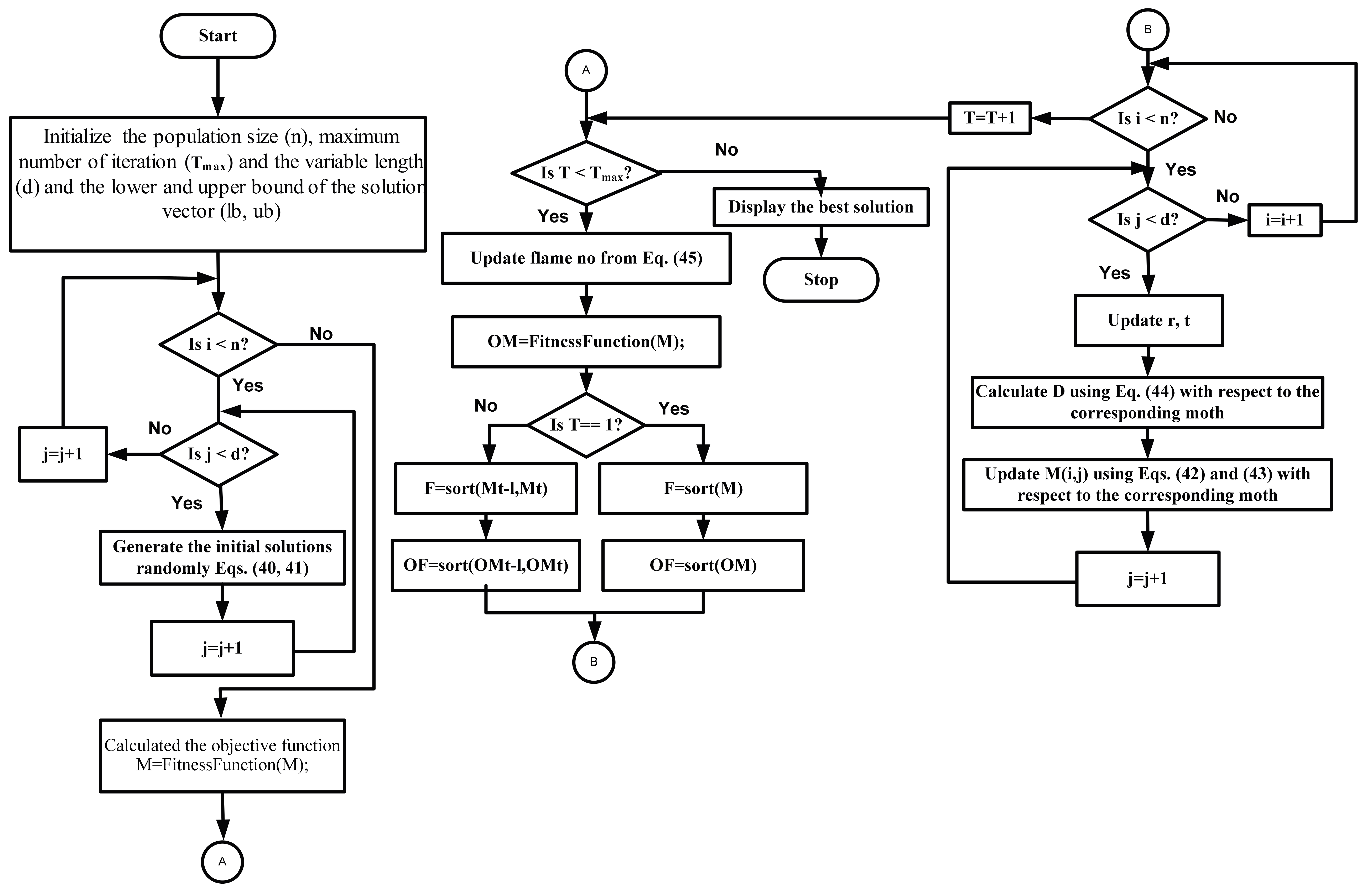
4.2. The MFO Optimizer
5. Simulation Results
5.1. The Results of the 33-Bus IEEE Distribution System
5.2. The Results of the 69-Bus IEEE Distribution System
5.3. Statistical Evaluation of the PSOGSA and MFO Techniques
5.4. Egyptian Practicle Case Study Distribution Network
6. Conclusions
Author Contributions
Conflicts of Interest
References
- Ou, T.-C.; Hong, C.-M. Dynamic operation and control of microgrid hybrid power systems. Energy 2014, 66, 314–323. [Google Scholar] [CrossRef]
- Ou, T.-C. A novel unsymmetrical faults analysis for microgrid distribution systems. Electr. Power Energy Compon. 2012, 43, 1017–1024. [Google Scholar] [CrossRef]
- Ou, T.-C.; Lu, K.-H.; Huang, C.-J. Improvement of Transient Stability in a Hybrid Power Multi-System Using a Designed NIDC. Energies J. 2017, 10, 1–16. [Google Scholar]
- Tulsky, V.; Vanin, A.; Tolba, M.; Sharova, A.; Diab, A. Study and analysis of power quality for an electric power distribution system—Case study: Moscow region. In Proceedings of the 2016 IEEE NW Russia Young Researchers in Electrical and Electronic Engineering Conference (EIConRusNW), St. Petersburg, Russia, 2–3 February 2016; pp. 710–716. [Google Scholar] [CrossRef]
- Chiradeja, P.; Ramkumar, R. An Approach to Quantify the Technical Benefits of Distribute Generation. IEEE Trans. Energy Convers. 2004, 19, 764–773. [Google Scholar] [CrossRef]
- Niknam, T. A new approach based on ant colony optimization for daily Volt/Var control in distribution networks considering distributed generators. Energy Convers. Manag. 2008, 49, 3417–3424. [Google Scholar] [CrossRef]
- Abdelaziz, A.; Hegazy, Y.; El-Kattam, W.; Othman, M. Optimal Planning of Distributed Generators in Distribution Networks Using Modified Firefly Method. Electr. Power Compon. Syst. 2015, 43, 320–333. [Google Scholar] [CrossRef]
- Gupta, S.; Saxena, A.; Soni, B.P. Optimal Placement Strategy of Distributed Generators based on Radial Basis Function Neural Network in Distribution Networks. Procedia Comput. Sci. 2015, 57, 249–257. [Google Scholar] [CrossRef]
- Kalambe, S.; Aggnihotri, G. Loss minimization techniques used in distribution network: Bibliographical survey. Renew. Sustain. Energy Rev. J. 2014, 29, 184–200. [Google Scholar] [CrossRef]
- Liu, W.; Xu, H.; Niu, S.; Jiang, X. Optimal Distributed Generator Allocation Method Considering Voltage Control Cost. Sustain. J. 2016, 8, 193. [Google Scholar] [CrossRef]
- Reddy, V.V.; Manohar, T.G. Optimal renewable resources placement in distribution networks by combined power loss index and whale optimization algorithms. J. Electr. Syst. Inf. Technol. 2017. [Google Scholar] [CrossRef]
- Sudabattula, S.; Kowsalwa, M. Optimal allocation of wind based distributed generators in distribution system using Cuckoo Search Algorithm. Procedia Comput. Sci. 2016, 92, 298–304. [Google Scholar] [CrossRef]
- Georgilakis, P.; Hatziargyriou, N. Optimal distributed generation placement in power distribution networks: Models, methods and future research. IEEE Trans. Power Syst. 2013, 28, 3420–3428. [Google Scholar] [CrossRef]
- Wang, H.; Huang, J. Cooperative planning of renewable generation for interconnected microgrids. IEEE Trans. Smart Grid 2016, 7, 2486–2496. [Google Scholar] [CrossRef]
- Wang, H.; Huang, J. Joint investment and operation of microgrid. IEEE Trans. Smart Grid 2017, 8, 833–845. [Google Scholar] [CrossRef]
- Liu, Y.; Tan, S.; Jiang, C. Interval optimal scheduling of hydro-PV-wind hybrid system considering firm generation coordination. IET Renew. Power Gener. 2017, 11, 63–72. [Google Scholar] [CrossRef]
- El-Fergany, A. Optimal allocation of multi-type distributed generators using backtracking search optimization algorithm. Electr. Power Energy Syst. 2015, 64, 1197–1205. [Google Scholar] [CrossRef]
- Singh, R.; Gowsami, S. Optimum allocation of distributed generations based on nodal pricing for profit, loss reduction, and voltage improvement including voltage rise issue. Electr. Power Energy Syst. 2010, 32, 637–644. [Google Scholar] [CrossRef]
- Moradi, M.; Abedini, M. A combination of genetic algorithm and particle swarm optimization for optimal DG location and sizing in distribution systems. Electr. Power Energy Syst. 2012, 34, 66–74. [Google Scholar] [CrossRef]
- Injeti, S.; Kumar, N. A Novel Approach to Identify Optimal Access Point and Capacity of Multiple DGs in a Small, Medium and Large Scale Radial Distribution Systems. Electr. Power Energy Syst. 2013, 45, 142–151. [Google Scholar] [CrossRef]
- Imran, M.; Kowsalya, M. Optimal size and siting of multiple distribution generators in distribution system using bacterial foraging optimization. Swarm Evol. Comput. 2014, 15, 58–65. [Google Scholar] [CrossRef]
- Shirmohammadi, D.; Hong, H.; Semlyen, A.; Lou, G. A compensation-Based Power Flow Method for Weakly Meshed Distribution and Transmission Networks. IEEE Trans. Power Syst. 1988, 3, 753–762. [Google Scholar] [CrossRef]
- Injeti, S.; Thunuguntla, V.; Shareef, M. Optimal allocation of capacitor banks in radial distribution systems for minimization of real power loss and maximization of network savings using bio-inspired optimization algorithms. Electrical Power Energy Syst. 2015, 69, 441–455. [Google Scholar] [CrossRef]
- Institute of Electrical and Electronics Engineers. IEEE Standard 1159-2009, IEEE Recommended Practice for Monitoring Electric Power Quality; Institute of Electrical and Electronics Engineers: Piscataway, NJ, USA, 2009. [Google Scholar]
- Institute of Electrical and Electronics Engineers. IEEE Standard 1346-1998, IEEE Recommended Practice for Evaluation Electric Power System Compatibility with Electronic Process Equipment; Institute of Electrical and Electronics Engineers: Piscataway, NJ, USA, 1998. [Google Scholar]
- International Electrotechnical Commission. IEC Standard 61000-4-30, Electromagnetic Compatibility (EMC)—Part 4-30: Testing and Measurement Techniques—Power Quality Measurement Methods; International Electrotechnical Commission: Geneva, Switzerland, 2015. [Google Scholar]
- Awaise, A. Case study of flexible operations in Egypt. In Proceedings of the IAEA, Technical Meeting on Flexible (Non-Baseload) Operation for Load Following and Frequency Control in New NPP’s, Erlangen, Germany, 6–8 October 2014; Available online: https://www.iaea.org/NuclearPower/Meetings/2014/ (accessed on 20 December 2017).
- Fetouh, T.; Kawady, T.; Shaaban, H.; Elsherif, A. Impact of the New Gabl El-Zite Wind Farm Addition on the Egyptian Power System Stability. In Proceedings of the 2013 13th International Conference on Environment and Electrical Engineering (EEEIC), Wroclaw, Poland, 1–3 November 2013. [Google Scholar]
- Devabalaji, K.; Yuvaraj, T.; Ravi, K. An efficient method for solving the optimal sitting and sizing problem of capacitor banks based on cuckoo search algorithm. Ain Shams Eng. J. 2016, in press. [Google Scholar] [CrossRef]
- Mirjalili, S.; Hashim, Z. A new Hybrid PSOGSA Algorithm for function optimization. In Proceedings of the 2010 International Conference on Computer and Information Application (ICCIA), Tianjin, China, 3–5 December 2010. [Google Scholar]
- Eberhart, R.; Kennedy, J. A new optimizer using particles swarm theory. In Proceedings of the 6th International Symposium on Micro Machine and Human Science, Nagoya, Japan, 4–6 October 1995; pp. 39–43. [Google Scholar] [CrossRef]
- Kennedy, J.; Eberhart, R. Particle swarm optimization. In Proceedings of the IEEE International Conference on Neural Networks IV, Perth, WA, Australia, 27 November–1 December 1995; pp. 1942–1948. [Google Scholar]
- Rashedi, E.; Nezamabadi, S.; Saryazdi, S. GSA: A Gravitational Search Algorithm. Inf. Sci. 2009, 179, 2232–2248. [Google Scholar] [CrossRef]
- Mirjalili, S. Moth-flame optimization algorithm: A novel nature-inspired heuristics paradigm. Knowl.-Based Syst. 2015, 89, 228–249. [Google Scholar] [CrossRef]



























| Maximum Iteration = 20 (MFO) | Number of Search Agents = 30 (MFO) |
|---|---|
| kW, step size 50 kW | = 0.5, =1.5 (PSOGSA) |
| maximum iteration = 20 (PSOGSA) | population size = 30 (PSOGSA) |
| GO = 1 (PSOGSA) | α = 23 (PSOGSA) |
| 33 Bus | LSF1 | VSF1 |
|---|---|---|
| 6 | 0.0233 | 0.9995 |
| 8 | 0.0215 | 0.9814 |
| 28 | 0.0121 | 0.9827 |
| 9 | 0.0101 | 0.9747 |
| 13 | 0.0099 | 0.9595 |
| 10 | 0.0095 | 0.9685 |
| 29 | 0.0087 | 0.9740 |
| 31 | 0.0061 | 0.9659 |
| 30 | 0.0046 | 0.9703 |
| 27 | 0.0034 | 0.9947 |
| 14 | 0.0032 | 0.9571 |
| 17 | 0.0029 | 0.9520 |
| 12 | 0.0028 | 0.9660 |
| 7 | 0.0028 | 0.9957 |
| 26 | 0.0026 | 0.9974 |
| 15 | 0.0024 | 0.9556 |
| 16 | 0.0024 | 0.9541 |
| 11 | 0.0016 | 0.9676 |
| 32 | 0.0010 | 0.9513 |
| Items | Before Optim. | After Optimization at Unity PF (PV System) for 33-Bus | |||||||
|---|---|---|---|---|---|---|---|---|---|
| BSOA [17] | GA [19] | PSO [19] | GA/PSO [19] | SA [20] | BFOA [21] | Proposed PSOGSA | Proposed MFO | ||
| Total losses (kW) | 210.98 | 89.05 | 106.30 | 105.35 | 103.4 | 82.03 | 89.90 | 84.3330 | 83.7133 |
| Loss reduction % | - | 57.792 | 49.61 | 50.06 | 50.99 | 61.12 | 57.38 | 60.03 | 60.32 |
| Vmin (p.u.), bus | 0.9038 (18) | 0.9554 (18) | 0.9809 (25) | 0.9806 (30) | 0.9808 (25) | 0.9676 (14) | 0.9705 (29) | 0.9660 (18) | 0.9670 (18) |
| VSImin (p.u.), bus | 0.6672 (18) | NA | NA | NA | NA | NA | NA | 0.8647 (18) | 0.8677 (18) |
| Optimal location and size of RDGs (kW) | (13) 632 | (11) 1500 | (13) 981.6 | (32) 1200 | (6) 1112.4 | (14) 652.1 | (8) 400 | (8) 450 | |
| - | (28) 487 | (29) 422.8 | (32) 982.7 | (16) 863 | (18) 487.4 | (18) 198.4 | (13) 650 | (14) 600 | |
| (31) 550 | (30) 1071.4 | (8) 1176.8 | (11) 925 | (30) 867.9 | (32) 1067.2 | (31) 850 | (31) 850 | ||
| SDG,T (kVA) | - | 1669 | 2994.2 | 2988.1 | 2988 | 2467.7 | 1917.6 | 1900 | 1900 |
| RDGs Power Factor | - | unity | unity | unity | unity | unity | unity | unity | unity |
| TOC ($) | - | NA | 15,396.2 | 15,361.9 | 15,353.6 | 12,666.6 | 9948.1 | 9837.3 | 9834.9 |
| CPU time(s)/Iteration/N | - | 24.95/150/13 | NA | NA | NA | NA | NA | 8.656/20/30 | 7.1/20/30 |
| Items | Before Optim. | After Optim. Type (WT) for 33-Bus | ||||
|---|---|---|---|---|---|---|
| BSOA [17] | SA [20] | BFOA [21] | Proposed PSOGSA | Proposed MFO | ||
| Total losses (kW) | 210.98 | 29.65 | 26.72 | 37.85 | 29.5083 | 29.2139 |
| Loss reduction % | - | 85.9465 | 87.33 | 82.06 | 86.013 | 86.153 |
| Vmin (p.u.), bus | 0.9038 (18) | 0.9795 (25) | 0.9826 (25) | 0.9802 (29) | 0.9798(25) | 0.9803(25) |
| VSImin (p.u.), bus | 0.6672 (18) | NA | NA | NA | 0.9207(25) | 0.9209(25) |
| Optimal location and size of RDGs (kW) | (13) 698 | (6) 1197.6 | (14) 679.8 | (8) 450 | (8) 450 | |
| - | (29) 402 | (18) 477.8 | (18) 130.2 | (13) 500 | (13) 600 | |
| (31) 658 | (30) 920.5 | (32) 1108.5 | (31) 900 | (31) 800 | ||
| SDG,T (kVA) | - | 2307.359 | 2997.5 | 2215.3 | 2136.25 | 2136.25 |
| DGs Power Factor | - | 0.86, 0.71, 0.7 | 0.866 | 0.866 | 0.866 | 0.866 |
| TOC ($) | - | NA | 13,086.3 | 9743.9 | 9368 | 9366.9 |
| CPU time(s)/Iterations/N | - | 56.5/200/18 | NA | NA | 10.2/20/30 | 9.3/20/30 |
| 69 Bus | LSF2 | VSF2 |
|---|---|---|
| 57 | 0.03725 | 0.9903 |
| 58 | 0.0188 | 0.9787 |
| 61 | 0.01186 | 0.9611 |
| 60 | 0.00888 | 0.9689 |
| 59 | 0.00737 | 0.9742 |
| 64 | 0.00306 | 0.9584 |
| 17 | 0.00151 | 1.0087 |
| 65 | 0.00093 | 0.9578 |
| 16 | 0.00091 | 1.0096 |
| 21 | 0.00082 | 1.0074 |
| 19 | 0.00079 | 1.0082 |
| 63 | 0.00062 | 0.9604 |
| 20 | 0.00051 | 1.0079 |
| 62 | 0.00046 | 0.9608 |
| 25 | 0.00029 | 1.0070 |
| 24 | 0.00026 | 1.0071 |
| 23 | 0.00012 | 1.0073 |
| 26 | 0.00012 | 1.0069 |
| 18 | 0.00002 | 1.0087 |
| Items | Before Optim. | After Optimization at Unity PF (PV System) for 69-Bus | ||||||
|---|---|---|---|---|---|---|---|---|
| GA [19] | PSO [19] | GA/PSO [19] | SA [20] | BFOA [21] | Proposed PSOGSA | Proposed MFO | ||
| Total losses (kW) | 224.98 | 89 | 83.2 | 81.1 | 77.1 | 75.23 | 73.5895 | 73.4958 |
| Loss reduction % | - | 60.44 | 63.02 | 63.95 | 65.73 | 66.56 | 67.29 | 67.33 |
| Vmin (p.u.), bus | 0.9091 (65) | 0.9936 (57) | 0.9901 (65) | 0.9925 (65) | 0.9811 (61) | 0.9808 (61) | 0.9790 (64) | 0.9792 (64) |
| VSImin (p.u.), bus | 0.6855 (65) | NA | NA | NA | NA | NA | 0.8906 (57) | 0.8908 (57) |
| Optimal location and size of DGs (kW) | (21) 929.7 | (61) 1199.8 | (63) 884.9 | (18) 420.8 | (27) 295.4 | (17) 300 | (21) 300 | |
| - | (62) 1075.2 | (63) 795.6 | (61) 1192.6 | (60) 1331.1 | (65) 447.6 | (61) 1450 | (61) 1450 | |
| (64) 992.5 | (17) 992.5 | (21) 910.5 | (65) 429.8 | (61) 1345.1 | (65) 300 | (65) 300 | ||
| SDG,T (kVA) | - | 2997.4 | 2987.9 | 2988 | 2181.3 | 2088.1 | 2050 | 2050 |
| DGs Power Factor | - | unity | unity | unity | unity | unity | unity | unity |
| TOC ($) | - | 15,343 | 15,272.3 | 15,264.4 | 11,214.9 | 10,741.4 | 10,544 | 10,544 |
| CPU time(s)/Iteration/N | - | NA | NA | NA | NA | NA | 20.428/20/30 | 18.67/20/30 |
| Items | Before Optim. | After Optim. Type (WT) for 69-Bus | |||
|---|---|---|---|---|---|
| SA [20] | BFOA [21] | Proposed PSOGSA | Proposed MFO | ||
| Total losses (kW) | 224.98 | 12.26 | 12.9 | 12.8895 | 12.5361 |
| Loss reduction % | - | 92.77 | 94.26 | 94.27 | 94.43 |
| Vmin (p.u.), bus | 0.9091(65) | 0.9885 (61) | 0.9896 (64) | 0.9897 (27) | 0.9899 (68–69) |
| VSImin (p.u.), bus | 0.6855 (65) | NA | NA | 0.9222 (57) | 0.9230 (57) |
| Optimal location and size of DGs (kW) | (18) 549.8 | (27) 378.1 | (17) 400 | (21) 400 | |
| - | (60) 1195.4 | (65) 328.5 | (61) 1200 | (61) 1200 | |
| (65) 312.2 | (61) 1336.1 | (65) 400 | (62) 400 | ||
| SDG,T (kVA) | - | 2375.7 | 2358.7 | 2000 | 2000 |
| DGs Power Factor | - | 0.866 | 0.866 | 0.866 | 0.866 |
| TOC ($) | - | 10,352 | 10,265.1 | 10,052 | 10,050 |
| CPU time(s)/Iteration/N | - | NA | NA | 23.10/20/30 | 21.52/20/30 |
| Metric | Abbreviation | Formula |
|---|---|---|
| Relative error | RE | |
| Mean absolute error | MAE | |
| Root mean square error | RMSE | |
| Standard deviation | SD | |
| Efficiency | - |
| Power Factor | System | Best Minimum Value of Objective Function VLCIbest | Worst Value of Objective Function VLCIworst | Median | SD % | Average RE | MAE Mean Absolute Error | RMSE Root Mean Square Error | Efficiency % |
|---|---|---|---|---|---|---|---|---|---|
| At unity | 33-bus PSOGSA | 0.3006 | 0.3027 | 0.3027 | 0.0184 | 0.2018 | 0.0020 | 0.0020 | 99.3317 |
| 33-bus MFO | 0.3005 | 0.3006 | 0.3006 | 0.0060 | 0.0320 | 3.2000 × 10−4 | 3.2547 × 10−4 | 99.8935 | |
| At 0.866 | 33-bus PSOGSA | 0.1623 | 0.1812 | 0.1653 | 0.4866 | 0.7695 | 0.0042 | 0.0063 | 97.5773 |
| 33-bus MFO | 0.1615 | 0.1616 | 0.1615 | 0.0288 | 0.1549 | 8.2888 × 10−4 | 8.7590 × 10−4 | 99.4865 | |
| At unity | 69-bus PSOGSA | 0.2635 | 0.2644 | 0.2644 | 0.0160 | 0.1062 | 7.1556 × 10−4 | 7.3260 × 10−4 | 99.6471 |
| 69-bus MFO | 0.2635 | 0.2642 | 0.2642 | 2.2584 × 10−14 | 0.0815 | 9.3320 × 10−4 | 9.3320 × 10−4 | 99.7292 | |
| At 0.866 | 69-bus PSOGSA | 0.1200 | 0.1252 | 0.1209 | 0.1560 | 0.4282 | 0.0017 | 0.0023 | 98.6080 |
| 69-bus MFO | 0.1200 | 0.1240 | 0.1200 | 0.0726 | 0.0331 | 1.3259 × 10−4 | 7.2624 × 10−4 | 99.8931 |
| Items | Base Case | Scenario-I | Scenario-II | ||
|---|---|---|---|---|---|
| Total losses (kW) | 225.46 | 39.0044 | 7.9184 | ||
| Loss reduction % | - | 82.70 | 96.4878 | ||
| Vmin (p.u.)/bus | 0.8593/15 | 0.9558/15 | 0.9874/15 | ||
| VSImin (p.u.)/bus | 0.5453/15 | 0.8344/15 | 0.9457/5 | ||
| Optimal location buses and size of RDGs (kW) | - | (7) | 500 | (7) | 450 |
| - | (11) | 1050 | (11) | 1050 | |
| SDG,T (kVA) | - | 1550 | 1732.1 | ||
| RDGs Power Factor (PF) | - | unity | 0.866 | ||
| TOC ($) | - | 7906 | 7531.7 | ||
| ΔVDev | - | 0.0442 | 0.0126 | ||
| ΔPlDG | - | 0.1730 | 0.0351 | ||
| ΔOC | - | 0.9413 | 0.8967 | ||
| Objective Function | - | 0.1983 | 0.1123 | ||
| Elapced time(s) | - | 1.5 | 2.1 | ||
© 2018 by the authors. Licensee MDPI, Basel, Switzerland. This article is an open access article distributed under the terms and conditions of the Creative Commons Attribution (CC BY) license (http://creativecommons.org/licenses/by/4.0/).
Share and Cite
Tolba, M.A.; Rezk, H.; Tulsky, V.; Diab, A.A.Z.; Abdelaziz, A.Y.; Vanin, A. Impact of Optimum Allocation of Renewable Distributed Generations on Distribution Networks Based on Different Optimization Algorithms. Energies 2018, 11, 245. https://doi.org/10.3390/en11010245
Tolba MA, Rezk H, Tulsky V, Diab AAZ, Abdelaziz AY, Vanin A. Impact of Optimum Allocation of Renewable Distributed Generations on Distribution Networks Based on Different Optimization Algorithms. Energies. 2018; 11(1):245. https://doi.org/10.3390/en11010245
Chicago/Turabian StyleTolba, Mohamed A., Hegazy Rezk, Vladimir Tulsky, Ahmed A. Zaki Diab, Almoataz Y. Abdelaziz, and Artem Vanin. 2018. "Impact of Optimum Allocation of Renewable Distributed Generations on Distribution Networks Based on Different Optimization Algorithms" Energies 11, no. 1: 245. https://doi.org/10.3390/en11010245
APA StyleTolba, M. A., Rezk, H., Tulsky, V., Diab, A. A. Z., Abdelaziz, A. Y., & Vanin, A. (2018). Impact of Optimum Allocation of Renewable Distributed Generations on Distribution Networks Based on Different Optimization Algorithms. Energies, 11(1), 245. https://doi.org/10.3390/en11010245

