A Digitally Controlled Power Converter for an Electrostatic Precipitator
Abstract
:1. Introduction
- Reduction of weight and volume due to the use of high frequency in the step-up transformer.
- Decrease of the volume of oil in the tank containing the high-voltage equipment, i.e., the transformer and the rectifier output.
- Better performance from the point of view of the input network because of its three-phase connection and its higher power factor (above 0.9).
- Operation independent of the input frequency.
- Lower ripple at the output voltage for a given specification of the precipitator. This is so because the output capacitance between the electrodes remains the same, whereas the output rectifier frequency experiments a great increment. Additionally, this ripple reduction means an increment in the average output voltage for the same peak (breakdown) in the operating voltage.
- Possibility to supply the ESP with pure DC voltage, or to include different pulses or degrees of intermittency due to the source faster dynamic response.
2. The Model for the Series-Parallel Topology
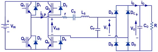
2.1. Power Stage
2.2. Large-Signal Model and Steady-State Condition
2.3. Centered-Current Operating Point
- -
- VIN = 800 V, VO = 80 kV (1000 V in the primary side) and PO = 80 kW (R = 12.5 Ω in the primary side).
- -
- Transformer parameters: n1/n2 = 1/80, LS = 62.7 μH, CP = 219 nF (see Figure 5). A series capacitor CS = 408 nF completes the topology.
- IGBT: EON(IGBT), EOFF(IGBT)
- IGBT diode: EREC(DIGBT)
- MOSFET SiC: EON(MOS), EOFF(MOS)
- MOSFET SiC diode: EREC(DMOS)
- The average, IAVG, and RMS, IRMS, values of the current circulating through the switches.
- The forward voltage drop, VD, or the ON resistance, RCD, of the semiconductor:
- IGBT: VCESAT(IGBT), RCESAT(IGBT)
- IGBT diode: VF(IGBT), RD(IGBT)
- SiC MOSFET: RDS(MOS)
- VIN = 800 V, VO = 80 kV (1000 V in the primary side) and PO = 80 kW (R = 12.5 Ω in the primary side).
- Amplitude of the resonant current iPL = 171 A, switching current for leg Q1–Q2 IS = 52.5 A, switching current for leg Q3–Q4 IS = 78.7 A, switching frequency fS = 37.7 kHz and duty cycle d = 0.388.
- IGBT: EON(IGBT) = 36 mJ, EOFF(IGBT) = 18 mJ
- IGBT diode: EREC(DIGBT) = 13 mJ
- MOSFET SiC: EON(MOS) = 8.75 mJ, EOFF(MOS) = 5.95 mJ
- MOSFET SiC diode: EREC(MOS) = 1.92 mJ
- IGBT: VCESAT(IGBT) = 1.2 V, RCESAT(IGBT) = 5.75 mΩ
- IGBT diode: VF(IGBT) = 1.5 V, RD(IGBT) = 1.6 mΩ
- SiC MOSFET: RDS(MOS) = 5 mΩ
2.4. Small Signal Model
3. Experimental Results
- VIN = 800 V, VO = 1000 V and PO = 80 kW (R = 12.5 Ω on the primary side and CO = 96 μF). Resonant current amplitude iPL = 171 A, duty cycle d = 0.358, switching frequency fS = 37.8 kHz.
3.1. Thermal Analisys
3.1.1. Thermal Analysis for PO = 5 kW
- VIN = 300 V, VO = 255 V, PO = 5 kW.
- Si-IGBTs and SiC-MOSFETs as switches. Non-forced ventilation. Reference of the heatsink (Rthha = 0.063 °K/W) RG40160N87/500AFR.
- Amplitude of the resonant current iPL = 43.8 A, switching current for leg (Q1–Q2) IS = 28.7 A, switching current for leg (Q3–Q4) IS = 38.7 A, switching frequency fS = 37.7 kHz and duty cycle d = 0.22.
3.1.2. Thermal Analysis for PO = 20 kW
- VIN = 400 V, VO = 500 V, PO = 20 kW
- SiC-MOSFETs. Non-forced ventilation. Reference of the heatsink (Rthha = 0.063 °K/W) RG40160N87/500AFR.
- Amplitude of the resonant current iPL = 84 A, switching current for leg Q1–Q2 IS = 23 A, switching current for leg Q3–Q4 IS = 34 A, switching frequency fS = 37.7 kHz and duty cycle d = 0.385.
3.1.3. Thermal Analysis to Estimate the Steady-State Temperature
- VIN = 400 V, VO = 500 V, PO = 20 kW
- SiC-MOSFETs. Non-forced ventilation. Reference of the heatsink (Rthha = 0.063 °K/W) RG40160N87/500AFR.
- Amplitude of the resonant current iPL = 84 A, switching current for leg Q1–Q2 IS = 23 A, switching current for leg Q3–Q4 IS = 34 A, switching frequency fS = 37.7 kHz and duty cycle d = 0.385.
3.1.4. Power Loss Comparison
3.2. High-Voltage Test
- VIN = 385 V, VO = 40.55 kV (1:10,000 ratio) and PO = 22.11 kW. Resonant current amplitude iPL = 94 A, duty cycle d = 0.43, switching frequency fS = 37.8 kHz.
4. Discussion
5. Conclusions
- Allow the digital control of the converter to adjust its frequency taking into account that the load R will be modified due to the conditions of the contaminated gases. Up to now, the constant R load has been considered.
- Implement a regulator that allows the rapid recovery of the output voltage in case of short-circuits, due to the effect of the back corona.
- Perform tests in the production plant where we have agreements with companies. In our case Arcelor-Mittal, a company dedicated to steel production in Asturias, Spain.
Acknowledgments
Author Contributions
Conflicts of Interest
Abbreviations
| AR01 | Thermal measurement surface for Q3, Q3 leg |
| AR02 | Thermal measurement surface for Q1, Q2 leg |
| AR03 | Thermal measurement surface for heatsink |
| CP | Parasitic capacitance of the transformer |
| CS | Serial Capacitance of the topology |
| CX | Equivalent capacitor in large signal model |
| C(z) | Control (z) transference function |
| d | duty cycle |
| DA–DD | Output diodes |
| D1–D4 | Diodes in anti-parallel of switches |
| EOFF | Turn OFF Energy |
| EON | Turn ON energy |
| EREC | Diode Recovery Energy |
| ESP | Electrostatic Precipitators |
| G(s) | Power stage (s) transference function |
| G(z) | Power stage (z) transference function |
| fS | Switching frequency |
| H(z) | Feedback (z) transference function |
| HF-SMPS | High Frequency Switching Mode Power Supply |
| iD | Current through the output diodes |
| IGBT | Insulated Gate Bipolar Transistor |
| iPL | Current of the resonant tank |
| IAVG | Average current of the semiconductors |
| IN | Nominal Current of the switches (300 A on the datasheets) |
| IRMS | RMS current of the semiconductors |
| IS | Switching current |
| LS | Parasitic Inductance of the transformer |
| MOSFETs | Metal Oxide Semiconductor Field Effect Transistors |
| n1 and n2 | Numbers of turns in the primary, n1, and secondary, n2, of transformer |
| PO | Output power of the converter |
| P(Qx,Qy) | Power dissipated in each semiconductor |
| PQx–Qy | Power dissipated in one leg |
| PRecT | Power dissipated in tri-phase main power supply rectifier |
| PRecO | Power dissipated in output rectifier |
| PRC-LCC | Series-Parallel Resonant Converter with an inductive output filter |
| Q1–Q4 | Switches in the converter |
| R | Equivalent load of the converter |
| RCD | Conduction resistance of IGBT |
| RCESAT | Collector-Emitter saturation resistor |
| RD | Diode resistance |
| RDS | Drain-Source resistance |
| Rthch | Thermal resistance between case and heatsink |
| Rthha | Thermal resistance between heatsink and ambient |
| Rthjc | Thermal resistance between junction and case |
| RX | Equivalent resistor in large-signal model |
| r | Equivalent resistance of the circuit |
| t | Time |
| Si | Silicon |
| SiC | Silicon Carbide |
| T | Period |
| Tj | Junction Temperature |
| Th | Heatsink Temperature |
| TA | Ambient Temperature |
| VCESAT | Collector-Emitter saturation voltage |
| VD | Voltage drop in the semiconductors |
| VIN | Input DC voltage of the converter |
| VN | Nominal voltage of the switches (600 V on the datasheets) |
| VO | Output DC voltage of the converter |
| VAB | Input voltage of the resonant tank |
| VS | Voltage across the series inductance |
| VP | Voltage across the parallel capacitor, CP |
| ZCS | Zero-current switching |
| ZVS | Zero-voltage switching |
| ZOH | First order z conversion |
| ϕ | Delay between input voltage, VAB, and resonant current, iLP |
| Ψ | Output diodes clamping angle |
| ωs | Pulsating frequency |
References
- Chen, P.; Liu, Z.; Wun, M.; Kuo, T. Cellular Mutagenicity and Heavy Metal Concentrations of Leachates Extracted from the Fly and Bottom Ash Derived from Municipal Solid Waste Incineration. Int. J. Environ. Res. Public Health 2016, 13, 1078. [Google Scholar] [CrossRef] [PubMed]
- Reynolds, B.; Reddy, K.J.; Argyle, M.D. Field Application of Accelerated Mineral Carbonation. Minerals 2014, 4, 191–207. [Google Scholar] [CrossRef]
- Khalsa, J.H.A.; Döhling, F.; Berger, F. Foliage and Grass as Fuel Pellets–Small Scale Combustion of Washed and Mechanically Leached Biomass. Energies 2016, 9, 361. [Google Scholar] [CrossRef]
- Kim, B.; Han, O.; Jeon, H.; Baek, S.; Park, C. Trajectory Analysis of Copper and Glass Particles in Electrostatic Separation for the Recycling of ASR. Metals 2017, 7, 434. [Google Scholar] [CrossRef]
- Randstad, P. On High-Frequency Soft-Switching DC-Converters for High-Voltage Applications. Ph.D. Thesis, Royal Institute of Technology, Stockholm, Sweden, 2004. [Google Scholar]
- Grass, N.; Hartmann, W.; Klockner, M. Application of different types of high voltage supplies on industrial ESP. IEEE Trans. Ind. Appl. 2004, 40, 1513–1520. [Google Scholar] [CrossRef]
- Seitz, D.; Herder, H. Switch Mode Power Supplies for Electrostatic Precipitators. In Proceedings of the 8th International ICESP Conference, Birmingham, AL, USA, 14–17 May 2001. [Google Scholar]
- Reyes, V.; Lund, C.R. Full scale switch mode power supplies on an ESP at high resistivity operating conditions. In Proceedings of the 8th International ICESP Conference, Birmingham, AL, USA, 14–17 May 2001. [Google Scholar]
- Crynack, R. State-of-the-Art Electrostatic Precipitator Power Supplies; EPRI: Palo Alto, CA, USA, 2003. [Google Scholar]
- Vukosavić, S.N.; Perić, L.S.; Sušić, S.D. A Novel Power Converter Topology for Electrostatic Precipitators. IEEE Trans. Power Electron. 2016, 31, 152–164. [Google Scholar] [CrossRef]
- Zheng, S.; Czarkowski, D. High-voltage high-power resonant converter for electrostatic precipitator. In Proceedings of the Eighteenth Annual IEEE Applied Power Electronics Conference and Exposition APEC ’03, Miami Beach, FL, USA, 9–13 February 2003; Volume 2, pp. 1100–1104. [Google Scholar]
- Zhang, X.; Lai, Z.; Xiong, R.; Li, Z.; Zhang, Z.; Song, L. Switching Device Dead Time Optimization of Resonant Double-Sided LCC Wireless Charging System for Electric Vehicles. Energies 2017, 10, 1772. [Google Scholar] [CrossRef]
- Liu, X.; Clare, L.; Yuan, X.; Wang, C.; Liu, J. A Design Method for Making an LCC Compensation Two-Coil Wireless Power Transfer System More Energy Efficient Than an SS Counterpart. Energies 2017, 10, 1346. [Google Scholar] [CrossRef]
- Geng, Y.; Li, B.; Yang, Z.; Lin, F.; Sun, H. A High Efficiency Charging Strategy for a Supercapacitor Using a Wireless Power Transfer System Based on Inductor/Capacitor/Capacitor (LCC) Compensation Topology. Energies 2017, 10, 135. [Google Scholar] [CrossRef]
- Bhowmick, S.; Bhat, A.K.S. A fixed-frequency LCC-type resonant converter with inductive output filter using a modified gating scheme. In Proceedings of the 2014 International Conference on Advances in Energy Conversion Technologies (ICAECT), Manipal, India, 23–25 January 2014; pp. 140–145. [Google Scholar]
- Fang, Z.; Wang, J.; Duan, S.; Shao, J.; Hu, G. Stability Analysis and Trigger Control of LLC Resonant Converter for a Wide Operational Range. Energies 2017, 10, 1448. [Google Scholar] [CrossRef]
- Kou, B.; Zhang, H.; Zhang, H. A High-Precision Control for a ZVT PWM Soft-Switching Inverter to Eliminate the Dead-Time Effect. Energies 2016, 9, 579. [Google Scholar] [CrossRef]
- Hu, S.; Li, X.; Lu, M.; Luan, B. Operation Modes of a Secondary-Side Phase-Shifted Resonant Converter. Energies 2015, 8, 12314–12330. [Google Scholar] [CrossRef]
- Ranstad, P.; Nee, H.P. On the distribution of AC and DC winding capacitances in high frequency transformers with rectifier loads. IEEE Trans. Ind. Electron. 2011, 58, 1789–1798. [Google Scholar] [CrossRef]
- Johnson, S.D.; Witulsky, A.F.; Erickson, R.W. Comparison of resonant topologies in high voltage DC applications. IEEE Trans. Aerosp. Electron. Syst. 1988, 24, 263–274. [Google Scholar] [CrossRef]
- Bhat, A.K.S. Analysis and design of a series parallel resonant converter with capacitive output filter. IEEE Trans. Ind. Appl. 1991, 27, 523–530. [Google Scholar] [CrossRef]
- García, V.; Rico, M.; Sebastián, J.; Hernando, M.; Uceda, J. An optimized DC-DC converter topology for high voltage pulse loads applications. In Proceedings of the 25th Annual IEEE Power Electronics Specialists Conference, Taipei, Taiwan, 20–25 June 1994; pp. 1413–1421. [Google Scholar]
- Pernía, A.M.; Prieto, M.J.; Villegas, P.J.; Díaz, J.; Martín-Ramos, J.A. LCC Resonant Multilevel Converter for X-ray Applications. Energies 2017, 10, 1573. [Google Scholar] [CrossRef]
- Steigerwald, R.L. A comparison of half-bridge resonant converter topologies. IEEE Trans. Power Electron. 1988, 3, 174–182. [Google Scholar] [CrossRef]
- Martin-Ramos, J.; Pernía, A.M.; Diaz, J.; Nuño, F.; Martínez, J.A. Power supply for a high voltage application. IEEE Trans. Power Electron. 2008, 23, 1608–1619. [Google Scholar] [CrossRef]
- García, V.; Rico, M.; Sebastián, J.; Hernando, M. Using the hybrid series parallel resonant converter with capacitive output filter and PWM phase-shifted control for high-voltage applications. In Proceedings of the 20th International Conference on Industrial Electronics, Control and Instrumentation, Bologna, Italy, 5–9 September 1994; pp. 1659–1664. [Google Scholar]
- Iannello, C.; Luo, S.; Batarseh, I. Full bridge ZCS PWM converter for high-voltage high-power applications. IEEE Trans. Aerosp. Electron. Syst. 2002, 38, 515–526. [Google Scholar] [CrossRef]
- Loef, C. Analysis of a full bridge LCC-type parallel resonant converter with capacitive output filter. In Proceedings of the 28th Annual IEEE Power Electronics Specialists Conference, Saint Louis, MO, USA, 27 June 1997; pp. 1402–1407. [Google Scholar]
- Ivensky, G.; Kats, A.; Ben-Yaakov, S. An RC load model of parallel and series parallel DC-DC converters with capacitive output filter. IEEE Trans. Power Electron. 1999, 14, 515–521. [Google Scholar] [CrossRef]
- Martin-Ramos, J.; Diaz, J.; Pernía, A.M.; Lopera, J.M.; Nuño, F. Dynamic and steady state models for the PRC-LCC topology with a capacitor as output filter. IEEE Trans. Ind. Electron. 2007, 54, 2262–2275. [Google Scholar] [CrossRef]
- Yang, R.; Ding, H.; Xu, Y.; Yao, L.; Xiang, Y. An analytical steady state model of LCC type series-parallel resonant converter with capacitive output filter. IEEE Trans. Power Electron. 2014, 29, 328–338. [Google Scholar] [CrossRef]
- Li, H.; Li, X.; Lu, M.; Hu, S. A Linearized Large Signal Model of an LCL-Type Resonant Converter. Energies 2015, 8, 1848–1864. [Google Scholar] [CrossRef]
- Villegas, P.J.; Ramos, J.A.M.; González, J.D.; Esteban, A.J.M. A Power Converter for an Electrostatic Precipitator using SiC MOSFETs. In Proceedings of the 9th Annual IEEE Energy Conversion Congress & Exposition (ECCE 2017), Cincinnati, OH, USA, 1–5 October 2017; pp. 4144–4151. [Google Scholar]
- Alvarez-Alvarez, A.; Mayor, H.A.; Villegas, P.J.; Pernía, A.M.; Nuño, F.; Martín-Ramos, J.A. Experimental measurement of power supplies dynamic behavior. In Proceedings of the 42nd Annual Conference of the IEEE Industrial Electronics Society, Florence, Italy, 23–26 October 2016; pp. 1–7. [Google Scholar]
- Meng, Z.; Wang, Y.; Yang, L.; Li, W. High Frequency Dual-Buck Full-Bridge Inverter Utilizing a Dual-Core MCU and Parallel Algorithm for Renewable Energy Applications. Energies 2017, 10, 402. [Google Scholar] [CrossRef]
- Reverter, F. The Art of Directly Interfacing Sensors to Microcontrollers. J. Low Power Electron. Appl. 2012, 2, 265–281. [Google Scholar] [CrossRef]
- Salamone, F.; Danza, L.; Meroni, I.; Pollastro, M.C. A Low-Cost Environmental Monitoring System: How to Prevent Systematic Errors in the Design Phase through the Combined Use of Additive Manufacturing and Thermographic Techniques. Sensors 2017, 17, 828. [Google Scholar] [CrossRef] [PubMed]
- Hammami, M.; Torretti, S.; Grimaccia, F.; Grandi, G. Thermal and Performance Analysis of a Photovoltaic Module with an Integrated Energy Storage System. Appl. Sci. 2017, 7, 1107. [Google Scholar] [CrossRef]
- Lv, Y.; Rafiq, M.; Li, C.; Shan, B. Study of Dielectric Breakdown Performance of Transformer Oil Based Magnetic Nanofluids. Energies 2017, 10, 1025. [Google Scholar] [CrossRef]
- Huang, P.; Mao, C.; Wang, D. Electric Field Simulations and Analysis for High Voltage High Power Medium Frequency Transformer. Energies 2017, 10, 371. [Google Scholar] [CrossRef]
- Tenbohlen, S.; Coenen, S.; Djamali, M.; Müller, A.; Samimi, M.H.; Siegel, M. Diagnostic Measurements for Power Transformers. Energies 2016, 9, 347. [Google Scholar] [CrossRef]






















| POUT = 80 kW VIN = 800 V VO = 1000 V | ||||
|---|---|---|---|---|
| Power | Q1–Q2 | Q3–Q4 | Total | ηFB |
| IGBT | 1.71 kW | 836 W | 2.547 kW | 96.9% |
| MOSFET | 503 W | 237 W | 740 W | 99% |
| PO = 5 kW VIN = 300 V VO = 250 V | |||
|---|---|---|---|
| Temperature | TQ1–Q2 | TQ3–Q4 | THeatsink |
| IGBT | 54.6 °C | 45.3 °C | 36.2 °C |
| MOSFET | 34 °C | 31.8 °C | 30.6 °C |
| PO = 20 kW VIN = 400 V VO = 500 V | |||
|---|---|---|---|
| Temperature | TQ1–Q2 | TQ3–Q4 | THeatsink |
| MOSFET | 39.9 °C | 35.3 °C | 34.3 °C |
| POUT = 20 kW VIN = 400 V VO = 500 V | |||
| Temperature | TQ1–Q2 | TQ3–Q4 | THeatsink |
| MOSFET | 39.9 °C | 35.3 °C | 34.3 °C |
| POUT = 5 kW VIN = 300 V VO = 250 V | |||
| IGBT | 54.6 °C | 45.3 °C | 36.2 °C |
| MOSFET | 34 °C | 31.8 °C | 30.6 °C |
| POUT = 80 kW VIN = 800 V VO = 1000 V | ||||
| Power | Q1–Q2 | Q3–Q4 | Total | ηFB |
| IGBT | 1.71 kW | 836 W | 2.547 kW | 96.9% |
| MOSFET | 503 W | 237 W | 740 W | 99% |
| POUT = 20 kW VIN = 400 V VO = 500 V | ||||
| IGBT | 515 W | 239 W | 755 W | 96.3% |
| MOSFET | 107 W | 47 W | 154 W | 99.2% |
| POUT = 5 kW VIN = 300 V VO = 250 V | ||||
| IGBT | 407 W | 166 W | 573 W | 89.7% |
| MOSFET | 70 W | 28 W | 98 W | 98% |
© 2017 by the authors. Licensee MDPI, Basel, Switzerland. This article is an open access article distributed under the terms and conditions of the Creative Commons Attribution (CC BY) license (http://creativecommons.org/licenses/by/4.0/).
Share and Cite
Villegas, P.J.; Martín-Ramos, J.A.; Díaz, J.; Martínez, J.Á.; Prieto, M.J.; Pernía, A.M. A Digitally Controlled Power Converter for an Electrostatic Precipitator. Energies 2017, 10, 2150. https://doi.org/10.3390/en10122150
Villegas PJ, Martín-Ramos JA, Díaz J, Martínez JÁ, Prieto MJ, Pernía AM. A Digitally Controlled Power Converter for an Electrostatic Precipitator. Energies. 2017; 10(12):2150. https://doi.org/10.3390/en10122150
Chicago/Turabian StyleVillegas, Pedro J., Juan A. Martín-Ramos, Juan Díaz, Juan Á. Martínez, Miguel J. Prieto, and Alberto M. Pernía. 2017. "A Digitally Controlled Power Converter for an Electrostatic Precipitator" Energies 10, no. 12: 2150. https://doi.org/10.3390/en10122150
APA StyleVillegas, P. J., Martín-Ramos, J. A., Díaz, J., Martínez, J. Á., Prieto, M. J., & Pernía, A. M. (2017). A Digitally Controlled Power Converter for an Electrostatic Precipitator. Energies, 10(12), 2150. https://doi.org/10.3390/en10122150

