Treatment Protocol for High Velocity/High Energy Gunshot Injuries to the Face
Abstract
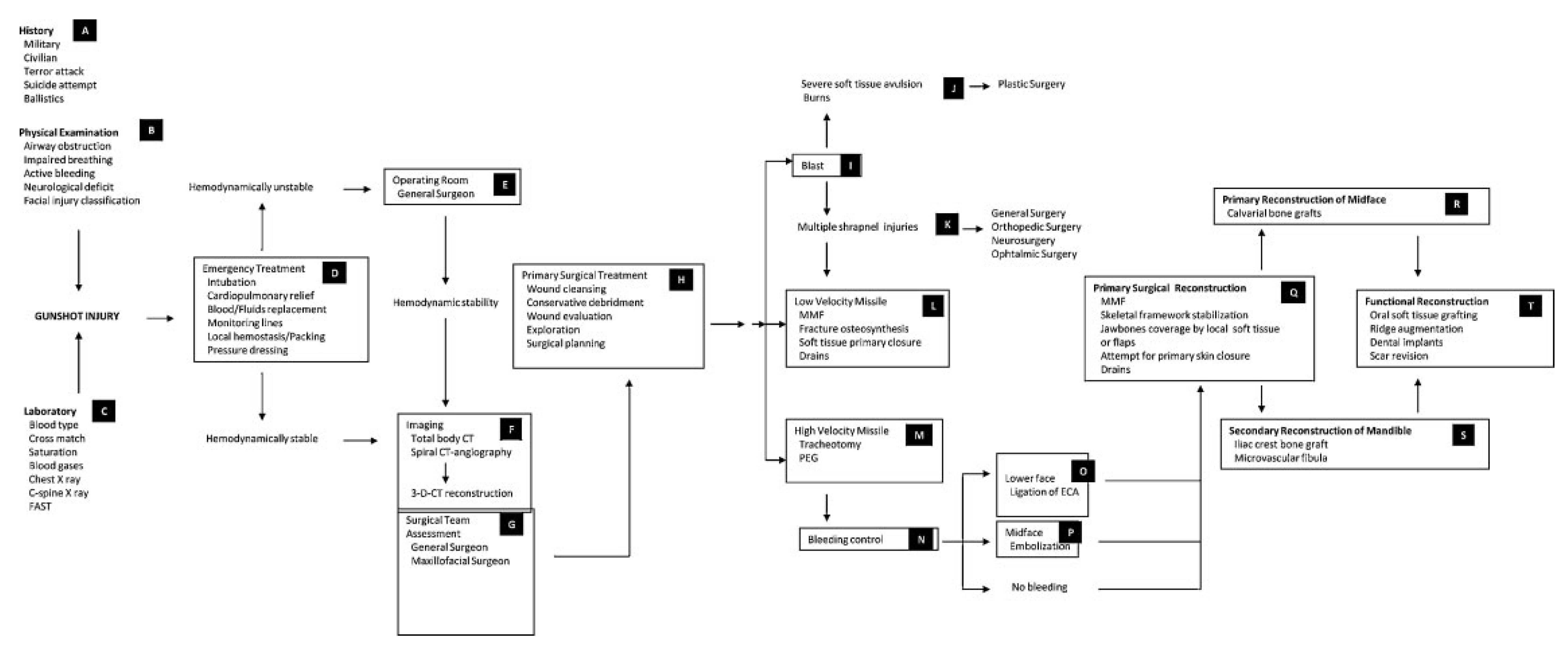
Patients and Methods
Patients
Treatment Protocol
- Primary lifesaving and organ preservation procedures: intubation upon arrival, cervical spine radiography, direct pressure and packing for hemostasis, and hemodynamic stabilization in accordance with ATLS protocols.
- Imaging: multiplanar computed tomography (CT), 3-D CT, CT angiography in all maxillofacial ballistic injury patients, and superselective angiography in midface injuries.
- Interdisciplinary patient evaluation, registration and classification of injuries, establishment of a list of diagnoses, and formulation of a multidisciplinary prioritized treatment plan.
- Tracheotomy and percutaneous gastrostomy in the operating theater in highly avulsive and complex injuries.
- Restoration and stabilization of occlusal relations via maxillomandibular fixation. Facial bony framework stabilization and rigid fixation using load-bearing bicortical plates (2.4 mm) in the mandible and monocortical plates (2.0 mm) in the remaining facial skeleton.
- Tissue preservation: meticulous primary closure of the intraoral and extraoral soft tissue to provide full coverage of the comminuted fractures.
- Immediate bone grafting of the midface, nasal orbital, and zygomatic structures using calvarial free bone grafts, if no major head trauma is present to contraindicate calvarial bone grafting, if so anterior iliac crest bone grafting is harvested.
- Secondary reconstruction of avulsive mandibular injuries using iliac crest bone grafts during the first weeks following trauma. Implementation of vascularized free grafts only in cases of massive tissue avulsion or in cases of primary reconstruction failures.
Results
Discussion
References
- Gibbons, A.J.; Patton, D.W. Ballistic injuries of the face and mouth in war and civil conflict. Dent Update 2003, 30, 272–278. [Google Scholar] [PubMed]
- Yetiser, S.; Kahramanyol, M. High-velocity gunshot wounds to the head and neck: A review of wound ballistics. Mil Med 1998, 163, 346–351. [Google Scholar]
- Cohen, M.A.; Shakenovsky, B.N.; Smith, I. Low velocity hand-gun injuries of the maxillofacial region. J Maxillofac Surg 1986, 14, 26–33. [Google Scholar]
- Glapa, M.; Kourie, J.F.; Doll, D.; Degiannis, E. Early management of gunshot injuries to the face in civilian practice. World J Surg 2007, 31, 2104–2110. [Google Scholar] [PubMed]
- Williams, C.N.; Cohen, M.; Schultz, R.C. Immediate and long-term management of gunshot wounds to the lower face. Plast Reconstr Surg 1988, 82, 433–439. [Google Scholar] [PubMed]
- Tan, Y.H.; Zhou, S.X.; Liu, Y.Q.; Liu, B.L.; Li, Z.Y. Small-vessel pathology and anastomosis following maxillofacial firearm wounds: An experimental study. J Oral Maxillofac Surg 1991, 49, 348–352. [Google Scholar] [CrossRef]
- Rocca, A.; Paoli, J.R.; Leonetti, G.; Lenziani, E.; de Montera, A.M. [Gunshot injuries of the face. Clinical observations in 21 cases]. Ann Chir Plast Esthet 1998, 43, 125–131. [Google Scholar]
- Kihtir, T.; Ivatury, R.R.; Simon, R.J.; Nassoura, Z.; Leban, S. Early management of civilian gunshot wounds to the face. J Trauma 1993, 35, 569–575; discussion 575. [Google Scholar]
- Denny, A.D.; Sanger, J.R.; Matloub, H.S.; Yousif, N.J. Self-inflicted midline facial gunshot wounds: The case for a combined craniofacial and microvascular team approach. Ann Plast Surg 1992, 29, 564–570. [Google Scholar] [CrossRef]
- Antonyshyn, O.M.; Paletz, J.L.; Wilson, K.L. Reconstruction of composite facial defects: The combined application of multiple reconstructive modalities. Can J Surg 1993, 36, 441–452. [Google Scholar]
- Suominen, E.; Tukiainen, E. Close-range shotgun and rifle injuries to the face. Clin Plast Surg 2001, 28, 323–337. [Google Scholar] [CrossRef] [PubMed]
- Futran, N.D.; Farwell, D.G.; Smith, R.B.; Johnson, P.E.; Funk, G.F. Definitive management of severe facial trauma utilizing free tissue transfer. Otolaryngol Head Neck Surg 2005, 132, 75–85. [Google Scholar] [CrossRef]
- Ozkan, O.; Ozgentas, H.E.; Dikici, M.B. Simultaneous reconstruction of large maxillary and mandibular defects with a fibular osteocutaneous flap combined with an anterolateral thigh flap. J Reconstr Microsurg 2004, 20, 451–455. [Google Scholar] [CrossRef] [PubMed]
- Gruss, J.S.; Antonyshyn, O.; Phillips, J.H. Early definitive bone and softtissue reconstruction of major gunshot wounds of the face. Plast Reconstr Surg 1991, 87, 436–450. [Google Scholar] [CrossRef] [PubMed]
- Motamedi, M.H. Primary management of maxillofacial hard and soft tissue gunshot and shrapnel injuries. J Oral Maxillofac Surg 2003, 61, 1390–1398. [Google Scholar]
- Siberchicot, F.; Pinsolle, J.; Majoufre, C.; Ballanger, A.; Gomez, D.; Caix, P. [Gunshot injuries of the face. Analysis of 165 cases and reevaluation of the primary treatment]. Ann Chir Plast Esthet 1998, 43, 132–140. [Google Scholar]
- Vayvada, H.; Menderes, A.; Yilmaz, M.; Mola, F.; Kzlkaya, A.; Atabey, A. Management of close-range, high-energy shotgun and rifle wounds to the face. J Craniofac Surg 2005, 16, 794–804. [Google Scholar] [CrossRef]
- Behnia, H.; Motamedi, M.H. Reconstruction and rehabilitation of short-range, high-velocity gunshot injury to the lower face: A case report. J Craniomaxillofac Surg 1997, 25, 220–227. [Google Scholar]
- McLean, J.N.; Moore, C.E.; Yellin, S.A. Gunshot wounds to the face— acute management. Facial Plast Surg 2005, 21, 191–198. [Google Scholar] [CrossRef]
- Becelli, R.; De Ponte, F.S.; Sassano, P.P.; Rinna, C. Firearm injuries in maxillofacial region reconstructive surgery. J Craniofac Surg 1995, 6, 473–476. [Google Scholar] [CrossRef]
- Dolin, J.; Scalea, T.; Mannor, L.; Sclafani, S.; Trooskin, S. The management of gunshot wounds to the face. J Trauma 1992, 33, 508–514; discussion 514–515. [Google Scholar] [PubMed]
- Demetriades, D.; Chahwan, S.; Gomez, H.; Falabella, A.; Velmahos, G.; Yamashita, D. Initial evaluation and management of gunshot wounds to the face. J Trauma 1998, 45, 39–41. [Google Scholar] [CrossRef] [PubMed]
- Johnson, J.W.; Johnson, D.D.; Jenkins, D.; Dickinson, E.; Reilly, P. Close to the vest. Body armor changes the face of penetrating injuries. JEMS 2000, 25, 32–41. [Google Scholar]
- Gofrit, O.N.; Kovalski, N.; Leibovici, D.; Shemer, J.; O'Hana, A.; Shapira, S.C. Accurate anatomical location of war injuries: Analysis of the Lebanon war fatal casualties and the proposition of new principles for the design of military personal armour system. Injury 1996, 27, 577–581. [Google Scholar] [PubMed]
- Lakstein, D.; Blumenfeld, A. Israeli Army casualties in the second Palestinian uprising. Mil Med 2005, 170, 427–430. [Google Scholar]
- Kosashvili, Y.; Hiss, J.; Davidovic, N.; et al. Influence of personal armor on distribution of entry wounds: Lessons learned from urban-setting warfare fatalities. J Trauma 2005, 58, 1236–1240. [Google Scholar]



| Number | Age | Offending Agent | Evacuation | Airway | Emergency Treatment | Imaging | Maxillofacial Injuries | Concomitant Injuries |
|---|---|---|---|---|---|---|---|---|
| 1 | 21 | Assault rifle bullet | Helicopter | Oral intubation in ER | Packing of palate, angiography and embolization for hemostasis, tracheotomy in OR | Total-body CT, CTA | Multiple fractures of mandible, fracture of zygoma, fracture of orbit, facial nerve avulsion, open wound of face | Subcutaneous emphysema, pneumomediastinum, loss of hearing |
| 2 | 22 | Assault rifle bullet | Helicopter | Oral intubation in ER | Tracheotomy in OR | Total-body CT, CTA | Avulsion of anterior mandible, open wound of face | Dog bite to the chest |
| 3 | 21 | Assault rifle bullet | Helicopter | Oral intubation in ER | Tracheotomy in OR | Total-body CT, CTA | Multiple fractures of mandible, avulsion of anterior mandible, open wound of face | Fracture of tibial shaft, open wound forearm, open wound of wrist |
| 4 | 21 | Antitank missile shrapnel | Ambulance | — | Packing of RT treat wound for hemostasis | Total-body CT | Fracture of zygoma, fracture of nasal bone, facial nerve injury | — |
| 5 | 23 | Claymore charge shrapnel | Helicopter | Oral intubation in ER | Tracheotomy in OR | Total-body CT, CTA | Fracture of mandible, fracture of zygoma, fracture of orbit, facial nerve injury | Amputation of fingers 4, 5 |
| 6 | 25 | Antitank missile shrapnel | Helicopter | Oral intubation in ER | Tracheotomy in OR | Total-body CT, CTA | Fracture of zygoma, avulsion of anterior maxilla, open wound of face | Fracture of metacarpal head, fracture of proximal phalanx base, lung contusion, injuryof tibialis posterior artery |
| 7 | 32 | Antitank missile shrapnel | Helicopter | Oral intubation in ER | Packing of cheek wound for hemostasis, tracheotomy in OR | Total-body CT, CTA | Fracture of maxilla, fracture of zygoma, fracture of mandible, fracture of orbit | Fracture of phalanx |
| 8 | 33 | Antitank missile shrapnel | Helicopter | Oral intubation in ER | Tracheotomy in OR | CT of the brain and facial bones | Fracture of orbit, shrapnel in orbital apex | Open wound of arm |
| 9 | 26 | Antitank missile shrapnel | Helicopter | Oral intubation en route | Packing of zygoma for bleeding control, angiography and embolization, tracheotomy in OR | Total-body CT, CTA | Fracture of zygoma, fracture of orbit, open wound of face | Penetrating shrapnel head injury, subdural hematoma, fracture of femur shaft |
| Number | Maxillofacial Surgery | Concomitant Surgery | Complications | Acute Phase Hospitalization (d) | Secondary Surgery |
|---|---|---|---|---|---|
| 1 | ORIF of zygoma, ORIF of mandible, reconstruction of mandibular condyle, ORIF of orbit | Wound site infection, CSF otorrhea | 52 | Wound debridement, rotation of myocutaneous flap | |
| 2 | ORIF of mandible, bone graft reconstruction of anterior mandible | Wound site infection, flap dehiscence | 14 | Microvascular fibula reconstruction of mandible | |
| 3 | ORIF of mandible, reconstruction of mandible | Closed reduction of tibia, application of external fixation to tibia | 4 | Bone graft for reconstruction of anterior mandible | |
| 4 | Closed reduction of zygoma, closed reduction of nose, closed reduction of maxilla | — | — | 6 | |
| 5 | ORIF of mandible, ORIF of zygoma, ORIF of orbit | Amputation of fingers, arthrodesis of wrist, Kirschner wire to hand | Late enophthalmos | 6 | Bone graft for reconstruction of orbit |
| 6 | ORIF of maxilla, ORIF of zygoma, reconstruction of maxilla/zygoma | Fasciotomy, Kirschner wire to finger, repair of ruptured tibialis posterior artery, reduction of finger fracture | 7 | Bone graft for reconstruction of anterior maxilla and distraction osteogenesis | |
| 7 | ORIF of zygoma, ORIF of mandible, ORIF of orbit | ORIF of finger, Kirschner wire to fingers | 13 | ||
| 8 | Removal of shrapnel by endoscopic surgery via maxillary antrostomy with navigation system | 4 | |||
| 9 | ORIF of zygoma | Craniectomy, lobectomy, open reduction, and external fixation of femur | Coma |
© 2012 by the author. The Author(s) 2012.
Share and Cite
Peled, M.; Leiser, Y.; Emodi, O.; Krausz, A. Treatment Protocol for High Velocity/High Energy Gunshot Injuries to the Face. Craniomaxillofac. Trauma Reconstr. 2012, 5, 31-40. https://doi.org/10.1055/s-0031-1293518
Peled M, Leiser Y, Emodi O, Krausz A. Treatment Protocol for High Velocity/High Energy Gunshot Injuries to the Face. Craniomaxillofacial Trauma & Reconstruction. 2012; 5(1):31-40. https://doi.org/10.1055/s-0031-1293518
Chicago/Turabian StylePeled, Micha, Yoav Leiser, Omri Emodi, and Amir Krausz. 2012. "Treatment Protocol for High Velocity/High Energy Gunshot Injuries to the Face" Craniomaxillofacial Trauma & Reconstruction 5, no. 1: 31-40. https://doi.org/10.1055/s-0031-1293518
APA StylePeled, M., Leiser, Y., Emodi, O., & Krausz, A. (2012). Treatment Protocol for High Velocity/High Energy Gunshot Injuries to the Face. Craniomaxillofacial Trauma & Reconstruction, 5(1), 31-40. https://doi.org/10.1055/s-0031-1293518