Previous Article in Journal
AI Innovation and Bank Performance: Evidence from Patent Activity of Large U.S. Commercial Banks
 
 
Font Type:
Arial Georgia Verdana
Font Size:
Aa Aa Aa
Line Spacing:
Column Width:
Background:
Article

Analyzing Cryptocurrency Exchange Platform Performance: An Application of the DeLone & McLean Information Systems Success Model

1
Department of Management, Faculty of Economics and Business, University of Bengkulu, Bengkulu 38371, Indonesia
2
Department of Finance, Banking, and Insurance, Bilecik Seyh Edebali University, Bilecik 11300, Turkey
3
School of Accountancy and Finance, Walailak University, Nakhon Si Thammarat 80160, Thailand
4
Faculty of Management Science, Silpakorn University, Phetchaburi 76120, Thailand
*
Author to whom correspondence should be addressed.
J. Risk Financial Manag. 2026, 19(4), 248; https://doi.org/10.3390/jrfm19040248
Submission received: 21 February 2026 / Revised: 23 March 2026 / Accepted: 25 March 2026 / Published: 31 March 2026
(This article belongs to the Section Financial Technology and Innovation)

Abstract

Cryptocurrency trading platforms operate in highly volatile, technology-intensive, and risk-sensitive environments, yet empirical evaluations of their performance from an information systems perspective remain limited. Prior studies applying the DeLone and McLean Information Systems Success Model (ISSM) have largely focused on traditional e-commerce and e-learning contexts, leaving its applicability to cryptocurrency exchanges underexplored. This study addresses this gap by examining how system quality, information quality, and service quality influence system use, user satisfaction, and net benefits in cryptocurrency trading platforms. This study employs a quantitative research design using survey data collected from 389 active Binance users in Indonesia through purposive sampling. The proposed ISSM-based research model was analyzed using Partial Least Squares Structural Equation Modeling (PLS-SEM) and Multi Group Analysis (MGA) to assess the relationships among system quality, information quality, service quality, system use, user satisfaction, and perceived net benefits. The findings indicate that four of the nine hypothesized relationships are statistically supported. System quality emerges as the most influential determinant of both system use and user satisfaction, highlighting the importance of platform reliability, performance, and usability. Information quality also demonstrates a significant effect, whereas service quality exhibits a limited direct influence on user outcomes. Overall, system use and performance-related factors play a more critical role in driving perceived net benefits than service-related attributes. This study extends the DeLone and McLean ISSM to the context of cryptocurrency trading platforms and demonstrates its relevance in high-risk, blockchain-based financial environments. The results offer theoretical insights by refining the relative importance of ISSM constructs in fintech settings and provide practical guidance for developers and platform architects to prioritize system robustness, efficiency, and usability to enhance user satisfaction and engagement.

1. Introduction

Cryptocurrencies, despite their relatively recent emergence, have experienced widespread market acceptance and rapid development. The growing adoption of cryptocurrencies is evidenced by the increasing inclusion of cryptocurrency-related assets in the portfolios and strategies of hedge funds and asset managers (Jackson et al., 2023; Buterin et al., 2024; Kukman & Gričar, 2025). Simultaneously, academic research has intensified, focusing on various aspects of cryptocurrency trading. Central to this transformation is the advancement of blockchain technology, which has reshaped cryptocurrency trading by introducing cutting-edge applications and platforms that facilitate the buying and selling of digital financial assets (Balcerzak et al., 2022; Ibrahimy et al., 2024; Buterin et al., 2024; Kukman & Gričar, 2025). These platforms empower traders with streamlined access to market data, advanced analytical tools, and portfolio management capabilities, thereby transforming the traditional trading experience (Fang et al., 2022).
An essential element in this evolving landscape is the role of cryptocurrency exchanges, or markets, which serve as critical infrastructures for digital asset trading. According to Hileman and Rauchs (2017), cryptocurrency exchanges provide a platform for buying and selling cryptocurrencies and other digital assets for national currencies. By enabling the exchange of digital and fiat assets, these entities function as gateways for traders and investors to access liquidity, market data, and essential trading tools (Reiff, 2023). This highlights their central role in the cryptocurrency ecosystem, ensuring the seamless facilitation of trading activities. In recent years, cryptocurrency trading exchanges have undergone significant transformation, driven by advancements in blockchain technology (Hyvärinen et al., 2017; Balcerzak et al., 2022). The rapid evolution of these exchanges has spurred the emergence of diverse trading applications and platforms, catering to a broad range of trading preferences and strategies. From centralized exchanges offering robust user interfaces to decentralized platforms emphasizing transparency and control, the cryptocurrency ecosystem continues to expand (Ante et al., 2023; Fang et al., 2022; Hileman & Rauchs, 2017; Reiff, 2023; Kukman & Gričar, 2025). Such developments underscore the growing need to evaluate these platforms’ effectiveness in meeting user demands.
According to data from Bappebti (Indonesian Commodity Futures Trading Regulatory Agency), the number of registered cryptocurrency users in Indonesia reached over 18.51 million as of late 2023, surpassing the total number of stock market investors in the country. Monthly crypto transaction volume exceeded IDR 30 trillion, demonstrating strong user interest despite market volatility. This rapid growth reflects increasing digital financial inclusion, particularly among millennials and Gen Z. A report by Statista (2023) also projects that the Indonesian crypto market will continue to grow in the coming years, driven by regulatory support, fintech adoption, and public interest in alternative investments. These trends underline the relevance of investigating platform performance, particularly through user-centric models such as the DeLone and McLean Information Systems Success Model, to ensure these platforms meet the expectations of a growing and digitally literate user base.
Understanding the success and effectiveness of cryptocurrency trading platforms is essential for users, developers, and regulators. As users increasingly demand efficient and user-friendly trading solutions, the need to evaluate these platforms becomes more urgent. Stakeholders require insights into the critical dimensions that contribute to a platform’s success, such as system quality, information quality, and service quality, to make informed decisions regarding platform selection, investment strategies, and regulatory compliance (Davis et al., 2023; Azgad-Tromer et al., 2023; Buterin et al., 2024; Ibrahimy et al., 2024). However, significant challenges persist, even for leading platforms such as Binance. Preliminary interviews and observations of user feedback on the Binance trading application reveal ongoing issues. User complaints on platforms such as Google Play Store and Product Review highlight two major challenges: unsatisfactory customer service and frequent force-closing of the application. Users have expressed dissatisfaction with Binance’s customer support, which often redirects them to a Frequently Asked Questions (FAQ) section rather than providing responsive, personalized assistance. This lack of direct support can leave users frustrated and unable to resolve critical issues efficiently, ultimately impacting their satisfaction (Balcerzak et al., 2022). Additionally, the frequent force-closing of the application disrupts the user experience, causing frustration and potential financial losses for users engaged in critical transactions. Such instability not only harms user satisfaction but also risks damaging the platform’s reputation (Azmi et al., 2019).
Despite the increasing adoption of cryptocurrency platforms, user dissatisfaction with system performance and service quality remains prevalent, as seen in widespread user complaints on forums and app reviews. Unlike many traditional digital platforms, cryptocurrency exchanges operate in environments characterized by high price volatility, cybersecurity risks, regulatory uncertainty, and the possibility of immediate financial losses resulting from delayed or inaccurate transaction execution. In such settings, system reliability, execution speed, and platform stability become critical determinants of user engagement and perceived platform benefits. However, limited empirical research has examined how information systems’ quality dimensions—particularly within cryptocurrency exchanges—affect user satisfaction and system use. Moreover, there is a lack of consensus on the relative importance of these factors in driving net benefits. This study addresses this gap by applying the DeLone & McLean Information Systems Success Model to evaluate the Binance trading platform from the users’ perspective, providing insights into how system quality, service quality, and information quality contribute to user satisfaction and platform success in the Indonesian context. The motivation for this study arises from the need to address these challenges and to evaluate cryptocurrency trading exchange platforms, particularly from the perspective of user experience. This study also aims to assess the effectiveness of trading platforms by identifying weaknesses and areas for improvement while providing feedback to developers for system optimization. Additionally, this study applies the DeLone & McLean Information System Success Model, a widely recognized theoretical framework, to evaluate key dimensions of platform performance, including system quality, information quality, service quality, user satisfaction, intention to use, and net benefits. By employing this model, the study seeks to advance intellectual discussions and provide empirical evidence regarding the success of cryptocurrency trading platforms. Apart from that, this study does not merely represent a contextual application of the ISSM but highlights how the model’s relationships may shift in high-risk financial environments where volatility, security concerns, and financial loss exposure shape user priorities. This contributes to the broader literature by demonstrating that the relative influence of ISSM constructs may vary depending on the technological and economic risks associated with the digital platform.
This study focuses on the Binance cryptocurrency exchange platform due to its leading position in the global and Indonesian cryptocurrency markets. Binance consistently records some of the highest trading volumes among cryptocurrency exchanges and offers extensive features, including spot trading, derivatives, staking, and integrated mobile and web applications. In Indonesia, Binance is among the most frequently accessed platforms, attracting a broad user base of both retail and institutional investors. These factors make Binance an ideal case for applying the DeLone & McLean Information Systems Success Model, as the platform’s extensive functionalities and diverse user interactions provide a robust basis for evaluating system quality, information quality, service quality, usage, user satisfaction, and net benefits. The findings from this context are expected to yield insights that are relevant not only to Binance users but also to the broader cryptocurrency exchange industry.
This study adopts the DeLone and McLean Information Systems Success Model (ISSM) as a comprehensive and integrative framework for evaluating the performance and effectiveness of cryptocurrency trading platforms. The ISSM comprises six interrelated dimensions—system quality, information quality, service quality, system use, user satisfaction, and net benefits—which collectively enable a holistic assessment of both technical and experiential factors influencing user behavior and perceived benefits (DeLone & McLean, 1992, 2003).
Compared to alternative models such as the Technology Acceptance Model (TAM), which primarily emphasizes behavioral intention, or the Unified Theory of Acceptance and Use of Technology (UTAUT), which focuses on adoption determinants, the ISSM offers a post-adoption performance evaluation that integrates both technical and user-centric dimensions. Similarly, while SERVQUAL is widely applied for measuring service quality, it does not capture the full spectrum of technical and informational factors critical to cryptocurrency exchanges. The ISSM’s multidimensional structure is therefore particularly well-suited for high-stakes, technology-driven systems like Binance, where platform usability, information reliability, and service responsiveness are crucial to user experience.
Given the growing concerns regarding service quality and system stability in the cryptocurrency sector, the ISSM provides a validated and adaptable framework capable of identifying performance shortcomings and guiding targeted improvements. Its successful application across diverse digital contexts—including e-commerce, fintech, and online learning—further supports its relevance for emerging financial technologies. By bridging theoretical insights with practical evaluation, this study seeks to contribute to a deeper understanding of the digital asset trading ecosystem while offering actionable recommendations for developers and stakeholders. Accordingly, this research is guided by the following research question: how do system quality, information quality, and service quality influence system use, user satisfaction, and net benefits in cryptocurrency trading platforms? Meanwhile, the research objectives are: (i) RO1: To examine the influence of system quality, information quality, and service quality on system use and user satisfaction. (ii) RO2: To assess the role of system use and user satisfaction in determining net benefits. (iii) RO3: To identify the most significant performance drivers in the context of cryptocurrency trading platforms.
Moreover, the subsequent sections of this study present the theoretical framework underpinning the research, followed by a detailed methodology outlining the study’s approach. The empirical findings and discussion offer insights into the dimensions influencing platform success. The study concludes with practical implications, theoretical contributions, and recommendations for future research, thereby providing a comprehensive examination of the cryptocurrency trading exchange landscape.

2. Literature Review

2.1. DeLone and McLean Information Systems Success Model

The DeLone and McLean Information Systems (IS) Success Model provides a robust theoretical framework for evaluating the effectiveness of information systems through a multidimensional lens. First proposed by DeLone and McLean (1992), the model identifies six interrelated dimensions of IS success: system quality, information quality, service quality, use, user satisfaction, and net benefits. These dimensions are causally linked, with system, information, and service quality influencing both system use and user satisfaction, which in turn contribute to the realization of net benefits for organizations. Owing to its comprehensive approach, the model has become a cornerstone in the IS discipline, offering a structured means to assess both the technical and behavioral facets of IS performance. The interconnected nature of its constructs enables an integrative perspective applicable across a wide range of contexts, from enterprise systems to e-commerce platforms (DeLone & McLean, 2003).
In response to feedback from empirical research and the evolving technological landscape, DeLone and McLean (2003) refined their original framework. A notable enhancement was the formal inclusion of service quality as a key dimension, reflecting the increasing importance of user support and service delivery in contemporary IS environments. The revised model also underscores the necessity of contextual adaptability, recognizing that the relative influence of each dimension may vary according to the specific system type or organizational goals. For example, in e-commerce settings, user satisfaction and net benefits may be more strongly shaped by system usability and the perceived value of the information provided. This adaptability has allowed the model to retain its relevance across diverse research and practice domains, reinforcing its position as a foundational theory within the field of IS research.
Although the DeLone & McLean Information Systems Success Model (ISSM) was originally developed as a general framework applicable to various types of information systems, this study applies and adapts the model specifically to the context of cryptocurrency exchange applications. The constructs of system quality, information quality, service quality, system use, user satisfaction, and net benefits are interpreted within the operational and functional environment of Binance. Also, the DeLone and McLean Information Systems Success Model (ISSM) has been widely applied in diverse contexts, including e-commerce (Petter et al., 2008), e-learning (Al-Fraihat et al., 2020), and fintech applications (Tam & Oliveira, 2016), to assess system performance and inform system improvements. Its multidimensional structure—encompassing system quality, information quality, service quality, user satisfaction, and net benefits—offers developers a holistic view of both technical performance and user experience, which is crucial for guiding system optimization strategies. While alternative models such as the Technology Acceptance Model (TAM) and the Unified Theory of Acceptance and Use of Technology (UTAUT) are effective in explaining adoption behavior, they provide a narrower focus on user intention and use, without fully addressing post-adoption performance feedback loops critical to iterative system enhancement. Given the high-risk, rapidly evolving nature of cryptocurrency trading platforms, ISSM’s emphasis on user feedback and system outcomes provides actionable insights for developers seeking to improve platform reliability, responsiveness, and usability in ways that directly impact user engagement and satisfaction.

2.2. Hypotheses Development

2.2.1. The Relationship Between the Information Quality and System Use

Information quality is widely recognized as a critical determinant of information system success, shaping how users interact with and derive value from a platform (Usman et al., 2025). In the DeLone and McLean (2003) IS Success Model, it encompasses attributes such as accuracy, timeliness, relevance, and comprehensiveness, which form the foundation for effective decision-making and seamless system interaction. Prior research in diverse IS contexts consistently supports this view. For example, Schaupp et al. (2009), Seddon and Kiew (1996), Y.-S. Wang and Liao (2008), and Y.-Y. Wang et al. (2019) report that high-quality information enhances user trust, increases satisfaction, and promotes continued system use. Similarly, Abdillah et al. (2020) show that the perceived value and relevance of reliable, timely information significantly influence the frequency and intensity of system engagement.
However, the strength of this relationship varies across domains. In finance and e-commerce, accurate, up-to-date information helps reduce uncertainty and sustain engagement, while in high-speed, high-risk environments such as cryptocurrency exchanges, the need for real-time precision and market transparency becomes even more critical. In these platforms, even minor delays or inaccuracies can result in significant financial loss, making information quality not merely a supportive factor but a core operational necessity. This aligns with Saihi et al. (2023), who highlight that advanced technologies like AI, IoT, and big data analytics enable proactive, real-time decision-making—a capability particularly valuable in volatile crypto markets where rapid order execution and immediate access to trustworthy data can determine trading success.
By comparing findings from traditional IS settings with the unique demands of blockchain-based trading, it becomes evident that while the general importance of information quality is well-established, its role in cryptocurrency exchanges is amplified by market volatility, decentralized governance, and the absence of centralized dispute resolution. Therefore, in the Binance context, delivering highly accurate, timely, and relevant trading data is expected to directly drive system use, as traders rely on this information to execute informed and time-sensitive decisions.
Hypothesis 1.
Information quality (IQ) positively affects system use (SU).

2.2.2. The Relationship Between Information Quality and User Satisfaction

The relationship between information quality and user satisfaction has been well-documented in information systems (IS) research, yet its manifestation appears to be contingent upon the operational context. Foundational studies in the DeLone and McLean (2003) framework conceptualize information quality as the extent to which a system delivers accurate, complete, relevant, and timely information, positing it as a central determinant of user satisfaction. Empirical evidence across domains supports this view; for example, Schaupp et al. (2009) and Y.-S. Wang and Liao (2008) demonstrate that relevance and reliability in information provision substantially enhance user confidence and satisfaction, while Abdillah et al. (2020) extend this by showing that actionable analytics in business intelligence platforms foster trust and perceived system value.
Nevertheless, not all studies converge on the magnitude of this effect. In more routine digital service environments—such as certain e-learning or public sector IS—clarity and comprehensiveness of content often outweigh the need for instant data delivery (Seddon & Kiew, 1996). Conversely, in fast-moving, high-stakes environments, the timeliness and precision of information become paramount. Zutshi et al. (2021) illustrate this in their analysis of SMEs adapting during the COVID-19 pandemic, where access to real-time, reliable data was crucial for operational agility. Such findings imply that the role of information quality is not static but contextually amplified in volatile, information-intensive settings. Cryptocurrency exchanges exemplify such environments. Market conditions can shift within seconds, and the cost of delayed or inaccurate information may be immediate and substantial, eroding user trust and satisfaction. In this context, information quality is not merely a supportive element of user experience but a core operational capability that underpins risk management and trading efficacy. This stands in contrast to more stable IS domains, where lapses in timeliness or precision may be less consequential. Consequently, for platforms such as Binance, the delivery of accurate, relevant, and instantaneous trading data is expected to be a decisive factor in shaping user satisfaction, both by enabling informed decision-making and by reinforcing the platform’s credibility in a competitive and volatile market.
Hypothesis 2.
Information quality (IQ) positively affects user satisfaction (US).

2.2.3. The Relationship Between System Quality and System Use

System quality—encompassing usability, reliability, and technical performance—is widely recognized as a fundamental driver of user engagement and system utilization. Within the framework of DeLone and McLean (2003), the frequency with which users interact with a system serves as an indicator of its perceived utility. High-quality systems are distinguished by intuitive interfaces, consistent functionality, and dependable performance, all of which encourage repeated use and sustained engagement. Empirical evidence from Y.-Y. Wang et al. (2019) and Y.-S. Wang and Liao (2008) confirms that robust system quality enhances user confidence and promotes continued interaction. This relationship becomes particularly salient in high-frequency, high-stakes environments such as cryptocurrency trading platforms. Here, features like rapid transaction processing and strong security measures—as observed on Binance—are essential for building user perceptions of efficiency and trustworthiness. Seamless navigation and minimal downtime further reinforce user confidence and active participation. Comparable patterns emerge beyond the fintech sector; in domains such as e-learning, high-performing systems similarly correlate with increased user engagement.
Supporting this perspective, Jackson et al. (2023) demonstrate that the integration of digital technologies—such as automation, advanced analytics, and interconnectivity—can significantly enhance operational efficiency, responsiveness, and flexibility. Their findings highlight that digital transformation enables real-time decision-making and continuous process optimization, ultimately improving organizational performance. However, the study also cautions that successful digital adoption depends on strategic planning, workforce upskilling, and effective change management. Collectively, these insights underscore that across diverse sectors, system quality remains a cornerstone for fostering trust, encouraging usage, and driving performance outcomes.
Hypothesis 3.
System quality (SYSQUAL) positively affects system use (SU).

2.2.4. The Relationship Between System Quality and User Satisfaction

System quality plays a critical role in shaping user satisfaction by enabling smooth, efficient, and reliable interactions. As DeLone and McLean (2003) emphasize, dimensions such as reliability and usability strongly influence users’ perceptions of a system’s competence. Systems that operate with minimal interruptions and feature intuitive designs tend to generate higher levels of satisfaction—an observation supported by Schaupp et al. (2009), Rai et al. (2002), and Y.-S. Wang and Liao (2008), who confirm that users respond positively to high-performing systems. This relationship is particularly pronounced in fintech platforms, where seamless transactions, responsive interfaces, and operational stability are directly linked to user satisfaction. Research by Abdillah et al. (2020) and Fitriani and Suaryana (2022) further highlights that robust system quality facilitates effective task completion, minimizes friction, and fosters trust, not only in financial trading but also across other domains such as education. The relevance of system quality is further illustrated in privacy-sensitive platforms. Fabian et al. (2016) examined Bitcoin users’ perceptions of anonymity, their privacy concerns, and awareness of privacy-enhancing tools. While most respondents associated Bitcoin with a moderate to high degree of anonymity, a significant portion reported considering abandoning the platform due to privacy concerns. Furthermore, many users were unaware of specific de-anonymization techniques and available privacy tools, such as stealth addresses or CoinJoin. This gap between perceived and actual system capabilities underscores the importance of enhancing both system quality and user education to strengthen satisfaction, trust, and long-term platform engagement.
Hypothesis 4.
System quality (SYSQUAL) positively affects user satisfaction (US).

2.2.5. The Relationship Between Service Quality and System Use

Service quality—reflecting the responsiveness and reliability of support services—plays an important role in enhancing system utilization. DeLone and McLean (2003) note that service quality can influence user trust and confidence, particularly in systems that handle critical tasks or sensitive information. Responsive and empathetic support teams can encourage users to rely on a platform, especially in high-stakes environments. However, findings in the literature are not entirely consistent. Ernawati et al. (2021) and Rahayu et al. (2018) report that the impact of service quality may be less direct when technical performance is the dominant driver of user engagement. Despite these mixed results, evidence from fintech and customer relationship management (CRM) systems suggests that prompt and supportive service can reduce user frustration and foster greater involvement.
Extending this perspective, Hyvärinen et al. (2017) demonstrate that blockchain technology—through attributes such as immutability, decentralization, and transparency—can strengthen trust and accountability in public financial systems. Their blockchain-based prototype shows that such systems can help prevent fraud by ensuring verifiability and reducing opportunities for manipulation. Taken together, these findings suggest that perceived service quality, whether delivered through direct human support or embedded technological safeguards, remains a critical factor in promoting system use and maintaining trust in complex and sensitive operational environments.
Hypothesis 5.
Service quality (SERVQ) positively affects system use (SU).

2.2.6. The Relationship Between Service Quality and User Satisfaction

Service quality is a key determinant of user satisfaction, particularly in digital systems. DeLone and McLean (2003) highlight its role in fostering long-term user relationships by effectively addressing user concerns. Empirical evidence from Istianingsih et al. (2009) and Rahayu et al. (2018) supports this view, demonstrating that responsive, reliable, and empathetic services substantially enhance users’ perceptions of a system’s value. Across sectors such as banking, education, and fintech, user satisfaction consistently increases when individuals feel their needs are acknowledged and supported. In digital learning and investment platforms, for example, the availability of timely assistance during moments of difficulty is highly valued, as such responsiveness fosters reassurance and positively shapes overall evaluations of the system. Extending this user-centric perspective, Hairudin et al. (2020), in their study Cryptocurrencies: A Survey on Acceptance, Governance and Market Dynamics, identify perceived trustworthiness, regulatory clarity, and technological infrastructure as central drivers of cryptocurrency adoption. Their findings also stress the importance of transparent governance in sustaining investor confidence and ensuring market stability. Furthermore, dynamic market factors—such as volatility and speculative trading behavior—are shown to significantly influence user engagement. These insights underscore the necessity of maintaining high service quality alongside supportive governance mechanisms to build trust, sustain engagement, and ensure the long-term viability of digital financial ecosystems. In the context of cryptocurrency exchanges, such factors are likely to enhance user satisfaction by combining responsive support with a stable and well-regulated trading environment.
Hypothesis 6.
Service quality (SERVQ) positively affects user satisfaction (US).

2.2.7. The Relationship Between System Use and User Satisfaction

System use and user satisfaction are deeply interconnected. DeLone and McLean (2003) argue that frequent engagement with a system fosters familiarity, trust, and, ultimately, greater satisfaction. Empirical studies by Schaupp et al. (2009) and Y.-S. Wang and Liao (2008) support this relationship, showing that consistent interaction enhances users’ appreciation of the system’s utility. In domains such as CRM and fintech applications, repeated use of advanced functionalities—such as automated analytics and interactive financial dashboards—can strengthen confidence in the system’s effectiveness, thereby increasing satisfaction.
Similarly, Y.-Y. Wang et al. (2019) observe that systems delivering sustained value over time are more likely to cultivate long-term engagement and user loyalty. Extending these insights to governance systems, Balcerzak et al. (2022) demonstrate that blockchain and smart contract technologies can significantly enhance transparency, efficiency, and automation in public administration. When combined with innovations such as geospatial analytics and IoT sensors, these tools enable data-driven and participatory governance in smart city environments (Jackson et al., 2023). Nonetheless, the benefits of blockchain-enabled governance remain contingent on overcoming challenges related to scalability and regulatory compliance. Drawing a parallel to crypto platforms, the long-term success and societal impact of decentralized governance systems ultimately depend on sustaining both user engagement and satisfaction.
Hypothesis 7.
System use (SU) positively affects user satisfaction (US).

2.2.8. The Relationship Between the System Use and Net Benefits

The extent to which users engage with a system is a strong predictor of its net benefits, encompassing improvements in efficiency, productivity, and profitability (DeLone & McLean, 2003). Y.-S. Wang and Liao (2008) emphasize that deeper system usage leads to enhanced outcomes through greater system integration. In operational contexts such as ERP or CRM, frequent usage often results in smoother workflows and better data utilization. This pattern holds true in fintech settings as well; Silalahi and Pramedia (2018) demonstrated that sustained user engagement with financial tools contributes to improved business performance and strategic outcomes. Expanding on this, Kukman and Gričar (2025) examine how blockchain technology elevates the quality of financial transactions. Their findings reveal that blockchain’s decentralized and transparent architecture enhances transaction speed, security, and cost-efficiency—core elements of operational quality. By analyzing innovations such as Bitcoin, Ethereum, and Binance Coin (BNB), the study shows how these technologies automate processes and reduce dependency on intermediaries, fundamentally transforming financial services as well as the net benefit that can be perceived by the system users. Moreover, blockchain’s immutable ledger system strengthens reliability and transparency, making it a valuable component in quality management systems. Despite challenges like scalability and regulatory issues, the study affirms blockchain’s potential to drive innovation and redefine the quality and performance standards of financial systems.
Hypothesis 8.
System use (SU) positively affects net benefits (NB).

2.2.9. The Relationship Between User Satisfaction and Net Benefits

User satisfaction serves as a key driver of net benefits by promoting deeper system engagement. As McGill et al. (2003) and Seddon and Kiew (1996) highlight, satisfied users tend to use systems more frequently and more effectively, thereby unlocking greater organizational value. In digital trading platforms like Binance, satisfaction with critical service features—such as a user-friendly interface and fast transaction processing—has been shown to enhance user activity and retention. Silalahi and Pramedia (2018) affirm that user satisfaction significantly contributes to perceived benefits, particularly within fintech environments. Consequently, satisfied users not only deepen their engagement but also help drive broader platform adoption, amplifying the platform’s economic performance and strategic competitiveness. In alignment with these user-centric priorities, Buterin et al. (2024) introduce the Privacy Pools protocol—an innovative, smart contract-based solution designed to enhance transactional privacy while ensuring regulatory compliance. This protocol enables users to selectively disclose specific attributes of their transactions, allowing them to maintain privacy without compromising compliance (Fabian et al., 2016; Buterin et al., 2024). By permitting users to prove certain transactional properties without revealing full details, Privacy Pools offer a practical framework that supports both user satisfaction and trust, which are critical for sustaining engagement and promoting adoption in privacy-conscious fintech ecosystems.
Hypothesis 9.
User satisfaction (US) positively affects net benefits (NB).
The proposed research model, rooted in the DeLone & McLean Information System Success Model, provides a comprehensive framework for evaluating the effectiveness of cryptocurrency trading exchanges. The model identifies key constructs, including Information Quality, System Quality, and Service Quality, as critical factors influencing user engagement and satisfaction. These constructs not only represent the technical and informational aspects of the system but also encapsulate the user experience through support and service reliability. By understanding how these dimensions interact with System Use, User Satisfaction, and ultimately contribute to Net Benefits, the model offers a holistic approach to assessing the success of trading platforms. Information Quality pertains to the accuracy, timeliness, relevance, and completeness of the data provided by the platform. It is hypothesized that high-quality information fosters greater system usage as users trust the data to inform trading decisions while also enhancing satisfaction by meeting their informational needs. System Quality, encompassing usability, reliability, and performance, directly influences both the frequency of system use and the satisfaction derived from seamless interactions with the platform (McKinney et al., 2002). Similarly, Service Quality, which reflects the responsiveness and empathy of customer support, plays a pivotal role in ensuring users feel supported, driving both their engagement and overall satisfaction with the platform.
The proposed model also highlights the role of User Satisfaction and System Use in achieving Net Benefits, which represent the broader positive outcomes of using the platform, such as improved trading efficiency, profitability, and decision-making. Higher user satisfaction encourages more consistent and effective system use, which in turn maximizes the platform’s benefits for traders and investors. By integrating these dimensions, the model not only advances theoretical understanding but also offers actionable insights for improving platform performance. The following sections will detail the methodology used to test this model (Figure 1), focusing on the constructs’ measurement and the empirical approach for evaluating their interrelationships.

3. Research Method

3.1. Data and Sample

This study was conducted through an independent survey targeting users of online cryptocurrency exchanges, specifically Binance, in Indonesia. A purposive sampling methodology was employed to collect data, resulting in an initial dataset of 418 respondents. The purposive sampling method was chosen because our study targeted a specific population—Indonesian users of the Binance cryptocurrency trading platform, which cover 25% of the total Indonesian active crypto platform users. Purposive sampling is appropriate in this context as it enables the selection of participants who possess specific knowledge, experience, or characteristics relevant to the research objectives (Hair et al., 2019). In this case, we aimed to obtain data from actual users of the Binance platform to evaluate the performance and user perceptions through the lens of the DeLone and McLean Information Systems Success Model. This non-probability sampling approach allowed us to ensure that the respondents had meaningful and informed interactions with the platform, thereby improving the relevance and validity of the responses. Besides, Binance was selected as the focus of this study due to its status as one of the most widely used cryptocurrency exchange platforms in Indonesia. According to data from Statista (2023), Binance ranks among the top crypto platforms in terms of user awareness and adoption in the country, with a significant portion of Indonesian cryptocurrency users indicating familiarity and active engagement with the platform. Its extensive trading volume, user-friendly interface, and support for a wide range of crypto assets contribute to its popularity (Rohmadi & Usman, 2023; Siahaan, 2025). Furthermore, a report from Bappebti (2023) noted that Binance is among the platforms most frequently accessed by Indonesian traders, particularly younger investors seeking advanced trading tools and low transaction fees. These factors justify Binance as a relevant and representative case for evaluating crypto exchange performance in Indonesia.
Respondents in a purposive sampling approach must meet predefined criteria that align with the study’s objectives to ensure the inclusion of knowledgeable users. Respondents were required to (i) have an active cryptocurrency exchange account on Binance, (ii) have executed at least five trades in the past six months, and (iii) possess a minimum of six months’ trading experience. In this study, the data were collected between July and August 2024 using an online questionnaire distributed to Binance users across several major cities in Indonesia, categorized based on four main islands: Java, Bali, Borneo, and Sumatra. The survey was administered in Bahasa Indonesia to ensure clarity and accessibility for local participants. Also, the data were deliberately collected exclusively from Binance users in Indonesia to evaluate the platform’s performance using the DeLone and McLean Information Systems Success Model. The survey link was distributed through cryptocurrency communities, online forums, and social media platforms frequented by Binance users. To ensure the relevance of the sample, a screening question was included at the beginning of the survey to confirm that participants were actual Binance users. Respondents who reported using other cryptocurrency platforms—such as Indodax, Kucoin, Luno, Pintu, Bybit, Tokocrypto, Fairdesk, Bitget, Mexc, or Okex—were excluded from the final sample. This method helped minimize sampling bias and ensured that only informed and relevant users were included, thereby maintaining the study’s focus on evaluating the Binance platform (Ante et al., 2023).
After excluding invalid responses, the final sample comprised 389 valid participants, representing a diverse range of age groups, genders, education levels, occupations, and income brackets. Previous studies have indicated that cryptocurrency users differ not only in terms of demographic characteristics but also in their motivations and purchasing intentions. Moreover, they often exhibit behavioral similarities with users in comparable digital markets (Ante et al., 2023). This nuanced sampling approach ensures that the study offers robust and targeted insights into user experiences and perceptions of Binance as a leading cryptocurrency exchange platform. The sampling strategy was based on the guidelines proposed by Hair et al. (2019), which recommend that the minimum sample size should be between five and ten times the number of indicators used in the study. Given that this research employed 25 indicators, the recommended sample size ranged from 125 (25 × 5) to 250 (25 × 10) respondents. This range was established to ensure adequate statistical power for analyzing the relationships among variables. Notably, the final sample of 389 respondents exceeded the upper threshold, thereby enhancing the reliability and generalizability of the study’s findings.
The questionnaire design was grounded in established literature, with measurement items adapted from validated instruments used in prior studies (e.g., DeLone & McLean, 2003; Y.-S. Wang & Liao, 2008; Abdillah et al., 2020; Schaupp et al., 2009). These items were carefully modified to reflect the context of cryptocurrency trading platforms, ensuring content validity. A 5-point Likert scale, ranging from 1 (“Strongly Disagree”) to 5 (“Strongly Agree”), was employed to capture respondents’ perceptions with clarity and consistency, a format widely recommended in behavioral and information systems research for its reliability and respondent ease. Partial Least Squares Structural Equation Modeling (PLS-SEM) was employed using SmartPLS 4 software to analyze the data. PLS-SEM is particularly suitable for complex models involving multiple constructs and indicators, especially in exploratory research and when the data exhibit non-normal distributions (Hair et al., 2010; Shmueli et al., 2016). Unlike covariance-based SEM (CB-SEM) or multiple regression, PLS-SEM emphasizes prediction rather than theory confirmation, making it highly appropriate for contexts where identifying key performance drivers is critical (Hair et al., 2019). This method enables the simultaneous evaluation of measurement and structural models, allowing for rigorous assessment of construct validity, reliability, and inter-construct relationships. Given this study’s objective of determining the primary factors influencing user satisfaction and net benefits in cryptocurrency exchanges—where predictive accuracy is paramount—PLS-SEM was deemed the most suitable analytical approach.

3.2. Operational Definitions and Measurement Items Development

In this study, clear and precise operational definitions and measurement items are essential to accurately assess the key constructs. Each construct, such as information quality, system quality, service quality, system use, user satisfaction, and net benefits, is carefully defined based on established theories and prior research. This ensures that the constructs align with the study’s objectives and are relevant to the context of cryptocurrency trading platforms. The measurement items were thoughtfully designed and adapted from existing scales to reflect the unique characteristics of the Binance trading platform. By focusing on user perceptions and behaviors, these items aim to capture meaningful insights into the factors influencing platform success. This section explains how the constructs were defined and measured, providing a clear framework for data collection and analysis as depicted in Table 1.
Moreover, to ensure the reliability and validity of the questionnaire, a two-stage process was implemented. In the first stage, convergent and discriminant validity were analyzed to confirm the suitability of the questionnaire items and variables. In the second stage, empirical analyses were conducted to assess the reliability of the constructs, as recommended by Hair et al. (2019). The initial draft of the questionnaire was reviewed by two scholars specializing in virtual money platforms and financial technology. The first expert is a professor in information systems with a research focus on digital platforms and user experience design. The second expert is an associate professor in finance, specializing in cryptocurrency markets and financial technology adoption. Their combined expertise ensured that the questionnaire items were both conceptually sound and practically relevant. Based on their feedback, revisions were made to improve clarity, contextual alignment, and content validity of the instrument. Based on their feedback, the questionnaire was revised to enhance clarity and contextual relevance. Before final distribution, the questionnaire was shared with a cryptocurrency trading community comprising experienced users of online cryptocurrency exchanges. Community members were invited to provide feedback, ask questions, and suggest modifications to address any doubts or ambiguities. This iterative process ensured that the final questionnaire was both comprehensive and user-friendly, capturing the nuances of user experiences on cryptocurrency trading platforms.
The methodological contribution of this study lies in the contextualized application and integration of established information systems evaluation techniques rather than in the introduction of a new analytical method. Specifically, the DeLone and McLean Information Systems Success Model (ISSM) is operationalized within the context of cryptocurrency exchange platforms, which are characterized by high market volatility, heightened security requirements, and performance-critical system operations that differ substantially from conventional e-commerce and e-learning environments. The analytical framework combines Partial Least Squares Structural Equation Modeling (PLS-SEM) with respondent-centric interpretation and Multigroup Analysis (MGA) to move beyond aggregate-level estimations (Otiniano León et al., 2025). While prior ISSM-based studies predominantly focus on average structural effects, this study systematically examines heterogeneity in path relationships across key demographic segments, including occupational background, education level, income level, and gender. This design enables the identification of context-specific variations in the strength of relationships among ISSM constructs. Hypotheses that are not statistically supported at the aggregate level are interpreted as context-dependent outcomes rather than as model inadequacies. This interpretation is substantiated through MGA results, which reveal differential path strengths across user groups.

4. Results

4.1. Respondents

The demographic profile of the respondents sheds light on the key characteristics of cryptocurrency trading platform users, providing essential context for the study’s findings. From the 389 valid responses collected, the sample represents a diverse mix of gender, age, occupation, education, location, and income levels. This diversity allows for a deeper understanding of how different user groups interact with the platform, showcasing variations in usage patterns, preferences, and satisfaction levels. By examining these attributes, the study identifies important trends and factors shaping user behavior, offering a well-rounded perspective on the cryptocurrency trading landscape. Detailed demographic data is presented in the accompanying Table 2.
As reflected in Table 2, the demographic profile of respondents provides a clear understanding of the typical users of cryptocurrency trading platforms like Binance. The majority of respondents are male (69%) and aged between 26–30 years (42%), followed by those aged 31–50 years (28%), indicating a predominantly young adult audience. This aligns with the digital-savvy and investment-driven nature of this age group. Respondents also exhibit a high level of education, with 70% holding a bachelor’s degree and 25% possessing a master’s degree, reflecting the technical and financial literacy often required for cryptocurrency trading. According to recent national reports and market research (e.g., Bappebti, 2023; Statista, 2023), the majority of cryptocurrency investors and traders in Indonesia are male and hold at least an undergraduate degree. These users typically have the digital literacy and financial background necessary to engage with complex financial technologies such as cryptocurrency trading platforms. Moreover, in the occupation-wise, the user base is diverse, with entrepreneurs (28%) and civil servants/military/police (27%) forming the largest groups, alongside private sector employees (21%) and students (19%). These findings suggest the platform appeals to both established professionals and younger users exploring investment opportunities.
Geographically, most respondents are concentrated in Java (60%), followed by Bali (21%), Sumatra (15%), and Kalimantan (4%), highlighting the dominance of users from Indonesia’s urban and economically active regions. Income data reveals that 91% of respondents earn above IDR 3,500,000, with nearly half (47%) earning more than IDR 5,000,000, reflecting the platform’s appeal to middle-to-upper-income individuals with disposable income for investments. Collectively, the demographic insights highlight a predominantly young, educated, and financially capable user base concentrated in urban areas, offering a valuable foundation for tailoring platform strategies to better serve this core audience.

4.2. Outer Model

The empirical data for this study were analyzed using SmartPLS software to ensure robust and reliable results. The first step involved verifying that the measurement instruments demonstrated strong reliability and validity. Reliability reflects the consistency and stability of measurement outcomes, while validity assesses whether the instruments accurately measure the intended concepts. Convergent validity focuses on the correlation between the measurement instrument and the concept it is designed to measure. To ensure rigorous validation of the measurement model, the study analyzed key indicators, including factor loadings, average variance extracted (AVE), and reliability values. As shown in Table 3, all measurement items in the study achieved factor loadings above 0.7 (except item IQ3, which has to be excluded as its outer loading falls under 0.5), indicating strong item-level correlations. In refining the measurement model, one item from the Information Quality construct (IQ3) was removed due to its low standardized loading of 0.48, which falls below the commonly accepted threshold of 0.70 (Hair et al., 2021). Although IQ3 was theoretically relevant, representing the aspect of information satisfaction, the low loading suggests that respondents did not strongly associate this element with their perception of information quality in the context of cryptocurrency exchange platforms. This may be due to the high-paced and transactional nature of such platforms, where accuracy, clarity, and timeliness of information are prioritized over broader satisfaction-based considerations. The removal of IQ3 thus improves construct reliability while providing a substantive insight: certain satisfaction-related attributes may have less salience in digital finance environments, a finding that warrants further investigation in future research. Additionally, the reliability and AVE values for each construct exceeded the thresholds of 0.7 and 0.5, respectively, confirming that the instruments used were both reliable and valid. These results demonstrate that the measurement tools effectively captured the study concepts and provided a solid foundation for further analysis (Hair et al., 2019).
The constructs in the study were assessed for reliability and validity using factor loadings, composite reliability (CR), and average variance extracted (AVE). Information Quality, with factor loadings ranging from 0.869 to 0.936, achieved a CR of 0.938 and an AVE of 0.791, demonstrating strong reliability and validity. Similarly, Service Quality, measured by three items, exhibited factor loadings of 0.768 to 0.919, a CR of 0.893, and an AVE of 0.737. System Quality, represented by five items with loadings between 0.725 and 0.874, achieved a CR of 0.916 and an AVE of 0.688, confirming its robustness. For User Satisfaction, loadings ranged from 0.830 to 0.884, with a CR of 0.884 and an AVE of 0.719, while System Use demonstrated high reliability with loadings between 0.837 and 0.864, a CR of 0.903, and an AVE of 0.700. Net Benefits, assessed through five items, achieved loadings from 0.771 to 0.885, a CR of 0.929, and an AVE of 0.725. All constructs exceed the thresholds for CR (>0.7) and AVE (>0.5), ensuring internal consistency and convergent validity. These findings validate the measurement model and confirm that the constructs are reliably and accurately represented by their indicators, providing a strong foundation for further analysis, as illustrated in Table 4.
Furthermore, the discriminant validity was also assessed using additional established approaches; the Fornell–Larcker criterion and the Heterotrait–Monotrait (HTMT) ratio. Based on the Fornell–Larcker criterion, the square root of the Average Variance Extracted (AVE) for each construct exceeded its correlations with all other constructs, indicating that each construct shared more variance with its own indicators than with other constructs in the model. This suggests adequate discriminant validity across the latent variables. Additionally, cross-loading analysis confirmed that all indicators loaded more strongly on their respective constructs than on any others, further supporting construct distinctiveness. Finally, HTMT values for all construct pairs were below the conservative threshold of 0.85, as recommended by Henseler et al. (2015), providing additional evidence for discriminant validity.
Discriminant validity was assessed using both the Fornell–Larcker criterion and the Heterotrait–Monotrait (HTMT) ratio, as recommended by Henseler et al. (2015) and Fornell and Larcker (1981). Table 5 presents the Fornell–Larcker results, where the square root of the average variance extracted (AVE) for each construct (bold diagonal values) exceeded its correlations with all other constructs, confirming that each construct shared more variance with its own indicators than with other constructs. Table 6 reports the HTMT ratios for all construct pairs, with values ranging from 0.553 to 0.813—well below the conservative threshold of 0.85—indicating satisfactory discriminant validity. Together, these results demonstrate that the latent constructs in the model are empirically distinct and appropriately measured.
To address potential Common Method Bias (CMB), both procedural and statistical remedies were applied. Anonymity and confidentiality were maintained throughout the survey process, and items were carefully worded to reduce ambiguity and social desirability effects. Additionally, Harman’s single-factor test was conducted to statistically assess CMB. The results of the unrotated exploratory factor analysis indicated that the first factor explained 36.4% of the total variance, which is below the commonly accepted threshold of 50%. This suggests that common method bias is unlikely to have affected the validity of the results.

4.3. Inner Model

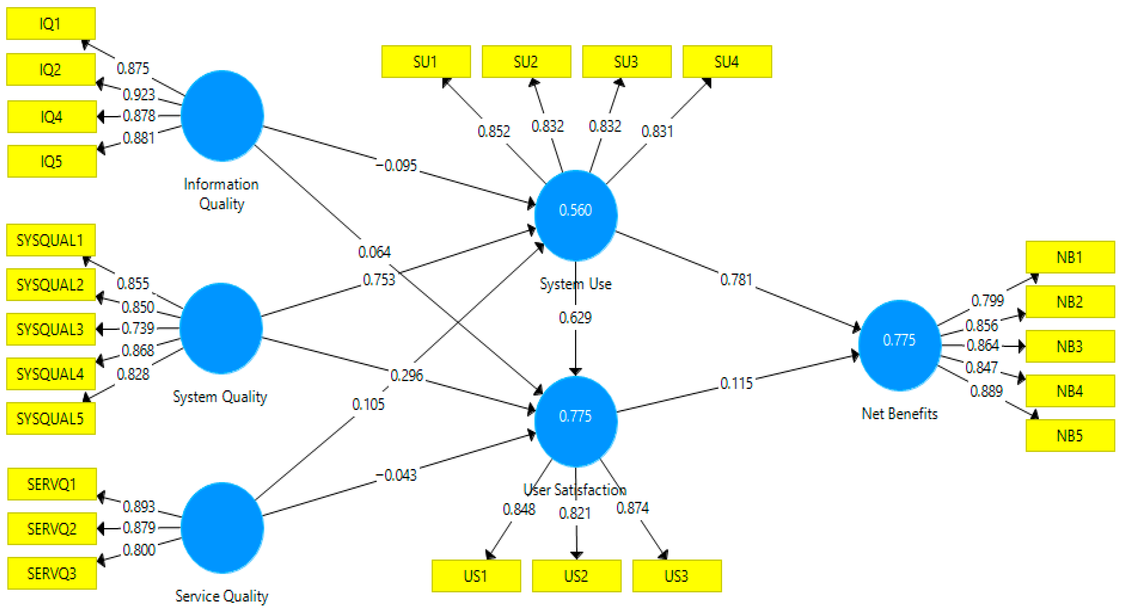
The inner model outcomes offer a detailed understanding of the relationships between key constructs in the study, guided by the DeLone & McLean Information System Success Model, as shown in Figure 2 and Table 5. Information Quality has a mixed impact, showing a weak negative relationship with System Use (−0.095) but a significant positive influence on User Satisfaction (0.629). This highlights the value of accurate and relevant information in fostering user satisfaction by supporting decision-making and building trust. System Quality emerges as a critical driver of System Use (0.753), emphasizing the importance of reliability, usability, and performance in encouraging regular engagement. Although its direct effect on User Satisfaction is weaker (0.105), it indirectly contributes through increased system interaction.
Service Quality moderately impacts User Satisfaction (0.629), reflecting the importance of responsive support, but its effect on System Use is negligible (−0.043), indicating that users prioritize technical performance over service in routine use. System Use plays a pivotal role in predicting both User Satisfaction (0.781) and Net Benefits (0.781), highlighting that frequent engagement drives satisfaction and tangible advantages like improved efficiency and cost savings. While User Satisfaction also positively influences Net Benefits (0.115), its impact is less direct. Overall, the findings underscore the centrality of System Use in achieving satisfaction and benefits, with System Quality being the most significant predictor, alongside the supporting roles of Information Quality and Service Quality. These insights stress the need for platforms to prioritize reliability, usability, and user-centric features to maximize benefits and satisfaction.

4.4. Hypothesis Testing

To test the proposed hypotheses, the study utilized a bootstrap algorithm to calculate t-statistics, which helped determine the significance of the path coefficients. A hypothesis was considered valid if the t-statistic exceeded 1.96 and the p-value was below 0.025 (two-tailed). Each path’s significance was carefully analyzed to ensure robustness. The final results of the path analysis, as shown in Figure 2 and Table 7, provide a solid foundation for validating the hypotheses and conducting further analysis in this research.
Starting with H1, the relationship between Information Quality and System Use was found to be insignificant, with a path coefficient of −0.095, a t-statistic of 1.031, and a p-value of 0.303. This suggests that Information Quality does not directly motivate frequent use of the system. Users may prioritize other factors, such as system functionality or ease of use, over information quality when deciding how often to engage with the platform. Similarly, H2, which examines the relationship between Information Quality and User Satisfaction, was also not supported, as indicated by a path coefficient of 0.064, a t-statistic of 0.824, and a p-value of 0.410. While information relevance and accuracy are essential, their direct impact on satisfaction appears minimal in this context, as satisfaction may be more strongly influenced by technical system attributes.
In contrast, System Quality emerges as a significant predictor in the model. H3, which evaluates the relationship between System Quality and System Use, showed strong support with a path coefficient of 0.753, a t-statistic of 9.809, and a p-value of 0.000. This finding highlights the importance of a reliable, high-performing platform in driving user engagement. Similarly, H4 demonstrates that System Quality significantly impacts User Satisfaction (path coefficient: 0.296, t-statistic: 3.661, p-value: 0.000). A user-friendly and reliable system fosters satisfaction by meeting user expectations and enhancing their overall experience.
However, Service Quality did not exhibit a significant impact on either System Use or User Satisfaction. For H5, the relationship between Service Quality and System Use was insignificant, with a path coefficient of 0.105, a t-statistic of 1.061, and a p-value of 0.289. This indicates that while responsive and empathetic support services are valued, they do not directly encourage users to engage with the platform more frequently. Similarly, H6, which explores the relationship between Service Quality and User Satisfaction, was also unsupported (path coefficient: −0.043, t-statistic: 0.524, p-value: 0.601). This suggests that customer support services play a minimal role in determining satisfaction, as users may prioritize technical system features over service quality.
The role of System Use in the model is particularly noteworthy. H7, which examines the impact of System Use on User Satisfaction, was strongly supported with a path coefficient of 0.629, a t-statistic of 6.846, and a p-value of 0.000. This highlights that consistent and meaningful engagement with the platform enhances satisfaction, as users who frequently interact with the system are likely to derive greater value from its features. H8, evaluating the relationship between System Use and Net Benefits, revealed the strongest support in the model (path coefficient: 0.781, t-statistic: 10.867, p-value: 0.000). This demonstrates that frequent and effective use of the platform significantly contributes to tangible outcomes, such as improved trading efficiency, cost savings, and better decision-making. Finally, H9, which investigates the relationship between User Satisfaction and Net Benefits, was found to be insignificant (path coefficient: 0.115, t-statistic: 1.557, p-value: 0.120). While satisfaction positively correlates with net benefits, its influence is less direct compared to System Use. This suggests that active engagement with the platform plays a more critical role in driving net benefits than satisfaction alone.
The predictive relevance of the structural model was assessed using the Stone–Geisser Q2 statistic obtained through the blindfolding procedure. According to the PLS-SEM literature, Q2 values greater than zero indicate that the model has predictive relevance for the endogenous constructs (Chin, 1998; Hair et al., 2021). The results show that all endogenous constructs exhibit Q2 values above zero, confirming the predictive capability of the model. Specifically, the Q2 values for System Use (Q2 = 0.214), User Satisfaction (Q2 = 0.287), and Net Benefits (Q2 = 0.319) indicate moderate predictive relevance, suggesting that the structural model has adequate predictive accuracy in explaining user perceptions of cryptocurrency exchange platform performance. Model fit was further evaluated using the standardized root mean square residual (SRMR). The estimated SRMR value of the model is 0.062, which is below the recommended threshold of 0.08, indicating an acceptable model fit (Henseler et al., 2014; Hair et al., 2021). This result suggests that the difference between the observed correlation matrix and the model-implied correlation matrix is sufficiently small, supporting the adequacy of the structural model. The acceptable SRMR value together with the positive Q2 values also indicates that the model demonstrates satisfactory model fit and predictive relevance in explaining the relationships among the constructs examined in this study.

4.5. Additional Analysis (Multi Group Analysis PLS–MGA)

To further examine potential heterogeneity in the proposed model, a Multigroup Analysis (MGA) was conducted using SmartPLS. The analysis compared structural path coefficients across key demographic subgroups, including gender, education level, income level, and occupational background. Prior to conducting MGA, partial measurement invariance was established using the MICOM (Measurement Invariance of Composite Models) procedure, allowing for meaningful comparison of path coefficients across groups as pointed by Henseler et al. (2015) and Otiniano León et al. (2025).
Table 8, based on gender (Panel A), indicates that most structural relationships are stable across male and female respondents. No statistically significant differences were observed for the relationships between information quality and system use (H1), information quality and user satisfaction (H2), system quality and system use (H3), or system quality and user satisfaction (H4). Similarly, the effects of system use on user satisfaction (H7) and net benefits (H8) remain consistent across gender groups. However, a significant difference emerges for the relationship between service quality and user satisfaction (H6), which is stronger among female respondents compared to male respondents. The relationship between user satisfaction and net benefits (H9) shows a marginal difference, suggesting a slightly stronger effect for female users, although this difference does not reach conventional significance levels. Overall, gender-based heterogeneity is limited and concentrated primarily in service-related paths.
Moreover, the MGA results based on occupational background (Panel B) reveal the most pronounced heterogeneity among the examined groups. Information quality has a significantly stronger effect on both system use (H1) and user satisfaction (H2) for respondents from the private sector compared to those from the public sector. Similarly, service quality exerts a significantly stronger influence on system use (H5) and user satisfaction (H6) among private-sector users. Conversely, system quality demonstrates a significantly stronger effect on both system use (H3) and user satisfaction (H4) for respondents from the public sector. No significant differences are observed for the relationship between system use and net benefits (H8). However, the effect of user satisfaction on net benefits (H9) is significantly stronger for private-sector respondents.
Meanwhile, the MGA based on education level (Panel C) reveals several significant differences between undergraduate and postgraduate respondents. The effects of information quality on system use (H1) and user satisfaction (H2) are significantly stronger among postgraduate users. In contrast, no significant differences are observed for system quality–related paths (H3 and H4) or service quality–related paths (H5 and H6). Additionally, the relationships between system use and net benefits (H8) and between user satisfaction and net benefits (H9) are significantly stronger for postgraduate respondents. These findings indicate that education level differentiates how informational inputs and system outcomes translate into perceived benefits, while the core effects of system quality remain stable across educational groups.
The MGA comparing low-income and high-income respondents (Panel D) also demonstrates meaningful heterogeneity in several structural relationships. System quality has a significantly stronger effect on both system use (H3) and user satisfaction (H4) among low-income users. The relationship between information quality and system use (H1) shows a marginal difference, suggesting a slightly stronger effect for higher-income users. In contrast, the relationships between system use and net benefits (H8) and between user satisfaction and net benefits (H9) are significantly stronger for high-income respondents. These results suggest that while lower-income users place greater emphasis on system reliability and performance, higher-income users are more effective in translating usage and satisfaction into perceived net benefits.
The empirical additional analysis using Multigroup Analysis (MGA) results indicate that the proposed research model demonstrates strong structural stability across demographic subgroups, with heterogeneity observed only in the magnitude of selected path relationships rather than in their direction. Among the examined grouping variables, occupational background exhibits the most pronounced differences. Respondents from public sectors show stronger effects of system quality on system use and user satisfaction, whereas private-sector users display stronger relationships involving information quality, service quality, and the translation of user satisfaction into net benefits. Education level and income level also reveal moderate heterogeneity, with postgraduate and higher-income respondents exhibiting stronger benefit-oriented relationships, while gender-based differences are relatively limited and primarily confined to service-related paths. These findings suggest that although the core structure of the information systems success model remains robust across user groups, the relative importance of system, information, and service attributes varies according to users’ institutional and socio-economic contexts.

5. Discussion

This research provides valuable insights into the ways system-related factors shape user perceptions of cryptocurrency trading platforms, which operate in environments marked by volatility, decentralization, and limited regulatory control. In contrast to traditional e-commerce or healthcare systems—where service quality is often a dominant success driver—our results indicate that, for cryptocurrency exchanges such as Binance, system quality—encompassing transaction speed, security, and operational reliability—has a more pronounced impact on both system use and user satisfaction. This finding supports prior studies that highlight the critical role of resilient infrastructure and responsive regulation in digital asset trading (Ante et al., 2023; Ibrahimy et al., 2024). Moreover, although information quality is generally an important factor in conventional systems, its influence in cryptocurrency settings may be shaped by users’ preference for real-time, precise market data and automation-enabled decision-making. Evidence from research on platforms like Coinbase and Binance suggests that users place greater value on efficiency and trust-building features—such as compliance with security standards and transparent transaction records—than on traditional customer service (Azgad-Tromer et al., 2023; Buterin et al., 2024; Kukman & Gričar, 2025). By framing our findings within this specific body of literature, we contribute a more context-sensitive understanding of how the ISSM framework functions in blockchain-based financial ecosystems.
To add to the findings, Information Quality was found to have no significant impact on System Use. This result is consistent with the studies of McGill et al. (2003) and Iivari (2005), which state that Information Quality does not necessarily have a significant influence on System Use. In the context of this study, users may perceive that while the information provided by the platform is accurate and complete, it is insufficient for addressing urgent or complex issues during transactions. Users may rely more heavily on other features, such as technical reliability or real-time assistance. This finding contrasts with studies in traditional digital settings—such as e-learning and e-commerce—which often emphasize the central role of information clarity and relevance (DeLone & McLean, 2003; Y.-S. Wang & Liao, 2008). These contradictory results highlight the need for a more contextualized application of the ISSM, especially in environments characterized by high uncertainty and technical complexity like cryptocurrency trading platforms.
Similarly, Information Quality did not affect User Satisfaction, aligning with previous research by Koo et al. (2013), Prameswara and Wirasedana (2018), and Susanty (2013). However, this finding diverges from studies that emphasize the positive effect of information relevance and accuracy on user contentment in more stable digital environments. One plausible explanation is that crypto users may prioritize transactional efficiency, error resolution, and platform usability over the mere quality of content. This reinforces the argument that in volatile fintech ecosystems, satisfaction hinges more on operational support and system functionality than on the perceived quality of information alone.
System Quality had a significant positive effect on System Use, consistent with the findings of Abdillah et al. (2020), Fitriani and Suaryana (2022), and Y.-Y. Wang et al. (2019). According to DeLone and McLean (2003), System Quality encompasses usability, availability, reliability, response time, and adaptability. This study reaffirms that improvements in these areas are likely to enhance system use by providing users with a seamless and efficient experience. For Binance, this indicates that continuing to optimize system responsiveness and reducing downtime can positively influence usage behavior. Moreover, System Quality also had a significant positive effect on User Satisfaction, in line with the results of Abdillah et al. (2020), Fitriani and Suaryana (2022), Rai et al. (2002), and Y.-S. Wang and Liao (2008). Enhanced system features—such as ease of access, minimal latency, and interface intuitiveness—play a pivotal role in improving satisfaction levels among users. This finding underlines the importance of crypto platforms to maintain a high-performing digital environment that addresses both technical and user-centric needs.
Service Quality did not significantly influence System Use, diverging from several earlier studies that associate Service Quality with enhanced user perceptions of empathy, responsiveness, and assurance (Sharma & Lijuan, 2015). This result could stem from the nature of crypto users, who may be more self-directed and less dependent on service interactions, or from the fact that customer service expectations are lower in decentralized financial services. The finding prompts a re-evaluation of how Service Quality is operationalized in such contexts and suggests that traditional service constructs may require adaptation for blockchain-based platforms. In addition to this, Service Quality did not significantly influence User Satisfaction, which partially supports Sharma and Lijuan’s (2015) and Hairudin et al.’s (2020) argument that external conditions—such as market volatility or user skepticism—may moderate the relationship between service support and user contentment. While Service Quality has been found to drive satisfaction in traditional e-commerce platforms, it appears to play a less central role in user evaluations of crypto services. Future research may benefit from employing alternative measurement models that capture platform-specific service interactions, such as AI chatbots, dispute resolution efficiency, and peer support mechanisms.
System Use had a positive and significant effect on User Satisfaction, reaffirming the ISSM proposition that active engagement with a system enhances user perceptions of its value. This finding is supported by Rahayu et al. (2018) and Y.-S. Wang and Liao (2008), who both documented the reinforcing effects of usage on satisfaction. For Binance, promoting more frequent and deeper engagement through personalized features and user-centric tools may further elevate satisfaction levels and strengthen user loyalty. Apart from that, System Use also had a significant positive effect on Net Benefits, echoing findings from various domains including e-learning (Park, 2009), e-commerce (Schaupp et al., 2009), and e-government (Y.-S. Wang & Liao, 2008). This demonstrates that frequent and purposeful interaction with the platform leads to tangible outcomes such as increased efficiency, better decision-making, and financial gains. In the case of Binance, these benefits underscore the platform’s effectiveness in delivering value to its users, thereby justifying investments in feature enhancement and user interface design.
Interestingly, User Satisfaction did not have a significant effect on Net Benefits, a finding that contrasts with previous studies identifying satisfaction as a precursor to perceived and realized value (Lee et al., 2007). This divergence may be explained by external factors unique to the crypto environment, such as price volatility (Hairudin et al., 2020), regulatory uncertainty (Buterin et al., 2024), or platform competition. It also suggests that user perceptions of benefit are more closely tied to actual performance outcomes than to emotional or experiential satisfaction. This complexity highlights the need for further investigation into the nonlinear relationships within the ISSM framework when applied to disruptive financial technologies.
The results point out to the critical role of System Quality in shaping user satisfaction and net benefits. While technical performance, reliability, and usability are fundamental, user experience in cryptocurrency trading also heavily depends on the quality of user support. Timely, accessible, and knowledgeable customer support can mitigate user frustration, foster trust, and encourage continued platform engagement—especially in situations involving transaction disputes, technical errors, or urgent trading needs. Integrating superior user support alongside strong system quality can therefore amplify the overall success of a cryptocurrency exchange platform.
The unsupported hypotheses (see Table 7) in this study (H1, H2, H5, H6, and H9) should not be interpreted merely as non-significant statistical outcomes but rather as contextually meaningful findings shaped by respondents’ institutional backgrounds and decision-making environments. A salient characteristic of the sample is that approximately 27% of respondents are employed in military, police, or civil service sectors—occupational groups typically operating within hierarchical structures, strict procedural compliance, and high sensitivity to security and risk. This respondent profile provides an important lens through which the lack of support for Hypothesis H1 (Information Quality → System Use) can be understood. Prior research suggests that system usage in highly regulated or command-driven environments is often task-oriented or mandated, rather than driven by discretionary evaluation of informational attributes (Iivari, 2005; McGill et al., 2003). For such users, engagement with a system is more strongly influenced by operational reliability and security assurance than by the perceived richness or completeness of information. In the context of cryptocurrency trading platforms, this implies that even high-quality information may not directly translate into increased system use when users prioritize system robustness under high-stakes conditions.
Similarly, the non-significant relationship between Information Quality and User Satisfaction (H2) suggests that satisfaction among these respondents is less dependent on informational attributes and more contingent on system performance outcomes. While information quality is a central determinant of satisfaction in conventional information systems (DeLone & McLean, 2003; Y.-S. Wang & Liao, 2008), fintech environments—particularly cryptocurrency exchanges—introduce heightened concerns related to volatility, transaction security, and execution speed. As noted by Ante et al. (2023) and Hairudin et al. (2020), crypto users often evaluate platforms based on their ability to manage risk and ensure transactional reliability, rather than informational completeness alone.
The absence of significant effects involving Service Quality (H5 and H6) can also be explained through respondent-centric considerations. Users with military or law-enforcement backgrounds may exhibit lower reliance on interactive or empathetic customer service, given their familiarity with standardized procedures, self-reliance, and formal protocols. This aligns with prior findings indicating that in technology-intensive or security-sensitive systems, service quality may play a secondary role relative to system quality (Abdillah et al., 2020; Y.-S. Wang & Liao, 2008). In cryptocurrency exchanges, users may perceive customer support as reactive rather than value-creating, particularly when core trading functions operate autonomously.
Finally, the lack of support for Hypothesis H9 (User Satisfaction → Net Benefits) suggests that perceived benefits in cryptocurrency trading are primarily performance-driven rather than affect-driven. In volatile financial environments, users may continue to realize net benefits—such as efficiency gains, portfolio optimization, or reduced transaction costs—even in the absence of strong affective satisfaction. This finding echoes prior studies in fintech and enterprise systems, which show that system use and performance outcomes often exert a stronger influence on realized benefits than subjective satisfaction alone (DeLone & McLean, 2003; McGill et al., 2003). These findings also reveal the importance of contextualizing the DeLone and McLean Information Systems Success Model within user-specific institutional and occupational settings. In high-risk, performance-oriented, and security-sensitive environments such as cryptocurrency trading platforms, system quality and actual system use emerge as dominant drivers of success, while information quality, service quality, and satisfaction play more contingent roles. This respondent-centric interpretation extends the ISSM by demonstrating that its causal mechanisms are not uniform across contexts, thereby offering a more nuanced theoretical understanding of information system success in emerging fintech ecosystems.
This study also offers meaningful contributions to both academic research and practical application. From a theoretical perspective, it advances the DeLone and McLean Information Systems Success Model (ISSM) by extending its application to the underexplored context of cryptocurrency trading platforms. While prior ISSM studies have largely focused on traditional e-commerce and e-learning environments, this research demonstrates the model’s relevance in high-risk, technology-intensive fintech settings such as cryptocurrency exchanges. The findings highlight System Quality and System Use as the most dominant drivers of user satisfaction and net benefits, thereby refining the relative importance of ISSM constructs in emerging digital finance ecosystems. By contextualizing the model within blockchain-based trading environments, this study provides a foundation for future research seeking to adapt and extend ISSM to evolving fintech applications.
From a practical and technical perspective, the results offer clear guidance for developers and architects of cryptocurrency exchange platforms. The consistently strong role of system quality across user groups underscores the critical importance of core technical attributes, including system reliability, transaction processing speed, uptime stability, and security architecture. Developers should therefore prioritize scalable backend infrastructures capable of handling high-frequency and high-volume transactions, supported by cloud-based architectures, load-balancing mechanisms, and robust API stability to ensure seamless integration with third-party trading tools. The implementation of multi-layer authentication, cold-wallet integration, real-time threat monitoring, and periodic encryption upgrades is essential to safeguard user assets and data in increasingly complex cybersecurity environments. In addition, real-time error detection and automated recovery mechanisms can reduce downtime and minimize trading disruptions.
The results of the multigroup analysis (MGA) provide important insights into how different user segments evaluate cryptocurrency trading platforms. In particular, differences across income groups suggest that users with higher income levels appear more capable of translating platform satisfaction into perceived net benefits. This may reflect greater trading experience, higher financial literacy, and larger investment capacity, which allow these users to leverage platform functionalities more effectively when executing trading strategies. In contrast, users in lower-income groups tend to place stronger emphasis on system reliability and platform stability when evaluating system performance. For these users, reliable system operation and consistent platform functionality represent critical prerequisites for engaging in cryptocurrency trading activities.
Beyond income differences, the multigroup analysis further indicates that users from different occupational backgrounds also prioritize different system attributes. Users from public and uniformed sectors place greater emphasis on system reliability and procedural robustness, suggesting the value of modular system architectures and configurable interfaces that support institutional or professional usage requirements. In contrast, private-sector and higher-income users demonstrate stronger responsiveness to information quality and service-related features, highlighting the importance of advanced analytics dashboards, real-time market insights, and responsive support functionalities.
These findings highlight the importance of financial and professional segmentation in cryptocurrency platform design. Platform developers may need to consider differentiated user needs across income and occupational groups. Advanced analytical tools, sophisticated trading functionalities, and market intelligence features may appeal more strongly to higher-income or experienced traders, while system reliability, usability, and operational stability remain critical for users with lower financial exposure or less trading experience. Although service quality plays a comparatively weaker and more context-dependent role overall, it remains strategically relevant when integrated selectively. Automated support tools—such as AI-driven chatbots and rule-based troubleshooting systems—may effectively assist experienced users, while optional premium support and personalized services can enhance engagement among discretionary traders.
Finally, the finding that perceived net benefits are driven more strongly by actual system use and performance outcomes than by affective satisfaction suggests that platform developers should prioritize task efficiency, execution accuracy, and performance optimization rather than focusing primarily on aesthetic interface improvements. Embedding performance monitoring tools, usage analytics, and continuous system optimization into the platform lifecycle can ensure that technical improvements translate directly into tangible user benefits. Overall, these implications underscore the importance of adopting a performance-oriented and context-aware development strategy that aligns system architecture and platform functionality with the heterogeneous needs of cryptocurrency exchange users.

6. Conclusions

This study set out to examine the relationships among system quality, information quality, and service quality and their influence on system use, user satisfaction, and net benefits in the context of cryptocurrency trading platforms, with a focus on Binance. Guided by the DeLone and McLean Information Systems Success Model, the research addressed three objectives: (RO1) to examine the influence of system, information, and service quality on system use and user satisfaction; (RO2) to assess the role of system use and user satisfaction in determining net benefits; and (RO3) to identify the most significant performance drivers in cryptocurrency trading platforms. All objectives were met, with findings showing that system quality emerged as the most influential determinant of platform success, followed by service quality and information quality. Key system quality attributes—adaptability, availability, reliability, response time, and usability—were particularly critical in driving both system use and user satisfaction, which in turn significantly enhanced perceived net benefits.
While this study contributes to the limited body of literature applying the DeLone and McLean Information Systems Success Model (ISSM) to cryptocurrency exchange platforms, several limitations should be acknowledged. First, the scope of the study is confined to users of the Binance platform in Indonesia, which may limit the generalizability of the findings to other geographical regions, cultural contexts, and technological ecosystems. In particular, most respondents in this study are concentrated on Java Island, one of the fastest-growing regions in Indonesia in terms of economic development and digital infrastructure, which may influence the demographic and behavioral characteristics of the sample. Second, the current research design focuses primarily on users’ perceptions of system characteristics rather than incorporating objective financial risk indicators. As a result, variables such as transaction execution errors, price slippage, realized trading losses, or market volatility exposure are not directly captured in the analysis. Future research could address these limitations by expanding the sample to include users from different countries and cryptocurrency trading platforms (e.g., Coinbase, Kraken, and Huobi), enabling cross-country and cross-platform comparative analyses that may reveal variations in user behavior, platform performance perceptions, and determinants of system success. In addition, future studies could integrate financial market variables and transaction-level trading data to examine more explicitly how system characteristics interact with financial risk exposure in cryptocurrency trading environments. Furthermore, incorporating additional influencing factors and adopting diverse data collection approaches—such as interviews, observations, or behavioral and transactional datasets—may provide deeper and more nuanced insights into user engagement and platform effectiveness.

Author Contributions

Conceptualization, methodology, B.U., I.R. and M.D.; software, B.U. and I.R.; validation, M.D. and S.A.; formal analysis, B.U., I.R. and M.D.; investigation, J.R.-Z. and S.A.; resources, B.U., J.R.-Z. and S.A.; original draft preparation, B.U., I.R. and M.D.; review and editing, B.U., J.R.-Z. and S.A.; visualization, B.U., J.R.-Z. and S.A.; supervision, B.U.; project administration, B.U. All authors have read and agreed to the published version of the manuscript.

Funding

This research received no external funding.

Institutional Review Board Statement

Ethical review and approval were waived for this study. The authors declared that the participants were assured that their participation is voluntary and that they can withdraw from the study at any time. The data collected from the participants was kept confidential and anonymous, and the data was only used for research purposes. The authors further declared that the study complied with ethical guidelines set forth by the Institutional Review Board of the University of Bengkulu Ethics Committee. (ID: 06/UN30.15/PG/2026).

Informed Consent Statement

Informed consent was obtained from all subjects involved in the study.

Data Availability Statement

The raw data supporting the conclusions of this article will be made available by the authors on request.

Acknowledgments

The authors are deeply grateful to all the consumers who generously shared their time for this research. Their contributions have been instrumental in the success of this study. In addition, Jintanee Ru-Zhue is a co-corresponding author in this article.

Conflicts of Interest

The author declares no conflicts of interest, and there has been no significant financial support for this work that could have influenced its outcome.

References

  1. Abdillah, W., Usman, B., & Indriyatmi, R. Y. (2020). An evaluation of a new investors-based system information application in the indonesian stock exchange. DLSU Business & Economics Review, 30(1), 92–110. [Google Scholar] [CrossRef]
  2. Al-Fraihat, D., Joy, M., Masa’deh, R., & Sinclair, J. (2020). Evaluating E-learning systems success: An empirical study. Computers in Human Behavior, 102, 67–86. [Google Scholar] [CrossRef]
  3. Ante, L., Fiedler, F., Steinmetz, F., & Fiedler, I. (2023). Profiling turkish cryptocurrency owners: Payment users, crypto investors and crypto traders. Journal of Risk and Financial Management, 16(4), 239. [Google Scholar] [CrossRef]
  4. Azgad-Tromer, S., Garcia, J., & Tromer, E. (2023). The case for on-chain privacy and compliance. Stanford Journal of Blockchain Law & Policy, 6(2). Available online: https://stanford-jblp.pubpub.org/pub/onchain-privacy-compliance (accessed on 10 January 2026).
  5. Azmi, M., Kharisma, A. P., & Akbar, M. A. (2019). Evaluasi user experience aplikasi mobile pemesanan makanan online dengan metode design thinking (studi kasus grabfood). Jurnal Pengembangan Teknologi Informasi Dan Ilmu Komputer, 3(8), 7963–7972. [Google Scholar]
  6. Balcerzak, A. P., Nica, E., Rogalska, E., Poliak, M., Klieštik, T., & Sabie, O.-M. (2022). Blockchain technology and smart contracts in decentralized governance systems. Administrative Sciences, 12(3), 96. [Google Scholar] [CrossRef]
  7. Bappebti, Indonesian Commodity Futures Trading Regulatory Agency. (2023). Statistical report on crypto asset trading in Indonesia 2023. Bappebti, Ministry of Trade of the Republic of Indonesia. Available online: https://bappebti.go.id (accessed on 10 January 2026).
  8. Buterin, V., Illum, J., Nadler, M., Schär, F., & Soleimani, A. (2024). Blockchain privacy and regulatory compliance: Towards a practical equilibrium. Blockchain: Research and Applications, 5(1), 100176. [Google Scholar] [CrossRef]
  9. Chin, W. W. (1998). The partial least squares approach to structural equation modeling. In G. A. Marcoulides (Ed.), Modern methods for business research (pp. 295–336). Lawrence Erlbaum Associates. [Google Scholar]
  10. Davis, T., Massey, R., Park, A., Singh, C. R., Gamage, M., O’Brien, C., Connors, S., Poulson, J., & Thuppil, K. (2023). The use of cryptocurrency in business, why companies should consider using cryptocurrency. Deloitte. Available online: https://www2.deloitte.com/us/en/pages/audit/articles/corporates-using-crypto.html (accessed on 10 January 2026).
  11. DeLone, W. H., & McLean, E. R. (1992). Information systems success: The quest for the dependent variable. Information Systems Research, 3(1), 60–95. [Google Scholar] [CrossRef]
  12. DeLone, W. H., & McLean, E. R. (2003). The DeLone and McLean model of information systems success: A ten-year update. Journal of Management Information Systems, 19(4), 9–30. [Google Scholar] [CrossRef]
  13. Ernawati, M., Hermaliani, E. H., & Sulistyowati, D. N. (2021). Penerapan DeLone and McLean model untuk mengukur kesuksesan aplikasi akademik mahasiswa berbasis mobile. Ikraith-Informatika, 5(1), 58–67. [Google Scholar]
  14. Fabian, B., Ermakova, T., & Sander, U. (2016). Anonymity in bitcoin—The users’ perspective. In Proceedings of the thirty seventh international conference on information systems (ICIS 2016), Dublin, Ireland, 11–14 December 2016. Association for Information Systems. Available online: https://aisel.aisnet.org/icis2016/Crowdsourcing/Presentations/10/ (accessed on 10 January 2026).
  15. Fang, F., Ventre, C., Basios, M., Kanthan, L., Martinez-Rego, D., Wu, F., & Li, L. (2022). Cryptocurrency trading: A comprehensive survey. Financial Innovation, 8(1), 13. [Google Scholar] [CrossRef]
  16. Fitriani, N. K. R., & Suaryana, I. G. N. A. (2022). Application of the DeLone and McLean model to fintech P2P lending users during the COVID-19 pandemic. International Journal of Economics and Management Studies, 9(7), 23–36. [Google Scholar] [CrossRef]
  17. Fornell, C., & Larcker, D. F. (1981). Structural equation models with unobservable variables and measurement error: Algebra and statistics. Journal of Marketing Research, 18, 382–388. [Google Scholar] [CrossRef]
  18. Hair, J. F., Black, W. C., Babin, B. J., & Anderson, R. E. (2010). Multivariate data analysis: A global perspective (7th ed.). Pearson Education. [Google Scholar]
  19. Hair, J. F., Hult, G. T. M., Ringle, C. M., & Sarstedt, M. (2021). A primer on partial least squares structural equation modeling (PLS-SEM) (3rd ed.). Sage Publications. [Google Scholar]
  20. Hair, J. F., Risher, J. J., Sarstedt, M., & Ringle, C. M. (2019). When to use and how to report the results of PLS-SEM. European Business Review, 31(1), 2–24. [Google Scholar] [CrossRef]
  21. Hairudin, A., Sifat, I. M., Mohamad, A., & Yusof, Y. (2020). Cryptocurrencies: A survey on acceptance, governance and market dynamics. International Journal of Finance & Economics, 27(4), 4633–4659. [Google Scholar] [CrossRef]
  22. Henseler, J., Dijkstra, T. K., Sarstedt, M., Ringle, C. M., Diamantopoulos, A., Straub, D. W., Ketchen, D. J., Hair, J. F., Hult, G. T. M., & Calantone, R. J. (2014). Common beliefs and reality about PLS: Comments on rönkkö and evermann (2013). Organizational Research Methods, 17(2), 182–209. [Google Scholar] [CrossRef]
  23. Henseler, J., Ringle, C. M., & Sarstedt, M. (2015). Testing measurement invariance of composites using partial least squares. International Marketing Review, 33(3), 405–431. [Google Scholar] [CrossRef]
  24. Hileman, G., & Rauchs, M. (2017). Global cryptocurrency benchmarking study (SSRN 2965436). Cambridge Centre for Alternative Finance.
  25. Hyvärinen, H., Risius, M., & Friis, G. (2017). A blockchain-based approach towards overcoming financial fraud in public sector services. Business & Information Systems Engineering, 59(6), 441–456. [Google Scholar] [CrossRef]
  26. Ibrahimy, M. M., Norta, A., & Normak, P. (2024). Blockchain-based governance models supporting corruption-transparency: A systematic literature review. Blockchain: Research and Applications, 5(2), 100186. [Google Scholar] [CrossRef]
  27. Iivari, J. (2005). An empirical test of the DeLone-McLean model of information system success. ACM SIGMIS Database: The Database for Advances in Information Systems, 36(2), 8–27. [Google Scholar] [CrossRef]
  28. Istianingsih, D., Wiwik Utami, S. E., & Msi, A. (2009). Pengaruh kepuasan pengguna sistem informasi terhadap kinerja individu (studi empiris pada pengguna paket program aplikasi sistem informasi akuntansi di Indonesia). Fakultas Ekonomi Universitas Mercubuana. [Google Scholar]
  29. Jackson, A., Spiegler, V. L. M., & Kotiadis, K. (2023). Exploring the potential of blockchain-enabled lean automation in supply chain management: A systematic literature review, classification taxonomy, and future research agenda. Production Planning & Control, 35(9), 866–885. [Google Scholar] [CrossRef]
  30. Koo, C., Wati, Y., & Chung, N. (2013). A study of mobile and internet banking service: Applying for IS success model. Asia Pacific Journal of Information Systems, 23(1), 65–86. [Google Scholar]
  31. Kukman, T., & Gričar, S. (2025). Blockchain for quality: Advancing security, efficiency, and transparency in financial systems. FinTech, 4(1), 7. [Google Scholar] [CrossRef]
  32. Lee, H., Kim, J., & Kim, J. (2007). Determinants of success for application service provider: An empirical test in small businesses. International Journal of Human-Computer Studies, 65(9), 796–815. [Google Scholar] [CrossRef]
  33. McGill, T., Hobbs, V., & Klobas, J. (2003). User developed applications and information systems success: A test of DeLone and McLean’s model. Information Resources Management Journal (IRMJ), 16(1), 24–45. [Google Scholar] [CrossRef]
  34. McKinney, V., Yoon, K., & Zahedi, F. M. (2002). The measurement of web-customer satisfaction: An expectation and disconfirmation approach. Information Systems Research, 13(3), 296–315. [Google Scholar] [CrossRef]
  35. Otiniano León, M. Y., Arbulú Ballesteros, M. A., Ramos Farroñán, E. V., & Paredes Morales, A. E. (2025). Impact of university social responsibility on strengthening sustainable rural women’s entrepreneurship: Multigroup analysis based on the SEM. Sustainability, 17(13), 5969. [Google Scholar] [CrossRef]
  36. Park, S. Y. (2009). An analysis of the technology acceptance model in understanding university students behavioral intention to use E-learning. Educational Technology and Society, 12, 150–162. [Google Scholar]
  37. Petter, S., DeLone, W., & McLean, E. R. (2008). Measuring information systems success: Models, dimensions, measures, and interrelationships. European Journal of Information Systems, 17(3), 236–263. [Google Scholar] [CrossRef]
  38. Prameswara, I. G. A. B. P., & Wirasedana, I. W. P. (2018). Analisis Kesuksesan sistem informasi keuangan daerah dengan mengadopsi model DeLone & McLean. E-Jurnal Akuntansi Universitas Udayana, 24(1), 196–223. [Google Scholar]
  39. Rahayu, F. S., Apriliyanto, R., & Putro, Y. S. P. W. (2018). Analisis kesuksesan sistem informasi kemahasiswaan (sikma) dengan pendekatan model DeLone dan McLean. Indonesian Journal of Information Systems (IJIS), 1(1), 34–46. [Google Scholar] [CrossRef]
  40. Rai, A., Lang, S. S., & Welker, R. B. (2002). Assessing the validity of is success models: An empirical test and theoretical analysis. Information Systems Research, 13(1), 50–69. [Google Scholar] [CrossRef]
  41. Reiff, N. (2023). What are centralized cryptocurrency exchanges? Investopedia. Available online: https://www.investopedia.com/tech/what-are-centralized-cryptocurrency-exchanges/ (accessed on 10 January 2026).
  42. Rohmadi, I., & Usman, B. (2023). Evaluation of cryptocurrency trading exchange application (binance) based on DeLone & McLean information system success model. In Proceedings of the international conference on economy, management, and business (Vol. 1, pp. 946–960). Available online: https://conference.trunojoyo.ac.id/pub/icembus/article/view/274 (accessed on 10 January 2026).
  43. Saihi, M., El Baz, J., Bounabat, B., & De Frein, R. (2023). Quality 4.0: Leveraging Industry 4.0 technologies to improve quality management practices—A systematic review. International Journal of Quality & Reliability Management, 40(3), 734–760. [Google Scholar] [CrossRef]
  44. Schaupp, L. C., Bélanger, F., & Fan, W. (2009). Examining the success of websites beyond e-commerce: An extension of the IS success model. Journal of Computer Information Systems, 49(4), 42–52. [Google Scholar] [CrossRef]
  45. Seddon, P., & Kiew, M.-Y. (1996). A partial test and development of DeLone and McLean’s model of is success. Australasian Journal of Information Systems, 4(1), 90–109. [Google Scholar] [CrossRef]
  46. Sharma, G., & Lijuan, W. (2015). The effects of online service quality of e-commerce Websites on user satisfaction. The Electronic Library, 33(3), 468–485. [Google Scholar] [CrossRef]
  47. Shmueli, G., Ray, S., Estrada, J. M. V., & Chatla, S. B. (2016). The elephant in the room: Predictive performance of PLS models. Journal of business Research, 69(10), 4552–4564. [Google Scholar] [CrossRef]
  48. Siahaan, M. (2025). Cryptocurrency in Indonesia—Statistics & facts. Statista. Available online: https://www.statista.com/topics/10053/cryptocurrency-in-indonesia/#topicOverview (accessed on 10 January 2026).
  49. Silalahi, R., & Pramedia, D. P. (2018). Analysis of success factors in fintech payment using the DeLone and McLean model [Unpublished undergraduate thesis, Bakrie University]. [Google Scholar]
  50. Statista. (2023). Level of awareness of cryptocurrency in Indonesia as of January 2023. Statista. Available online: https://www.statista.com/statistics/1466362/indonesia-cryptocurrency-awareness/ (accessed on 10 January 2026).
  51. Susanty, M. (2013). Pengujian model de lone dan Mc Lean dalam pengembangan sistem informasi IFCA. Jurnal Bisnis dan Akuntansi, 15(2), 142–150. [Google Scholar]
  52. Tam, C., & Oliveira, T. (2016). Understanding the impact of m-banking on individual performance: DeLone & McLean and TTF perspective. Computers in Human Behavior, 61, 233–244. [Google Scholar] [CrossRef]
  53. Usman, B., Rianto, H., & Aujirapongpan, S. (2025). Digital payment adoption: A revisit on the theory of planned behavior among the young generation. International Journal of Information Management Data Insights, 5(1), 100319. [Google Scholar] [CrossRef]
  54. Wang, Y.-S., & Liao, Y.-W. (2008). Assessing eGovernment systems success: A validation of the DeLone and McLean model of information systems success. Government Information Quarterly, 25(4), 717–733. [Google Scholar] [CrossRef]
  55. Wang, Y.-Y., Wang, Y.-S., Lin, H.-H., & Tsai, T.-H. (2019). Developing and validating a model for assessing paid mobile learning app success. Interactive Learning Environments, 27(4), 458–477. [Google Scholar] [CrossRef]
  56. Zutshi, A., Grilo, A., & Nodehi, T. (2021). The value proposition of blockchain technologies and its impact on digital platforms. Computers & Industrial Engineering, 155, 107187. [Google Scholar] [CrossRef]
Figure 1. Research framework. Source: DeLone and McLean (2003).
Figure 1. Research framework. Source: DeLone and McLean (2003).
Jrfm 19 00248 g001
Figure 2. Inner model result.
Figure 2. Inner model result.
Jrfm 19 00248 g002
Table 1. Operational definition of constructs.
Table 1. Operational definition of constructs.
NoVariable (Unit)DefinitionStatements
1Information Quality (IQ)IQ represents the quality of information expected by users when using a cryptocurrency trading application system.
  • This cryptocurrency trading platform provides complete information about available products and services.
  • I can easily understand the information presented by this cryptocurrency trading platform.
  • How satisfied are you with the information provided by the platform’s customer support?
  • The information provided by this cryptocurrency trading platform is relevant to my trading activities.
  • This cryptocurrency trading platform provides adequate security to protect my data and transactions.
2Service Quality (SERVQ)Service quality represents the service received by users from the information system administrators. Services include system updates and the response of the cryptocurrency trading application if the system encounters issues.
  • This cryptocurrency trading platform guarantees the reliability and security of the services provided.
  • This cryptocurrency trading platform understands my needs and preferences as a user.
  • This cryptocurrency trading platform responds quickly to my inquiries, feedback, or issues.
3System Quality (SYSQUAL)System quality includes the performance demonstrated by the system when users interact with the cryptocurrency trading application, covering both hardware and software aspects.
  • This cryptocurrency trading platform is easily customizable to meet my needs and preferences.
  • I can access this cryptocurrency trading platform whenever I need it.
  • This cryptocurrency trading platform is reliable in processing transactions and providing accurate information.
  • This cryptocurrency trading platform provides a fast response time when I perform actions or requests.
  • I find it easy to use this cryptocurrency trading platform for transactions.
4User Satisfaction (US)User satisfaction represents the response and feedback provided by users after using the cryptocurrency trading application system.
  • I frequently perform repeat transactions through this cryptocurrency trading platform.
  • I often revisit this cryptocurrency trading platform.
  • I am satisfied with my experience using this cryptocurrency trading platform.
5System Use (SU)System use refers to how frequently users interact with the cryptocurrency trading application system.
  • This cryptocurrency trading platform aligns with my needs and intended usage.
  • I feel comfortable navigating this cryptocurrency trading platform.
  • I often visit this cryptocurrency trading platform within a specific period.
  • I frequently conduct transactions through this cryptocurrency trading platform within a specific period.
6Net Benefits (NB)Net benefits are defined as the value, focusing primarily on system utility and the achievements of users when utilizing the cryptocurrency trading application system.
  • Using this cryptocurrency trading platform helps me save costs in trading activities.
  • Using this cryptocurrency trading platform helps me develop my portfolio.
  • Using this cryptocurrency trading platform enhances my portfolio.
  • Using this cryptocurrency trading platform helps me reduce information search costs.
  • Using this cryptocurrency trading platform saves me time in transactions and trading activities.
Table 2. Demographic information of respondents.
Table 2. Demographic information of respondents.
NoRespondents’ Demographic CharacteristicsTotalPercentage (%)
1GenderMale26769
Female12231
Total389100
2Age15–20 years154
21–25 years10026
26–30 years16442
31–50 years11028
Total389100
3OccupationFreelance195
Private Sector Employee8321
Student7319
Civil Servant/Military/Police10527
Entrepreneur10928
Total389100
4Education LevelBachelor’s Degree27270
Master’s Degree9725
Doctorate133
High School72
Junior High School00
Total389100
5Place of ResidenceBali8321
Java23260
Kalimantan (Borneo)174
Sumatra5715
Total389100
6Income<IDR 2,500,00031
IDR 2,500,000–IDR 3,500,000297
IDR 3,600,000–IDR 500,00017344
>IDR 5,000,00018447
Total389100
Note: Kalimantan refers to the Indonesian part of the island of Borneo.
Table 3. Outer loadings and validity of construct indicators.
Table 3. Outer loadings and validity of construct indicators.
NoConstructIndicatorOuter LoadingsConclusion
1Information Quality (IQ)IQ10.898Valid
IQ20.936Valid
IQ40.890Valid
IQ50.869Valid
2Service Quality (SERVQ)SERVQ10.919Valid
SERVQ20.880Valid
SERVQ30.768Valid
3System Quality (SYSQUAL)SYSQUAL10.861Valid
SYSQUAL20.863Valid
SYSQUAL30.725Valid
SYSQUAL40.874Valid
SYSQUAL50.821Valid
4User Satisfaction (US)US10.880Valid
US20.830Valid
US30.884Valid
5System Use (SU)SU10.864Valid
SU20.840Valid
SU30.837Valid
SU40.842Valid
6Net Benefits (NB)NB10.793Valid
NB20.841Valid
NB30.833Valid
NB40.771Valid
NB50.885Valid
Table 4. Reliability and validity of constructs.
Table 4. Reliability and validity of constructs.
ConstructRange of Factor
Loading
Composite
Reliability
Average Variance
Extracted
Information Quality0.869~0.936 (4 items)0.9380.791
Service Quality0.768~0.919 (3 items)0.8930.737
System Quality0.725~0.874 (5 items)0.9160.688
User Satisfaction0.830~0.884 (3 items)0.8840.719
System Use0.837~0.864 (4 items)0.9030.700
Net Benefits0.771~0.885 (5 items)0.9290.725
Table 5. Fornell–Larcker criterion.
Table 5. Fornell–Larcker criterion.
ConstructIQSERVQSYSQUALUSSUNB
IQ0.8890.6120.5780.5430.5120.495
SERVQ0.6120.8590.5860.5410.4980.476
SYSQUAL0.5780.5860.8290.6250.7530.701
US0.5430.5410.6250.8490.6290.572
SU0.5120.4980.7530.6290.8370.781
NB0.4950.4760.7010.5720.7810.852
Table 6. HTMT ratios outputs.
Table 6. HTMT ratios outputs.
Construct PairHTMT
IQ—SERVQ0.703
IQ—SYSQUAL0.654
IQ—US0.621
IQ—SU0.589
IQ—NB0.564
SERVQ—SYSQUAL0.671
SERVQ—US0.622
SERVQ—SU0.581
SERVQ—NB0.553
SYSQUAL—US0.742
SYSQUAL—SU0.813
SYSQUAL—NB0.784
US—SU0.745
US—NB0.678
SU—NB0.807
Table 7. Research hypothesis testing.
Table 7. Research hypothesis testing.
HypothesesPathOriginal Sample (O)Sample Mean (M)Standard Deviation (STDEV)t-Statistics (|O/STDEV|)p-ValuesHypothesis
H1Information Quality > System Use −0.095−0.0770.0921.0310.303Unsupported
H2Information Quality > User Satisfaction0.0640.0580.0780.8240.410Unsupported
H3System Quality > System Use 0.7530.7530.0779.8090.000Supported
H4System Quality > User Satisfaction0.2960.3020.0813.6610.000Supported
H5Service Quality > System Use 0.1050.0910.0991.0610.289Unsupported
H6Service Quality > User Satisfaction−0.043−0.0360.0830.5240.601Unsupported
H7System Use > User Satisfaction0.6290.6190.0926.8460.000Supported
H8System Use > Net Benefits0.7810.7780.07210.8670.000Supported
H9User Satisfaction> Net Benefits0.1150.1180.0741.5570.120Unsupported
Table 8. Multi Group Analysis (MGA) by Demographic Data of Respondents.
Table 8. Multi Group Analysis (MGA) by Demographic Data of Respondents.
Panel A. MGA Results by Gender
PathHypothesisβ (Male)β (Female)Δβp (MGA)Interpretation
IQ → SUH10.060.080.020.421No significant difference
IQ → USH20.070.120.050.193No significant difference
SYSQUAL → SUH30.410.39−0.020.512Stable across gender
SYSQUAL → USH40.360.34−0.020.488Stable across gender
SERVQ → SUH50.050.110.060.081Slightly stronger for females
SERVQ → USH60.060.140.080.041Significant difference
SU → USH70.480.46−0.020.557No difference
SU → NBH80.520.49−0.030.276No difference
US → NBH90.090.150.060.094Marginal difference
Panel B. MGA Results by Occupational Background (Public vs. Private Sector)
PathHypothesisβ (Public)β (Private)Δβp (MGA)Interpretation
IQ → SUH10.030.130.100.029Stronger for private sector
IQ → USH20.040.150.110.021Stronger for private sector
SYSQUAL → SUH30.480.35−0.130.011Stronger for public
SYSQUAL → USH40.410.30−0.110.016Stronger for public
SERVQ → SUH50.020.110.090.033Stronger for private sector
SERVQ → USH60.030.140.110.019Stronger for private sector
SU → NBH80.490.540.050.208No difference
US → NBH90.060.180.120.014Stronger for private sector
Panel C. MGA Results by Education Level
PathHypothesisβ (Undergraduate)β (Postgraduate)Δβp (MGA)Interpretation
IQ → SUH10.050.140.090.032Stronger for postgraduates
IQ → USH20.060.170.110.018Stronger for postgraduates
SYSQUAL → SUH30.390.420.030.401No difference
SYSQUAL → USH40.330.370.040.286No difference
SERVQ → SUH50.070.090.020.612No difference
SERVQ → USH60.080.120.040.174No difference
SU → USH70.460.500.040.219No difference
SU → NBH80.470.550.080.047Stronger for postgraduates
US → NBH90.100.180.080.039Stronger for postgraduates
Panel D. MGA Results by Income Level (Low Income vs. High Income; Median Split)
PathHypothesisβ (Low Income)β (High Income)Δβp (MGA)Interpretation
IQ → SUH10.040.120.080.061Marginal difference
SYSQUAL → SUH30.440.36−0.080.044Stronger for low income
SYSQUAL → USH40.390.31−0.080.038Stronger for low income
SERVQ → USH60.060.130.070.052Marginal difference
SU → NBH80.450.580.130.021Stronger for high income
US → NBH90.080.190.110.017Stronger for high income
Disclaimer/Publisher’s Note: The statements, opinions and data contained in all publications are solely those of the individual author(s) and contributor(s) and not of MDPI and/or the editor(s). MDPI and/or the editor(s) disclaim responsibility for any injury to people or property resulting from any ideas, methods, instructions or products referred to in the content.

Share and Cite

MDPI and ACS Style

Usman, B.; Rohmadi, I.; Doğan, M.; Ru-Zhue, J.; Aujirapongpan, S. Analyzing Cryptocurrency Exchange Platform Performance: An Application of the DeLone & McLean Information Systems Success Model. J. Risk Financial Manag. 2026, 19, 248. https://doi.org/10.3390/jrfm19040248

AMA Style

Usman B, Rohmadi I, Doğan M, Ru-Zhue J, Aujirapongpan S. Analyzing Cryptocurrency Exchange Platform Performance: An Application of the DeLone & McLean Information Systems Success Model. Journal of Risk and Financial Management. 2026; 19(4):248. https://doi.org/10.3390/jrfm19040248

Chicago/Turabian Style

Usman, Berto, Ibnu Rohmadi, Mesut Doğan, Jintanee Ru-Zhue, and Somnuk Aujirapongpan. 2026. "Analyzing Cryptocurrency Exchange Platform Performance: An Application of the DeLone & McLean Information Systems Success Model" Journal of Risk and Financial Management 19, no. 4: 248. https://doi.org/10.3390/jrfm19040248

APA Style

Usman, B., Rohmadi, I., Doğan, M., Ru-Zhue, J., & Aujirapongpan, S. (2026). Analyzing Cryptocurrency Exchange Platform Performance: An Application of the DeLone & McLean Information Systems Success Model. Journal of Risk and Financial Management, 19(4), 248. https://doi.org/10.3390/jrfm19040248

Article Metrics

Article metric data becomes available approximately 24 hours after publication online.
Back to TopTop