Next Article in Journal
The Sectoral Effects of Value-Added Tax: Evidence from UAE Stock Markets
Next Article in Special Issue
Correlations of Taxation and Macroeconomic Indicators in the OECD Member Countries from 2014 to the First Year of the Crisis Caused by COVID-19
Previous Article in Journal
Optimizing Portfolio Risk of Cryptocurrencies Using Data-Driven Risk Measures
Previous Article in Special Issue
A Framework for Short- vs. Long-Term Risk Indicators for Outsourcing Potential for Enterprises Participating in Global Value Chains: Evidence from Western Balkan Countries
 
 
Font Type:
Arial Georgia Verdana
Font Size:
Aa Aa Aa
Line Spacing:
Column Width:
Background:
Article

COVID-19’s Impact on Fintech Adoption: Behavioral Intention to Use the Financial Portal

1
Othman Yeop Abdullah Graduate School of Business (OYAGSB), Universiti Utara Malaysia, Kuala Lumpur 50300, Malaysia
2
International Business School, Guangzhou City University of Technology, Guangzhou 510080, China
3
Department of Management, Faculty of Informatics and Management, University of Hradec Kralove, 50003 Hradec Kralove, Czech Republic
4
College of Business Management, Institute of Business Management, Karachi 75190, Pakistan
*
Author to whom correspondence should be addressed.
J. Risk Financial Manag. 2022, 15(10), 428; https://doi.org/10.3390/jrfm15100428
Submission received: 6 August 2022 / Revised: 17 September 2022 / Accepted: 20 September 2022 / Published: 26 September 2022
(This article belongs to the Special Issue Sustainable Development and CSR – Perfect Match?)

Abstract

As Fintech has grown exponentially in recent years, several researchers have examined how information technology is applied in the financial services sector, with a focus on the extended practice of its application. However, fewer studies have investigated the factors influencing the acceptance of Fintech services. In order to examine how consumers adopt Fintech services, this research presents an enhanced technology acceptance model (TAM) that integrates perceived usefulness, perceived ease of use, user innovativeness, and trust as factors of attitude towards using Fintech platforms and behavioral intention to use Fintech platforms. The questionnaires were sent to 867 of Portal MyAzZahra’s customers, and 273 complete questionnaires were received. The data were then analyzed to comprehend whether the proposed hypotheses were accepted or rejected. The findings depict that consumers’ trust, perceived ease of use, and customer innovation in Fintech services substantially impact the attitude towards adoption and behavioral intention to use the Fintech online platform. However, perceived usefulness does not significantly influence the attitude towards adoption and the behavioral intention to use the online loan aggregator. By integrating these factors into Fintech services with TAM, this study adds to the literature on adopting Fintech services by offering a more holistic perspective of the factors affecting consumers’ attitudes.

1. Introduction

Several robust technologies are powering Fintech (financial technology). It refers to innovative business models, technological applications, and goods and services that substant influence the financial market and the provision of financial services. It has sparked widespread interest due to the following benefits: improving operational efficiency, effectively reducing operating costs, disrupting existing industry structures, blurring industry boundaries, facilitating strategic disintermediation, providing new avenues for entrepreneurship, and democratizing access to financial series (Yang et al. 2020; Suryono et al. 2020). The several crucial financial technologies are Internet of things (Ruan et al. 2019), big data (Gai et al. 2018a), artificial intelligence (Belanche et al. 2019), and distributed technology (blockchain and cloud computing) (Gomber et al. 2018; M. A. Chen et al. 2019; Wamba et al. 2020; Miau and Yang 2018; Gai et al. 2018b; Wamba et al. 2020).
Fintech (financial technology) is a term used to describe cutting-edge technology that strives to improve and automate the delivery of financial services and their use of technology. Fintech has effectively developed its position in the global financial sector due to its good features and advantages to the industry. Fintech is a term that refers to the use of software applications and algorithms to help businesses, entrepreneurs, and people to better manage their financial service operations, processes, and activities for customer satisfaction. Fintech is a digital technology that includes blockchain, big data, and intelligent investment consultancy and is extensively applied in the financial industry. Fintech has emerged to improve and automate the conventional process to smooth operations (Arner et al. 2015) and (Nicoletti 2017). Lin and Shih (2007) stated that the use of fintech helps organizations in their daily operation by utilizing technology advancement and algorithms.
According to Hu et al. (2019), worldwide Fintech investment surged roughly 12 times between 2010 and 2016, from USD 12.2 billion to USD 153.1 billion. Furthermore, the number of global Fintech businesses increased from 800 in April 2015 to more than 2000 in December 2016, with Fintech investment totaling USD 23.2 billion, a 21.5 percent increase over the previous year. Most financial service companies realize the benefits and importance of user experiences, and some have begun to acquire or work with Fintech start-ups to improve their core competitiveness and market share. Most innovative growth in the banking and financial sectors may be linked to the banking industry’s evolution process. Using fintech elements in the financial services sector aims to improve the user experience and banking process efficiency. A previous study by Zavolokina et al. (2016) specified the idea of “peer-to-peer” collaboration between Indonesian banks and Fintech firms.
In Malaysia, Angkatan Koperasi Kebangsaan Malaysia Berhad (ANGKASA) play an important role for credit cooperative movement. ANGKASA is an apex Malaysian cooperative founded on 12 May 1971. The First Cooperative Congress took place in 1966 to form a national cooperative union. It was established to guide and assists the development of cooperative movement development. The objective was to unite all Malaysian cooperatives under a federation (single umbrella). The Malaysian government legally recognized ANGKASA as the national and worldwide representative of the cooperative movement. ANGKASA engages in high-value economic initiatives to conduct cooperative transformation strategies. There are 11,000 cooperatives registered as ANGKASA members and 478 cooperatives are credit cooperatives. A credit cooperative is a financial organization that purposely serves the members by providing cooperative loans with low-interest rates through money saved cooperatively. The main objective of ANGKASA establishment is to ensure that the cooperative credit movement under ANGKASA can compete with other financial institutions. ANGKASA will eventually determine the mechanisms and principles for achieving the objective through innovation and tactics for leveraging available resources and networks as part of these duties (Musa et al. 2020).
As a result, with the growing value of transactions and Fintech structure preparedness, the necessity for a credit cooperative’s loan aggregator platform to serve the credit cooperative’s core goal of customer satisfaction is justified. Customers need a safe, secure, and faster platform to accept digital transformation. It is very important to understand customers’ perspectives toward loan aggregator platforms. The study has to determine and analyze the key factors contributing to the customer’s decision to use or reject it. If the company fails to handle the issues that arise and mitigate the problem, it will lead to the platform’s failure as a whole. The company will lose its big investment in this portal. The credibility of ANGKASA will be affected due to its failure to provide a consistent direction to the cooperative movement. The trust issue will arise among the government servants regarding the financing product of the credit cooperative. The main purpose of this research is to assess the technology acceptability of the Fintech platform (loan aggregator platform). The aim is to identify the elements and aspects that may impact customers’ perceptions of technology acceptance. This research attempts to study the intention to use the loan aggregator platform (Portal MyAzZahra). It is a quantitative study among Malaysian government servants to examine their technology acceptance towards the fintech platform.
The remainder of the study consists of five sections. Section 2 critically compiles the literature of related studies. Section 3 discusses the methodology of the paper. Section 4 outlines empirical results and discussion. Section 5 concludes the study with a discussion and recommendations.

2. Hypothesis and Conceptual Model Development

Cooperative loans in Malaysia (commonly known as “Pinjaman Koperasi” in Malay) are credit services provided by 478 credit cooperatives registered under the Cooperative Commission of Malaysia (SKM) to their members who earn a fixed salary income, especially government servants for certain GLCs that hold a code for salary deduction from ANGKASA (Musa et al. 2020). According to Hassan et al. (2018), many credit coops offer a financing product to government servants. The rate is competitive in the market, and the procedure is more lenient. Moreover, the Congress Unions of Employees in the Public and Civil Services (CUEPACS) accepts these loans because they help civil servants to overcome financial difficulties and reduce loan shark borrowing. Cooperative institutions, which use local economic resources and play a significant role in mobilizing micro-savings and micro-lending, are proving immensely popular among government employees in Malaysia (Hamid et al. 2018).
In fact, under the cooperative act, it is clearly stated that using coop agents is strictly prohibited. However, there is high service demand, and most customers like to be loyal to them. It was an easy method, just make a single phone call and ask the agent to make an application on their behalf. Therefore, this research is important to better understand the perspective of government servants towards their intention to use loan aggregator platforms. Even though ANGKASA has a good platform that gathers almost all cooperative credit products, customer acceptance is still low. A lack of acceptance on online loan platforms is attributed to a lack of understanding after one year of operation (Othman 2014).
Fintech services has grown rapidly globally, with almost 80% of the consumers using fintech products. Their main goal is to offer financial services to consumers using technology. One of the Fintech services is the aggregator’s platform, which facilitate the loans applications. For consumers to adopt the use of an online loan aggregator platform, there are various factors that influence their acceptability. These factors include perceived ease of use, perceived usefulness, trust and user innovativeness. This study investigated the elements and aspects that impacted customers’ perception of technology acceptance. Nowadays, people should think about how the COVID-19 pandemic hastened the spread of e-commerce to new firms, customers, and varieties of products and services, which will inevitably result in a long-term shift in e-commerce transactions. It also demonstrates how businesses may use the potential of digital transformation in linked industries to aid business adaptability and increase social distance while ensuring no one is left behind. Hu et al. (2019) researched the customer attitudes and intentions about “online food purchasing in emerging economies: an expanded TAM approach”. Similarly, Hu et al.’s (2019) research, titled “the adoption intention of Fintech service for bank users: An empirical examination with an extended technology acceptance model”, collected data by Hefei Science and Technology Rural Commercial Bank from their active customers and obtained 387 responses. This study also utilized the TAM Model as underpinned theory and analysed several related variables: perceived usefulness, perceived ease of use, attitudes, trust, brand image, perceived risk, government support, and user innovativeness. The study indicated that the brand image and government support play an important role in the adoption intention of Fintech services for bank users. However, the adoption level of Fintech in China is considered high compared to others due to the government’s enforcement. Therefore, in this case, it can be stated that a force factor influences technology adoption by users.

2.1. Fintech Revolution

Fintech is a new field characterized by information and communication technology-enabled innovative financial products and services (Puschmann 2017). Fintech applications have expanded to include advancements in financial literacy and education (M. A. Chen et al. 2019). Even though ICT engagement in financial institutions is not new, Fintech provides new value-creation models by reorganizing and controlling information sources. ICT is transforming the whole conventional banking system in Fintech as an accelerator or mediator to a new level of development. Fintech businesses utilize various strategies to disrupt established online financial models, including disintermediation, access expansion, hybridization, financialization, and personalization. Due to the obvious growing role of ICT, the financial services sector has been able to develop extensively creative financial solutions. Consumer behavior is evolving, ecosystems are changing, and enabling legislation allows the financial services industry to deliver completely new and creative financial solutions. As a result, the market share of e-commerce platforms has increased during and after the pandemic of COVID-19 (Inoue and Hashimoto 2022).
Financial technology applications have typically experienced three stages in recent decades: institutional, vendor, and customer-oriented digitalization. In terms of new possibilities, risks, and regulatory concerns, smart devices, cloud computing, AI, and machine learning, big data, and, most recently, blockchain have altered the role of ICTs in the Fintech industry (Goldstein et al. 2019). Fintech applications in conjunction with these technological innovations include finance and investment, payments and infrastructure, operations and risk management, data security and monetization, and consumer interface. Scholars from the United States and other countries have studied the link between technological development and financial innovation from various angles. Since McKinnon and Shaw launched “Financial Deepening” in 1973, sci-tech finance has grown quickly (Hermes 2005). Fintech is a term that refers to new tools that employ developing information technology, such as big data, Internet of Things, and cloud computing, to extend financial service sectors, as opposed to providing financial services for scientific and technical firms (Nakashima 2018). According to Gai et al. (2018a), Fintech is a financial technology section of a corporation that employs a new generation of information technology to improve service quality and management efficiency. Consequently, technology can increase the quality and scope of financial services in the cooperative area. In addition to its long-term expansion, Fintech has seen significant technical advancements, including big data, cloud computing, Internet of Things, and data analysis tools. The four dimensions that distinguish the major challenges of Fintech security and privacy are data-oriented, facility and equipment, software, and service models. There is a difference between traditional financial services and Fintech, according to Arner et al. (2015). Fintech is not a simple mix of information technology and financial services, but rather an application of technology differs with traditional services to extend their scope. In this research, Fintech is described as creative financial services that make use of new technology resources such as big data, cloud computing, and mobile technology, in Figure 1 showed the of e-commerce in total retail sales, in U.K. and U.S. (2018–2020).

2.2. Factors That Influence Consumers’ Intention to Adopt Online Loan Aggregator Platforms

Perceived Ease of Use (Peu) and Perceived Usefulness (Pu)

The Technology Acceptance Model (TAM), which comprises two core variables of perceived ease of use and perceived usefulness, was used to build the research model in this study. F. D. Davis (1985) proposed the Technology Acceptance Model (TAM), which explains and clarifies behavior. According to the TAM model’s findings (PEOU), Perceived usefulness (PU) and perceived ease of use (PEU) are two criteria that have a significant relationship with users’ attitudes toward embracing technology. Perceived usefulness strongly associated with the user’s attitude toward utilizing the technology. The user’s attitude was positive, and if the perceived usefulness of the technology was high, the user was more likely to accept and adopt it (Ali et al. 2020; Wang et al. 2020; Hussain et al. 2022).
The perceived ease of use is also a predictor, but it is not as powerful as the perceived ease of use. Since then, TAM has frequently used information system research, including online consumer behavior research (Lim and Ting 2012). Hence, for the purpose of this study, the following hypotheses are proposed:
Hypothesis 1.
Perceived ease of use has a positive effect on attitude toward using an online loan aggregator platform.
Hypothesis 2.
Perceived usefulness has a positive effect on attitude toward using an online loan aggregator platform.

2.3. Trust

Acceptance of technology, particularly those designed for financial transactions, is considered to be based on trust (Shao and Zhang 2018). In the highly competitive financial services market, trust is emphasized in order to develop strong customer relationships (Slade et al. 2015).
A party’s readiness to be susceptible to the acts of another party based on the anticipation that the other party would perform a certain action that is significant to the trustor, independent of the capacity to monitor or control that other party, is known as trust (J. H. Davis 2020). Users’ trust in Fintech applications refers to their belief in the systems’ competency, honesty, and goodness. On the other hand, financial service providers must have a high degree of trust since the cost of moving to online financial systems is significant. Indeed, in such uncertain and risky situations, trust leads to lower risk and, as a result, good attitudes toward employing new technology (Chaouali et al. 2016).
Various previous research has highlighted the influence of trust on technology adoption. However, when it comes to technological acceptance, trust is crucial. Consumers can quickly turn to another technology if they have more faith in it than the current one. A lack of customer interest can cause a low acceptance rate of technology. According to the Fintech service acceptance report, the confidence indicator positively impacts attitudes about using the Fintech application. Thus, for this study, the following hypotheses are proposed:
Hypothesis 3.
Trust has a positive effect on attitude toward using an online loan aggregator platform.

2.4. User Innovativeness

In this study, an individual’s readiness to test new goods, technologies, or services early in the development process is defined as user innovativeness. Extremely inventive individuals can better deal with high levels of uncertainty and have a stronger motivation to put their innovations to use. Put another way, they are less inclined to see risks and more open to technological advancements (Leicht et al. 2018). According to Adeiza et al. (2017), innovation is a basic attribute of human beings that represents the level of consumer interest in a new subject. C. Kim et al. (2010) suggest in their study of mobile payment users’ adoption behavior that, because most people a lack professional understanding of a wide range of mobile services, individual inventiveness significantly influences their desire to use, as evidenced by empirical research (Al Nawayseh 2020). Thus, for the purpose of this study, the following hypotheses are proposed:
Hypothesis 4.
User innovativeness has a positive effect on attitude towards using the online loan aggregator platform.

2.5. Attitude toward Using and Behavioral Intention to Use

According to the Technology Acceptance Model (TAM), a user’s attitude toward utilizing a new system or technology substantially influences their intention to utilize it (F. D. Davis 1989). Customers will have positive feelings about buying products and services online if they believe that equipment or gadgets connected to the Internet are simple to use. Consumers’ perceptions of retail websites and online shopping benefit their views regarding purchasing goods and services online (Setiawan et al. 2021).
There is a strong relationship between consumer expectations toward applications and the decision to adopt the new technology, which has been proven through technology acceptance in the banking industry (Hamid et al. 2018). Thus, for the purpose of this study, the following hypotheses are proposed:
Hypothesis 5.
Attitude towards using technology positively impacts behavioral intention to use the online loan aggregator platform.

2.6. Related Theories

This section discusses theories and models to help to understand and develop the issue in the related area. The Technology Acceptance Model (TAM) and TRAM models are discussed as well as other established theories on acceptance behavior. Finally, the hypotheses for each research objective are framed in the context of the proposed research model.

2.6.1. Technology Acceptance Model (TAM)

Technology Acceptance Model (TAM) theory describes how people adopt and use a certain technology. Davis developed the TAM model in 1989 to describe the behavior of computer technology adoption. The TAM model considers two major constructs that affect technology’s behavioral purpose decisions.
Perceived usefulness (PU) and perceived ease of use (PEOU) are the two main elements. The two important constructs are employed in the first model to show the influence of behavior on the application of technology, and they may subsequently be used to describe how the device is really used. The two primary constructs are then assumed to be affected by outside factors.
Perceived usefulness and perceived ease of use significantly influence human behavioral intentions, according to the technology acceptance model (TAM) paradigm (Venkatesh and Davis 1996). Since the TAM model continuously explains differences in user intentions and attitudes toward technology acceptance, it has been approved for use in measuring the adoption of information technology. One of the TAM model’s strengths is its simple model (Venkatesh and Davis 2000). Computers, Internet banking, mobile Internet, e-payment, and e-wallets have all been studied extensively using the TAM model.

2.6.2. Technology Readiness Acceptance Model (TRAM)

S.-C.Chen et al. (2013) developed the technology readiness acceptance model (TRAM), which is an extension of the TAM model by including an additional dimension. Instead of looking on how to measure technology adoption in the industry, the researchers decided to see if it could be applied in a customer environment. The researchers embraced the TAM model’s theory of technology readiness (TR) to make it more consumer-friendly (Buyle et al. 2018). Parasuraman (2000) showed people’s proclivity to accept and apply new technologies for reaching goals in their personal and professional life. It can be split into four sub-levels, and every level has an effect on overall technology readiness. The first sub-process is optimism, which refers to a generally optimistic view of technology adoption and the advantages it offers to customers in terms of influence and versatility. The second segment is one of innovativeness. It encapsulates how customers want to be seen as early adopters of technology. Discomfort is the third sub-level. It demonstrates how, when the customer implements the latest technological breakthrough, they do not feel in control. Insecurity is the last element. It reflects customers’ concerns about how technical advances actually work, reflecting a generally negative attitude toward technology adoption. The first two main subs-processes are positively linked to consumer technology adoption, although the last two are negatively connected (Lin and Shih 2007).
Lin and Shih (2007) examined the relationship between technology readiness, perceived ease of use, and perceived usefulness. The study concluded that perceived usefulness (PU) and perceived ease of use (PEOU) are facilitating influences between technology readiness and use intention, confirming the link between the two concepts. Individual technology adoption behavior was better understood with the help of technology readiness.

2.7. Framework of the Study

In Figure 2, the framework employed in the study’s inquiry is the research design. To put it another way, it is a technique or procedure for gathering data and assessing the variables indicated in the study’s subject. As stated in an earlier section of this research paper, it is a framework and strategy for exploring the research in order to propose a solution to the research topics. It integrates investigation elements in rational, practical, and effective techniques. Evaluating and analyzing the data collected as part of an overall plan assures viable, trustworthy, and methodical means to address research issues and meet the research objectives. This paper used descriptive research, which means that the methodology is managed so that the data obtained may be quantitatively determined on a demographic level. The study used this sort of research to determine the viewpoint factors, attitude, and behavior of government employees in regard to Fintech platform acceptance, such as loan aggregator platforms. Another benefit of this design is that it allows for detailed responses to the study’s research questions by understanding the how, when, and why questions (Saunders et al. 2009).

3. Research Methodology

3.1. Research Instrument

The first section of the study was designed to investigate the demographic profile of the respondents. In this section, respondents answered questions about their gender, age, race, education level, and monthly income. The result might be used for future product planning by classifying by target group. In the other section, the respondents were then asked a series of questions about their perspectives on online loan aggregator platforms. Respondents were asked about their experience or their expectations of using this Fintech platform. The study also tried to understand a customer’s attitude and intention to use an online loan aggregator platform. The questionnaire included questions relating to each attribute analyzed using a 5-point Likert scale from strongly disagree to strongly agree. The question was adopted from several previous studies. The attitude of intention to use was adopted (Park 2009). Then, behavior intention was adopted by (Jen et al. 2005). Table 1 shows the sources of the survey instrument.

3.2. Data Collection

This study aimed to employ empirical research to examine the important elements driving Fintech platform adoption as well as users’ behavioral intentions. The respondents of the study are registered users in the Portal MyAzZahra. Every study sample provided a set of questionnaires to attain the response. The data collection method used was a survey questionnaire. The questionnaire was distributed through an online platform to the respondents. The respondents were the applicants/borrowers who fill in the online loan application form. Therefore, a total of 867 registered users of the Portal MyAzZahra were selected. A five-point Likert scale was used to build the questionnaire. The respondent needs to choose their answer from “strongly disagree” (1) and “strongly agree” (5). The questions were aimed at obtaining government servants’ perspectives on their attitudes and intentions to use a loan aggregator platform. An email was sent to all registered users notifying them regarding the research activities starting from the fourth week of June 2021 to the second week of July 2021. The introduction of the Portal MyAzZahra as an online loan aggregator platform was explained on the first page of the questionnaire. A short video was also provided to make sure the respondent understood the use of the portal. The purpose, the risk, and their rights were also explained before they start answering the questions. In the questionnaire, “loan aggregator platform” is defined as an online platform to help a group of credit cooperatives to market their personal loan products to the target market of government servants. This online platform is connected between cooperatives and government servants for direct transactions where the government servant can access the platform anytime and anywhere. They can search, make comparisons, and directly apply through an online platform. This study applies probability sampling techniques, specifically stratified sampling techniques. The study population involves 867 registered users on the platform from January to December 2020 from the MyAzZahra database obtained from website of https://www.myazzahra.com/ (accessed on 10 January 2022).

4. Data Analysis and Results

This section discusses the result of the analysis data. The data were analyzed by using SPSS version 26 for Windows and SmartPLS. There were 273 participants in this study, and all of them were Malaysian government servants and GLC workers. The section begins with the demographic profile of respondents, the measure of the variable, and the rest of the various hypotheses and models used for the study. According to Cooper and Schindler (2003), the respondents’ replies’ accuracy, appropriateness, and completeness should be checked in raw data obtained in the survey research. The sample for this study was chosen using a random sampling approach. A total of 867 questionnaires were distributed in the Portal MyAzZahra database. Out of 867 questionnaires, 273 responses were received. Therefore, the sample size was enough to represent a population size. According to the table by (Krejcie and Morgan 1970), if the population size is around 900, the sample size will be 269 respondents. Therefore, the total respondent of 273 for this research was sufficient.

4.1. Respondent Demographic

The total number of respondents was 273, and they were all government servants regardless of the educational background. From the above, we can observe that female respondents were more than males where 59.7% were females and 40.3% males. The respondents were divided into four age groups. The minimum age group was 20–29 years old and the maximum age group was 50–60 years old. In Malaysia, the compulsory retirement age is 60 years old. Therefore, all of the government servants must finish their loan repayment with cooperatives before they retire. From the 273 respondents, 42.9% belonged to the young generation aged 20–29 years old. Most of them are still new and frequently searching for a loan. Most of their debt service ratio (DSR) is still low and thus they are out eligible to take a loan. The second is the group of 30–39 years old, followed by the 40–49 years old with the same percentage, 24.2%. The last age group is 50–60 years old, with 8.8%. This group takes out less loans because they are near to the retirement age, which is 60 years old. Most of them are stable and unable to take a long-term loan. From the total respondents, 97.8% were Malay, followed by Indian 0.7%, Chinese 0.4%, and others 1.1%. The Malay group was higher because a considerable amount of government agencies dominate the Malay group. Regarding the results of the educational background of the respondents, most of the respondents are at least diploma holders, 52.7% of the total respondents. Degree holders were 23.4%, followed by secondary school 11.7%, Master’s degree/PhD 9.2%, primary school 2.2%, and professional 0.7%. Most diploma holders dominated a support group of government agencies.

4.2. Measurement Model

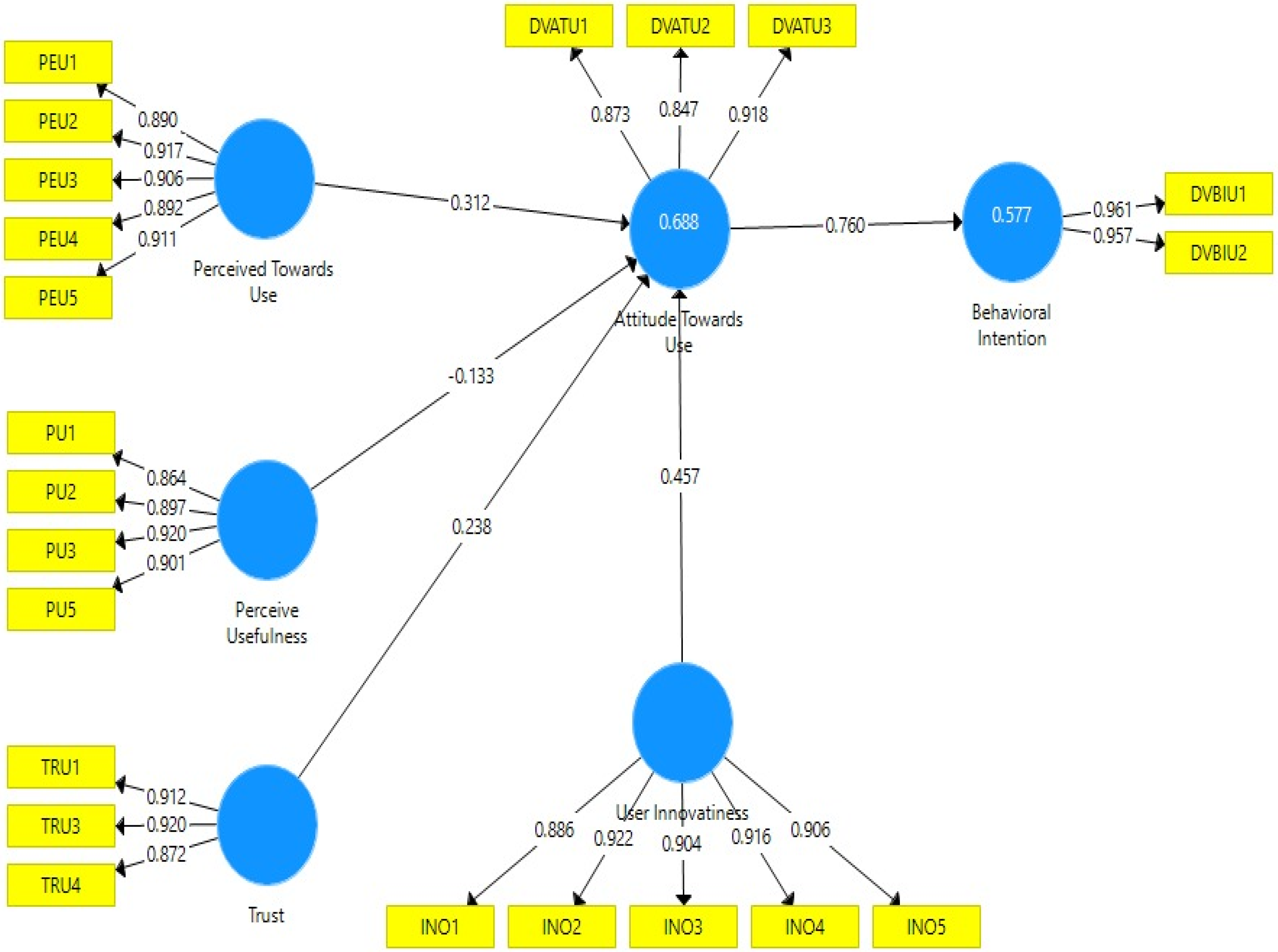
In this research, the validity and internal consistency reliability of the model was investigated to assess the outer model, also known as the measurement model. The measurement model depicts how the items are conceptually loaded and linked to their corresponding conceptions. The purpose of this exercise is to assess the constructs of validity and reliability. The results are shown in Figure 3 and Table 2.
The results indicate that DVATU1 (0.873), DVATU2 (0.847), and DVATU3 (0.918) had the first factor (attitude towards use). The loading factor coefficients for these measurement variables are more significant than 0.80, showing a high contribution. The two measurement variables DVBIU1 (0.961) and DVBIU2 (0.957) used to measure behavioral intention have the highest proportion of variance in the model. This shows that they should be used to measure behavioral intention. The latent variable User innovative capability is well explained by the measurement variables INO1 (0.886), INO2 (0.922), INO3 (0.904), INO4 (0.916), and INO5 (0.906). These measurement variables are, therefore, contributing much towards the unobserved variable of user innovativeness. The perceived ease of use is highly explained by its respective measurement variables (PEU1, PEU2, PEU3, PEU4, and PEU5). The perceived usefulness is also mostly explained by the respective items used in its construction (PU1, PU2, PU3, and PU5). Last but not least, the trust in Fintech was well measured by the respective measurement variables. Notably, the factor loading coefficients are the highest in their respective latent variables, implying no cross-loading issue. That is, the measurement variables are only significant in one variable or factor. Thus, it is expected that the items show a high internal consistency.
Internal consistency is also regarded as the reliability of the measurements used. As indicated earlier, different ranges of Cronbach alpha were used to clarify the reliability level. In this case, the reliability coefficients were greater than 0.80, which is an indication that the items used to measure differences are reliable. The validity test is used to determine whether the items used to measure the constructed variable represent what they are intended to measure. Thus, the evidence from the data is considered to determine whether the measurement variables correctly represent what the constructs are intended to show. The convergent or criteria validity was first assessed. This helped to see if there was a high correlation between the measurements on a particular construct. It was expected that, since the measurements represent the same latent variables, they would be correlated. The results are summarized below.
The composite reliability values are greater than 0.80, as indicated earlier. This indicates that the constructs’ items are highly correlated. That is, there is a high correlation between items used to measure different constructs. Behavioral intention, user innovativeness, and perceived ease of use are some of the constructs with the highest internal reliability. That is, since none of the constructs has a reliability coefficient less than 0.90, it implies that their strength of association is excellent (reliability score > 0.90). The average variance extracted is used to assess whether there was convergent validity. A rule of thumb deduces that a value greater than 0.70 is desirable, and this rule is met. Notably, the minimum AVE value is 0.774 for attitude towards the use of Fintech. Thus, it can be concluded that the given responses have criteria validity.
On the other hand, unlike the criteria validity that measures the extent of internal correlation between the measurements of a particular latent variable, discriminant validity assesses how different constructs’ items correlation differs. In this case, the matrix values in the leading diagonal should be the max value in the row or column. If that is the case, then there is a low correlation between items of different constructs than the intercorrelation of a particular latent variable. For instance, the score between attitude towards use (0.880) is the highest than that of other construct variables. Other variables were not related to items of different latent variables. Thus, the data had discriminant validity, as shown in Table 3.

4.3. Hypothesis Testing

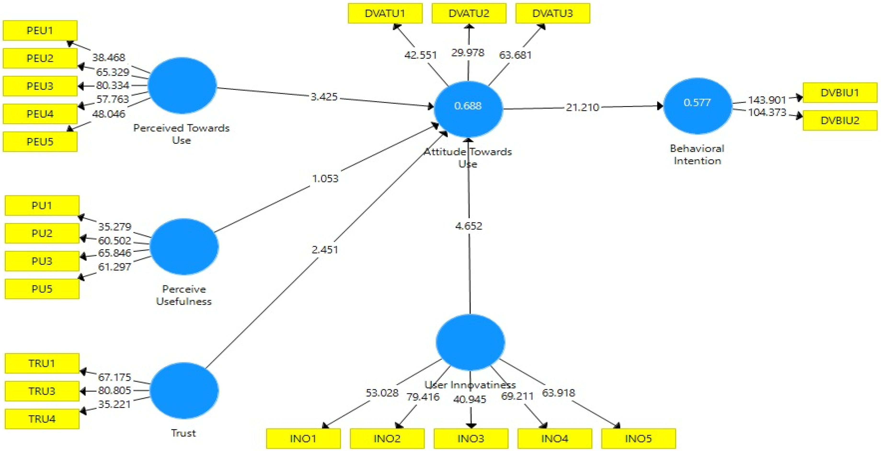
In order to test the hypothesis of the study, a structural model analysis was utilized. The hypothesis testing was conducted considering the research question. The hypothesis paths were tested on their significance in the model. The aim was to test the factors influencing the customer’s attitudes toward Fintech use and behavioral intention toward perceived usefulness. The test results are summarized below.
Figure 4 and Table 4 show the structural model, which reveals the significant and insignificant relationships between exogenous and endogenous variables.
For consistency and procedural test of the five hypotheses stipulated, the following sections list the results and findings for each of the hypotheses.
In Table 4, the perceived ease of use positively affects the attitude towards using online loan aggregator platforms. The summary indicates a positive effect of perceived ease of use on the attitude towards the use of the online loan aggregator. Thus, the results show that, as clients perceive Fintech as easier to use, there are higher chances of it being adopting. Therefore, the online aggregator platform should be made as simple as possible to increase the likelihood of adoption. This would see the ease in adoption as customers could understand the steps used to borrow or repay the loans. The hypothesis we tested on whether perceived usefulness positively affects the attitude toward using online loan aggregator platforms. The results’ coefficient is −0.054, which indicates that perceived usefulness has a small negative insignificant effect on the attitude towards use. Additionally, when the path coefficient is considered (0.133), it is established that the hypothesis is not supported (t = 1.053, p-value > 0.05). Thus, it can be concluded that perceived ease of use does not significantly affect the attitude towards use. There could be other underlying factors that could influence customers to adopt the loan aggregator platform other than perceived usefulness. It was hypothesized that trust positively affects the attitude towards using online loan aggregator platforms, and the results in this paper support this claim (B = 0.238, t = 2.451, p = 0.015). The coefficient is positive, implying that customers are likely to adopt the online loan aggregator as the trust level increases. The f-square value for this path coefficient is 0.102, which shows a small effect of trust on the attitude towards the use of Fintech. Thus, trust plays an important role in customers’ willingness to adopt financial technologies. In other words, customers must first trust the online aggregator’s platforms to keep personal data confidential and put the customer’s interest first. Through such measures, customers are more likely to adopt Fintech.
It was hypothesized that user innovativeness positively affects attitude towards using online loan aggregator platforms. The test results indicate that there was adequate evidence supporting this claim (B = 0.457, t = 4.652, p < 0.05). Thus, as innovativeness increases, customers are more likely to adopt Fintech. Notably, this coefficient has the highest f-squared value, implying that the customer’s innovativeness had the highest impact on their willingness to adopt Fintech, that is, customers with the highest willingness. It was tested whether the attitude towards using technology positively impacts behavioral intention to use online loan aggregator platforms. The findings point out that indeed there is a strong positive significant effect (B= 0.760, t = 21.210, p-value < 0.05). The f-squared value of 2.755 indicates that the attitude towards using Fintech greatly impacts the behavioral intention to use online loan aggregator platforms. That is, the higher the intention, the higher the behavioral intention. The effect is powerful.

5. Discussion

This paper studied the perspective towards the intention to use loan aggregator platforms. It is a quantitative study among Malaysian government servants, the main credit cooperatives’ main customers. The research highlights some important aspects of Fintech and the factors that influence behavioral intention and attitude towards its use. The research was determined to identify some of the factors influencing the adoption process of Fintech. Firstly, the research objective was to identify the potential factors influencing consumers’ intention to adopt an online loan aggregator platform. Second, the researchers hoped to examine the positive impact of the perceived ease of use, perceived usefulness, trust, and user innovation towards attitude and behavioral intention to use online loan aggregator platforms. Thus, various analyses were performed.
The research identified some important factors that affect both behavioral intention and attitude towards the use of online loan aggregator platforms. First, the research indicates that the attitude towards use significantly affects the behavioral intention to adopt Fintech. The path coefficient shows a very large effect on behavioral intention. Financial institutions should look for a technique of identifying customers that have a high inclination to use Fintech in aggregating loans. Through such measures, the financial institution could identify those that have a behavioral intention to use Fintech. Thus, they could offer their services to such clients or even make tailored advertisements targeting such groups.
The research also found that the perceived usefulness did not significantly affect the attitude towards the use and behavioral intention to use the online loan aggregator. The path coefficient was negative but close to zero. Thus, the usefulness of Fintech could lead some of financial institutions’ behavioral intention and attitude towards the use of the platforms. The usefulness effect towards these factors is not significant. Thus, there is a need to determine what could be the leading cause of the customers to adopt Fintech platforms.
The customers’ trust towards financial platforms was found to significantly affect adoption and attitude towards online financial operations. Trust has a positive effect, implying that, as trust increases, so does the attitude towards Fintech and customers’ behavioral intention. Financial institutions should be in a position to guarantee the security of personal information that is shared with third parties and that a breach of security, such as hacking, is near, if not impossible. Through such reassurance, trust increases and consequently the likelihood of adoption of Fintech. Additionally, the terms of use and services provided should not include hidden fees, which could, in turn, make the services provided expensive.
It was further determined that the perceived ease of use played an important role in attitude and behavioral intention to adopt online loan aggregators. The easier it is to use Fintech, the higher the likelihood of customers adopting it. Therefore, a simple platform that accounts for all the customer’s needs should be designed. Additionally, a friendly user interface can help to improve the ease of use. The online loan aggregator should be easy to understand, allow flexible interaction with users, and, if possible, provide useful guidance to navigate or use the platform. This means that, if this is taken into consideration, customers would be delighted to adopt Fintech.
User innovativeness significantly affected the attitude towards the use and the behavioral intention to use the online platform. Thus, the higher the chances of a customer being interested in trying out a new product or new things, or experimenting with new technology, the higher the likelihood of adopting Fintech.

5.1. Contribution of Research

This research has made several contributions to the cooperative credit movement by adopting Fintech platforms, such as the Portal MyAzZahra. Firstly, this study created a unique technology acceptance model to explain why government servants adopt loan aggregator platforms. To predict and explain government servants’ acceptance, the created model considered both extrinsic and intrinsic characteristics. The findings reveal the importance of the variables highlighted in the approval of the loan aggregator platform. Furthermore, the constructed model accounted for a significant portion of the variance in the dependent variables, such as behavioral intention, perceived usefulness, and perceived ease of use.
From the company perspective, a system enhancement and upgrading should be performed to meet future customers’ needs. The system must be attractive and user-friendly to attract more customers. For internal aspects, companies should be ready to plan forward to ensure the adoption rate increases.
From the regulars’ perspective, the government or authorities’ bodies must develop a policy and endorse this platform to ensure problems, or middlemen, or scam issues are not repeated. The standard of operation procedure must be developed to ensure the process is transparent and the welfare of government servants is maintained.
Angkatan Koperasi Kebangsaan Malaysia Berhad (ANGKASA) provides full support to the development of the Portal MyAzZahra, which provides digitization access to the cooperative movement. The online loan application provides convenience to the cooperative members in Malaysia because they can access all the information regarding loan financing by cooperative movements. Previously, many people had contacted ANGKASA to complain about a co-op agent’s syndicated loan fraud. Presently, the time has come when all the co-op transactions are conducted online. According to the report, the prevalence of scams in personal loan applications, such as faking pay stubs, paying 50% of the loan applicant’s actual loan amount, and confiscation of ATM cards involving a co-op agent, was highlighted.
In the online portal, the applicants can select the cooperative’s products that meet their requirements and apply directly to the cooperative. The applicant can access the portal from anywhere and at any time to apply for personal financing online without physically going to the co-op office. The target market is 90% of government employees familiar with cooperative loans and ANGKASA salary deductions method. The user of the Portal MyAzZahra can view the list of credit cooperatives that provide loans, compare the rates, choose whichever suits their criteria, and make the application online.
The platform was developed to become the first co-op’s loan aggregator platform. The company spent millions of USD developing the portal to provide convenience to customers, particularly government employees. The key function of the Portal MyAzZahra is to serve as an aggregator of cooperative financing products, allowing Malaysian civil servants to choose the products that ideally fit their needs and apply them directly to the cooperatives through the portal. The Portal MyAzZahra’s financing application system provides a significant advantage to applicants by allowing them to track their applications in an easy, fast, safe, and transparent environment. Unfortunately, the acceptance level among government servants remains low. As a result, this research aimed to learn more about the variables that influence their decision whether to use or vice versa. Currently, the process is still semi-manual, and some cooperatives still resist transforming manual transactions into online transactions. This is because they feel comfortable with the current manual systems. Finally, the study’s significance is that it includes digitizing the loan processing system for cooperatives with an integrated ANGKASA salary deduction system.

5.2. Limitations and Future Recommendations

This research aimed to use the factors of service trust to explain and forecast the adoption of loan aggregator platforms by government servants by including Fintech service trust into the TAM. Finally, empirical studies validate the model by providing a more nuanced and complete perspective of the variables of behavioral intention. However, there are several limitations to the determining elements in this research. This research has not looked at psychological aspects, such associal influences. Meanwhile, companies should assess threats from a variety of perspectives, including financial, privacy, and cyber security. We will be able to better understand the Fintech adoption model if we conduct a thorough and best possible experience.
For future recommendations, studies may be used to identify the group comparison of technology acceptability by assessing groups. For example, the group can be classified by location (urban or rural) and profession (managerial level or support group). Future research can examine these groups to see if there are any differences or similarities in how they adopt Fintech platforms such as loan aggregator systems. There is a statistical difference between their need and want to take up cooperative loans in terms of their behavioral intention to use loan aggregator platforms. Consumer adoption of loan aggregator platforms is expected to be better understood as a result of such assessments.

5.3. Conclusions

The present study highlighted numerous issues related to Fintech adoption, particularly related to Malaysian financial sector. All credit cooperatives must be well prepared to sustain themselves in the business world. It is not easy to compete with other financial institutions that also offer personal loans at a competitive rate. Adopting a loan aggregator platform such as the Portal MyAzZahra will help cooperatives to become sustainable because sustainability is an ongoing course that needs serious self-reflection, uprightness, novelty, and peril. The study explored the relationship between the perceived ease of use, perceived usefulness, trust, and user innovativeness towards attitude and behavioral intention to use online loan aggregator platforms. It is evident that there is a significant positive impact on perceived ease of use, trust, and use innovativeness towards attitude and behavioral intention to use online loan aggregator platforms. On the contrary, the study found that perceived usefulness has no impact on attitude and behavioral intention to use online loan aggregator platforms. In addition, there was a significant impact on attitude towards behavioral intentions to use online loan aggregators platforms. Our findings coincide with the documented findings from TAM studies, which proves the validity of our findings. Lastly, this study emphasizes the positive impact of the perceived ease of use, perceived usefulness, trust, and user innovation towards attitude and behavioral intention to use online loan aggregator platforms. Understanding all of the positive factors will help the cooperative movement to provide better products and services to its target market. Understanding their perspective on loan aggregator platforms will help cooperatives to plan for their future transformation toward digitalization.

Author Contributions

Conceptualization, A.S. and N.Z.; methodology, A.S. and A.A.; validation, A.H., H.M. and N.Z.; writing—original draft preparation, A.S. and A.H.; writing—review and editing, A.A., H.M. and N.Z.; visualization, A.S., A.H. and N.Z.; supervision, A.S., A.A., N.Z. and H.M. All authors have read and agreed to the published version of the manuscript.

Funding

This research was supported by the project 6/2022 grant “DETERMINANTS OF COGNITIVE PROCESSES IMPACTING THE WORK PERFORMANCE” granted by the University of Hradec Králové, Czech Republic.

Institutional Review Board Statement

Not applicable.

Informed Consent Statement

Not applicable.

Data Availability Statement

Data are available from the authors and can be provided upon request.

Acknowledgments

We acknowldge the financial support by the University of Hradec Králové for the open access of this article.

Conflicts of Interest

The authors declare no conflict of interest.

References

  1. Adeiza, Adams, Noor Azizi Ismail, and Marlin Marissa Malek. 2017. An Empirical Examination of the Major Relationship Factors Affecting Franchisees’ Overall Satisfaction and Intention to Stay. Iranian Journal of Management Studies 10: 31–62. [Google Scholar]
  2. Al Nawayseh, Mohammad K. 2020. Fintech in COVID-19 and beyond: What factors are affecting customers’ choice of fintech applications? Journal of Open Innovation: Technology, Market, and Complexity 6: 153. [Google Scholar] [CrossRef]
  3. Alalwan, Ali A., Yogesh K. Dwivedi, Nripendra P. Rana, and Antonis C. 2016. Jordanian consumers’ adoption of telebanking: Influence of perceived usefulness, trust and self-efficacy. International Journal of Bank Marketing 34: 690–709. [Google Scholar] [CrossRef]
  4. Ali, Saqib, Petra Poulova, Ahsan Akbar, Hafiz Muhammad Usama Javed, and Muhammad Danish. 2020. Determining the Influencing Factors in the Adoption of Solar Photovoltaic Technology in Pakistan: A Decomposed Technology Acceptance Model Approach. Economies 8: 108. [Google Scholar] [CrossRef]
  5. Arner, Douglas W., Janos Barberis, and Ross P. Buckley. 2015. The Evolution of Fintech: A New Post-Crisis Paradigm? SSRN Electronic Journal 47: 1271. [Google Scholar] [CrossRef]
  6. Belanche, Daniel, Luis V. Casaló, and Carlos Flavián. 2019. Artifcial intelligence in FinTech: Understanding robo-advisors adoption among customers. Industrial Management & Data Systems 119: 1411–30. [Google Scholar]
  7. Buyle, Raf, Mathias Van Compernolle, Erik Mannens, Ziggy Vanlishout, Eveline Vlassenroot, and Peter Mechant. 2018. Technology readiness and acceptance model as a predictor for the use intention of data standards in smart cities. Media and Communication 6: 127–39. [Google Scholar] [CrossRef]
  8. Chaouali, Walid, Imene Ben Yahia, and Nizar Souiden. 2016. The interplay of counter-conformity motivation, social influence, and trust in customers’ intention to adopt Internet banking services: The case of an emerging country. Journal of Retailing and Consumer Services 28: 209–18. [Google Scholar] [CrossRef]
  9. Chen, Mark A., Qinxi Wu, and Baozhong Yang. 2019. How valuable is Finttech innovation? Review of Financial Studies 32: 2062–106. [Google Scholar] [CrossRef]
  10. Chen, Shih-Chih, Ming-Ling Liu, and Chieh-Peng Lin. 2013. Integrating technology readiness into the expectation-confirmation model: An empirical study of mobile services. Cyberpsychology, Behavior, and Social Networking 16: 604–12. [Google Scholar] [CrossRef]
  11. Cooper, Donald R., and Pamela S. Schindler. 2003. Business Research Methods. New York: Mcgraw-Hill, p. 38. Available online: http://130.209.236.149/headocs/31businessresearch.pdf (accessed on 1 March 2022).
  12. Davis, Fred D. 1985. A Technology Acceptance Model for Empirically Testing New End-User Information Systems: Theory and Results. Ph.D. dissertation, Massachusetts Institute of Technology, Cambridge, MA, USA; p. 291. Available online: https://doi.org/oclc/56932490 (accessed on 22 December 2021).
  13. Davis, Fred D. 1989. Perceived usefulness, perceived ease of use, and user acceptance of information technology. MIS Quarterly: Management Information Systems 13: 319–39. [Google Scholar] [CrossRef]
  14. Davis, James H. 2020. An integrative model of organizational trust. Academy of Management Review 20: 709–34. [Google Scholar]
  15. Gai, Keke, Meikang Qiu, and Xiaotong Sun. 2018a. A survey on FinTech. Journal of Network and Computer Applications 103: 262–73. [Google Scholar] [CrossRef]
  16. Gai, Keke, Meikang Qiu, and Hui Zhao. 2018b. Energy-aware task assignment for mobile cyber-enabled applications in heterogeneous cloud computing. Journal of Parallel and Distributed Computing 111: 126–35. [Google Scholar] [CrossRef]
  17. Goldstein, Itay, Wei Jiang, and G. Andrew Karolyi. 2019. To FinTech and beyond. The Review of Financial Studies 32: 1647–61. [Google Scholar] [CrossRef]
  18. Gomber, Peter, Robert J. Kauffman, Chris Parker, and Bruce W. Weber. 2018. On the FinTech revolution: Interpreting the forces of innovation, disruption, and transformation in fnancial services. Journal of Management Information Systems 35: 220–65. [Google Scholar] [CrossRef]
  19. Gao, Shang, John Krogstie, and Keng Siau. 2011. Developing an instrument to measure the adoption of mobile services. Mobile Information Systems 7: 45–67. [Google Scholar] [CrossRef]
  20. Hamid, Adnan Abd, Fahmi Zaidi Abdul Razak, Azlina Abu Bakar, Wan Salihin Wong Abdullah, Tero Pikkarainen, Kari Pikkarainen, Heikki Karjaluoto, Seppo Pahnila, T. Ramayah, B. Gerald, and et al. 2018. Theoretical extension of the Technology Acceptance Model: Four longitudinal field studies. International Journal of Bank Marketing 22: 1–13. [Google Scholar]
  21. Hassan, Rusni, Rose Ruziana Samad, and Zurina Shafii. 2018. Shari’ah governance practices in credit cooperatives in Malaysia. Al-Shajarah: Journal of the International Institute of Islamic Thought and Civilization (ISTAC), 89–109. Available online: https://journals.iium.edu.my/shajarah/index.php/shaj/article/view/724 (accessed on 22 December 2021).
  22. Hermes, Niels. 2005. Does Financial Liberalization Influence Saving, Investment and Economic Growth? Evidence from 25 Emerging Market Economies, 1973–1996 (October 2005). UNU/WIDER Discussion Paper No. 2005/69. Available online: https://ssrn.com/abstract=891136 (accessed on 22 December 2021).
  23. Hu, Zhongqing, Shuai Ding, Shizheng Li, Luting Chen, and Shanlin Yang. 2019. Adoption intention of fintech services for bank users: An empirical examination with an extended technology acceptance model. Symmetry 11: 340. [Google Scholar] [CrossRef]
  24. Hussain, Arsalan, Minhas Akbar, Arfan Shahzad, Petra Poulova, Ahsan Akbar, and Rohail Hassan. 2022. E-Commerce and SME Performance: The Moderating Influence of Entrepreneurial Competencies. Administrative Sciences 12: 13. [Google Scholar] [CrossRef]
  25. Inoue, Yuki, and Masataka Hashimoto. 2022. Changes in consumer dynamics on general e-commerce platforms during the COVID-19 pandemic: An exploratory study of the Japanese market. Heliyon 8: e08867. [Google Scholar] [CrossRef] [PubMed]
  26. Jen, William, Shih-Wei Tung, and Tang-Jung Lu. 2005. Effects of servicescape and waiting experience on passengers’ behavioral intentions and choice behavior in scheduled coach service. Transportation Planning Journal 34: 413–42. [Google Scholar]
  27. Kim, Changsu, Mirsobit Mirusmonov, and In Lee. 2010. An Empirical Examination of Factors Influencing the Intention to Use Mobile Payment. Computers in Human Behavior 26: 310–22. [Google Scholar] [CrossRef]
  28. Kim, Eun-Jung, Jinkyung Jenny Kim, and Sang-Ho Han. 2021. Understanding student acceptance of online learning systems in higher education: Application of social psychology theories with consideration of user innovativeness. Sustainability 13: 896. [Google Scholar] [CrossRef]
  29. Krejcie, Robert V., and Daryle W. Morgan. 1970. Determining Sample Size for Research Activities. Educational and Psychological Measurement. Educational and Psychological Measurement 30: 607–10. [Google Scholar] [CrossRef]
  30. Leicht, Thomas, Anis Chtourou, and Kamel Ben Youssef. 2018. Consumer Innovativeness and Intentioned Autonomous Car Adoption. The Journal of High Technology Management Research 29: 1–11. [Google Scholar] [CrossRef]
  31. Lin, Chien-Hsin, and Hsin-Yu Shih. 2007. Integrating Technology Readiness into Technology Acceptance: The TRAM Model. Psychology & Marketing 24: 641–57. [Google Scholar] [CrossRef]
  32. Lim, Weng Marc, and Ding Hooi Ting. 2012. E-shopping: An Analysis of the Technology Acceptance Model. Modern Applied Science 6: 49–62. [Google Scholar] [CrossRef]
  33. Miau, Scott, and Jiann-Min Yang. 2018. Bibliometrics-based evaluation of the Blockchain research trend: 2008-March 2017. Technology Analysis & Strategic Management 30: 1029–45. [Google Scholar]
  34. Musa, Imran, Dzulkarnain Musa, and Noraini Muhammad. 2020. Business Performance of Cooperatives in Malaysia: Issues, Challenges and Future Direction. Journal on Technical and Vocational Education 5: 27–40. [Google Scholar]
  35. Nakashima, Tokushi. 2018. Creating credit by making use of mobility with FinTech and IoT. IATSS Research 42: 61–66. [Google Scholar] [CrossRef]
  36. Nicoletti, Bernardo. 2017. The Future of Fintech. In Artificial Intelligence for NET: Speech, Language, and Search. Berlin: Springer Nature. [Google Scholar] [CrossRef]
  37. Othman, Azmah. 2014. Essays on the Cooperatives’ Performances in Malaysia/Azmah Binti Othman. Ph.D. dissertation, University of Malaya, Kuala Lumpur, Malaysia. [Google Scholar]
  38. Park, Sung Youl. 2009. An analysis of the technology acceptance model in understanding university students’ behavioral intention to use e-learning. Journal of Educational Technology & Society 12: 150–62. [Google Scholar]
  39. Puschmann, Thomas. 2017. Fintech. Business & Information Systems Engineering 59: 69–76. [Google Scholar]
  40. Parasuraman, A Parsu. 2000. Technology Readiness Index (TRI) a multiple-item scale to measure readiness to embrace new technologies. Journal of Service Research 2: 307–20. [Google Scholar] [CrossRef]
  41. Ruan, Junhu, Yuxuan Wang, Felix Tung Sun Chan, Xiangpei Hu, Minjuan Zhao, Fangwei Zhu, Baofeng Shi, Yan Shi, and Fan Lin. 2019. A life cycle framework of green IoT-based agriculture and its finance, operation, and management issues. IEEE Communications Magazine 57: 90–96. [Google Scholar] [CrossRef]
  42. Saunders, Mark, Philip Lewis, and Adrian Thornhill. 2009. Research Methods for Business Students, 5th ed. London: Pearson Education Limited. [Google Scholar]
  43. Setiawan, Budi, Deni Pandu Nugraha, Atika Irawan, Robert Jeyakumar Nathan, and Zeman Zoltan. 2021. User innovativeness and fintech adoption in Indonesia. Journal of Open Innovation: Technology, Market, and Complexity 7: 188. [Google Scholar] [CrossRef]
  44. Shao, Zhen, and Lin Zhang. 2018. Trust Building in the Mobile Payment Platform: The Moderating Effect of Gender. Paper present at the Pacific Asia Conference on Information Systems, Yokohama, Japan, June 26–30. [Google Scholar]
  45. Slade, Emma L., Yogesh K. Dwivedi, Niall C. Piercy, and Michael D. Williams. 2015. Modeling consumers’ adoption intentions of remote mobile payments in the United Kingdom: Extending UTAUT with innovativeness, risk, and trust. Psychology & Marketing 32: 860–73. [Google Scholar]
  46. Suryono, Ryan Randy, Indra Budi, and Betty Purwandari. 2020. Challenges and trends of financial technology (Fintech): A systematic literature review. Information 11: 590. [Google Scholar] [CrossRef]
  47. Venkatesh, Viswanath, and Fred D. Davis. 1996. A model of the antecedents of perceived ease of use: Development and test. Decision Sciences 27: 451–481. [Google Scholar] [CrossRef]
  48. Venkatesh, Viswanath, and Fred D. Davis. 2000. Theoretical extension of the Technology Acceptance Model: Four longitudinal field studies. Management Science 46: 186–204. [Google Scholar] [CrossRef]
  49. Wamba, Samuel Fosso, Jean Robert Kala Kamdjoug, Ransome Epie Bawack, and John G. Keogh. 2020. Bitcoin, blockchain and FinTech: A systematic review and case studies in the supply chain. Production Planning & Control 31: 115–142. [Google Scholar]
  50. Wang, Zanxin, Saqib Ali, Ahsan Akbar, and Farhan Rasool. 2020. Determining the influencing factors of biogas technology adoption intention in Pakistan: The moderating role of social media. International Journal of Environmental Research and Public Health 17: 2311. [Google Scholar] [CrossRef] [PubMed]
  51. Yang, Wang, Sui Xiuping, and Qi Zhang. 2020. Can fntech improve the efciency of commercial banks? An analysis based on big data. Research in International Business and Finance 55: 101338. [Google Scholar] [CrossRef]
  52. Zavolokina, Liudmila, Mateusz Dolata, and Gerhard Schwabe. 2016. The FinTech phenomenon: Antecedents of financial innovation perceived by the popular press. Financial Innovation 2: 1–16. [Google Scholar] [CrossRef]
Figure 1. Share of e-commerce in total retail sales, U.K. and U.S. (20182020). Source: E-commerce in the time of COVID-19 (www.oecd.org, accessed on 7 October 2020).
Figure 1. Share of e-commerce in total retail sales, U.K. and U.S. (20182020). Source: E-commerce in the time of COVID-19 (www.oecd.org, accessed on 7 October 2020).
Jrfm 15 00428 g001
Figure 2. Conceptual framework.
Figure 2. Conceptual framework.
Jrfm 15 00428 g002
Figure 3. PLS algorithm analysis of the measurement model.
Figure 3. PLS algorithm analysis of the measurement model.
Jrfm 15 00428 g003
Figure 4. Assessment of the structural model.
Figure 4. Assessment of the structural model.
Jrfm 15 00428 g004
Table 1. Research instrument.
Table 1. Research instrument.
VariablesItemSource
Perceived Ease of Use5Gao et al. (2011). Developing an Instrument to Measure the Adoption of Mobile Services, Mobile Information Systems
Perceived Usefulness5(E.-J. Kim et al. 2021)
Trust5(Alalwan et al. 2016)
User Innovativeness5(E.-J. Kim et al. 2021)
Attitude Towards Using Technology3(Park 2009)
Behavioral Intention to Use2(Jen et al. 2005)
Table 2. Convergence validity.
Table 2. Convergence validity.
ConstructItemsLoadingsComposite ReliabilityAverage Variance Extracted
Attitude Towards UseDVATU10.8720.9110.774
DVATU20.847
DVATU30.918
Behavioral IntentionDVBIU10.9610.9580.920
DVBIU20.957
User InnovativenessINO10.8860.9580.822
INO20.922
INO30.904
INO40.916
INO50.906
Perceived UsePEU10.8900.9570.816
PEU20.917
PEU30.906
PEU40.892
PEU50.911
Perceived UsefulnessPU10.8640.9420.802
PU20.897
PU30.920
PU50.901
TrustTRU10.9090.9290.813
TRU20.923
TRU30.902
TRU40.839
TRU50.914
Table 3. Discriminant validity.
Table 3. Discriminant validity.
Attitude Towards UseBehavioral IntentionPerceived UsefulnessPerceived Ease of UseTrustUser Innovativeness
Attitude Towards Use0.880
Behavioral Intention0.7600.959
Perceived Usefulness0.6730.7370.896
Perceived Ease of Use0.7590.7920.8550.903
Trust0.7430.7830.8500.8290.902
User Innovativeness0.7940.8360.7360.7930.7860.907
Table 4. Hypothesis testing results.
Table 4. Hypothesis testing results.
NOHypothesized PathPath CoefficientStandard Error (STERR)T Valuep-ValueDecisionR Square
1ATU -> BI0.7600.03621.210 ***0.000supported0.6880.514
2PU -> ATU−0.1330.1261.0530.293Not Supported0.5770.524
3PTU -> ATU0.3120.0913.425 ***0.001supported
4Trust -> ATU0.2380.0972.451 ***0.015Supported
5UI -> ATU0.4570.0984.652 ***0.000Supported
***: p < 0.001.
Publisher’s Note: MDPI stays neutral with regard to jurisdictional claims in published maps and institutional affiliations.

Share and Cite

MDPI and ACS Style

Shahzad, A.; Zahrullail, N.; Akbar, A.; Mohelska, H.; Hussain, A. COVID-19’s Impact on Fintech Adoption: Behavioral Intention to Use the Financial Portal. J. Risk Financial Manag. 2022, 15, 428. https://doi.org/10.3390/jrfm15100428

AMA Style

Shahzad A, Zahrullail N, Akbar A, Mohelska H, Hussain A. COVID-19’s Impact on Fintech Adoption: Behavioral Intention to Use the Financial Portal. Journal of Risk and Financial Management. 2022; 15(10):428. https://doi.org/10.3390/jrfm15100428

Chicago/Turabian Style

Shahzad, Arfan, Nurhana Zahrullail, Ahsan Akbar, Hana Mohelska, and Arsalan Hussain. 2022. "COVID-19’s Impact on Fintech Adoption: Behavioral Intention to Use the Financial Portal" Journal of Risk and Financial Management 15, no. 10: 428. https://doi.org/10.3390/jrfm15100428

APA Style

Shahzad, A., Zahrullail, N., Akbar, A., Mohelska, H., & Hussain, A. (2022). COVID-19’s Impact on Fintech Adoption: Behavioral Intention to Use the Financial Portal. Journal of Risk and Financial Management, 15(10), 428. https://doi.org/10.3390/jrfm15100428

Article Metrics

Back to TopTop