Climate Change and Adolescent Girls’ Sports: A Scoping Review and Framework-Based Exploration of Emerging Barriers and Recommendations
Abstract
1. Introduction
1.1. Climate Change as an Environmental Determinant of Health
1.1.1. Impacts of Climate Change on Sport Environments
1.1.2. Vulnerabilities of Adolescents
1.2. Girls’ Sports Participation: Barriers
1.2.1. Environmental Barriers
1.2.2. Individual and Social Barriers
1.3. Research Problem
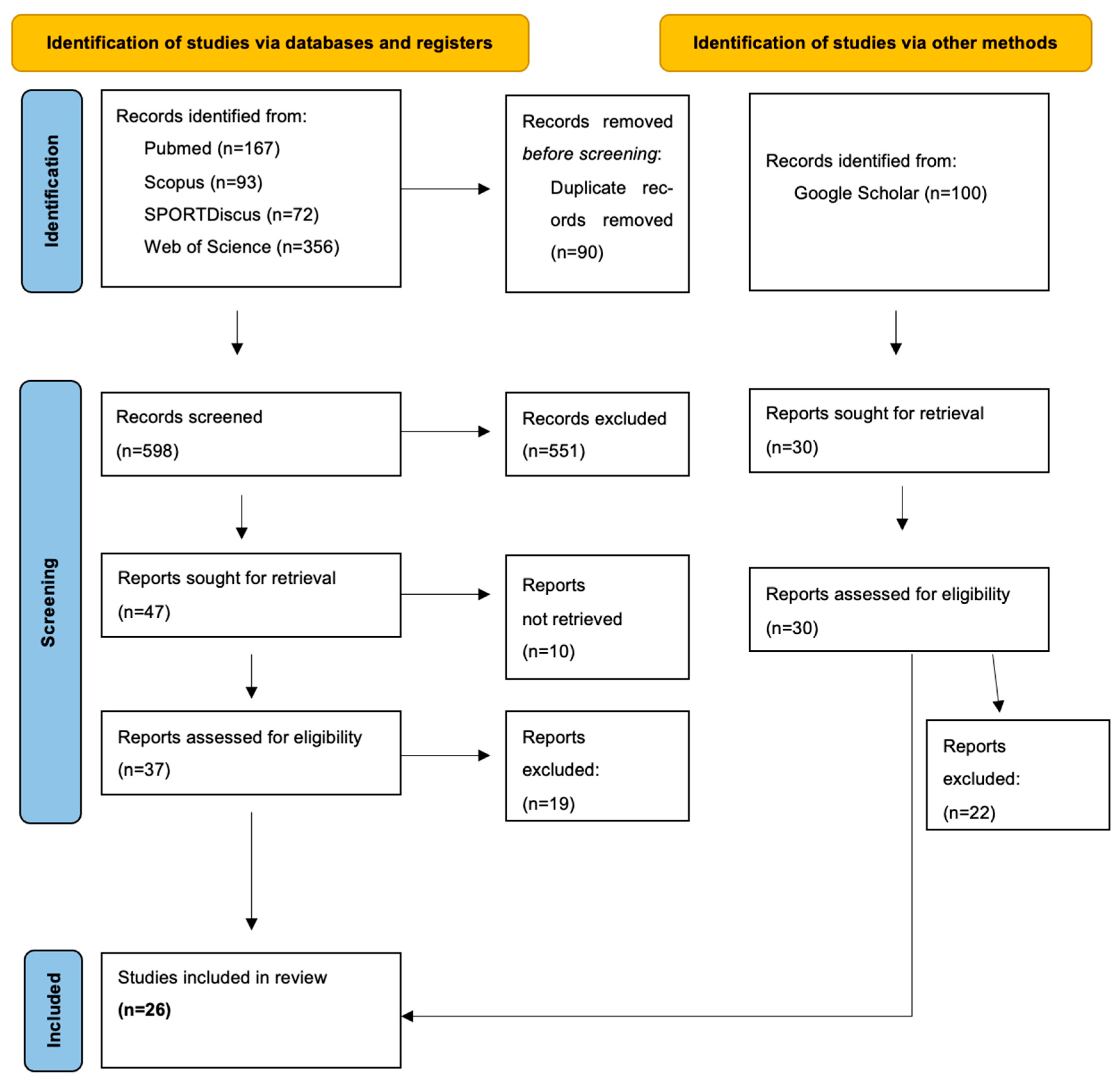
2. Scoping Review
2.1. Methods
2.1.1. Search Strategy
2.1.2. Citation Management
2.1.3. Inclusion Criteria and Screening
2.1.4. Data Extraction
2.2. Results
2.2.1. Climate Factors
Heat and Temperature
Rainfall and Precipitation
Air Pollution
Daylight and Seasonality
3. Theoretical Frameworks
3.1. Overview of Ecologism
3.2. Overview of the I×E Framework (Individual × Environment)
3.3. Rationale for Framework Selection
3.4. Ecologism-Informed Interventions
3.4.1. Adaptation of Sports Infrastructure
Ecosystem-Based Approaches
3.4.2. I×E Framework-Informed Interventions
Individual-Level Strategies
Environmental-Level Strategies
Integrated Interventions
4. The Integration of Ecologism & I×E Framework-Informed Strategies
5. Discussion
6. Conclusions
Author Contributions
Funding
Institutional Review Board Statement
Informed Consent Statement
Data Availability Statement
Conflicts of Interest
Abbreviation
| I×E | Individual × Environment |
References
- Zhao, Q.; Yu, P.; Mahendran, R.; Huang, W.; Gao, Y.; Yang, Z.; Ye, T.; Wen, B.; Wu, Y.; Li, S.; et al. Global climate change and human health: Pathways and possible solutions. Eco-Environ. Health 2022, 1, 53–62. [Google Scholar] [CrossRef]
- Shivanna, K.R. Climate change and its impact on biodiversity and human welfare. Proc. Indian Natl. Sci. Acad. 2022, 88, 160–171. [Google Scholar] [CrossRef]
- Proulx, K.; Daelmans, B.; Baltag, V.; Banati, P. Climate change impacts on child and adolescent health and well-being: A narrative review. J. Glob. Health 2024, 14, 04061. [Google Scholar] [CrossRef] [PubMed]
- Holm, S.M.; Miller, M.D.; Balmes, J.R. Health effects of wildfire smoke in children and public health tools: A narrative review. J. Expo. Sci. Environ. Epidemiol. 2021, 31, 1–20. [Google Scholar] [CrossRef] [PubMed]
- Antczak, D.; Lonsdale, C.; Lee, J.; Hilland, T.; Duncan, M.J.; Del Pozo Cruz, B.; Hulteen, R.M.; Parker, P.D.; Sanders, T. Physical activity and sleep are inconsistently related in healthy children: A systematic review and meta-analysis. Sleep Med. Rev. 2020, 51, 101278. [Google Scholar] [CrossRef]
- Chaput, J.P.; Willumsen, J.; Bull, F.; Chou, R.; Ekelund, U.; Firth, J.; Jago, R.; Ortega, F.B.; Katzmarzyk, P.T. 2020 WHO guidelines on physical activity and sedentary behaviour for children and adolescents aged 5–17 years: Summary of the evidence. Int. J. Behav. Nutr. Phys. Act. 2020, 17, 141. [Google Scholar] [CrossRef]
- Moulds, K.; Galloway, S.; Abbott, S.; Cobley, S.P. Youth sport dropout according to the Process-Person-Context-Time model: A systematic review. Int. Rev. Sport Exerc. Psychol. 2024, 17, 440–481. [Google Scholar] [CrossRef]
- Battaglia, A.; Kerr, G.; Tamminen, K. The Dropout from Youth Sport Crisis: Not as Simple as It Appears. 9 January 2024. Available online: https://journals.humankinetics.com/view/journals/krj/13/3/article-p345.xml (accessed on 1 July 2025).
- Ljungmann, C.K.; Christensen, J.H.; Johnsen, H.R.; Klinker, C.D.; Pawlowski, C. Perceived barriers to sports participation among adolescent girls from low socioeconomic status neighbourhoods. Sport Soc. 2024, 27, 1037–1056. [Google Scholar] [CrossRef]
- Hopkins, C.S.; Hopkins, C.; Kanny, S.; Watson, A. A Systematic Review of Factors Associated with Sport Participation among Adolescent Females. Int. J. Env. Res. Public Health 2022, 19, 3353. [Google Scholar] [CrossRef]
- Zhang, Q.; Luo, L.; Guan, X.; Cao, Y.; Lin, Y.; Xiong, Y. Risk aversion or adaptation? Public choices in sports participation under climate risks. Front. Public Health 2025, 13, 1578845. [Google Scholar] [CrossRef]
- Schneider, S.; Niederberger, M.; Kurowski, L.; Bade, L. What health threats does climate change pose to sports? A classic Delphi study among multi- and transdisciplinary experts in medicine and sports. Sci. Sports 2024, 39, 489–498. [Google Scholar] [CrossRef]
- Çalik, F.; Geri, S. Effects of global climate changes on sports and athletes. Med. Sport. 2022, 18, 3422–3429. [Google Scholar]
- Schneider, S.; Reinmuth, J.; Leer, S. An unbeatable opponent? Coaches’ perspectives on the impact of climate change in outdoor sports. BMC Sports Sci. Med. Rehabil. 2025, 17, 89. [Google Scholar] [CrossRef] [PubMed]
- McCullough, B.P.; Kellison, T.B. (Eds.) Routledge Handbook of Sport and the Environment; Routledge: London, UK, 2017; 496p. [Google Scholar]
- Wobus, C.; Small, E.E.; Hosterman, H.; Mills, D.; Stein, J.; Rissing, M.; Jones, R.; Duckworth, M.; Hall, R.; Kolian, M.; et al. Projected climate change impacts on skiing and snowmobiling: A case study of the United States. Glob. Environ. Change 2017, 45, 1–14. [Google Scholar] [CrossRef]
- McHale, C.M.; Osborne, G.; Morello-Frosch, R.; Salmon, A.G.; Sandy, M.S.; Solomon, G.; Zhang, L.; Smith, M.T.; Zeise, L. Assessing Health Risks from Multiple Environmental Stressors: Moving from G×E to I×E. Mutat. Res. 2018, 775, 11–20. [Google Scholar] [CrossRef] [PubMed]
- Liu, C.; Yavar, Z.; Sun, Q. Cardiovascular response to thermoregulatory challenges. Am. J. Physiol. Heart Circ. Physiol. 2015, 309, H1793–H1812. [Google Scholar] [CrossRef] [PubMed]
- Le Souëf, P.N.; Adachi, Y.; Anastasiou, E.; Ansotegui, I.J.; Badellino, H.A.; Banzon, T.; Beltrán, C.P.; D’Amato, G.; El-Sayed, Z.A.; Gómez, R.M.; et al. Global Change, Climate Change, and Asthma in Children: Direct and Indirect Effects—A WAO Pediatric Asthma Committee Report. World Allergy Organ. J. 2024, 17, 100988. [Google Scholar] [CrossRef]
- Hextrum, K.; Knoester, C.; Tompsett, J. Inequalities in Girls’ High School Sports Participation: How Social Class, Race/Ethnicity, and Gender Route Opportunities to Play and Persist in Athletics. Sociol. Focus 2024, 57, 63–93. [Google Scholar] [CrossRef]
- Jay, O.; Capon, A.; Berry, P.; Broderick, C.; de Dear, R.; Havenith, G.; Honda, Y.; Kovats, R.S.; Ma, W.; Malik, A.; et al. Reducing the health effects of hot weather and heat extremes: From personal cooling strategies to green cities. Lancet 2021, 398, 709–724. [Google Scholar] [CrossRef]
- Keegan, R.J.; Harwood, C.G.; Spray, C.M.; Lavallee, D.E. A qualitative investigation exploring the motivational climate in early career sports participants: Coach, parent and peer influences on sport motivation. Psychol. Sport Exerc. 2009, 10, 361–372. [Google Scholar] [CrossRef]
- Cowley, E.S.; Watson, P.M.; Foweather, L.; Belton, S.; Thompson, A.; Thijssen, D.; Wagenmakers, A.J.M. “Girls Aren’t Meant to Exercise”: Perceived Influences on Physical Activity among Adolescent Girls—The HERizon Project. Children 2021, 8, 31. [Google Scholar] [CrossRef]
- Schneider, S.; Mücke, H.G. Sport and climate change—How will climate change affect sport? Ger. J. Exerc. Sport Res. 2024, 54, 12–20. [Google Scholar] [CrossRef]
- Gagnon, D.; Kenny, G.P. Sex differences in thermoeffector responses during exercise at fixed requirements for heat loss. J. Appl. Physiol. 2012, 113, 746–757. [Google Scholar] [CrossRef] [PubMed]
- Kelly, M.K.; Bowe, S.J.; Jardine, W.T.; Condo, D.; Guy, J.H.; Snow, R.J.; Carr, A.J. Heat Adaptation for Females: A Systematic Review and Meta-Analysis of Physiological Adaptations and Exercise Performance in the Heat. Sports Med. 2023, 53, 1395–1421. [Google Scholar] [CrossRef]
- Stapleton, J.L.; Manne, S.L.; Greene, K.; Darabos, K.; Carpenter, A.; Hudson, S.V.; Coups, E.J. Sociocultural experiences, body image, and indoor tanning among young adult women. J. Health Psychol. 2017, 22, 1582–1590. [Google Scholar] [CrossRef]
- Cho, H.; Lee, S.; Wilson, K. Magazine Exposure, Tanned Women Stereotypes, and Tanning Attitudes. Body Image 2010, 7, 364–367. [Google Scholar] [CrossRef]
- Racinais, S.; Alonso, J.M.; Coutts, A.J.; Flouris, A.D.; Girard, O.; González-Alonso, J.; Hausswirth, C.; Jay, O.; Lee, J.K.; Mitchell, N.; et al. Consensus recommendations on training and competing in the heat. Scand. J. Med. Sci. Sports 2015, 25 (Suppl. S1), 6–19. [Google Scholar] [CrossRef] [PubMed]
- Orr, M.; Inoue, Y.; Seymour, R.; Dingle, G. Impacts of climate change on organized sport: A scoping review. WIREs Clim. Change 2022, 13, e760. [Google Scholar] [CrossRef]
- Ogunleye, O.R.; Ilugbami, F.M.; Angba, T.O. Social and Physiological Factors Hindering Female Sports Participation Among Adolescents in Ondo State. Wudil J. Sci. Technol. Educ. 2024, 6, 28–37. [Google Scholar]
- Beavan, A.; Härtel, S.; Spielmann, J.; Koehle, M. Air pollution and elite adolescent soccer players’ performance and well-being; an observational study. Environ. Int. 2023, 175, 107943. [Google Scholar] [CrossRef]
- Ekpruke, C.D.; Silveyra, P. Sex Differences in Airway Remodeling and Inflammation: Clinical and Biological Factors. Front. Allergy 2022, 3, 875295. [Google Scholar] [CrossRef]
- Clayton, S.; Karazsia, B.T. Development and validation of a measure of climate change anxiety. J. Environ. Psychol. 2020, 69, 101434. [Google Scholar] [CrossRef]
- Kim, Y.M.; Kim, J.; Han, Y.; Jeon, B.H.; Cheong, H.K.; Ahn, K. Short-term effects of weather and air pollution on atopic dermatitis symptoms in children: A panel study in Korea. PLoS ONE 2017, 12, e0175229. [Google Scholar] [CrossRef]
- Dong, G.H.; Chen, T.; Liu, M.M.; Wang, D.; Ma, Y.N.; Ren, W.H.; Lee, Y.L.; Zhao, Y.-D.; He, Q.-C. Gender differences and effect of air pollution on asthma in children with and without allergic predisposition: Northeast Chinese children health study. PLoS ONE 2011, 6, e22470. [Google Scholar] [CrossRef]
- D’Orazio, J.; Jarrett, S.; Amaro-Ortiz, A.; Scott, T. UV Radiation and the Skin. Int. J. Mol. Sci. 2013, 14, 12222–12248. [Google Scholar] [CrossRef] [PubMed]
- Power, C.J.; Fox, J.L.; Teramoto, M.; Scanlan, A.T. Sleep Patterns Fluctuate Following Training and Games across the Season in a Semi-Professional, Female Basketball Team. Brain Sci. 2023, 13, 238. [Google Scholar] [CrossRef] [PubMed]
- Espedalen, L.E.; Seippel, Ø. Dropout and social inequality: Young people’s reasons for leaving organized sports. Ann. Leis. Res. 2024, 27, 197–214. [Google Scholar] [CrossRef]
- Ni, R.; Yu, Y. A study on the factors of barriers to female university students’ sports participation from an environmental perspective. Indones. J. Res. Phys. Educ. Sport Health 2023, 1, 87–97. [Google Scholar]
- McCatty, G. Addressing Gender Relations Through Sport for Development Programmes in Zambia: An Analysis of the Lived Experiences of Female Peer Leaders. Ph.D. Thesis, Durham University, Durham, UK, 19 May 2025. Available online: https://etheses.dur.ac.uk/16045/ (accessed on 17 August 2025).
- Rasmussen, K.; Dufur, M.J.; Cope, M.R.; Pierce, H. Gender Marginalization in Sports Participation through Advertising: The Case of Nike. Int. J. Environ. Res. Public Health 2021, 18, 7759. [Google Scholar] [CrossRef]
- Arksey, H.; O’Malley, L. Scoping studies: Towards a methodological framework. Int. J. Soc. Res. Methodol. 2005, 8, 19–32. [Google Scholar] [CrossRef]
- Levac, D.; Colquhoun, H.; O’Brien, K.K. Scoping studies: Advancing the methodology. Implement. Sci. 2010, 5, 69. [Google Scholar] [CrossRef]
- Aragón-Vargas, L.F.; Wilk, B.; Timmons, B.W.; Bar-Or, O. Body weight changes in child and adolescent athletes during a triathlon competition. Eur. J. Appl. Physiol. 2013, 113, 233–239. [Google Scholar] [CrossRef]
- Katsuura, T. Cardiac Output of 10- to 11-year-old Children during Exercise under Different Ambient Temperatures. J. Anthropol. Soc. Nippon. 1985, 93, 303–315. [Google Scholar] [CrossRef]
- Hebestreit, H.; Kriemler, S.; Hughson, R.L.; Bar-Or, O. Kinetics of oxygen uptake at the onset of exercise in boys and men. J. Appl. Physiol. 1998, 85, 1833–1841. [Google Scholar] [CrossRef]
- McGarr, G.W.; Saci, S.; King, K.E.; Topshee, S.; Richards, B.J.; Gemae, M.R.; McCourt, E.R.; Kenny, G.P. Heat strain in children during unstructured outdoor physical activity in a continental summer climate. Temperature 2020, 8, 80–89. [Google Scholar] [CrossRef]
- Morrison, S.; Sims, S.T. Thermoregulation in children: Exercise, heat stress & fluid balance. Ann. Kinesiol. 2014, 5, 41–55. [Google Scholar]
- Falk, B. Effects of thermal stress during rest and exercise in the paediatric population. Sports Med. 1998, 25, 221–240. [Google Scholar] [CrossRef]
- Giersch, G.E.W.; Greenfield, A.M.; Brazelton, S.C.; Alba, B.K.; Bodurtha, P.O.; Caldwell, A.R.; Mayer, T.A.; Murray, T.A.; Ryan, B.J.; Salgado, R.M.; et al. Distinct physiological responses to heat acclimation in males and females lead to similar thermal adaptations in both sexes. J. Appl. Physiol. 1985, 139, 863–872. [Google Scholar] [CrossRef]
- Topham, T.H.; Smallcombe, J.W.; Clark, B.; Brown, H.A.; Telford, R.D.; Jay, O.; Périard, J.D. Influence of sex and biological maturation on the sudomotor response to exercise-heat stress: Are girls disadvantaged? Am. J. Physiol.-Regul. Integr. Comp. Physiol. 2022, 323, R161–R168. [Google Scholar] [CrossRef]
- Topham, T.H.; Smallcombe, J.W.; Brown, H.A.; Clark, B.; Woodward, A.P.; Telford, R.D.; Jay, O.; Périard, J.D. Biological sex does not independently influence core temperature change and sweating of children exercising in uncompensable heat stress. J. Appl. Physiol. 2024, 136, 1440–1449. [Google Scholar] [CrossRef]
- Duncan, J.S.; Hopkins, W.G.; Schofield, G.; Duncan, E.K. Effects of weather on pedometer-determined physical activity in children. Med. Sci. Sports Exerc. 2008, 40, 1432–1438. [Google Scholar] [CrossRef]
- Lewis, L.K.; Maher, C.; Belanger, K.; Tremblay, M.; Chaput, J.P.; Olds, T. At the Mercy of the Gods: Associations Between Weather, Physical Activity, and Sedentary Time in Children. Pediatr. Exerc. Sci. 2016, 28, 152–163. [Google Scholar] [CrossRef]
- Patnode, C.D.; Lytle, L.A.; Erickson, D.J.; Sirard, J.R.; Barr-Anderson, D.; Story, M. The relative influence of demographic, individual, social, and environmental factors on physical activity among boys and girls. Int. J. Behav. Nutr. Phys. Act. 2010, 7, 79. [Google Scholar] [CrossRef]
- Rajaraman, D.; Correa, N.; Punthakee, Z.; Lear, S.A.; Jayachitra, K.G.; Vaz, M.; Swaminathan, S. Perceived Benefits, Facilitators, Disadvantages, and Barriers for Physical Activity Amongst South Asian Adolescents in India and Canada. J. Phys. Act. Health 2015, 12, 931–941. [Google Scholar] [CrossRef]
- Yard, E.E.; Gilchrist, J.; Haileyesus, T.; Murphy, M.; Collins, C.; McIlvain, N.; Comstock, R.D. Heat illness among high school athletes—United States, 2005–2009. J. Saf. Res. 2010, 41, 471–474. [Google Scholar] [CrossRef]
- Iwashita, G. Risk of heatstroke determined using data on accidents that occurred during club activities at secondary/high schools: Relationship between outdoor climate and accidents at schools (Part 4). Jpn. Archit. Rev. 2018, 1, 519–527. [Google Scholar] [CrossRef]
- Kharlova, I.; Deng, W.H.; Mamen, J.; Mamen, A.; Fredriksen, M.V.; Fredriksen, P.M. The Weather Impact on Physical Activity of 6–12 Year Old Children: A Clustered Study of the Health Oriented Pedagogical Project (HOPP). Sports 2020, 8, 9. [Google Scholar] [CrossRef]
- Bélanger, M.; Gray-Donald, K.; O’loughlin, J.; Paradis, G.; Hanley, J. Influence of Weather Conditions and Season on Physical Activity in Adolescents. Ann. Epidemiol. 2009, 19, 180–186. [Google Scholar] [CrossRef]
- Chan, C.B.; Ryan, D.A. Assessing the effects of weather conditions on physical activity participation using objective measures. Int. J. Env. Res. Public Health 2009, 6, 2639–2654. [Google Scholar] [CrossRef]
- Niven, A.; Henretty, J.; Fawkner, S. ‘It’s too crowded’: A qualitative study of the physical environment factors that adolescent girls perceive to be important and influential on their PE experience. Eur. Phys. Educ. Rev. 2014, 20, 335–348. [Google Scholar] [CrossRef]
- Avol, E.L.; Linn, W.S.; Shamoo, D.A.; Spier, C.E.; Valencia, L.M.; Venet, T.G.; Trim, S.C.; Hackney, J.D. Short-Term Respiratory Effects of Photochemical Oxidant Exposure in Exercising Children. JAPCA 1987, 37, 158–162. [Google Scholar] [CrossRef]
- Gao, Y.; Chan, E.Y.Y.; Zhu, Y.; Wong, T.W. Adverse effect of outdoor air pollution on cardiorespiratory fitness in Chinese children. Atmos. Environ. 2013, 64, 10–17. [Google Scholar] [CrossRef]
- Lee, E.Y.; Kim, Y.B.; Goo, S.; Oyama, O.; Lee, J.; Kim, G.; Lim, H.; Sung, H.; Yoon, J.; Hwang, J.; et al. Physical activity in the era of climate change and COVID-19 pandemic: Results from the South Korea’s 2022 Report Card on physical activity for children and adolescents. J. Exerc. Sci. Fit. 2023, 21, 26–33. [Google Scholar] [CrossRef]
- Gracia-Marco, L.; Ortega, F.B.; Ruiz, J.R.; Williams, C.A.; Hagströmer, M.; Manios, Y.; Kafatos, A.; Béghin, L.; Polito, A.; De Henauw, S.; et al. Seasonal variation in physical activity and sedentary time in different European regions. The HELENA study. J. Sports Sci. 2013, 31, 1831–1840. [Google Scholar] [CrossRef]
- Ridgers, N.D.; Timperio, A.; Cerin, E.; Salmon, J. Within- and between-day associations between children’s sitting and physical activity time. BMC Public Health 2015, 15, 950. [Google Scholar] [CrossRef]
- Silva, P.; Santos, R.; Welk, G.; Mota, J. Seasonal Differences in Physical Activity and Sedentary Patterns: The Relevance of the PA Context. J. Sports Sci. Med. 2011, 10, 66–72. [Google Scholar] [PubMed]
- Tucker, P.; Gilliland, J. The effect of season and weather on physical activity: A systematic review. Public Health 2007, 121, 909–922. [Google Scholar] [CrossRef] [PubMed]
- Lalander, R.; Merimaa, M. The Discursive Paradox of Environmental Conflict: Between Ecologism and Economism in Ecuador. Forum Dev. Stud. 2018, 45, 485–511. [Google Scholar] [CrossRef]
- Dobson, A. Green Political Thought, 3rd ed.; Routledge: London, UK, 2012; 244p. [Google Scholar]
- Kumar, D.; Yadav, V.; Kumar, D.; Singh, P.; Chauhan, N.; Kumar, A.; Sharma, L.; Goswami, A. Education and Environment: An Ecological and Psychological Perspective; Indu Book Services Pvt. Ltd.: New Dehli, India, 2025. [Google Scholar]
- Turner, M.G.; Calder, W.J.; Cumming, G.S.; Hughes, T.P.; Jentsch, A.; LaDeau, S.L.; Lenton, T.M.; Shuman, B.N.; Turetsky, M.R.; Ratajczak, Z.; et al. Climate change, ecosystems and abrupt change: Science priorities. Philos. Trans. R. Soc. Lond. B Biol. Sci. 2020, 375, 20190105. [Google Scholar] [CrossRef]
- Mallen, C.; Dingle, G.; McRoberts, S. Climate impacts in sport: Extreme heat as a climate hazard and adaptation options. Manag. Sport Leis. 2025, 30, 207–224. [Google Scholar] [CrossRef]
- Dee, S.G.; Nabizadeh, E.; Nittrouer, C.L.; Baldwin, J.W.; Li, C.; Gaviria, L.; Guo, S.; Lu, K.; Saunders-Shultz, B.M.; Gurwitz, E.; et al. Increasing Health Risks During Outdoor Sports Due to Climate Change in Texas: Projections Versus Attitudes. Geohealth 2022, 6, e2022GH000595. [Google Scholar] [CrossRef] [PubMed]
- Hernandez-Pacheco, N.; Kere, M.; Melén, E. Gene-environment interactions in childhood asthma revisited; expanding the interaction concept. Pediatr. Allergy Immunol. 2022, 33, e13780. [Google Scholar] [CrossRef]
- Ebi, K.L.; Hess, J.J. Health Risks Due to Climate Change: Inequity in Causes and Consequences. Health Aff. 2020, 39, 2056–2062. [Google Scholar] [CrossRef]
- Berberian, A.G.; Gonzalez, D.J.X.; Cushing, L.J. Racial Disparities in Climate Change-Related Health Effects in the United States. Curr. Env. Health Rep. 2022, 9, 451–464. [Google Scholar] [CrossRef] [PubMed]
- Yeh, H.P.; Stone, J.A.; Churchill, S.M.; Wheat, J.S.; Brymer, E.; Davids, K. Physical, Psychological and Emotional Benefits of Green Physical Activity: An Ecological Dynamics Perspective. Sports Med. 2016, 46, 947–953. [Google Scholar] [CrossRef] [PubMed]
- Earth Rangers. About Us—Earth Rangers. 2022. Available online: https://www.earthrangers.com/EN/CA/about-us/ (accessed on 11 July 2025).
- Evergreen. Canada’s First Climate Ready School. 2025. Available online: https://www.evergreen.ca/projects/canadas-first-climate-ready-school/ (accessed on 11 July 2025).


| Concept | Terms |
|---|---|
| Climate Change | “Climate change*” OR “Global warming” OR “Climate crisis” OR “Extreme heat” OR “Extreme cold” OR “Heatwave*” OR “Heat wave*” OR “Heat stress*” OR “High temperature*” OR “Rising temperature*” OR “Thermal stress” OR “Air pollution” OR “Poor air quality” OR “Wildfire*” OR “Wildfire smoke” OR “Particulate matter” OR “Ozone exposure” OR “Extreme weather” OR “Flood*” OR “Drought*”OR “Natural disaster*” OR “Climate hazard*” OR “Environmental hazard*” OR “Weather variability” OR “Environmental exposure*” OR “Environmental stressor*” OR “Ecological risk*” |
| Adolescent girls | “girl*” OR “female*” OR “pediatric*” OR “child” OR “adolescen*” OR “prepubescen*” OR “pre-pubescen*” OR “pubescen*” OR “school aged” OR “elementary school*” OR “middle childhood” OR “middle school*” OR “teenage*” OR “teen*” OR “youth*” OR “young women*” OR “young woman*” OR “young adult” OR “school age” OR “schoolchild*” OR “juvenile*” |
| Sports participation | “sport*” OR “athlet*” OR “exercise*” OR “acrobat*” OR “alpine*” OR “archer*” OR “badminton*” OR “baseball*” OR “basketball*” OR “baseball*” OR “biath*”OR “bmx*” OR “bobsle” OR “boccia*” OR “boxing*” OR “boxer*” OR “bowling” OR “bowler*” OR “broomball*” OR “canoe*” OR “cheerlead*” OR “cricket*” OR “crossfit*” OR “cross-fit* OR “curling*” OR “cross-country” OR “cycling” OR “cyclist” OR “diving*” OR “diver*” OR “equest*” OR “fencing*” OR “fencer*” OR “field hockey” OR “football*” OR “futsal*” OR “golf*” OR “goalball*” OR “gymnast*” OR “handball*” OR “hockey*” OR “judo” OR “karate*” OR “kayak*” OR “kickbox*” OR “kick-box*” OR “lacross*” OR “lawn bowl*” OR “luge*” OR “martial* art*” OR “muay thai” OR “mountain* bik*” OR “netball*” OR “pentath*” OR “racquet*” OR “ringette*” OR “rock climb*” OR “rockclimb*” OR “rower*” OR “rowing*” OR “rugby*” OR “runner*” OR “running*” OR “sailing*” OR “sailor*” OR “soccer*” OR “ski jump*” OR “ski mountain*” OR “skiing*” OR “skier*” OR “skateboard*” OR “skating*” OR “skater*” OR “sledding*” OR “snowboard*” OR “softball*” OR “speedskat*” OR “speed-skat*” OR “speed* skat*” OR “squash*” OR “swim*” OR “surfing*” OR “surfer*” OR “taekwondo*” OR “tennis*” OR “track field” OR “trampolin*” OR “triath*” OR “volleyball*” OR “wakeboard*” OR “water polo*” OR “wrestling*” OR “wrestler*” OR “weightlight*” OR “weight lift*” OR “jiu jitsu*” OR “jiu-jitsu*” OR “jogging*” OR “jogger*” OR “kendo*” OR “kung fu*” OR “kung-fu*” OR “mountaineer*” OR “qigong*” OR “tai ji” OR “tai chi*” OR “taiji*” OR “taichi*” * Was used in our search strategy to find variations of a word by searching for its root or stem |
| Domain | Inclusion | Exclusion |
|---|---|---|
| Publication Information |
|
|
| Target Population |
|
|
| Outcomes of Interest |
|
|
| Author, Year | Location | Population | Study Design | Climate/Environmental Exposure | Physical Activity Outcome |
|---|---|---|---|---|---|
| Aragon-Vargas, 2013 [45] | Costa Rica | Adolescent Triathletes ages 9–17 | Observational | Extreme heat | Dehydration, Performance |
| Katsuura, 1985 [46] | Japan | 19 children (10 boys, 9 girls) age 10–11 | Experimental | Extreme heat | Physiological strain (e.g., heart rate, stroke volume) |
| Hebestreit, 1998 [47] | Germany and Canada | 20 children (12 boys, 8 girls), age 8–11 years | Experimental | Extreme heat | Physiological strain (e.g., heart rate, VO2max) |
| McGarr, 2020 [48] | Canada | 18 children (7 girls, 11 boys) age 10–14 | Observational | Extreme heat | Physiological strain |
| Morrison, 2014 [49] | Global | Pre-pubertal children age 4–12; includes boys and girls | Review | Extreme heat | Physiological strain, Dehydration |
| Falk, 1998 [50] | Global | Children and adolescents (various ages, prepubertal to post pubertal), compared with adults. | Review | Extreme Heat Extreme Cold | Thermal responses, Physiological strain (e.g., sweating, body fat) |
| Giersch, 2025 [51] | Global | Women (primarily premenopausal, healthy, active individuals) | Review | Extreme heat | Physiological strain (e.g., blood pressure, vasodilation, sweating) |
| Topham, 2022 [52] | Global | Children and adults Girls age 8–13 Boys age 10–14 | Review | Extreme heat | Physiological strain (e.g., sweating) |
| Topham, 2024 [53] | Australia | 17 boys, 18 girls age 10–16 | Observational | Extreme heat | Physiological strain (e.g., sweating) |
| Duncan, 2008 [54] | New Zealand | 1115 children (536 boys, 579 girls), age 5–12 years | Observational | Extreme heat, Rainfall | Physical activity participation (step counts) |
| Lewis, 2016 [55] | Canada and Australia | 491 Australia children 524 Canadian children Age 9–11 | Observational | Extreme heat, Rainfall | Physical activity participation, Sedentary time |
| Patnode, 2010 [56] | USA | 294 adolescents age 10–17 | Observational | Precipitation (snow, ice, hail) | Physical activity participation |
| Rajaraman, 2015 [57] | India and Canada | India: age 14–15 Canada: age 11–18 | Qualitative | Weather, Extreme heat, Extreme cold, Precipitation | Physical activity participation and experience |
| Yard, 2010 [58] | USA | Cross sectional | Extreme heat | Heat illness, Dehydration | |
| Iwashita, 2018 [59] | Japan | Secondary and high school students (2005–2014). 3819 heatstroke cases reported; 2204 occurred on school grounds. | Observational | Extreme heat | Heat illness (heatstroke) |
| Kharlova, 2020 [60] | Norway | 2015 children (1020 girls, 995 boys), age 6–12 | Cross sectional | Daylight, Extreme heat, Precipitation | Moderate to Vigorous Physical Activity, Sedentary time |
| Belanger, 2009 [61] | Canada | 1293 students age 12–13 | Cross sectional | Seasons, Rainfall | Physical activity participation |
| Chan, 2009 [62] | Global | Adolescents | Review | Rainfall | Physical activity participation |
| Niven, 2014 [63] | UK | 38 girls, age 13–16 | Qualitative | Weather | Physical education experience |
| Avol, 1987 [64] | USA | 66 children age 8–11 | Experimental | Ozone exposure (air pollution) | Lung function, respiratory and non-respiratory symptoms |
| Gao, 2013 [65] | China | 2048 school children (age 8–10 years old; 51.6% boys, 48.4% girls). | Cross sectional | Air pollution | Cardiorespiratory fitness |
| Lee, 2023 [66] | South Korea | Adolescents age 12–18 | Cross sectional | Air Pollution | Environmental perceptions, Sedentary behavior, Active transport |
| Gracia-Marco, 2013 [67] | Europe | 2173 adolescents age 12.5 to 17.5 | Observational | Seasons | Physical activity participation, Sedentary time |
| Ridgers, 2015 [68] | Australia | 326 children age 8–11 | Observational | Seasons | Physical activity participation |
| Silva, 2011 [69] | Portugal | 24 students (12 boys, 12 girls), age 11.04 ± 1.45 | Observational | Seasons | Physical activity participation |
| Tucker, 2007 [70] | Global | Adolescents age 12–16 | Review | Seasons | Physical activity participation |
| Barrier Type | Examples | Recommendations |
|---|---|---|
| Environmental |
|
|
| Physiological |
|
|
| Social |
|
|
Disclaimer/Publisher’s Note: The statements, opinions and data contained in all publications are solely those of the individual author(s) and contributor(s) and not of MDPI and/or the editor(s). MDPI and/or the editor(s) disclaim responsibility for any injury to people or property resulting from any ideas, methods, instructions or products referred to in the content. |
© 2025 by the authors. Licensee MDPI, Basel, Switzerland. This article is an open access article distributed under the terms and conditions of the Creative Commons Attribution (CC BY) license (https://creativecommons.org/licenses/by/4.0/).
Share and Cite
Hylton-Pelaia, J.; Dhillon, S.; Barakat, C. Climate Change and Adolescent Girls’ Sports: A Scoping Review and Framework-Based Exploration of Emerging Barriers and Recommendations. Int. J. Environ. Res. Public Health 2025, 22, 1764. https://doi.org/10.3390/ijerph22121764
Hylton-Pelaia J, Dhillon S, Barakat C. Climate Change and Adolescent Girls’ Sports: A Scoping Review and Framework-Based Exploration of Emerging Barriers and Recommendations. International Journal of Environmental Research and Public Health. 2025; 22(12):1764. https://doi.org/10.3390/ijerph22121764
Chicago/Turabian StyleHylton-Pelaia, Jayda, Satveer Dhillon, and Caroline Barakat. 2025. "Climate Change and Adolescent Girls’ Sports: A Scoping Review and Framework-Based Exploration of Emerging Barriers and Recommendations" International Journal of Environmental Research and Public Health 22, no. 12: 1764. https://doi.org/10.3390/ijerph22121764
APA StyleHylton-Pelaia, J., Dhillon, S., & Barakat, C. (2025). Climate Change and Adolescent Girls’ Sports: A Scoping Review and Framework-Based Exploration of Emerging Barriers and Recommendations. International Journal of Environmental Research and Public Health, 22(12), 1764. https://doi.org/10.3390/ijerph22121764

