The Relationship between Cyberchondria and Health Anxiety and the Moderating Role of Health Literacy among the Pakistani Public
Abstract
1. Introduction
1.1. Literature Review
1.2. Hypotheses
2. Methodology
2.1. Tools for the Study
- Cyberchondria Severity Scale: The Cyberchondria Severity Instrument—Short Form (CSS-12) is a 12-item self-report scale that is used to evaluate online health problems. Items are rated on a 5-point scale ranging from 1 (never) to 5 (always). Compulsion, discomfort, and medical skepticism were all measured on the scale. These findings indicate the presence of cyberchondria. In this study, the CSS-12 exhibited high internal consistency (Cronbach = 0.90) [37].
- Health Anxiety Scale: The Short Health Anxiety Inventory is an 18-item self-report instrument that measures health anxiety over the past six months. The theory is founded on the cognitive model of health anxiety and hypochondria. (a) Health anxiety and the predicted probability of illness (14 items) and (b) anticipated adverse effects of the disease (4 items) are assessed [38].
- Health Literacy Scale: The updated European Health Literacy Survey Questionnaire was used to assess health literacy (HLS19-Q12). The HLS19-Q12 questionnaire assesses an individual’s ability to find, comprehend, evaluate, and act on health information. It has been validated in Europe [39] and consists of 12 items that mimic the health literacy features specified by Sørensen et al. (2015) [40]. According to the European Health Literacy Survey, there are two levels of health literacy: insufficient health-related information (0–32) and sufficient health-related information (33–50).
2.2. Statistical Analysis
2.3. Ethical Committee Approval
3. Result
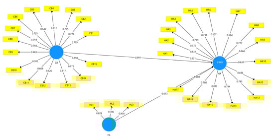
3.1. Assessment of Measurement Model
3.2. Individual Items and Internal Consistency Reliability
3.3. Convergent Validity
3.4. Discriminant Validity
3.5. Assessment of Structural Model
4. Discussion
Implications for Management
5. Conclusions
Author Contributions
Funding
Institutional Review Board Statement
Informed Consent Statement
Data Availability Statement
Conflicts of Interest
References
- Riehm, K.E.; Feder, K.A.; Tormohlen, K.N.; Crum, R.M.; Young, A.S.; Green, K.M.; Pacek, L.R.; La Flair, L.N.; Mojtabai, R. Associations between Time Spent Using Social Media and Internalizing and Externalizing Problems among US Youth. JAMA Psychiatry 2019, 76, 1266–1273. [Google Scholar] [CrossRef] [PubMed]
- Starcevic, V. Cyberchondria: Challenges of Problematic Online Searches for Health-Related Information. Psychother. Psychosom. 2017, 86, 129–133. [Google Scholar] [CrossRef]
- Mushtaque, I.; Khan, M.R.; Zahra, R.; Fatima, S.M.; Ejaz, M.; Lak, T.A.; Rizwan, M.; Awais-E-Yazdan, M.; Raza, M. Prevalence of Coronavirus Anxiety, Nomophobia, and Social Isolation among National and Overseas Pakistani Students. J. Popul. Soc. Stud. 2022, 30, 408–422. [Google Scholar] [CrossRef]
- Mushtaque, I.; Dasti, M.R.; Mushtaq, M.; Ali, A. Attitude towards COVID-19 Vaccine: A Cross-Sectional Urban and Rural Community Survey in Punjab, Pakistan. Hosp. Top. 2021, 101, 157–164. [Google Scholar] [CrossRef] [PubMed]
- Lanfredi, M.; Macis, A.; Ferrari, C.; Meloni, S.; Pedrini, L.; Ridolfi, M.E.; Zonca, V.; Cattane, N.; Cattaneo, A.; Rossi, R. Maladaptive behaviours in adolescence and their associations with personality traits, emotion dysregulation and other clinical features in a sample of Italian students: A cross-sectional study. Borderline Pers. Disord. Emot. Dysregul. 2021, 8, 14. [Google Scholar] [CrossRef]
- Gratz, K.L.; Roemer, L. Multidimensional Assessment of Emotion Regulation and Dysregulation: Development, Factor Structure, and Initial Validation of the Difficulties in Emotion Regulation Scale. J. Psychopathol. Behav. Assess. 2004, 26, 41–54. [Google Scholar] [CrossRef]
- Ackerman, J.M.; Tybur, J.M.; Blackwell, A.D. What Role Does Pathogen-Avoidance Psychology Play in Pandemics? Trends Cogn. Sci. 2021, 25, 177–186. [Google Scholar] [CrossRef]
- Internet World Stats. Number of Internet Users from 2005 to 2023. Statistica. Available online: https://www.statista.com/statistics/273018/number-of-internet-users-worldwide/ (accessed on 15 June 2024).
- Khazaal, Y.; Chatton, A.; Rochat, L.; Hede, V.; Viswasam, K.; Penzenstadler, L.; Berle, D.; Starcevic, V. Compulsive Health-Related Internet Use and Cyberchondria. Eur. Addict. Res. 2020, 27, 58–66. [Google Scholar] [CrossRef] [PubMed]
- Newby, J.M.; Hobbs, M.J.; Mahoney, A.E.J.; Wong, S.; Andrews, G. DSM-5 illness anxiety disorder and somatic symptom disorder: Comorbidity, correlates, and overlap with DSM-IV hypochondriasis. J. Psychosom. Res. 2017, 101, 31–37. [Google Scholar] [CrossRef]
- Ullah, I.; Ali, S.; Ashraf, F.; Hakim, Y.; Ali, I.; Ullah, A.R.; Chattu, V.K.; Pakpour, A.H. Prevalence of depression and anxiety among general population in Pakistan during COVID-19 lockdown: An online-survey. Curr. Psychol. 2022, 43, 8338–8345. [Google Scholar] [CrossRef]
- Vismara, M.; Caricasole, V.; Starcevic, V.; Cinosi, E.; Dell’Osso, B.; Martinotti, G.; Fineberg, N.A. Is cyberchondria a new transdiagnostic digital compulsive syndrome? A systematic review of the evidence. Compr. Psychiatry 2020, 99, 152167. [Google Scholar] [CrossRef] [PubMed]
- Bajcar, B.; Babiak, J. Self-esteem and cyberchondria: The mediation effects of health anxiety and obsessive–compulsive symptoms in a community sample. Curr. Psychol. 2021, 40, 2820–2831. [Google Scholar] [CrossRef]
- Seyed Hashemi, S.G.; Hosseinnezhad, S.; Dini, S.; Griffiths, M.D.; Lin, C.Y.; Pakpour, A.H. The mediating effect of the cyberchondria and anxiety sensitivity in the association between problematic internet use, metacognition beliefs, and fear of COVID-19 among Iranian online population. Heliyon 2020, 6, e05135. [Google Scholar] [CrossRef] [PubMed]
- Jungmann, S.M.; Witthöft, M. Health anxiety, cyberchondria, and coping in the current COVID-19 pandemic: Which factors are related to coronavirus anxiety? J. Anxiety Disord. 2020, 73, 102239. [Google Scholar] [CrossRef]
- Wu, G.; Deng, X.; Liu, B. Using fear appeal theories to understand the effects of location information of patients on citizens during the COVID-19 pandemic. Curr. Psychol. 2021, 42, 17316–17328. [Google Scholar] [CrossRef]
- Yalçın, İ.; Boysan, M.; Eşkisu, M.; Çam, Z. Health anxiety model of cyberchondria, fears, obsessions, sleep quality, and negative affect during COVID-19. Curr. Psychol. 2022, 43, 8502–8519. [Google Scholar] [CrossRef]
- Marcus, D.K. The cognitive-behavioral model of hypochondriasis. J. Psychosom. Res. 1999, 47, 79–91. [Google Scholar] [CrossRef]
- te Poel, F.; Baumgartner, S.E.; Hartmann, T.; Tanis, M. The curious case of cyberchondria: A longitudinal study on the reciprocal relationship between health anxiety and online health information seeking. J. Anxiety Disord. 2016, 43, 32–40. [Google Scholar] [CrossRef] [PubMed]
- Blakey, S.M.; Abramowitz, J.S. Psychological Predictors of Health Anxiety in Response to the Zika Virus. J. Clin. Psychol. Med. Settings 2017, 24, 270–278. [Google Scholar] [CrossRef]
- Garfin, D.R.; Silver, R.C.; Holman, E.A. The novel coronavirus (COVID-2019) outbreak: Amplification of public health consequences by media exposure. Health Psychol. 2020, 39, 355. [Google Scholar] [CrossRef]
- Gao, J.; Zheng, P.; Jia, Y.; Chen, H.; Mao, Y.; Chen, S.; Wang, Y.; Fu, H.; Dai, J. Mental health problems and social media exposure during COVID-19 outbreak. PLoS ONE 2020, 15, e0231924. [Google Scholar]
- McElroy, E.; Patalay, P. In search of disorders: Internalizing symptom networks in a large clinical sample. J. Child Psychol. Psychiatry 2019, 60, 897–906. [Google Scholar] [CrossRef]
- Rizwan, M.; Ahmad, T.; Qi, X.; Murad, M.A.; Baig, M.; Sagga, A.K.; Tariq, S.; Baig, F.; Naz, R.; Hui, J. Social Media Use, Psychological Distress and Knowledge, Attitude, and Practices Regarding the COVID-19 among a Sample of the Population of Pakistan. Front. Med. 2021, 8, 754121. [Google Scholar] [CrossRef] [PubMed]
- Bergeron, S.L.; Sanchez, A.L. Media Effects on Students during SARS Outbreak. Emerg. Infect. Dis. 2005, 11, 732–734. [Google Scholar] [CrossRef]
- Ahmad, A.R.; Murad, H.R. The Impact of Social Media on Hyped Panic during the COVID-19 Pandemic: The Iraqi Kurdistan Case. JMIR Ment. Health 2020, 22, e19556. [Google Scholar]
- Goulia, P.; Mantas, C.; Dimitroula, D.; Mantis, D.; Hyphantis, T. General hospital staff worries, perceived sufficiency of information and associated psychological distress during the A/H1N1 influenza pandemic. BMC Infect. Dis. 2010, 10, 322. [Google Scholar] [CrossRef] [PubMed]
- Salari, N.; Hosseinian-Far, A.; Jalali, R.; Vaisi-Raygani, A.; Rasoulpoor, S.; Mohammadi, M.; Rasoulpoor, S.; Khaledi-Paveh, B. Prevalence of stress, anxiety, depression among the general population during the COVID-19 pandemic: A systematic review and meta-analysis. Glob. Health 2020, 16, 57. [Google Scholar] [CrossRef]
- Van den Broucke, S. Why Health Promotion Matters to the COVID-19 pandemic, and Vice Versa. Health Promot. Int. 2020, 35, 181–186. [Google Scholar] [CrossRef]
- Sathish, T.; Kannan, S.; Sarma, S.P.; Razum, O.; Sauzet, O.; Thankappan, K.R. Seven-year longitudinal change in risk factors for non-communicable diseases in rural Kerala, India: The WHO STEPS approach. PLoS ONE 2017, 12, e0178949. [Google Scholar] [CrossRef]
- Mushtaque, I.; Raza, A.Z.; Khan, A.A.; Jafri, Q.A. Medical Staff Work Burnout and Willingness to Work during COVID-19 Pandemic Situation in Pakistan. Hosp. Top. 2021, 100, 123–131. [Google Scholar] [CrossRef]
- Xiong, J.; Lipsitz, O.; Nasri, F.; Lui, L.M.W.; Gill, H.; Phan, L.; Chen-Li, D.; Iacobucci, M.; Ho, R.; Majeed, A.; et al. Impact of COVID-19 Pandemic on Mental Health in the General population: A Systematic Review. J. Affect. Disord. 2020, 277, 55–64. [Google Scholar] [CrossRef] [PubMed]
- Zakar, R.; Iqbal, S.; Zakar, M.Z.; Fischer, F. COVID-19 and Health Information Seeking Behavior: Digital Health Literacy Survey amongst University Students in Pakistan. Int. J. Environ. Res. Public Health 2021, 18, 4009. [Google Scholar] [CrossRef]
- Nguyen, L.H.; Drew, D.A.; Graham, M.S.; Joshi, A.D.; Guo, C.G.; Ma, W.; Mehta, R.S.; Warner, E.T.; Sikavi, D.R.; Lo, C.-H.; et al. Risk of COVID-19 among front-line health-care workers and the general community: A prospective cohort study. Lancet Public Health 2020, 5, e475–e483. [Google Scholar] [CrossRef] [PubMed]
- Duplaga, M.; Grysztar, M. The Association between Future Anxiety, Health Literacy and the Perception of the COVID-19 Pandemic: A Cross-Sectional Study. Healthcare 2021, 9, 43. [Google Scholar] [CrossRef]
- Siebenhaar, K.U.; Köther, A.K.; Alpers, G.W. Dealing with the COVID-19 Infodemic: Distress by Information, Information Avoidance, and Compliance with Preventive Measures. Front. Psychol. 2020, 11, 567905. [Google Scholar] [CrossRef]
- McMullan, R.D.; Berle, D.; Arnáez, S.; Starcevic, V. The relationships between health anxiety, online health information seeking, and cyberchondria: Systematic review and meta-analysis. J. Affect. Disord. 2019, 245, 270–278. [Google Scholar] [CrossRef]
- Salkovskis, P.M.; Rimes, K.A.; Warwick, H.M.C.; Clark, D.M. The Health Anxiety Inventory: Development and validation of scales for the measurement of health anxiety and hypochondriasis. Psychol. Med. 2002, 32, 843–853. [Google Scholar] [CrossRef] [PubMed]
- Finbråten, H.S.; Wilde-Larsson, B.; Nordström, G.; Pettersen, K.S.; Trollvik, A.; Guttersrud, Ø. Establishing the HLS-Q12 short version of the European Health Literacy Survey Questionnaire: Latent trait analyses applying Rasch modelling and confirmatory factor analysis. BMC Health Serv. Res. 2018, 18, 506. [Google Scholar] [CrossRef]
- Sørensen, K.; Pelikan, J.M.; Röthlin, F.; Ganahl, K.; Slonska, Z.; Doyle, G.; Fullam, J.; Kondilis, B.; Agrafiotis, D.; Uiters, E.; et al. Health literacy in Europe: Comparative results of the European health literacy survey (HLS-EU). Eur. J. Public Health 2015, 25, 1053–1058. [Google Scholar] [CrossRef]
- Fong, L.; Law, R. A Primer on Partial Least Squares Structural Equation Modeling (PLS-SEM). Eur. J. Tour. Res. 2013, 6, 211–213. [Google Scholar] [CrossRef]
- Hair, J.; Hult, G.T.; Ringle, C.; Sarstedt, M. A Primer on Partial Least Squares Structural Equation Modeling (PLS-SEM). 2014 Faculty Bookshelf. 1 January 2014. Available online: https://digitalcommons.kennesaw.edu/facbooks2014/39 (accessed on 11 June 2021).
- Awais-E-Yazdan, M.; Ilyas, M.A.; Aziz, M.Q.; Waqas, M. Dataset on the safety behavior among Pakistani healthcare workers during COVID-19. Data Brief 2022, 41, 107831. [Google Scholar] [CrossRef] [PubMed]
- Rezaei, S. Quantitative Tourism Research in Asia: Current Status and Future Directions; Springer: Singapore, 2019. [Google Scholar]
- Fornell, C.; Larcker, D.F. Structural Equation Models with Unobservable Variables and Measurement Error: Algebra and Statistics. J. Mark. Res. 1981, 18, 382. [Google Scholar] [CrossRef]
- Henseler, J. Composite-Based Structural Equation Modeling; Guilford Publications: New York, NY, USA, 2020. [Google Scholar]
- Nadeem, F.; Malik, N.I.; Atta, M.; Ullah, I.; Martinotti, G.; Pettorruso, M.; Vellante, F.; Di Giannantonio, M.; De Berardis, D. Relationship between Health-Anxiety and Cyberchondria: Role of Metacognitive Beliefs. J. Clin. Med. 2022, 11, 2590. [Google Scholar] [CrossRef] [PubMed]
- Akhtar, M.; Fatima, T. Exploring cyberchondria and worry about health among individuals with no diagnosed medical condition. J. Pak. Med. Assoc. 2019, 70, 90–95. [Google Scholar] [CrossRef] [PubMed]
- Afridi, M.I.; Rasool, G. Prevalence and pattern of self-medication in Karachi—A Community Survey. Pak. J. Med. Sci. 2015, 31, 1241–1245. [Google Scholar] [CrossRef] [PubMed]
- Zhang, M.W.B. Mental Health in the Digital Age: Grave Dangers, Great Promise. BJPsych Bull. 2017, 41, 183. [Google Scholar] [CrossRef]
- Doherty-Torstrick, E.R.; Walton, K.E.; Fallon, B.A. Cyberchondria: Parsing health anxiety from online behavior. Psychosomatics 2016, 57, 390–400. [Google Scholar] [CrossRef]
- Baumgartner, S.E.; Hartmann, T. The Role of Health Anxiety in Online Health Information Search. Cyberpsychol. Behav. Soc. Netw. 2011, 14, 613–618. [Google Scholar] [CrossRef]
- Ögel-Balaban, H. The use of online social network sites during the COVID-19 pandemic as a protective or risk factor for well-being of university students. Cyberpsychol. J. Psychosoc. Res. Cyberspace 2022, 16, 4. [Google Scholar] [CrossRef]
- Oh, H.J.; Lee, H. When Do People Verify and Share Health Rumors on Social Media? The Effects of Message Importance, Health Anxiety, and Health Literacy. J. Health Commun. 2019, 24, 837–847. [Google Scholar] [CrossRef]
- Ahmed, W.; Shaikh, Z.N.; Soomro, J.A.; Qazi, H.A.; Soomro, A.K. Assessment of health literacy in adult population of Karachi: A preliminary investigation for concept-based evidence. Int. J. Health Promot. Educ. 2018, 56, 95–104. [Google Scholar] [CrossRef]
- Tanis, M.; Hartmann, T.; te Poel, F. Online health anxiety and consultation satisfaction: A quantitative exploratory study on their relations. Patient Educ. Couns. 2016, 99, 1227–1232. [Google Scholar] [CrossRef] [PubMed]
- Barke, A.; Bleichhardt, G.; Rief, W.; Doering, B.K. The Cyberchondria Severity Scale (CSS): German Validation and Development of a Short Form. Int. J. Behav. Med. 2016, 23, 595–605. [Google Scholar] [CrossRef]
- Patanapu, S.; Sreeja, C.; Veeraboina, N.; Reddy, K.; Voruganti, S.; Anusha, P. Prevalence and effect of cyberchondria on academic performance among undergraduate dental students: An institutional based study. Ind. Psychiatry J. 2022, 31, 228. [Google Scholar] [CrossRef] [PubMed]
- Reznik, A.; Gritsenko, V.; Konstantinov, V.; Khamenka, N.; Isralowitz, R. COVID-19 Fear in Eastern Europe: Validation of the Fear of COVID-19 Scale. Int. J. Ment. Health Addict. 2020, 19, 1903–1908. [Google Scholar] [CrossRef] [PubMed]
- Kirmizi, M.; Yalcinkaya, G.; Sengul, Y.S. Gender differences in health anxiety and musculoskeletal symptoms during the COVID-19 pandemic. J. Back Musculoskelet. Rehabil. 2021, 34, 161–167. [Google Scholar] [CrossRef]
- Curtis, A.F.; Rodgers, M.; Miller, M.B.; McCrae, C.S. Impact of Sex on COVID-19 Media Exposure, Anxiety, Perceived Risk, and Severity in Middle-Aged and Older Adults. J. Aging Health 2022, 34, 51–59. [Google Scholar] [CrossRef]
- Parlak, A.G.; Akgün Şahin, Z. The effect of COVID-19 fear on quality of life in hemodialysis patients: A Correlation Study in Turkey. Samsun Sağlık Bilimleri Dergisi. 2021, 6, 367–382. [Google Scholar] [CrossRef]
- Metin, A.; Erbiçer, E.S.; Şen, S.; Çetinkaya, A. Gender and COVID-19 related fear and anxiety: A meta-analysis. J. Affect. Disord. 2022, 310, 384–395. [Google Scholar] [CrossRef]
- Wakashima, K.; Asai, K.; Kobayashi, D.; Koiwa, K.; Kamoshida, S.; Sakuraba, M. The Japanese version of the Fear of COVID-19 scale: Reliability, validity, and relation to coping behavior. PLoS ONE 2020, 15, e0241958. [Google Scholar] [CrossRef] [PubMed]
- Heizomi, H.; Iraji, Z.; Vaezi, R.; Bhalla, D.; Morisky, D.E.; Nadrian, H. Gender Differences in the Associations between Health Literacy and Medication Adherence in Hypertension: A Population-Based Survey in Heris County, Iran. Vasc. Health Risk Manag. 2020, 16, 157–166. [Google Scholar] [CrossRef] [PubMed]
- Starcevic, V.; Berle, D. Cyberchondria: Towards a better understanding of excessive health-related Internet use. Expert Rev. Neurother. 2013, 13, 205–213. [Google Scholar] [CrossRef] [PubMed]
- Varma, R.; Das, S.; Singh, T. Cyberchondria Amidst COVID-19 Pandemic: Challenges and Management Strategies. Front. Psychiatry 2021, 12, 618508. [Google Scholar] [CrossRef] [PubMed]
- van den Heuvel, O.A.; Veale, D.; Stein, D.J. Hypochondriasis: Considerations for ICD-11. Rev. Bras. Psiquiatr. 2014, 36 (Suppl. S1), 21–27. [Google Scholar] [CrossRef]
- Fang, S.; Mushtaque, I. The Moderating Role of Health Literacy and Health Promoting Behavior in the Relationship among Health Anxiety, Emotional Regulation, and Cyberchondria. Psychol. Res. Behav. Manag. 2024, 17, 51–62. [Google Scholar] [CrossRef]




| Variable | F (%) |
|---|---|
| Gender | |
| Male | 825 (63.7) |
| Female | 470 (36.3) |
| Participant Age Group | |
| 18–25 | 192 (14.9) |
| 26–35 | 289 (22.3) |
| 36–45 | 402 (31.1) |
| 46–55 | 165 (12.7) |
| 56–above 70 | 247 (19.1) |
| Education Level | |
| Secondary Level | 583 (45.1) |
| Higher Level | 712 (54.9) |
| Medical History | |
| Physical Disease | Yes 612 (47.2) No 683 (52.8) |
| Occupation of Respondent | |
| Teaching Profession | 303 (23.3) |
| Medical Profession | 142 (10.9) |
| Law-and-Order Profession | 187 (14.4) |
| Own Business | 95 (7.3) |
| Farming | 65 (5.0) |
| Unemployed | 152 (11.7) |
| Student | 351 (27.1) |
| Residential Area | |
| Rural | 420 (32.5) |
| Urban | 875 (67.5) |
| Do you have any patients at your home? | Yes 655 (50.5) No 640 (49.5) |
| How often do you look up your or your ill family member’s symptoms on the internet? | Almost every time 571 (44.1) Never 255 (19.6) Occasionally 469 (36.2) |
| Constructs | Items | Loadings | CR | AVE |
|---|---|---|---|---|
| Cyberchondria | CB1 | 0.779 | 0.938 | 0.504 |
| CB2 | 0.773 | |||
| CB3 | 0.705 | |||
| CB4 | 0.611 | |||
| CB5 | 0.642 | |||
| CB6 | 0.755 | |||
| CB7 | 0.759 | |||
| CB8 | 0.768 | |||
| CB9 | 0.683 | |||
| CB10 | 0.701 | |||
| CB11 | 0.608 | |||
| CB12 | 0.626 | |||
| CB13 | 0.817 | |||
| CB14 | 0.771 | |||
| CB15 | 0.598 | |||
| Health Anxiety | HA1 | 0.621 | 0.948 | 0.534 |
| HA2 | 0.631 | |||
| HA3 | 0.775 | |||
| HA4 | 0.799 | |||
| HA5 | 0.737 | |||
| HA6 | 0.607 | |||
| HA7 | 0.684 | |||
| HA8 | 0.777 | |||
| HA9 | 0.666 | |||
| HA10 | 0.631 | |||
| HA12 | 0.836 | |||
| HA13 | 0.785 | |||
| HA14 | 0.794 | |||
| HA15 | 0.813 | |||
| HA16 | 0.780 | |||
| HA17 | 0.689 | |||
| Health Literacy | HL1 | 0.828 | 0.846 | 0.647 |
| HL2 | 0.786 | |||
| HL3 | 0.800 |
| CB | HA | HL | |
|---|---|---|---|
| CB | 0.710 | ||
| HA | 0.685 | 0.730 | |
| HL | 0.518 | 0.500 | 0.805 |
| CB | HA | HL | |
|---|---|---|---|
| CB1 | 0.779 | 0.756 | 0.424 |
| CB2 | 0.773 | 0.740 | 0.406 |
| CB3 | 0.705 | 0.697 | 0.316 |
| CB4 | 0.611 | 0.604 | 0.370 |
| CB5 | 0.642 | 0.610 | 0.454 |
| CB6 | 0.755 | 0.736 | 0.353 |
| CB7 | 0.759 | 0.739 | 0.323 |
| CB8 | 0.768 | 0.749 | 0.393 |
| CB9 | 0.683 | 0.676 | 0.490 |
| CB10 | 0.701 | 0.690 | 0.221 |
| CB11 | 0.608 | 0.601 | 0.197 |
| CB12 | 0.626 | 0.619 | 0.535 |
| CB13 | 0.817 | 0.809 | 0.395 |
| CB14 | 0.771 | 0.761 | 0.463 |
| CB15 | 0.598 | 0.539 | 0.144 |
| HA1 | 0.578 | 0.621 | 0.490 |
| HA2 | 0.631 | 0.649 | 0.199 |
| HA3 | 0.747 | 0.775 | 0.534 |
| HA4 | 0.799 | 0.819 | 0.348 |
| HA5 | 0.708 | 0.737 | 0.473 |
| HA6 | 0.607 | 0.619 | 0.250 |
| HA7 | 0.684 | 0.689 | 0.442 |
| HA8 | 0.756 | 0.777 | 0.194 |
| HA9 | 0.666 | 0.686 | 0.312 |
| HA10 | 0.600 | 0.631 | 0.468 |
| HA12 | 0.799 | 0.836 | 0.474 |
| HA13 | 0.784 | 0.785 | 0.378 |
| HA14 | 0.745 | 0.794 | 0.407 |
| HA15 | 0.813 | 0.814 | 0.335 |
| HA16 | 0.771 | 0.780 | 0.481 |
| HA17 | 0.676 | 0.689 | 0.202 |
| HL1 | 0.457 | 0.420 | 0.828 |
| HL2 | 0.356 | 0.351 | 0.786 |
| HL3 | 0.429 | 0.430 | 0.800 |
| CB | HA | HL | |
|---|---|---|---|
| CB | - | ||
| HA | 0.469 | - | |
| HL | 0.624 | 0.601 | - |
| Hypothesis | Relationships | Beta | SE | T-Value | p-Value | Decision |
|---|---|---|---|---|---|---|
| H1 | CB->HA | 0.215 | 0.205 | 1.052 | 0.000 | Supported |
| H2 | CB*HL->HA | −0.769 | 0.367 | 2.097 | 0.037 | Supported |
| Gender | |||||
|---|---|---|---|---|---|
| Male | Female | ||||
| (825) | (470) | ||||
| Scales | M (SD) | M (SD) | Sig. | t | df |
| 1. Cyberchondria | 3.15 (1.09) | 5.57 (3.67) | 0.003 | −2.42 ** | 1293 |
| 2. Health Anxiety | 1.96 (0.71) | 2.01 (0.99) | 0.53 | 1.75 | 1293 |
| 3. Health Literacy | 2.27 (1.05) | 1.67 (0.92) | 0.02 | 2.03 * | 1293 |
Disclaimer/Publisher’s Note: The statements, opinions and data contained in all publications are solely those of the individual author(s) and contributor(s) and not of MDPI and/or the editor(s). MDPI and/or the editor(s) disclaim responsibility for any injury to people or property resulting from any ideas, methods, instructions or products referred to in the content. |
© 2024 by the authors. Licensee MDPI, Basel, Switzerland. This article is an open access article distributed under the terms and conditions of the Creative Commons Attribution (CC BY) license (https://creativecommons.org/licenses/by/4.0/).
Share and Cite
Sansakorn, P.; Mushtaque, I.; Awais-E-Yazdan, M.; Dost, M.K.B. The Relationship between Cyberchondria and Health Anxiety and the Moderating Role of Health Literacy among the Pakistani Public. Int. J. Environ. Res. Public Health 2024, 21, 1168. https://doi.org/10.3390/ijerph21091168
Sansakorn P, Mushtaque I, Awais-E-Yazdan M, Dost MKB. The Relationship between Cyberchondria and Health Anxiety and the Moderating Role of Health Literacy among the Pakistani Public. International Journal of Environmental Research and Public Health. 2024; 21(9):1168. https://doi.org/10.3390/ijerph21091168
Chicago/Turabian StyleSansakorn, Preeda, Iqra Mushtaque, Muhammad Awais-E-Yazdan, and Muhammad Khyzer Bin Dost. 2024. "The Relationship between Cyberchondria and Health Anxiety and the Moderating Role of Health Literacy among the Pakistani Public" International Journal of Environmental Research and Public Health 21, no. 9: 1168. https://doi.org/10.3390/ijerph21091168
APA StyleSansakorn, P., Mushtaque, I., Awais-E-Yazdan, M., & Dost, M. K. B. (2024). The Relationship between Cyberchondria and Health Anxiety and the Moderating Role of Health Literacy among the Pakistani Public. International Journal of Environmental Research and Public Health, 21(9), 1168. https://doi.org/10.3390/ijerph21091168

