The Association Between Adult Attachment Patterns, Attachment to Group and Mental Health in Israel Following the October 7th Attack: The Role of Emotion Regulation Strategies
Abstract
1. Introduction
1.1. The Attachment Behavioral System
1.2. Attachment Patterns, Emotion Regulation Strategies, and Reaction to Stressful Events
1.3. Attachment to Groups
1.4. Overview and Predictions
2. Materials and Methods
2.1. Participants and Procedure
2.2. Questionnaires
2.2.1. Mental Health
2.2.2. Romantic Attachment
2.2.3. Group Attachment
2.2.4. Emotion Regulation Strategies
2.3. Ethics Statement
2.4. Statistical Analysis
3. Results
3.1. Univariate Analyses
3.2. Multivariate Analyses
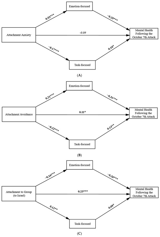
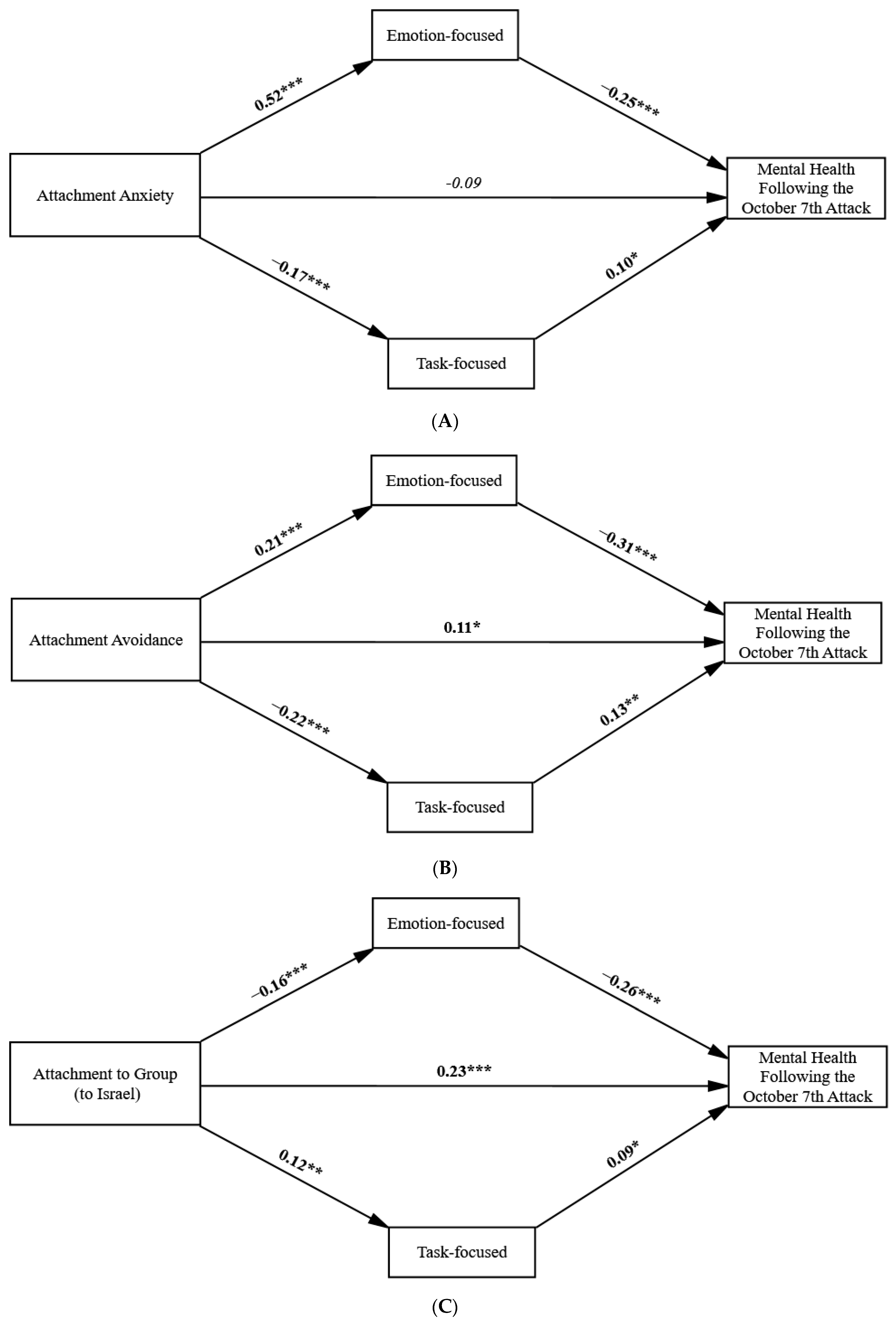
3.2.1. Attachment Anxiety and Mental Health
3.2.2. Attachment Avoidance and Mental Health
3.3. Attachment to Group (to Israel)
4. Discussion
4.1. Clinical Implications
4.2. Limitations and Future Directions
5. Conclusions
Author Contributions
Funding
Institutional Review Board Statement
Informed Consent Statement
Data Availability Statement
Acknowledgments
Conflicts of Interest
References
- Dopelt, K.; Houminer-Klepar, N. War-Related Stress among Israeli College Students Following 7 October 2023 Terror Attack in Israel. Eur. J. Investig. Health Psychol. Educ. 2024, 14, 2175–2186. [Google Scholar] [CrossRef]
- Bowlby, J. Attachment and Loss: Vol. 1. Attachment, 2nd ed.; Basic Books: New York, NY, USA, 1969. [Google Scholar]
- Bowlby, J. Attachment and Loss: Vol. 2. Separation: Anxiety and Anger; Basic Books: New York, NY, USA, 1973. [Google Scholar]
- Bowlby, J. Attachment and Loss: Vol. 3. Sadness and Depression; Basic Books: New York, NY, USA, 1980. [Google Scholar]
- Smith, E.R.; Murphy, J.; Coats, S. Attachment to groups: Theory and management. J. Personal. Soc. Psychol. 1999, 77, 94–110. [Google Scholar] [CrossRef]
- Mikulincer, M.; Shaver, P.R. Attachment in Adulthood: Structure, Dynamics, and Change; Guilford Publications: New York, NY, USA, 2016. [Google Scholar]
- Bowlby, J. A Secure Base; Basic Books: New York, NY, USA, 1988. [Google Scholar]
- Ainsworth, M.D.S.; Blehar, M.C.; Waters, E.; Wall, S.N. Patterns of Attachment: A Psychological Study of the Strange Situation; Psychology Press: Hove, UK, 1978. [Google Scholar]
- Hazan, C.; Shaver, P.R. Romantic love conceptualized as an attachment process. J. Personal. Soc. Psychol. 1987, 52, 511–524. [Google Scholar] [CrossRef]
- Lazarus, R.S.; Folkman, S. Stress, Appraisal, and Coping; Springer: New York, NY, USA, 1984. [Google Scholar]
- Shaver, P.R.; Mikulincer, M. Adult attachment strategies and the regulation of emotion. In Handbook of Emotion Regulation; Gross, J.J., Ed.; The Guilford Press: New York, NY, USA, 2007; pp. 446–465. [Google Scholar]
- Cassidy, J. Emotion regulation: Influence of attachment relationships. In The Development of Emotion Regulation: Biological and Behavioral Considerations. Monographs of the Society for Research in Child Development; Fox, N.A., Campos, J.J., Eds.; University of Chicago Press: Chicago, IL, USA, 1994; Volume 59, pp. 228–249. [Google Scholar]
- Pascuzzo, K.; Cyr, C.; Moss, E. Longitudinal association between adolescent attachment, adult romantic attachment, and emotion regulation strategies. Attach. Hum. Dev. 2013, 15, 83–103. [Google Scholar] [CrossRef]
- Shaver, P.R.; Mikulincer, M. Attachment-related psychodynamics. Attach. Hum. Dev. 2002, 4, 133–161. [Google Scholar] [CrossRef]
- Davis, D.; Shaver, P.R.; Vernon, M.L. Physical, emotional, and behavioral reactions to breaking up: The roles of gender, age, environmental involvement, and attachment style. Personal. Soc. Psychol. Bull. 2003, 29, 871–884. [Google Scholar] [CrossRef]
- Sbarra, D.A. Predicting the onset of emotional recovery following no marital relationship dissolution: Survival analyses of sadness and anger. Personal. Soc. Psychol. Bull. 2006, 32, 298–312. [Google Scholar] [CrossRef]
- Holmberg, D.; Lomore, C.D.; Takacs, T.A.; Price, E.L. Adult attachment styles and stressor severity as moderators of the coping sequence. Pers. Relatsh. 2011, 18, 502–517. [Google Scholar] [CrossRef]
- Garrison, A.M.; Kahn, J.H.; Miller, S.A.; Sauer, E.M. Emotional avoidance and rumination as mediators of the relation between adult attachment and emotional disclosure. Personal. Individ. Differ. 2014, 70, 239–245. [Google Scholar] [CrossRef]
- Berant, E.; Mikulincer, M.; Florian, V. The association of mothers’ attachment style and their psychological reactions to the diagnosis of infant’s congenital heart disease. J. Soc. Clin. Psychol. 2001, 20, 208–232. [Google Scholar] [CrossRef]
- Lopez, F.G.; Gormley, B. Stability and change in adult attachment style over the first-year college transition: Relations to self-confidence, coping, and distress patterns. J. Couns. Psychol. 2002, 49, 355. [Google Scholar] [CrossRef]
- Messina, I.; Maniglio, R.; Spataro, P. Attachment insecurity and depression: The mediating role of interpersonal emotion regulation. Cogn. Ther. Res. 2023, 47, 637–647. [Google Scholar] [CrossRef]
- Domic-Siede, M.; Guzmán-González, M.; Sánchez-Corzo, A.; Álvarez, X.; Araya, V.; Espinoza, C.; Zenis, K.; Marín-Medina, J. Emotion regulation unveiled through the categorical lens of attachment. BMC Psychol. 2024, 12, 240. [Google Scholar] [CrossRef]
- Lemche, E.; Giampietro, V.P.; Surguladze, S.A.; Amaro, E.J.; Andrew, C.M.; Williams, S.C.; Brammer, M.J.; Lawrence, N.; Maier, M.A.; Russell, T.A.; et al. Human attachment security is mediated by the amygdala: Evidence from combined fMRI and psychophysiological measures. Hum. Brain Mapp. 2006, 27, 623–635. [Google Scholar] [CrossRef] [PubMed]
- Quirin, M.; Gillath, O.; Pruessner, J.C.; Eggert, L.D. Adult attachment insecurity and hippocampal cell density. Soc. Cogn. Affect. Neurosci. 2010, 5, 39–47. [Google Scholar] [CrossRef]
- Eilert, D.W.; Buchheim, A. Attachment-Related Differences in Emotion Regulation in Adults: A Systematic Review on Attachment Representations. Brain Sci. 2023, 13, 884. [Google Scholar] [CrossRef] [PubMed]
- Mikulincer, M.; Shaver, P.R. Attachment Theory Expanded; Guilford Publications: New York, NY, USA, 2023. [Google Scholar]
- Caporael, L.R. Evolutionary psychology: Toward a unifying theory and a hybrid science. Annu. Rev. Psychol. 2001, 52, 607–628. [Google Scholar] [CrossRef]
- Sochos, A. Attachment and Social Groups. In Attachment Security and the Social World; Palgrave Macmillan: London, UK, 2014; pp. 26–43. [Google Scholar] [CrossRef]
- Reis, H.T.; Patrick, B.C. Attachment and intimacy: Component processes. In Social Psychology: Handbook of Basic Principles; Higgins, E.T., Kruglanski, A.W., Eds.; Guilford Press: New York, NY, USA, 1996; pp. 523–563. [Google Scholar]
- Tajfel, H.; Turner, J.C. An integrative theory of intergroup conflict. In The Social Psychology of Intergroup Relations; Austin, W.G., Worchel, S., Eds.; Brooks/Cole: Monterey, CA, USA, 1979; pp. 33–47. [Google Scholar]
- Hogg, M.A. The Social Psychology of Group Cohesiveness: From Attraction to Social Identity; Harvester Wheatsheaf: London, UK, 1992. [Google Scholar]
- Prentice, D.A.; Miller, D.T.; Lightdale, J.R. Asymmetries in attachments to groups and to their members: Distinguishing between common-identity and common-bond groups. Personal. Soc. Psychol. Bull. 1994, 20, 484–493. [Google Scholar] [CrossRef]
- Seeley, E.A.; Gardner, W.L.; Pennington, G.; Gabriel, S. Circle of friends or members of a group? Sex differences in relational and collective attachment to groups. Group Process. Intergroup Relat. 2003, 6, 251–263. [Google Scholar] [CrossRef]
- Castano, E.; Dechesne, M. On defeating death: Group reification and social identification as immortality strategies. Eur. Rev. Soc. Psychol. 2005, 16, 221–255. [Google Scholar] [CrossRef]
- Hogg, M.A.; Sherman, D.K.; Dierselhuis, J.; Maitner, A.T.; Moffitt, G. Uncertainty, entitativity, and group identification. J. Exp. Soc. Psychol. 2007, 43, 135–142. [Google Scholar] [CrossRef]
- DeMarco, T.C.; Newheiser, A.K. Attachment to groups: Relationships with group esteem, self-esteem, and investment in ingroups. Eur. J. Soc. Psychol. 2019, 49, 63–75. [Google Scholar] [CrossRef]
- Dekel, R.; Tuval-Mashiach, R. Multiple losses of social resources following collective trauma: The case of the forced relocation from Gush Katif. Psychol. Trauma Theory Res. Pract. Policy 2012, 4, 56–65. [Google Scholar] [CrossRef]
- Besser, A.; Neria, Y.; Haynes, M. Adult attachment, perceived stress, and PTSD among civilians exposed to ongoing terrorist attacks in Southern Israel. Personal. Individ. Differ. 2009, 47, 851–857. [Google Scholar] [CrossRef]
- Besser, A.; Neria, Y. The effects of insecure attachment orientations and perceived social support on posttraumatic stress and depressive symptoms among civilians exposed to the 2009 Israel–Gaza war: A follow-up Cross-Lagged panel design study. J. Res. Personal. 2010, 44, 335–341. [Google Scholar] [CrossRef]
- Besser, A.; Neria, Y. When home isn’t a safe haven: Insecure attachment orientations, perceived social support, and PTSD symptoms among Israeli evacuees under missile threat. Psychol. Trauma Theory Res. Pract. Policy 2012, 4, 34–46. [Google Scholar] [CrossRef]
- Palace, M.; Zamazii, O.; Terbeck, S.; Bokszczanin, A.; Berezovski, T.; Gurbisz, D.; Szwejka, L. Mapping the factors behind ongoing war stress in Ukraine-based young civilian adults. Appl. Psychol. Health Well-Being 2024, 16, 868–885. [Google Scholar] [CrossRef] [PubMed]
- Freh, F.M.; Cheung Chung, M. Posttraumatic stress disorder and death anxiety among Iraqi civilians exposed to a suicide car bombing: The role of religious coping and attachment. J. Ment. Health 2021, 30, 743–750. [Google Scholar] [CrossRef]
- Tosone, C.; McTighe, J.P.; Bauwens, J. Shared traumatic stress among social workers in the aftermath of Hurricane Katrina. Br. J. Soc. Work. 2015, 45, 1313–1329. [Google Scholar] [CrossRef]
- Faul, F.; Erdfelder, E.; Buchner, A.; Lang, A.G. Statistical power analyses using G*Power 3.1: Tests for correlation and regression analyses. Behav. Res. Methods 2009, 41, 1149–1160. [Google Scholar] [CrossRef]
- Cohen, J. Statistical Power Analysis for the Behavioral Sciences; Routledge: Abingdon, UK, 2013. [Google Scholar]
- Berwick, D.M.; Murphy, J.M.; Goldman, P.A.; Ware, J.E., Jr.; Barsky, A.J.; Weinstein, M.C. Performance of a five-item mental health screening test. Med. Care 1991, 29, 169–176. [Google Scholar] [CrossRef] [PubMed]
- Wei, M.; Russell, D.W.; Mallinckrodt, B.; Vogel, D.L. The Experiences in Close Relationship Scale (ECR)-short form: Reliability, validity, and factor structure. J. Personal. Assess. 2007, 88, 187–204. [Google Scholar] [CrossRef] [PubMed]
- Brennan, K.A.; Clark, C.L.; Shaver, P.R. Self-report measurement of adult attachment: An integrative overview. In Attachment Theory and Close Relationships; Simpson, J.A., Rholes, W.S., Eds.; Guilford Press: New York, NY, USA, 1998; pp. 46–76. [Google Scholar]
- Endler, N.S.; Parker, J.D. Multidimensional assessment of coping: A critical evaluation. J. Pers. Soc. Psychol. 1990, 58, 844–854. [Google Scholar] [CrossRef] [PubMed]
- Arbuckle, J.L. Amos (Version 29.0) [Computer Program]; IBM SPSS: Chicago, IL, USA, 2023. [Google Scholar]
- Lynam, D.R.; Hoyle, R.H.; Newman, J.P. The perils of partialling: Cautionary tales from aggression and psychopathy. Assessment 2006, 13, 328–341. [Google Scholar] [CrossRef] [PubMed]
- Hair, J.; Black, W.C.; Babin, B.J.; Anderson, R.E. Multivariate Data Analysis, 7th ed.; Pearson Educational International: Upper Saddle River, NJ, USA, 2010. [Google Scholar]
- Byrne, B.M. Structural Equation Modeling with AMOS: Basic Concepts, Applications, and Programming; Routledge: New York, NY, USA, 2010. [Google Scholar]
- George, D.; Mallery, M. SPSS for Windows Step by Step: A Simple Guide and Reference, 17.0 Update, 10th ed.; Pearson: Boston, MA, USA, 2010. [Google Scholar]
- Podsakoff, P.M.; MacKenzie, S.B.; Lee, J.Y.; Podsakoff, N.P. Common method biases in behavioral research: A critical review of the literature and recommended remedies. J. Appl. Psychol. 2003, 88, 879–903. [Google Scholar] [CrossRef] [PubMed]
- MacKinnon, D.P.; Fairchild, A.J.; Fritz, M.S. Mediation analysis. Annu. Rev. Psychol. 2007, 58, 593–614. [Google Scholar] [CrossRef]
- Moccia, L.; Janiri, D.; Pepe, M.; Dattoli, L.; Molinaro, M.; De Martin, V.; Chieffo, D.; Janiri, L.; Fiorillo, A.; Sani, G.; et al. Affective temperament, attachment style, and the psychological impact of the COVID-19 outbreak: An early report on the Italian general population. Brain Behav. Immun. 2020, 87, 75–79. [Google Scholar] [CrossRef]
- Karantzas, G.; Chesterman, S.; Ferguson, E.; Knox, L.; Lawless, N.; Mullins, E.; Romano, D.; Stokes, M.A.; Toumbourou, J.; Westrupp, E. COVID-19 relationship wellbeing & loneliness. PsyArXiv 2020. [Google Scholar] [CrossRef]
- Overall, N.C.; Chang, V.T.; Pietromonaco, P.R.; Low, R.S.; Henderson, A.M. Partners’ attachment insecurity and stress predict poorer relationship functioning during COVID-19 quarantines. Soc. Psychol. Personal. Sci. 2020, 13, 285–298. [Google Scholar] [CrossRef]
- Chi, X.; Becker, B.; Yu, Q.; Willeit, P.; Jiao, C.; Huang, L.; Hossain, M.M.; Grabovac, I.; Yeung, A.; Lin, J.; et al. Prevalence and psychosocial correlates of mental health outcomes among Chinese college students during the coronavirus disease (COVID-19) pandemic. Front. Psychiatry 2020, 11, 803. [Google Scholar] [CrossRef]
- Alfasi, Y. We only know that we don’t know: Attachment patterns and psychological coping during the COVID-19 pandemic–the mediation role of intolerance of uncertainty. J. Soc. Psychol. 2023, 163, 806–825. [Google Scholar] [CrossRef] [PubMed]
- Helliwell, J.F.; Layard, R.; Sachs, J.D.; De Neve, J.-E.; Aknin, L.B.; Wang, S. World Happiness Report 2024; University of Oxford, Wellbeing Research Centre: Oxford, UK, 2024. [Google Scholar]
- Tedeschi, R.G.; Calhoun, L.G. Posttraumatic growth: Conceptual foundations and empirical evidence. Psychol. Inq. 2004, 15, 1–18. [Google Scholar] [CrossRef]


| 1 | 2 | 3 | 4 | 5 | 6 | 7 | |
|---|---|---|---|---|---|---|---|
| 1. Attachment Anxiety | – | ||||||
| 2. Attachment Avoidance | 0.34 *** | – | |||||
| 3. Attachment to Group (to Israel) | −0.19 *** | −0.15 ** | – | ||||
| 4. Emotion-focused | 0.52 *** | 0.21 *** | −0.16 *** | – | |||
| 5. Task-focused | −0.17 *** | −0.22 *** | 0.13 ** | −0.14 ** | – | ||
| 6. Distance-focused | 0.06 | −0.26 *** | 0.00 | 0.08 | 0.17 *** | – | |
| 7. Mental Health | −0.23 *** | 0.01 | 0.29 *** | −0.31 *** | 0.15 *** | −0.06 | |
| Mean | 3.43 | 2.58 | 4.26 | 3.73 | 4.73 | 4.14 | 3.06 |
| Standard Deviation | 1.26 | 1.06 | 1.31 | 1.30 | 1.08 | 1.13 | 1.28 |
| Skewness | 0.17 | 0.32 | 0.14 | 0.30 | −0.39 | −0.00 | 0.72 |
| Kurtosis | −0.33 | −0.68 | −0.53 | −0.33 | 0.49 | −0.36 | 0.28 |
| Estimates | Bootstrap | |||||||||
|---|---|---|---|---|---|---|---|---|---|---|
| PC Confidence | ||||||||||
| Effect | β | SE | t | p< | SE | Bias | SE-Bias | Lower | Upper | p |
| Associations with Mediators | ||||||||||
| Attachment Anxiety → Emotion-focused | 0.52 | 0.042 | 12.62 | 0.0001 | 0.046 | 0.001 | 0.001 | 0.444 | 0.624 | 0.0001 |
| Attachment Anxiety → Task-focused | −0.17 | 0.041 | −3.48 | 0.0001 | 0.051 | 0.001 | 0.001 | −0.237 | −0.040 | 0.007 |
| Attachment Anxiety → Distance-focused | 0.06 | 0.043 | 1.33 | ns | 0.046 | 0.000 | 0.001 | −0.033 | 0.147 | 0.205 |
| Associations with Outcome | ||||||||||
| Attachment Anxiety → Mental Health (Direct) | −0.08 | 0.054 | −1.57 | ns | 0.055 | 0.002 | 0.001 | −0.190 | 0.027 | 0.138 |
| Emotion-focused → Mental Health | −0.24 | 0.052 | −4.56 | 0.0001 | 0.055 | −0.002 | 0.001 | −0.344 | −0.130 | 0.0001 |
| Task-focused → Mental Health | 0.12 | 0.055 | 2.45 | 0.02 | 0.060 | −0.002 | 0.001 | 0.019 | 0.254 | 0.025 |
| Distance-focused→ Mental Health | −0.05 | 0.052 | 0.24 | ns | 0.055 | −0.002 | 0.001 | −0.172 | 0.042 | 0.255 |
| Indirect effect | 0.032 | −0.215 | −0.091 | 0.0001 | ||||||
| Estimates | Bootstrap | |||||||||
|---|---|---|---|---|---|---|---|---|---|---|
| PC Confidence | ||||||||||
| Effect | β | SE | t | p< | SE | Bias | SE-Bias | Lower | Upper | p |
| Associations with Mediators | ||||||||||
| Attachment Avoidance → Emotion-focused | 0.21 | 0.058 | 4.46 | 0.0001 | 0.061 | 0.001 | 0.001 | 0.137 | 0.380 | 0.0001 |
| Attachment Avoidance → Task-focused | −0.22 | 0.048 | −4.71 | 0.0001 | 0.048 | 0.000 | 0.001 | −0.310 | −0.129 | 0.0001 |
| Attachment Avoidance → Distance-focused | −0.26 | 0.050 | −5.52 | 0.0001 | 0.051 | −0.001 | 0.001 | −0.375 | −0.177 | 0.0001 |
| Associations with Outcome | ||||||||||
| Attachment Avoidance → Mental Health (Direct) | 0.11 | 0.059 | 2.07 | 0.04 | 0.063 | 0.000 | 0.001 | 0.001 | 0.245 | 0.049 |
| Emotion-focused → Mental Health | −0.31 | 0.046 | −6.50 | 0.0001 | 0.052 | −0.001 | 0.001 | −0.400 | −0.197 | 0.0001 |
| Task-focused → Mental Health | 0.14 | 0.056 | 2.95 | 0.01 | 0.063 | −0.001 | 0.001 | 0.040 | 0.287 | 0.010 |
| Distance-focused→ Mental Health | −0.03 | 0.054 | −0.67 | ns | 0.057 | −0.001 | 0.001 | −0.151 | 0.073 | 0.511 |
| Indirect effect | 0.036 | −0.178 | −0.038 | 0.001 | ||||||
| Estimates | Bootstrap | |||||||||
|---|---|---|---|---|---|---|---|---|---|---|
| PC Confidence | ||||||||||
| Effect | β | SE | t | p< | SE | Bias | SE-Bias | Lower | Upper | p |
| Associations with Mediators | ||||||||||
| Attachment to Group (to Israel) → Emotion-focused | −0.16 | 0.047 | −3.46 | 0.0001 | 0.049 | 0.000 | 0.001 | −0.256 | −0.066 | 0.001 |
| Attachment to Group (to Israel) → Task-focused | 0.13 | 0.039 | 2.61 | 0.01 | 0.039 | −0.001 | 0.001 | 0.025 | 0.180 | 0.009 |
| Attachment to Group (to Israel) → Distance-focused | 0.00 | 0.042 | 0.17 | ns | 0.043 | −0.001 | 0.001 | −0.079 | 0.091 | 0.88 |
| Associations with Outcome | ||||||||||
| Attachment to Group (to Israel) → Mental Health (Direct) | 0.23 | 0.044 | 5.20 | 0.0001 | 0.046 | 0.000 | 0.001 | 0.136 | 0.318 | 0.0001 |
| Emotion-focused → Mental Health | −0.25 | 0.044 | −5.51 | 0.0001 | 0.048 | −0.001 | 0.001 | −0.337 | −0.150 | 0.0001 |
| Task-focused → Mental Health | 0.10 | 0.054 | 2.18 | 0.03 | 0.059 | −0.002 | 0.001 | 0.001 | 0.231 | 0.048 |
| Distance-focused → Mental Health | −0.06 | 0.051 | 0.20 | ns | 0.054 | −0.001 | 0.001 | −0.173 | 0.036 | 0.219 |
| Indirect effect | 0.017 | 0.020 | 0.088 | 0.0001 | ||||||
Disclaimer/Publisher’s Note: The statements, opinions and data contained in all publications are solely those of the individual author(s) and contributor(s) and not of MDPI and/or the editor(s). MDPI and/or the editor(s) disclaim responsibility for any injury to people or property resulting from any ideas, methods, instructions or products referred to in the content. |
© 2024 by the authors. Licensee MDPI, Basel, Switzerland. This article is an open access article distributed under the terms and conditions of the Creative Commons Attribution (CC BY) license (https://creativecommons.org/licenses/by/4.0/).
Share and Cite
Alfasi, Y.; Besser, A. The Association Between Adult Attachment Patterns, Attachment to Group and Mental Health in Israel Following the October 7th Attack: The Role of Emotion Regulation Strategies. Int. J. Environ. Res. Public Health 2024, 21, 1443. https://doi.org/10.3390/ijerph21111443
Alfasi Y, Besser A. The Association Between Adult Attachment Patterns, Attachment to Group and Mental Health in Israel Following the October 7th Attack: The Role of Emotion Regulation Strategies. International Journal of Environmental Research and Public Health. 2024; 21(11):1443. https://doi.org/10.3390/ijerph21111443
Chicago/Turabian StyleAlfasi, Yitshak, and Avi Besser. 2024. "The Association Between Adult Attachment Patterns, Attachment to Group and Mental Health in Israel Following the October 7th Attack: The Role of Emotion Regulation Strategies" International Journal of Environmental Research and Public Health 21, no. 11: 1443. https://doi.org/10.3390/ijerph21111443
APA StyleAlfasi, Y., & Besser, A. (2024). The Association Between Adult Attachment Patterns, Attachment to Group and Mental Health in Israel Following the October 7th Attack: The Role of Emotion Regulation Strategies. International Journal of Environmental Research and Public Health, 21(11), 1443. https://doi.org/10.3390/ijerph21111443

