Identification of Biomarkers and Molecular Pathways Implicated in Smoking and COVID-19 Associated Lung Cancer Using Bioinformatics and Machine Learning Approaches
Abstract
1. Introduction
2. Materials and Method
- DEG Identification: Utilizing the edgeR package for COVID-19 and SMK RNAseq data, and the limma R package for LC microarray data, differentially expressed genes (DEGs) were identified for each disease.
- Common DEG Identification: The common significant DEGs across the three diseases were identified by overlapping the DEGs obtained from COVID-19, SMK, and LC datasets.
- Pathway and GO Analysis: Pathway and Gene Ontology (GO) analyses were conducted on the identified common significant DEGs to unveil shared biological pathways and functional categories.
- PPI Network Construction: A Protein-Protein Interaction (PPI) network was constructed around the common genes to identify highly connected hub proteins using Cytoscape and Cyto-Hubba plugin.
- Survival Analysis of Hub genes: We also performed the survival analysis of hub genes to check their effect on the patient’s survival.
- TCGA Data Utilization: mRNAseq data for LC was obtained from the TCGA genome data analysis center. Cases (n = 510) with mRNA gene expression data were extracted, covering 20,510 genes.
- Data Preprocessing: Using the TCGA barcode, normal, tumor, and control samples were categorized based on barcode positions. Missing value samples and lower read-count (counts < 100) samples were removed. Data was normalized using the FPKM method.
- Common Gene FPKM Identification: FPKM values of common genes (COVID-19, SMK, and LC) and hub genes were extracted from the LC dataset.
- Performance Evaluation: The extracted common and hub gene FPKM values were subjected to classification algorithms to evaluate their performance.
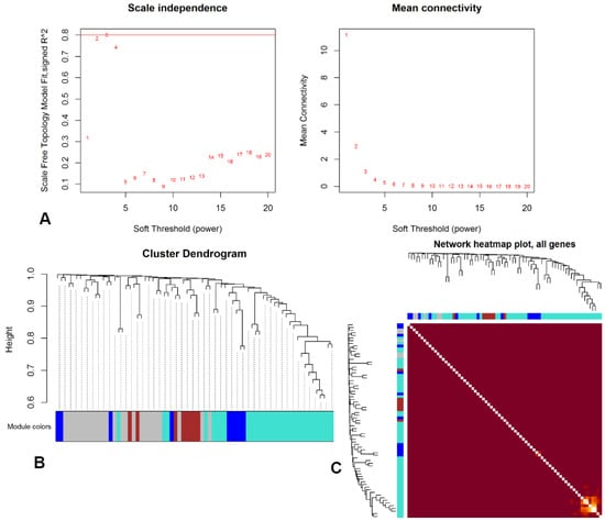
- WGCNA Analysis: WGCNA was performed on significant genes to explore correlations among them using the WGCNA package.
2.1. Materials
2.2. Methods
2.3. Proteomic Signatures: Construction and Analysis of Protein-Protein Interaction to Identify Hub Proteins
2.4. Survival Analysis of Hub Genes
2.5. Pathway and GO Analysis
2.6. Performance Evaluation of the Significant Genes with Classification Algorithms and WGCNA Analysis
3. Result
3.1. Identification of Differentially Expressed Genes in COVID-19, Smoking and Lung Cancer
3.2. Proteomic Signatures: Construction and Analysis of Protein-Protein Interaction to Identify Hub Proteins
3.3. Survival Analysis of Hub Genes
3.4. Pathway and GO Analysis
3.5. Performance Evaluation of the Significant Genes with Classification Algorithms and WGCNA Analysis
4. Discussion
5. Conclusions
Key Points
- We identified a set of hub genes (SLC22A18, CHAC1, ROBO4, TEK, NOTCH4, CD24, CD34, SOX2, PITX2, and GMDS) and common genes that establish a significant connection between COVID-19, smoking, and lung cancer.These genes can serve as biomarkers to detect early signs of lung cancer, especially in high-risk groups like smokers or individuals with COVID-19 history.
- Survival analysis revealed 7 significant genes (CHAC1, TEK, CD24, SOX2, ROBO4, IMPT1/SLC22A18, and GMDS), and for smoking patients, 4 genes (TEK, GMDS, CHAC1, CD24) were found significant.
- These findings provide a profound understanding of the molecular interplay among these factors and unveil promising targets for therapeutic interventions and the development of personalized treatment strategies tailored to lung cancer associated with smoking and COVID-19.
- By monitoring the expression of these genes, clinicians could stratify patients by risk (e.g., susceptibility to severe lung complications due to smoking or COVID-19) and tailor early interventions accordingly.
- Our analysis, including WGCNA and classification algorithms, yielded robust results that validate the significance of these genes in the context of these diseases.
- Pathway analysis of the identified shared genes illuminated the potential pathways through which these genes exert their influence, offering valuable insights into the underlying mechanisms.
- The fusion of various omics data sources and the integration of advanced computational methods enriched our comprehension of the intricate molecular landscape of these diseases.
- Our research serves as groundwork for future investigations, stimulating the development of innovative therapeutic interventions and diagnostic approaches for improved outcomes in individuals with smoking and COVID-19-associated lung cancer.
Author Contributions
Funding
Institutional Review Board Statement
Informed Consent Statement
Data Availability Statement
Conflicts of Interest
References
- Baker, J.; Krishnan, N.; Abroms, L.C.; Berg, C.J. The impact of tobacco use on COVID-19 outcomes: A systematic review. J. Smok. Cessat. 2022, 2022, 5474397. [Google Scholar] [CrossRef] [PubMed]
- Clift, A.K.; von Ende, A.; Tan, P.S.; Sallis, H.M.; Lindson, N.; Coupland, C.A.; Munafò, M.R.; Aveyard, P.; Hippisley-Cox, J.; Hopewell, J.C. Smoking and COVID-19 outcomes: An observational and mendelian randomisation study using the uk biobank cohort. Thorax 2022, 77, 65–73. [Google Scholar] [CrossRef]
- Hossain, M.A.; Asa, T.A.; Auwul, M.R.; Aktaruzzaman, M.; Rahman, M.M.; Rahman, M.Z.; Moni, M.A. The pathogenetic influence of smoking on SARS-CoV-2 infection: Integrative transcriptome and regulomics analysis of lung epithelial cells. Comput. Biol. Med. 2023, 159, 106885. [Google Scholar] [CrossRef] [PubMed]
- Ismail, N.; Hassan, N.; Hamid, M.H.N.A.; Yusoff, U.N.; Khamal, N.R.; Omar, M.A.; Wong, X.C.; Pathmanathan, M.D.; Zin, S.M.; Zin, F.M.; et al. Association of smoking and severity of COVID-19 infection among 5889 patients in malaysia: A multi-center observational study. Int. J. Infect. Dis. 2022, 116, 189–196. [Google Scholar] [CrossRef] [PubMed]
- Poudel, R.; Daniels, L.B.; DeFilippis, A.P.; Hamburg, N.M.; Khan, Y.; Keith, R.J.; Kumar, R.S.; Strokes, A.C.; Robertson, R.M.; Bhatnagar, A. Smoking is associated with increased risk of cardiovascular events, disease severity, and mortality among patients hospitalized for SARS-CoV-2 infections. PLoS ONE 2022, 17, e0270763. [Google Scholar] [CrossRef]
- Umnuaypornlert, A.; Kanchanasurakit, S.; Lucero-Prisno, D.E.I.; Saokaew, S. Smoking and risk of negative outcomes among COVID-19 patients: A systematic review and meta-analysis. Tobacco Induc. Dis. 2021, 19, 9. [Google Scholar] [CrossRef] [PubMed]
- Vardavas, C.I.; Nikitara, K. Covid-19 and smoking: A systematic review of the evidence. Tobacco Induc. Dis. 2020, 18, 20. [Google Scholar] [CrossRef]
- Mangone, L.; Marinelli, F.; Bisceglia, I.; Filice, A.; Leonibus, L.D.; Rapicetta, C.; Paci, M. The influence of COVID-19 on new lung cancer diagnoses, by stage and treatment, in northern italy. Biology 2023, 12, 390. [Google Scholar] [CrossRef]
- Nan, K.S.; Karuppanan, K.; Kumar, S. Identification of common key genes and pathways between COVID-19 and lung cancer by using protein-protein interaction network analysis. bioRxiv 2021. [Google Scholar] [CrossRef]
- Luo, J.; Rizvi, H.; Preeshagul, I.R.; Egger, J.V.; Hoyos, D.; Bandlamudi, C.; McCarthy, C.G.; Falcon, C.J.; Schoenfeld, A.J.; Arbour, K.C.; et al. Covid-19 in patients with lung cancer. Ann. Oncol. 2020, 31, 1386–1396. [Google Scholar]
- Real, T.R.; Martínez-García, M.; Márquez, M.F.; López-Trejo, L.; Gutiérrez-Esparza, G.; Hernández-Lemus, E. Individual factors associated with COVID-19 infection: A machine learning study. Front. Public Health 2022, 10, 912099. [Google Scholar]
- Sharifi-Kia, A.; Nahvijou, A.; Sheikhtaheri, A. Machine learning-based mortality prediction models for smoker COVID-19 patients. BMC Med. Inform. Decis. Mak. 2023, 23, 129. [Google Scholar] [CrossRef] [PubMed]
- Ma, Q.; Shen, Y.; Guo, W.; Feng, K.; Huang, T.; Cai, Y. Machine learning reveals impacts of smoking on gene profiles of different cell types in lung. Life 2024, 14, 502. [Google Scholar] [CrossRef] [PubMed]
- Park, S.L.; Murphy, S.E.; Wilkens, L.R.; Stram, D.O.; Hecht, S.S.; Marchand, L.L. Association of cyp2a6 activity with lung cancer incidence in smokers: The multiethnic cohort study. PLoS ONE 2017, 12, e0178435. [Google Scholar] [CrossRef] [PubMed]
- Wang, Y.-C.; Chen, B.-S. A network-based biomarker approach for molecular investigation and diagnosis of lung cancer. BMC Med. Genom. 2011, 4, 2. [Google Scholar] [CrossRef]
- Benowitz, N.L.; Goniewicz, M.L.; Halpern-Felsher, B.; Krishnan-Sarin, S.; Ling, P.M.; O’Connor, R.J.; Pentz, M.A.; Robertson, R.M.; Bhatnagar, A. Tobacco product use and the risks of SARS-CoV-2 infection and COVID-19: Current understanding and recommendations for future research. Lancet Respir. Med. 2022, 10, 900–915. [Google Scholar] [CrossRef]
- Langfelder, P.; Horvath, S. Wgcna: An R package for weighted correlation network analysis. BMC Bioinform. 2008, 9, 559. [Google Scholar] [CrossRef]
- Auwul, M.R.; Rahman, M.R.; Gov, E.; Shahjaman, M.; Moni, M.A. Bioinformatics and machine learning approach identifies potential drug targets and pathways in COVID-19. Brief. Bioinform. 2021, 22, bbab120. [Google Scholar] [CrossRef]
- Hossain, M.A.; Asa, T.A.; Rahman, M.M.; Uddin, S.; Moustafa, A.A.; Quinn, J.M.; Moni, M.A. Network-based genetic profiling reveals cellular pathway differences between follicular thyroid carcinoma and follicular thyroid adenoma. Int. J. Environ. Res. Public Health 2020, 17, 1373. [Google Scholar] [CrossRef]
- Hossain, M.A.; Asa, T.A.; Rahman, M.R.; Moni, M.A. Network-based approach to identify key candidate genes and pathways shared by thyroid cancer and chronic kidney disease. Inform. Med. Unlocked 2019, 16, 100240. [Google Scholar] [CrossRef]
- Hossain, M.A.; Islam, S.M.S.; Quinn, J.M.; Huq, F.; Moni, M.A. Machine learning and bioinformatics models to identify gene expression patterns of ovarian cancer associated with disease progression and mortality. J. Biomed. Inform. 2019, 100, 103313. [Google Scholar] [CrossRef] [PubMed]
- Jiang, N.; Zou, C.; Zhu, Y.; Luo, Y.; Chen, L.; Lei, Y.; Tang, K.; Sun, Y.; Zhang, W.; Li, S.; et al. Hif-1α-regulated mir-1275 maintains stem cell-like phenotypes and promotes the progression of luad by simultaneously activating wnt/β-catenin and notch signaling. Theranostics 2020, 10, 2553. [Google Scholar] [CrossRef] [PubMed]
- Blanco-Melo, D.; Nilsson-Payant, B.E.; Liu, W.-C.; Uhl, S.; Hoagland, D.; Møller, R.; Jordan, T.X.; Oishi, K.; Panis, M.; Sachs, D.; et al. Imbalanced host response to SARS-CoV-2 drives development of COVID-19. Cell 2020, 181, 1036–1045.e9. [Google Scholar] [CrossRef]
- Ryan, D.M.; Vincent, T.L.; Salit, J.; Walters, M.S.; Agosto-Perez, F.; Shaykhiev, R.; Strulovici-Barel, Y.; Downey, R.J.; Buro-Auriemma, L.J.; Staudt, M.R.; et al. Smoking dysregulates the human airway basal cell transcriptome at copd risk locus 19q13. 2. PLoS ONE 2014, 9, e88051. [Google Scholar] [CrossRef]
- Szklarczyk, D.; Gable, A.L.; Lyon, D.; Junge, A.; Wyder, S.; Huerta-Cepas, J.; Simonovic, M.; Doncheva, N.T.; Morris, J.H.; Bork, P.; et al. String v11: Protein–protein association networks with increased coverage, supporting functional discovery in genome-wide experimental datasets. Nucleic Acids Res. 2019, 47, D607–D613. [Google Scholar] [CrossRef] [PubMed]
- Chen, S.-H.; Chin, C.-H.; Wu, H.-H.; Ho, C.-W.; Ko, M.-T.; Lin, C.-Y. cyto-hubba: A cytoscape plug-in for hub object analysis in network biology. In Proceedings of the 20th International Conference on Genome Informatics, Yokohama, Japan, 14–16 December 2009. [Google Scholar]
- Ma, Z.; Xu, J.; Ru, L.; Zhu, W. Identification of pivotal genes associated with the prognosis of gastric carcinoma through integrated analysis. Biosci. Rep. 2021, 41, BSR20203676. [Google Scholar] [CrossRef]
- Stalpers, L.J.; Kaplan, E.L. Edward l. kaplan and the kaplan-meier survival curve. BSHM Bull. J. Br. Soc. Hist. Math. 2018, 33, 109–135. [Google Scholar] [CrossRef]
- Yu, G.; Wang, L.-G.; Han, Y.; He, Q.-Y. clusterprofiler: An r package for comparing biological themes among gene clusters. Omics J. Integr. Biol. 2012, 16, 284–287. [Google Scholar] [CrossRef]
- Li, D.; Liu, S.; Xu, J.; Chen, L.; Xu, C.; Chen, F.; Xu, Z.; Zhang, Y.; Xia, S.; Shao, Y.; et al. Ferroptosis-related gene chac1 is a valid indicator for the poor prognosis of kidney renal clear cell carcinoma. J. Cell. Mol. Med. 2021, 25, 3610–3621. [Google Scholar] [CrossRef]
- Wanbiao, Z.; Jing, M.; Shi, Z.; Tengxiang, C.; Xueke, Z.; Haiyang, L. Mia3 promotes the degradation of gsh (glutathione) by binding to chac1, thereby promoting the progression of hepatocellular carcinoma. Mol. Cell. Biochem. 2023, 479, 2769–2784. [Google Scholar] [CrossRef]
- Wang, Y.; Hu, S.; Bai, X.; Zhang, K.; Yu, R.; Xia, X.; Zheng, X. Identification of significant genes in lung cancer of nonsmoking women via bioinformatics analysis. BioMed Res. Int. 2021, 2021, 5516218. [Google Scholar] [CrossRef] [PubMed]
- Pircher, A.; Fiegl, M.; Untergasser, G.; Heidegger, I.; Medinger, M.; Kern, J.; Hilbe, W. Favorable prognosis of operable non-small cell lung cancer (nsclc) patients harboring an increased expression of tumor endothelial markers (tems). Lung Cancer 2013, 81, 252–258. [Google Scholar] [CrossRef]
- Michael, I.P.; Orebrand, M.; Lima, M.; Pereira, B.; Volpert, O.; Quaggin, S.E.; Jeansson, M. Angiopoietin-1 deficiency increases tumor metastasis in mice. BMC Cancer 2017, 17, 539. [Google Scholar] [CrossRef] [PubMed]
- Metodieva, S.N.; Nikolova, D.N.; Cherneva, R.V.; Dimova, I.I.; Petrov, D.B.; Toncheva, D.I. Expression analysis of angiogenesis-related genes in bulgarian patients with early-stage non-small cell lung cancer. Tumori J. 2011, 97, 86–94. [Google Scholar] [CrossRef] [PubMed]
- Harb, H.; Benamar, M.; Lai, P.S.; Contini, P.; Griffith, J.W.; Crestani, E.; Schmitz-Abe, K.; Chen, Q.; Fong, J.; Marri, L.; et al. Notch4 signaling limits regulatory t-cell-mediated tissue repair and promotes severe lung inflammation in viral infections. Immunity 2021, 54, 1186–1199. [Google Scholar] [CrossRef]
- Baindara, P.; Sarker, M.B.; Earhart, A.P.; Mandal, S.M.; Schrum, A.G. Notch signaling in Covid-19: A central hub controlling genes, proteins, and cells that mediate SARS-CoV-2 entry, the inflammatory response, and lung regeneration. Front. Cell. Infect. Microbiol. 2022, 12, 928704. [Google Scholar] [CrossRef] [PubMed]
- Cong, Z.; Wu, H.; Guo, Z.; Qin, T.; Xu, Y.; Jing, H.; Wang, Y.; Shen, Y. High expression of cxc chemokine receptor 4 and notch1 is predictive of lymphovascular invasion and poor prognosis in lung adenocarcinoma. Tumor Biol. 2017, 39, 1010428317708698. [Google Scholar] [CrossRef] [PubMed]
- Yang, S.X.; Rubinstein, L.; Nguyen, D.; Tomaszewski, J.E.; Takebe, N.; Ivy, P.; Doroshow, J.H. Association of notch-1 phenotype with clinical stage progression in non-small cell lung cancer. J. Hematol. Oncol. 2014, 8, 9. [Google Scholar] [CrossRef]
- Zarn, J.A.; Zimmermann, S.M.; Pass, M.K.; Waibel, R.; Stahel, R.A. Association of cd24 with the kinase c-fgr in a small cell lung cancer cell line and with the kinase lyn in an erythroleukemia cell line. Biochem. Biophys. Res. Commun. 1996, 225, 384–391. [Google Scholar] [CrossRef]
- Qiao, X.; Gu, Y.; Du, H.; Xing, Z.; Ma, B.; Sun, W.; Yu, J.; Liu, C. Co-expression of cd24 and hsp70 as a prognostic biomarker for lung cancer. Neoplasma 2021, 68, 1023–1032. [Google Scholar] [CrossRef]
- Yamane, H.; Kiura, K.; Tabata, M.; Bessho, A.; Tsuchida, T.; Motoda, K.; Hiraki, A.; Ueoka, H.; Harada, M. Small cell lung cancer can express cd34 antigen. Anticancer Res. 1997, 17, 3627–3632. [Google Scholar] [PubMed]
- Karimi-Busheri, F.; Rasouli-Nia, A.; Zadorozhny, V.; Fakhrai, H. Cd24+/cd38− as new prognostic marker for non-small cell lung cancer. Multidiscip. Respir. Med. 2013, 8, 65. [Google Scholar] [CrossRef] [PubMed]
- Zheng, S.; Pan, Y.; Wang, R.; Li, Y.; Cheng, C.; Shen, X.; Li, B.; Zheng, D.; Sun, Y.; Chen, H. Sox2 expression is associated with fgfr fusion genes and predicts favorable outcome in lung squamous cell carcinomas. OncoTargets Ther. 2015, 8, 3009–3016. [Google Scholar]
- Schaal, C.; Chellappan, S. Nicotine-mediated regulation of sox2 and stemness in non-small cell lung cancer. Cancer Res. 2016, 76 (Suppl. S17), 2487. [Google Scholar] [CrossRef]
- Luo, J.; Yao, Y.; Ji, S.; Sun, Q.; Xu, Y.; Liu, K.; Diao, Q.; Qiang, Y.; Shen, Y. Pitx2 enhances progression of lung adenocarcinoma by transcriptionally regulating wnt3a and activating wnt/β-catenin signaling pathway. Cancer Cell Int. 2019, 19, 96. [Google Scholar] [CrossRef]
- Saccone, N.L.; Emery, L.S.; Sofer, T.; Gogarten, S.M.; Becker, D.M.; Bottinger, E.P.; Chen, L.-S.; Culverhouse, R.C.; Duan, W.; Hancock, D.B.; et al. Genome-wide association study of heavy smoking and daily/nondaily smoking in the hispanic community health study/study of latinos (hchs/sol). Nicot. Tob. Res. 2018, 20, 448–457. [Google Scholar]
- Llucià-Carol, L.; Muiño, E.M.; Cullell, N.; Cárcel-Márquez, J.; Lledós, M.; Gallego-Fabrega, C.; Martin-Campos, J.; Martí-Fàbregas, J.; Aguilera-Simón, A.; Planas, A.M.; et al. Genetic architecture of ischaemic strokes after COVID-19 shows similarities with large vessel strokes. Int. J. Mol. Sci. 2023, 24, 13452. [Google Scholar] [CrossRef]
- Wei, X.; Zhang, K.; Qin, H.; Zhu, J.; Qin, Q.; Yu, Y.; Wang, H. Gmds knockdown impairs cell proliferation and survival in human lung adenocarcinoma. BMC Cancer 2018, 18, 600. [Google Scholar] [CrossRef]
- Weng, Y.; Zhu, J.; Chen, Z.; Fu, J.; Zhang, F. Fructose fuels lung adenocarcinoma through glut5. Cell Death Dis. 2018, 9, 557. [Google Scholar] [CrossRef]






| PERFORMANCE EVALUATION OF SIGNIFICANT GENES | ||||
|---|---|---|---|---|
| Name of the Algorithms | For 76 Shared Genes | For 10 Hub Genes | ||
| Train Accuracy | Test Accuracy | Train Accuracy | Test Accuracy | |
| Bayesian Network | 1.00 | 1.00 | 0.990 | 0.988 |
| Logistic Regression | 1.000 | 0.991 | 0.982 | 0.979 |
| Random Forest | 1.000 | 0.997 | 1.000 | 0.983 |
| SVM (Linear) | 1.000 | 0.993 | 0.988 | 0.981 |
Disclaimer/Publisher’s Note: The statements, opinions and data contained in all publications are solely those of the individual author(s) and contributor(s) and not of MDPI and/or the editor(s). MDPI and/or the editor(s) disclaim responsibility for any injury to people or property resulting from any ideas, methods, instructions or products referred to in the content. |
© 2024 by the authors. Licensee MDPI, Basel, Switzerland. This article is an open access article distributed under the terms and conditions of the Creative Commons Attribution (CC BY) license (https://creativecommons.org/licenses/by/4.0/).
Share and Cite
Hossain, M.A.; Rahman, M.Z.; Bhuiyan, T.; Moni, M.A. Identification of Biomarkers and Molecular Pathways Implicated in Smoking and COVID-19 Associated Lung Cancer Using Bioinformatics and Machine Learning Approaches. Int. J. Environ. Res. Public Health 2024, 21, 1392. https://doi.org/10.3390/ijerph21111392
Hossain MA, Rahman MZ, Bhuiyan T, Moni MA. Identification of Biomarkers and Molecular Pathways Implicated in Smoking and COVID-19 Associated Lung Cancer Using Bioinformatics and Machine Learning Approaches. International Journal of Environmental Research and Public Health. 2024; 21(11):1392. https://doi.org/10.3390/ijerph21111392
Chicago/Turabian StyleHossain, Md Ali, Mohammad Zahidur Rahman, Touhid Bhuiyan, and Mohammad Ali Moni. 2024. "Identification of Biomarkers and Molecular Pathways Implicated in Smoking and COVID-19 Associated Lung Cancer Using Bioinformatics and Machine Learning Approaches" International Journal of Environmental Research and Public Health 21, no. 11: 1392. https://doi.org/10.3390/ijerph21111392
APA StyleHossain, M. A., Rahman, M. Z., Bhuiyan, T., & Moni, M. A. (2024). Identification of Biomarkers and Molecular Pathways Implicated in Smoking and COVID-19 Associated Lung Cancer Using Bioinformatics and Machine Learning Approaches. International Journal of Environmental Research and Public Health, 21(11), 1392. https://doi.org/10.3390/ijerph21111392

