Analysis of the Low-Carbon Transition Effect and Development Pattern of Green Credit for Prefecture-Level Cities in the Yellow River Basin
Abstract
1. Introduction
2. Literature Review
3. Materials and Methods
3.1. Study Area and Data Source
3.2. Regression Model and Variables Settings
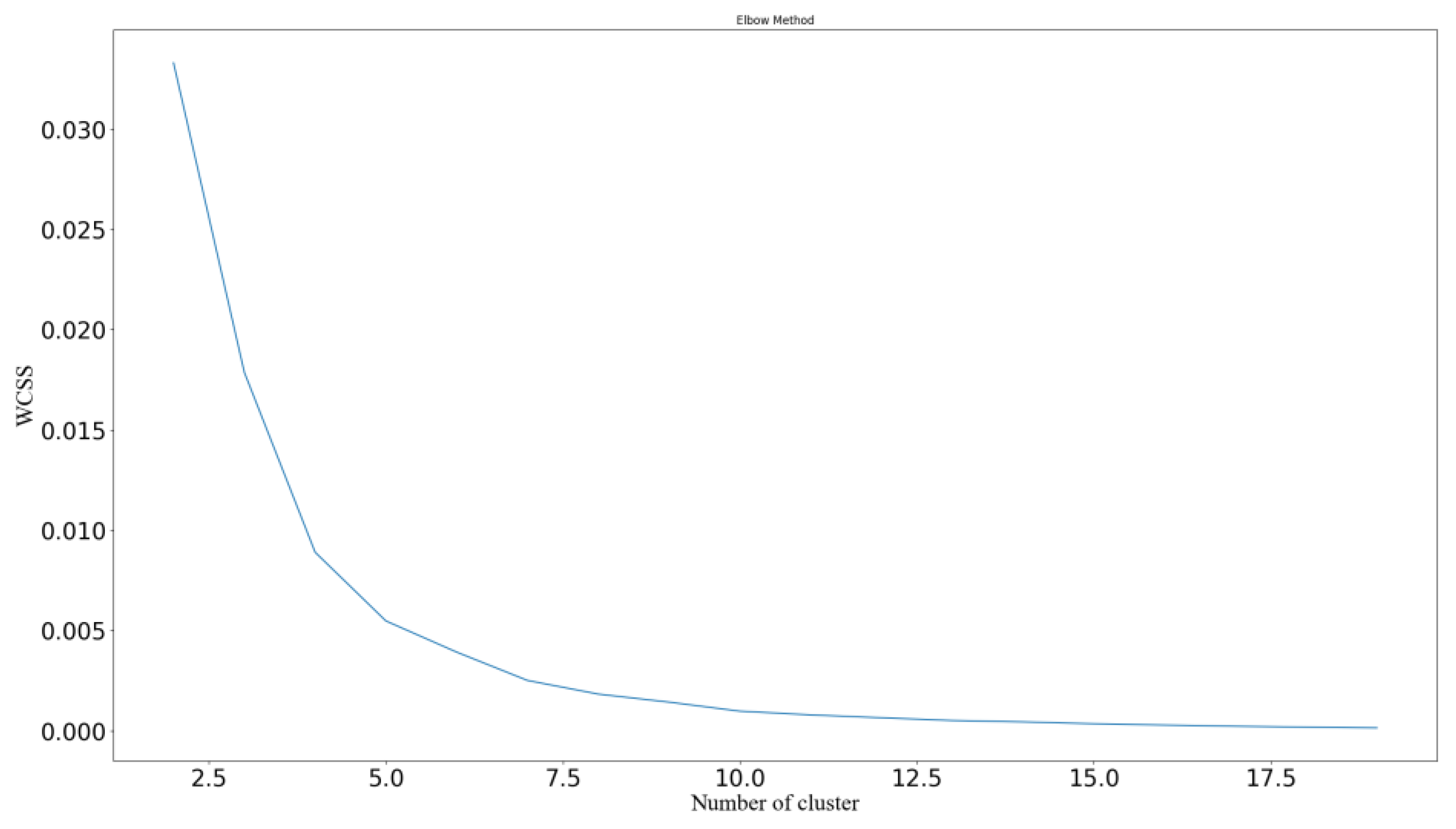
3.3. K-Means Clustering
4. Results
4.1. Benchmark Regression Results
4.2. Endogenous Problem
4.3. Spatial Spillover
4.4. Robustness Check
4.5. Heterogeneity Analysis
4.5.1. Regional Heterogeneity
4.5.2. Threshold Heterogeneity
4.6. Clustering Results
4.6.1. Introduction to Different Types of Cities
4.6.2. Spatial Characteristics of the Green Credit Development Pattern
5. Results Discussion and Policy Suggestions
5.1. Results Discussion
5.2. Policy Suggestions
6. Conclusions
Author Contributions
Funding
Institutional Review Board Statement
Informed Consent Statement
Data Availability Statement
Conflicts of Interest
References
- China’s Green Loans Maintain Rapid Growth in 2021. Available online: http://english.www.gov.cn/archive/statistics/202202/01/content_WS61f892e5c6d09c94e48a497b.html (accessed on 27 February 2023).
- Yao, S.; Pan, Y.; Sensoy, A.; Uddin, G.S.; Cheng, F. Green Credit Policy and Firm Performance: What We Learn from China. Energy Econ. 2021, 101, 105415. [Google Scholar] [CrossRef]
- Singh, A.P.; Dhadse, K. Economic Evaluation of Crop Production in the Ganges Region under Climate Change: A Sustainable Policy Framework. J. Clean. Prod. 2021, 278, 123413. [Google Scholar] [CrossRef]
- Singh, R.; Patel, S.K.; Tiwari, A.K.; Singh, G.S. Assessment of Flood Recession Farming for Livelihood Provision, Food Security and Environmental Sustainability in the Ganga River Basin. Curr. Res. Environ. Sustain. 2021, 3, 100038. [Google Scholar] [CrossRef]
- Jenkins, R.L.M.; Warren, R.F.; Price, J.T. Addressing Risks to Biodiversity Arising from a Changing Climate: The Need for Ecosystem Restoration in the Tana River Basin, Kenya. PLoS ONE 2021, 16, e0254879. [Google Scholar] [CrossRef] [PubMed]
- Mekuria, W.; Langan, S.; Johnston, R.; Belay, B.; Amare, D.; Gashaw, T.; Desta, G.; Noble, A.; Wale, A. Restoring Aboveground Carbon and Biodiversity: A Case Study from the Nile Basin, Ethiopia. For. Sci. Technol. 2015, 11, 86–96. [Google Scholar] [CrossRef]
- Guo, L.; Tan, W.; Xu, Y. Impact of Green Credit on Green Economy Efficiency in China. Environ. Sci. Pollut. Res. 2022, 29, 35124–35137. [Google Scholar] [CrossRef]
- Schumacher, K.; Chenet, H.; Volz, U. Sustainable Finance in Japan. J. Sustain. Financ. Investig. 2020, 10, 213–246. [Google Scholar] [CrossRef]
- Qin, M.; Su, C.-W.; Zhong, Y.; Song, Y.; Lobonț, O.-R. Sustainable Finance and Renewable Energy: Promoters of Carbon Neutrality in the United States. J. Environ. Manag. 2022, 324, 116390. [Google Scholar] [CrossRef]
- Ma, X.; Ma, W.; Zhang, L.; Shi, Y.; Shang, Y.; Chen, H. The Impact of Green Credit Policy on Energy Efficient Utilization in China. Environ. Sci. Pollut. Res. 2021, 28, 52514–52528. [Google Scholar] [CrossRef]
- Li, W.; Cui, G.; Zheng, M. Does Green Credit Policy Affect Corporate Debt Financing? Evidence from China. Environ. Sci. Pollut. Res. 2022, 29, 5162–5171. [Google Scholar] [CrossRef]
- Al-Qudah, A.A.; Hamdan, A.; Al-Okaily, M.; Alhaddad, L. The Impact of Green Lending on Credit Risk: Evidence from UAE’s Banks. Environ. Sci. Pollut. Res. 2022. [Google Scholar] [CrossRef] [PubMed]
- Climate Change: China Aims for “Carbon Neutrality by 2060.” BBC News, 22 September 2020. Available online: https://www.bbc.com/news/science-environment-54256826 (accessed on 26 January 2023).
- Mao, J.; Wu, Q.; Zhu, M.; Lu, C. Effects of Environmental Regulation on Green Total Factor Productivity: An Evidence from the Yellow River Basin, China. Sustainability 2022, 14, 2015. [Google Scholar] [CrossRef]
- Salazar, J. Environmental Finance: Linking Two Worlds. In Proceedings of the Workshop on Financial Innovations for Biodiversity Bratislava, Bratislava, Slovakia, 1–3 May 1998; Volume 1, pp. 2–18. [Google Scholar]
- Bovenberg, A.L.; Smulders, S. Environmental Quality and Pollution-Augmenting Technological Change in a Two-Sector Endogenous Growth Model. J. Public Econ. 1995, 57, 369–391. [Google Scholar] [CrossRef]
- Dong, Q.; Wen, S.; Liu, X. Credit Allocation, Pollution, and Sustainable Growth: Theory and Evidence from China. Emerg. Mark. Financ. Trade 2020, 56, 2793–2811. [Google Scholar] [CrossRef]
- Orlov, S.; Rovenskaya, E. Optimal Transition to Greener Production in a Pro-Environmental Society. J. Math. Econ. 2022, 98, 102554. [Google Scholar] [CrossRef]
- Guilló, M.D.; Magalhães, M. Land Capital and Emissions Convergence in an Extended Green Solow Model. Environ. Dev. Econ. 2023, 28, 25–46. [Google Scholar] [CrossRef]
- Dasgupta, S.; Laplante, B.; Mamingi, N. Pollution and Capital Markets in Developing Countries. J. Environ. Econ. Manag. 2001, 42, 310–335. [Google Scholar] [CrossRef]
- Mesagan, E.P.; Olunkwa, C.N. Heterogeneous Analysis of Energy Consumption, Financial Development, and Pollution in Africa: The Relevance of Regulatory Quality. Util. Policy 2022, 74, 101328. [Google Scholar] [CrossRef]
- Bibi, A.; Li, X.-M. The Asymmetric Dilemma of Renewable Energy, Financial Development, and Economic Growth: Fresh Evidence from Pakistan. Environ. Sci. Pollut. Res. Int. 2022, 29, 31797–31806. [Google Scholar] [CrossRef]
- Toktaş, Y.; Parlinska, A. Chapter 18—Energy Consumption, Financial Development, Globalization, and Economic Growth in Poland: New Evidence from an Asymmetric Analysis. In Energy-Growth Nexus in an Era of Globalization; Shahbaz, M., Tiwari, A.K., Sinha, A., Eds.; Elsevier: Amsterdam, The Netherlands, 2022; pp. 431–466. ISBN 978-0-12-824440-1. [Google Scholar]
- Fang, Z.; Kong, X.; Sensoy, A.; Cui, X.; Cheng, F. Government’s Awareness of Environmental Protection and Corporate Green Innovation: A Natural Experiment from the New Environmental Protection Law in China. Econ. Anal. Policy 2021, 70, 294–312. [Google Scholar] [CrossRef]
- Gao, C.; Tao, S.; He, Y.; Su, B.; Sun, M.; Mensah, I.A. Effect of Population Migration on Spatial Carbon Emission Transfers in China. Energy Policy 2021, 156, 112450. [Google Scholar] [CrossRef]
- Li, H.; Mu, H.; Zhang, M. Analysis of China’s Energy Consumption Impact Factors. Procedia Environ. Sci. 2011, 11, 824–830. [Google Scholar] [CrossRef]
- Zhu, T.-T.; Peng, H.-R.; Zhang, Y.-J.; Liu, J.-Y. Does Higher Education Development Facilitate Carbon Emissions Reduction in China. Appl. Econ. 2021, 53, 5490–5502. [Google Scholar] [CrossRef]
- Cheng, Z.; Li, L.; Liu, J. Industrial Structure, Technical Progress and Carbon Intensity in China’s Provinces. Renew. Sustain. Energy Rev. 2018, 81, 2935–2946. [Google Scholar] [CrossRef]
- Shao, Y. Does FDI Affect Carbon Intensity? New Evidence from Dynamic Panel Analysis. Int. J. Clim. Chang. Strateg. Manag. 2017, 10, 27–42. [Google Scholar] [CrossRef]
- Tang, C.F.; Tan, B.W. The Impact of Energy Consumption, Income and Foreign Direct Investment on Carbon Dioxide Emissions in Vietnam. Energy 2015, 79, 447–454. [Google Scholar] [CrossRef]
- Dinda, S. Environmental Kuznets Curve Hypothesis: A Survey. Ecol. Econ. 2004, 49, 431–455. [Google Scholar] [CrossRef]
- Wohlfart, C.; Kuenzer, C.; Chen, C.; Liu, G. Social–Ecological Challenges in the Yellow River Basin (China): A Review. Environ. Earth Sci. 2016, 75, 1066. [Google Scholar] [CrossRef]
- Haldar, S.; Sharma, G. Impact of Urbanization on per Capita Energy Use and Emissions in India. Int. J. Energy Sect. Manag. 2021, 16, 191–207. [Google Scholar] [CrossRef]
- Wang, Y.; Chen, W.; Zhao, M.; Wang, B. Analysis of the Influencing Factors on CO2 Emissions at Different Urbanization Levels: Regional Difference in China Based on Panel Estimation. Nat. Hazards 2019, 96, 627–645. [Google Scholar] [CrossRef]
- Wang, S.; Fang, C.; Guan, X.; Pang, B.; Ma, H. Urbanisation, Energy Consumption, and Carbon Dioxide Emissions in China: A Panel Data Analysis of China’s Provinces. Appl. Energy 2014, 136, 738–749. [Google Scholar] [CrossRef]
- Rice, T.; Strahan, P.E. Does Credit Competition Affect Small-Firm Finance? J. Financ. 2010, 65, 861–889. [Google Scholar] [CrossRef]
- Fraisse, H.; Hombert, J.; Lé, M. The Competitive Effect of a Bank Megamerger on Credit Supply. J. Bank. Financ. 2018, 93, 151–161. [Google Scholar] [CrossRef]
- Zhou, B.; Zhang, C. When Green Finance Meets Banking Competition: Evidence from Hard-to-Abate Enterprises of China. Pac.-Basin Financ. J. 2023, 78, 101954. [Google Scholar] [CrossRef]
- Schoenmaker, D. A Framework for Sustainable Finance. 2019. Available online: https://ssrn.com/abstract=3106807 (accessed on 28 February 2023).
- Ziolo, M.; Bak, I.; Cheba, K. The Role of Sustainable Finance in Achieving Sustainable Development Goals: Does It Work? Technol. Econ. Dev. Econ. 2021, 27, 45–70. [Google Scholar] [CrossRef]
- Ziolo, M.; Filipiak, B.Z.; Bąk, I.; Cheba, K.; Tîrca, D.M.; Novo-Corti, I. Finance, Sustainability and Negative Externalities. An Overview of the European Context. Sustainability 2019, 11, 4249. [Google Scholar] [CrossRef]
- Rebai, S.; Azaiez, M.N.; Saidane, D. Towards Sustainable Finance Conceptualization. In Corporate Social Responsibility, Ethics and Sustainable Prosperity; World Scientific: Singapore, 2019; pp. 363–386. ISBN 9789811206870. [Google Scholar]
- Mazzucato, M.; Semieniuk, G. Financing Renewable Energy: Who Is Financing What and Why It Matters. Technol. Forecast. Soc. Change 2018, 127, 8–22. [Google Scholar] [CrossRef]
- DeFries, R.S.; Houghton, R.A.; Hansen, M.C.; Field, C.B.; Skole, D.; Townshend, J. Carbon Emissions from Tropical Deforestation and Regrowth Based on Satellite Observations for the 1980s and 1990s. Proc. Natl. Acad. Sci. USA 2002, 99, 14256–14261. [Google Scholar] [CrossRef]
- Chen, J.; Gao, M.; Cheng, S.; Hou, W.; Song, M.; Liu, X.; Liu, Y.; Shan, Y. County-Level CO2 Emissions and Sequestration in China during 1997–2017. Sci. Data 2020, 7, 391. [Google Scholar] [CrossRef]
- Yang, P.; Cui, C.; Li, L.; Chen, W.; Shi, Y.; Mi, Z.; Guan, D. Carbon Emissions in Countries That Failed to Ratify the Intended Nationally Determined Contributions: A Case Study of Kyrgyzstan. J. Environ. Manag. 2020, 255, 109892. [Google Scholar] [CrossRef]
- National Bureau of Statistics of China >> Annual Data. Available online: http://www.stats.gov.cn/english/Statisticaldata/AnnualData/ (accessed on 28 February 2023).
- National Bureau of Statistics. China City Statistical Yearbook (2021); China Statistics Press: Beijing, China, 2022. [Google Scholar]
- CSMAR. Available online: https://cn.gtadata.com/ (accessed on 28 February 2023).
- Zhang, K.; Li, Y.; Zhao, J. Does green credit promote energy efficiency? Financ. Sci. 2022, 15–30. [Google Scholar]
- Hu, Q.; Li, X.; Feng, Y. Do Green Credit Affect Green Total Factor Productivity? Empirical Evidence from China. Front. Energy Res. 2022, 9, 984. [Google Scholar] [CrossRef]
- Bo, L. How China Plans to Achieve Carbon Peak and Carbon Neutrality. Available online: https://earth.org/china-carbon-peak-carbon-neutrality/ (accessed on 3 January 2023).
- Thrun, S.; Saul, L.K.; Schölkopf, B. Advances in Neural Information Processing Systems 16: Proceedings of the 2003 Conference; MIT Press: Cambridge, MA, USA, 2004; ISBN 978-0-262-20152-0. [Google Scholar]
- Zhu, Z.; Liu, N. Early Warning of Financial Risk Based on K-Means Clustering Algorithm. Complexity 2021, 2021, e5571683. [Google Scholar] [CrossRef]
- Dasgupta, S.; Frost, N.; Moshkovitz, M.; Rashtchian, C. Explainable K-Means Clustering: Theory and Practice. In XXAI Workshop, Proceedings of the ICML 2020, Online, 12–18 July 2020; Available online: http://interpretable-ml.org/icml2020workshop/pdf/06.pdf (accessed on 3 January 2023).
- Guo, F.; Wang, C.; Zhang, S. Cluster analysis of carbon peaking trends in Chinese cities. Environ. Manag. China 2021, 13, 40–48. [Google Scholar]
- Mohajer, M.; Englmeier, K.-H.; Schmid, V.J. A Comparison of Gap Statistic Definitions with and without Logarithm Function. arXiv 2011, arXiv:1103.4767. [Google Scholar]
- Eberstadt, N. China’s Demographic Prospects to 2040 and Their Implications: An Overview. Psychoanal. Psychother. China 2020, 3, 66–91. [Google Scholar] [CrossRef]
- Fang, J.; Yu, G.; Liu, L.; Hu, S.; Chapin, F.S. Climate Change, Human Impacts, and Carbon Sequestration in China. Proc. Natl. Acad. Sci. USA 2018, 115, 4015–4020. [Google Scholar] [CrossRef]
- LeSage, J.P.; Pace, R.K. Spatial Econometric Models. In Handbook of Applied Spatial Analysis: Software Tools, Methods and Applications; Fischer, M.M., Getis, A., Eds.; Springer: Berlin/Heidelberg, Germany, 2010; pp. 355–376. ISBN 978-3-642-03647-7. [Google Scholar]
- Patsavellas, J.; Salonitis, K. The Carbon Footprint of Manufacturing Digitalization: Critical Literature Review and Future Research Agenda. Procedia CIRP 2019, 81, 1354–1359. [Google Scholar] [CrossRef]
- Kremer, S.; Bick, A.; Nautz, D. Inflation and Growth: New Evidence from a Dynamic Panel Threshold Analysis. Empir. Econ. 2013, 44, 861–878. [Google Scholar] [CrossRef]
- Zheng, W.; Zhang, L.; Hu, J. Green Credit, Carbon Emission and High Quality Development of Green Economy in China. Energy Rep. 2022, 8, 12215–12226. [Google Scholar] [CrossRef]
- Song, Q.; Zhou, N.; Liu, T.; Siehr, S.A.; Qi, Y. Investigation of a “Coupling Model” of Coordination between Low-Carbon Development and Urbanization in China. Energy Policy 2018, 121, 346–354. [Google Scholar] [CrossRef]
- Kang, Y.; Li, C.; Zhu, Y. Evaluation of high-quality development and spatial differentiation of urban agglomeration in the Yellow River basin. Ecol. Econ. 2023, 39, 86–91. [Google Scholar]
- Thompson, P. ‘It’s the Economy, Stupid!’: The Primacy of Politics and the Market-State. Int. J. Humanit. Annu. Rev. 2004, 1, 1–2. [Google Scholar] [CrossRef]








| Influencing Factors | Description | Reference |
|---|---|---|
| Awareness of environmental protection | Government awareness of environmental regulation contributes to low-carbon transition. | [24] |
| The size of a city’s population | Large-scale population movements can affect carbon emission characteristics. | [25,26] |
| Education level | Rising education levels contribute to low-carbon transition. | [27] |
| Industrial structure | Manufacturing-dominated regions tend to have a higher scale of carbon emissions. | [28] |
| Foreign direct investment | Some FDI will promote a local low-carbon transition while others are looking for “pollution havens”. | [29,30] |
| Economic potential (growth). | The environmental Kuznets curve theorizes an inverted U-shaped relationship between economic growth and carbon emissions. | [26,31] |
| Framework Type | Number of Indicators | Reference |
|---|---|---|
| Sustainable finance | 15 | [40] |
| Sustainable finance assessment | 63 | [41] |
| Sustainable finance risk index | 22 | [43] |
| Variables | Code | Note | Unit | |
|---|---|---|---|---|
| Explained variable | Carbon intensity | Carbon | Carbon emission/GDP | (Mt/Billion yuan) |
| Explanatory variable | Green credit | GreenC | Total interest expenses minus interest expenses of “six high” industries 1 | 100 million yuan |
| Control variables | Environmental protection | EP | The proportion of words related to environmental protection in the government work report to all words | % |
| Resident population | PEO | Population regularly residing in a city | 10,000 | |
| Education level | EL | Share of population with higher education | % | |
| Industrial structure | IS | Share of secondary industry output in GDP | % | |
| Growth | Growth | GDP growth rate | % | |
| Degree of openness | FDI | Foreign direct investment | $10,000 | |
| Substitution of explanatory variable | Energy intensity 2 | Energy | Total energy consumption/GDP | (Mt/Million yuan) |
| Variable | Obs | Mean | Std. Dev. | Min | Max |
|---|---|---|---|---|---|
| GreenC | 1485 | 15.09 | 20.32 | 0.2648 | 152.911 |
| Carbon | 1484 | 0.2557 | 0.1749 | 0.0349 | 1.1492 |
| EP | 1485 | 0.0033031 | 0.0014271 | 0 | 0.011931 |
| PEO | 1485 | 397.0676 | 258.9664 | 19.37 | 2095 |
| HR | 1485 | 1.554535 | 2.015629 | 0.003865 | 12.7643 |
| IS | 1485 | 49.91055 | 11.56516 | 15.6 | 84.39 |
| GROWTH | 1485 | 10.19219 | 4.391496 | −20.63 | 25.8 |
| FDI | 1485 | 43,845.25 | 116,680.8 | 0 | 1,300,000 |
| Type | Indicators | Specific Data | Reference Year |
|---|---|---|---|
| Static | Development level | GDP per capita | 2020 |
| Economic growth | The growth of GDP | 2020 | |
| Carbon emission level | Carbon emissions | 2020 | |
| Green finance development | The news report about local green finance | 2020 | |
| Dynamic | Industrial structure change | The average change in the proportion of secondary industry output value | 2006–2020 |
| Development potential | The average change of residents | 2006–2020 | |
| Carbon sequestration growth | The average change of carbon sequestration | 2006–2020 | |
| Resistance to emission reduction | The average change of carbon emissions per capita | 2006–2020 |
| (a) | (b) | (c) | |
|---|---|---|---|
| Variables | Carbon | Carbon | Carbon |
| GreenC | −0.378 *** (−59.58) | −0.020 * (−1.69) | −0.040 * (−1.83) |
| EP | 0.011 (−0.92) | 0.016 (−1.13) | |
| PEO | −0.326 *** (−7.73) | 0.079 (−1.33) | |
| EL | −0.616 *** (−35.07) | 0.074 *** (−6.29) | |
| IS | 0.040 *** (−4.05) | −0.371 *** (−10.51) | |
| Growth | −0.030 *** (−3.35) | ||
| FDI | −0.001 (−0.86) | ||
| Individual effect | No | No | Yes |
| Time effect | No | No | Yes |
| Control variables | No | Yes | Yes |
| Constant | −0.796 *** (−14.18) | 6.820 *** (−21.07) | −0.259 (−0.66) |
| Obs | 1470 | 1470 | 1470 |
| R2 | 0.1911 | 0.2726 | 0.9593 |
| Variables | GMM | Durbin Model | Robustness Check | ||
|---|---|---|---|---|---|
| Energy Intensity | Digitalization | Policy Impact | |||
| GreenC | −0.338 ** (−35.05) | −0.067 ** (−1.97) | −0.372 *** (−39.24) | −0.041 * (−1.85) | −0.351 *** (−18.40) |
| EP | 0.015 (1.12) | 0.026 ** (2.04) | −0.014 (−0.81) | 0.168 (1.19) | −0.008 (−0.36) |
| PEO | −0.048 (−0.97) | −0.100 * (−1.91) | −0.511 *** (−6.87) | 0.064 (1.07) | −0.612 *** (−6.86) |
| EL | −0.027 *** (−2.05) | 0.072 *** (7.06) | −0.083 *** (−5.92) | 0.076 *** (6.47) | −0.196 *** (−12.19) |
| IS | 0.199 *** (5.58) | −0.352 *** (−10.70) | −0.180 *** (−5.00) | −0.368 *** (−10.45) | 0.274 *** (6.05) |
| Growth | 0.059 *** (5.79) | −0.027 *** (−3.54) | 0.029 *** (2.80) | −0.029 *** (−3.34) | 0.123 *** (9.82) |
| FDI | −0.003 (−1.63) | 0.000 (0.08) | −0.006 *** (−3.53) | −0.001 (−0.98) | −0.006 *** (−2.77) |
| Internet | −0.028 ** (−2.25) | ||||
| R2 | 0.259 | 0.1906 | 0.9602 | 0.9600 | 0.8959 |
| Variables | Upper | Middle | Lower |
|---|---|---|---|
| GreenC | −0.101 * (−1.96) | −0.141 *** (−3.78) | −0.376 *** (−6.16) |
| Individual effect | Yes | Yes | Yes |
| Time effect | Yes | Yes | Yes |
| Control variables | Yes | Yes | Yes |
| R2 | 0.9642 | 0.9669 | 0.9464 |
| Variables | Low Urbanization | High Urbanization | Low Competition | Medium Competition | High Competition |
|---|---|---|---|---|---|
| GreenC | −0.308 *** (−29.40) | −0.355 *** (−39.25) | −0.223 * (−10.87) | −0.260 *** (−13.80) | −0.317 *** (−16.61) |
| Individual effect | Yes | Yes | Yes | Yes | Yes |
| Time effect | Yes | Yes | Yes | Yes | Yes |
| Control Variables | Yes | Yes | Yes | Yes | Yes |
| R2 | 0.207 | 0.207 | 0.198 | 0.198 | 0.198 |
Disclaimer/Publisher’s Note: The statements, opinions and data contained in all publications are solely those of the individual author(s) and contributor(s) and not of MDPI and/or the editor(s). MDPI and/or the editor(s) disclaim responsibility for any injury to people or property resulting from any ideas, methods, instructions or products referred to in the content. |
© 2023 by the authors. Licensee MDPI, Basel, Switzerland. This article is an open access article distributed under the terms and conditions of the Creative Commons Attribution (CC BY) license (https://creativecommons.org/licenses/by/4.0/).
Share and Cite
Li, J.; Li, M.; Wang, T.; Feng, X. Analysis of the Low-Carbon Transition Effect and Development Pattern of Green Credit for Prefecture-Level Cities in the Yellow River Basin. Int. J. Environ. Res. Public Health 2023, 20, 4658. https://doi.org/10.3390/ijerph20054658
Li J, Li M, Wang T, Feng X. Analysis of the Low-Carbon Transition Effect and Development Pattern of Green Credit for Prefecture-Level Cities in the Yellow River Basin. International Journal of Environmental Research and Public Health. 2023; 20(5):4658. https://doi.org/10.3390/ijerph20054658
Chicago/Turabian StyleLi, Jingcheng, Menggang Li, Tianyang Wang, and Xiuqin Feng. 2023. "Analysis of the Low-Carbon Transition Effect and Development Pattern of Green Credit for Prefecture-Level Cities in the Yellow River Basin" International Journal of Environmental Research and Public Health 20, no. 5: 4658. https://doi.org/10.3390/ijerph20054658
APA StyleLi, J., Li, M., Wang, T., & Feng, X. (2023). Analysis of the Low-Carbon Transition Effect and Development Pattern of Green Credit for Prefecture-Level Cities in the Yellow River Basin. International Journal of Environmental Research and Public Health, 20(5), 4658. https://doi.org/10.3390/ijerph20054658
