The Interrelationship of Loneliness, Smartphone Addiction, Sleep Quality, and Students’ Attention in English as a Foreign Language Class
Abstract
1. Introduction
1.1. Rationale of the Research
1.2. Literature Review
1.2.1. Smartphone Addiction
1.2.2. Attention in EFL Class
1.2.3. Sleep Quality of University Students
1.2.4. Loneliness in College Students
1.3. Hypothesis Development
1.3.1. Smartphone Addiction and Attention in Class
1.3.2. Smartphone Addiction and Sleep Quality
1.3.3. Quality of Sleep and Attention in EFL Class
1.3.4. Quality of Sleep as a Possible Mediator between Smartphone Addiction and Attention in EFL Class
1.3.5. Loneliness and Smartphone Addiction
1.4. Conceptual Framework
2. Methods
2.1. Participants
2.2. Procedure
2.3. Instruments
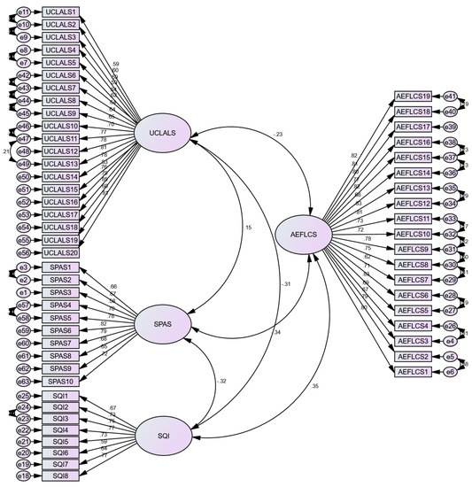
2.4. Data Analysis and Results
2.5. Assessment of Measurement Model
2.6. Assessment of Structural Model
2.7. Hypothesis Testing
3. Discussion
4. Conclusions
Funding
Institutional Review Board Statement
Informed Consent Statement
Data Availability Statement
Conflicts of Interest
References
- Dietz, S.; Henrich, C. Texting as a distraction to learning in college students. Comput. Hum. Behav. 2014, 36, 163–167. [Google Scholar] [CrossRef]
- Lee, S.; Kim, M.W.; McDonough, I.M.; Mendoza, J.S.; Kim, M.S. The effects of cell phone use and emotion-regulation style on college students’ learning. Appl. Cogn. Psychol. 2017, 31, 360–366. [Google Scholar] [CrossRef]
- Beland, L.-P.; Murphy, R. Ill communication: Technology, distraction & student performance. Labour Econ. 2016, 41, 61–76. [Google Scholar]
- Mason, M.C.; Zamparo, G.; Marini, A.; Ameen, N. Glued to your phone? Generation Z’s smartphone addiction and online compulsive buying. Comput. Hum. Behav. 2022, 136, 107404. [Google Scholar] [CrossRef]
- Demirci, K.; Orhan, H.; Demirdas, A.; Akpinar, A.; Sert, H. Validity and reliability of the Turkish Version of the Smartphone Addiction Scale in a younger population. J. Clin. Psychopharmacol. 2014, 24, 226–234. [Google Scholar] [CrossRef]
- Choi, S.-W.; Kim, D.-J.; Choi, J.-S.; Ahn, H.; Choi, E.-J.; Song, W.-Y.; Kim, S.; Youn, H. Comparison of risk and protective factors associated with smartphone addiction and Internet addiction. J. Behav. Addict. 2015, 4, 308–314. [Google Scholar] [CrossRef]
- Alhazmi, A.A.; Alzahrani, S.H.; Baig, M.; Salawati, E.M. Prevalence and factors associated with smartphone addiction among medical students at King Abdulaziz University, Jeddah. Pak. J. Med. Sci 2018, 34, 984. [Google Scholar] [CrossRef]
- Domoff, S.E.; Sutherland, E.Q.; Yokum, S.; Gearhardt, A.N. Adolescents’ addictive phone use: Associations with eating behaviors and adiposity. Int. J. Environ. Res. Public Health 2020, 17, 2861. [Google Scholar] [CrossRef]
- Kumar, V.A.; Chandrasekaran, V.; Brahadeeswari, H. Prevalence of smartphone addiction and its effects on sleep quality: A cross-sectional study among medical students. Ind. Psychiatry J. 2019, 28, 82–85. [Google Scholar]
- Olsen, E.O.M.; Shults, R.A.; Eaton, D.K. Texting while driving and other risky motor vehicle behaviors among US high school students. Pediatrics 2013, 131, e1708–e1715. [Google Scholar] [CrossRef]
- Khan, A.A.; Khalid, A.; Iqbal, R. Revealing the relationship between smartphone addiction and academic performance of students: Evidences from higher educational Institutes of Pakistan. Pak. Adm. Rev. 2019, 3, 74–83. [Google Scholar]
- Alfawareh, H.M.; Jusoh, S. Smartphones usage among university students: Najran University case. Int. J. Acad. Res. 2014, 6, 321–326. [Google Scholar] [CrossRef]
- Yildirim, C.; Correia, A.-P. Exploring the dimensions of nomophobia: Development and validation of a self-reported questionnaire. Comput. Hum. Behav. 2015, 49, 130–137. [Google Scholar] [CrossRef]
- King, A.L.S.; Valença, A.M.; Silva, A.C.; Sancassiani, F.; Machado, S.; Nardi, A.E. “Nomophobia”: Impact of cell phone use interfering with symptoms and emotions of individuals with panic disorder compared with a control group. Clin. Pract. Epidemiol. Ment. Health 2014, 10, 28–35. [Google Scholar] [CrossRef] [PubMed]
- Archer, D. Smartphone Addiction. Available online: https://www.psychologytoday.com/intl/blog/reading-between-the-headlines/201307/smartphone-addiction (accessed on 26 January 2023).
- Robinson, P. Attention and memory during SLA. In The Handbook of Second Language Acquisition; Doughty, C., Long, M., Eds.; Blackwell: Oxford, UK, 2003; pp. 631–678. [Google Scholar]
- Schmidt, R. Deconstructing consciousness in search of useful definitions for applied linguistics. AILA Rev. 1994, 11, 11–26. [Google Scholar]
- Carr, T.H.; Curran, T. Cognitive factors in learning about structured sequences: Applications to syntax. Stud. Second Lang. Acquis. 1994, 16, 205–230. [Google Scholar] [CrossRef]
- Bunce, D.M.; Flens, E.A.; Neiles, K.Y. How long can students pay attention in class? A study of student attention decline using clickers. J. Chem. Educ. 2010, 87, 1438–1443. [Google Scholar] [CrossRef]
- Johnson, P.A. Actively pursuing knowledge in the college classroom. J. Coll. Teach. Learn. 2011, 8, 17–30. [Google Scholar] [CrossRef]
- Zull, J.E. From Brain to Mind: Using Neuroscience to Guide Change in Education; Stylus Publishing, LLC: Sterling, VA, USA, 2011. [Google Scholar]
- Renninger, K.A. Children’s play interests, representations, and activity: Knowing and remembering in young children. In Emory Cognition; Fivush, R., Hudson, J., Eds.; Cambridge University Press: Cambridge, UK, 1990; pp. 127–165. [Google Scholar]
- Renninger, K.; Wozniak, R.H. Effect of interest on attentional shift, recognition, and recall in young children. Dev. Psychol. 1985, 21, 624–632. [Google Scholar] [CrossRef]
- Gunzelmann, G.; Gross, J.B.; Gluck, K.A.; Dinges, D.F. Sleep deprivation and sustained attention performance: Integrating mathematical and cognitive modeling. Cogn. Sci. 2009, 33, 880–910. [Google Scholar] [CrossRef]
- Valdez, P.; Reilly, T.; Waterhouse, J. Rhythms of mental performance. Mind Brain Educ. 2008, 2, 7–16. [Google Scholar] [CrossRef]
- Durmer, J.S.; Dinges, D.F. Neurocognitive consequences of sleep deprivation. In Seminars in Neurology; Medical Publishers, Inc.: New York, NY, USA, 2005; pp. 117–129. [Google Scholar]
- Daneman, M.; Hannon, B. What Do Working Memory Span Tasks like Reading Span Really Measure. In The Cognitive Neuroscience of Working Memory; Osaka, R.H.L.N., D’Esposito, M., Eds.; Oxford University Press: Oxford, UK, 2007; pp. 21–42. [Google Scholar]
- Wang, W. Factors Affecting Learners’ Attention to Teacher Talk in Nine ESL Classrooms. Teach. Engl. A Second. Or Foreign Lang. 2015, 19, n1. [Google Scholar]
- Linck, J.A.; Osthus, P.; Koeth, J.T.; Bunting, M.F. Working memory and second language comprehension and production: A meta-analysis. Psychon. Bull. Rev. 2014, 21, 861–883. [Google Scholar] [CrossRef]
- Gass, S.; Svetics, I.; Lemelin, S. Differential effects of attention. Lang. Learn. 2003, 53, 497–546. [Google Scholar] [CrossRef]
- Leow, R.P. Attention, awareness, and foreign language behavior. Lang. Learn. 2001, 51, 113–155. [Google Scholar] [CrossRef]
- Rosa, E.M.; Leow, R.P. Awareness, different learning conditions, and second language development. Appl. Psycholinguist. 2004, 25, 269–292. [Google Scholar] [CrossRef]
- Williams, J.N. Learning without awareness. Stud. Second Lang. Acquis. 2005, 27, 269–304. [Google Scholar] [CrossRef]
- Bonnet, M.H.; Arand, D.L. We are chronically sleep deprived. Sleep 1995, 18, 908–911. [Google Scholar] [CrossRef]
- Buboltz, W.C., Jr.; Brown, F.; Soper, B. Sleep habits and patterns of college students: A preliminary study. J. Am. Coll. Health 2001, 50, 131–135. [Google Scholar] [CrossRef]
- Lund, H.G.; Reider, B.D.; Whiting, A.B.; Prichard, J.R. Sleep patterns and predictors of disturbed sleep in a large population of college students. J. Adolesc. Health 2010, 46, 124–132. [Google Scholar] [CrossRef]
- Gaultney, J.F. The prevalence of sleep disorders in college students: Impact on academic performance. J. Am. Coll. Health 2010, 59, 91–97. [Google Scholar] [CrossRef]
- Schlarb, A.; Bihlmaier, I.; Hautzinger, M.; Gulewitsch, M.D.; Schwerdtle, B. Nightmares and associations with sleep quality and self-efficacy among university students. J. Sleep Disord. Manag. 2015, 1, 2. [Google Scholar] [CrossRef]
- Schlarb, A.A.; Kulessa, D.; Gulewitsch, M.D. Sleep characteristics, sleep problems, and associations of self-efficacy among German university students. Nat. Sci. Sleep 2012, 4, 1–7. [Google Scholar] [CrossRef] [PubMed]
- Alapin, I.; Fichten, C.S.; Libman, E.; Creti, L.; Bailes, S.; Wright, J. How is good and poor sleep in older adults and college students related to daytime sleepiness, fatigue, and ability to concentrate? J. Psychosom. Res. 2000, 49, 381–390. [Google Scholar] [CrossRef] [PubMed]
- Trockel, M.T.; Barnes, M.D.; Egget, D.L. Health-related variables and academic performance among first-year college students: Implications for sleep and other behaviors. J. Am. Coll. Health 2000, 49, 125–131. [Google Scholar] [CrossRef] [PubMed]
- Curcio, G.; Ferrara, M.; De Gennaro, L. Sleep loss, learning capacity and academic performance. Sleep Med. Rev. 2006, 10, 323–337. [Google Scholar] [CrossRef] [PubMed]
- Goodman, J.; Schlossberg, N.K.; Anderson, M.L. Counseling Adults in Transition: Linking Practice with Theory; Springer Publishing Co.: Berlin/Heidelberg, Germany, 2006. [Google Scholar]
- Rice, K.G. Separation-individuation and adjustment to college: A longitudinal study. J. Couns. Psychol. 1992, 39, 203–213. [Google Scholar] [CrossRef]
- Hicks, T.; Heastie, S. High school to college transition: A profile of the stressors, physical and psychological health issues that affect the first-year on-campus college student. J. Cult. Divers. 2008, 15, 143–147. [Google Scholar]
- de Jong-Gierveld, J. Developing and testing a model of loneliness. J. Pers. Soc. Psychol. 1987, 53, 119–128. [Google Scholar] [CrossRef]
- Weiss, R. Loneliness: The Experience of Emotional and Social Isolation; MIT Press: Cambridge, MA, USA, 1975. [Google Scholar]
- Beutel, M.E.; Klein, E.M.; Brähler, E.; Reiner, I.; Jünger, C.; Michal, M.; Wiltink, J.; Wild, P.S.; Münzel, T.; Lackner, K.J. Loneliness in the general population: Prevalence, determinants and relations to mental health. BMC Psychiatry 2017, 17, 97. [Google Scholar] [CrossRef]
- Sweller, J. Cognitive load during problem solving: Effects on learning. Cogn. Sci. 1988, 12, 257–285. [Google Scholar] [CrossRef]
- McCoy, B.R. Gen Z and Digital Distractions in the Classroom: Student Classroom Use of Digital Devices for Non-Class Related purposes. Available online: https://digitalcommons.unl.edu/cgi/viewcontent.cgi?article=1118&context=journalismfacpub (accessed on 26 January 2023).
- Campbell, S.W. Perceptions of mobile phones in college classrooms: Ringing, cheating, and classroom policies. Commun. Educ. 2006, 55, 280–294. [Google Scholar] [CrossRef]
- Froese, A.D.; Carpenter, C.N.; Inman, D.A.; Schooley, J.R.; Barnes, R.B.; Brecht, P.W.; Chacon, J.D. Effects of classroom cell phone use on expected and actual learning. Coll. Stud. J. 2012, 46, 323–332. [Google Scholar]
- Wood, E.; Zivcakova, L.; Gentile, P.; Archer, K.; De Pasquale, D.; Nosko, A. Examining the impact of off-task multi-tasking with technology on real-time classroom learning. Comput. Educ. 2012, 58, 365–374. [Google Scholar] [CrossRef]
- Wei, F.-Y.F.; Wang, Y.K.; Klausner, M. Rethinking college students’ self-regulation and sustained attention: Does text messaging during class influence cognitive learning? Commun. Educ. 2012, 61, 185–204. [Google Scholar] [CrossRef]
- Kuznekoff, J.H.; Titsworth, S. The impact of mobile phone usage on student learning. Commun. Educ. 2013, 62, 233–252. [Google Scholar] [CrossRef]
- Adams, S.K.; Kisler, T.S. Sleep quality as a mediator between technology-related sleep quality, depression, and anxiety. Cyberpsychol. Behav. Soc. Netw. 2013, 16, 25–30. [Google Scholar] [CrossRef]
- Jiang, X.-L.; Zheng, X.-Y.; Yang, J.; Ye, C.-P.; Chen, Y.-Y.; Zhang, Z.-G.; Xiao, Z.-J. A systematic review of studies on the prevalence of insomnia in university students. Public Health 2015, 129, 1579–1584. [Google Scholar] [CrossRef]
- Walsh, N.A.; Rodriguez, N.; Repa, L.M.; King, E.; Garland, S.N. Associations between device use before bed, mood disturbance, and insomnia symptoms in young adults. Sleep Health 2020, 6, 822–827. [Google Scholar] [CrossRef]
- Parasuraman, S.; Sam, A.T.; Yee, S.W.K.; Chuon, B.L.C.; Ren, L.Y. Smartphone usage and increased risk of mobile phone addiction: A concurrent study. Int. J. Pharm. Investig. 2017, 7, 125–131. [Google Scholar] [CrossRef]
- Rosen, L.; Carrier, L.M.; Miller, A.; Rokkum, J.; Ruiz, A. Sleeping with technology: Cognitive, affective, and technology usage predictors of sleep problems among college students. Sleep Health 2016, 2, 49–56. [Google Scholar] [CrossRef] [PubMed]
- Abdulghani, H.M.; Al-Drees, A.A.; Khalil, M.S.; Ahmad, F.; Ponnamperuma, G.G.; Amin, Z. What factors determine academic achievement in high achieving undergraduate medical students? A qualitative study. Med. Teach. 2014, 36, S43–S48. [Google Scholar] [CrossRef] [PubMed]
- Sitticharoon, C.; Srisuma, S.; Kanavitoon, S.; Summachiwakij, S. Exploratory study of factors related to educational scores of first preclinical year medical students. Adv. Physiol. Educ. 2014, 38, 25–33. [Google Scholar] [CrossRef] [PubMed]
- Ahrberg, K.; Dresler, M.; Niedermaier, S.; Steiger, A.; Genzel, L. The interaction between sleep quality and academic performance. J. Psychiatr. Res. 2012, 46, 1618–1622. [Google Scholar] [CrossRef]
- Dixit, A.; Thawani, R.; Goyal, A.; Vaney, N. Psychomotor performance of medical students: Effect of 24 hours of sleep deprivation. Indian J. Psychol. Med. 2012, 34, 129–132. [Google Scholar] [CrossRef] [PubMed]
- Fortier-Brochu, É.; Beaulieu-Bonneau, S.; Ivers, H.; Morin, C.M. Insomnia and daytime cognitive performance: A meta-analysis. Sleep Med. Rev. 2012, 16, 83–94. [Google Scholar] [CrossRef]
- Davies, S.K.; Ang, J.E.; Revell, V.L.; Holmes, B.; Mann, A.; Robertson, F.P.; Cui, N.; Middleton, B.; Ackermann, K.; Kayser, M. Effect of sleep deprivation on the human metabolome. Proc. Natl. Acad. Sci. USA 2014, 111, 10761–10766. [Google Scholar] [CrossRef] [PubMed]
- Krueger, G.P. Sustained work, fatigue, sleep loss and performance: A review of the issues. Work Stress 1989, 3, 129–141. [Google Scholar] [CrossRef]
- Maquet, P. The role of sleep in learning and memory. Science 2001, 294, 1048–1052. [Google Scholar] [CrossRef]
- Pilcher, J.J.; Walters, A.S. How sleep deprivation affects psychological variables related to college students’ cognitive performance. J. Am. Coll. Health 1997, 46, 121–126. [Google Scholar] [CrossRef]
- Monk, T.H.; Buysse, D.J.; Potts, J.M.; DeGrazia, J.M.; Kupfer, D.J. Morningness-eveningness and lifestyle regularity. Chronobiol. Int. 2004, 21, 435–443. [Google Scholar] [CrossRef] [PubMed]
- Jung, C.M.; Ronda, J.M.; Czeisler, C.A.; Wright, K.P., Jr. Comparison of sustained attention assessed by auditory and visual psychomotor vigilance tasks prior to and during sleep deprivation. J. Sleep Res. 2011, 20, 348–355. [Google Scholar] [CrossRef] [PubMed]
- Peplau, L.A.; Perlman, D. Perspective on loneliness. In Lonelinss: A Sourcebook of Current Theory, Research and Therapy; Peplau, L., Perlman, D., Eds.; Wiley: New York, NY, USA, 1982; pp. 1–20. [Google Scholar]
- Caplan, S.; Williams, D.; Yee, N. Problematic Internet use and psychosocial well-being among MMO players. Comput. Hum. Behav. 2009, 25, 1312–1319. [Google Scholar] [CrossRef]
- Ceyhan, A.A.; Ceyhan, E. Loneliness, depression, and computer self-efficacy as predictors of problematic internet use. Cyberpsychol. Behav. 2008, 11, 699–701. [Google Scholar] [CrossRef] [PubMed]
- Bozoglan, B.; Demirer, V.; Sahin, I. Loneliness, self-esteem, and life satisfaction as predictors of Internet addiction: A cross-sectional study among Turkish university students. Scand. J. Psychol. 2013, 54, 313–319. [Google Scholar] [CrossRef]
- Lemmens, J.S.; Valkenburg, P.M.; Peter, J. Development and validation of a game addiction scale for adolescents. Media Psychol. 2009, 12, 77–95. [Google Scholar] [CrossRef]
- Kwon, M.; Kim, D.-J.; Cho, H.; Yang, S. The smartphone addiction scale: Development and validation of a short version for adolescents. PLoS ONE 2013, 8, e83558. [Google Scholar] [CrossRef]
- Chang, C.-H. The Effect of Digital Game-based Learning upon Junior High School Students’ Concentration, Critical Thinking Skills and Academic Achievement. Master’s Thesis, National Cheng Kung University, Tainan, Taiwan, 2012. [Google Scholar]
- Urponen, H.; Partinen, M.; Vuori, I.; Hasan, J. Sleep quality and health: Description of the sleep quality index. In Sleep and Health Risk; Peter, J.H., Penzel, T., Podszus, T., Wichert, P.V., Eds.; Springer: Berlin/Heidelberg, Germany, 1991; pp. 555–558. [Google Scholar]
- Russell, D.; Peplau, L.A.; Cutrona, C.E. The revised UCLA Loneliness Scale: Concurrent and discriminant validity evidence. J. Pers. Soc. Psychol. 1980, 39, 472–480. [Google Scholar] [CrossRef]
- Cecen, A.R. The effects of gender and loneliness levels on ways of coping among university students. Coll. Stud. J. 2008, 42, 510–516. [Google Scholar]
- Jobe, L.E.; White, S.W. Loneliness, social relationships, and a broader autism phenotype in college students. Pers. Individ. Differ. 2007, 42, 1479–1489. [Google Scholar] [CrossRef]
- Kao, P.-C. Exploring personality traits and loneliness in university EFL (English as a foreign language) learners. New Educ. Rev. 2012, 30, 236–245. [Google Scholar]
- Thomas, L.; Orme, E.; Kerrigan, F. Student loneliness: The role of social media through life transitions. Comput. Educ. 2020, 146, 103754. [Google Scholar] [CrossRef]
- Henseler, J.; Ringle, C.M.; Sinkovics, R.R. The use of partial least squares path modeling in international marketing. Adv. Int. Mark. 2009, 20, 277–319. [Google Scholar]
- Hair, J.F.; Anderson, R.E.; Tatham, R.L.; Black, W.C. Multivariate Data Analysis; Prentice Hall: Hoboken, NJ, USA, 1998. [Google Scholar]
- Hair, J., Jr.; Black, W.; Babin, B.; Anderson, R. Multivariate Data Analysis; Cengage Learning: London, UK, 2019. [Google Scholar]
- Garson, G.D. Testing Statistical Assumptions; Statistical Associates Publishing: Asheboro, NC, USA, 2012. [Google Scholar]
- Kock, N. Common method bias in PLS-SEM: A full collinearity assessment approach. Int. J. e-Collab. 2015, 11, 1–10. [Google Scholar] [CrossRef]
- Byrne, B.M. Structural Equation Modeling with AMOS: Basic Concepts, Applications, and Programming; Routledge: New York, NY, USA, 2016. [Google Scholar]
- Baron, R.M.; Kenny, D.A. The moderator–mediator variable distinction in social psychological research: Conceptual, strategic, and statistical considerations. J. Pers. Soc. Psychol. 1986, 51, 1173–1182. [Google Scholar] [CrossRef]
- Sobel, M.E. Asymptotic confidence intervals for indirect effects in structural equation models. Sociol. Methodol. 1982, 13, 290–312. [Google Scholar] [CrossRef]
- Exelmans, L.; Van den Bulck, J. Bedtime mobile phone use and sleep in adults. Soc. Sci. Med. 2016, 148, 93–101. [Google Scholar] [CrossRef]
- Mazzer, K.; Bauducco, S.; Linton, S.J.; Boersma, K. Longitudinal associations between time spent using technology and sleep duration among adolescents. J. Adolesc. 2018, 66, 112–119. [Google Scholar] [CrossRef]



| M | SD | UCLALS | SPAS | SQI | AEFLCS | Skewness | Kurtosis | VIF | |
|---|---|---|---|---|---|---|---|---|---|
| UCLALS | 2.14 | 0.61 | - | 0.120 | −0.157 | 1.138 | |||
| SPAS | 3.35 | 1.01 | 0.148 * | - | 0.171 | −0.015 | 1.160 | ||
| SQI | 1.36 | 0.42 | −0.313 * | −0.278 * | - | −0.754 | 0.487 | 1.242 | |
| AEFLCS | 4.61 | 0.92 | −0.248 * | −0.323 * | 0.335 * | - | −0.890 | 1.810 | 1.231 |
| Scale | CA | CR | AVE | HTMT | |||
|---|---|---|---|---|---|---|---|
| UCLALS | SPAS | SQI | AEFLCS | ||||
| UCLALS | 0.957 | 0.952 | 0.295 | - | |||
| SPAS | 0.911 | 0.909 | 0.507 | 0.158 | - | ||
| SQI | 0.891 | 0.888 | 0.323 | 0.341 | 0.316 | - | |
| AEFLCS | 0.964 | 0.963 | 0.354 | 0.262 | 0.345 | 0.365 | - |
| Path | Estimate | LLCI | ULCI | p | Status |
|---|---|---|---|---|---|
| SPAS → AEFLCS | −0.252 | −0.333 | −0.130 | 0.015 | H1: Supported |
| SPAS → SQI | −0.326 | −0.423 | −0.229 | 0.003 | H2: Supported |
| SQI → AEFLCS | 0.271 | 0.154 | 0.383 | 0.007 | H3: Supported |
| SPAS → SQI → AEFLCS | −0.094 | −0.180 | −0.057 | 0.002 | H4: Partially supported |
| UCLALS → SPAS | 0.165 | 0.044 | 0.270 | 0.019 | H5: Supported |
| SPAS → SQI → AEFLCS | Estimate | LLCI | ULCI | p | Status |
|---|---|---|---|---|---|
| Indirect effect | −0.094 | −0.180 | −0.057 | 0.002 | Partial mediation |
| Direct effect | −0.270 | −0.359 | −0.123 | 0.016 | |
| Total effect | −0.364 | −0.479 | −0.231 | 0.009 |
Disclaimer/Publisher’s Note: The statements, opinions and data contained in all publications are solely those of the individual author(s) and contributor(s) and not of MDPI and/or the editor(s). MDPI and/or the editor(s) disclaim responsibility for any injury to people or property resulting from any ideas, methods, instructions or products referred to in the content. |
© 2023 by the author. Licensee MDPI, Basel, Switzerland. This article is an open access article distributed under the terms and conditions of the Creative Commons Attribution (CC BY) license (https://creativecommons.org/licenses/by/4.0/).
Share and Cite
Kao, P.-C. The Interrelationship of Loneliness, Smartphone Addiction, Sleep Quality, and Students’ Attention in English as a Foreign Language Class. Int. J. Environ. Res. Public Health 2023, 20, 3460. https://doi.org/10.3390/ijerph20043460
Kao P-C. The Interrelationship of Loneliness, Smartphone Addiction, Sleep Quality, and Students’ Attention in English as a Foreign Language Class. International Journal of Environmental Research and Public Health. 2023; 20(4):3460. https://doi.org/10.3390/ijerph20043460
Chicago/Turabian StyleKao, Po-Chi. 2023. "The Interrelationship of Loneliness, Smartphone Addiction, Sleep Quality, and Students’ Attention in English as a Foreign Language Class" International Journal of Environmental Research and Public Health 20, no. 4: 3460. https://doi.org/10.3390/ijerph20043460
APA StyleKao, P.-C. (2023). The Interrelationship of Loneliness, Smartphone Addiction, Sleep Quality, and Students’ Attention in English as a Foreign Language Class. International Journal of Environmental Research and Public Health, 20(4), 3460. https://doi.org/10.3390/ijerph20043460

