A Task Complexity Analysis Method to Study the Emergency Situation under Automated Metro System
Abstract
1. Introduction
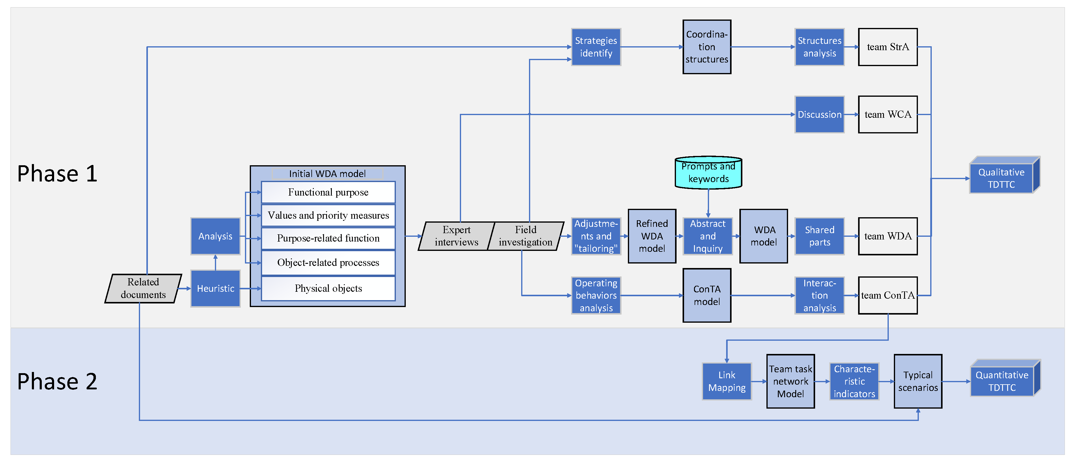
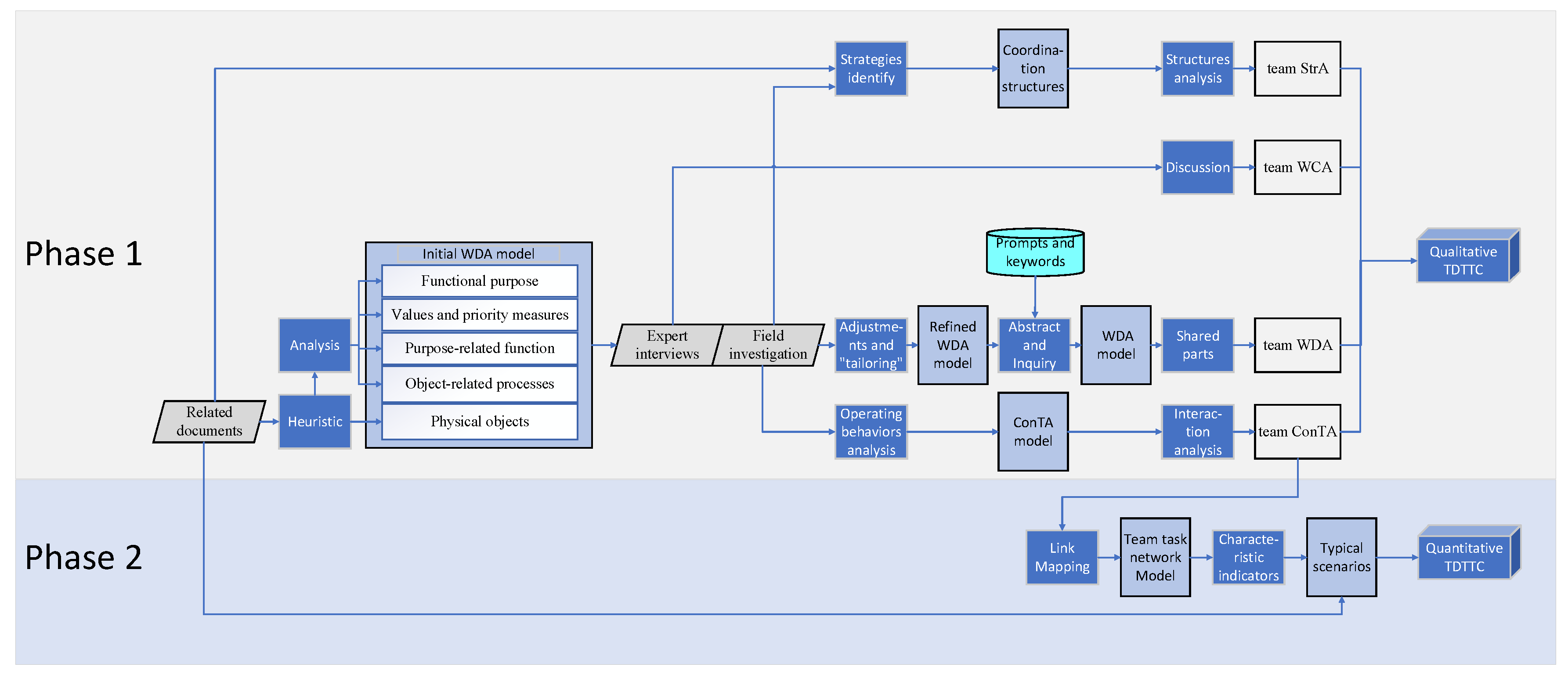
2. Method
2.1. Data Collection Methods
- (1)
- Related documents collection and review
- (2)
- Expert interview
- (3)
- Field investigation
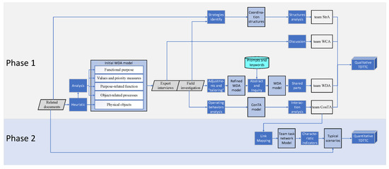
2.2. Processing Steps and Intermediate Parts
- (1)
- Heuristic
- (2)
- Analysis
- (3)
- Adjustment and tailoring
- (4)
- Operating behaviors analysis
- (5)
- Strategies identification
- (6)
- Structures analysis
- (7)
- Abstract and inquiry
- (8)
- Shared parts
- (9)
- Interaction analysis
- (10)
- Discussion
- (11)
- Link mapping
2.3. Prompts and Keywords
3. Team-CWA for TDTTC
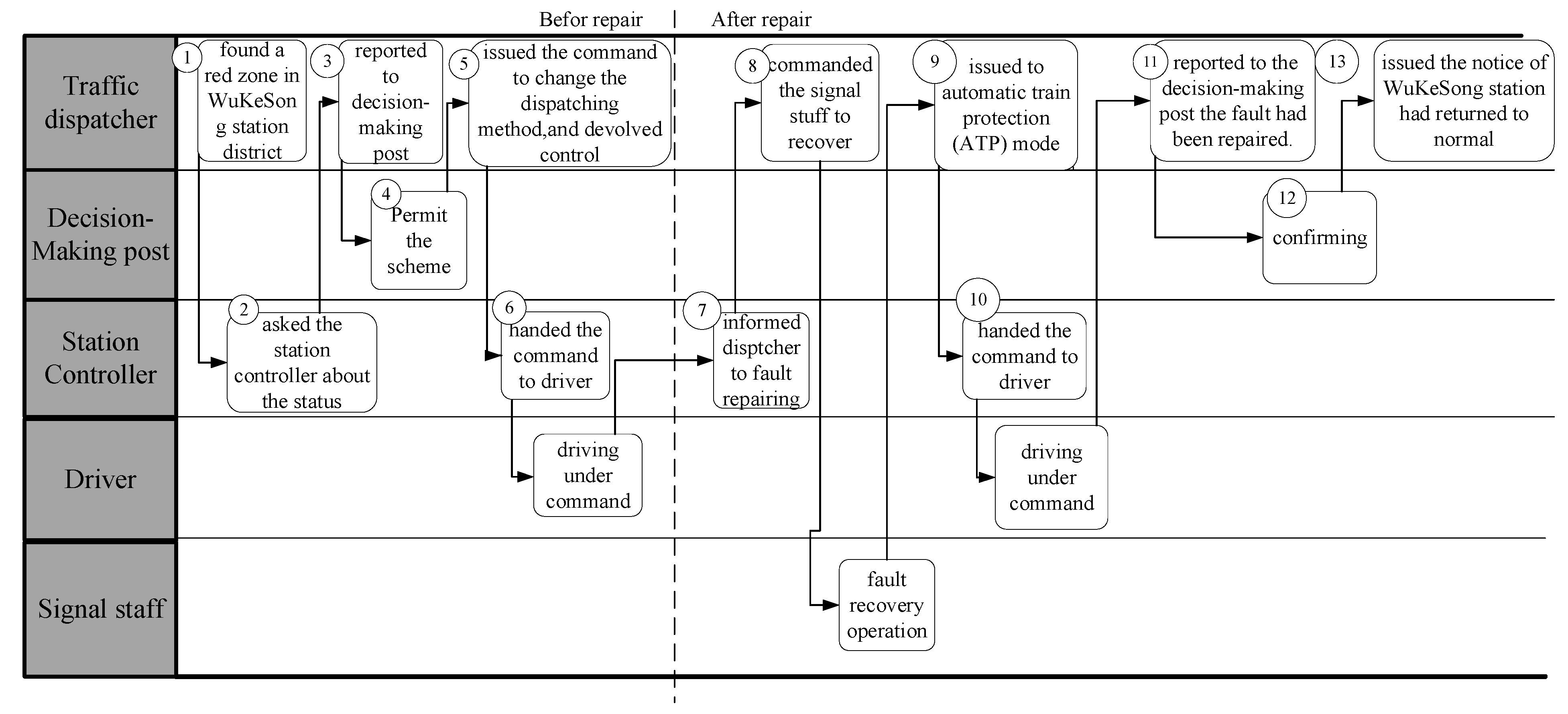
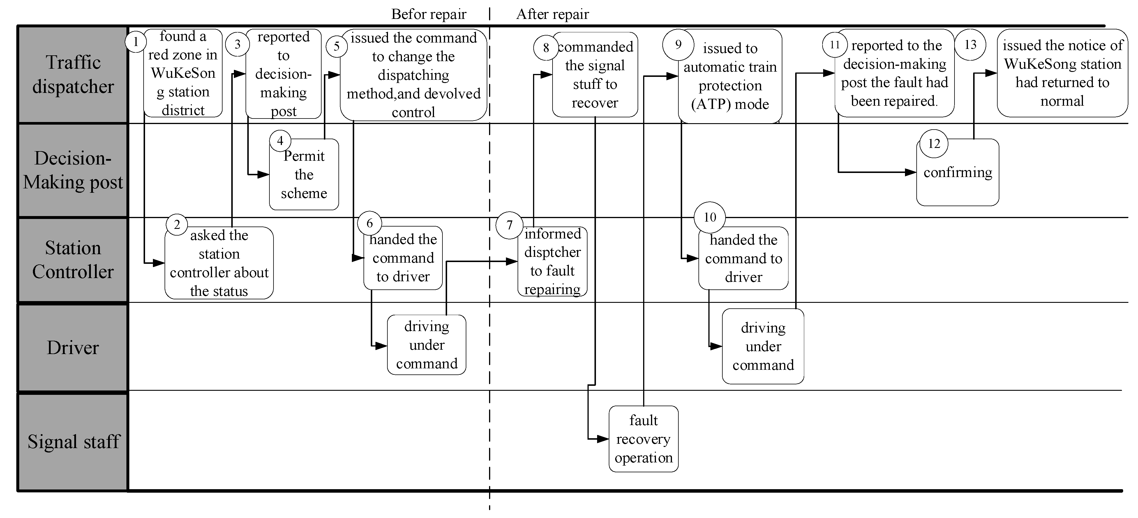
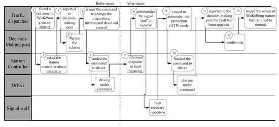
3.1. Scenario Description
3.2. Team Work Domain Analysis
3.3. Team Control Task Analysis
3.4. Team Strategies Analysis
3.5. Teamworker Competencies Analysis
4. Quantitative Analysis of TDTTC for Emergency Situation
4.1. Network Model Construction for Team Task under Emergency
4.2. Selection of Network Characteristic Index
4.3. Verification of Quantitative Analysis
5. Discussion
6. Conclusions
Author Contributions
Funding
Institutional Review Board Statement
Informed Consent Statement
Data Availability Statement
Conflicts of Interest
Abbreviations
| TDTTC | traffic dispatching team task complexity |
| Team-CWA | team cognitive work analysis |
| GOA | grade of automation |
| OCC | operation control centre |
| FAO | fully automatic operation |
| TC | task complexity |
| CWA | cognitive work analysis |
| WDA | work domain analysis |
| ConTA | control task analysis |
| StrA | straight analysis |
| SOCA | social organization and cooperation analysis |
| TTC | team task complexity |
| WCA | worker competencies analysis |
References
- Ryan, B.; Golightly, D.; Pickup, L.; Reinartz, S.; Atkinson, S.; Dadashi, N. Human functions in safety—Developing a framework of goals, human functions and safety relevant activities for railway socio-technical systems. Saf. Sci. 2021, 140, 105279. [Google Scholar] [CrossRef]
- Klockner, K.; Toft, Y. Railway accidents and incidents: Complex socio-technical system accident modelling comes of age. Saf. Sci. 2018, 110, 59–66. [Google Scholar] [CrossRef]
- Li, C.; Tang, T.; Chatzimichailidou, M.M.; Jun, G.T.; Waterson, P. A hybrid human and organisational analysis method for railway accidents based on STAMP-HFACS and human information processing. Appl. Ergon. 2019, 79, 122–142. [Google Scholar] [CrossRef] [PubMed]
- Dubois, C.; Le Ny, J. Adaptive Task Allocation in Human-Machine Teams with Trust and Workload Cognitive Models. In Proceedings of the IEEE International Conference on Systems, Man, and Cybernetics (SMC), Toronto, ON, Canada, 11–14 October 2020; pp. 3241–3246. [Google Scholar]
- Wang, A.; Guo, B.; Du, H.; Bao, H. Impact of Automation at Different Cognitive Stages on High-Speed Train Driving Performance. IEEE Trans. Intell. Transp. Syst. 2022, 23, 24599–24608. [Google Scholar] [CrossRef]
- Chae, S.; Seo, Y.; Lee, K.C. Effects of task complexity on individual creativity through knowledge interaction: A comparison of temporary and permanent teams. Comput. Hum. Behav. 2017, 15, 138–148. [Google Scholar] [CrossRef]
- Ge, X.Y.; Zhou, Q.X.; Liu, Z.Q. Assessment of space station on-orbit maintenance task complexity. Reliab. Eng. Syst. Saf. 2020, 193, 106661. [Google Scholar] [CrossRef]
- Wang, Z.R.; Bhamra, R.S.; Wang, M.; Xie, H.; Yang, L.L. Critical Hazards Identification and Prevention of Cascading Escalator Accidents at Metro Rail Transit Stations. Int. J. Environ. 2020, 17, 3400. [Google Scholar] [CrossRef]
- Chiou, E.K.; Lee, J.D. Trusting Automation: Designing for Responsivity and Resilience. Hum. Factors 2021, 65, 137–165. [Google Scholar] [CrossRef]
- Zhao, B.B.; Tang, T.; Ning, B. System dynamics approach for modelling the variation of organizational factors for risk control in automatic metro. Saf. Sci. 2017, 94, 128–142. [Google Scholar] [CrossRef]
- Lavelle, M.; Darzi, A.; Starodub, R.; Anderson, J.E. The role of transactive memory systems, psychological safety and interpersonal conflict in hospital team performance. Ergonomics 2022, 65, 519–529. [Google Scholar] [CrossRef]
- Yan, F.; Ma, J.Q.; Li, M.; Niu, R.; Tang, T. An Automated Accident Causal Scenario Identification Method for Fully Automatic Operation System Based on STPA. IEEE Access 2021, 9, 11051–11064. [Google Scholar] [CrossRef]
- Karvonen, H.; Aaltonen, I.; Wahlstrom, M.; Salo, L.; Savioja, P.; Norros, L. Hidden roles of the train driver: A challenge for metro automation. Interact. Comput. 2011, 23, 289–298. [Google Scholar] [CrossRef]
- Danner-Schröder, A.; Ostermann, S.M. Towards a Processual Understanding of Task Complexity: Constructing task complexity in practice. Organ. Stud. 2020, 43, 437–463. [Google Scholar] [CrossRef]
- Ciani, L.; Guidi, G.; Patrizi, G. Human reliability in railway engineering: Literature review and bibliometric analysis of the last two decades. Saf. Sci. 2022, 151, 105755. [Google Scholar] [CrossRef]
- Wang, Y.N.; Liang, Y.Z.; Sun, H. A Regret Theory-Based Decision-Making Method for Urban Rail Transit in Emergency Response of Rainstorm Disaster. J. Adv. Transp. 2020, 2020, 3235429. [Google Scholar] [CrossRef]
- Gu, X.; Ji, C.; Zhang, G. Energy-Optimal Latency-Constrained Application Offloading in Mobile-Edge Computing. Sensors 2020, 20, 3064. [Google Scholar] [CrossRef]
- Takacs, V.K.; Juhasz, M. The influence of team workload on team performance in the light of task complexity: A study of nuclear fire brigades. Int. J. Occup. Saf. Ergon. JOSE 2022, 1–10. [Google Scholar] [CrossRef]
- Kamal, A.; Pedapati, S.R.; Muhammad, M. Reliability engineering applications in electronic, software, nuclear and aerospace industries: A 20 year review (2000–2020). Ain Shams Eng. J. 2021, 12, 3009–3019. [Google Scholar] [CrossRef]
- Men, C.; Ruiqian, J. Knowledge-oriented leadership, team learning and team creativity: The roles of task interdependence and task complexity. Leadersh. Organ. Dev. J. 2021. ahead-of-print. [Google Scholar] [CrossRef]
- Hærem, T.; Pentland, B.T.; Miller, K.D. Task complexity: Extending a core concept. Acad. Manag. Rev. 2015, 40, 446–460. [Google Scholar] [CrossRef]
- Wood, R.E. Task complexity: Definition of the construct. Organ. Behav. Hum. Decis. Process. 1986, 37, 60–82. [Google Scholar] [CrossRef]
- Jang, I.; Kim, Y.; Park, J. Investigating the Effect of Task Complexity on the Occurrence of Human Errors observed in a Nuclear Power Plant Full-Scope Simulator. Reliab. Eng. Syst. Saf. 2021, 214, 107704. [Google Scholar] [CrossRef]
- Liu, P.; Li, Z. Comparison of task complexity measures for emergency operating procedures: Convergent validity and predictive validity. Reliab. Eng. Syst. Saf. 2014, 121, 289–293. [Google Scholar] [CrossRef]
- Cui, X.; Zhang, Y.; Zhou, Y.; Huang, T.; Li, Z. Measurements of team workload: A time pressure and scenario complexity study for maritime operation tasks. Int. J. Ind. Ergon. 2021, 83, 103110. [Google Scholar] [CrossRef]
- Peng, L.; Li, Z.; Zhuang, W. Task Complexity Measure for Emergency Operating Procedures Based on Resource Requirements in Human Information Processing. In Proceedings of the 11th International Probabilistic Safety Assessment and Management Conference and The Annual European Safety and Reliability Conference, Helsinki, Finland, 25–29 June 2012. [Google Scholar]
- Austin, E.E.; Blakely, B.; Salmon, P.; Braithwaite, J.; Clay-Williams, R. Technology in the emergency department: Using cognitive work analysis to model and design sustainable systems. Saf. Sci. 2022, 147, 105613. [Google Scholar] [CrossRef]
- Ghalenoei, M.; Mortazavi, S.B.; Mazloumi, A.; Pakpour, A.H. Impact of workload on cognitive performance of control room operators. Cogn. Technol. Work. 2022, 24, 195–207. [Google Scholar] [CrossRef]
- Cattermole-Terzic, V.; Horberry, T. Improving Traffic Incident Management Using Team Cognitive Work Analysis. J. Cogn. Eng. Decis. Mak. 2019, 14, 152–173. [Google Scholar] [CrossRef]
- Salmon, P.; Jenkins, D.; Stanton, N.; Walker, G. Hierarchical task analysis vs. cognitive work analysis: Comparison of theory, methodology and contribution to system design. Theor. Issues Ergon. Sci. 2010, 11, 504–531. [Google Scholar] [CrossRef]
- Ashoori, M.; Burns, C. Team Cognitive Work Analysis: Structure and Control Tasks. J. Cogn. Eng. Decis. Mak. 2012, 7, 123–140. [Google Scholar] [CrossRef]
- Dainoff, M.J.; Hettinger, L.J.; Joe, J.C. Using Information Automation and Human Technology Integration to Implement Integrated Operations for Nuclear. 2022. Available online: https://inldigitallibrary.inl.gov/sites/sti/sti/Sort_62734.pdf (accessed on 1 September 2022).
- McIlroy, R.C.; Banks, V.A.; Parnell, K.J. 25 Years of road safety: The journey from thinking humans to systems-thinking. Appl. Ergon. 2022, 98, 103592. [Google Scholar] [CrossRef]
- Kim, J.; Madeira-Revell, K.; Preston, J. Promoting passenger behaviour change with provision of occupancy information to help moderate train overcrowding: A cognitive work analysis approach. Appl. Ergon. 2022, 104, 103801. [Google Scholar] [CrossRef] [PubMed]
- Kamoise, N.; Guérin, C.; Hamzaoui, M.; Nathalie, J. Using Cognitive Work Analysis to deploy collaborative digital twins: Application to predictive maintenance. In Proceedings of the European Safety and Reliability Conference, Dublin, Ireland, 28 August–1 September 2022. [Google Scholar] [CrossRef]
- Stanton, N.A.; McIlroy, R.C.; Harvey, C.; Blainey, S.; Hickford, A.; Preston, J.M.; Ryan, B. Following the cognitive work analysis train of thought: Exploring the constraints of modal shift to rail transport. Ergonomics 2013, 56, 522–540. [Google Scholar] [CrossRef] [PubMed]
- Wu, D.; Zhao, J. Process topology convolutional network model for chemical process fault diagnosis. Process Saf. Environ. Prot. 2021, 150, 93–109. [Google Scholar] [CrossRef]
- Houghton, R.J.; Baber, C.; Stanton, N.A.; Jenkins, D.; Revell, K. Combining network analysis with Cognitive Work Analysis: Insights into social organisational and cooperation analysis. Ergonomics 2015, 58, 434–449. [Google Scholar] [CrossRef] [PubMed]
- Ashoori, M.; Burns, C.M.; d’Entremont, B.; Momtahan, K. Using team cognitive work analysis to reveal healthcare team interactions in a birthing unit. Ergonomics 2014, 57, 973–986. [Google Scholar] [CrossRef]
- Stroeve, S.H.; Blom, H.A.P.; Bakker, G.J. Contrasting safety assessments of a runway incursion scenario: Event sequence analysis versus multi-agent dynamic risk modelling. Reliab. Eng. Syst. Saf. 2013, 109, 133–149. [Google Scholar] [CrossRef]
- Schmid, D.; Korn, B.; Stanton, N.A. Evaluating the reduced flight deck crew concept using cognitive work analysis and social network analysis: Comparing normal and data-link outage scenarios. Cogn. Technol. Work. 2020, 22, 109–124. [Google Scholar] [CrossRef]
- Bombelli, A.; Santos, B.F.; Tavasszy, L. Analysis of the air cargo transport network using a complex network theory perspective. Transport. Res. E-Log. Transport. Rev. 2020, 138, 101959. [Google Scholar] [CrossRef]
- Gu, Y.; Fu, X.; Liu, Z.Y.; Xu, X.D.; Chen, A. Performance of transportation network under perturbations: Reliability, vulnerability, and resilience. Transport. Res. E-Log. Transport. Rev. 2020, 133, 101809. [Google Scholar] [CrossRef]
- Ree, M.J. Cognitive Work Analysis: Toward Safe, Productive, and Healthy Computer-Based Work. Pers. Psychol. 2000, 53, 464–466. [Google Scholar]
- Rasmussen, J. Skills, rules, and knowledge; signals, signs, and symbols, and other distinctions in human performance models. IEEE Trans. Syst. Man Cybern. 1983, SMC-13, 257–266. [Google Scholar] [CrossRef]
- Niu, K.; Fang, W.; Guo, B. A team task complexity measure for emergency procedures in fully automatic metro. Concurr. Comput. 2019, 31, e4753. [Google Scholar] [CrossRef]
- Niu, K.; Fang, W.; Guo, B. Team Task Complexity of Traffic Dispatchers in Operating Control Center: A Network-based Concept. In Proceedings of the International Conference on Intelligent Rail Transportation (ICIRT), Singapore, 12–14 December 2018. [Google Scholar]
- Niu, K.; Fang, W.; Song, Q.; Guo, B. Conceptual Model Development of Dispatching Team Task Complexity for Metro Operating Control Center. IEEE Intell. Transp. Syst. Mag. 2021, 13, 174–191. [Google Scholar] [CrossRef]
- Niu, K.; Fang, W.; Song, Q.; Guo, B.; Du, Y.; Chen, Y. An Evaluation Method for Emergency Procedures in Automatic Metro Based on Complexity. IEEE Trans. Intell. Transp. Syst. 2021, 22, 370–383. [Google Scholar] [CrossRef]
- Amin-Naseri, M. Cognitive Work Analysis and Simulation (CWAS): Practical Use of Cognitive Work Analysis in System Design. Master’s Thesis, Iowa State University, Ames, IA, USA, 2015. [Google Scholar]
- Dhukaram, A.; Baber, C. A Systematic Approach for Developing Decision Aids: From Cognitive Work Analysis to Prototype Design and Development. Syst. Eng. 2016, 19, 79–100. [Google Scholar] [CrossRef]
- Read, G.; Salmon, P.; Goode, N.; Lenné, M. A sociotechnical design toolkit for bridging the gap between systems-based analyses and system design. Hum. Factors Ergon. Manuf. 2018, 28, 327–341. [Google Scholar] [CrossRef]
- Hajdukiewicz, J.; Vicente, K. A theoretical note on the relationship between work domain analysis and task analysis. Theor. Issues Ergon. Sci. 2004, 5, 527–538. [Google Scholar] [CrossRef]








| Abstract Level | Prompts | Keywords |
|---|---|---|
| Functional purpose | Why does the system exist or is the existence of the metro system necessary? What are the basic applications or outputs of the metro system? What is the value of the metro system? What is the purpose of the metro system design? What are the constraints or standards imposed on the metro system by an external entity or society? What external constraints should the metro system satisfy? | Reason, purpose, goal, intention, plan, service, output, exposition, role, value, practice, norm, law, policy, standard, discipline, guidance, requirement, rule, limitation |
| Values and priority measures | What are the fundamental principles or values that the metro system must consider? What are the criteria that must be met to achieve the functionality of the metro system? What criteria can be used to evaluate whether the metro system achieves its functional objectives? What criteria can be used to compare, sort, and assign purpose-related functionality? | Criteria, measures, success, effect, efficacy, reliability, quality, quantity, economy, consistency, frequency, probability, time, risk, budget, schedule, performance, results, indicators, price, testing, assessment, resources, principles, theorems, conventions, procedures, guidelines, requirements, rules, constraints |
| Purpose-related function | What functions must be supported to achieve functional goals? What are the functions provided by the physical objects of the metro system? What are the functions provided by processes related to physical objects? What are the physical resources put into the metro system for? What functions do people perform in the metro system? | Functions, operations, processes, activities, roles, responsibilities, jobs, tasks, positions, posts, positions |
| Object-related processes | What are the functional processes, functional capabilities, or constraints associated with metro system physical objects? What are the functional processes, functional capabilities, or constraints that are necessary for the physical objects of the metro system to achieve their purpose-related functions? What can system-related physical objects support? | Processes, capabilities, limitations, functionality, characteristics, performance, applications |
| Physical objects | What are the physical objects associated with the metro system? What are the physical objects necessary to achieve the object-related processes of the metro system? What are the physical objects necessary to implement the object-related processes of the metro system? What are the physical objects that need to be represented in the metro system? | Equipment, tools, artifacts, premises, infrastructure, facilities, installations, personnel, geographical forms, assets, resources |
| Event | Member | Control Task | Boundary Objects | Synchronous and Asynchronous | Distribution |
|---|---|---|---|---|---|
| 1 | TD A, WuKeSong SC | Status monitoring, Fault diagnosing | Center/station ATS, dispatcher phones, dispatcher stations | Synchronous | OCC dispatcher team, driving team |
| 2 | TD A, WuKeSong SC | Fault diagnosing | Center/station ATS, dispatcher phones, dispatcher stations | Asynchronous | OCC dispatcher team, driving team |
| 3 | TD A, DM | Organization and management, Operation adjustment | Dispatcher phones, dispatcher stations | Synchronous | OCC dispatcher team |
| 4 | DM, TD A | Organization and management, Operation adjustment | Dispatcher phones, dispatcher stations | Synchronous | OCC dispatcher team |
| 5 | TD B, WanShou Road SC, YuQuan Road SC, WuKeSong SC | Status monitoring, Operation adjustment | Center/station ATS, dispatcher phones, dispatcher stations | Synchronous | OCC dispatcher team, driving team |
| 6 | WanShou Road SC, YuQuan Road SC, no. 2133 D, no. 1120 D | Operation adjustment | Dispatcher phones, dispatcher stations | Asynchronous | OCC dispatcher team, train team |
| 7 | WuKeSong SC, TD A | Status monitoring, Operation adjustment | Center/station ATS, dispatcher phones, dispatcher stations | Synchronous | OCC dispatcher team, driving team |
| 8 | TD A, SS | Operation adjustment, Troubleshooting | Center/station ATS, dispatcher phones, dispatcher stations | Synchronous | OCC dispatcher team, driving team |
| 9 | TD A, WanShou Road SC, YuQuan Road SC, WuKeSong SC | Status monitoring, Operation adjustment | Center/station ATS, dispatcher phones, dispatcher stations | Synchronous | OCC dispatcher team, driving team |
| 10 | WuKeSong SC, no. 2136 D, no. 1123 D | Operation adjustment | Dispatcher phones, dispatcher stations | Asynchronous | driving team |
| 11 | TD A, DM | Organization and management, Operation adjustment | Dispatcher phones, dispatcher stations | Synchronous | OCC dispatcher team |
| 12 | DM, TD A | Organization and management, Operation adjustment | Dispatcher phones, dispatcher stations | Synchronous | OCC dispatcher team |
| 13 | TD A, WanShou Road SC, YuQuan Road SC, WuKeSong SC | Operation adjustment | Dispatcher phones, dispatcher stations | Synchronous | OCC dispatcher team, driving team |
| Team Members | Skill-Based Behavior | Rule-Based Behavior | Knowledge-Based Behavior | Social Skills Required | Functional Skills Required | |
|---|---|---|---|---|---|---|
| OCC dispatcher team | DM | A reasonable judgment is formed quickly through combining the treatment scheme proposed by the dispatcher with the specific fault situation. | Evaluate and give feedback for the scheduling plan of the dispatcher at any time and give guidance and help when needed. | Monitoring the ATS information and process of dispatcher continuously when the dispatcher makes operation adjustments. | Professional, self-starting, and able to provide knowledge with fewer resources. | Experienced dispatcher or driver with extensive field experience. |
| TD | Experienced dispatchers should be able to quickly judge the occurrence of abnormal conditions and quickly diagnose faults through the information displayed on ATS. | The dispatcher should consider reasonable countermeasures according to the actual fault situation and flexibly apply the scheduling strategy on the premise of ensuring safety. For example, after receiving the notification that signal recovery can be conducted, the dispatcher should take safe and reliable signal recovery operation. | The dispatcher should quickly respond to the fault situation, form the correct fault treatment scheme, confirm the stations and vehicles involved in the fault according to the treatment process, and issue the correct scheduling command. | Cooperative, perceptive, and good communication skills. Be firm and confident in the team role. Professional, self-starting, able to provide knowledge with fewer resources. | Rich scheduling experience, be able to handle emergencies, have good psychological quality. | |
| driving team | SC | Experienced station control personnel should quickly identify and judge the abnormal information and quickly form the diagnosis of the fault cause. | The station controller should quickly grasp and understand the results of operation adjustment, actively cooperate with the signal personnel to deal with the fault, and pay attention to the real-time change of the scene in the process of fault treatment. | The station controller should promptly respond to the dispatcher’s confirmation, inquiry, and dispatch command after the fault occurs and hand over the running order to the train driver in a timely and accurate manner. | Cooperative, perceptive, and good communication skills. Be firm and confident in the team role. | Station personnel who have received professional training. |
| D | The driver should quickly identify the abnormal information and report the fault district in a timely manner. | Pay attention to the actual situation in the fault district continually and make quick responses in emergencies. | Regulate driving according to the dispatch command and driver’s manual. | Cooperative, perceptive, and good communication skills. Be firm and confident in the team role. | Trained drivers. | |
| SS | After receiving the troubleshooting task, the cause of the fault can be determined quickly. | Make a reasonable response to the difficult faults. | Ensure the safety of the premise, quickly troubleshoot, and accurately report to the station control. | Cooperative, perceptive, and good communication skills. Be firm and confident in the team role. | Signal staff who have received professional training. | |
| Index | Calculate |
|---|---|
| Node degree and average degree | , is the number of connected edges between node i and node j. |
| The average shortest path length (L) | , N is the total number of nodes in the network, and is the distance between two adjacent nodes. |
| The agglomeration coefficient (C) | , , where is the actual number of connected edges in adjacent nodes of i and is the number of adjacent nodes of node, and the network agglomeration coefficient is: |
| The overall efficiency of the network (E) | , N is the total number of nodes in the network, and is the distance between two adjacent nodes. |
Disclaimer/Publisher’s Note: The statements, opinions and data contained in all publications are solely those of the individual author(s) and contributor(s) and not of MDPI and/or the editor(s). MDPI and/or the editor(s) disclaim responsibility for any injury to people or property resulting from any ideas, methods, instructions or products referred to in the content. |
© 2023 by the authors. Licensee MDPI, Basel, Switzerland. This article is an open access article distributed under the terms and conditions of the Creative Commons Attribution (CC BY) license (https://creativecommons.org/licenses/by/4.0/).
Share and Cite
Niu, K.; Liu, W.; Zhang, J.; Liang, M.; Li, H.; Zhang, Y.; Du, Y. A Task Complexity Analysis Method to Study the Emergency Situation under Automated Metro System. Int. J. Environ. Res. Public Health 2023, 20, 2314. https://doi.org/10.3390/ijerph20032314
Niu K, Liu W, Zhang J, Liang M, Li H, Zhang Y, Du Y. A Task Complexity Analysis Method to Study the Emergency Situation under Automated Metro System. International Journal of Environmental Research and Public Health. 2023; 20(3):2314. https://doi.org/10.3390/ijerph20032314
Chicago/Turabian StyleNiu, Ke, Wenbo Liu, Jia Zhang, Mengxuan Liang, Huimin Li, Yaqiong Zhang, and Yihang Du. 2023. "A Task Complexity Analysis Method to Study the Emergency Situation under Automated Metro System" International Journal of Environmental Research and Public Health 20, no. 3: 2314. https://doi.org/10.3390/ijerph20032314
APA StyleNiu, K., Liu, W., Zhang, J., Liang, M., Li, H., Zhang, Y., & Du, Y. (2023). A Task Complexity Analysis Method to Study the Emergency Situation under Automated Metro System. International Journal of Environmental Research and Public Health, 20(3), 2314. https://doi.org/10.3390/ijerph20032314

