Abstract
Periodontitis has been commonly linked to periodontopathogens categorized in Socransky’s microbial complexes; however, there is a lack of knowledge regarding “other microorganisms” or “cryptic microorganisms”, which are rarely thought of as significant oral pathogens and have been neither previously categorized nor connected to illnesses in the oral cavity. This study hypothesized that these cryptic microorganisms could contribute to the modulation of oral microbiota present in health or disease (periodontitis and/or obstructive sleep apnea (OSA) patients). For this purpose, the presence and correlation among these cultivable cryptic oral microorganisms were identified, and their possible role in both conditions was determined. Data from oral samples of individuals with or without periodontitis and with or without OSA were obtained from a previous study. Demographic data, clinical oral characteristics, and genera and species of cultivable cryptic oral microorganisms identified by MALDI-TOF were recorded. The data from 75 participants were analyzed to determine the relative frequencies of cultivable cryptic microorganisms’ genera and species, and microbial clusters and correlations tests were performed. According to periodontal condition, dental-biofilm-induced gingivitis in reduced periodontium and stage III periodontitis were found to have the highest diversity of cryptic microorganism species. Based on the experimental condition, these findings showed that there are genera related to disease conditions and others related to healthy conditions, with species that could be related to different chronic diseases being highlighted as periodontitis and OSA comorbidities. The cryptic microorganisms within the oral microbiota of patients with periodontitis and OSA are present as potential pathogens, promoting the development of dysbiotic microbiota and the occurrence of chronic diseases, which have been previously proposed to be common risk factors for periodontitis and OSA. Understanding the function of possible pathogens in the oral microbiota will require more research.
1. Introduction
According to recent studies, patients with obstructive sleep apnea (OSA) have an increased risk of developing periodontitis [1,2]. Some hypotheses about the connection between periodontitis and OSA include a genetic predisposition, an inflammatory response that both disorders share, and a change in the oral microbiota [3].
Individuals with OSA have a higher prevalence of increased periodontal parameters such as probing depth (PD) and clinical attachment level (CAL), as well as an index of apnea–hypopnea (AHI) >15 events per hour, and they experience mouth-breathing-related oral dryness. In addition, these individuals have a microbiota characterized by an increase in Gram-negative bacteria, primarily periodontal pathogens [4,5]. It has been reported that the oral microbiota of patients with OSA is significantly different from that of individuals without OSA. The nasal microbiome of subjects with severe OSA was found to be altered and enriched with Streptococcus, Prevotella, and Veillonella. Several common oral commensals (Streptococcus, Rothia, Veillonella, and Fusobacterium) have been correlated with the apnea–hypopnea index [6]. Pyrosequencing has also been utilized to detect bacteria associated with OSA and hypertension, revealing the presence of Porphyromonas spp. and Aggregatibacter sp. in both mild and moderate–severe OSA [7]; both genera are associated with the development of periodontitis. Similar studies have found that patients with OSA have significantly higher levels of the Scardovia species [8], and that patients with OSA-comorbid hypertension have a different salivary microbiota, which includes the genera Actinomyces, Absconditabacteria (SR1) [G-1], Granulicatella, Corynebacterium, Peptostreptococcus, Porphyromonas, and Leptotrichia [9].
Oral dryness affects bone remodeling triggered by hypoxia, with an increase in CO2 levels [5], reducing the immune system’s response to infections and allowing a higher diversity of microorganisms (bacteria and yeasts), which are capable of generating dysbiotic polymicrobial communities. Recent studies have found that individuals with OSA and periodontitis have higher levels of periodontal pathogenic bacteria [10] associated with yeasts such as Candida spp. [11]. Additionally, cryptic microbiota, which we describe as microorganisms that are not often considered significant oral pathogens and are not classified in the Socransky’s microbial complexes [12], nor are they associated with specific pathologies in the oral cavity, have been identified in periodontitis and OSA [11]. These cryptic microorganisms could contribute to periodontitis development in OSA patients. Therefore, the following study hypothesized about these cryptic microorganisms, which could contribute to the modulation of oral microbiota present in health or disease (periodontitis and/or OSA patients). The purpose was to analyze the presence of these cultivable cryptic oral microorganisms in individuals with periodontitis associated with OSA and to identify potential pathogens in both conditions.
2. Materials and Methods
2.1. Study Population
Demographic data, clinical oral characteristics, and cultivable cryptic microorganisms identified by MALDI-TOF equipment (Microflex from® Bruker Daltonik Inc., Billerica, MA, USA) in three oral samples (saliva, subgingival plaque, and gingival sulcus) of participants from a previous study were available for re-analysis for this study. As previously described [11], participants were recruited from the Sleep Clinic of the Hospital Universitario San Ignacio and the Sleep Clinic of the Faculty of Dentistry at the Pontificia Universidad Javeriana-PUJ, Colombia. Participants with the following criteria were included: (1) adults over 30 years old, (2) individuals who have at least six teeth in their mouth, and (3) individuals who underwent a polysomnographic exam no more than six months ago. The following were the exclusion criteria: smokers, diabetics, individuals who recently took antibiotics, individuals who have had periodontal therapy in the past three months, individuals who use continuous positive airway pressure (CPAP) or bilevel positive airway pressure (BPAP), and individuals who have had pharmacological or surgical treatment for OSA. All participants were diagnosed by a sleep medicine pulmonologist and specialists in periodontics [11].
Inclusionary criteria were set to select completed clinical oral data of participants with cryptic microorganisms identified in their oral samples. Seventy-five participants that fulfilled the inclusion criteria were assigned to one of four groups according to the severity of their OSA and their periodontal diagnosis, as follows: Group 1 (G1) (H) healthy patients: non-periodontitis and non-OSA (n = 20), Group 2 (G2) (P) periodontitis and non-OSA patients (n = 13), Group 3 (G3) (OSA) OSA and non-periodontitis patients (n = 18), and Group 4 (G4) (P-OSA) periodontitis and OSA patients (n = 24).
Three oral samples (saliva, subgingival plaque, and gingival sulcus) were obtained from patients’ oral cavities as previously described [11], with no periodontal stimulation before the samples were taken (probing, prophylaxis, and calculus removal). The unstimulated saliva was collected in polypropylene tubes containing thioglycollate medium (Oxoid®, Thermo Fisher Scientific Inc, Waltham, MA, USA). The gingival sulcus sample was taken after the area of the tooth of interest was relatively isolated using gauze and cotton rolls. This sample was obtained by inserting standard absorbent papers (Periopapers, Oral Flow®, Plainview, NY, USA) into the periodontal sulcus for 30 s and vortexing them for 10 s to elute the Periopaper content into PBS before transferring them to polypropylene tubes with thioglycolate medium. Before collecting a sample of the subgingival plaque, the supragingival plaque was removed with a sterile curette and gauze. The subgingival plaque sample was then obtained with a curette and put into polypropylene tubes with thioglycolate media. The pellet from each oral sample was grown on Sabouraud agar (Merck®, Merck KGaA, Darmstadt, Germany) and BBL Columbia AgarTM with 5% sheep blood, and incubated at 37 °C for 2 and 7 days under aerobiosis and anaerobiosis conditions, respectively. At the conclusion of the incubation period, the MALDI Biotyper® system (Bruker Daltonics Inc., Billerica, MA, USA) was used to identify each type of microbial colony. The data from the 75 participants were earlier related by Corral et al, 2022 [11], and in this study, the data were analyzed in relation to cryptic oral microorganisms.
2.2. Data Register
The demographic data and clinical oral characteristics were recorded, including age, sex, and periodontal parameters: probing depth (PD), clinical attachment loss (CAL), plaque index (PI), bleeding of probing (BOP), and missing teeth. Additionally, the genera and species of cultivable cryptic oral microorganisms identified were recorded.
2.3. Statistical Analysis
The first part of the present study consisted in performing a descriptive statistic. Two-way ANOVA with Tukey’s multiple comparisons test was used to analyze the demographic data and periodontal parameters. In the second part, tests were carried out to compare the cultivable cryptic oral microorganisms between each group, determining the relative frequencies of cryptic microorganisms’ genera and species. The cluster analysis of cryptic microbial communities by the group of patients was conducted using agglomerative hierarchical clustering (AHC) according to the frequency of the microorganisms. Principal coordinates Analysis (PCoA) was calculated by the relative abundance of microorganisms. Association tests were performed within each group using the Spearman r test (p < 0.5) to correlate periodontal parameters and the cultivable cryptic microorganisms. The software packages GraphPad Prism 9.0.2 (GraphPad Software, San Diego, CA, USA) and XLSTAT statistical and data analysis solution (Addinsoft, New York, NY, USA) were used.
3. Results
3.1. Clinical Data
The demographic variables and periodontal parameters of the study population are presented in Table 1. There was a higher percentage of men in Group 4 (P-OSA) than in the other groups. Teeth with periodontitis (%),BOP (%), and PI showed statistically significant differences between Group 2 (P) and Group 4 (P-OSA) vs. Group 1 (H) (p < 0.001). In addition, the PI showed statistically significant differences between Group 3 (OSA) (p < 0.001) vs. Group 1 (H). Regarding the periodontal condition, dental-biofilm-induced gingivitis in reduced periodontium was more prevalent in patients in Group 1 (H) and Group 3 (OSA) (56% and 79%, respectively). Stage III periodontitis was more prevalent in patients in Group 2 (P) and Group 4 (P-OSA) (65% and 81%, respectively) (Figure 1).
Table 1.
Demographic variables and periodontal parameters of the group of patients.
Figure 1.
Percentage of patients of each group according to periodontal condition (according to the new Classification of Periodontal and Peri-implant Diseases and Conditions by G. Caton et al. 2018 [13]). G1 (H): healthy patients, non-periodontitis and non-OSA (n = 20); G2 (P) periodontitis and non-OSA patients (n = 13); G3: (OSA) OSA and non-periodontitis patients (n = 18); G4 (P-OSA) periodontitis and OSA patients (n = 24).
3.2. Microbiological Data
According to the total number of microorganisms per genus identified by group, the percentages of the cryptic microorganisms for each group of patients were adjusted to percentages of relative frequency (Figure 2). Each patient group has a unique microbiological profile that is primarily made up of the genera Staphylococcus spp. and Cutibacterium spp.; the relative frequency of each genus ranged from 32 to 43% and 10 to 17%, respectively. The third most frequent genera in each group stood out as Gemella spp. (9%) in G1 (H), Neisseria spp. (10%) in G2 (P), Rothia spp., Leuconostoc spp. (7.5%) in G3 (OSA), and Bifidobacterium spp. and Lactococcus spp. (8.5%) in G4 (P-OSA). There was a decrease in the presence of four genera in G2 (P), G3 (OSA), and G4 (P-OSA) compared to G1 (H): Staphylococcus spp.: 3% decrease in G2 (P), 8.4% in G3 (OSA) and 11.5% in G4 (P-OSA); Enterococcus spp.: 2.3% decrease in G2 (P), 3.2% in G3 (OSA) and 5.7% in G4 (P-OSA); Gemella spp.: 9.4% decrease in G2 (P), 6.9% in G3 (OSA) and 7.3% in G4 (P-OSA); Lachnoanaerobaculum spp.: 7.6% decrease in G2 (P), 2.6% in G3 (OSA) and 5.4% in G4 (P-OSA). Otherwise, there was an increase in the presence of five genera in G2 (P), G3 (OSA), and G4 (P-OSA) compared to G1 (H): Alloscardovia spp.: 3.3% increase in G2 (P) and 4.3% in G4 (P-OSA); Bifidobacterium spp.: 0.6% increase in G3 (OSA) and 6.6% in G4 (P-OSA); Corynebacterium spp.: 0.6% increase in G3 (OSA); Lactococcus spp.: 0.6% increase in G3 (OSA) and 6.6% in G4 (P-OSA); Leuconostoc spp.: 5.6% increase in G3 (OSA) and 4.5% in G4 (P-OSA); Propionibacterium spp.: 0.6% increase in G3 (OSA) and 4.5% in G4 (P-OSA).
Figure 2.
Microbial profile: percentage of each patient group’s relative frequency of the genus of cultivable cryptic microorganisms (other microorganisms). G1 (H): healthy patients; G2 (P) periodontitis patients; G3: (OSA) OSA patients; G4 (P-OSA) periodontitis and OSA patients.
Some species were only identified in one of the four patient groups: (Table S1). Fifty-six species were found, distributed into thirty-one genera. The major diversity of species of cryptic microorganisms was identified in dental-biofilm-induced gingivitis in reduced periodontium (26 species) and in stage III periodontitis (25 species), with Staphylococcus epidermidis, Cutibacterium acnes, and Bifidobacterium dentium being the most prevalent in both conditions (Figure 3).
Figure 3.
Microbial profile: percentage of relative frequency of each species of cultivable oral cryptic microorganisms by periodontal condition. Healthy conditions: clinical gingival health on an intact periodontium, dental-biofilm-induced gingivitis, dental-biofilm-induced gingivitis in reduced periodontium, Stable periodontal disease in reduced periodontium. Disease condition: periodontitis Stages I–IV.
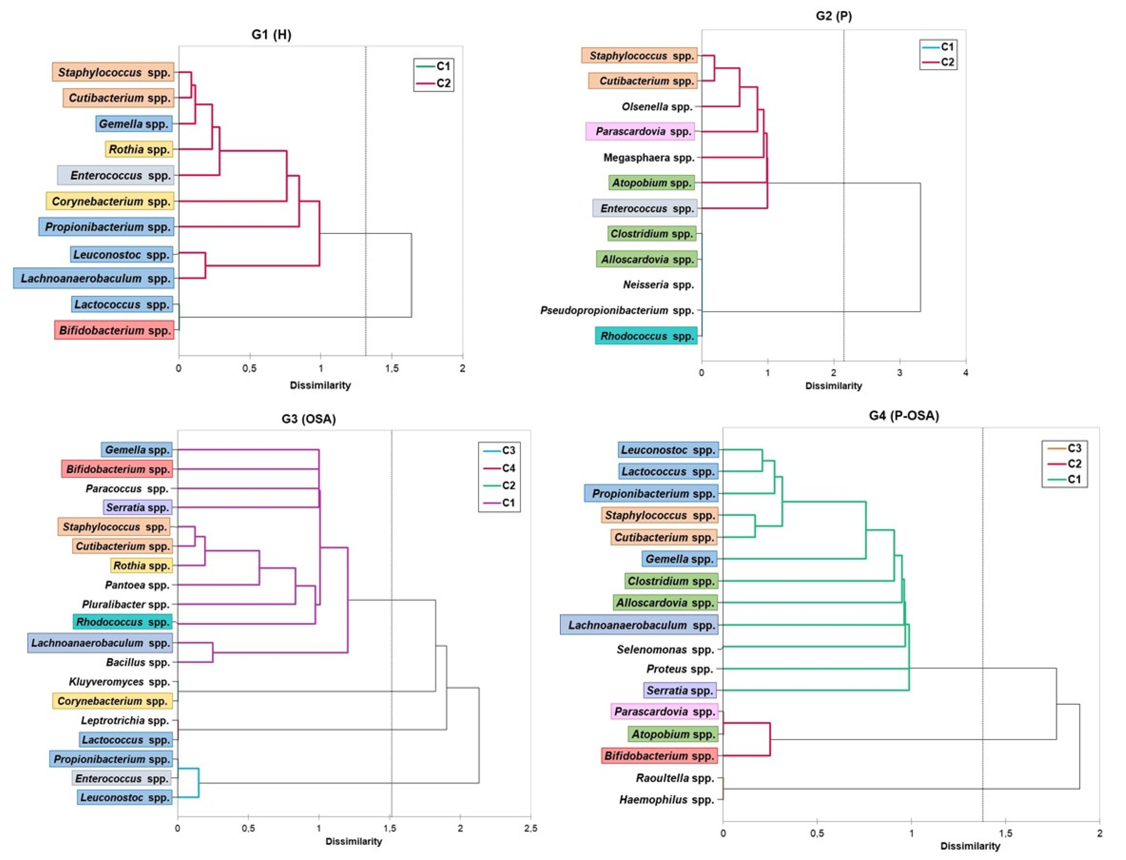
The relative frequencies of microorganisms were analyzed using agglomerative hierarchical clustering (AHC) in order to classify cryptic microorganisms based on the microbial community makeup by patient group. The results of this study are depicted as a dendrogram (Figure 4), which illustrates the degree to which the community makeup differs and how the cryptic microorganisms clustered for each patient group. The ensuing G1 (H) and G2 (P) dendrograms revealed two major well-defined clusters. In Cluster 2, Staphylococcus spp., Cutibacterium spp., and Enterococcus spp. Were shared by both groups. G3 (OSA) displayed four clusters, while G4 (P-OSA) displayed three clusters, with Bifidobacterium spp. Constituting Cluster 1 in G3 (OSA) and Cluster 2 in G4 (P-OSA).
Figure 4.
Microbial profiles dendrogram: clustering of oral cryptic microorganisms based on Euclidean distance dissimilarity matrix and agglomeration method of Ward (agglomerative hierarchical clustering (AHC)). The microorganisms present in two or more patient groups are indicated by color. Those without color were only identified in a group. C: cluster; G1 (H): healthy patients; G2 (P) periodontitis patients; G3: (OSA) OSA patients; G4 (P-OSA) periodontitis and OSA patients.
In order to observe the distributions of the cryptic microbiota in each category, PcoA was applied to the relative abundances in each group of patients (Figures S1–S4). The G1 scattering showed that Component 1 was defined by Bifidobacterium spp., Lactococcus spp. and Gemella spp., and Enterococcus spp., and Component 2 was defined by Corynebacterium spp. However, when applying marimax rotation, this component was redefined by Lachnoanaerobaculum spp. and Leuconostoc spp., the distribution for men and women being associated with Component 1. The G2 scattering showed that Alloscardovia spp., Clostridium spp., Neisseria spp., and Pseudopropionibacterium spp. Highly defined the first component, and the component was mainly defined by Staphylococcus spp. This was maintained in rotation, being directly associated with those of stage II periodontitis. The G3 scattering showed that Component 1 was defined by Enterococcus spp, Leuconostoc spp., and Propionibacterium spp., being highly associated with moderate OSA and inversely with severe OSA and women. Component 2 was mainly defined by Staphylococcus spp., and this is maintained in rotation, being inversely associated with men. The G4 scattering showed that Haemophilus spp., Staphylococcus spp., and Raoultella spp. Defined Component 2 with an associative pattern for men and women, while Bifidobacterium spp., Atopobium spp., and Parascardovia spp. Defined Component 1 with an association trend with severe OSA.
3.3. Association between Periodontal Parameters and the Cryptic Oral Microorganisms
This correlation between periodontal parameters and the genera of species of cryptic microorganisms present in the four groups of patients evaluated was found by the analysis of multicomponent matrices. The association can be positive (+) or negative (−) according to the Spearman correlation range (rs). The rs values over zero indicate a positive correlation in cyan tones, whereas rs values below zero indicate a negative correlation in purple tones. (Figure 5, Table S2).
Figure 5.
Multicomponent matrix for the correlation of periodontal parameters and oral cryptic microorganisms present in each of the groups of patients evaluated: (A) G1 (H), n = 20; (B) G2 (P), n = 13; (C) G3 (OSA), n = 18; (D) G4 (P-OSA), n = 24, using the Spearman’s rank correlation coefficient rs > 0.30, p < 0.05. The association can be positive (+) or negative (−) according to the Spearman correlation range (rs). The rs values over zero indicate a positive correlation in cyan tones, whereas rs values below zero indicate a negative correlation in purple tones. M.T., Missing teeth; T.P., Teeth with periodontitis; PD: probing depth; CAL: clinical attachment loss; BOP: bleeding of probing; PI: plaque index.
In G1 (H), there was a positive, statistically significant correlation between missing teeth and Rothia spp. (rs = 0.58, p = 0.004), PD (mm), and Lachnoanaerobaculum spp. (rs =0.38, p = 0.047), sites (%) PD > 4 mm and Enterococcus spp. (rs = 0.56, p = 0.006), BOP (%) and Leuconostoc spp. (rs = 0.38, p = 0.048), and PI and Staphylococcus spp. (rs = 0.42, p = 0.032), whereas Cutibacterium spp. And missing teeth, and CAL and Gemella spp. Showed a negative statistically significant correlation (rs = −0.56, p = 0.005 and rs = −0.42, p = 0.032, respectively) (Figure 5A). In G2 (P), there was a positive correlation with statistical significance between Staphylococcus spp. And teeth with periodontitis (%) (rs = 0.46, p = 0.056), as with BOP (%) (rs = 0.56, p = 0.026) (Figure 5B). In G3 (OSA), there was a positive correlation with statistical significance between age and Lachnoanaerobaculum spp. (rs = 0.49, p = 0.018), missing teeth and Bacillus spp. (rs = 0.40, p = 0.05), teeth with periodontitis (%), and Bifidobacterium spp. (rs = 0.55, p = 0.01), as with Pluralibacter spp. and Rothia spp. (rs = 0.48, p = 0.022; rs = 0.43, p = 0.036, respectively). In addition, PD (mm) and Rothia spp. (rs = 0.36, p = 0.011), sites (%) PD > 4 mm, and Cutibacterium spp. (rs = 0.45, p = 0.03), whereas there was a negative statistical significance between Leuconostoc spp. And PD (mm) (rs = −0.39, p = 0.046), as with PI (rs = −0.47, p = 0.023) (Figure 5C). In G4 (P-OSA), Proteus spp. Was correlated positively with missing teeth, PD (mm) and sites (%) PD > 4 mm (rs = 0.56, p = 0.026). Serratia spp. Was correlated positively with teeth with periodontitis (%), BOP (%) and PI (rs = 0.35, p = 0.048), whereas Lactococcus spp. Was correlated negatively with missing teeth (rs = −0.49, p = 0.008) and Propionibacterium spp. With all the periodontal parameters (rs = −0.55, p = 0.003) (Figure 5D).
4. Discussion
This study is the first to analyze the presence of microorganisms found in oral samples that are not often linked to oral diseases such as periodontitis related to OSA. A previous study [11] demonstrated that there was a greater diversity of microorganisms in oral samples from individuals with periodontitis and OSA, and showed the association between both diseases by sharing risk factors such as comorbidities and presence of the bacteria of the orange and red complexes, associated with Candida albicans. Additionally, this study identified cultivable cryptic microorganisms in healthy individuals (G1), individuals with periodontitis (G2), individuals with OSA (G3), and individuals with periodontitis and with OSA (G4), which describe as microorganisms that are not often considered significant oral pathogens and are not classified in Socransky’s microbial complexes [12], nor are they associated with specific pathologies in the oral cavity; however, they could be microorganisms that contribute to periodontitis development in OSA patients and could be associated with other chronic pathologies. It is crucial to clarify the role and modulation of this diverse group of microorganisms [14,15,16,17,18,19,20,21], which goes beyond those first identified as periodontal pathogens, in both disease and pathogenicity, taking into consideration the effectiveness of current identification technologies. It is important to consider that cryptic microorganisms may or may not contribute to the health and emergence of periodontal disease or may not. To clarify the role of these microorganisms, the purpose of the current study was to analyze their presence in health or disease (periodontitis and/or OSA) and to identify potential pathogens.
The periodontal parameters BOP (%) and PI were highest in all groups of patients, compared to patients of G1, highlighting that the patients of G3 had an increased PI with a statistically significant difference (p = 0.001). This evidence suggests that OSA might favor oral biofilm formation, and is consistent with previous reports [22,23]. In addition, other study demonstrated that periodontal parameters such as PD (mm) and CAL were higher in patients with OSA [4], supporting the idea that OSA pathophysiology, which includes hypoxia, hypercapnia, and oral dryness, can contribute to the development of periodontitis.
According to the new Classification of Periodontal and Peri-implant Diseases and Conditions [13], the periodontal condition of the patients of each group was determined. The dental-biofilm-induced gingivitis in reduced periodontium was more frequent in G1 and G3 (56% and 79%, respectively). Meanwhile, stage III periodontitis was more frequent in G2 and G4 (65% and 85%, respectively). These results suggest that OSA is a factor that increases the risk of periodontitis, and it is crucial to comprehend that OSA individuals should undergo periodic periodontal screenings. The percentage of the relative frequency of each species of cultivable oral cryptic microorganisms showed that dental-biofilm-induced gingivitis in reduced periodontium as a healthy condition and stage III periodontitis as a disease condition had major diversity of species.
There was evidence that the presence and absence of certain species vary depending on health and disease conditions, as a possible modulation between the cryptic microorganisms. According to the literature, the severity of OSA may be involved in the diversity and abundance of different species and genera of microorganisms [5]. This could be related to hypoxic episodes and an increase in CO2 levels, which are consequences of apnea or hypopnea events, reflected in AHI, which determines the severity of OSA. The oral samples analyzed in a previous study [11] were taken at the same time in the morning to minimize potential influences on the microbiota’s characterization and take into consideration the possibility of diurnal oscillations in their composition and function [24]. The experimental data obtained are reproducible once this factor is taken into consideration along with the sample collection techniques.
Different studies have reported alterations in oral microbiota evaluating just the saliva of patients with OSA. Nizam et al. reported the results of 13 patients without OSA, 17 patients with mild–moderate OSA, and 22 patients with severe OSA [5]. Ko et al. concluded oral microbiota changes from the saliva of 19 patients with OSA [25], and Chen et al. found alterations in the salivary microbiome in 26 patients with OSA comorbid hypertension [9]. In the current study, the oral microbiota data were complemented, analyzing three oral samples (saliva, subgingival plaque, and gingival sulcus) from 75 patients categorized into four groups based on the diagnosis of periodontitis and OSA: 20 healthy patients (G1), 13 patients with periodontitis (G2), 18 patients with OSA (G3), and 24 patients with periodontitis and OSA (G4). Therefore, the cryptic microorganisms identified were analyzed, according to the presence of each bacterium and its association with healthy or disease conditions, to identify potential pathogens, which may be related to the presence of periodontitis associated with OSA.
According to the results of the cluster conformation, periodontitis and OSA affect the diversity and distribution of cryptic microorganisms and unique genera in each group formed the majority of clusters. In G2 (P), both genera Olsenella spp. And Megasphaera spp. have been reported as periodontal pathogens. M. micronuciformis has been isolated from women suffering from preterm birth [26,27]. In G3 (OSA), the microorganisms Paracoccus spp., Pantoea spp., Pluralibacter spp., and Bacillus spp. are related to biofilm formation, abscess, bacteremia, pneumonia, urinary tract infection, septic arthritis, osteomyelitis, peritonitis, choledocholithiasis, dacryocystitis, and endophthalmitis [28]. Bacillus sp. Have pathogenic potential through the production of enterotoxins [15,29,30]. In G4 (P-OSA), Selenomonas spp. And Proteus spp. are related to pathogenesis of periodontal disease [31] and catheter-associated urinary tract infections (CAUTIs) [32], respectively. Furthermore, other microorganisms were found in each group, but in small clusters. In G2, the genus Neisseria spp. has been related to endocarditis and osteomyelitis [33], and N. oralis has been identified in systemic infection and cystitis in a diabetic adult [34]. Leptotrichia sp. (G3) has been related to periodontal disease and abscesses of the oral cavity, endocarditis, and septicemia [35], and Kluyveromyces sp. (G3) has been identified as a yeast producer of pGK1 killer toxin [36]. Raoultella spp. (G4) has been related to infected root canals and urinary, gastrointestinal, hepatobiliary, and osteoarticular infections [37], and Haemophilus spp. (G4) has been related to endocarditis, meningitis, pneumonia, otitis media, sinusitis, and epiglottitis [38]. The PcoA identified that Alloscardovia spp., Clostridium spp., Neisseria spp., and Staphylococcus spp. have been associated with stage III periodontitis in G2 (P). Alloscardovia spp. Has been related to dental caries [14], and Clostridium spp. has been related to gas gangrene, bacteremia, meningitis, septic arthritis, enterocolitis, spontaneous bacterial peritonitis, post-traumatic brain abscess, and pneumonia [16,17]. Enterococcus spp., Leuconostoc spp., and Propionibacterium spp. have been associated with moderate OSA in G3 (OSA). Enterococcus spp. has been related to endodontic disease, bacteremia, endocarditis, urinary tract infections, diabetic foot ulcers, and cholecystitis [20,21], and Leuconostoc spp. has been related to bacterial meningitis and bacteremia [39,40,41]. These results suggest that severe conditions of periodontitis and OSA may harbor microorganisms that favor the development of systemic infectious disease.
Regarding the cryptic microorganisms identified (Table S3) [18,19,42,43,44,45,46,47,48], Staphylococcus spp. And Cutibacterium spp. Were the genera more common in all patient groups. However, it was clear that their abundance was higher in G1 compared to the other patients’ groups. Staphylococcus spp. Is frequent in skin and soft tissue infections, bloodstream infections, endocarditis, osteomyelitis, lung infection, suppurative diseases, pneumonia, prosthetic joint infections, and toxic shock syndrome [49,50,51,52,53,54,55,56,57]. S. aureus stands out in this genus, considered an opportunistic pathogen that is a part of the skin and nasal microbiota. It has been related to infectious diseases of the oral cavity, such as periodontitis [26], coinciding with the positive correlation found between Staphylococcus spp. And TP (%) and with BOP (%) in G2, and an in vitro study determined that S. aureus has the ability to bind to periodontal pathogenic bacteria, such as F. nucleatum and P. gingivalis, supporting the idea that S. aureus can become part of the complex oral microbiota and contribute to the development of oral infections [58].
The presence of S. epidermidis and S. hominis is associated with skin conditions such as atopic dermatitis or psoriasis; bloodstream infections, including endocarditis, peritonitis, and osteomyelitis; and infections of the bones and joints [52,53]. Both bacteria have been isolated from subgingival samples of healthy and periodontitis patients, without significant differences between both conditions [59], also supported by our results. The current study found that patients with periodontitis and OSA had lower levels of Staphylococcus spp. A highly diverse microbial community that influences the microenvironment and controls this bacterium’s growth may be responsible for this bacterium’s decline. Furthermore, a study found that Staphylococcus spp. Increased during treatment with continuous positive airway pressure (CPAP), the primary therapy for OSA patients [25]. This finding might explain the increase of Staphylococcus spp. In healthy patients due to the restored microenvironment that favors its growth.
Gemella spp. Is mainly linked to poor dental health, dental manipulation or surgery, colorectal disease or procedures, steroid therapy, diabetes mellitus, or hepatocellular dysfunction [60,61]. Moreover, Gemella spp. Is also linked to septic arthritis and oral abscesses, which can result in serious endovascular infections such as endocarditis and pericarditis [62]. CPAP-using OSA patients were shown to have lower levels of this bacterium [25]. In contrast, the healthy patients (G1) in the current study had a higher prevalence of these bacteria than in the other patient groups. Like this, a study found a higher proportion of Gemella sp. In saliva from healthy patients than in the saliva obtained from periodontitis patients. This study demonstrated that Gemella sp. in saliva is linked to periodontal health and the protein components in Gemella’s culture supernatant directly inhibited P. gingivalis’s growth in vitro [63].
In the current study, Cutibacterium spp. and Propionibacterium spp. [64] were independently identified by MALDI-TOF. Infections in neurosurgical shunts, bone, breast, and prostate infections; infective endocarditis; splenic and cutaneous abscesses; and chronic blepharitis and endophthalmitis are all linked to Cutibacterium spp. [65,66,67]. C. acnes plays a role in the onset and development of Alzheimer’s disease (AD) [68] and Parkinson’s disease (PD) [69], and this bacterium has been demonstrated to be able to cross the blood–brain barrier through transcellular invasion in an in vitro study [70]. In addition, C. acnes is recognized for its ability to form biofilms on biomaterials in implanted medical devices, such as C. albicans [71]. These two microorganisms can establish polymicrobial biofilms that are synergistic, which enhances yeast resistance to micafungin [72]. The frequency of C. albicans and the percentage of biofilm were both higher in patients with periodontitis and OSA [11]; in this scenario, C. acnes could participate as a C. albicans protector, encouraging the development of dysbiotic biofilms. This might lend to the notion that these opportunistic microorganisms behave in a way that makes it possible for periodontopathogen bacteria to colonize in periodontitis linked to OSA.
Propionibacterium spp. live on human skin as well as in the gastrointestinal and oral mucosa [73,74]. They have been linked to endocarditis and the infection of both natural and artificial valves [75], and are present in endodontic infections with a higher prevalence for secondary endodontic lesions [76]. In the current study, Propionibacterium spp. was identified in patients with OSA and patients with periodontitis and OSA, increasing by 0.61% in G3 and 4.5% in G4. The presence of this microorganism in individuals with OSA and those who also had periodontitis and OSA is reported for the first time in this study. Another study determined the presence of Propionibacterium spp. in apical periodontitis, forming a network of interactions with Lactobacillus spp. and different species of Streptococcus [77]. It is crucial to emphasize the link between the presence of this microorganism in co-association with other periodontal pathogens in periodontitis and OSA. According to reports [78,79], OSA is associated with chronic diseases such as AD and PD, primarily due to its potential neurodegenerative effects. In a similar vein, studies have suggested that periodontitis and AD may have a potential bidirectional relationship that may be caused by microorganisms [80]. The present study opens the possibility of establishing microbiological implications; for instance, the presence of P. acnes may play a role in the development and progression of this type of neurological disease in OSA patients.
Bifidobacterium spp. is usually related to dental caries, by acidogenic potential [81,82], and is a well-adapted commensal in the gastrointestinal tract. An earlier study determined that Bifidobacterium dentium is associated with an increased risk for gastrointestinal cancer [83], and along with Lactobacillus, Bacteroides, and Prevotella, was detected in OSA patients. It has also been implicated in obesity and diabetes [84]. Moreover, a substantial correlation between B. dentium abundance and pregnant women’s salivary progesterone concentrations [85] and also pregnant women who had B. dentium had greater levels of IL-6 and IL-8 [86]. G3 and G4 had the highest frequency of Bifidobacterium sp. compared to G1 and G2, and it was positively correlated with teeth with periodontitis (%) and PI in G3 and the presence of Cutibacterium spp. in G4, indicating its pathogenic effect in both diseases, and microorganisms with Atopobium spp. [87,88] and Parascardovia spp. [89] showed an association trend with severe OSA.
Despite these findings, more research will be required to fully understand the connections between cryptic oral microorganisms and known oral pathogens in periodontitis associated with OSA, as well as their participation as risk factors.
5. Conclusions
This study reveals the existence of cryptic microorganisms and confirms that some of them are connected to a microbial profile of health, while others are more connected to a microbial profile of sickness. While Gemella spp. were connected to healthy conditions, Cutibacteria spp., Propionibacterium spp., and Bifidobacterium spp. were connected to disease profiles. Staphylococcus spp. prevalence in all patient categories may vary depending on the presence of other microorganisms. It was discovered that the illness profile contained microorganisms that might be categorized as possibly pathogenic and may have a role in the interaction between OSA, periodontitis, and other clinically significant chronic disorders or systemic infectious diseases. Understanding whether and how they will respond to health and disease is based on this reality.
Supplementary Materials
The following supporting information can be downloaded at: https://www.mdpi.com/article/10.3390/ijerph20031740/s1, Figure S1: Principal coordinates analysis (PCoA) calculated by the relative abundance of microorganisms in G1 (H). Figure S2: Principal coordinates analysis (PCoA) calculated by the relative abundance of microorganisms in G2 (P). Figure S3: Principal coordinates analysis (PCoA) calculated by the relative abundance of microorganisms in G3 (OSA). Figure S4: Principal coordinates analysis (PCoA) calculated by the relative abundance of microorganisms in G4 (P-OSA). Table S1: Species identified in each group of patients. Table S2: Positive and negative correlations between the genera of microorganisms and periodontal parameters in each group of patients. Table S3: Identification of cryptic microorganism species and their relation to disease.
Author Contributions
Conceptualization, M.A.T.C., E.H.D. and C.M.P.G.; methodology, M.A.T.C.; software, M.A.T.C. and E.H.D.; validation, M.A.T.C., N.S.R.M., L.O., M.E.C. and C.M.P.G.; formal analysis, M.A.T.C. and E.H.D.; resources, M.A.T.C., H.K.C.J., M.d.M.B.B., J.C.V. and P.H.M.; data curation, M.A.T.C., H.K.C.J., M.d.M.B.B. and J.C.V.; writing—original draft preparation, M.A.T.C.; writing—review and editing, M.A.T.C., N.S.R.M., L.O., M.E.C. and C.M.P.G.; visualization, C.M.P.G.; supervision, N.S.R.M., L.O., M.E.C. and C.M.P.G.; project administration, M.A.T.C.; funding acquisition, M.A.T.C. and L.O. All authors have read and agreed to the published version of the manuscript.
Funding
This research was funded by Pontificia Universidad Javeriana, grant number 008398.
Institutional Review Board Statement
Not applicable.
Informed Consent Statement
Not applicable.
Data Availability Statement
Not applicable.
Acknowledgments
We greatly appreciate the support given by the Training Agreement for postgraduate studies of professors of the Pontificia Universidad Javeriana for their doctoral training.
Conflicts of Interest
The authors declare no conflict of interest.
References
- Khodadadi, N.; Khodadadi, M.; Zamani, M. Is Periodontitis Associated with Obstructive Sleep Apnea? A Systematic Review and Meta-Analysis. J. Clin. Exp. Dent. 2022, 14, 359–365. [Google Scholar] [CrossRef] [PubMed]
- Verhelst, A.R.E.; Kosho, M.X.F.; Aarab, G.; Loos, B.G. Screening for the Risk of OSA in Periodontitis Patients. A Pilot Study. Oral Health Prev. Dent. 2022, 20, 243–252. [Google Scholar] [CrossRef] [PubMed]
- Al-Jewair, T.S.; Al-Jasser, R.; Almas, K. Periodontitis and Obstructive Sleep Apnea’s Bidirectional Relationship: A Systematic Review and Meta-Analysis. Sleep Breath 2015, 19, 1111–1120. [Google Scholar] [CrossRef] [PubMed]
- Seo, W.H.; Cho, E.R.; Thomas, R.J.; An, S.Y.; Ryu, J.J.; Kim, H.; Shin, C. The Association between Periodontitis and Obstructive Sleep Apnea: A Preliminary Study. J. Periodontal Res. 2013, 48, 500–506. [Google Scholar] [CrossRef]
- Nizam, N.; Tasbakan, M.S.; Basoglu, O.K.; Lappin, D.F.; Buduneli, N. Is There an Association between Obstructive Sleep Apnea Syndrome and Periodontal Inflammation? Clin. Oral Investig. 2016, 20, 659–668. [Google Scholar] [CrossRef]
- Wu, B.G.; Sulaiman, I.; Wang, J.; Shen, N.; Clemente, J.C.; Li, Y.; Laumbach, R.J.; Lu, S.; Udasin, I.; Le-hoang, O.; et al. Severe Obstructive Sleep Apnea Is Associated with Alterations in the Nasal Microbiome and an Increase in Inflammation. Am. J. Respir. Crit. Care Med. 2018, 199, 99–109. [Google Scholar] [CrossRef]
- Ko, C.; Hu, A.; Huang, D.C.L.; Su, H.; Yan, F.; Zhang, X.; Zhang, H.; Zeng, Y. Analysis of Oral Microbiota in Patients with Obstructive Sleep Apnea-Associated Hypertension. Hypertens. Res. 2019, 42, 1692–1700. [Google Scholar] [CrossRef]
- Jia, P.; Zou, J.; Yin, S.; Chen, F.; Yi, H.; Zhang, Q. Analysis of the Salivary Microbiome in Obstructive Sleep Apnea Syndrome Patients. Can. J. Infect. Dis. Med. Microbiol. 2020, 2020, 6682020. [Google Scholar] [CrossRef]
- Chen, X.; Chen, Y.; Feng, M.; Huang, X.; Li, C.; Han, F.; Zhang, Q.; Gao, X. Altered Salivary Microbiota in Patients with Obstructive Sleep Apnea Comorbid Hypertension. Nat. Sci. Sleep 2022, 14, 593–607. [Google Scholar] [CrossRef]
- Chen, Y.; Chen, X.; Huang, X.; Duan, Y.; Gao, H.; Gao, X. Analysis of Salivary Microbiome and Its Association With Periodontitis in Patients With Obstructive Sleep Apnea. Front. Cell. Infect. Microbiol. 2021, 11, 1–11. [Google Scholar] [CrossRef]
- Tellez Corral, M.A.; Herrera Daza, E.; Cuervo Jimenez, H.K.; Arango Jimenez, N.; Morales Vera, D.Z.; Velosa Porras, J.; Latorre Uriza, C.; Escobar Arregoces, F.M.; Hidalgo Martínez, P.; Cortes, M.E.; et al. Patients with Obstructive Sleep Apnea Can Favor the Predisposing Factors of Periodontitis by the Presence P. Melaninogenica and C. Albicans, Increasing the Severity of the Periodontal Disease. Front. Cell. Infect. Microbiol. 2022, 12, 1273. [Google Scholar] [CrossRef] [PubMed]
- Socransky, S.S.; Haffajee, A.D.; Cugini, M.A.; Smith, C.; Kent, R.L. Microbial Complexes in Subgingival Plaque. J. Clin. Periodontol. 1998, 25, 134–144. [Google Scholar] [CrossRef] [PubMed]
- Caton, J.; Armitage, G.; Berglundh, T.; Chapple, I.L.C.; Jepsen, S.; S. Kornman, K.; L. Mealey, B.; Papapanou, P.N.; Sanz, M.; Tonetti, M.S. A New Classification Scheme for Periodontal and Peri-Implant Diseases and Conditions – Introduction and Key Changes from the 1999 Classification. J. Clin. Periodontol. 2018, 45, S1–S8. [Google Scholar] [CrossRef]
- Ogawa, Y.; Koizumi, A.; Kasahara, K.; Lee, S.T.; Yamada, Y.; Nakano, R.; Yano, H.; Mikasa, K. Bacteremia Secondary to Alloscardovia Omnicolens Urinary Tract Infection. J. Infect. Chemother. 2016, 22, 424–425. [Google Scholar] [CrossRef] [PubMed]
- Stenfors, L.P.; Mayr, R.; Scherer, S.; Granum, P.E. Pathogenic Potential of Fifty Bacillus Weihenstephanensis Strains. FEMS Microbiol. Lett. 2002, 215, 47–51. [Google Scholar] [CrossRef] [PubMed]
- Sárvári, K.P.; Schoblocher, D. The Antibiotic Susceptibility Pattern of Gas Gangrene-Forming Clostridium Spp. Clinical Isolates from South-Eastern Hungary. Infect. Dis. (Auckl) 2020, 52, 196–201. [Google Scholar] [CrossRef]
- Milano, V.; Biehle, L.; Patel, S.; Hammer, J. Clostridium Tertium Bacteremia and Hepatic Abscess in a Non-Neutropenic Patient. IDCases 2019, 15, e00510. [Google Scholar] [CrossRef]
- Qudeimat, M.A.; Alyahya, A.; Karched, M.; Behbehani, J.; Salako, N.O. Dental Plaque Microbiota Profiles of Children with Caries-Free and Caries-Active Dentition. J. Dent. 2021, 104, 103539. [Google Scholar] [CrossRef]
- Alibi, S.; Ferjani, A.; Boukadida, J.; Cano, M.E.; Fernández-Martínez, M.; Martínez-Martínez, L.; Navas, J. Occurrence of Corynebacterium Striatum as an Emerging Antibiotic-Resistant Nosocomial Pathogen in a Tunisian Hospital. Sci. Rep. 2017, 7, 9704. [Google Scholar] [CrossRef]
- Chong, K.K.L.; Tay, W.H.; Janela, B.; Yong, A.M.H.; Liew, T.H.; Madden, L.; Keogh, D.; Barkham, T.M.S.; Ginhoux, F.; Becker, D.L.; et al. Enterococcus Faecalis Modulates Immune Activation and Slows Healing during Wound Infection. J. Infect. Dis. 2017, 216, 1644–1654. [Google Scholar] [CrossRef]
- Tyrrell, G.J.; Turnbull, L.A.; Teixeira, L.M.; Lefebvre, J.; Carvalho, M.d.G.S.; Facklam, R.R.; Lovgren, M. Enterococcus Gilvus Sp. Nov. and Enterococcus Pallens Sp. Nov. Isolated from Human Clinical Specimens. J. Clin. Microbiol. 2002, 40, 1140–1145. [Google Scholar] [CrossRef] [PubMed]
- Loke, W.; Girvan, T.; Ingmundson, P.; Verrett, R.; Schoolfield, J.; Mealey, B.L. Investigating the Association Between Obstructive Sleep Apnea and Periodontitis. J. Periodontol. 2015, 86, 232–243. [Google Scholar] [CrossRef] [PubMed]
- Gamsiz-Isik, H.; Kiyan, E.; Bingol, Z.; Baser, U.; Ademoglu, E.; Yalcin, F. Does Obstructive Sleep Apnea Increase the Risk for Periodontal Disease? A Case-Control Study. J. Periodontol. 2017, 88, 443–449. [Google Scholar] [CrossRef]
- Thaiss, C.A.; Zeevi, D.; Levy, M.; Zilberman-Schapira, G.; Suez, J.; Tengeler, A.C.; Abramson, L.; Katz, M.N.; Korem, T.; Zmora, N.; et al. Transkingdom Control of Microbiota Diurnal Oscillations Promotes Metabolic Homeostasis. Cell 2014, 159, 514–529. [Google Scholar] [CrossRef]
- Ko, C.Y.; Hu, A.K.; Zhang, L.; Lu, X.L.; Zeng, Y.M. Alterations of Oral Microbiota in Patients with Obstructive Sleep Apnea–Hypopnea Syndrome Treated with Continuous Positive Airway Pressure: A Pilot Study. Sleep Breath. 2022, 26, 811–814. [Google Scholar] [CrossRef] [PubMed]
- Vieira Colombo, A.P.; Magalhães, C.B.; Hartenbach, F.A.R.R.; Martins do Souto, R.; Maciel da Silva-Boghossian, C. Periodontal-Disease-Associated Biofilm: A Reservoir for Pathogens of Medical Importance. Microb. Pathog. 2016, 94, 27–34. [Google Scholar] [CrossRef] [PubMed]
- Sato, N.; Kakuta, M.; Hasegawa, T.; Yamaguchi, R.; Uchino, E.; Kobayashi, W.; Sawada, K.; Tamura, Y.; Tokuda, I.; Murashita, K.; et al. Metagenomic Analysis of Bacterial Species in Tongue Microbiome of Current and Never Smokers. NPJ Biofilms Microbiomes 2020, 6, 11. [Google Scholar] [CrossRef]
- Büyükcam, A.; Tuncer, Ö.; Gür, D.; Sancak, B.; Ceyhan, M.; Cengiz, A.B.; Kara, A. Clinical and Microbiological Characteristics of Pantoea Agglomerans Infection in Children. J. Infect. Public Health 2018, 11, 304–309. [Google Scholar] [CrossRef]
- Morinaga, K.; Yoshida, K.; Takahashi, K.; Nomura, N.; Toyofuku, M. Peculiarities of Biofilm Formation by Paracoccus Denitrificans. Appl. Microbiol. Biotechnol. 2020, 104, 2427–2433. [Google Scholar] [CrossRef]
- Freire, M.P.; De Oliveira Garcia, D.; Cury, A.P.; Spadão, F.; Di Gioia, T.S.R.; Francisco, G.R.; Bueno, M.F.C.; Tomaz, M.; De Paula, F.J.; De Faro, L.B.; et al. Outbreak of IMP-Producing Carbapenem-Resistant Enterobacter Gergoviae among Kidney Transplant Recipients. J. Antimicrob. Chemother. 2016, 71, 2577–2585. [Google Scholar] [CrossRef]
- Enigk, K.; Jentsch, H.; Rodloff, A.C.; Eschrich, K.; Stingu, C.S. Activity of Five Antimicrobial Peptides against Periodontal as Well as Non-Periodontal Pathogenic Strains. J. Oral Microbiol. 2020, 12, 1829405. [Google Scholar] [CrossRef] [PubMed]
- Armbruster, C.E.; Mobley, H.L.T.; Pearson, M.M.; Arbor, A.; States, U.; States, U. Pathogenesis of Proteus Mirabilis Infection. EcoSal Plus. 2018, 8, 1–123. [Google Scholar] [CrossRef] [PubMed]
- Spielman, A.F.; Ghumman, A.; Panthaki, Z.; Lessard, A.S. Neisseria Elongata Osteomyelitis: Literature Review and Case Report in a 63-Year-Old Male Presenting with Progressive Right-Handed Redness, Swelling and Pain. Int. J. Surg. Case Rep. 2020, 73, 228–230. [Google Scholar] [CrossRef] [PubMed]
- Baniulyte, G.; Svirpliene, S.; Eccleston, A.; Arjunan, S.; Connor, M. Neisseria Oralis Septicaemia in a Newborn: First Recorded Case. Paediatr. Int. Child Health 2021, 41, 226–227. [Google Scholar] [CrossRef]
- Eribe, E.R.K.; Olsen, I. Leptotrichia Species in Human Infections II. J. Oral Microbiol. 2017, 9, 1368848. [Google Scholar] [CrossRef]
- Spohner, S.C.; Schaum, V.; Quitmann, H.; Czermak, P. Kluyveromyces Lactis: An Emerging Tool in Biotechnology. J. Biotechnol. 2016, 222, 104–116. [Google Scholar] [CrossRef]
- Sękowska, A. Raoultella Spp.—Clinical Significance, Infections and Susceptibility to Antibiotics. Folia Microbiol. 2017, 62, 221–227. [Google Scholar] [CrossRef]
- Finch, L.C.; Gerdzhikov, S.; Buttery, R. Haemophilus Parainfluenzae Endocarditis Presenting with Symptoms of COVID-19. BMJ Case Rep. 2021, 14, 4–9. [Google Scholar] [CrossRef]
- Modaweb, A.; Mansoor, Z.; Alsarhan, A.; Abuhammour, W. A Case of Successfully Treated Central Line-Associated Bloodstream Infection Due to Vancomycin-Resistant Leuconostoc Citreum in a Child With Biliary Atresia. Cureus 2022, 14, 12–15. [Google Scholar] [CrossRef]
- Omori, R.; Fujiwara, S.; Ishiyama, H.; Kuroda, H.; Kohara, N. Leuconostoc Lactis- A Rare Cause of Bacterial Meningitis in an Immunocompromised Host. Intern. Med. 2020, 59, 2935–2936. [Google Scholar] [CrossRef]
- Menegueti, M.G.; Gaspar, G.G.; Laus, A.M.; Basile-Filho, A.; Bellissimo-Rodrigues, F.; Auxiliadora-Martins, M. Bacteremia by Leuconostoc Mesenteroides in an Immunocompetent Patient with Chronic Chagas Disease: A Case Report. BMC Infect. Dis. 2018, 18, 13–15. [Google Scholar] [CrossRef]
- Grenier, D. Porphyromonas Gingivalis Outer Membrane Vesicles Mediate Coaggregation and Piggybacking of Treponema Denticola and Lachnoanaerobaculum Saburreum. Int. J. Dent. 2013, 2013, 305476. [Google Scholar] [CrossRef] [PubMed]
- Meyburgh, C.M.; Bragg, R.R.; Boucher, C.E. Lactococcus Garvieae: An Emerging Bacterial Pathogen of Fish. Dis. Aquat. Organ. 2017, 123, 67–79. [Google Scholar] [CrossRef] [PubMed]
- Baba, H.; Nada, T.; Ohkusu, K.; Ezaki, T.; Hasegawa, Y.; Paterson, D.L. First Case of Bloodstream Infection Caused by Rhodococcus Erythropolis. J. Clin. Microbiol. 2009, 47, 2667–2669. [Google Scholar] [CrossRef] [PubMed]
- Greve, D.; Moter, A.; Kleinschmidt, M.C.; Pfäfflin, F.; Stegemann, M.S.; Kursawe, L.; Grubitzsch, H.; Falk, V.; Kikhney, J. Rothia Aeria and Rothia Dentocariosa as Biofilm Builders in Infective Endocarditis. Int. J. Med. Microbiol. 2021, 311, 151478. [Google Scholar] [CrossRef] [PubMed]
- Franconieri, F.; Join-Lambert, O.; Creveuil, C.; Auzou, M.; Labombarda, F.; Aouba, A.; Verdon, R.; de La Blanchardière, A. Rothia Spp. Infective Endocarditis: A Systematic Literature Review. Med. Mal. Infect. 2020, 51, 228–235. [Google Scholar] [CrossRef] [PubMed]
- Uranga, C.C.; Arroyo, P.; Gerwick, W.; Edlund, A. Commensal Oral Rothia Mucilaginosa Produces Enterobactin, a Metal-Chelating Siderophore. Host-Microbe Biol. 2020, 5, e00161-20. [Google Scholar] [CrossRef]
- Begrem, S.; Jérôme, M.; Leroi, F.; Delbarre-Ladrat, C.; Grovel, O.; Passerini, D. Genomic Diversity of Serratia Proteamaculans and Serratia Liquefaciens Predominant in Seafood Products and Spoilage Potential Analyses. Int. J. Food Microbiol. 2021, 354, 109326. [Google Scholar] [CrossRef]
- Jiang, B.; You, B.; Tan, L.; Yu, S.; Li, H.; Bai, G.; Li, S.; Rao, X.; Xie, Z.; Shi, X.; et al. Clinical Staphylococcus Argenteus Develops to Small Colony Variants to Promote Persistent Infection. Front. Microbiol. 2018, 9, 1–10. [Google Scholar] [CrossRef]
- Ahmad-Mansour, N.; Loubet, P.; Pouget, C.; Dunyach-Remy, C.; Sotto, A.; Lavigne, J.P.; Molle, V. Staphylococcus Aureus Toxins: An Update on Their Pathogenic Properties and Potential Treatments. Toxins 2021, 13, 677. [Google Scholar] [CrossRef]
- Cui, B.; Smooker, P.M.; Rouch, D.A.; Daley, A.J.; Deighton, M.A. Differences between Two Clinical Staphylococcus Capitis Subspecies as Revealed by Biofilm, Antibiotic Resistance, and Pulsed-Field Gel Electrophoresis Profiling. J. Clin. Microbiol. 2013, 51, 9–14. [Google Scholar] [CrossRef] [PubMed]
- Brescó, M.S.; Harris, L.G.; Thompson, K.; Stanic, B.; Morgenstern, M.; O’Mahony, L.; Richards, R.G.; Moriarty, T.F. Pathogenic Mechanisms and Host Interactions in Staphylococcus Epidermidis Device-Related Infection. Front. Microbiol. 2017, 8, 1401. [Google Scholar] [CrossRef] [PubMed]
- Szczuka, E.; Krzymińska, S.; Bogucka, N.; Kaznowski, A. Multifactorial Mechanisms of the Pathogenesis of Methicillin-Resistant Staphylococcus Hominis Isolated from Bloodstream Infections. Antonie Van Leeuwenhoek Int. J. Gen. Mol. Microbiol. 2018, 111, 1259–1265. [Google Scholar] [CrossRef] [PubMed]
- Parthasarathy, S.; Shah, S.; Raja Sager, A.; Rangan, A.; Durugu, S. Staphylococcus Lugdunensis: Review of Epidemiology, Complications, and Treatment. Cureus 2020, 12, 6–13. [Google Scholar] [CrossRef]
- Wang, P.; Liu, Y.; Xu, Y.; Xu, Z. Staphylococcus Saccharolyticus Infection: Case Series with a PRISMA-Compliant Systemic Review. Medicine 2020, 99, e20686. [Google Scholar] [CrossRef]
- Kanuparthy, A.; Challa, T.; Meegada, S.; Siddamreddy, S.; Muppidi, V. Staphylococcus Warneri: Skin Commensal and a Rare Cause of Urinary Tract Infection. Cureus 2020, 12, e8337. [Google Scholar] [CrossRef]
- Lisowska-Łysiak, K.; Lauterbach, R.; Międzobrodzki, J.; Kosecka-Strojek, M. Epidemiology and Pathogenesis of Staphylococcus Bloodstream Infections in Humans: A Review. Polish J. Microbiol. 2021, 70, 13–23. [Google Scholar] [CrossRef]
- Lima, B.P.; Hu, L.I.; Vreeman, G.W.; Weibel, D.B.; Lux, R. The Oral Bacterium Fusobacterium Nucleatum Binds Staphylococcus Aureus and Alters Expression of the Staphylococcal Accessory Regulator SarA. Microb. Ecol. 2019, 78, 336–347. [Google Scholar] [CrossRef] [PubMed]
- Murdoch, F.E.; Sammons, R.L.; Chapple, I.L.C. Isolation and Characterization of Subgingival Staphylococci from Periodontitis Patients and Controls. Oral Dis. 2004, 10, 155–162. [Google Scholar] [CrossRef]
- Taimur, S.; Madiha, R.; Samar, F.; Bushra, J. Gemella Morbillorum Endocarditis in a Patient with a Bicuspid Aortic Valve. Hell. J. Cardiol. 2010, 51, 183–186. [Google Scholar] [CrossRef]
- Maraki, S.; Plevritaki, A.; Kofteridis, D.; Scoulica, E.; Eskitzis, A.; Gikas, A.; Panagiotakis, S.H. Bicuspid Aortic Valve Endocarditis Caused by Gemella Sanguinis: Case Report and Literature Review. J. Infect. Public Health 2019, 12, 304–308. [Google Scholar] [CrossRef]
- Collins, M.D. The Genus Gemella. In Prokaryotes; Dworkin, M., Falkow, S., Rosenberg, E., Schleifer, K.H., Stackebrandt, E., Eds.; Springer: New York, NY, USA, 2006; Volume 6, pp. 197–214. [Google Scholar]
- Miyoshi, T.; Oge, S.; Nakata, S.; Ueno, Y.; Ukita, H.; Kousaka, R.; Miura, Y.; Yoshinari, N.; Yoshida, A. Gemella Haemolysans Inhibits the Growth of the Periodontal Pathogen Porphyromonas Gingivalis. Sci. Rep. 2021, 11, 1–12. [Google Scholar] [CrossRef]
- Broly, M.; Ruffier d’Epenoux, L.; Guillouzouic, A.; Le Gargasson, G.; Juvin, M.E.; Leroy, A.G.; Bémer, P.; Corvec, S. Propionibacterium/Cutibacterium Species–Related Positive Samples, Identification, Clinical and Resistance Features: A 10-Year Survey in a French Hospital. Eur. J. Clin. Microbiol. Infect. Dis. 2020, 39, 1357–1364. [Google Scholar] [CrossRef] [PubMed]
- Corvec, S. Clinical and Biological Features of Cutibacterium (Formerly Propionibacterium) Avidum, an Underrecognized Microorganism Stéphane. Clin. Microbiol. Rev. 2018, 31, e00064-17. [Google Scholar] [CrossRef]
- Mayslich, C.; Grange, P.A. Cutibacterium Acnes as an Opportunistic Pathogen: An Update of Its Virulence-Associated Factors. Microorganisms 2021, 9, 303. [Google Scholar] [CrossRef] [PubMed]
- Singh, M.; Teles, F.; Uzel, N.G.; Papas, A. Characterizing Microbiota from Sjögren’s Syndrome Patients. JDR Clin. Transl. Res. 2021, 6, 324–332. [Google Scholar] [CrossRef] [PubMed]
- Emery, D.C.; Shoemark, D.K.; Batstone, T.E.; Waterfall, C.M.; Coghill, J.A.; Cerajewska, T.L.; Davies, M.; West, N.X.; Allen, S.J. 16S RRNA next Generation Sequencing Analysis Shows Bacteria in Alzheimer’s Post-Mortem Brain. Front. Aging Neurosci. 2017, 9, 195. [Google Scholar] [CrossRef]
- Leheste, J.R.; Ruvolo, K.E.; Chrostowski, J.E.; Rivera, K.; Husko, C.; Miceli, A.; Selig, M.K.; Brüggemann, H.; Torres, G.P. Acnes-Driven Disease Pathology: Current Knowledge and Future Directions. Front. Cell. Infect. Microbiol. 2017, 7, 81. [Google Scholar] [CrossRef]
- Lu, X.; Qi, X.; Yi, X.; Jian, Z.; Gao, T. Transcellular Traversal of the Blood-Brain Barrier by the Pathogenic Propionibacterium Acnes. J. Cell. Biochem. 2019, 120, 8457–8465. [Google Scholar] [CrossRef]
- Bernard, C.; Lemoine, V.; Hoogenkamp, M.A.; Girardot, M.; Krom, B.P.; Imbert, C. Candida Albicans Enhances Initial Biofilm Growth of Cutibacterium Acnes under Aerobic Conditions. Biofouling 2019, 35, 350–360. [Google Scholar] [CrossRef]
- Bernard, C.; Renaudeau, N.; Mollichella, M.L.; Quellard, N.; Girardot, M.; Imbert, C. Cutibacterium Acnes Protects Candida Albicans from the Effect of Micafungin in Biofilms. Int. J. Antimicrob. Agents 2018, 52, 942–946. [Google Scholar] [CrossRef] [PubMed]
- McDowell, A.; McLaughlin, J.; Layton, A.M. Is Cutibacterium (Previously Propionibacterium) Acnes a Potential Pathogenic Factor in the Aetiology of the Skin Disease Progressive Macular Hypomelanosis? J. Eur. Acad. Dermatol. Venereol. 2021, 35, 338–344. [Google Scholar] [CrossRef] [PubMed]
- Suzuki, H.; Arshava, E.V.; Ford, B.; Nauseef, W.M. Don’t Let Its Name Fool You: Relapsing Thoracic Actinomycosis Caused by Pseudopropionibacterium Propionicum (Formerly Propionibacterium Propionicum). Am. J. Case Rep. 2019, 20, 1961–1965. [Google Scholar] [CrossRef] [PubMed]
- Clayton, J.J.; Baig, W.; Reynolds, G.W.; Sandoe, J.A.T. Endocarditis Caused by Propionibacterium Species: A Report of Three Cases and a Review of Clinical Features and Diagnostic Difficulties. J. Med. Microbiol. 2006, 55, 981–987. [Google Scholar] [CrossRef] [PubMed]
- Dioguardi, M.; Alovisi, M.; Crincoli, V.; Aiuto, R.; Malagnino, G.; Quarta, C.; Laneve, E.; Sovereto, D.; Russo, L.L.; Troiano, G.; et al. Prevalence of the Genus Propionibacterium in Primary and Persistent Endodontic Lesions: A Systematic Review. J. Clin. Med. 2020, 9, 739. [Google Scholar] [CrossRef]
- Korona-Glowniak, I.; Piatek, D.; Fornal, E.; Lukowiak, A.; Gerasymchuk, Y.; Kedziora, A.; Bugla-Płoskonska, G.; Grywalska, E.; Bachanek, T.; Malm, A. Patterns of Oral Microbiota in Patients with Apical Periodontitis. J. Clin. Med. 2021, 10, 2707. [Google Scholar] [CrossRef]
- Elfil, M.; Bahbah, E.I.; Attia, M.M.; Eldokmak, M.; Koo, B.B. Impact of Obstructive Sleep Apnea on Cognitive and Motor Functions in Parkinson’s Disease. Mov. Disord. 2021, 36, 570–580. [Google Scholar] [CrossRef]
- Ferini-Strambi, L.; Hensley, M.; Salsone, M. Decoding Causal Links Between Sleep Apnea and Alzheimer’s Disease. J. Alzheimers. Dis. 2021, 80, 29–40. [Google Scholar] [CrossRef] [PubMed]
- Liccardo, D.; Marzano, F.; Carraturo, F.; Guida, M.; Femminella, G.D.; Bencivenga, L.; Agrimi, J.; Addonizio, A.; Melino, I.; Valletta, A.; et al. Potential Bidirectional Relationship Between Periodontitis and Alzheimer’s Disease. Front. Physiol. 2020, 11, 683. [Google Scholar] [CrossRef]
- Manome, A.; Abiko, Y.; Kawashima, J.; Washio, J.; Fukumoto, S.; Takahashi, N. Acidogenic Potential of Oral Bifidobacterium and Its High Fluoride Tolerance. Front. Microbiol. 2019, 10, 1099. [Google Scholar] [CrossRef]
- Ventura, M.; Turroni, F.; Zomer, A.; Foroni, E.; Giubellini, V.; Bottacini, F.; Canchaya, C.; Claesson, M.J.; He, F.; Mantzourani, M.; et al. The Bifidobacterium Dentium Bd1 Genome Sequence Reflects Its Genetic Adaptation to the Human Oral Cavity. PLoS Genet. 2009, 5, e1000785. [Google Scholar] [CrossRef]
- Wu, J.; Zhang, C.; Xu, S.; Xiang, C.; Wang, R.; Yang, D.; Lu, B.; Shi, L.; Tong, R.; Teng, Y.; et al. Fecal Microbiome Alteration May Be a Potential Marker for Gastric Cancer. Dis. Markers 2020, 2020, 3461315. [Google Scholar] [CrossRef] [PubMed]
- Zhang, X.; Wang, S.; Xu, H.; Yi, H.; Guan, J.; Yin, S. Metabolomics and Microbiome Profiling as Biomarkers in Obstructive Sleep Apnoea: A Comprehensive Review. Eur. Respir. Rev. 2021, 30, 200–220. [Google Scholar] [CrossRef] [PubMed]
- Kato, S.; Nagasawa, T.; Uehara, O.; Shimizu, S.; Sugiyama, N.; Hasegawa-Nakamura, K.; Noguchi, K.; Hatae, M.; Kakinoki, H.; Furuichi, Y. Increase in Bifidobacterium Is a Characteristic of the Difference in the Salivary Microbiota of Pregnant and Non-Pregnant Women. BMC Oral Health 2022, 22, 260. [Google Scholar] [CrossRef] [PubMed]
- Galley, J.D.; Mashburn-Warren, L.; Blalock, L.C.; Lauber, C.L.; Carroll, J.E.; Ross, K.M.; Hobel, C.; Coussons-Read, M.; Dunkel Schetter, C.; Gur, T.L. Maternal Anxiety, Depression and Stress Affects Offspring Gut Microbiome Diversity and Bifidobacterial Abundances. Brain. Behav. Immun. 2022, 107, 253–264. [Google Scholar] [CrossRef]
- Yachida, S.; Mizutani, S.; Shiroma, H.; Shiba, S.; Nakajima, T.; Sakamoto, T.; Watanabe, H.; Masuda, K.; Nishimoto, Y.; Kubo, M.; et al. Metagenomic and Metabolomic Analyses Reveal Distinct Stage-Specific Phenotypes of the Gut Microbiota in Colorectal Cancer. Nat. Med. 2019, 25, 968–976. [Google Scholar] [CrossRef]
- Chen, J.; Wu, X.; Zhu, D.; Xu, M.; Yu, Y.; Yu, L.; Zhang, W. Microbiota in Human Periodontal Abscess Revealed by 16S RDNA Sequencing. Front. Microbiol. 2019, 10, 1723. [Google Scholar] [CrossRef]
- Oshima, K.; Hayashi, J.I.; Toh, H.; Nakano, A.; Omori, E.; Hattori, Y.; Morita, H.; Honda, K.; Hattori, M. Complete Genome Sequence of Scardovia Inopinata JCM 12537T, Isolated from Human Dental Caries. Genome Announc. 2015, 3, 5–6. [Google Scholar] [CrossRef]
Disclaimer/Publisher’s Note: The statements, opinions and data contained in all publications are solely those of the individual author(s) and contributor(s) and not of MDPI and/or the editor(s). MDPI and/or the editor(s) disclaim responsibility for any injury to people or property resulting from any ideas, methods, instructions or products referred to in the content. |
© 2023 by the authors. Licensee MDPI, Basel, Switzerland. This article is an open access article distributed under the terms and conditions of the Creative Commons Attribution (CC BY) license (https://creativecommons.org/licenses/by/4.0/).




