Identifying Emissions Reduction Opportunities in International Bilateral Emissions Trading Systems to Achieve China’s Energy Sector NDCs
Abstract
1. Introduction
2. Literature Review
3. Model Framework and Simulation Design
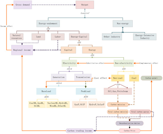
3.1. Model
3.2. Database
3.3. Scenarios for Simulation and Macro Closures
4. Analysis and Discussion
4.1. Influence of the Implementation and Linking of ETSs on Carbon Prices
4.2. China’s Domestic Energy Market
4.3. China’s International Energy Trade
4.4. Real GDP Changes from the Establishment of Linked ETSs
4.5. Robustness Test: Electricity Substitute
5. Conclusions
Author Contributions
Funding
Institutional Review Board Statement
Informed Consent Statement
Data Availability Statement
Acknowledgments
Conflicts of Interest
Appendix A. Scenarios Simulated in Paper
References
- Liu, J.; Kan, K.; Chen, A.S. China Rethinks Path to Climate Goals Due to Energy Crisis Due to Energy Crisis. Available online: https://www.bloomberg.com/news/articles/2021-10-12/china-rethinks-its-path-to-climate-goals-due-to-energy-crisis (accessed on 31 March 2022).
- Allen, M.; Babiker, M.; Chen, Y.; de Coninck, H.C. Summary for policymakers. In Special Report Global Warming of 1.5 °C; IPCC: Geneva, Switzerland, 2018. [Google Scholar]
- Jia, G.; Shevliakova, E.; Artaxo, P.; Zhou, Y.; Humpender, F. Chapter 2: Land-Climate Interactions. In Climate Change and Land; IPCC: Geneva, Switzerland, 2019. [Google Scholar]
- Collins, M.; Sutherland, M.; Bouwer, L.; Cheong, S.M.; Tibig, L. Extremes, Abrupt Changes and Managing Risks. In Special Report on Ocean and Cryosphere in a Changing Climate; IPCC: Geneva, Switzerland, 2019. [Google Scholar]
- Settele, J.; Scholes, R.; Betts, R.A.; Bunn, S.; Leadley, P.; Nepstad, D.; Overpeck, J.T.; Taboada, M.A.; Fischlin, A.; Moreno, J.M. Terrestrial and inland water systems. In Climate Change 2014 Impacts, Adaptation and Vulnerability: Part A: Global and Sectoral Aspects; Cambridge University Press: Cambridge, UK, 2015; pp. 271–360. [Google Scholar]
- Cattaneo, C.; Beine, M.; Fröhlich, C.J.; Kniveton, D.; Martinez-Zarzoso, I.; Mastrorillo, M.; Millock, K.; Piguet, E.; Schraven, B. Human Migration in the Era of Climate Change. Rev. Environ. Econ. Policy 2019, 13, 189–206. [Google Scholar] [CrossRef]
- World Health Organization. WHO Calls for Urgent Action to Protect Health from Climate Change—Sign the Call. Available online: https://www.who.int/news/item/06-10-2015-who-calls-for-urgent-action-to-protect-health-from-climate-change-sign-the-call (accessed on 31 March 2022).
- Xie, H.; Tang, Y.; Yu, M.; Geoff Wang, G. The effects of afforestation tree species mixing on soil organic carbon stock, nutrients accumulation, and understory vegetation diversity on reclaimed coastal lands in Eastern China. Glob. Ecol. Conserv. 2021, 26, e01478. [Google Scholar] [CrossRef]
- Fry, L.W.; Egel, E. Global Leadership for Sustainability. Sustainability 2021, 13, 6360. [Google Scholar] [CrossRef]
- Poderati, G.; Ou, S. Tackling Climate Change in China: A Hybrid Approach. Chin. J. Environ. Law 2021, 5, 141–171. [Google Scholar] [CrossRef]
- Hamilton, I.; Kennard, H.; McGushin, A.; Höglund-Isaksson, L.; Kiesewetter, G.; Lott, M.; Milner, J.; Purohit, P.; Rafaj, P.; Sharma, R.; et al. The public health implications of the Paris Agreement: A modelling study. Lancet Planet. Health 2021, 5, e74–e83. [Google Scholar] [CrossRef]
- Hu, A.; Yan, Y.; Tang, X.; Liu, S. Modernization: China’s Worldwide Influence and Contribution. In 2050 China: Becoming a Great Modern Socialist Country; Hu, A., Yan, Y., Tang, X., Liu, S., Eds.; Springer: Singapore, 2021; pp. 77–87. [Google Scholar]
- Zhang, Y.Y.; Zheng, Q.; Wang, H. Challenges and Opportunities Facing the Chinese Economy in the New Decade: Epidemics, Food, Labor, E-Commerce, and Trade. Chin. Econ. 2021, 54, 373–375. [Google Scholar] [CrossRef]
- Dollar, D.; Huang, Y.; Yao, Y. China 2049 Economic Challenges of a Rising Global Power; Brookings Institution Press: Washington, DC, USA, 2020. [Google Scholar]
- Clark, A.; Benoit, P.; Walters, J. Government shareholders, wasted resources and climate ambitions: Why is China still building new coal-fired power plants? Clim. Policy 2022, 1–16. [Google Scholar] [CrossRef]
- Partnership for Market Readiness; National Center for Climate Change Strategy and International Cooperation. Pursuing an Innovative Development Pathway: Understanding China’s NDC; World Bank: Washington, DC, USA, 2016.
- Boswall, J.; Lee, R. Economics, Ethics and the Environment; Cavendish Publishing: New York, NY, USA, 2002. [Google Scholar]
- Goulder, L.H.; Schein, A.R. Carbon taxes versus cap and trade: A critical review. Clim. Chang. Econ. 2013, 4, 1350010. [Google Scholar] [CrossRef]
- Nordhaus, W.D. To Tax or Not to Tax: Alternative Approaches to Slowing Global Warming. Rev. Environ. Econ. Policy 2007, 1, 26–44. [Google Scholar] [CrossRef]
- Foramitti, J.; Savin, I.; van den Bergh, J.C.J.M. Emission tax vs. permit trading under bounded rationality and dynamic markets. Energy Policy 2021, 148, 112009. [Google Scholar] [CrossRef]
- Du, G.; Yu, M.; Sun, C.; Han, Z. Green innovation effect of emission trading policy on pilot areas and neighboring areas: An analysis based on the spatial econometric model. Energy Policy 2021, 156, 112431. [Google Scholar] [CrossRef]
- Environmental Defense Fund. How Cap and Trade Works. Available online: https://www.edf.org/climate/how-cap-and-trade-works (accessed on 31 March 2022).
- World Bank. State and Trends of Carbon Pricing 2021. Available online: http://hdl.handle.net/10986/35620 (accessed on 31 March 2022).
- UNFCCC. Paris Agreement. Available online: https://unfccc.int/documents/37107 (accessed on 20 March 2022).
- Stavins, R.N. Chapter 9-Experience with Market-Based Environmental Policy Instruments. In Handbook of Environmental Economics; Mäler, K.-G., Vincent, J.R., Eds.; Elsevier: Amsterdam, The Netherlands, 2003; Volume 1, pp. 355–435. [Google Scholar]
- Burtraw, D.; Palmer, K.L.; Munnings, C.; Weber, P.; Woerman, M. Linking by Degrees: Incremental Alignment of Cap-and-Trade Markets. Available online: https://www.rff.org/publications/working-papers/linking-by-degrees-incremental-alignment-of-cap-and-trade-markets/ (accessed on 20 March 2022).
- Durning, A.; Fahey, A.; Place, E.d.; Stiffler, L.; Williams-Derry, C. CAP AND TRADE 101:A Federal Climate Policy Primer. Available online: https://www.sightline.org/research_item/cap-and-trade-101/ (accessed on 31 March 2022).
- Kachi, A.; Unger, C.; Böhm, N.; Stelmakh, K.; Haug, C.; Frerk, M. Linking Emissions Trading Systems. Available online: https://icapcarbonaction.com/en/?option=com_attach&task=download&id=241 (accessed on 31 March 2022).
- Flachsland, C.; Marschinski, R.; Edenhofer, O. To link or not to link: Benefits and disadvantages of linking cap-and-trade systems. Clim. Policy 2009, 9, 358–372. [Google Scholar] [CrossRef]
- Hof, A.F.; den Elzen, M.G.J.; Admiraal, A.; Roelfsema, M.; Gernaat, D.E.H.J.; van Vuuren, D.P. Global and regional abatement costs of Nationally Determined Contributions (NDCs) and of enhanced action to levels well below 2 °C and 1.5 °C. Environ. Sci. Policy 2017, 71, 30–40. [Google Scholar] [CrossRef]
- Winkler, M.B.J.; Peterson, S.; Thube, S. Gains associated with linking the EU and Chinese ETS under different assumptions on restrictions, allowance endowments, and international trade. Energy Econ. 2021, 104, 105630. [Google Scholar] [CrossRef]
- Diniz Oliveira, T.; Costa Gurgel, A.; Tonry, S. International market mechanisms under the Paris Agreement: A cooperation between Brazil and Europe. Energy Policy 2019, 129, 397–409. [Google Scholar] [CrossRef]
- Zhang, X.; Qi, T.-Y.; Ou, X.-M.; Zhang, X.-L. The role of multi-region integrated emissions trading scheme: A computable general equilibrium analysis. Appl. Energy 2017, 185, 1860–1868. [Google Scholar] [CrossRef]
- Fujimori, S.; Kubota, I.; Dai, H.; Takahashi, K.; Hasegawa, T.; Liu, J.-Y.; Hijioka, Y.; Masui, T.; Takimi, M. Will international emissions trading help achieve the objectives of the Paris Agreement? Environ. Res. Lett. 2016, 11, 104001. [Google Scholar] [CrossRef]
- Kemfert, C.; Kohlhaas, M.; Truong, T.; Protsenko, A. The environmental and economic effects of European emissions trading. Clim. Policy 2006, 6, 441–455. [Google Scholar] [CrossRef]
- Kremers, H.; Nijkamp, P.; Wang, S. A Comparison of Computable General Equilibrium Models for Analyzing Climate Change Policies. J. Environ. Syst. 2002, 28, 217–242. [Google Scholar] [CrossRef]
- Nijkamp, P.; Wang, S.; Kremers, H. Modeling the impacts of international climate change policies in a CGE context: The use of the GTAP-E model. Econ. Model. 2005, 22, 955–974. [Google Scholar] [CrossRef]
- Nong, D. General equilibrium economy-wide impacts of the increased energy taxes in Vietnam. Energy Policy 2018, 123, 471–481. [Google Scholar] [CrossRef]
- Siriwardana, M.; Nong, D. Nationally Determined Contributions (NDCs) to decarbonise the world: A transitional impact evaluation. Energy Econ. 2021, 97, 105184. [Google Scholar] [CrossRef]
- Jorgenson, D.W.; Goettle, R.J.; Ho, M.S.; Wilcoxen, P.J. Chapter 8-Energy, the Environment and US Economic Growth. In Handbook of Computable General Equilibrium Modeling; Dixon, P.B., Jorgenson, D.W., Eds.; Elsevier: Amsterdam, The Netherlands, 2013; Volume 1, pp. 477–552. [Google Scholar]
- Böhringer, C.; Peterson, S.; Rutherford, T.F.; Schneider, J.; Winkler, M. Climate policies after Paris: Pledge, Trade and Recycle: Insights from the 36th Energy Modeling Forum Study (EMF36). Energy Econ. 2021, 103, 105471. [Google Scholar] [CrossRef]
- Li, M.; Duan, M. Exploring linkage opportunities for China’s emissions trading system under the Paris targets—EU-China and Japan-Korea-China cases. Energy Econ. 2021, 102, 105528. [Google Scholar] [CrossRef]
- McDougall, R.; Golub, A. GTAP-E: A Revised Energy-Environmental Version of the GTAP Model. Available online: https://www.gtap.agecon.purdue.edu/resources/res_display.asp?RecordID=2959 (accessed on 31 March 2022).
- Nong, D. Development of the electricity-environmental policy CGE model (GTAP-E-PowerS): A case of the carbon tax in South Africa. Energy Policy 2020, 140, 111375. [Google Scholar] [CrossRef]
- Barron, J.M.; Ewing, B.T.; Lynch, G.J. Understanding Macroeconomic Theory; Routledge: London, UK, 2006. [Google Scholar] [CrossRef]
- Aguiar, A.; Chepeliev, M.; Corong, E.L.; McDougall, R.; Van Der Mensbrugghe, D. The GTAP data base: Version 10. J. Glob. Econ. Anal. 2019, 4, 1–27. [Google Scholar] [CrossRef]
- Chepeliev, M. GTAP-power data base: Version 10. J. Glob. Econ. Anal. 2020, 5, 110–137. [Google Scholar] [CrossRef]
- Peters, J.C. GTAP-E-Power: An electricity-detailed economy-wide model. J. Glob. Econ. Anal. 2016, 1, 156–187. [Google Scholar] [CrossRef]
- Fontagné, L.; Perego, E.; Santoni, G. MaGE 3.1: Long-Term Macroeconomic Projections of the World Economy. Available online: http://www.cepii.fr/CEPII/en/publications/wp/abstract.asp?NoDoc=13141 (accessed on 31 March 2022).
- Chappuis, T.; Walmsley, T. Projections for World CGE Model Baselines. Available online: https://www.gtap.agecon.purdue.edu/resources/res_display.asp?RecordID=3728 (accessed on 31 March 2022).
- WB. World Bank Country Lending Groups; World Bank: Washington, DC, USA, 2022.
- Hamadeh, N.; Rompaey, C.V.; Metreau, E. New World Bank Country Classifications by Income Level: 2021–2022. Available online: https://blogs.worldbank.org/opendata/new-world-bank-country-classifications-income-level-2021-2022 (accessed on 31 March 2022).
- United Nations. The United Nations Commodity Trade Statistics Database; United Nations: New York, NY, USA, 2021.
- UN. NDC Registry; United Nations: New York, NY, USA, 2022. Available online: https://unfccc.int/NDCREG (accessed on 31 March 2022).
- IMF. National Greenhouse Gas Emissions Inventories and Implied National Mitigation (Nationally Determined Contributions) Targets; International Monetary Fund: Manila, Philippines, 2021.
- Adams, P.D. Interpretation of results from CGE models such as GTAP. J. Policy Model. 2005, 27, 941–959. [Google Scholar] [CrossRef]
- Antimiani, A.; Costantini, V.; Kuik, O.; Paglialunga, E. Mitigation of adverse effects on competitiveness and leakage of unilateral EU climate policy: An assessment of policy instruments. Ecol. Econ. 2016, 128, 246–259. [Google Scholar] [CrossRef]
- Yu, B.; Zhao, Q.; Wei, Y.-M. Review of carbon leakage under regionally differentiated climate policies. Sci. Total Environ. 2021, 782, 146765. [Google Scholar] [CrossRef]
- aus dem Moore, N.; Großkurth, P.; Themann, M. Multinational corporations and the EU Emissions Trading System: The specter of asset erosion and creeping deindustrialization. J. Environ. Econ. Manag. 2019, 94, 1–26. [Google Scholar] [CrossRef]
- Thube, S.; Peterson, S.; Nachtigall, D.; Ellis, J. The economic and environment benefits from international co-ordination on carbon pricing: A review of economic modelling studies. Environ. Res. Lett. 2021, 16, 113002. [Google Scholar] [CrossRef]
- Böhringer, C.; Lange, A.; Rutherford, T.F. Optimal emission pricing in the presence of international spillovers: Decomposing leakage and terms-of-trade motives. J. Public Econ. 2014, 110, 101–111. [Google Scholar] [CrossRef]
- Nong, D.; Nguyen, T.H.; Wang, C.; Van Khuc, Q. The environmental and economic impact of the emissions trading scheme (ETS) in Vietnam. Energy Policy 2020, 140, 111362. [Google Scholar] [CrossRef]








| Sector Number | New Sector Code | Comprising | New Sector Description |
|---|---|---|---|
| 1 | Agr | pdr wht gro v_f osd c_b pfb ocr ctl oap rmk wol frs fsh | Primary Agric., Forestry and Fish |
| 2 | Coal | coa | Coal Mining |
| 3 | Oil | oil | Crude oil |
| 4 | Gas | gas gdt | Natural gas extraction |
| 5 | Oil_pcts | P_c | Refined oil products |
| 6 | TnD | TnD | Electricity: Transmission and |
| 7 | NuclearBL | NuclearBL | Nuclear base load |
| 8 | CoalBL | CoalBL | Coal base load |
| 9 | GasBL | GasBL | Gas base load |
| 10 | WindBL | WindBL | Wind base load |
| 11 | HydroBL | HydroBL | Hydro base load |
| 12 | OilBL | OilBL | Oil base load |
| 13 | OtherBL | OtherBL | Other base load |
| 14 | GasP | GasP | Gas peak load |
| 15 | HydroP | HydroP | Hydro peak load |
| 16 | OilP | OilP | Oil peak load |
| 17 | SolarP | SolarP | Solar peak load |
| 18 | En_Int_ind | oxt chm bph rpp nmm i_s nfm | Energy-intensive industries |
| 19 | Oth_ind_set | cmt omt vol mil pcr sgr ofd b_t tex wap lea lum ppp fmp ele eeq ome mvh otn omf | Other industrial sectors |
| 20 | Services | wtr cns trd afs otp wtp atp whs cmn ofi ins rsa obs ros osg edu hht dwe | Services |
| GDP | Investment | Capital | Population | Unskilled Labour | Skilled Labour | |
|---|---|---|---|---|---|---|
| CHN | 135.6819 | 121.8243 | 205.9861 | −2.86806 | −4.734412 | 44.8284 |
| USA | 37.32951 | 35.69614 | 24.38688 | 14.02809 | −1.533694 | 28.44798 |
| EU | 19.06453 | 17.02391 | 20.4287 | 4.69472 | −22.49914 | 17.18812 |
| JPN | 19.43177 | 18.60576 | 18.00238 | −4.132165 | −20.42933 | 8.918434 |
| KOR | 32.62148 | 25.93604 | 21.567 | −0.04060209 | −15.44314 | 33.67079 |
| AUS | 52.72524 | 47.86806 | 29.25632 | 25.83834 | −1.526394 | 27.61308 |
| SGP | 45.22276 | 40.55844 | 36.80211 | 9.174435 | −34.32659 | 37.98201 |
| BRA | 6.233727 | −2.113575 | 61.62977 | 5.858932 | 2.442562 | 50.79475 |
| MEX | 46.29286 | 42.94689 | 62.53793 | 8.690685 | 8.286116 | 54.02381 |
| MYS | 75.94946 | 71.18216 | 101.1069 | 19.60434 | 4.248103 | 85.25908 |
| RUS | 8.853173 | 4.875936 | 51.29598 | −4.159203 | −19.66497 | 3.3136 |
| THA | 61.43278 | 51.9866 | 105.4742 | 6.571364 | −11.43758 | 48.98137 |
| ZAF | 11.07168 | 6.968047 | 52.71975 | 8.003175 | −7.656701 | 57.33515 |
| IND | 185.519 | 176.7217 | 163.949 | 11.47663 | 19.37624 | 79.2283 |
| IDN | 99.87856 | 87.30717 | 121.9318 | 6.219156 | 11.22124 | 71.05772 |
| PHI | 147.7541 | 146.4606 | 108.4848 | 19.26004 | 27.6814 | 75.76202 |
| VNM | 123.8319 | 126.6005 | 98.8867 | 8.277095 | 9.784652 | 75.59243 |
| UKR | −48.1177 | −46.19702 | 30.81696 | −9.319242 | −16.81186 | 2.106369 |
| IRN | 68.70561 | 83.06553 | 108.8245 | 8.724825 | −4.62567 | 46.07723 |
| UGA | 82.51842 | 67.75489 | 204.7832 | 47.60686 | 50.43645 | 127.8087 |
| MDG | 43.2833 | 31.2683 | 204.7832 | 30.32327 | 52.88404 | 130.7221 |
| RNDC | 48.9297 | 48.46354 | 40.46402 | 17.62543 | 27.89749 | 65.70395 |
| ROW | 59.01742 | 144.725 | 88.48922 | 21.38274 | 26.7676 | 79.05251 |
| Sector Number | New Region Code | Comprising | New Region Description |
|---|---|---|---|
| 1 | CHN | chn | China |
| 2 | USA | usa | United States of America |
| 3 | EU | aut bel bgr hrv cyp cze dnk est fin fra deu grc hun irl ita lva ltu lux mlt nld pol prt rou svk svn esp swe | EU 27 member countries |
| 4 | JPN | jpn | Japan |
| 5 | KOR | kor | Korea |
| 6 | AUS | aus | Australia |
| 7 | SGP | sgp | Singapore |
| 8 | BRA | bra | Brazil |
| 9 | MEX | mex | Mexico |
| 10 | MYS | mys | Malaysia |
| 11 | RUS | ms | Russian Federation |
| 12 | THA | tha | Thailand |
| 13 | ZAF | zaf | South Africa |
| 14 | IND | ind | India |
| 15 | IDN | idn | Indonesia |
| 16 | PHI | phi | Philippines |
| 17 | VNM | vnm | Viet Nam |
| 18 | UKR | ukr | Ukraine |
| 19 | IRN | im | Iran Islamic Republic of |
| 20 | UGA | uga | Uganda |
| 21 | MDG | mdg | Madagascar |
| 22 | RNDC | nzl khm bgd Ika can arg col ecu pry per hnd dom jam tto gbr che nor alb xee kaz kgz tjk aze geo isr jor omn mar tun ben cmr civ gha nga sen tgo xcf xac eth ken mus tza zwe nam | Rest of the regions subject to National Determined Contributions in our simulations |
| 23 | ROW | xoc hkg mng twn xea bm lao xse npl pak xsa xna bol chi ury ven xsm cri gtm nic pan slv xca pri xcb xef blr xer xsu arm bhr kwt qat sau tur are xws egy xnf bfa gin xwf mwi moz rwa zmb xec bwa xsc xtw | Rest of the World |
| Region | NDC (%) |
|---|---|
| CHN | −12.62 |
| USA | −45.02 |
| EU | −36.74 |
| JPN | −40.01 |
| KOR | −30.23 |
| AUS | −20.16 |
| SGP | −32.59 |
| BRA | −20.01 |
| MEX | −21.99 |
| MYS | 56.60 |
| RUS | 16.66 |
| THA | −20.00 |
| ZAF | 14.72 |
| IND | 36.22 |
| IDN | −29.10 |
| PHI | −2.71 |
| VNM | −8.00 |
| UKR | 31.22 |
| IRN | −4.00 |
| UGA | 0.00 |
| MDG | −14.00 |
| RNDC | −20.48 |
| Linked Regions (%) | China (%) | ||||
|---|---|---|---|---|---|
| Region | Domestic ETSs of Linked Regions | Bilateral ETSs of Linked Regions | Scenario | China’s Domestic ETSs | China’s Bilateral ETSs |
| USA | −45.02 | −18.84 | chus | −12.62 | −18.84 |
| EU | −36.74 | −14.71 | cheu | −12.62 | −14.71 |
| JPN | −40.01 | −13.78 | chjp | −12.62 | −13.78 |
| KOR | −30.23 | −13.12 | chkr | −12.62 | −13.12 |
| AUS | −20.16 | −12.84 | chau | −12.62 | −12.84 |
| SGP | −32.59 | −12.68 | chsg | −12.62 | −12.68 |
| BRA | −20.01 | −12.73 | chbr | −12.62 | −12.73 |
| MEX | −21.99 | −12.87 | chmx | −12.62 | −12.87 |
| MYS | 0.00 | −11.41 | chmy | −12.62 | −11.41 |
| RUS | 0.00 | −10.55 | chru | −12.62 | −10.55 |
| THA | −20.00 | −12.74 | chth | −12.62 | −12.74 |
| ZAF | 0.00 | −11.90 | chza | −12.62 | −11.90 |
| IND | 0.00 | −2.91 | chin | −12.62 | −2.91 |
| IDN | −29.10 | −13.45 | chid | −12.62 | −13.45 |
| PHI | −2.71 | −12.53 | chpi | −12.62 | −12.53 |
| VNM | −8.00 | −12.56 | chvn | −12.62 | −12.56 |
| UKR | 0.00 | −12.36 | chua | −12.62 | −12.36 |
| IRN | −4.00 | −12.36 | chir | −12.62 | −12.36 |
| UGA | 0.00 | −12.62 | chug | −12.62 | −12.62 |
| MDG | −14.00 | −12.62 | chmg | −12.62 | −12.62 |
Disclaimer/Publisher’s Note: The statements, opinions and data contained in all publications are solely those of the individual author(s) and contributor(s) and not of MDPI and/or the editor(s). MDPI and/or the editor(s) disclaim responsibility for any injury to people or property resulting from any ideas, methods, instructions or products referred to in the content. |
© 2023 by the authors. Licensee MDPI, Basel, Switzerland. This article is an open access article distributed under the terms and conditions of the Creative Commons Attribution (CC BY) license (https://creativecommons.org/licenses/by/4.0/).
Share and Cite
Han, J.; Zhu, W.; Chen, C. Identifying Emissions Reduction Opportunities in International Bilateral Emissions Trading Systems to Achieve China’s Energy Sector NDCs. Int. J. Environ. Res. Public Health 2023, 20, 1332. https://doi.org/10.3390/ijerph20021332
Han J, Zhu W, Chen C. Identifying Emissions Reduction Opportunities in International Bilateral Emissions Trading Systems to Achieve China’s Energy Sector NDCs. International Journal of Environmental Research and Public Health. 2023; 20(2):1332. https://doi.org/10.3390/ijerph20021332
Chicago/Turabian StyleHan, Jing, Weilin Zhu, and Chaofan Chen. 2023. "Identifying Emissions Reduction Opportunities in International Bilateral Emissions Trading Systems to Achieve China’s Energy Sector NDCs" International Journal of Environmental Research and Public Health 20, no. 2: 1332. https://doi.org/10.3390/ijerph20021332
APA StyleHan, J., Zhu, W., & Chen, C. (2023). Identifying Emissions Reduction Opportunities in International Bilateral Emissions Trading Systems to Achieve China’s Energy Sector NDCs. International Journal of Environmental Research and Public Health, 20(2), 1332. https://doi.org/10.3390/ijerph20021332

