Psychometric Properties and Cross-Cultural Invariance of the Beck Depression Inventory-II and Beck Anxiety Inventory among a Representative Sample of Spanish, Portuguese, and Brazilian Undergraduate Students
Abstract
1. Introduction
2. Materials and Methods
2.1. Participants and Procedures
2.2. Measures
2.2.1. Beck Depression Inventory-II
2.2.2. Beck Anxiety Inventory
2.3. Statistical Plan
3. Results
3.1. Preliminary Analyses
3.1.1. Descriptive Analyses
3.1.2. Sample Characteristics
3.2. Evidence of Internal Structure
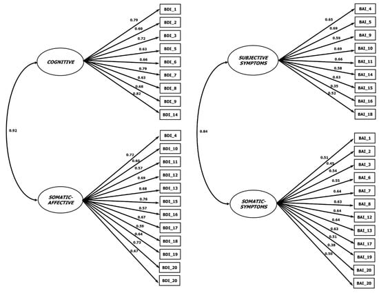
3.2.1. BDI-II Results
3.2.2. BAI Results
3.3. Measurement Invariance
4. Discussion
5. Conclusions
Author Contributions
Funding
Institutional Review Board Statement
Informed Consent Statement
Data Availability Statement
Acknowledgments
Conflicts of Interest
References
- GBD 2019 Mental Disorders Collaborators. Global, Regional, and National Burden of 12 Mental Disorders in 204 Countries and Territories, 1990–2019: A Systematic Analysis for the Global Burden of Disease Study 2019. Lancet Psychiatry 2022, 9, 137–150. [Google Scholar] [CrossRef]
- Santomauro, D.F.; Mantilla Herrera, A.M.; Shadid, J.; Zheng, P.; Ashbaugh, C.; Pigott, D.M.; Abbafati, C.; Adolph, C.; Amlag, J.O.; Aravkin, A.Y.; et al. Global Prevalence and Burden of Depressive and Anxiety Disorders in 204 Countries and Territories in 2020 Due to the COVID-19 Pandemic. Lancet 2021, 398, 1700–1712. [Google Scholar] [CrossRef]
- World Health Organization. World Mental Health Report: Transforming Mental Health for All—Executive Summary; World Health Organization: Geneve, Switzerland, 2022; pp. 1–28. [Google Scholar]
- Wang, Y.P.; Gorenstein, C. Psychometric Properties of the Beck Depression Inventory-II: A Comprehensive Review. Braz. J. Psychiatry 2013, 35, 416–431. [Google Scholar] [CrossRef]
- Bagheri, Z.; Noorshargh, P.; Shahsavar, Z.; Jafari, P. Assessing the Measurement Invariance of the 10-Item Centre for Epidemiological Studies Depression Scale and Beck Anxiety Inventory Questionnaires across People Living with HIV/AIDS and Healthy People. BMC Psychol. 2021, 9, 42. [Google Scholar] [CrossRef]
- Ganji, K.K.; Alam, M.K.; Siddiqui, A.A.; Munisekhar, M.S.; Alduraywish, A. COVID-19 and Stress: An Evaluation Using Beck’s Depression and Anxiety Inventory among College Students and Faculty Members of Jouf University. Work 2022, 72, 399–407. [Google Scholar] [CrossRef]
- Steer, R.A.; Clark, D. A sychometric Characteristics of the Beck Depression Inventory-II With College Students, Measurement and Evaluation. Couns. Dev. 1997, 30128–30136. [Google Scholar] [CrossRef]
- Faro, A.; Pereira, C.R. Factor Structure and Gender Invariance of the Beck Depression Inventory–Second Edition (BDI-II) in a Community-Dwelling Sample of Adults. Health Psychol. Behav. Med. 2020, 8, 16–31. [Google Scholar] [CrossRef]
- Dere, J.; Watters, C.A.; Yu, S.C.M.; Michael Bagby, R.; Ryder, A.G.; Harkness, K.L. Cross-Cultural Examination of Measurement Invariance of the Beck Depression Inventory-II. Psychol. Assess. 2015, 27, 68–81. [Google Scholar] [CrossRef]
- Dunlop, B.W.; Still, S.; LoParo, D.; Aponte-Rivera, V.; Johnson, B.N.; Schneider, R.L.; Nemeroff, C.B.; Mayberg, H.S.; Craighead, W.E. Somatic Symptoms in Treatment-Naïve Hispanic and Non-Hispanic Patients with Major Depression. Depress. Anxiety 2020, 37, 156–165. [Google Scholar] [CrossRef]
- Beck, A.T.; Epstein, N.; Brown, G.; Steer, R.A. An Inventory for Measuring Clinical Anxiety: Psychometric Properties. J. Consult. Clin. Psychol. 1988, 56, 893–897. [Google Scholar] [CrossRef]
- Chapman, L.K.; Williams, S.R.; Mast, B.T.; Woodruff-Borden, J. A Confirmatory Factor Analysis of the Beck Anxiety Inventory in African American and European American Young Adults. J. Anxiety Disord. 2009, 23, 387–392. [Google Scholar] [CrossRef]
- Liang, Y.; Wang, L.; Zhu, J. Factor Structure and Psychometric Properties of Chinese Version of Beck Anxiety Inventory in Chinese Doctors. J. Health Psychol. 2018, 23, 657–666. [Google Scholar] [CrossRef] [PubMed]
- Osman, A.; Hoffman, J.; Barrios, F.X.; Kopper, B.A.; Breitenstein, J.L.; Hahn, S.K. Factor Structure, Reliability, and Validity of the Beck Anxiety Inventory in Adolescent Psychiatric Inpatients. J. Clin. Psychol. 2002, 58, 443–456. [Google Scholar] [CrossRef]
- Bardhoshi, G.; Duncan, K.; Erford, B.T. Psychometric Meta-Analysis of the English Version of the Beck Anxiety Inventory. J. Couns. Dev. 2016, 94, 356–373. [Google Scholar] [CrossRef]
- Quintão, S.; Delgado, A.R.; Prieto, G. Validity Study of the Beck Anxiety Inventory (Portuguese Version) by the Rasch Rating Scale Model. Psicol. Reflexão Crítica 2013, 26, 305–310. [Google Scholar] [CrossRef]
- Magán, I.; Sanz, J.; Paz García-Vera, M.; Magán, I.; And García-Vera, J. Psychometric Properties of a Spanish Version of the Beck Anxiety Inventory (BAI) in General Population. Span. J. Psychol. 2008, 11, 626–640. [Google Scholar] [CrossRef]
- Benuto, L.T.; Zimmermann, M.; Gonzalez, F.R.; Corral Rodríguez, A. A Confirmatory Factor Analysis of the Beck Anxiety Inventory in Latinx Primary Care Patients. Int. J. Ment. Health 2020, 49, 361–381. [Google Scholar] [CrossRef]
- Anunciação, L.; Squires, J.; Landeira-Fernandez, J.; Singh, A. An Exploratory Analysis of the Internal Structure of Test Through a Multimethods Exploratory Approach of the ASQ:SE in Brazil. J. Neurosci. Rural Pract. 2022, 13, 186. [Google Scholar] [CrossRef]
- Da Silva, M.A.; Wendt, G.W.; de Lima Argimon, I.I. Inventário de Depressão de Beck II: Análises Pela Teoria Do Traço Latente. Rev. Aval. Psicol. 2018, 17, 339–350. [Google Scholar] [CrossRef]
- Abrams, M.P.; Carleton, R.N.; Asmundson, G.J.G. An Exploration of the Psychometric Properties of the PASS-20 with a Nonclinical Sample. J. Pain 2007, 8, 879–886. [Google Scholar] [CrossRef]
- Junior, A.A.; Portugal, A.C.d.A.; Landeira-Fernandez, J.; Bullón, F.F.; Santos, E.J.R.d.; de Vilhena, J.; Anunciação, L. Depression and Anxiety Symptoms in a Representative Sample of Undergraduate Students in Spain, Portugal, and Brazil. Psicol. Teor. Pesqui. 2020, 36, 1–7. [Google Scholar] [CrossRef]
- Beck, A.T.; Ward, C.H.; Mendelson, M.; Mock, J.; Erbaugh, J. An Inventory for Measuring Depression. Arch. Gen. Psychiatry 1961, 4, 561–571. [Google Scholar] [CrossRef]
- Beck, A.T.; Steer, R.A.; Brown, G.K. Manual for the Beck Depression Inventory-II; Psychological Corporation: San Antonio, TX, USA, 1996. [Google Scholar]
- Huang, C.; Chen, J.H. Meta-Analysis of the Factor Structures of the Beck Depression Inventory–II. Assessment 2015, 22, 459–472. [Google Scholar] [CrossRef]
- Wang, Y.P.; Gorenstein, C. Assessment of Depression in Medical Patients: A Systematic Review of the Utility of the Beck Depression Inventory-II. Clinics 2013, 68, 1274–1287. [Google Scholar] [CrossRef]
- Campos, R.C.; Gonçalves, B. The Portuguese Version of the Beck Depression Inventory-II (BDI-II): Preliminary Psychometric Data with Two Nonclinical Samples. Eur. J. Psychol. Assess. 2011, 27, 258. [Google Scholar] [CrossRef]
- Cunha, J.A. Manual da Versão Em Português das Escalas de Beck; Casa do Psicólogo: São Paulo, Brazil, 2001. [Google Scholar]
- Lee, H.-K.; Kim, J.; Hong, S.; Lee, E.-H.; Hwang, S.-T. Psychometric Properties of the Beck Anxiety Inventory in the Community-Dwelling Sample of Korean Adults. Korean J. Clin. Psychol. 2016, 35, 822–830. [Google Scholar] [CrossRef]
- Beck, A.T.; Steer, R.A. Beck Anxiety Inventory Manual; Psychological Corporation: San Antonio, TX, USA, 1993. [Google Scholar]
- Satorra, A. Scaled and Adjusted Restricted Tests in Multi-Sample Analysis of Moment Structures; Springer: Boston, MA, USA, 2000; pp. 233–247. [Google Scholar] [CrossRef]
- Li, C.H. Confirmatory Factor Analysis with Ordinal Data: Comparing Robust Maximum Likelihood and Diagonally Weighted Least Squares. Behav. Res. Methods 2016, 48, 936–949. [Google Scholar] [CrossRef]
- Brown, T. Confirmatory for Analysis for Applied Research; Kenny, D.A., Little, T.D., Eds.; Guilford Publication: New York, NY, USA, 2015; ISBN 9781462517794. [Google Scholar]
- Gana, K.; Broc, G. Structural Equation Modeling with Lavaan; John Wiley & Sons: Hoboken, NJ, USA, 2019. [Google Scholar]
- Cheung, G.W.; Rensvold, R.B. Evaluating Goodness-of-Fit Indexes for Testing Measurement Invariance. Struct. Equ. Model. 2002, 9, 233–255. [Google Scholar] [CrossRef]
- Kline, R.B. Principles and Practice of Structural Equation Modeling, 5th ed.; The Guilford Press: New York, NY, USA, 2015; ISBN 9781462523351. [Google Scholar]
- Vandekerckhove, J.; Matzke, D.; Wagenmakers, E.-J. Model Comparison and the Principle of Parsimony; Oxford University Press: Oxford, UK, 2014. [Google Scholar]
- Beck, A.T.; Steer, R.A.; Ball, R.; Ranieri, W.F. Comparison of Beck Depression Inventories-IA and-II in Psychiatric Outpatients. J. Pers. Assess. 1996, 67, 588–597. [Google Scholar] [CrossRef]
- Widaman, K.F.; Ferrer, E.; Conger, R.D. Factorial Invariance within Longitudinal Structural Equation Models: Measuring the Same Construct across Time. Child Dev. Perspect. 2010, 4, 10. [Google Scholar] [CrossRef]
- Castaneda, A.E.; Tuulio-Henriksson, A.; Marttunen, M.; Suvisaari, J.; Lönnqvist, J. A Review on Cognitive Impairments in Depressive and Anxiety Disorders with a Focus on Young Adults. J. Affect. Disord. 2008, 106, 1–27. [Google Scholar] [CrossRef]

| Item (BAI) | Mean | SD | Skewness | Kurtosis | Item (BDI-II) | Mean | SD | Skewness | Kurtosis | 
|---|---|---|---|---|---|---|---|---|---|
| 1. Numbness or tingling | 0.41 | 0.63 | 1.39 | 1.17 | 1. Sadness | 0.25 | 0.53 | 2.36 | 6.02 | 
| 2. Feeling hot | 0.69 | 0.75 | 0.74 | −0.29 | 2. Pessimism | 0.54 | 0.69 | 1.26 | 1.67 | 
| 3. Wobbliness in legs | 0.34 | 0.63 | 1.76 | 2.30 | 3. Feeling of failure | 0.30 | 0.57 | 2.02 | 4.15 | 
| 4. Unable to relax | 0.89 | 0.89 | 0.66 | −0.51 | 4. Feeling of guilt | 0.37 | 0.59 | 1.50 | 2.08 | 
| 5. Fear of worst happening | 0.69 | 0.90 | 1.06 | 0.00 | 5. Feeling of guilt | 0.49 | 0.61 | 1.13 | 1.65 | 
| 6. Dizzy or lightheaded | 0.28 | 0.61 | 2.23 | 4.29 | 6. Feeling of punishment | 0.16 | 0.51 | 3.87 | 16.61 | 
| 7. Heart pounding/racing | 0.34 | 0.68 | 1.99 | 3.29 | 7. Disconformity with oneself | 0.39 | 0.70 | 1.93 | 3.33 | 
| 8. Unsteady | 0.36 | 0.65 | 1.86 | 3.04 | 8. Self-criticism | 0.79 | 0.72 | 0.71 | 0.37 | 
| 9. Terrified or afraid | 0.20 | 0.53 | 2.88 | 8.19 | 9. Suicidal thoughts | 0.07 | 0.32 | 5.68 | 40.13 | 
| 10. Nervous | 1.04 | 0.88 | 0.50 | −0.49 | 10. Crying | 0.34 | 0.69 | 2.05 | 3.52 | 
| 11. Feeling of choking | 0.22 | 0.59 | 2.85 | 7.81 | 11. Agitation | 0.54 | 0.69 | 1.32 | 1.99 | 
| 12. Hands trembling | 0.30 | 0.63 | 2.19 | 4.36 | 12. Loss of interest | 0.43 | 0.62 | 1.46 | 2.37 | 
| 13. Shaky/unsteady | 0.17 | 0.47 | 3.14 | 10.56 | 13. Indecision | 0.46 | 0.79 | 1.84 | 2.86 | 
| 14. Fear of losing control | 0.24 | 0.59 | 2.65 | 6.84 | 14. Devaluation | 0.31 | 0.67 | 2.07 | 3.16 | 
| 15. Difficulty breathing | 0.22 | 0.57 | 2.88 | 8.30 | 15. Loss of energy | 0.56 | 0.69 | 1.03 | 0.64 | 
| 16. Fear of dying | 0.18 | 0.56 | 3.42 | 11.57 | 16. Changes in sleeping habits | 0.85 | 0.78 | 0.76 | 0.37 | 
| 17. Scared | 0.39 | 0.69 | 1.76 | 2.51 | 17. Irritability | 0.43 | 0.64 | 1.51 | 2.33 | 
| 18. Indigestion | 0.55 | 0.77 | 1.27 | 0.85 | 18. Changes in appetite | 0.53 | 0.71 | 1.31 | 1.52 | 
| 19. Faint/lightheaded | 0.14 | 0.44 | 3.41 | 12.29 | 19. Difficulties in concentration | 0.76 | 0.80 | 0.65 | −0.64 | 
| 20. Face flushed | 0.50 | 0.71 | 1.30 | 1.06 | 20. Tiredness or fatigue | 0.53 | 0.69 | 1.23 | 1.30 | 
| 21. Hot/cold sweats | 0.37 | 0.66 | 1.77 | 2.62 | 21. Loss of sexual interest | 0.14 | 0.45 | 3.93 | 17.19 | 
| Participants | Sex | Age | |||||||
|---|---|---|---|---|---|---|---|---|---|
| Country | n | Total % | Male (%) | Female (%) | p | Total (Years [SD]) | Male (Years [SD]) | Female (Years [SD]) | p | 
| Brazil | 315 | 16.1 | 149 (47) | 166 (53) | 0.37 | 22.8 (7.2) | 22.1 (4.3) | 23.4 (8.8) | 0.11 | 
| Portugal | 426 | 21.8 | 203 (48) | 223 (52) | 0.36 | 20.4 (1.6) | 20.5 (1.6) | 20.4 (1.7) | 0.39 | 
| Spain | 1210 | 62.1 | 384 (32) | 825 (68) | <0.001 | 21.5 (3.0) | 21.4 (3.5) | 21.5 (2.8) | 0.67 | 
| Total | 1957 | 100.0 | 736 (38) | 1214 (62) | 21.5 (3.8) | 21.3 (3.3) | 21.5 (4.1) | ||
| BDI-II Item | Factor Loadings | |||
|---|---|---|---|---|
| Brazilian | Spanish | Portuguese | Total | |
| Factor 1: Somatic-Affective | ||||
| 4. Loss of pleasure | 0.52 | 0.62 | 0.63 | 0.72 | 
| 10. Crying | 0.56 | 0.48 | 0.42 | 0.60 | 
| 11. Agitation | 0.48 | 0.52 | 0.47 | 0.57 | 
| 12. Loss of interest | 0.56 | 0.58 | 0.63 | 0.69 | 
| 13. Indecision | 0.50 | 0.61 | 0.62 | 0.68 | 
| 15. Loss of energy | 0.64 | 0.67 | 0.65 | 0.76 | 
| 16. Changes in sleeping habits | 0.53 | 0.48 | 0.48 | 0.57 | 
| 17. Irritability | 0.49 | 0.60 | 0.60 | 0.67 | 
| 18. Changes in appetite | 0.52 | 0.52 | 0.49 | 0.59 | 
| 19. Difficulties in concentration | 0.51 | 0.59 | 0.60 | 0.64 | 
| 20. Tiredness or fatigue | 0.71 | 0.60 | 0.63 | 0.73 | 
| 21. Loss of sexual interest | 0.33 | 0.50 | 0.46 | 0.67 | 
| Factor 2: Cognitive | ||||
| 1. Sadness | 0.65 | 0.64 | 0.69 | 0.79 | 
| 2. Pessimism | 0.61 | 0.51 | 0.53 | 0.60 | 
| 3. Feeling of failure | 0.61 | 0.58 | 0.63 | 0.72 | 
| 5. Feeling of guilt | 0.54 | 0.57 | 0.53 | 0.63 | 
| 6. Feeling of punishment | 0.36 | 0.50 | 0.47 | 0.66 | 
| 7. Disconformity with oneself | 0.60 | 0.69 | 0.72 | 0.79 | 
| 8. Self-criticism | 0.58 | 0.57 | 0.59 | 0.63 | 
| 9. Suicidal thoughts | 0.55 | 0.36 | 0.34 | 0.68 | 
| 14. Devaluation | 0.64 | 0.66 | 0.65 | 0.82 | 
| Factor Structure | Sample | χ2 | df | CFI | TLI | RMSEA (90% CI) | 
|---|---|---|---|---|---|---|
| BDI-II Two-Factors (Beck et al., 1996) [24] | Brazilian | 258.002 * | 188 | 0.922 | 0.912 | 0.035 (0.024–0.045) | 
| Portuguese | 257.632 * | 188 | 0.887 | 0.873 | 0.030 (0.020–0.039) | |
| Spanish | 471.875 * | 188 | 0.850 | 0.832 | 0.036 (0.032–0.040) | |
| Total | 682.023 * | 188 | 0.855 | 0.838 | 0.037 (0.034–0.040) | 
| BAI Item | Factor Loadings | |||
|---|---|---|---|---|
| Brazilian | Spanish | Portuguese | Total | |
| Factor 1: Somatic Symptoms | ||||
| 1. Numbness or tingling | 0.32 | 0.53 | 0.58 | 0.51 | 
| 2. Feeling hot | 0.46 | 0.45 | 0.42 | 0.45 | 
| 3. Wobbliness in legs | 0.54 | 0.54 | 0.53 | 0.54 | 
| 6. Dizzy or lightheaded | 0.65 | 0.50 | 0.62 | 0.55 | 
| 7. Heart pounding/racing | 0.73 | 0.63 | 0.63 | 0.64 | 
| 8. Unsteady | 0.54 | 0.64 | 0.68 | 0.63 | 
| 12. Hands trembling | 0.59 | 0.65 | 0.65 | 0.64 | 
| 13. Shaky/unsteady | 0.61 | 0.64 | 0.62 | 0.64 | 
| 17. Scared | 0.72 | 0.62 | 0.61 | 0.63 | 
| 19. Faint/lightheaded | 0.45 | 0.49 | 0.56 | 0.51 | 
| 20. Face flushed | 0.45 | 0.38 | 0.45 | 0.38 | 
| 21. Hot/cold sweats | 0.48 | 0.51 | 0.49 | 0.50 | 
| Factor 2: Subjective Affective and Panic Symptoms | ||||
| 4. Unable to relax | 0.55 | 0.67 | 0.67 | 0.65 | 
| 5. Fear of worst happening | 0.73 | 0.69 | 0.69 | 0.69 | 
| 9. Terrified or afraid | 0.62 | 0.58 | 0.58 | 0.59 | 
| 10. Nervous | 0.70 | 0.69 | 0.70 | 0.69 | 
| 11. Feeling of choking | 0.55 | 0.68 | 0.67 | 0.66 | 
| 14. Fear of losing control | 0.75 | 0.55 | 0.54 | 0.58 | 
| 15. Difficulty breathing | 0.45 | 0.58 | 0.53 | 0.55 | 
| 16. Fear of dying | 0.48 | 0.32 | 0.32 | 0.35 | 
| 18. Indigestion | 0.48 | 0.52 | 0.56 | 0.52 | 
| Factor Structure | Sample | χ2 | df | CFI | TLI | RMSEA (90% CI) | 
|---|---|---|---|---|---|---|
| BAI Two-Factors (Beck et al., 1993) [30] | Brazilian | 287.705 * | 188 | 0.807 | 0.784 | 0.043 (0.033–0.052) | 
| Portuguese | 290.533 * | 188 | 0.862 | 0.846 | 0.036 (0.028–0.044) | |
| Spanish | 653.464 * | 188 | 0.804 | 0.781 | 0.046 (0.042–0.050) | |
| Total | 971.658 * | 188 | 0.792 | 0.767 | 0.047 (0.044–0.050) | 
| Instrument/Model | χ2 | df | CFI | ΔCFI | TLI | RMSEA (90% CI) | 
|---|---|---|---|---|---|---|
| BDI-II Two-Factors | ||||||
| Configural | 911.549 * | 564 | 0.898 | - | 0.886 | 0.031 (0.027–0.035) | 
| Metric | 757.522 * | 602 | 0.954 | 0.056 | 0.952 | 0.020 (0.015–0.025) | 
| Scalar | 835.641 * | 640 | 0.942 | −0.012 | 0.943 | 0.022 (0.018–0.026) | 
| BAI Two-Factors | ||||||
| Configural | 1151.617 * | 564 | 0.833 | - | 0.814 | 0.041 (0.037–0.044) | 
| Metric | 945.792 * | 602 | 0.902 | 0.069 | 0.898 | 0.040 (0.035–0.044) | 
| Scalar | 1221.724 * | 640 | 0.863 | −0.039 | 0.865 | 0.035 (0.031–0.038) | 
| Disclaimer/Publisher’s Note: The statements, opinions and data contained in all publications are solely those of the individual author(s) and contributor(s) and not of MDPI and/or the editor(s). MDPI and/or the editor(s) disclaim responsibility for any injury to people or property resulting from any ideas, methods, instructions or products referred to in the content. | 
© 2023 by the authors. Licensee MDPI, Basel, Switzerland. This article is an open access article distributed under the terms and conditions of the Creative Commons Attribution (CC BY) license (https://creativecommons.org/licenses/by/4.0/).
Share and Cite
do Nascimento, R.L.F.; Fajardo-Bullon, F.; Santos, E.; Landeira-Fernandez, J.; Anunciação, L. Psychometric Properties and Cross-Cultural Invariance of the Beck Depression Inventory-II and Beck Anxiety Inventory among a Representative Sample of Spanish, Portuguese, and Brazilian Undergraduate Students. Int. J. Environ. Res. Public Health 2023, 20, 6009. https://doi.org/10.3390/ijerph20116009
do Nascimento RLF, Fajardo-Bullon F, Santos E, Landeira-Fernandez J, Anunciação L. Psychometric Properties and Cross-Cultural Invariance of the Beck Depression Inventory-II and Beck Anxiety Inventory among a Representative Sample of Spanish, Portuguese, and Brazilian Undergraduate Students. International Journal of Environmental Research and Public Health. 2023; 20(11):6009. https://doi.org/10.3390/ijerph20116009
Chicago/Turabian Styledo Nascimento, Rodrigo Leão Ferreira, Fernando Fajardo-Bullon, Eduardo Santos, J. Landeira-Fernandez, and Luis Anunciação. 2023. "Psychometric Properties and Cross-Cultural Invariance of the Beck Depression Inventory-II and Beck Anxiety Inventory among a Representative Sample of Spanish, Portuguese, and Brazilian Undergraduate Students" International Journal of Environmental Research and Public Health 20, no. 11: 6009. https://doi.org/10.3390/ijerph20116009
APA Styledo Nascimento, R. L. F., Fajardo-Bullon, F., Santos, E., Landeira-Fernandez, J., & Anunciação, L. (2023). Psychometric Properties and Cross-Cultural Invariance of the Beck Depression Inventory-II and Beck Anxiety Inventory among a Representative Sample of Spanish, Portuguese, and Brazilian Undergraduate Students. International Journal of Environmental Research and Public Health, 20(11), 6009. https://doi.org/10.3390/ijerph20116009
 
        




 
       